期刊详情
查看往期
期刊目录
2021年09期
要闻聚焦 |
规范“直播带货”营造清朗网络空间
网络直播营销,也就是通常所说的“直播带货”,作为一种新兴商业模式和互联网业态,近年来发展势头迅猛,在促进就业、扩大内需、提振经济、脱贫攻坚等方面发挥了积极作用,但也出现了直播营销人员言行失范、利用未成年人直播牟利、平台主体责任履行不到位、虚假宣传和数据造假、假冒伪劣商品频现、消费者维权取证困难等问题,有必要及时出台相应的制度规范。近期,国家互联网信息办公室、公安部、商务部、文化和旅游部、国家税务总
意大利美酒之旅 |
阿布鲁佐(Abruzzo),美酒美食大区
阿布鲁佐(Abruzzo)大区东临亚得里亚海(Mare Adriatico),被大萨索山(Gran Sasso d’Italia)和马耶山(Majella)山脉一分为二。这块土地既豪迈粗犷又温婉柔美,是意大利一个重要的葡萄酒产区。该大区日夜温差大,通风良好,拥有得天独厚的葡萄种植小气候,得以产出最优质的葡萄,例如蒙特布查诺(Montepulciano)多年来就一直被认为是意大利最优秀的红葡萄品种之
意大利美酒之旅 |
撒丁岛(Sardegna),自然的馈赠
航行在碧绿的大海上,穿越大小不一的海湾和白色沙滩,欢迎您来到撒丁岛(Sardegna):在这里,它与自然的强烈反差,它的色彩、它的光照等等这些奇幻的美景足以让观赏者为之惊叹;它还拥有非常古老的历史,这历史完美地融合在原始的未受破坏的大自然之中。 撒丁岛(Sardegna)坐落于地中海的中心,主要是山区却没有高耸的山峰,对于游客来说这里是一份独一无二的自然的馈赠,既狂野又温柔。 这里是典型的地中
品牌展示 |
创新中医古方 打造新型健康食品
烟台市诺亚方舟生物技术有限公司(以下简称“诺亚方舟”)于2017年注册成立,注册资本为3000万元,是一家集科研、开发、生产经营于一体的实业公司,致力于生物保健、中药制剂等领域的专利研发、成果转化和人员培养,主要从事生物领域高新技术项目的研制开发和生产,不断推进生物科学产业精细化、规模化。在产品端,公司采用现代生物技术调整传统中医古方,在大蒜素的基础上添加多种药食同源类中药材,研发了新型健康食品爱
食品营养 |
浅谈饮用葡萄酒对女性的好处
葡萄酒中富含多种营养元素,有“酒中贵族”之称,被联合国世界卫生组织称为“最健康的食品之一”。随着科学技术的进步和发展,人们对葡萄酒的认识和了解不断深入。研究发现,葡萄酒富含单宁等多种抗氧化物、维生素C、多种矿物质等,非常适合女性朋友长期适当饮用,不仅可以调节身体、缓解压力,还能美容美颜。 一、葡萄酒中的营养成分 1.糖分。向没有发酵的葡萄汁中添加糖分的过程叫作加糖(Chaptalization
食品营养 |
食物营养和保健食品研究新进展
在人类发展过程中,饮食是一个重要而永恒的话题,其中食物营养对人们的生活起着非常重要的作用。与此同时,保健食品在市场上所占的比重也比较大,不断研究保健食品的新进展也是大势所趋。本文介绍了食品营养研究及保健食品发展趋势,并提出了自己的一些见解。 一、食物营养研究 食物的营养价值体现在其所含营养素及健康相关成分分布及含量水平、与体内代谢及组学变化之间的关系、对人体健康的影响及量效关系等,通过有效评价
食品营养 |
烹调工艺和菜肴营养成分关系分析
健康饮食是当下最受人们关注的主要问题之一,均衡的营养为人们的健康成长提供了有效的保障。我国是一个历史悠久的饮食大国,在饮食文化不断发展的历史长河中,逐渐出现了各种多样的菜肴烹饪手段。而在制作菜肴的过程当中,为了使菜肴更加科学营养,就需要食品加工者进一步明确烹调工艺和菜肴营养成分这两者之间所存在的关系,然后采取比较合理的烹调方法,给人们制作出既美味又营养价值高的菜肴。因此食品加工者要掌握一些专业的营
食品检测 |
高效液相色谱技术在食品药品检验中的运用研究
高效液相色谱法又被称为高压色谱法,是气相色谱法和静电液相色谱法的结合,在色谱分析中具有重要的价值,被广泛应用于食品药品检验等多个领域。本文首先对高效液相色谱技术进行简单介绍,然后分析了高效液相色谱技术在食品药品检验中的运用模式。 一、高效液相色谱技术概述 20世纪初期,俄国学者最早提出色谱法的理念,后来在原有色谱法的基础上提出高效液相色谱技术的概念。它的主要优势如下:①高压。流动相通过色谱柱的
食品检测 |
食品微生物检测技术及其质量控制的重要性
在食品的生产加工过程中,如果熟制过程的杀菌工作没有做好,后续就会出现许多微生物污染的现象,而且在适宜的条件下微生物的生长和繁殖非常迅速,会对食品安全产生非常大的影响,所以食品微生物检测技术十分重要。本文主要阐述食品微生物检测技术和质量管理的重要性。 一、食品微生物检测技术概述 1.经典微生物检测技术。经典微生物检测技术是采用培养的方法来定量或者定性检测微生物的污染程度,主要包括菌落总数、大肠菌
食品检测 |
食品检验中理化检验方法的应用研究
随着科学技术和经济水平的不断发展,人们对于生活质量的要求也变得越来越高,尤其在饮食方面,越来越多的消费者更加倾向于选择绿色食品、有机食品或是原生态的食品。不过,由于一些不良商家导致的食品安全问题却频频发生,对消费者的生命健康和人身安全造成威胁,因此进行食品检验是十分必要的。本文针对食品检验中理化检验方法的应用研究展开了一系列的讨论。 一、食品检验的重要性 近年来,我国的食品安全案例越来越多,比
食品检测 |
多重PCR在肉制品掺假及肉源性检验上的应用研究
肉类掺假问题层出不穷,本文叙述了多重PCR技术在肉及肉制品源性成分检验上的应用和发展,为打击肉类非法掺假行为提供了研究思路和技术保障。 一、多重PCR技术概述 多重PCR(Multiplex Polymerase Chain Reaction,MPCR)是区别于传统PCR技术,在同一体系中使用两对及以上引物,得到不同的目的片段的新型技术。此技术在简化操作步骤和减少试剂用量的同时,仍然保有高特异
食品检测 |
粮食中重金属检测技术的具体分析
粮食安全对人类的生命安全以及身体健康有直接影响,在我国社会经济快速发展的背景下,人们的生活水平不断提升,对食品安全和质量的关注度也越来越高。粮食质量安全检测技术是对粮食质量和安全进行全面掌握的重要途径,必须对粮食有害物质检测技术进行深入分析,保证检测技术的有效性,确保检测结果的可靠性,杜绝未经检验的粮油产品流入市场。重金属检测是粮食检测过程中的关键内容,其检测结果受到很多因素的影响,因此必须合理选
食品检测 |
提升食品检测技术严防不安全食品流入市场
随着社会和经济的发展,人民群众的物质生活水平大大提高,各类食品虽然可以满足人们的多元化需求,但频频发生的食品安全问题也引发了人们对食品安全的担忧,尤其是近年来出现的“瘦肉精”、“地沟油”、“苏丹红”等食品安全问题更是引起了社会的恐慌。因此,控制好市场上食品的质量非常关键,而食品检测技术是检测食品安全与质量的重要手段,在维护食品安全方面发挥着十分重要的作用。本文先简单介绍了当前阶段食品安全问题的具体
食品检测 |
提高食品检测室工作效率五策略
本文分析了食品检测的现状,并结合实际工作情况,从检测室仪器和工作人员等方面,提出了提高食品检测室工作效率的五大策略,希望能够有效提高检测结果的准确性,为食品监管工作提供可行的参考办法。 一、食品检测行业现状 食品检测作为连接食品市场与消费者之间的桥梁,身具不可忽视且无可替代的作用。“地沟油”、“早熟门”、“瘦肉精”等食品安全事件的频发,使得食品安全监管形势日益严峻,如何有效提高食品安全检测质量
食品检测 |
浅谈食品标签在食品抽样中的应用
近年来,随着人们生活水平和安全意识的提高,食品安全问题受到越来越多的关注。为了保障人民群众“舌尖上的安全”,相应的食品安全标准也逐步规范与完善,比如《食品安全抽样检验管理方法》明确了抽样的具体要求,增强了标准的科学性和可操作性。 食品抽样是抽样检验中最重要的一个环节,也是确保检测结果的真实性和有效性的前提条件与必要条件。然而在食品抽样的实际过程中,由于食品类别繁多,食品名称不能反映食品本身真实的
食品检测 |
食品检验检测的质量控制及细节问题
随着经济社会的不断发展,人民的生活水平不断提高,对于饮食质量以及安全也有了更高的要求。巨大的市场需求为我国食品加工产业创造了绝佳的发展机会,但是在高速发展的同时也出现了掺假卖假等质量问题,对人们的生命健康安全造成威胁。近年来,社会公众对于食品安全的关注度越来越高,特别是一些恶性食品安全事件的发生在很大范围内造成了极大的恐慌,不仅突显出一些不良商家的道德低下,也暴露出食品检验当中存在的许多问题。
食品实验 |
食品检验中全自动水分灰分分析仪的优势
水分、灰分是食品中重要的组成部分,在食品检验中也是重要的理化指标。采用标准方法测定水分、灰分对人力和时间的要求较为严格,并且往往采用热失重的原理进行测算,样品在每一个试验阶段的质量都需要通过人工进行测算,因此测算结果很容易受到外界环境以及人为因素的影响而出现误差。而全自动水分灰分分析仪能够省去大部分人力操作,并且检测结果的准确度和精密度也完全符合标准要求。本文采用瑞士Precisa公司的全自动水分
食品实验 |
红枣姜茶固体饮料的研发及制备
随着社会经济的发展和生活水平的提高,消费者对于饮料产品的需求不再是单一的解渴,而是更追求营养、健康与养生。特别是药食同源的功能性饮料已经得到消费者的认可,市场空间巨大,因此也促进了更多健康功能性饮料产品的研究与开发,红枣姜茶就是这样一款选用药食同源的原料而制成的健康饮品。 生姜既是食品,又是临床广泛应用的传统良药,一年四季均可食用,其特有的“姜辣素”能够刺激胃肠黏膜,增强消化能力,对饮食寒凉食物
食品实验 |
食品中纳他霉素超高效液相色谱串联质谱检测方法分析
纳他霉素具有无臭、无味、天然以及安全性高等特性,对真菌毒素物质的产生具有良好的抑制作用,因此被广泛应用于乳酪、肉制品、月饼及糕点等食品的生产中。由于出色的抗菌作用,纳他霉素通常也在食品生产中被当做防腐剂来使用。本文对纳他霉素在食品生产中起到的作用进行了分析,并对如何正确运用超高效液相色谱串联质谱检测方法来检测食品中的纳他霉素加以阐述。 一、纳他霉素在食品生产中的作用 纳他霉素(C33H47NO
食品实验 |
普洱茶蛋黄酥加工工艺分析
普洱茶蛋黄酥是为了开拓蛋黄酥产品市场而推出的新产品,为了得到普洱茶蛋黄酥最好的制作工艺,本实验以专门评价小组的评价分数为标准、以正交实验为原则,研究了面粉、砂糖、金帝皇至尊白脱味酥油和色素的含量对成品的实际影响,最终通过数据分析得到了一个合理的普洱茶蛋黄酥生产工艺。 一、研究背景 色泽金黄、香气四溢的蛋黄酥是传统的酥皮蛋黄类产品,酥香可口的酥皮包裹住绵软细腻的莲蓉馅,再加上咸香可口的蛋黄,近年
食品实验 |
武汉豆皮面皮的制作工艺研究
武汉豆皮是经典汉味传统小吃之一,深受大众喜爱。当前对武汉豆皮的研究很少,仅有食谱式加工说明,鲜有对其加工工艺及标准化的探讨和研究。本实验将探讨武汉豆皮的主要原料面皮和糯米的加工条件对产品品质的影响,从而为规模化生产提供理论支持。 一、材料与方法 1.原料与试剂。绿豆、鸡蛋、粳米、面粉、糯米等,均购自武汉经济技术开发区沃尔玛超市;氢氧化钠、AR,常州市海拓实验仪器有限公司。 2.仪器与设备。y
食品实验 |
鳄鱼肉的氨基酸组成分析及营养评价
鳄鱼是一种肉食性卵生脊椎类爬行动物,属于国家级保护动物。2005年,原国家林业局批准尼罗鳄、湾鳄、暹罗鳄三种鳄鱼列入首批54种可商业经营利用野生动物名录。近年来,广州、深圳和香港等地的部分酒家通过审批,从泰国、澳洲、印尼等地进口鲜活鳄鱼肉或购买国内人工饲养的鳄鱼肉,用于制作多种鳄鱼食谱。 鳄鱼肉是一种高蛋白、低脂肪、低胆固醇的肉类,既有水生动物的鲜美,又有陆生动物的野香,营养价值高,是酒家宴席珍
食品实验 |
抗性糊精对于饼干质构的影响
肥胖与糖尿病已经成为全球最主要的健康风险之一,根据2014年统计数据,全球成年人中有19亿人超重,其中9%的人患有糖尿病,预计到2030年,糖尿病会成为人类第七致死疾病。世界卫生组织(WHO)给出的建议是,合理的饮食和运动消耗可以有效预防糖尿病的发生。一个均衡的食谱应该包括,55%-70%的碳水化合物、15%-30%的脂肪、10%-15%的蛋白质,为了能够缓释体能能量,只有10%的能量摄入来自于快
食品实验 |
高效液相色谱快速测定玉米中黄曲霉毒素方法研究
黄曲霉毒素是寄生曲霉、模式曲酶以及黄曲霉在一定温度条件下形成的真菌毒素,其对人体有较强的致癌性、致病性,同时也是严重的真菌毒素,B1、B2、G1、G2是污染粮食的重要黄曲霉毒素成分。根据我国有关规定,玉米、玉米面和玉米制品中,AFB1含量最高为20ug/kg。当前,对于黄曲霉毒素的检测方法包括薄层色谱法、酶联免疫法、胶体金试纸条法、液相色谱法、液质联用法等,但这些方法都各有优缺点。本研究结合免疫亲
食品实验 |
橄榄叶提取物的安全性毒理学分析
作为可内服的抗菌成分,赋予橄榄叶提取物理想抗菌性的成分主要是环烯醚萜与橄榄苦苷。本文以橄榄叶提取物为研究对象,从毒理学的角度,对其安全性进行了深入探究。 一、植物提取物介绍 本文所分析的橄榄叶提取物,由橄榄干燥叶提取所得,其成分以黄酮和萜类为主,具有良好活性。此外,提取所得羟基酪醇可被用来刺激线粒体合成及功能发挥,并且能够抑制酪氨酸消化和碱基修饰相关反应,这也决定其具备清除自由基的作用,属于典
食品实验 |
利用近红外光谱快速检测油炸鸡肉的水分含量
我国是世界上禽类出产、消费和交易的大国,自二十世纪鸡肉产业及鸡肉加工制品产业就在我国迅速发展起来,并占有一席之地。在所有的鸡肉加工成熟制品出口量中,炸的种类居多。而油炸鸡肉成品的含水量不仅对鸡肉的嫩度有一定影响,对营养物质尤其是蛋白质和脂肪的含量也都有相当大的影响。因此,水分含量的快速检测也就成了鸡肉熟制品行业发展中的一部分重要内容。传统方法的水分含量检测不仅需要消耗大量的时间,还会损失待测定水分
食品实验 |
食品中菌落总数检测方法的优化
随着社会的发展和人们对食品要求的提高,食品安全问题被提到越来越重要的位置,食品安全检测的方法也在不断地更新迭代。食品被细菌污染的程度可用来判定食品的卫生质量,针对食品中的微小颗粒以及颜色特殊的产品做菌落总数计数时,无论是我国的国家标准还是ISO标准都存在相同的问题,比如食品中的微小颗粒与菌落相似、样品本身的颜色原因导致菌落难以观察,从而影响试验过程中菌落总数的观察和计数,使检测结果产生误差。 参
食品实验 |
探析丁香油脂对面粉品质的影响
面粉是日常生活中较为常见的物质之一,人们通常会用面粉制作各类食品,因此面粉的质量也是人们关注的重点。研究表明,对面粉品质产生较大影响的物质比较多,其中最具代表性的便是丁香油脂。本文着重探讨了丁香油脂对面粉品质的具体影响,涉及面粉粉质、面团拉伸、面粉白度、面粉湿面筋含量等诸多方面。 一、丁香油脂概述 作为落叶灌木的一种,丁香在食品以及药品中均具有较高的应用价值,丁香油脂的作用也逐渐为人们所熟知。
食品实验 |
高效液相色谱法测定食品中苏丹红的研究
苏丹红是一种化学染料,具有致癌性,不允许在食品中添加。但有些不法商贩为了让食品颜色更鲜艳,仍会使用苏丹红,因此加强对食品中苏丹红的检测十分必要。本实验在参考国内外检测方案的基础上,对检测方案进行了改善,实现了简单、迅速、准确的目的。 一、材料及方案 1.仪器。高效液相色谱仪安捷伦1100(二极管阵列检测器)和一些常用仪器。 2.试剂和标准物。甲醇(色谱纯度);乙腈(色谱纯度);有机酸溶剂(C
食品实验 |
食品营养与膳食搭配对大学生身体健康的作用探讨
大学生的营养状态是当前社会和教育领域关注的重点问题,良好的体魄是人才培养的重要组成部分,而良好的营养状态是塑造健康体魄的基础,因而需探明大学生营养状态,并积极采取改善措施。本校基于学生及学校实际情况,制定了强化食品营养与膳食搭配措施,并选择2019级大学生120例作为研究对象,对比分析了其实施效果,现总结如下。 一、资料与方法 1.一般资料。本校于2020年9月开始落实强化食品营养与膳食搭配措
食品实验 |
气相色谱法测定茶叶中多种有机磷农药残留量研究
茶叶内含有多种有机化合物,比如色素、糖类、蜡纸、有机酸等,在提取农药残留情况时会同时萃取,这在很大程度上增加了样品制备的难度。本文以微量化学法为基础,配合使用固相萃取技术,构建了茶叶内多种有机磷农药残留量检测的气相色谱法。实验发现,该方法有操作简单、效果良好等特点。 一、实验部分 1.仪器和试剂。气相色谱仪(Shimaduzu GC-9MA),光度检测器/数据处理机(C-RA6);微量化学试样
食品实验 |
枸杞原浆制作方法研究
枸杞(Lycium barbarum)是一种多年生茄科枸杞属灌木植物,喜冷凉、耐干旱,适应性强,常生于山坡、荒地、丘陵、盐碱地及路边,在我国宁夏、青海、甘肃等地区大面积种植。枸杞是药食同源的一种植物,其药用部位主要有果实、果柄、果茎、叶片和根部,在我国已有两千多年的用药历史。枸杞的主要营养成分及活性物质有枸杞多糖、甜菜碱、类胡萝卜素、枸杞黄酮、蛋白质及17种氨基酸等。枸杞多糖(Lycium bar
食品教学 |
试析中职烹饪教学中的学生创新能力培养策略
通过中职学校的烹饪教学,学生可以获得重要的烹饪知识和技能,在此基础上,他们可以优化和创新饮食,使学生能够尝试出更具创新性和更有价值的菜肴。因此,教师应当将各种教学方法纳入烹饪教学中,提高和优化学生的创作能力,培养更多食品行业的创新型人才。 一、中职烹饪教学培养学生创新能力的重要性 中等职业学校的学生由于学习成绩不好,他们中的大多数人之所以选择在职业学校学习,目的就是为了在未来找到工作。一般来说
食品教学 |
《发酵食品生产技术》课程项目化教学改革的探究
《发酵食品生产技术》主要讲述的内容为发酵食品的生产知识以及相关加工方式,该课程主要为社会提供发酵食品行业的人才。但是在传统的教学模式中,只注重对理论知识的讲解,对实践技能的掌握不够重视,枯燥的理论学习使学生失去学习的兴趣,导致教学效果受到影响。针对当前《发酵食品生产技术》教学过程中出现的一些问题,可以使用课程项目化教学进行优化解决,从而激发学生的学习兴趣,提高学生的学习效果。 一、建立课程实践性
食品教学 |
中职烹饪专业学生技能成长策略研究
我国的饮食文化源远流长,但随着社会的不断发展,人们的饮食观念已经不同于以往,这就需要更多精细化的人才,因此中职烹饪教育应运而生,其专业的教学也受到广泛关注。需要注意的是,高校在教育学生时必须打破以往传统的教学理念,不断进行改革和创新,以便提高烹饪专业学生的知识技能,培养他们的实践能力,让他们能够真正掌握烹饪的技术和技巧,从而为社会培养出更多的优秀烹饪人才。本文对中职烹饪专业学生技能成长的策略进行了
食品教学 |
现代学徒制在高职烹饪专业教学中应用的思考
高职院校更注重学生职业技能的培养,这样才能满足社会发展对各类技能型人才的不同需求。不过对于高职院校的烹饪专业来说,传统教学效果较差,不能保证未来学生的有效就业。近年来,随着我国高等职业教育的改革与发展,高职烹饪教学取得了全面的进展,现代学徒制在高职烹饪教学中的应用也越来越受到人们的关注。将现代学徒制融入高职烹饪教学中,既能激发学生的学习兴趣,又能帮助他们择业,从而促进高职学生未来更好的发展。然而,
食品教学 |
现代学徒制背景下烹饪教师核心素养提升路径
随着社会对人才需求的增大,各种教学方式在我国职业教学中展现出各自的特色,其中学徒制的教学方式为现代经济的发展做出了不可磨灭的贡献。学徒制本身来源于欧洲,是在工业快速发展过程中衍生出来的名词,这种教学方式不仅能促进学生的专业理论学习,增加学生与教师的亲密度,还能给予学生更多的实践机会,全面提高学生的职业技能。这就要求教师不断完善自身的专业技能,提升教学素养,从而为我国的职业技能教学做出自己的贡献。本
食品教学 |
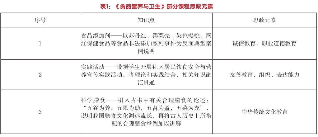
《烹饪营养学》课程思政教育的研究与探索
随着社会的进步和生活水平的提高,人们对于饮食的要求不再是满足饱腹感和色、香、味、形等,对于食品的营养与卫生也提出了更高的要求。因此,无论是从社会发展的角度、现代餐饮行业的发展要求,还是从现代人满足自身营养均衡和强健机体的需求出发,在高职烹饪专业《烹饪营养学》课程中渗透思政教育,培养学生成为有思想、有本领、有担当的餐饮工作者是十分必要的。 一、《烹饪营养学》课程内涵 《烹饪营养学》是一门集理论性
食品教学 |
基于OBE理念的地方本科院校食品分析实验课程的教学改革研究
OBE理念是目前世界范围内主流的教育改革理念,本理念以学生为中心、以成果为导向,重在培养学生发现问题、分析问题、解决问题的能力。地方本科院校旨在培养服务于地方经济发展的高素质、应用型人才,将OBE理念融入地方本科院校食品分析实验课程的教学改革中具有现实意义。 一、食品分析实验课程的目标设定 食品分析是南阳理工学院食品科学与工程专业一门核心专业课程,共64个学时,其中理论学时32个、实验学时32
食品教学 |
中职食品生物技术课程教学创新分析
创新课程教学内容不仅是教育改革的要求,也是社会发展的需求。食品生物技术课程对于实践性和理论性的要求非常高,但在过去的教学过程中,由于实验基础设备不完善、课堂教学实验组织混乱、实验内容单一且脱离实际生活,导致食品生物技术课程的教学效果非常低下,无法满足当今社会发展的需求。因此,教师在进行食品生物技术课程的教学过程中,应当要求学生把食品生物技术的知识理论和实践进行有效的结合,不可有所偏重。 一、对教
食品教学 |
医科院校《食品专业英语》教学改革的探索
食品营养与健康是当代医学的有机组成部分,我国医科院校相继开设《食品专业英语》课程,这是英语技能的普及运用、食品专业的地位提升和医科院校的特性优势三重因素共同作用的结果。然而在实际《食品专业英语》教学过程中,由于教材挑选、师资配备和考核方式等原因,教学效果未达到最理想状态。究其根本原因在于教师、学生、学校三方的认知和理解不一致,因此医科院校《食品专业英语》教学改革需从加强学习、培养兴趣和改善环境入手
食品教学 |
高职院校专业核心课融入课程思政教学探究
自2016年习近平总书记在全国高校思想政治工作会议中提出“课程思政”概念后,国家先后出台《关于深化教育体制机制改革的意见》、《高校思想政治工作质量提升工程实施纲要》等文件,我国教育体制机制迅速根据此路线进行改革,将以往的思政课程为主的德育思政教育,转向全员、全过程、全方位育人的模式,最后实现立德树人的根本任务。 目前,已有一些高职院校专业核心课成功地融入课程思政元素,课堂效果较好。例如,通过学习
食品教学 |
职业导向理念在西餐教学中的应用研究
西餐专业是一门实践性非常强的学科,要求学生具有较强的实践能力,这也是新形势下应用型人才的培养要求。而现阶段,很多学校的西餐专业教学还停留在传统教学模式上,教学中以理论教学为主,导致培养出的学生实践水平不高,与行业需求脱节,而职业导向理念的应用恰好能有效解决这一问题。本文在对职业导向理念进行阐述的基础上,分析了职业导向理念应用于西餐教学的路径。 一、职业导向理念概述 职业导向理念是新形势下社会对
食品教学 |
高职院校西餐工艺专业高素质工匠型人才培养研究
工匠精神是高职教育的灵魂,是建设现代化职业教育的关键所在。习近平总书记指出,高素质工匠型人才是中国创造的重要基础,高职院校应大力发展技工教育,培养大批高素质工匠型人才。西餐工艺专业专职于为社会培养高素质的餐饮管理和生产人才,满足西餐生产、服务、管理等工作的实际需要。本文以高职院校西餐工艺专业为例,探究如何在西餐工艺专业的教学活动中创新教学方法,以培养出高素质工匠型人才。 一、完善基础设施建设,营
农业技术 |
东乡县马铃薯主要病害综合防控技术
目前,马铃薯是东乡县产业结构调整过程中的主推作物,因此提高其经济效益十分重要。但在马铃薯的种植过程中常会出现一些病害,大大降低马铃薯的种植质量和产出效率。本文主要探索马铃薯种植过程中常见的病害种类,并以此为切入点,探讨防治马铃薯病害的措施和方法。 一、东乡县马铃薯常见的病害种类 马铃薯的病害一般分为以下三类:第一类是马铃薯的病毒病,也就是马铃薯自身所带的疾病;第二类是病薯以及土壤传播的病害,比
农业技术 |
玉米种植技术推广及应用
我国粮食农作物中玉米占有重要的地位,且在我国农业经济中占有较大比重。现阶段,大多数种植户并没有对玉米种植技术有一个全面的了解,导致玉米的种植水平较低,影响了玉米的产量。因此,必须要加大对玉米种植技术的推广。 一、玉米种植技术的要点 1.选择合适的玉米品种。在种植玉米的过程中,技术人员需要结合实际种植需求优先选择生长稳定的成熟玉米品种,这样才能保证玉米的质量和产量。例如,吉林省的镇赉县生态类型丰
食品前沿研究 |
美味与营养同行
烹饪主观上强调的是食品的营养,客体上强调的是食品的色彩,缺乏营养的烹饪将缺乏烹饪价值,缺乏色彩的烹饪也就没有了烹饪的灵魂。若想同时实现美味与营养,就必须要在烹饪过程中兼顾食品的色彩与营养,做好每一道程序、每一个工作。唯有如此,烹饪的艺术价值和营养价值才会得以体现。 一、食材原料的组合与烹饪方法的选择要以营养为核心 食材原料的调理重点应该是锁定食材营养价值,这样才会使烹饪更有价值。说起烹饪,就必
食品前沿研究 |
浅谈菜肴的装饰技巧
人们的生活质量在不断提高,对饮食的要求也越来越高,不仅追求食物鲜美的口感,也逐渐对美食艺术提出了更高的要求。因此,厨师应深刻研究菜肴的装饰技巧,提高菜肴的艺术观赏性,更好地满足顾客需要。 一、菜肴装饰物概述 1.装饰物的含义。菜肴装饰物,顾名思义就是摆在菜盘上或汤碗中用来点缀主体食物的菜品。装饰物不可喧宾夺主,但却是点睛之笔,起到美化菜肴的作用。同时,装饰物应兼具食用功效,因此要选择可食性原料
食品前沿研究 |
全方位、多层次、立体化食品快检体系建设的思路探讨
随着经济水平的不断提高,人们对食品的口感、口味、营养成分等要求越来越高,市面上流通的食品种类也日益繁多。但部分厂家在利益的驱使下向食品中加入过量添加剂,部分农民盲目追求产量和效益,过量使用农药、兽药,这些都导致食品安全风险大大提高。 为保证食品安全,市场监督管理局鼓励和引导各地推进食品快检体系的全覆盖建设。食品快检是指利用快速检测设施设备(包括快检车、室、仪、箱等),按照市场监管总局或国务院其他
食品前沿研究 |
探究水稻食味品质的影响因素
作为水稻生产和消费大国,我国的稻米消费水平也随着经济的发展得到了提高。现如今,人们在购买稻米产品的时候更加重视其品质,这就涉及到稻米食味品质的提高。本文在简单叙述稻米食味品质的基础上,就影响稻米食味品质的因素进行了研究探讨,以便为今后国内稻米生产改进提供一定的借鉴。 一、水稻食味品质概述 水稻的食味品质是一类较为复杂的性状表现,主要是指在观察、食用米饭的过程中,为人们视觉、味觉、嗅觉等带来的感
食品前沿研究 |
酱香型白酒大曲细菌菌群结构及功能研究进展
众所周知,酒曲文化起源于中国,更有“中国第五大发明”之称。酒曲是酒的“骨”,在整个白酒的发酵以及生产过程中具有非常重要的影响和作用,曲的种类不同,将会影响酒的香型、风格等。我国目前的酒曲种类非常多,大曲的生产主要以小麦(大麦、豌豆)为主要原料,通常情况下将其划分为高温曲、中温曲以及低温曲三种。酱香型白酒在酿造时主要采用高温曲,具有丰富的细菌菌群,这是形成酱香型白酒风格的原因之一。本文针对细菌菌群结
食品前沿研究 |
食品理化检测实验室的质量管理研究
根据公开的数据显示,近5年我国食品企业在食品安全方面的行政处罚案件数量居高不下,2018年大约4.64万件,2019年大约5.17万件,2020年大约3.72万件。总体来说,我国食品安全管理形势比较严峻,因此,提高食品检测技术水平,对于把关食品安全有着重要的意义。本文针对食品理化检测实验室的质量管理问题,围绕质量影响因素展开具体的论述,提出实验室质量管理的策略,以期给相关人员提供参考和借鉴。 一
食品前沿研究 |
当前粮食检验前预处理工作的探讨与改进
当前粮食储藏过程中,需要对粮食的质量及数量进行多次检查,在送检样品的过程中,样品扦样及检验前预处理两项工作尤为重要,操作人员的专业程度、样品处理过程的标准与否都会直接影响到最终检验结果的科学性。目前,粮食样品预处理工作确实存在操作过程机械繁琐、支出劳动力与成果不匹配的现象,且分样混样工作对于刚接触的新手“小白”难度较大。如何缩短人员劳动时间,保证劳动量同成果成正比,成为我们需要探讨的问题。 一、
食品前沿研究 |
临夏州皮胎果产业现状及多元化发展对策
皮胎果(Pyrus sinkjorgensis)是蔷薇科苹果亚科新疆梨系统的一个地方栽培品种,别名酸巴梨、啤特果等,主要生长在海拔2000多米的甘肃省临夏回族自治州的临夏市、和政县、临夏县,在临洮、渭源等地也有种植,已有上千年的栽种历史。该树种具有树龄长、树势强健、喜阴湿、耐寒、对土壤要求不严、适应性强、抗病虫害、产量大等特点,兼具生态和经济用途,是临夏州果树主栽品种。果实性温,味酸甜,出汁率较高
食品前沿研究 |
啤酒酿造过程中的微生物控制策略分析
啤酒在我国饮料市场中占有重要的份额。在当前,我国啤酒制造厂商逐渐增加,啤酒品牌也不断增加,各啤酒厂商不仅重视对啤酒品牌的打造,更十分重视啤酒生产工艺的优化。啤酒酿造阶段是啤酒生产中的重要模块,对于啤酒生产而言有着非常重要的作用。在实际的啤酒酿造阶段,不仅需要控制啤酒酿造过程中的各项工艺,更应该注重对微生物的实际控制,最大程度地提升啤酒酿造质量。 一、啤酒酿造阶段的微生物分析及其控制意义 啤酒酿
食品前沿研究 |
互联网时代食品行业的热点观察
食品行业虽说是传统行业,但在互联网信息技术的影响下正发生着深刻的变革,行业中一批新生力量相继脱颖而出,比如“三只松鼠”、“小罐茶”、“轩妈食品”。本文从发展路径和技术专利保护两个视角,主要分析了上述三家企业是如何在竞争激烈的行业中脱颖而出的。 一、以坚果制胜的“三只松鼠” “三只松鼠”是中国首家定位于纯互联网食品品牌的企业,其前身安徽三只松鼠电子商务有限公司于2012年在安徽芜湖成立。在互联网
食品前沿研究 |
绵阳市“5.12”地震后食品安全工作及十年效果分析
2008年5月12日,汶川地区发生8.0级特大地震,绵阳市北川县、平武县和安州区受灾严重。如今,距离“5.12”大地震已经过去十多年,本文通过收集震后十年绵阳市食品安全检测数据,分析了震后采取的食品安全解决方法及防疫措施等,对如今的食品安全现状的影响。结果显示,灾后本市的食品卫生工作取得良好效果,对震后十年的食品安全工作产生了积极影响。 一、震后食品安全面临的问题 震后食品安全风险主要有以下几
食品前沿研究 |
西式火腿类肉制品主要加工技术研究
西式火腿类肉制品进入我国副食消费市场的时间较长,包括带骨火腿、去骨火腿、盐水火腿等。这类肉制品的加工主要以腌制为主,从而使得产品易保存、食用方便,其鲜嫩的口感深受我国消费者的喜爱。近年来,西式火腿类肉制品加工规模不断扩大,在肉制品市场占据较大份额,下面主要对西式火腿类肉制品的加工技术进行探讨。 一、盐水火腿的加工方式 在一些欧美国家,盐水火腿是常见的肉制品之一,其生产周期较短,食用口味符合大众
食品前沿研究 |
纳米技术应用在食品科学工程中的价值研究
随着我国食品科学研究不断发展,食品加工的技术水平也在不断升级。纳米技术是一种利用单个原子分子制造物质的科学技术,将纳米技术融入到食品工业之中,可以对食品的分子结构进行改变,提高食品的质量,也可以促进食品科学工业的全面发展。 一、纳米技术在食品包装上的应用 目前对于纳米材料的研究已经获得了巨大的成就,纳米高阻隔包装、纳米活性包装等应用较多。纳米颗粒有很大的表面面积,仅需一次添加就能促进聚合物
食品前沿研究 |
我国餐饮菜品添加营养标签的研究进展
为鼓励消费者选择健康菜品,2019年中国烹饪协会发布了《餐饮业菜品营养标签规则》。总体来看,餐饮菜品添加营养标签具有可行性,对指导居民膳食、改善人们健康状况有积极作用,可以在一定程度上预防各种慢性疾病、促进机体健康。 一、国民饮食与健康现状 近几十年来,中国经济蓬勃发展,国民生活质量不断提高,营养不良状况逐渐改善。但随着生活节奏的不断加快和消费水平的提升,越来越多的人开始选择在外就餐。 从2
食品安全 |
食用油生产关键点及常见的质量安全问题
本文结合食用油的生产关键点,列举常见的质量安全问题,并指出了食用油的潜在风险点。 一、食用油的生产工艺及关键控制点 国内传统的食用油加工工艺主要包括四种:冷榨工艺、热榨工艺、浸出工艺以及水代工艺。此外,新型的制油工艺还包括:超临界CO2萃取工艺、亚临界萃取工艺及水酶法工艺。其中,热榨工艺、冷榨工艺、浸出工艺、水代工艺的关键控制点分别如表1、2、3、4所示。 二、食用油产品存在的质量安
食品安全 |
食品安全监督抽检工作技巧及注意的事项
传统的食品安全监督抽检工作存在被动性,即群众举报之后或者地区性抽检活动开展以后才会进行该类操作,这就导致不安全食品早已流入了市场,给群众的饮食安全带来很大的威胁。为了改善这种现状,利用互联网进行食品监督抽检是一个较好的创新手段。 一、食品安全监督抽检工作技巧 1.传统的食品安全监督抽检工作技巧。目前,针对产品的检验成本以及检测方法是否简单、容易操作,产品批量多少以及价值高低,食品安全监督抽检分
食品安全 |
食品防腐剂在食品加工中的应用分析
食品防腐剂作为一种最为常见的食品添加剂,其作用主要是有效抑制、消灭微生物,从而防止食品出现腐败和变质,进而将食品的保鲜期与食用时间延长,因此其在日常的食品加工中得到了广泛的应用。但是在食品加工中,对于食品防腐剂的应用有着十分严格的要求,在日常检验测验中,经常存在食品防腐剂添加不规范、不科学的问题。为切实提升食品防腐剂使用的科学合理性,确保其应有的作用发挥出来,本文对食品加工中的食品防腐剂类型进行简
食品安全 |
风险管理在食品生产监管中的应用
在社会经济稳定发展的推动下,人们的生活水平不断提升,进而越来越关注食品安全。因此,有关部门需要加强对食品安全的监管,有效地将风险管理融入到食品生产监管工作当中,最大化发挥监管效果。本文主要围绕食品生产监管中风险管理的应用展开分析,并提出了相关建议,仅供参考。 一、食品生产监管中风险管理运用的重要意义 由于食品质量与食品食用者的生命健康有着密切的联系,所以相关部门必须加大对食品生产的监管,引
食品安全 |
化学合成添加剂对食品安全的影响及检测方法研究概述
现阶段,化学合成添加剂被广泛运用到食品的生产加工过程中,但若化学合成添加剂使用不当就会造成严重的食品安全事件。本文首先阐述了化学合成添加剂的使用现状,然后分析了其对食品安全产生的影响,最后就化学合成添加剂的检测方法进行了研究。 一、化学合成添加剂的使用现状 食品添加剂是为了满足工艺要求进而改善食品的色香味,人为加入的一些合成或是天然的物质。随着现代社会的飞速发展,化学合成添加剂逐渐应用到食品加
食品安全 |
我国粮食中黄曲霉毒素B1的污染情况及检测方法研究
黄曲霉毒素毒性强,且不易分解,能损伤人的肝脏,临床表现有胃部不适、食欲减退、恶心呕吐、腹胀及肝区触痛等。本文详述了目前我国各类粮食中黄曲霉毒素B1的污染情况及其对人们的危害,并就目前世界上检测黄曲霉毒素B1的方法进行了总结。 一、黄曲霉毒素概述及产生条件 黄曲霉毒素(AFT)是黄曲霉和寄生曲霉等某些菌株产生的双呋喃环类毒素,在其20多种衍生物中,黄曲霉毒素B1的毒性最大、致癌性最强。黄曲霉毒素
食品安全 |
刍议网络餐饮食品安全监管的现状和对策
食品安全问题关乎民生民利,时下网络餐饮模式兴起,在给消费者带来便利的同时,也增加了新的食品安全监管问题。本文从当前网络餐饮食品安全监管的现状出发,通过借鉴国内外已有的理论成果和实践经验,提出了相应的强化监管策略,以期更好地维护群众“舌尖上的安全”。 一、网络餐饮食品安全监管的现状 网络餐饮是基于“互联网+”的模式而生成的新的餐饮服务模式,满足了快节奏的社会生活,逐步成为人们日常餐饮消费的重要方
食品安全 |
关于食品安全监测中计量质量控制的运用研究
随着经济社会的飞速发展和生活水平的不断提升,人们对食品安全的要求也在不断提高,而层出不穷的食品安全问题不仅造成巨大的经济损失,也导致消费者信任的缺失。因此,做好食品安全监测工作十分重要,因为食品安全和人们的健康关系密切。基于此,本文对食品安全监测中计量质量控制的应用展开分析。 一、计量控制在食品安全监测中的应用 计量控制主要是指对某项工程的各种规定明确一个指标,之后在工程实施阶段严格依照该指标
食品安全 |
关于食品安全面临的问题及监督管理分析
食品安全关系着人体健康与社会稳定,在食品行业不断向好发展的情况下,更要加强对食品安全的监管,并针对现存的一些问题及时采取行之有效的措施予以改善,以便更好地保障我国的食品安全。本文就食品安全监管中存在的相关问题展开讨论,并提出了应对措施,旨在提高食品安全监督管理的质量。 一、食品安全监督管理中存在的问题 1.监管机制不健全。根据当前食品安全监管工作的开展情况可知,由于现有的监管机制不够健全,使得
食品安全 |
烘焙食品的营养特点及可能存在的安全隐患分析
烘焙食品深受大众的喜爱,是我国食品产业的重要组成内容,在我国有着非常悠久的发展历史。目前市场上烘焙食品的种类非常多,饼干、面包以及糕点都是常见的烘焙食品。随着社会经济的进一步发展,这几种烘焙食品在市场中的占有率逐渐提升,在人们的饮食结构中占据着重要的位置。因此,对其中的营养价值以及安全隐患展开探讨有着非常现实的意义。 一、烘焙食品的营养特点 1.营养型烘焙食品。营养特点是食品中常见的名词,指的
食品安全 |
我国食品安全问题及解决对策
近年来,与人们生活息息相关的食品安全问题成为了老百姓以及社会重点关注的话题。由于我国所生产的食品种类较为广泛且食品加工企业相对较多,所以食品安全问题发生的概率也较大,只要食品在种养殖、加工、运输、储存、销售等任何一个环节出现问题,都有可能造成食品安全事件,使人们的饮食安全受到威胁。 一、我国食品安全中存在的问题 1.大量使用食品添加剂。食品添加剂具有提升食物色泽以及口感的作用,使食物看起来颜色
食品安全 |
传统发酵食品的安全性研究进展探索
传统的发酵食品大多以在不同季节延长可食用性、延长保存日期、防止腐败等为目的,是保障食品安全的一种古老的手段。近些年来,国内外的很多研究学者发现,一些传统的发酵食品具备某些特殊的营养和生理功能,全球针对传统发酵食品的研究也迎来了新的高潮。本文分析了传统的大豆发酵食品、发酵大米制品(发酵的米粉、醪糟)、发酵蔬菜制品、水果发酵而成的果酒以及其他发酵制品在安全性研究方面的进展。 一、大豆发酵食品 传统
食品安全 |
食品安全监督抽检抽样工作中存在的问题和对策探究
近年来,食品安全事件的频频发生为人们敲响了警钟,同时也对食品安全监管工作提出了更高的要求。食品安全监管工作中,抽检抽样是一项重要内容,保证抽检抽样的有效性,是检验食品安全质量的关键,因此做好食品抽检抽样管理工作具有重要的意义。本文首先概述了食品安全监督的重要性;其次分析了食品安全监督抽检抽样工作的现状;最后探讨了提升食品安全监督抽检抽样工作质量的对策。 一、食品安全监督的重要性概述 近年来,我
食品安全 |
如何做好食品生产过程中的质量管理
食品安全是重要的社会性问题,因为事关人民群众的身体健康和生命安全,一直以来都受到高度的重视。就近年来的食品安全管理工作来看,各大执法部门和监管部门均开展了严格且高效的工作,也取得了很好的工作成效,但食品安全管理工作中仍存在着一些问题,比如监管力度有所不足、食品生产企业生产质量管理意识不强等,这些问题的存在对食品安全管理工作有很大的影响。 为了确保食品质量安全,必须做好全过程和动态的监管工作,尤其
食品安全 |
学校食品安全与营养健康管理研究
食堂作为学校的重要组成部分,承担着全校师生的餐食供应任务,是学校食品安全与营养健康管理的重要场所,食堂的食材采购、储存、加工制作等直接关系到全体师生的身体健康与生命安全。为进一步保障学校食品安全卫生,本文对学校食堂现存的食品安全问题进行分析,并总结出一系列有针对性的解决措施,以期完善学校食品安全与营养健康管理工作体系和食品安全基础设施,促使学校领导与全体师生更加注意食品安全问题,避免群体性食物中毒
食品安全 |
食品安全标准与食品检测标准在应用中的问题探析
作为最基本的消费品,食品会对人们的身体健康带来直接影响。随着人们物质生活水平的提升,市场上供应的食品种类也变得更加丰富。但在食品工业的发展过程中,由于受到诸多因素的影响,生产出来的食品质量参差不齐,导致食品安全得不到有效保障。因此,要采取积极有效的措施,综合食品市场发展过程中可能存在的威胁,有效解决食品生产中存在的安全问题,实现食品工业的持续发展。作为食品安全管理的关键环节,加强食品检测等相关工作
食品安全 |
关于食品检测对食品安全的重要性探究
食品检测作为保障食品安全性的重要路径,是降低不合格食品进入市场的重要方法。特别是在民众生活质量显著提升的背景下,民众对食品的追求不再局限于温饱,更强调食品食用的安全性与健康性,在此背景下,食品检测的重要性尤为突出。对此,本文将着重对食品检测对食品安全的重要性进行探析,以促进社会各方对食品检测重视度的提升,为食品安全提供保障。 一、食品检测对食品安全的重要性 1.推动食品质量的提升。食品检测作为
食品安全 |
从“心”开始筑牢校园食品安全思想防线
正所谓“兵马未动,粮草先行”。要想抓好校园的食品安全工作,学校和教师就必须具备强烈的责任心与奉献精神,提高思想上的认识与重视意义重大。下文结合我校校园食品安全管理工作的开展实际,从敬畏之心和感恩之心两个角度,就构筑校园食品安全思想防线的问题进行讨论。 一、敬畏之心 “君子之心,长存敬畏。”“敬”是指做事严谨,“畏”是指敬重、畏惧。作为一种基本的态度,敬畏之心不仅是自律的开始,更是行为的边界。在
食品包装 |
塑料包装材料对冷冻食品安全的影响及预防措施探析
目前,塑料包装以其低廉的价格及稳定的性能广泛应用于食品工业。本文对使用塑料包装材料可能产生的危害以及对冷冻食品安全产生的相关影响进行分析,同时提出预防措施及对策建议。 一、塑料食品包装材料中的主要有害物质来源 1.化学添加剂。目前,食品用塑料包装材料在复合过程中会使用合成树脂、生产助剂和溶剂,进而产生甲苯二胺一类的有害物质,甚至会因处理不当而导致有害物质大量残留。 2.印刷工艺。食品包装印刷
食品包装 |
浅谈食品接触材料中的1,4-丁二醇
作为一种重要的基本有机化工原料和精细化工原料, 1,4-丁二醇广泛用于溶剂、医药、增塑剂、固化剂、农化妆品等,可以用来生产四氢呋喃(THF)、N-甲基吡咯烷酮(NMP)、聚二苯二甲酸丁二醇酯(PBT)、γ-丁内酯(GBL)、N-乙烯基吡咯烷酮(NVP)等,其下游衍生物也有很多,用途十分广泛。其衍生物是高附加值的精细化工产品,其中THF可以用来制备聚四亚甲基乙二醇(PTMEG)。随着丁二醇下游产品的
营养与健康 |
美容保健猪蹄花
猪蹄又称蹄花、猪脚、猪手,因其营养丰富、价廉物美,味美汤鲜、不肥腻,备受人们的喜爱。据《随息居饮食谱》记载:猪脚能“填精益肾而健腰脚,滋胃液以润皮肤,长肌肉可愈漏疡,助血脉能充乳汁,较肉尤补”。 中医认为:猪蹄性平、味甘、咸,具有益气血、补虚弱、催乳汁、填肾精、健腰膝、润肌肤、固牙齿、托疮毒等功能,适用于产后气血亏虚、乳少或乳汁不通、体质虚弱、腰膝酸软、肾虚水肿、风湿痹症、筋骨不利、痈疽疮肿、出血
营养与健康 |
乳腺癌患者的饮食指导
据世界卫生组织调查,目前乳腺癌发病率呈上升趋势,在我国,乳腺癌也已位居女性癌症之首。现代医学研究表明,乳腺癌的发病原因是多方面的,其中由于长期进食高动物脂肪、高动物蛋白、高热量食物而导致的营养过剩型肥胖是诱发乳腺癌的主要原因。医学研究证明,脂肪中的类固醇可以在体内转变成雌激素,促使乳癌细胞形成,体内积聚脂肪形成的雌激素越多,癌变几率也越大。为预防乳腺癌,女性平时在饮食中除应少吃高脂食物外,还要做到
食味艺文志 |
杭州,把外来饮食文化兼收并蓄的城市
上一期我们介绍了天堂般的两大城市“苏杭”里的江苏,这一期我们来了解了解另一个城市——杭州。 杭州,或许是全国独一个能同时吃到两种“菜系”——杭帮菜和杭州菜的城市。两者一字之差,到了餐桌上却是天壤之别。杭帮菜往往努力表现出地域特色,大多以杭州地名、人名为标签,比如龙井虾仁、西湖醋鱼、钱江肉丝、西湖莼菜汤,或是宋嫂鱼羹、东坡肉、叫花鸡……对于外地人来说,没在西湖边上吃一顿杭帮菜,就好像没到过杭州
快讯 |
专注有机精品,发力中国市场,吉哈伯通酒庄剑指法国葡萄酒领军品牌
专注有机精品,发力中国市场,吉哈伯通酒庄剑指法国葡萄酒领军品牌 2021年4月3-6日,法国南部著名的精品葡萄酒生产商——吉哈伯通集团在成都春糖香格里拉主会场举办了2场盛大的品鉴大师班,隆重推出了极具风土表现、浓墨重彩的“传晟”(HéRITAGE)系列葡萄酒,集团旗下十多个精品酒庄的顶级佳酿也悉数登场。品牌创始人Gérard Bertrand先生还以跨洋连线的方式,与前来品鉴的媒体及酒商进行了深