期刊详情
查看往期
期刊目录
2022年13期
要闻聚焦 |
农业圈热闹不断 中国农业未来可期
近期,农业圈十分热闹,先是新东方的双语农产品直播间突然爆火,接着是“中国杨梅60元一颗出口迪拜”的新闻冲上热搜榜。在国家大力推进乡村振兴的背景下,这两条热度极高的新闻让全国近2亿的农业劳动者看到了希望,也昭示了中国农业未来的发展方向。 教培大佬转战助农直播 “互联网+”让农业实现腾飞 2021年的“双减”政策,让教培大佬俞敏洪不得不进行转型,而他转型的方向出乎所有人的意料——助农直播。 2
食品教学 |
创新思维在中职烹饪教学中的应用
我国俗语中有着“民以食为天”的说法,由此可见饮食对于人们的生活何等重要。随着人们对于食物品质追求的提升,烹饪人才不仅要技艺精湛,还要具备创新能力,能够创造出具有新意和价值或别具风味的食物。中职烹饪专业的职业发展方向非常明确,但对于创新思维的培养还有所不足,通过应用创新思维对教学进行改进,能够有效促进学生创新思维及能力的形成,促使学生得到更好的职业发展。 一、创新思维对于中职烹饪教学的重要意义
食品教学 |
高职食品专业化学课程教改探讨
目前,我国高职院校在食品专业化学课程的教学过程中仍存在诸多问题,为了培育技能型、实践型、专业型人才,必须进一步结合食品专业的特点以及应用型的特征对化学课程教学工作进行改革。本文分析了当前高职院校食品专业化学课程教学中所面临的问题与挑战,有针对性地提出了教改思路及其策略,以期改善与优化高职食品专业化学课程教学工作,为社会培养更多的优质人才。 一、高职食品专业化学课程存在的问题 1.教学方法过于模
食品教学 |
以学科竞赛为引导的食品工艺学 实验课程实践教学探索
在“健康中国2030”的国家发展战略背景下,为了提升国民营养健康水平,食品工业向新兴营养健康食品产业发展已成必然趋势。随着健康中国战略的推进,食品营养与健康领域的人才严重缺乏,亟需一批可从事健康管理、营养健康食品研发、功能食品研发、公共营养、中医营养等岗位的专业人才。作为食品科学与工程专业的一门关键核心课程,食品工艺学实验课程与众多食品企业息息相关,并为食品企业输送大量的专业人才。在本课程中增加健
食品教学 |
食品工程原理课程教学 在工程教育认证下的探索
食品工程原理课程是一门理论与实践相结合的专业课,在食品工程体系中的基础课程中占据举足轻重的地位,并在整个食品类专业课程教学中起着承上启下的作用。该课程以食品加工生产过程中的理论基础以及在单元操作中常见的基础和经典设备的工作原理、构造以及设计等方面知识的讲述为主,目的是培养学生将所学到的理论知识和技术运用食品加工的具体实践中,并运用知识分析解决工程设计及生产操作中的各类问题的能力。该课程是食品科学与
食品教学 |
“粤菜师傅”背景下提升技工院校 烹饪专业品质教育的途径探讨
为贯彻落实习近平总书记对广东省的重要指示批示精神,贯彻落实乡村振兴战略,全面提升劳动者就业创业水平,促进城乡人才技能就业、技能致富,深入实施“粤菜师傅”工程,传承弘扬并创新粤菜美食文化,培养技能人才,助推国家精准扶贫和乡村振兴战略,《广东省“粤菜师傅”工程实施方案》指出,要开展职业培训与学制教育结合的职业技能培训,提升粤菜烹饪技能人才培养能力和质量。 在各级政府大力实施“粤菜师傅”工程的背景下,
食品教学 |
食用菌栽培技术课程“双螺旋 上升”式课程思政教学模式探索
作为能使资源优势变为经济优势的白色农业,食用菌栽培具有极为广阔的发展前景,从21世纪起我国食用菌产量就稳居全球第一,2019年总产值突破三千亿元,总产量达到3933.81万吨。随着我国食用菌产值的提升,其行业规模也随之扩大,为实现食用菌产业向现代化农业转型,我国食用菌的生产方式已开始从传统分散栽培向基地化、工厂化、品牌化与科技化方向发展,由落后的农业化生产方式向先进的工业化生产方式迈进。 农林院
食品教学 |
基于OBE理念的食品 微生物学课程教学大纲设计
在工程教育专业认证、一流专业建设等背景下,开展基于工程教育认证理念的课程建设是专业建设的重要内容之一,这对培养学生能力及为食品行业培养高质量人才至关重要。工程教育专业认证采用基于OBE(Outcomes-based Education)教育的认证标准,即以学生为中心、以产出为导向为主要教育理念,强调在专业人才培养中针对学生的学习成果进行教学设计和组织,作为反馈教学质量的重要指标。 食品微生物学课
食品教学 |
高职食品生物技术专业 人才培养模式改革与实践
近年来随着我国经济的迅速发展,人民生活水平不断提高,对食品安全、食品营养等越来越重视,食品行业亟需大量专业型的技术人才,而培养人才的重任便落在了中高职院校的身上。但是,现实情况是,中高职院校食品类专业的人才培养模式存在很多问题,以大理农林职业技术学院为例,该校的食品生物技术专业存在人才培养模式创新性不够、课程设置不合理、教学手段单一等问题,亟需进行改革。 一、高职食品生物技术专业 人才培养目标
食品教学 |
烹饪专业实训教学方法研究
近年来,随着社会经济的不断发展,餐饮市场的规模越来越大,为烹饪专业学生创造了大量的就业机会。烹饪专业是一门集理论与实践于一体的学科,实训教学在烹饪专业中起着举足轻重的作用,决定着学生的就业能力。对此,需要不断加强烹饪专业实训教学方法的改革和创新,加强对烹饪专业学生实践操作能力的训练和培训,以期为餐饮行业提供专业型、综合型人才。 一、提高烹饪专业实训教学水平的重要性 现如今,人们对“吃”越来越重
食品教学 |
现代学徒制下中西面点工艺 课程实践性教学改革的研究
我国早在2014年便提出了现代学徒制教学体系,主要是以学校和企业相融合为主要途径,综合校企合作以及产教融合,为学生提供具备实践性的活动以及空间。作为现代化人才培养的核心方法,现代学徒制主要以提升学生的综合实践能力以及自主创新能力为主,使职业教育面向社会、产业、岗位。本文以全面提升中西面点工艺课程实践性教学改革质量为目的,探讨构建现代学徒制下中西面点工艺课程实践性教学体系,以期为中西面点行业提供实践
食品教学 |
试论创新中职食品工艺学 课程实践教学的有效路径
为进一步保障中职学生深入了解食品工艺学课程的实践操作技能,改善学生分析和解决问题的水平,需要对实践教学方法进行改革和创新,让学生可以真正地实现做中学、学中做,掌握更为扎实的实践操作技能。为此,需对传统的教学计划和教学大纲进行改革和创新,形成以培养学生职业能力为核心的实践教学体系,推动中职院校食品专业人才培养工作顺利推进、有序开展。 一、创新中职食品工艺学 课程实践教学的行业背景 自18世纪罐
食品教学 |
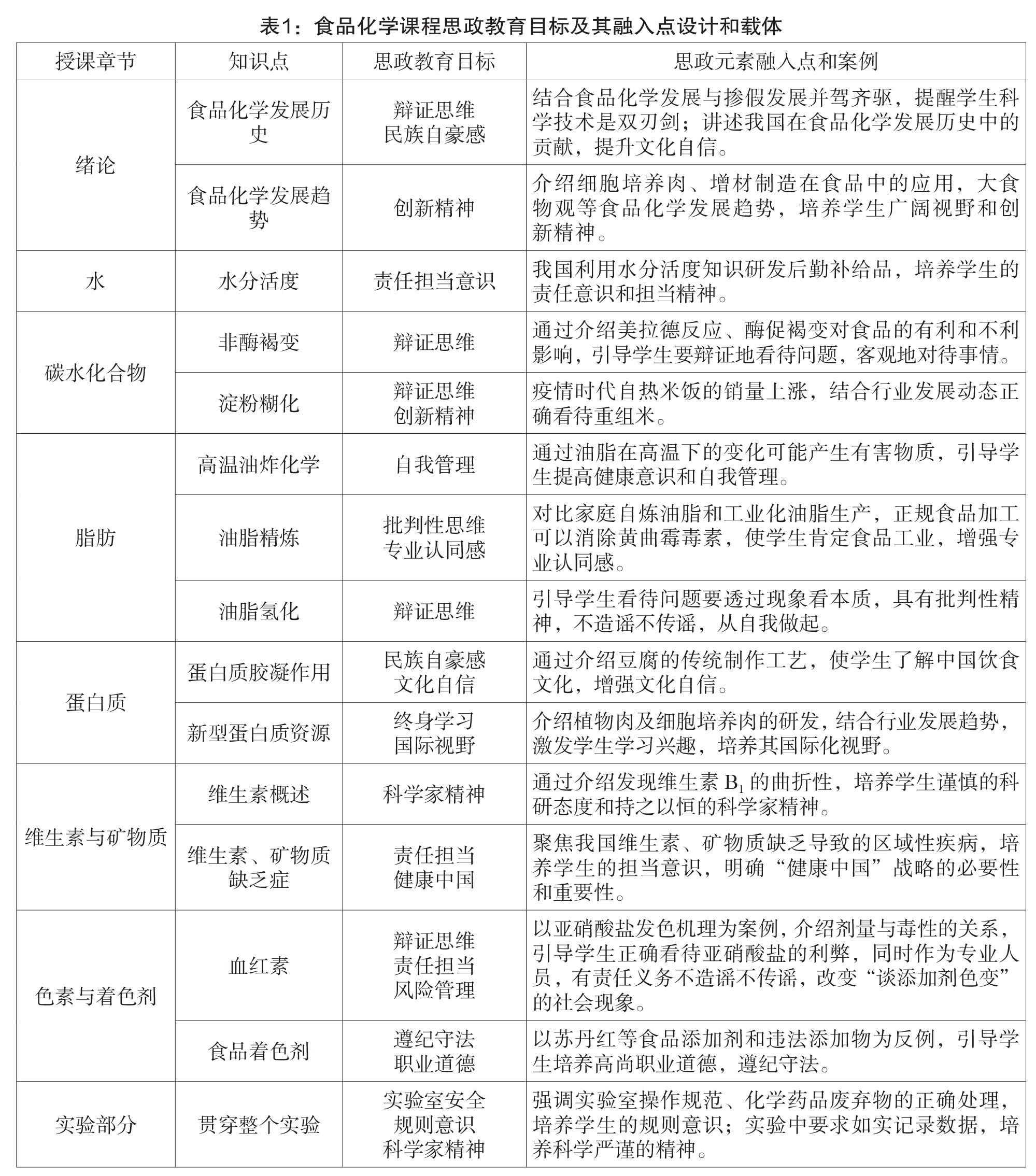
“互联网+”背景下食品化学 课程思政教学改革与实施
互联网时代,信息技术的飞速发展给高校专业课的教育教学带来巨大挑战,传统的教学模式已经无法满足学生多样化、个性化的需求,如何运用新媒体信息技术提升课程思政效果,成为高校教师思考的重要课题。本文以食品化学课程为例,介绍了在“互联网+”背景下实施食品化学课程思政教学的方法。 一、“互联网+”背景下 食品化学课程思政建设的必要性 1.食品化学课程的特征。食品化学是高等学校食品类专业重要的必修课程,是
食品安全 |
食品添加剂的作用及使用规范研究
民以食为天,食以安为先。食品安全是全世界人们都关注的焦点问题。在众多食品安全问题中,食品添加剂问题尤其受到人们的关注。食品添加剂是食品生产中的主要原料,为食品工业的进步贡献了巨大力量。但由于一些生产厂家过量添加食品添加剂或非法添加非食用物质,而导致与食品添加剂相关的食品安全事件频发,人们谈“添”色变。本文阐述了食品添加剂的种类和作用以及食品添加剂给食品安全带来的影响,以期指导食品企业规范使用食品添
食品安全 |
食品检验检测中的 质量控制及问题分析
近年来食品安全事件频发,使得人们越来越重视食品安全问题,通过食品检验检测,可以及时发现存在问题的食品,从而更好地保障消费者的身体健康和合法权益。食品检验检测工作对于检测技术有着较高的要求,为了保证检测质量,不仅检测人员要有较高的技术水平,良好的质量控制措施也必不可少。在实际的检测工作中,影响食品检测检测结果准确性的因素有很多,包括检验人员的技术水平、检验检测技术更新滞后,检测过程不规范以及管理体系
食品安全 |
基于“土坑酸菜”事件 浅议我国食品安全法律规制
近年来,我国在经历了“三聚氰胺毒奶粉”“地沟油”“瘦肉精”等食品安全事件后,相关的食品安全法律法规不断完善,食品安全现状逐步好转。其中,《中华人民共和国食品安全法》历经三次修改,2015版的食品安全法也被称为“史上最严”。虽然食品法律法规日益严厉,但是这并不代表食品安全不会再出问题,每年仍有大量的食品安全问题被曝光,其中今年3·15晚会上曝光的“土坑酸菜”事件就引起了社会的巨大反响。法律是保障食品
食品安全 |
食品质量安全检验监管 存在的问题与对策
民以食为天,食以安为先,确保食品质量安全,是实现人类社会健康稳定发展的关键。近年来,受到诸多因素的影响,食品质量安全问题呈现出高发态势,在社会范围内引发了强烈反响,不仅威胁消费者的身体健康,也影响公共卫生安全,不利于社会的和谐稳定发展,在此情形下,做好食品质量安全检验监管工作具有重要的现实意义。 食品质量安全检验监管工作的开展,是保证食品质量安全的关键。当前,食品质量安全检验监管实践工作中存在诸
食品安全 |
关于在食品药品稽查执法中 如何应对恶意投诉举报的对策思考
近年来,随着我国经济社会环境、消费方式、投诉举报渠道的变化,恶意投诉举报也在悄悄发生变化,而恶意投诉举报与基层食品药品稽查执法的对立矛盾,可以说已经到了针尖对麦芒的地步。为此,国家市场监管总局专门颁布了《市场监督管理投诉举报处理暂行办法》,规范市场监督管理投诉举报处置工作,保护自然人、法人或其他组织的合法权益。所谓恶意投诉举报,是指以诬陷、打击报复、知假买假、购买商品超出合理生活消费需要、具有牟利
食品安全 |
食品生产加工过程中的风险管理
食品加工是指对食品原料进行适当加工,使其成为可销售、流通、食用的食品的生产过程。随着食品需求的多元化,市场上生产、流通、消费的食品品种和数量不断增加,虽然增加了食品加工、销售的发展空间,但是也有一些企业为了控制成本或增加利润而降低食品生产加工过程的控制力度,从而造成食品质量问题。为了保障消费者的合法权益,食品生产企业和市场监管机构必须加强风险控制,不断完善食品生产、加工、销售等方面的风险管理,更好
食品安全 |
食品检测对食品安全的重要性浅析
食品安全一直都是人们关注和讨论的热点,随着人们食品安全意识的提升,食品行业的规范性也有所提升,但是食品安全问题仍然层出不穷。食品检测对于食品安全的重要性应当落实在具体的行业规范与标准中,这样才能避免食品安全问题,充分保障人们的身体健康,食品行业也才能得到持续的发展和进步。因此,应当尽快着手完善和优化食品检测体系、法律法规,以便更好地控制食品安全问题,促使食品行业朝着绿色安全的方向发展。 一、食品
食品检测 |
食品安全检测技术 对食品质量安全的影响研究
随着人们生活质量的不断提高,社会各界对食品质量安全的关注热情也持续高涨,食品安全检测技术愈发进步和成熟。各种先进的检测技术不但提高了检测效率,而且准确度越来越高、设备越来越小、检测时间越来越短,能最大程度地确保食品质量的安全可靠。本文首先分析了食品安全检测技术对食品质量安全的积极影响,然后介绍了三类常用的食品安全检测技术,最后提出了食品安全检测技术存在的问题,并提出了优化食品安全检测技术的有效路径
食品检测 |
可见近红外光谱技术在液态食品检测中的应用研究进展
随着人们生活质量的不断提高,对食品安全的要求也越来越高,在这种情况下,为了避免再次出现“三聚氰胺毒奶粉”“地沟油”等食品安全问题,必须要做好对液态食品的检测工作。在对液态食品进行检测时,可见近红外光谱技术凭借检测的客观性、可靠性、安全性得到了广泛应用。客观来讲,可见近红外光谱技术相比于液相色谱、气相色谱、电化学分析法等检测技术,实现了借助光纤远距离的测量,具有高效、无损、无污染等优点,在液态食品检
食品检测 |
气相色谱法在蔬果 农药残留检测中的应用
食用水果与蔬菜是人们在日常饮食中补充维生素的主要方法,蔬果也是人们维持身体健康不可或缺的食物,蔬果还具有促进青少年身体发育、提高人体免疫力、减少多种疾病发生概率、延缓人体衰老速度等功能,而且蔬果丰富多样的品种及口味也极大地满足了人们对于美食的追求。随着蔬果需求量的日益增加,种植者不可避免地需要使用农药来防止病虫害的发生,以减少病虫害对蔬果产量及质量的影响。化学农药具有成本较低、效果良好、使用简便的
食品检测 |
样品前处理在食品理化 检验中的应用及效果分析
最近几年,社会经济水平不断提高,人们的生活品质也随之发生改变,食品安全更是成为人们看重生活品质的重要表现。随着新闻报道中食品安全事件逐渐增多,人们对于食品安全问题的关注度也随之增加,如何保障食品安全更是成为人们热议的话题。食品安全管理部门想要提升食品监管质量,就必须强化食品安全检验,本文将详细讨论样品前检验技术在食品理化检验中的应用及其效果。 一、样品前处理技术概述 1.样品前处理技术的概念。
食品检测 |
农产品质量安全检测技术探究
我国是农业大国,在农产品出口方面具有十分重要的国际地位。随着社会经济的快速发展,为了保障和提升农产品质量与安全,提升我国农产品的市场竞争力,必须进一步加强对农产品的质量检测。在农产品质量安全检测过程中,如果缺乏先进的检测技术,就会导致检测数据缺乏准确性,也就无法采取有针对性的措施来保障农产品的质量安全,因此,加强农产品质量安全检测技术研究是非常有必要的。 一、常见的农产品质量安全检测技术 1.
食品文化 |
南宁水街小吃文化及英译探析
南宁小吃历史悠久,水街作为南宁市区最古老的街道,承载着南宁饮食文化的历史,但现有的南宁小吃英译名称很少,也不够准确。为了推广南宁水街小吃文化,促进南宁的国际化交流,本文以功能翻译理论为指导原则,介绍并翻译了南宁水街主要的特色小吃,力求使其英译名称能够传达小吃的原材料和烹饪方法等基本信息,从而弘扬南宁的饮食文化。 一、研究意义 首先,本文旨在宣传南宁水街小吃的文化价值。南宁水街小吃越来越受欢迎,
食品文化 |
红烧肉材料选用及烹饪技艺探讨
我国的饮食文化源远流长,红烧肉文化是其中的一部分。在古代,红烧肉多见于皇家御膳中,现代的红烧肉做法经过改良后越发简单,也更为普及,目前已经成为老百姓餐桌上的一道大众菜肴,颇受人们的喜爱。 红烧肉的主食材是五花肉,烹饪时多以砂锅为主,烧制炖煮而成,好吃不油腻。红烧肉的做法多达二三十种,不同做法做出来的红烧肉味道略有不同。但不论哪种做法,原料都是成品的灵魂和基础,然后再辅以生抽、老抽、黄冰糖、料酒、
食品文化 |
梭戛长角苗的传统饮食文化
饮食文化是物质文化的重要组成部分,更是民族文化的重要特征之一。贵州六枝特区梭戛地区的长角苗是世界唯一的苗族分支,人口较少,由于地处山区,与外界联系较少,所以保存了大量的长角苗传统饮食习惯。受降水、光照、土质和地形等自然因素的影响,六枝特区梭戛长角苗形成了独特的传统饮食文化,主食主要是玉米、小麦和水稻,副食以蔬菜、豆类、土豆和肉类为主,喜好辣食、酸食、熏食。本文主要对六枝特区梭戛长角苗的传统饮食文化
食品文化 |
人口流动背景下豫菜文化的发展分析
河南省历史悠久,具有深厚的文化底蕴,是豫菜文化的发源地。豫菜文化有着与河南省相同的文化气质,即看似无任何特色,但是细细品味才可以真正感受到其“味道”之醇厚。质味适中、五味调和是豫菜的显著特点,这使得该菜系能够适合大多数人的口味。在时代不断向前推进的过程中,人口流动已成常态,豫菜文化在人口流动的过程中也得到了进一步发展,并对其他菜系产生了深远的影响。本文首先简述了人口流动与饮食文化的密切关系,然后分
食品前沿研究 |
浅谈基层食品 检测机构现状及发展建议
食品是人们日常生活中最基本的必须品,随着时代的发展、经济水平的提高,人们对于饮食的观念也从“吃得饱”转变为“吃得好”,而这个“吃得好”并非意味着食材的珍贵,而是在于食品的绿色、安全,也就是“吃得放心”。 我国自古以来就有“民以食为天,食以安为先,安以质为本”的说法。在现今互联网高度发达的时期,各行各业的透明度也进一步提高,食品的质量问题频频被媒体曝光,比如今年3·15曝光的“土坑酸菜”和“变味的
食品前沿研究 |
功能性营养成分对机体 肠道健康影响的研究进展
健康人体胃肠道内栖居的种类繁多的微生物统称为肠道菌群。肠道菌群是一个高度多样化且相对稳定的微生物生态系统。人类在胎儿时期,肠道中已经开始有微生物定植,新生儿出生时和出生后的一段时间内,由于与母亲产道、乳汁以及外界环境的接触,会导致婴儿肠道菌群短期内发生巨大的变化。对于人体而言,肠道微生物不仅能利用自身细胞成分和基因产物影响人体健康,同时,肠道微生物代谢产物及其活性也能够直接影响机体免疫、代谢功能及
食品前沿研究 |
基于电商平台的 食品营销模式优化策略
近年来,随着经济水平的不断提高、生活条件的不断改善,国民对消费需求也日趋多样化、个性化。在这种背景下,电商平台的出现,一方面极大满足了消费者的购物需求,另一方面也给企业的营销模式带来了机遇和挑战。本文首先对电商平台在促进贸易便利化方面进行了论述,然后分析了当前食品企业在电商平台上的营销现状,最后提出了基于电商平台的食品营销模式优化策略,旨在促进我国电商平台和食品企业的共同发展。 一、电商平台对贸
食品前沿研究 |
浅谈宜宾白酒产业 现状及高质量发展对策
白酒作为世界六大蒸馏酒之一,具有高产值、高附加值的特点,且文化内涵丰富,是我国最具悠久历史和文化传承的传统工业之一。四川是中国白酒的主要产区,白酒产业作为四川省工业经济发展的“压舱石”,更是宜宾经济发展的主引擎。2019年,作为宜宾白酒产业领头雁的五粮液引领中国白酒企业迈入千亿时代。2020年,宜宾规上白酒生产企业有51户,白酒完成产量达68万千升左右,同比增幅3%;销售收入1431亿元左右,同比
食品前沿研究 |
粤菜精品“湛江白切鸡” 制作技艺剖析
湛江地处祖国大陆最南端,是广东省副中心城市,拥有800多万人口,也是广东、广西、海南三省交通枢纽节点。在湛江有一句笑话,“没有一只鸡能活着离开海湾大桥”,对于“无鸡不欢”的湛江人来说,除了海鲜,鸡就是饮食当中的至爱食材。“湛江鸡”是国家地理标志产品,更是湛江美食的一张闪亮名片,湛江大街小巷的餐饮企业(店)都把“湛江白切鸡”作为基本菜式之一。 “湛江白切鸡”的烹制有三个要点:一是选鸡、二是浸鸡、三
食品前沿研究 |
关于武威市人参果营养价值 及产业发展问题的研究
人参果有着十分丰富的营养价值,具有高蛋白、低糖、低脂等特点,还富含维生素C以及多种人体所必需的微量元素,尤其是硒、钙的含量大大高于其他果实和蔬菜,适量食用对人体健康十分有益。武威市是我国人参果的重要产业区,其中的张义镇、哈溪镇均产人生果,因其生长在海拔2200m、气候寒凉、土壤和空气无污染的特殊地理环境中,浇灌祁连山纯净冰川雪水,采用无公害食品标准生产,所以当地的人参果果肉厚实多汁,无核,口感爽脆
食品前沿研究 |
预制菜与传统餐饮的危和机
在我国经济稳中向好的发展态势下,广大人民群众的生活质量持续提高,人们对于饮食方面的需要也在不断改变。就现阶段而言,干净卫生、快捷方便的预制菜有效满足了人们的实际需要,具有广阔的市场前景。 预制菜是通过现代性标准、工业性体系、规模性供给对农产品,如蔬菜渔牧等展开预加工处理,之后通过一定的方式制作形成的半成品菜肴或者成品菜肴。在广大人民群众的眼中,预制菜这一全新兴起的产品只不过是“懒人专属”,但是在
食品前沿研究 |
食品检验检测的 质量控制及细节问题研究
随着社会的发展和经济水平的提升,人们的生活水平也随之提高,在此背景下,人们越来越重视食品安全问题,这就要求相关部门一定要加强和重视食品质量的检验和检测。本文深入分析了食品检验检测质量控制中存在的细节问题,并针对这些问题提出了具体解决措施,以期为相关部门提供参考,保证人们的食品安全。 一、食品检验检测 质量控制工作中存在的问题 1.食品检验检测技术人员的素质和能力不高。现阶段,食品检验检测质量
食品前沿研究 |
黔西北山区绿色食品发展现状与思考
绿色食品强调食品的无污染、安全、优质,因此在具体践行发展绿色农业、保障食品安全的过程中,需要加强对农产品生产、运输、加工等的全程质控,强化农产品质量与品质管理,打造绿色农产品品牌,构建绿色农产品产业链,全面推进农业发展绿色转型。农产品质量安全检测检验部门更要进一步发挥职能,加强安全检验检测体系建设,提升绿色食品申报、监管工作质量和效率,为绿色食品生产与发展提供保障。 贵州省毕节市自开展绿色农产品
食品前沿研究 |
自控系统在啤酒 生产中的应用现状与展望
随着社会经济的全面发展,各个生产行业为了获得市场发展机遇以及发展空间,不断加强自控系统的应用力度,以此提高生产效率和生产质量。目前,我国啤酒行业正朝着规模化全面发展,加强现代化自控系统的应用力度,可以有效提高啤酒的生产质量以及生产效率,提升企业自身的竞争力,占据更大的市场份额,创造更多的收益,为我国啤酒生产行业的全面发展奠定良好基础。 一、自控系统的组成及功能 在啤酒行业,自控系统主要是对啤酒
食品前沿研究 |
云南绿色食品现状及发展研究
一、云南绿色食品发展现状 自20世纪90年代我国实施绿色食品工程项目以来,云南开始积极打造自身的绿色食品产业链。目前我国绿色食品分为两个等级,即A级和AA级,区别在于生产过程中是否使用化学合成物质,前者可以使用,后者不可以使用,云南的大多数绿色食品属于A级。 从自然资源和农业资源来看,云南具有得天独厚的绿色食品发展优势,被誉为“生物基因宝库”和“生物资源王国”,云南虽然绿色食品的开发时间比其他
食品前沿研究 |
中国白酒行业上市公司综合竞争力浅析
白酒行业是我国极具历史文化的特色产业,发展至今,我国的白酒产业已经成为经济的支柱型产业,市场规模在6000亿元左右,未来还将进一步扩容。 中国统计局资料显示,全国各地白酒有关公司200965家,在其中6个省、市辖区的白酒有关公司超出1万家。随着中国经济进入到新的发展阶段,科学研究白酒行业产业结构升级性变革是一项主要任务。笔者基于聚类和因子分析法,对白酒行业10家象征性企业的综合竞争力开展了数据分
食品实验 |
裸燕麦配方食物干预代谢 综合征合并脂肪肝的效果观察
代谢综合征是20世纪80年代末期国外学者列文提出的一个概念,该疾病尚未有明确的病因,是由于多种基因、环境共同、互相作用而成,与免疫、遗传关系密切,临床多表现为:腹部肥胖、超重、高血压、糖尿病、脂代谢异常等。脂肪肝主要是因为体内肝细胞内脂肪由于各种原因导致其堆积过多而发生病变,属于常见的肝脏病理改变,而非一种独立疾病。近年来,随着人们饮食结构的变化,导致脂肪肝的发病率逐渐上升,发病率仅次于病毒性肝炎
食品实验 |
变性淀粉、明胶与琼脂复配 对巴杀酸奶品质的影响研究
随着消费者对健康的关注度不断提升,有着助消化、低脂等优点的酸奶越来越受到人们的青睐。市面上的酸奶主要是冷藏酸奶,但其货架期很短,于是常温酸奶异军突起。虽然常温酸奶解决了货架期及冷藏问题,但却容易出现稳定性差的问题。为了解决稳定性的问题,酸奶中常常会用到各种稳定剂,如琼脂、PGA、明胶、果胶和变性淀粉等。本文研究了变性淀粉、明胶、琼脂单体在巴氏杀菌酸奶中的应用,并对其复配效果进行研究,通过对产品的感
农业技术 |
设施果树栽培技术 在林果业种植中的应用探索
农业是国民经济的基础,而果树是农业的重要组成部分,尤其是随着农村产业结构调整和农产品市场进一步开放,果树生产已成为农村经济结构中非常重要的组成部分。为了进一步提升果树生产品质和生产效益,必须不断加强果树栽培技术的应用,确保果树生产产量和鲜果的品质质量,保障果品安全无公害,以满足消费者对果品品质、安全等方面的要求。 一、我国林果业发展现状 近年来,国内林果业持续稳步发展。统计数据显示,2015年
农业技术 |
南阳黄牛科学养殖方法综述
在我国农业经济中,畜牧业占有举足轻重的地位,黄牛在我国农村地区养殖数量较大、地域分布较广。南阳黄牛是全国五大优质黄牛之一,身躯高大、肉皮皆优,食性粗杂,适应能力较强,该牛品种在南阳地区畜牧业中占据着重要的地位,很受当地养殖户欢迎。 由于南阳黄牛有其自身独特的特点,所以在养殖的过程中要遵循黄牛的生长发育特征,科学饲养、合理管理,确保黄牛能够健康生长、快速发育,提升肉类品质,为养殖户带来较高的经济效
食品营养 |
胶原蛋白肽运动营养食品 对体育运动员的影响
在运动员结束运动不久后,当其消化系统还未恢复正常工作时,通过补充肽类,能够让肽快速酶解并促进氨基酸吸收,从而促进相关运动器官的迅速修复,促进代谢合成。《食品安全国家标准 运动营养食品通则》(GB 24154-2015)也明确规定,运动后恢复类的运动营养食品以肽类为主特征成分,适用于中、高强度或长时间运动后恢复的人群使用。胶原蛋白是许多结蒂组织的结构性蛋白,例如关节、皮肤、骨骼等,而胶原蛋白肽就是胶
食品营养 |
如何降低反式脂肪酸 对人体健康的危害
快节奏的生活逐渐改变着人们的饮食结构,食品的样式、口感越来越丰富,各种高脂肪、高热量的食物也逐渐增多,但过多地食用此类食物会摄入过量的反式脂肪酸,很容易引发高血压、冠心病、心血管疾病等患病风险,威胁到人们的健康。为此,本文通过对反式脂肪酸相关要点进行阐述,旨在帮助人们更清晰地认识、了解反式脂肪酸,尽可能地控制反式脂肪酸的摄入,从而保障身体健康。 一、反式脂肪酸的危害 工业革命的发展使得以猪油、
快讯 |
2022中国扬州淮扬菜美食节暨第四届中国早茶文化节在扬州启动
2022中国扬州淮扬菜美食节暨第四届中国早茶文化节在扬州启动 6月17日,由中国饭店协会指导、扬州市人民政府主办、扬州市商务局承办的2022中国扬州淮扬菜美食节暨第四届中国早茶文化节在扬州开幕。本届早茶文化节主要从促消费和地标美食两个亮点出发,围绕七项子活动展开。 线上线下齐发力 让市场“旺”起来 近日,国务院印发《扎实稳住经济的一揽子政策措施》,要统筹发展和安全,努力实现全年经济社会发展预