期刊详情
查看往期
期刊目录
2021年35期
前沿视界 |
国际教育示范区视域下非通用外语教育规划
摘 要:国际教育示范区建设明确了开展凸显区域发展特色的非通用外语教育规划的紧迫性。文章梳理了在穗高校本科段非通用外语专业人才培养、学科建设情况,调查统计了目标高校近五年非通用外语人才培养的专业数量、开设语种、招生数量等数据,采集了目标高校2018届毕业生就业质量报告中有关非通用外语专业本科毕业生就业情况,从政府和高校两个角度分析了非通用外语人才培养工作中存在的问题并提出相应政策建议,为进一步推动
前沿视界 |
新工科背景下生物化学课程教学设计
摘 要:在新工科建设背景下,生物化学这门课程在工科院校生物工程类专业人才培养中的作用日益重要。糖的分解代谢是这门课程中的重点和难点,学生在学习过程中往往难以全面地理解其中的关键代谢过程、代谢酶的功能以及生物学意义。如何提高教学成效,文章以糖的分解代谢为例,利用基于问题学习(PBL)的教学理念,运用多种教学手段,将讲授、提问、讨论、探索有机结合起来,设计了新颖的教学过程。文章对工科院校生物化学课程
前沿视界 |
一流本科专业建设背景下地方高校地球化学专业人才培养方案优化与探索
摘 要:做强一流本科,建设一流专业,培养一流人才,全面振兴本科教育,是新形势下高等本科教育的使命和责任。桂林理工大学地球化学专业以推进国家一流本科专业为契机,从本科人才培养方案的修订入手,认真梳理学科发展思路,积极探索人才培养模式的改革,形成科学合理的学科发展规划,逐步推进地球化学国家一流专业的建设和发展。 关键词:地方高校;一流本科;地球化学;人才培养方案 中图分类号:C961 文献标志码
前沿视界 |
留学生机械制造工艺与装备课程教学要素改革探索
摘 要:根据来华留学生专业背景并结合课程特点,对机械制造工艺与装备(英文)课程的教学要素——教学目标、教材选用、教学内容及教学方式进行改革探索。包括:教学目标立足于多元化,注重促进学生专业兴趣、专业知识和专业能力三方面发展;选用既与国际主流教材接轨,又与我国机械工程教学体系较匹配的教材,以利于教学目标的实现;课程内容整合为4个知识模块,各知识模块又进一步分为基础、提高、拓展3个进阶层次,建立模块
前沿视界 |
新工科背景下土木工程施工组织课程教学改革探讨
摘 要:文章通过分析高校土木工程施工组织课程特点和教学现状,以培养面向未来新工科创新型工程应用技术人才为目标对课程教学进行了改革探讨,提出了“线下+线上”结合教学模式、及时更新课程教材、增加BIM实训操作环节、加强校企合作、课程考核方式多元化的教学改革方案。研究结果有助于土木工程类专业教师更好地开展土木工程施工组织课程教学,进而使土木工程施工组织课程教学在培养面向未来新工科创新人才方面起到好的效
前沿视界 |
基于“六顶思考帽”的主题研讨式教学链条优化研究
摘 要:主题研讨式教学是当前持续推进任职教育政治理论课教学改革探索的一种教学方式。它将主题研究与主题讨论、课前研究与课上讨论、教员主导与学员主体、理论探究与能力本位有机结合,是任职教育值得推广的教学方式。在中培班教学实践中,我们将“六顶思考帽”方法应用于专题《当代中国发展进步的根本方向》的教学过程,创新探索了主题研讨式教学链条的优化方案。 关键词:主题研讨式教学;“六顶思考帽”教学法;教学链条
前沿视界 |
国内外金融硕士专业学位研究生课程体系对比研究
摘 要:课程建设是专业学位研究生教育的核心,文章对比了国内外较为典型的金融硕士专业学位研究生课程体系,从学分分布、必修及选修课程设置以及实践环节要求分析了国外著名高校与国内“双一流”高校的金融硕士专业学位研究生课程体系差异,并结合国内院校研究生课程建设实际,提出构建具有中国特色的专业学位研究生课程教学体系的思考。 关键词:课程设置;研究生教育;教学体系;金融硕士专业学位 中图分类号:G643
课题研究 |
扫描电镜在航空类专业实验教学中的探索与实践
摘 要:文章阐述了扫描电镜在航空类专业实验教学中的必要性,并针对目前实验教学现状和存在的问题,结合学科专业方向,对“飞行器结构设计与强度综合实验”课程中涉及的扫描电镜实验内容进行了探索和实践。通过优化教学内容,调整教学方案,初步总结出扫描电镜实验教学过程中的侧重点以及增加教学有效性和实用性的方法,获得了比较理想的教学效果。 关键词:实验教学;扫描电镜;教学改革 中图分类号:G640 文献标志
课题研究 |
院校教育因素对医学生考研率影响的分析
摘 要:目的:通过分析影响医学生考研率的院校教育因素,提出有针对性的改进措施。方法:选取某校某届362名临本学生为研究对象,用Logistic回归分析法筛选出影响医学生考研率的因素。结果:在校曾获奖学金、在校参与科研经历和有教改经历的临本学生考研率高于对照组,差异有统计学意义。结论:为提高医学生科研素养,建议:1. 对医学生进行“加强时间管理、经常反思、学风建设、明确学习目标、对知识进行系统汇总
课题研究 |
课程目标及毕业要求指标点达成度的研究
摘 要:文章从培养目标、毕业要求、课程体系、课程教学等角度分析了工程教育认证的正向设计和反向实施思路,并提出了一种计算课程目标和毕业要求指标点达成度的方法,通过该方法,能够促进反向设计环环相扣,正向实施相互支撑,保证了工程教育认证要求的底线标准。该方法在本校软件工程专业已实施,实施效果较好,具有推广应用价值。 关键词:工程教育认证;课程目标;达成度;评价 中图分类号:G642 文
课题研究 |
教育公平理念下大学生学业指导体系的建构策略
摘 要:公平而有质量的教育是“十四五”期间高等教育发展的重要指标。大学生学业指导是促进学生学习能力提升、实现教育公平发展的重要举措。目前,国内高校对大学生学业指导要从认知和理解、组织和运行、评估与反馈等诸环节进行完善。基于教育公平理念建构的高校学业指导体系,以实现公平而有质量的高等教育为目标,通过学校师资力量的协同参与、需求导向的内容设计和完善的运行与评价机制构成的闭环系统,实现高等教育“立德树
课题研究 |
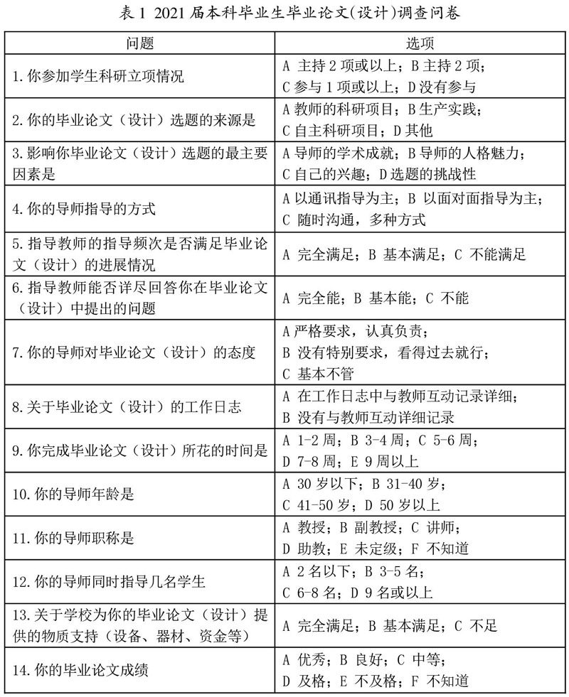
科研训练体系对本科生毕业论文质量的影响
摘 要:科研训练对提高本科生的培养质量有着极大的推动作用。科研训练体系是一个系统工程,其内容的系统性和科学性值得探索。本研究以江汉大学2021届918名本科毕业生为样本,以毕业论文(设计)成绩作为科研训练效果的评价指标,就大学生科研项目和参与教师科研项目两项科研训练内容的现状展开调查并统计分析其结果,在分析出科研训练取得显著成效的同时,也发现存在学生参与面不广、学校及指导教师管理不到位、科研训练
课题研究 |
多学科融合的综合实训在护理专业教学中的开发和应用
摘 要:在护理学教学中开展基于多学科融合的综合实训教学改革,在综合实训教学过程中,打破学科界限进行知识体系整合,通过以护理学所面临的典型实际问题为切入点,选取具有代表性的真实场景开展教学活动,采取学生主导、教师辅助和引导的交互式教学模式。在学习过程基于临床实际工作路径,将不同学科知识进行整合运用,以提高学生临床思维能力和团队协作能力,使学生所学技能能够真正的与实际工作环境融合。文章利用文献研究法
博士论坛 |
新时代专业认证背景下新型复合工程人才培养的探索与实践
摘 要:在专业认证背景下,培养具有专业技术和非技术多重能力和素养以及高尚爱国情怀的复合工程人才,是中国新时代产业经济的发展需求。学院结合专业认证工作从新型复合工程人才培养体系的构建、工程技术能力和非技术素养的培养、课程思政育人、多维度人才培养质量保障体系等方面展开了探索与实践,为培养多能力素养新型复合工程人才奠定了良好基础。 关键词:新时代;专业认证;复合工程人才;技术与非技术能力 中图分类
博士论坛 |
高校内涵式发展省思:内涵要义及实践形式
摘 要:高等学校内涵式发展在哲学层面上是指通过推动内因变化而实现的发展,在系统科学层面上是指一种发挥内部主体性、挖掘内部潜力、激发内部动力、汇聚外部资源、优化内部结构、遵循内在逻辑、关照内在需求、彰显内在价值、关注系统安全、聚焦办学质量的发展模式或方式。高校内涵式发展的实践形式具有多样性,对于不同的高校类型,在不同的历史时期和不同的国家或地区,内涵式发展的主要内涵、发展内容和表现形式各有不同。
博士论坛 |
学生乐团教学标准化目标体系构建与实践研究
摘 要:在素质教育与综合素养理念全面普及的背景下,在基于新课标的课程改革有力推进的进程中,提升艺术类课程教学或活动教学的规范性显得日趋重要,其中,构建学生乐团教育标准化范式的重要性日益凸显。教学目标体系是标准化建设中的核心基点与重要抓手。本研究拟基于新课标学生各阶段特点的研究,设置学生乐团教育的分段目标体系,并在研究者的实践中进行验证与修正。 关键词:学生乐团;教育标准化;教学目标;学段目标
博士论坛 |
医学专业的高等数学教学经验探索
摘 要:通过医科高等数学课程在教学过程中对课程内容、教学方式及强化应用等方面的一些探索,探讨如何使该门课程更具专业趋向性,提高同学们的学习兴趣,并形成有效的应用概念。 关键词:高等数学;医学;教学改革 中图分类号:G642 文献标志码:A 文章编号:2096-000X(2021)35-0067-04 Abstract: Through the exploration of
博士论坛 |
引入实战任务的沉浸式教学
摘 要:当前航天类专业实践教学存在的重要问题包括:实践内容设置偏局部,不能反映航天领域系统级工作原理和天地一体任务流程;训练条件构设偏理想,不能体现实际航天任务面临的复杂环境和突发情况。这些问题造成学生的学习投入程度不高、学习效率低下,与航天任务岗位能力需求不适应。因此,通过设计组织宇航与测运控技术实践公开课,研究引入实战任务的沉浸式教学,将实际航天任务引入航天人才培养课堂,按照真实航天任务流程
博士论坛 |
基于多元兴趣驱动的机械制造技术基础课程教学方法探讨
摘 要:针对机械制造技术基础课程内容繁多、课时数不断压缩、学生学习兴趣不浓等问题,文章提出一种基于多元兴趣驱动的新型课程教学方法。该教学方法秉持以学生为中心的理念,以生活、升学、就业和课程互联为驱动源,通过深挖学生兴趣点充分调动其学习积极性与主动性,不仅能强化学生知识点掌握的牢固程度,培养综合利用所学知识分析问题和解决问题的能力,还能增强工程意识、创新意识与交流能力。总的来看,该教学方法有助于推
博士论坛 |
后疫情时代开放式混合教学模式探析
摘 要:针对新工科建设和新冠肺炎疫情常态化防控下的教学需求,探讨了开放教育的思想内涵与发展历程,剖析了疫情期间在线开放教学存在的问题与不足,提出了后疫情时代开放教育理念导引的开放式混合教学模式。阐述了该教学模式在CAD/CAM技术课程中的应用实施,包括构建模块化的教学课程体系,开展协同化的线上线下教学,开发体系化的线上教学资源平台以及进行多元化的教学评价。 关键词:新冠肺炎疫情;开放教育;混合
教海探新 |
有限元分析及混合教学法在材料力学课程中的教学研究
摘 要:在材料力学课程中引入有限元分析,为材料力学教学带来更多的形式,与此同时采用混合教学法让学生对材料力学产生浓厚的兴趣,使得材料力学课程更深层次的基础理论变得通俗易懂,帮助学生理解材料力学中关键工程实际问题,从而获得更好的教学效果。文章从材料力学教学改革的意义出发,探讨了有限元软件COMSOL Multiphysics在材料力学教学中的角色、改革途径和方法。实践证明,通过在课程教学中插入CO
教海探新 |
线上线下混合教学模式在有机化学教学中的实践应用
摘 要:线上线下混合教学模式是近年来备受关注的教学模式,在教育改革背景下,如何高效利用课堂时间提高教学效率,是现代教师高度重视的问题。从整体来看,传统教学模式的诸多不足日益凸显,现阶段社会发展对人才培养标准及质量有了更高要求,逼迫传统教学改革创新。基于此,文章以有机化学课程为例,阐述了线上线下混合教学模式的特点,针对有机化学课程特点及学生学习实际需求进行混合教学模式设计,详细介绍了线上线下混合教
教海探新 |
环境影响评价课程混合式教学模式的设计与实践
摘 要:环境影响评价能够从源头有效预防环境污染和生态破坏。基于环境影响评价课程培养目标,以卓越环评工程师为导向,以学生为中心,利用现代信息技术,构建“课前线上自主学习+课中课堂探究协作+课后线上拓展评价”的混合式教学模式。教学实践表明,混合式教学促进了在线自主学习与课堂协作学习的有机融合,激发了学生的学习热情与课堂活力,重构了教学过程和师生关系,实现了统一性和多样性、浅层学习与高阶思维以及知识性
教海探新 |
大学英语“活力课堂”教学模式研究与实践
摘 要:“活力课堂”是天华学院在全校范围内由点及面开展的一场教学改革,其目的在于实现以“教师为主导、学生为主体”的“高认知度和高参与度”的教学,把沉默单向的课堂变成碰撞思想、启迪智慧的互动场所,激发学生学习潜能。在教改实践中,任课教师将任务型语言教学法融入“活力课堂”通用教学模型,取得了较好效果。鉴于教学实践周期,文章将主要探讨基于任务型语言教学法的大学英语“活力课堂”教学模式的组织和实施情况,
教海探新 |
基于SPOC模式的医药院校信息技术基础课程教学研究
摘 要:目前线上线下混合式教学模式将逐渐走向常态化,针对医药院校信息技术基础课程的特点和现状,文章主要探讨了课程基于SPOC模式在建立教学资源平台、优化课程设计方案和完善在线评价体系这三方面的理论依据和实践研究。教学实践表明,基于SPOC的教学模式改革新方案能够有效提高教学质量,可为医药院校信息技术基础教育教学的改革与创新提供借鉴。 关键词:SPOC;教学模式;信息技术基础 中图分类号:G6
教改新论 |
面向医学人工智能的认知神经科学课程改革与实践
摘 要:文章针对面向医学人工智能的认知神经科学课程知识体系复杂性、知识内容前沿性的特点,发挥课程承前启后的作用,以提高学生医工交叉创新能力、培养医工融合综合素质为目标,提出并实践了一套切实可行的认知神经科学课程改革方案。文章基于课程改革新思路,教学方法由重知识向重思想转移、由医学案例引出教学内容、突出神经科学知识与工程领域的思想比较和创新启示,在价值观引领的基础上注重内容前沿化、多元化。对学生进
教改新论 |
循证医学课程中证据分类的教学内容改革探索
摘 要:文章探讨针对医学专业本科生开设的循证医学课程中的证据分类这一教学内容的改革。证据分类是循证医学课程中的重要基础内容,但现存的教科书中,这部分内容都较为概括和抽象,而在修习这门课程时多数学生尚未学习过涉及研究设计方案的流行病学,因此同学们常常表现出理解困难的现象。我们在循证医学的证据分类教学中,扩展了证据分类的内容,通过案例介绍基于研究设计方法的证据分类,包括随机对照试验、队列研究、病例对
教改新论 |
适应新工科发展的电子技术实验教学改革研究
摘 要:为了适应新工科发展的高素质工程科技人才培养要求,学院电子信息类专业在统筹专业建设发展的基础上,通过开展电子技术实验教学改革,以探索新工科发展下学生主动学习能力和实践创新能力的培养,为培养高水平的工程科技人才提供支撑。文章从实验教学体系、教学内容、教学手段、教学过程、教学考核和师资建设等方面对电子技术实验教学进行探索与改革,提出了适应新工科发展的电子技术实验课程建设的新思路,进一步提升了实
教改新论 |
互联网时代信息技术融入高校现代汉语课程改革的路径探析
摘 要:互联网时代,信息技术带给现代汉语课程建设的是观念认识层面和操作策略层面的变革。现代汉语课程建设与改革应是一项以问题为导向,由师生共同构建,包含制度观念更新、教学方式转变、管理评价重建等全方位、多元化的系统性工程。目前在技术、教师、学生方面存在问题,教师方面需要增强育人意识、提升数字信息素养、构建多元化的知识体系。教学资源方面,需要加强网络在线开放课程、多形态立体化教材、现代汉语课程教学语
教改新论 |
基于微信雨课堂互动系统的信息化教学模式改革与实践
摘 要:“互联网+黑板+移动终端”是我国高校教学信息化进入一个新的发展阶段的重要特征。首先,从授课形式、课堂管理、成绩统计、沟通途径和大班化教学等方面分析了课程教学的现状。其次,针对传统授课模式中存在的问题,结合雨课堂智慧型、数据驱动型优势,构建了基于雨课堂互动系统的课前-课上-课后全过程课程教学模式。在此基础上,以工程结构抗震设计原理课程为例,说明了雨课堂教学模式在课堂教学实践中的应用。最后,
高教管理 |
工会组织在促进高校教师发展中的作用与实现路径
摘 要:教师是高校办学发展的重要人力资源,教师发展的质量和水平关系到高校改革的发展动力和目标实现程度。高校工会组织以维护教职工合法权益为职责,不仅有必要建立,而且还应当结合自身工作特点和优势,整合校内资源力量,促进高校教师发展。加强校园文化建设、改善工作环境、构建家庭友好项目等被认为是工会组织促进高校教师发展的有效实现路径。 关键词:工会组织;高校教师发展;实现路径 中图分类号:G647
高教管理 |
思想政治教育赋能高校突发事件应急管理的探究
摘 要:高校是为国家建设培养高级专门人才的摇篮,而近年高校突发事件的频发,为高校的健康发展带来挑战。进入新世纪我国高等教育飞跃发展,高校数量不断增加,招生数量也不断攀升,目前在校大学生的体量已稳居世界首位,即将由大众化教育发展成为普及化教育,同时庞大的学生规模也为高校管理工作带来严峻挑战。文章从高校常见的自然灾害、意外事故、公共卫生、心理健康、校园暴力冲突等五类突发事件类型研究着手,深入分析其形
高教管理 |
基于精准资助的高校家庭经济困难学生认定机制探析
摘 要:高校家庭经济困难学生认定工作不仅关系着家庭困难学生顺利完成高校学业,同时也是保障教育公平的重要措施。文章首先对高校家庭困难学生认定的重要性进行了阐述,深入分析了当前我国高校家庭经济困难学生认定机制存在的主要问题,在借鉴国内外众多高校认定机制做法的基础上,提出基于精准资助下提高高校家庭经济困难学生认定的具体策略,保障家庭经济困难学生可以真正得到应有的资助。 关键词:精准资助;高校;家庭经
高教管理 |
高校发展型资助育人工作机制的实践与探索
摘 要:随着各地区人才攻坚战逐渐进入白热化阶段,高校逐渐成为加强人才资源储备的中坚力量,如何更好地落实人才培养战略计划,为国家输送更多高素质人才,是需要重点思考的问题。在高校人才培养过程中,开展发展型资助育人,是进一步提高人才培养有效性的重要手段,文章分析了发展型资助育人的内涵,通过实证研究描述并分析了当前高校发展型资助育人工作的实际状况与存在问题,从育人体系、育人平台等四个方面对高校发展型资助
人才培养 |
高校体育课开展课程思政协同育人的优势研究
摘 要:以体育课为基础,挖掘高校体育教学中的德育资源,构建全面体育课程思政范式,结合教学实践,分析了体育课协同育人的概念和优势,提出了课内外一体化协同育人模式,从体育学科角度实现“思政课程”向“课程思政”的转变,探索体育课程与思政课同向同行、协同育人的途径,优化教学方法,促进课程思政的全面建设和发展,搭建好通往高校课程思政建设的“梁和桥”,努力形成学校体育与思想政治教育的合力,培养身心健康全面发
人才培养 |
基于科教融合的网络空间安全人才培养模式探索
摘 要:网络空间安全已成为国家安全的重要组成部分,而网络空间的竞争归根结底是人才的竞争。近年来,国家出台一系列政策措施支持和推动网络空间安全学科建设和人才培养。总体来说,目前尚未有较为成熟和被广泛认可的网络空间安全人才培养模式,网络空间安全学科内涵和外延仍有待研究探索。同时,网络空间安全学科具有多学科交叉、强工程实践、人才类型多元化等典型特征,传统的人才培养模式无法满足网络空间安全学科的人才培养
人才培养 |
基于提升高校人才培养质量的几点思考
摘 要:围绕提升高校人才培养质量的目标,文章阐述了专业教育与课程思政、科学研究与创新创业、心理健康与挫折教育、现代信息技术与教学改革、基础学科与应用学科几方面相融合的必要性和实施策略,以实现在教学实践中将知识传授、能力培养、价值塑造、人格完善有效结合。 关键词:课程思政;创新创业;抗挫力;慕课;学科交叉 中图分类号:C961 文献标志码:A 文章编号:2096-000X(2
人才培养 |
文化育人:地方优秀文化融入思政课的育人功能及实施路径
摘 要:地方优秀文化具有丰富历史和育人价值,是思政课教学的重要资源。目前,在思政课教学中仍存在对地方文化的历史脉络及思想内涵分析不全面、育人价值挖掘不深入、融入思政课实现路径不明显等问题。文章在分析文化育人的基础上,结合有关地方优秀文化分析阐述历史来源、思想内涵、育人价值,并根据思政课教学改革要求,提出夯实思想基础、搭建实践平台、实施协同育人等实施路径。 关键词:思政课;文化育人;地方优秀文化
高校思政 |
红色文化融入高校思想政治教育实践探究
摘 要:随着时代发展,中国特色社会主义进入新时代,各种思想争相涌现,文化多样性、包容性不断提高,冲击着处在“拔节孕穗”时期的大学生。高校肩负着立德树人的重要使命,为引导大学生成为民族复兴的“生力军”,高校要把红色文化融入思想政治教育工作中,使大学生自觉抵制错误思想,树立正确价值观念,但目前红色文化教育存在一些与高校不相适应的地方,文章将分析其原因并研究红色文化融入高校思想政治教育的实践路径。
高校思政 |
科技英语翻译课程思政的内容维度与实践探索
摘 要:课程思政是立德树人的重要途径,在科技英语翻译课程中融入思政教育具有积极的现实意义和时代意义。基于科技英语翻译的课程特点,将育人理念融入教学目标,重视家国情怀与国际视野、科学素养与人文情怀、职业道德与工匠精神的培养,提升教学内容与思政元素的融合度、创新教学方法、完善教学评价,从而实现价值塑造、知识传授与能力培养的统一。 关键词:课程思政;科技英语翻译;教学方法 中图分类号:G641 文
高校思政 |
基于“双项融合”课程思政模式的思考与实践
摘 要:研究紧扣立德树人根本任务,探索“知识传授和价值引领有效融合”的课程实践途径,在专业教学中把正确价值观培育和塑造融入课程教学中。在课程思政的教学设计中注重全程培养学生树立正确的人生观、价值观、工程观,培养爱国主义情怀。围绕培养学生艰苦奋斗、爱岗敬业、不畏困难的精神和认真工作追求卓越的工匠精神,深入挖掘课程专业教学中的“思政元素”,将专业教学的“工程案例”和“思政案例”有机融合,提升专业课程
高校思政 |
课程思政研究:回顾与展望
摘 要:课程思政既是教育思考的一次回归,也是我国社会发展步入新阶段后教育自身的更新和进化。本研究以CNKI 2016-2021年学术界关于课程思政研究的文献为文本,利用ROST CM6对研究文本进行词频分析和可视化语义图解分析;同时结合成果内容,分析该领域的研究内容、前沿问题以及未来值得关注的研究方向。 关键词:课程思政;文本分析;教育研究;思政教育 中图分类号:G641 文献标志码:A
高校思政 |
植物生理学课程思政的设计与思考
摘 要:课程思政在高校立德树人中有着极其重要的作用。植物生理学是“合理农业的基础”,具有很强的理论性与实践性,其中蕴含着丰富的课程思政元素。文章以植物生理学课程中植物生殖生理章节为例,探索和挖掘其中所蕴含的思政元素,以期为植物生理学的课程思政建设提供一定的参考。 关键词:课程思政;植物生理学;植物生殖生理;春化作用;光周期 中图分类号:G641 文献标志码:A 文章编号:2
高职论坛 |
高职院校“思政课程”与“课程思政”闭环模式的构建
摘 要:“十四五”时期,我国教育进入高质量发展阶段,面对新形势、新阶段、新理念、新格局、新目标、新要求,高职院校作为培养担当民族复兴大任时代新人的前沿阵地,应全面贯彻党的教育方针,落实立德树人的根本任务。当前高职院校各专业以及各课程与思政育人并未有机地融合在一起,“思政课程”与“课程思政”合力不足,结合高职院校教育教学的特点,为加强“思政课程”与“课程思政”的融合及建设,需要着力夯实师资与课程建
高职论坛 |
“后疫情时代”高职金融课程思政之重思、重构、重践
摘 要:高职金融专业以培养德技并修的高素质金融技术技能人才为己任,课程思政应秉承知识传授和价值引领互为彰显。金融课程承载的财富观价值内核与疫情下舆论舆情热点捐赠捐助、制假售假等高度契合易引发思辨,以此为切入点,传承传统教育智慧,汲取现代教育精髓,融合当今教学思潮,重思高职金融课程思政诠释为五重时代注解,焕新思政教学理念重构为引人入胜、知行合一、授人以渔、德才兼修、诲人不倦、价值引领六维一体并贯穿
高职论坛 |
职业教育“走出去”:赞比亚导游专业人才培养方案研究
摘 要:“一带一路”背景下,中国职业教育协同企业走出去,将我国人才培养方案的标准输出,提升了职业教育探索国际化发展的高度,是值得研究和总结的一种发展模式。文章在分析了赞比亚旅游业发展的现状和TEVETA关于新专业申报标准后,探讨了中国职业教育协同企业输出中国特色导游专业人才培养方案的做法,并提出了赞比亚导游专业建设的问题和挑战。 关键词:“一带一路”;职业教育;校企合作;导游专业人才培养方案;