期刊详情
查看往期
期刊目录
2021年16期
前沿视界 |
本科课程课堂教学效果生成机制与综合评价研究
摘 要:基于本科课程课堂教学效果的内涵,比较分析了相关研究文献,确定了本科课程课堂教学效果生成机制及其构成要素体系,据此研究提出了本科课程课堂教学效果综合评价指标体系,包括学习改善、知识收获、能力发展和品质养成4个一级指标及其17个二级指标,设计了各二级指标的测量题项,并构建了相应的综合评价模型。基于问卷数据,确定了评价指标的权重,进行了相应的综合评价和单项评价,得到了有益的结论。 关键词:本
前沿视界 |
地方院校电子信息专业学位硕士研究生培养模式探索
摘 要:专业学位研究生是我国根据社会和经济的发展需要而设立的一种与学术型学位研究生地位等同的研究生学位类型,它着重培养具有实际工程应用能力的复合型高层次技术人才。通过对目前专业学位硕士研究生实践应用能力不足的原因分析,对地方院校电子信息专业学位硕士研究生培养方法进行了探索,从培养目标、课程体系、教学内容与方式、导师队伍建设、实践基地建设、评价体系构建等方面建立了与地方院校电子信息专业学位研究生培
前沿视界 |
东北大学采矿学国家精品在线开放课程建设与实践*
摘 要:慕课(MOOC)作为一种新的翻转在线课堂模式,打破了原有既定的教育教学模式,充分体现了教师设课、学生选课的开放性以及学生分析、探索、实践、质疑、创造的独立自主 2010年,比尔·盖茨曾在世界经济合作与发展论坛(Techonomy Conference)上谈到网络技术发展时,认为:“未来五年,网络将成为最好的学习平台,年轻人可以不用进学校也能接受教育”。2012年,作为大型网络课程——慕
前沿视界 |
立足四个维度开展新冠肺炎疫情下的爱国主义教育*
摘 要:爱国主义是中华民族的民族心、民族魂,是中华民族民族精神的核心。爱国主义的精神和内涵随着时代的发展不断丰富,爱国主义教育也是与时俱进的。2020年全国爆发新型冠状病毒肺炎疫情,全国人民在党中央的领导下众志成城,共克时艰,疫情防控取得了阶段性的胜利,这是一部生动的立体的爱国主义“教科书”。立足阶段性与层次性相结合、线上与线下相结合、创新性与实效性相结合、引导性与实践性相结合四个维度深入开展新
前沿视界 |
研究生科研资源的价值意蕴及其实践路向*
摘 要:研究生的科研资源是指一切能培养以及提升研究生科研能力的各种物质条件与精神活动,具有内在价值和外在价值,内在价值包括目的价值和内容价值,外在价值包括过程价值和结果价值。基于此,实现研究生科研资源的价值需要在科研目的观的转化中理解价值、在科研资源的开发与整合中生成价值、在科研资源的良性循环中保障价值的完整性、在科研成果的持续推广中分享价值。 关键词:研究生;科研资源;科研资源价值 中图分
前沿视界 |
课程思政与思政课程协同育人机制构建
摘 要:课程思政与思政课程协同是构建“三全育人”格局的重要环节,但目前二者在教学内容统筹、教学管理衔接、教学评价与激励措施等方面各自为阵,影响了思想政治教育效果。为此,需要各类教学和管理主体形成协同意识,达成协同管理,实现内容协同,促进教师协同,健全协同评价机制,以促进课程思政与思政课程协同效应形成,达到整体大于部分之和的育人效果。 关键词:课程思政;思政课程;协同育人机制;构建 中图分类号
创新创业教育 |
浅谈科创协会在大学生科技创新能力培养中的作用
摘 要:针对当前国内地方高校普遍存在的学生科技创新能力培养及拓展渠道不通畅、教师科研项目内容与学生科技竞赛活动需求脱钩、学生参与各类科技创新活动积极性不高等一系列问题,文章在如何激发大学生自主创新活动积极性的方面进行了深入思考,构建了学生科技创新协会,将其作为学生自我管理、自主调配学生资源的平台,打通教师科研项目与学生科技竞赛之间的互通渠道,形成“科研项目-科创协会-科技竞赛”三者相互支撑的学生
创新创业教育 |
实施“教、学、研”三结合培养高素质创新人才
摘 要:文章针对目前我国高等教育人才培养方面存在的主要问题,提出了以“寓研于教、寓研于学、以教促研、以学促研、教学相长”为内涵的“教、学、研”三结合的人才培养模式。依托科研项目,通过开展专业认知教育、改革教学模式、完善教学体系、加强师资队伍建设、完善教师评价体系等一系列“教、学、研”三结合的人才培养举措,以期培养具有国际视野、创新能力、终身学习、善于协作、人格健全的创新型人才,为推动我国高校创新
创新创业教育 |
疫情背景下的金工网络教学模式探析与实践
摘 要:文章阐述了新冠肺炎疫情下金工网络教学的新模式新方法,并从教学理念、更换授课软件、授课方式、学科交叉融合、共享资源库等方面提出了建议和想法,为保质保量地完成金工教学任务和人才培养目标提供参考。 关键词:网络教学;金工;融合;人才培养 中图分类号:G642 文献标志码:A 文章编号:2096-000X(2021)16-0038-04 Abstract: Th
创新创业教育 |
双一流学科背景下大学生创新综合能力培养与实践研究
摘 要:在国家创新驱动发展战略的背景下,如何提高大学生的创新综合能力是当前大学生培养的重中之重。文章以双一流学科背景下大学生创新综合能力培养与实践为题,分析了大学生综合创新能力的要求,尝试建立了大学生的创新综合能力体系。并结合安全科学与工程专业大学生创新综合能力培养的实践经验,探讨了大学生创新综合能力培养的具体举措。通过研究,旨在为相关学科的大学生创新能力培养提供借鉴。 关键词:双一流;安全科
创新创业教育 |
学历层次对园林专业学生就业方向及创业实践的影响
摘 要:以园林专业专科、本科和硕士3个学历层次大学生为研究对象,连续10年跟踪其就业与创业情况,通过分析就业对口率、就业方向、创业实践率及创业专业率等指标,研究学历层次对大学生就业及创业的影响。结果表明:(1)学历层次对就业对口率和就业方向有显著影响,随毕业年限增加,3个学历层次的就业对口率逐渐降低,就业方向均由资料和工程方向转为管理和贸易方向,学历越低越容易放弃专业对口工作;(2)学历层次对创
课题研究 |
基于OBE教育理念的工程实训拓展训练课程体系建设
摘 要:工程教育专业认证对于高校本科毕业生的毕业要求不断提高,针对传统工程实训通识训练在培养学生工程应用能力、创新能力以及大工程意识等方面的一系列问题:教学内容和形式单一,教学时间设置不合理;教学知识点发散,缺少工程意识的培养;教学设计缺乏能激发学生创新能力的环节;课程体系构建中并没有包含能解决工程实际问题的实践训练课程。文章提出了基于OBE教育理念的工程实训拓展训练课程体系,给出了课程建设的目
课题研究 |
高校外语教师专业身份认同危机及应对策略研究
摘 要:文章基于身份认同理论,采用质性研究方法,探讨新时代大学英语教师身份危机的影响因素及应对策略。通过激发其对自身专业成长不断完善的信心与内在动力,培养其对自身教学实践的真正深入反思能力,使其在教学中积极主动地调整、改变、提升,逐渐成长为自觉、能动、批判和探究的教育实践者,实现对自身专业身份认同的建构,进而成为新时代“四有”好老师。 关键词:外语教师;专业身份认同;反思实践;质性研究 中图
课题研究 |
工程经济学课程在线学习与学习绩效相关性研究
摘 要:研究翻转课堂与传统课堂两种教学模式下,工程经济学课程学习者在线学习行为对学习绩效的影响。利用相关性分析,研究两种教学模式下在线学习行为变量与学习绩效变量的相关性。研究表明,翻转课堂教学模式下在线学习行为因素与学习绩效之间存在显著正相关性;而传统课堂教学模式下,学生在线学习行为与学习绩效之间并不存在显著正相关性。进而提出了线上教学的建议:(1)实施翻转课堂教学模式需在选课阶段注意筛选自我约
课题研究 |
基于积分博弈的过程性评价对学生学习力的影响研究
摘 要:学习力是一种让人们全身心投入并能持续增长的能力,个人学习力是个人成长成才的关键能力,因此在教育教学中培养学生的学习力愈发重要。以培养学生学习力为抓手,从学生学习力的内涵及要素构成出发,探究过程性评价对学生学习力的重要影响;结合学习力各要素,引入积分博弈理论,提出一种基于积分博弈的过程性评价机制,设计适用教学的积分激励规则以及博弈策略,并总结该过程性评价机制实施的关键要素,达到以此为各类课
课题研究 |
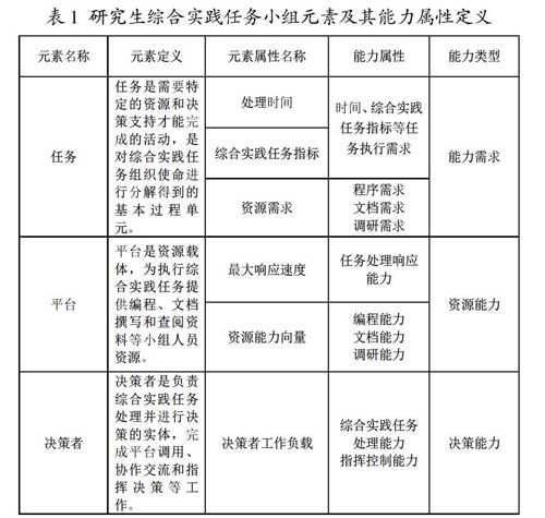
面向研究生综合实践任务的学员敏捷组织与测度
摘 要:针对目前研究生教育综合实践任务分组“各自为之”状况导致学员特长不能够充分发挥、组织管理低效的问题,文章借鉴指挥控制敏捷组织设计的理论基础,提出了一种基于指挥控制组织设计的综合实践任务分组方法,在研究生综合实践任务小组组织能力、组织能力测度以及组织设计三个方面形成一套理论体系,建立一套研究生综合实践任务小组优化理论体系,支撑研究生综合实践任务中的小组设计,以此充分发挥每个学员的特长,建立敏
课题研究 |
“师者是谁”的思考及对教学的影响
摘 要:文章首先揭示目前教学中存在的两种分离状况,而这两种分离状况的根源,源于教师崇尚理性、技术、抽象过程中,与内在生命逐渐脱离,追寻原本不属于我们本质内在事物的结果和产物。心灵觉醒才能认识自我,认识自我的深层部分。当我们学会把自己放在源始的地方来认识自己,我们也会认识到教育也是一种存在,学会思考教育的本源,把教育放在源始的地方来认识教育的本质,把学生、学科聚集到自身中来。 关键词:自我认知;
博士论坛 |
面向学科竞赛与课程学习有机融合的生物化学教学设计与实践
摘 要:生物化学课程是诸多本科专业的核心必修课程之一。由于其知识体系庞杂,基本概念抽象,教学内容既不易激发学生的学习兴趣,也难以和学科发展前沿自然的衔接起来,该课程的教学效果一直难以令人十分满意。学科竞赛是大学生创新活动的重要组成部分。教师尝试将学科竞赛与本课程的学习有机融合起来。一方面,将学科竞赛的获奖作品整合到生物化学课程的经典教学内容中。另一方面,利用课程教学主渠道,激励并指导学生参加学科
博士论坛 |
高校理科专业课程线上线下混合式教学模式实践
摘 要:开展混合式教学是适应“互联网+”时代慕课大发展和新时期高校本科教学改革的新需求。文章在前期慕课成功建设的基础之上,再连续实施了三年大气科学专业课程线上线下混合式教学实践之后,对目前高校理科专业课程线上线下混合教学模式进行了再思考。为更好地应用这种新的教学模式,在混合式教学设计及实施、成绩评定等几个方面提出了更加具体的建议,为高校理科专业课程教学模式改革,提升教学质量,提供一定的参考。
博士论坛 |
论虚拟仿真实验在航空发动机教学中的重要性
摘 要:航空发动机事关国家政治、国防以及经济等,是一个国家综合国力的体现。由于我国航空事业起步晚,尽管经过多年的发展,我国的航空发动机技术仍落后于欧美国家,其中航空发动机人才培养是制约着航空发动机技术发展的重要瓶颈之一。由于航空发动机实验成本高、难度大、污染高等原因,高校针对航空发动机专业的教学仍局限于理论课本教学,无法让学生切身掌握航空发动机的工作原理,极大地影响了专业人才培养的质量。虚拟仿真
博士论坛 |
基于“金课”视角的西方经济学课程教学质量提升研究
摘 要:“淘汰水课、打造金课”是新时代我国高等学校整顿教学秩序与强化本科教育的关键环节。西方经济学课程作为经济管理类专业的必修课和专业基础课,提升其教学质量并打造成为“金课”对于夯实学生的理论基础、熟悉经济学方法和训练经济学思维具有十分重要的作用。基于“金课”的标准与要求,从教材、教师、学生和制度四个维度剖析了西方经济学课程打造“金课”面临的挑战,并从改革人才与教学评价制度、选定合适参考教材、增
博士论坛 |
异步SPOC和雨课堂的数字电子技术课程混合式教学模式研究与实践
摘 要:结合传统数字电子技术课程教学现状,对该课程开展混合式教学的必要性进行了分析。基于MOOC平台和雨课堂的优势,设计了异步SPOC和雨课堂的数字电子技术课程混合式教学应用模式,实现了“课前-课中-课后”学习的有效衔接。给出了异步SPOC的教学资源建设内容和教学应用方法,以及基于雨课堂的翻转课堂教学应用模式和具体设计案例。在自动化专业数字电子技术课程教学中的实践应用表明,异步SPOC和雨课堂的
教海探新 |
医学院校Python程序设计课程混合教学模式实验研究
摘 要:针对Python程序设计课程的教学进行改革,采取混合式教学,利用多种教学平台,从课前发放任务清单、课前视频推送、线上案例重点知识串讲,到线下项目驱动,建立以注重能力和过程考核为主的评价体系,形成了一种基于多平台+混合式+线下项目驱动教学的新模式。本模式是混合式教学的初步尝试和探索,总结了课程实施的有效措施,以最优的方式解决当前教学中面临的问题,从而提升教学质量和教学效果。 关键词:Py
教海探新 |
旅游管理专业本科实践教学微观路径研究
摘 要:在新时代背景下,旅游高等教育粗放型、外延式发展与产业发展的矛盾日益突出。实践教学是教学体系的重要组成部分,是夯实专业教育质量的关键。实践教学能够联通旅游专业教育与旅游产业,提升人才的综合培养质量,促进高等旅游教育健康发展。根据旅游管理本科专业实践教学存在的矛盾,提出改革旅游管理本科专业实践教学的路径,实现实践教学和旅游管理专业学生就业的链联,以高质量的人才供给推动旅游产业的发展。 关键
教海探新 |
翻转课堂下援非医师外语教学的SWOT分析
摘 要:陆军军医大学多年来承担援非医疗任务。涉外工作、生活环境对援非医师外语能力提出更高要求。根据援非任务的特点和医生意见,依托大学各科室资源,利用多媒体技术和互联网平台采取翻转课堂语言强化教学。通过SWOT分析法来从优势、劣势、机会和威胁等方面对翻转课堂在援非医师培训中的实施效果和问题进行综合考量,探究翻转课堂在培训教学中的可行性,从而为进一步完善医生出国前的语言培训教学提供参考和思路。 关
教海探新 |
“三位一体”混合式教学在高校教育学课程中的设计研究*
摘 要:“三位一体”混合式教学模式有机融合了MOOC、SPOC和翻转课堂的优势,针对目前师范院校教育学课程教学中存在的问题,运用“MOOC+SPOC+翻转课堂”混合式教学模式进行改革,符合当前教育信息化的要求、有利于教师因材施教和学生个性化学习,能有效提高教学质量和人才培养质量。 关键词:“三位一体”;混合式教学;教育学课程 中图分类号:G642 文献标志码:A
教海探新 |
基于SPSS的雨课堂教学效果分析
摘 要:文章探讨雨课堂在物联网组网技术与应用课程教学中的应用效果。以2016级物联网工程专业的学生作为对照组,采用传统方式教学,2017级的学生作为实验组,采用雨课堂教学模式。对照组和实验组由同一教师完成课程教学、试卷命题和批阅,基于SPSS完成了对学生期末成绩的定量和定性分析。分析结果表明,采用雨课堂教学和传统方式教学,学生成绩的总体均值无显著性差异,但学生在70-80分段的成绩占比相比较传统
教海探新 |
教师语言课程信息化教学设计与实践
摘 要:信息化教学设计是推动教育信息化的关键。随着信息技术的深入发展和广泛普及,信息化教学成为大势所趋。文章以教师语言课程为研究对象,对其进行了信息化教学的设计和改革研究,通过线上线下混合式教学的模式,打破时空界限,让学生自主地进行学习,真正成为“教学的中心”,提高教学效率,提升教学效果。 关键词:教师语言;信息化;教学 中图分类号:G642 文献标志码:A 文章
教改新论 |
“五个认同”教育融入职业院校思想政治理论课教学改革的实践探索
摘 要:文章首先从近年来高校思想政治理论关于“五个认同”教育教学工作的问题和具体实践出发,结合高校思想政治意识形态领域出现的新情况和新问题,以职业院校思想政治理论课加强“五个认同”教育作为研究对象,进行可视化可操作性的实证研究。对职业院校思想政治理论课加强“五个认同”教育状况进行分析,科学研究职业院校在加强大学生思想政治理论课“五个认同”教育中存在的突出问题,深入剖析存在的客观现象和内在原因,借
教改新论 |
基于新农科建设的植物组织与细胞培养课程实验教学改革研究
摘 要:以新农科建设为契机,针对传统植物组织与细胞培养课程实践教学中存在的问题进行改革探索。建立专业化研究性的实验教学体系,构建以学生为中心的教学模式,营造学思结合的教学氛围,采用多元化实验教学方法等措施提高学生的创新思维。同时,加强实验教学管理,实行小班授课并结合“全过程”考核方法,提高实验教学效果和实践教学质量,为新时期农学专业发展和一流学科建设奠定基础。 关键词:新农科;实验教学改革;植
教改新论 |
“新文科”背景下推动工业现代化的教学视域改革思考
摘 要:当前阶段,工业现代化进程对于交叉学科的应用及高等院校的教学视角提出了更高要求。在“新文科”理念的指引下,我国工业发展应突破传统思维范式,更加注重创新及市场需求驱动,着重从供给侧层面提升产业现代化程度,以加快技术发展与软科学领域的融合。为强化工业现代化进程中的基础理论支持,文章从高等教育中的教学视域出发,探究为适应工业现代化发展需求,文科教学领域应重点关注哪些具有时代特征的议题。文章结合我
教改新论 |
高职课程思政教育新模式改革与探索
摘 要:文章明确了思政教育、理论知识和能力培养三者在课程建设中的重要性,并以园林生态课程为例,理清了课程思政建设的思路与方法,尝试构建了思政、知识和能力有机融合的课程新模式,在充分发挥课程全面育人的同时,期望能为新形势下相关院校课程思政改革提供思路与参考。 关键词:课程思政;新模式;园林生态 中图分类号:G711 文献标志码:A 文章编号:2096-000X(20
教改新论 |
新工科背景下电工电子学课程改革的思考与探索
摘 要:新工科课程改革对于我国本科高校工科专业提出了更高的要求。文章结合应用型本科教育的特点,以电工电子学课程的教学改革作为主要研究对象。分析了当前存在的问题,探讨课程改革的策略,以各专业学生的毕业要求为导向确定课程目标,使教学模式不断完善、全面,做好基础工作,以使学生更好地学习之后的专业课程。 关键词:新工科;MOOC;教学改革 中图分类号:G642 文献标志码:A
教改新论 |
关于临床医学八年制肿瘤学教学改革的现状与思考
摘 要:八年制临床医学教学是对医学精英的教育,其目标是培养全面发展的医学科学家,是五年制临床医学基础之上的高层次医科人才培养模式。目前,八年制肿瘤学教学模式在各大院校相对滞后,且缺乏共识,导致培养结果与期望值的差异日渐凸显。作者结合中山大学肿瘤防治中心八年制肿瘤学教学情况,总结目前国内教学现状及困境进行了分析和建议,提出“重科研”“重毕业后教育”的二阶段八年制肿瘤学人才培养体制,有望为进一步完善
师资·人才 |
新工科背景下能源与动力工程专业人才培养模式探究
摘 要:在新工科建设背景下,以西华大学能源与动力工程专业人才培养为例,结合本专业的发展历程和人才培养特色,多方面探索能源与动力工程专业人才培养模式的主要举措。经过多年专业建设经验的不断积累和凝练,形成了“教学与科研、课堂教学与工程实践、人才培养与社会需求”三结合的专业人才培养模式,为能源动力类专业人才培养方案的制定提供了一定的参考依据。 关键词:新工科;能源与动力工程;教学与科研;课堂教学;工
师资·人才 |
西藏信息技术多层次人才培养模式的探究与实践
摘 要:随着信息技术的发展,信息技术人才培养的需求越来越多,涉及面越来越广,不仅涉及到在校的本专科、研究生,还涉及到在职人员、农牧民等。结合区域特点,针对不同人员培训信息技术的需要构建多层次的信息技术人才培养模式显得尤为重要。虽然人才培养模式的定义较多,但其核心问题基本一致。文章从人才培养模式核心的培养目标、培养过程、培养制度和培养评价四个方面,结合近十年的实践,论述了西藏信息技术多层次人才培养
师资·人才 |
理工科本科生人才培养激励机制研究
摘 要:本研究采用邵光华、张振新主编《教育研究方法》改编而成的学习调查问卷量表,对某大学海洋系学生施测,调查内容为学生选修海洋科学课程的学习动机和学习经验,并进行了相关性分析。根据数据分析结果,讨论了如何激励本科生的学习动机及如何开展理工科人才培养激励机制的实践。 关键词:人才培养;激励机制;学习动机 中图分类号:C961 文献标志码:A 文章编号:2096-000X(202
师资·人才 |
基于师范类专业认证标准的高校教师内涵发展路径
摘 要:近年来,师范类专业认定试点工作在全国范围内如火如荼开展,其理念与我国教育改革相契合,具有超越性、主动性、前瞻性的特点,既是高校内涵发展的根本目的,同时也是引领高校教师专业成长的最终归宿。其意义是极为深远的,不仅开启了以认证为抓手的推动教师发展的新模式,同时也为当前高校师范类专业教育教学突破困境指明了方向。基于此,文章首先就师范类专业认证及高校教师专业内涵发展两方面进行了概念解析,接着阐述
师资·人才 |
新时代地方高校青年教师课程思政能力提升路径
摘 要:地方高校在新的历史发展时期,在人才的培养上肩负着重要的责任和使命。青年教师队伍作为为社会培养优秀人才的主力军,对学生思想政治素养的培养起到决定性作用,因此,提升其课程思政能力显得尤为重要。文章首先阐述了新时代地方高校青年教师课程思政能力提升的必要性,然后分析了在此过程之中面临的困境和挑战,最后提出了优化策略,希望以此能够提升地方高校青年教师的课程思政能力,为社会培养出道德素养优良的人才。
师资·人才 |
专业认证视域下地方高校测绘工程专业卓越工程 人才培养改革研究
摘 要:教育改革的目标是培养符合社会需求的人才,经济全球化必然会导致工程教育的国际化,高等教育发展水平已成为当前衡量地方竞争力的重要因素之一。文章基于专业认证视域,立足当前国家工程教育认证和新工科建设,结合地方高校测绘工程专业人才培养定位,构建了“多平台融入”的创新人才培养模式;构建了基于专业认证视域下的课程体系综合改革;构建了“虚-实”结合的实践教学基地平台;融合OBE理念,构建持续改进的人才
高校思政 |
运筹学课程思政的设计与探索
摘 要:工科的课程思政研究刚刚起步,由于经验较为缺乏,同时在教学过程中常常重视知识的传授而忽略思政教育,因此需要工科课程的教授者们的持续探索。文章针对自动化、管理专业中的专业必修课程运筹学,探索在专业知识模块中融入不同主题的思政元素,提升学生们对民族的认同感、使命感,树立正确的人生观、价值观作为思政的目标,进行课程思政的设计,并对工科类课程的思政模式和心得进行总结。正确学习观的建立和引导,培养学
高校思政 |
OBE背景下党建引领的中西医结合内科学课程思政
摘 要:“立德树人”是学校的根本任务,每门课程都有育人功能。中西医结合内科学是中西医临床医学专业的核心课程,是临床各科的基础,以高校首批“双带头人”教师党支部书记工作室为依托,以党建为引领,坚持OBE教育理念、秉持多样化原则、体现中医药特色,深入挖掘课程中所蕴含的思政元素,探索课程思政实施路径,使课程思政与思政课程相互融合、同向同行,对于提高学生综合素质,促进中西医结合内科学教育教学改革具有重要
高校思政 |
高校党建工作与“立德树人”融合机制探析
摘 要:新时代高校党建工作与“立德树人”统一于办好中国特色社会主义大学的实践进程中,党建工作引领并融入“立德树人”的全过程,保障高校高质量的育人工作。基于高校院系党建工作与“立德树人”融合建设的现状,要以完善和落实院系党政联席会议和议事规则为抓手,完善班子建设工作机制;以推进党支部建设标准化工作为抓手,健全完善支部建设工作机制;以实施常态化师生党员先锋引领行动为抓手,健全完善队伍建设工作机制;以
高校思政 |
现阶段民办高校思政教育中存在的问题及优化研究
摘 要:政府越来越重视民办高校的思政教育问题,必须将思想政治研究纳入学校的职业发展计划,并在学校人才队伍培养计划中纳入思想政治队伍建设,以全面提高思想政治教育水平。有效加强思想政治理论课程建设、思想道德课程、教材和教学团队建设,将中国独特的社会主义理论体系建设进课堂、进教材。在这一方面,师生不断增强对社会主义道路、理论、制度和文化的自信。因此,应当提高民办高校思想政治研究的针对性、有效性、吸引力
高校思政 |
高校体育课程渗透思政教育的研究
摘 要:以桂林理工大学思政教育在体育课程中的渗透情况出发,通过问卷调查方法对大学生体育课程项目选择、观看体育赛事的感受、参与体育课程(体育赛事)的感受及参加学生会体育活动的感受进行调查,从中分析出思政教育在体育课程渗透方面存在的问题主要有:思想认识的误区、体育教师的文化素养和学校重视程度不高;针对以上问题,辅导员要加强对思政教育的重视程度,提升体育教师思政觉悟及提高体育教师思政教育与体育课程融合
高校思政 |
网络直播融入高校网络思想政治教育策略研究
摘 要:网络直播作为新媒体领域热门的社交互动平台,吸引着数量庞大的学生群体参与和使用,该平台已然成为高校学生日常生活的重要组成部分。但网络直播的冗杂性冲击并影响着高校学生的价值取向。基于高校网络思想政治教育从“体系建设驱动”到“平台运用驱动”转变的时代要求,以及“直播+教育”模式兴起并蓬勃发展的现实基础,教育工作者应利用网络直播交互性、开放性和立体化的特征,在教育范式、教育资源和教育效果三方面进