期刊详情
查看往期
期刊目录
2021年13期
前沿视界 |
高校理工科本科生导师制的价值探寻与路径反思
摘 要:本科教学质量提升过程中,国内众多高校都在实施导师制。可是,在导师制工作开展的过程中,许多高校存在不少困惑,其产生的效果离高校的期望值还存在较大差距。作者认为有必要针对导师制的培养模式进行分析、价值探寻与路径反思,期望能对教学改革创新有一定的引领作用。通过本科生导师制培养模式的价值探寻,构建了一种“学科特点-高校的软硬件条件-本科生兴趣” 三位一体导师制培养的筛选模式;并提出了理工科类高校
前沿视界 |
工程教育认证背景下民族地区地方高校土木工程专业改革探索与实践
摘 要:工程教育认证是检验高校办学实力和教育质量的尺子。在认证背景下民族地方高校如何有效地开展土木工程专业建设,深化专业综合改革,提高本科教育质量是一个值得关注的研究课题。文章通过剖析土木工程专业认证相关规范和文件要求,认真研究影响地方高校专业办学的关键因素与环节,以专业认证为导向,以实践能力培养为重点,以产学结合为途径,从人才培养模式、协同育人、师资队伍、教学条件、信息化课程建设、创新实践活动
前沿视界 |
应用型创新人才视阈下地学实验教学模式改革
摘 要:为适应创新型国家建设的人才需求,应用型创新人才培养已成为教育领域人才供给侧结构性改革的重要内容。实践创新能力作为应用型创新人才培养体系的核心组成部分,需要在信息技术的支持下探索新的教学模式。以自主学习和创新能力培养为目标,构建以微课为基础,团队协同学习为核心的“微课+TBL”地学综合实验教学模式,较好地提升了学生探索精神及团队协作能力,为地方高校应用型创新人才培养从理论走向实践提供了借鉴
前沿视界 |
应用型本科高校行业学院可持续发展途径探索
摘 要:根据新任务、新形势,行业学院的办学实践是动态变化的,势必要对其定位、建设任务、内动要素进行重新思考,文章以常熟理工学院电梯工程学院为例,以问题为导向,通过对行业学院建设的输入标准进行重新设定,重点对行业学院的八个内在动因进行重新定义,给出了行业学院可持续发展的办学新思路与新思考。 关键词:行业学院;人才培养;应用型高校 中图分类号:G640 文献标志码:A 文章编号:
前沿视界 |
工科博士科研绩效与生源差异的相关性研究
摘 要:以同济大学某工科学院近五年204名博士学位获得者为研究对象,对其在校期间发表学术论文的数量和质量进行统计分析,并从年龄性别、入学方式、考生来源、生源院校等方面,探索科研绩效与生源差异的相关性,以期为博士生招生选拔、提高博士生培养质量提供借鉴和参考。 关键词:博士学位获得者;科研绩效;生源差异;博士生招生;培养质量 中图分类号:G640 文献标志码:A 文章
前沿视界 |
对理工科高校人文素质培育的思政课程建设探究
摘 要:在理工科高校人文素质培育中,建设完善的思政课程有助于提高学生综合素养、强化学生社会责任感并拓展学生人文文化视野。然而,相比文科类高校与综合性高校而言,在理工科高校教育发展中经常会出现重视理工科课程建设而忽视思政课程建设的问题。当下,理工科高校人文素质培育的理工科课程建设中,存在着学校重视度不足、缺乏良好师资力量、学生自我管理能力薄弱、思政教育实效性低下等问题。因此,在理工科高校人文素质培
高校战疫 |
疫情期间高校在线教学应急组织管理的要点与启示
摘 要:突发的新冠肺炎疫情使在线教学迅速成为应急状态下普通高校的主要教学方式。疫情期间,高校组织开展全员在线教学的主要困难在于此前缺乏开展大规模在线教学的经历和经验,以及疫情突然爆发所带来的心理困扰和多种客观条件限制。根据在线教学工作实践,归纳了疫情期间应急组织管理的主要过程和要点。依靠应急工作机制和平时布局建设,高校总体上打赢了在线教学的应急战。后疫情时代,在线教学将成为高校的常态,混合式教学
高校战疫 |
抗疫背景下高职《大学生心理健康教育》线上体验式课程构建与效果分析
摘 要:文章结合抗击新冠肺炎疫情期间,高校全面开展线上教学的挑战和机遇,探讨高职《大学生心理健康教育》线上课程体验式教学模式,包括构建思路和教学模式构建,并对教学实施以后学生的学习效果进行分析,检验线上教学的成果,为今后《大学生心理健康教育》课程的信息化教学改革提供参考依据。 关键词:抗疫;高职;《大学生心理健康教育》;线上教学 中图分类号:G642 文献标志码:A
高校战疫 |
疫情期间学生线上学习状态与效果分析
摘 要:文章以北京航空航天大学《材料力学》课程的一个平行班2020年春季学期在线学习的数据为基础,对在线教学方式、学生学习投入、学生学习方式等因素与学习效果之间的关系进行了分析。分析表明,无论是直播还是录播的视频教学对于知识的深层次理解均有较好帮助;在线教学的方式应根据课程进展过程中内容的难度进行适时的调整;线上学习与线下学习对学生投入时间的要求没有明显差别;考核指标对于学生投入的引导性明显;线
课题研究 |
应用型本科高校学生能力达成评价体系构建问题研究
摘 要:针对目前应用型本科高校学生能力达成评价体系构建过程中存在的不足,提出从培养目的到能力目标再到效果评价的构建逻辑过程,并在分析评价体系的构建原则、关键问题的基础上,具体提出应用型本科高校学生能力达成评价体系的构建思路。 关键词:应用型本科高校;学生能力达成;评价体系;培养目的;能力目标 中图分类号:G642 文献标志码:A 文章编号:2096-000X(2
课题研究 |
以思辨能力为导向的大学英语情感教学探究
摘 要:思辨能力的培养是高等教育的根本任务,也是大学英语教学不可或缺的一部分。作为思辨能力两大维度之一的情感因素,对学习者运用和发展个体的思辨能力起到重要的补充和促进作用。隐性知识中的情感因素对学生的二语习得乃至整个大学英语教学产生重要的影响。文章从教学实践出发,以培养思辨能力为导向,探讨充分调动积极情感因素以促进思辨能力和语言能力、提升大学英语教学效果的有效方法和途径。 关键词:思辨能力;大
课题研究 |
新建本科院校艺术设计专业产教融合可行性路径研究
摘 要:产教融合是近年来国家教育制度改革和应用型人才培养的基本制度安排。新建本科院校艺术设计专业产教融合实施过程中,在课程体系、实践教学、应用型科研等方面存在一系列问题。构建以技术逻辑为主线的应用型模块化课程体系;搭建校企双方“共建共享”“共管共治”的实践教学共同体;建设校企合作的应用型科研团队和平台;加强和完善产教融合制度建设,明确校企双方权利和义务是新建本科院校艺术设计专业产教融合的可行性路
课题研究 |
在线协作PBL教学模式实践及“项目绩效”分层考核体系研究
摘 要:PBL(Project-Based Learning)模式基于建构主义学习理论,以学生为主体、教师为引导,目前已成为国内外较为流行的一种教学模式。如何解决因学时有限,现实课堂中研讨难以深入展开,任课教师难以跟踪学生学习情况,实现针对性指导,以及如何科学评价PBL模式下学生的学习效果,是当前PBL模式实施中亟待解决的问题。为此,西南科技大学“物理性污染控制”课程教学团队在PBL模式的实施过
课题研究 |
影响外语学习的情感因素及应对策略研究
摘 要:情感因素是影响外语学习的重要变量。文章以英王乔治一世为例,从动机、兴趣、个性和自我形象四个方面分析了他在担任英国国王期间一直拒绝学习英语的情感影响因素,进而提出在外语教学中教师可以采取激发学习动力、调动外语学习兴趣和尊重学生个性、提升积极自我形象等策略,以便减少以上情感因素的消极影响,使外语教学取得事半功倍的效果。 关键词:情感因素;外语学习;乔治一世 中图分类号:G640
课题研究 |
流行病学与循证医学课程形成性考核教学效果的评价
摘 要:目的:建立平时课堂测验的形成性考核教学模式并评价其实施效果。方法:2个平行班级分别作为干预班级和对照班级,其中,干预班级学生接受形成性考核教学课程:理论学习与课外实践相结合的教学模式。干预班级每次授课结束前针对本次学习内容进行5分钟小测验,第二次上课前以保密方式向学生反馈本人考试成绩、排名及其所在班级成绩情况(最高分、最低分、平均分、25%、75%及90%分位数)。对照班级学生则采取传统
课题研究 |
高校大学生群体隐形贫困问题分析与对策
摘 要:隐形贫困问题在当代大学生群体中越来越凸显,这是当今社会经济发展进入到一个相对稳定且水平层次较高的状态下,由于生活状态和消费观念的转变带来的新问题。针对隐形贫困问题进行分析,意在通过探索总结出隐形贫困的特征,并进一步分析大学生群体成为隐形贫困人口的主要原因,为逐步改善和消除隐形贫困问题、扭转大学生的思想意识和消费观念提供支持。当代大学生作为国家和社会建设的重要人力资源储备,及时消除这一群体
博士论坛 |
研究生课程中常用函数空间的讲解探索
摘 要:研究生阶段的分析类课程大部分与本科阶段的数学分析相联系。这些分析类课程主要以数学分析为基础,拓展了数学分析中的连续函数空间到一些更复杂的函数空间。而这些复杂函数空间理论非常抽象难于理解,对于初学者掌握带来了很大困扰。文章针对研究生分析类课程常用函数空间如何结合数学分析中的连续函数来讲解做了初步研究和探索, 给出了一些讲解技巧和方法,使同学更容易理解和掌握。 关键词:连续函数;函数空间;
博士论坛 |
固废综合实验中探究性实验的教学设计
摘 要:基于蛋壳废物处理与资源化及环境功能材料开发的前沿方向,在本科固体废物处理综合实验中设置探索性实验。以鸡蛋壳废料为钙源,系统地设计了分别采用四种水热法合成蛋壳衍生羟基磷灰石(eggshell-derived HAP)的实验,比较分析受工艺类型、参数变化等影响下HAP的晶体性能差异,并通过系统设计吸附实验中的影响因素及其数据的动力学模型、等温吸附模型模拟,开展合成的HAP对重金属离子吸附性能
博士论坛 |
线上教学平台用于培养胸外科专业规培生并辅助手术学习模式的探索
摘 要:目的:胸外科的学科专科性强,属于外科学系统专业化小分支,注重临床操作和手术实践,但学员规培时间较短(1-3月),限于观摩手术的机会有限,由于手术室进入人员数量限制,很多胸外科专业规培学员直至科室规培结束,尚无参加手术甚至观摩手术的机会,使规培质量不能保证,因此探寻规培医师培养的优化模式,才能保证教学改革的不断深化,提高临床教学的质量水平。方法:学科系为改善临床技能及手术操作培训的短板,以
博士论坛 |
农林类高校“高分子材料学”课堂教学模式多元化及其教学质量监控评价体系
摘 要:因社会发展对生物质材料人才的需求,农林类院校相继开设了材料类专业,对于材料类专业来说,“高分子材料学”一直是重要的专业基础课。但是相比较综合性或者工科类高校,农林类高校开设此项课程的教学环境存在先天不足,教学实践中也发现了诸多困难。针对上述难题,文章提出采用多元化的互动式课堂教学模式来提高教学效果,并给出了具体的教学案例。与此同时,针对互动教学过程中每个环节都需要进行教学质量监控,从而形
博士论坛 |
地质类专业野外地质实习教学质量评估体系构建与实施
摘 要:野外地质实习是地质类专业实践教学的重要组成部分,是强化人才培养质量、提高学生实践能力的重要途径和载体。文章梳理了野外地质实习组织管理的三个环节,经过德尔菲法筛选,搭建了包含3个一级评估指标、9个二级评估指标的教学质量评估指标体系,并运用层次分析法确定了指标的权重。以长江大学资源勘查工程专业《油气地质野外实习》为例,介绍了野外地质实习教学质量评估的具体实施方案。评估结果将为持续改进野外实习
博士论坛 |
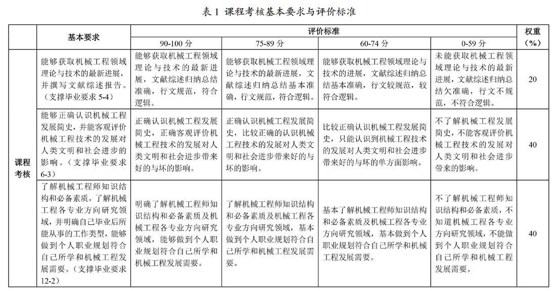
机械工程导论课程建设的探索与实践
摘 要:机械工程导论是机械类专业的一门专业启蒙教育课程,对学生认识专业具有重要的作用。当前机械类专业学生普遍存在对专业了解不全面、专业认同感低、学习目标不明确、对未来从业领域迷茫等问题。文章分析总结了当前机械工程导论课程存在的问题,以南京理工大学机械类专业的机械工程导论课程为例,在机械工程导论的课程定位、教材建设、授课模式和内容建设、课程考核和思政融入等方面进行了改革和实践。通过2018级、20
教海探新 |
普通高等学校大班教学现状、改进措施与实践
摘 要:大班授课是教学资源紧张、生师比过高情况下的无奈之举,如何在现有条件下提升大班教学的质量是亟待解决的问题。不断完善课程内容,使其更具逻辑性、启发性,是改进大班教学的首要任务。此外,在大班中建立学习小组,或者采用大班授课、小班研讨的模式将有助于教学质量的提升;通过充分利用多媒体设施、电子投票系统或即时通信技术也能提升学生对课程的兴趣,提高学生在课堂教学中的参与度;线上+线下混合教学也是可供尝
教海探新 |
基于项目式的“药用植物再生体系建立”实践教学探究
摘 要:“应用技术型人才”培养是当前地方本科院校转型发展的主要方向,课程是人才培养的载体,文章以课程《药用植物组织培养》中综合性实验“药用植物再生体系建立”为例,从项目设置、项目实施、交流讨论、拓展延伸和教学反思 5个方面分析探讨了项目式教学在“药用植物再生体系建立”实验中的具体应用,旨在为提高课程实践教学质量,培养行业“应用技术型人才”提供参考。 关键词:项目式;“药用植物再生体系建立”;实
教海探新 |
非计算机工科专业的C语言本科教学探讨
摘 要:文章首先介绍了C语言课程的地位和作用,并分析了C语言教学存在的问题。结合多年一线教学经验,提出了多点适合C语言教学并满足于人才培养的教学方法。第一,采用承上启下的教学模式帮助学生接受新知识,同时兼顾应用和巩固已有的知识。第二,采用任务驱动的教学方法,激发学生的学习兴趣,培养学生创新能力。第三,注重实践环节教学,引导学生建立算法思想和编程思维方法,训练提高学生的计算思维能力。第四,建立自主
教海探新 |
基于OBE理念的双语“金课”教学模式的探索
摘 要:在当今国际环境全球化以及国家“双一流”政策引导下,双语教学是教育全球化的一种必然趋势,如何有效地提高双语教学的课程质量是当前急需探索和解决的问题。文章从基于OBE的“金课”教学理念、线上线下混合式双语教学模式、教学实践、达成度等方面对双语教学的具体实践方法进行了详细阐述。通过对基于OBE理念的混合式双语教学的教育模式探究与讨论,建成了以学生为中心,学习结果为导向的OBE理念下混合式双语教
教海探新 |
混合式教学在物理化学实验课程中的探索与实践
摘 要:以提升大学生的综合能力、创新思维和科学素养为目的,以泛雅网络教学平台为依托,探索混合式教学在物理化学实验课程中的实践模式。课程对传统的实验授课模式和评价方式进行改革,建设完善的线上教学资源;通过“三阶段四环节”的混合式教学模式展开实验教学,重在培养学生的自主学习和高阶认知能力,加强学习深度;采用“线上+线下+实践”的课程评价模式,以能力产出为导向,对学生的综合能力进行评价,通过实践推动理
教海探新 |
模电课程中Widlar微电流源电路教学分析
摘 要:Widlar微电流源电路是模拟电子技术课程中的基本电路之一,教科书中关于该电路的分析较为简略,文章结合高等数学中泰勒级数和电路分析中节点电压分析方法并通过Matlab工具对于该电路进行了较为详细的理论分析。通过LTspice仿真软件验证了所提分析方法。所提分析方法对于培养学生综合运用已学基本知识并利用Matlab工具分析解决复杂工程问题具有重要意义。 关键词:Widlar微电流源;高等
教海探新 |
大学英语线上教学实践及其效果
摘 要:在“停课不停教,停课不停学”的背景下,2019-2020学年春季学期大学英语教学依托腾讯会议、Blackboard(Bb)及QQ群三个线上平台,采用课前、课中、课后三段式的教学模式进行。学期教学工作结束后,通过专项调查问卷和数据统计,对学生的学习态度,教师的线上教学安排和实施,在线课程课程资源,平台和网络的应用和运行,教学整体效果及学生学习收获,学生对学习模式的倾向等在线教学的核心问题进
教改新论 |
国家税收课程实验性教改方案探析
摘 要:文章针对税收专业学生,特别是少数民族学生综合学习能力相对较低的实情,通过学生课上和课后学习行为摸底,在充分考虑教师和学生以及措施可行性等因素基础上,设计了融合专业实践及质量导向的三年期实验性课程教改方案。拟通过优化课程设置,提高学生学习积极性和主动性,让学生学会学习;提高年轻教师教学质量,构建新型课程体系,为税收专业其他课程教改提供参考。 关键词:国家税收课程;学情分析;质量因素;教改
教改新论 |
基于虚拟仿真的应急救援技术课程改革
摘 要:为了培养有能力、有担当的青年人才,高校课程改革一直是国家、社会所关注的重点,然而,很多改革措施还处于不断实践中,取得的效果也甚微。因此,为了实现更有效地教学,建设高校高水平、双一流学科,以教师课堂教学为基础,将虚拟现实技术与教学相融合,让学生在虚拟场景中磨练自身的知识、技能,培养专业素养。文章以应急救援技术课程为例,分析课程内容与重点,模拟轻轨站发生火灾这一特定事故场景,让学生在亲身体验
教改新论 |
简析素质教育下的高校音乐通识教育改革
摘 要:当下,音乐通识教育作为高校的基础性学科之一,它既是高校课程中的音乐教学课程,也是高校美育课程的重要组成部分,在提升学生音乐能力、综合素质等方面都发挥着不容小觑的作用。其在当下素质教育发展如火如荼的大环境中具备十分深刻的影响力。在素质教育引导改革政策的教学背景要求之下,部分高校音乐通识教育已经开始了自身的变革和发展,相关的教学理念、教学模式、教学方法等都有了很大改善。各大高校在积极探索素质
教改新论 |
融媒体时代《电视摄像》课程教学改革的实践与探索
摘 要:融媒体时代随着媒介技术的进步,为了适应新闻传媒行业人才需求的变化,新闻传播类专业人才培养应该符合融媒体发展的需要,培养专业型、复合型人才。《电视摄像》课程应该与时俱进改变观念,重视实践教学,充分利用互联网和传媒技术进行课程改革。《电视摄像》课程应该建立以实用为主的授课体系,采用案例法、任务驱动、角色设计、实战运营等多种教学方法,实践教学让学生走出课堂,走进新闻现场,构建全新的新闻采编实战
教改新论 |
作物学学科《科技论文写作》课程教学改革探究
摘 要:研究生阶段是培养学生科研兴趣和科研能力的重要阶段。科技论文的写作和发表是全面提升研究生科研能力和思维模式的重要过程。撰写、投稿和发表科技论文已成为每个研究生必须面对的重要课题和难题。近年来,国内许多农业类高校为作物学学科研究生开设了《科技论文写作》课程,旨在培养学生的科研兴趣,提升学生撰写科技论文的能力,但是,此门课程的开设并没有达到预期的教学效果。因此,对作物学学科研究生《科技论文写作
师资·人才 |
基于“校企生”三方契合现代学徒制人才培养模式路径研究
摘 要:随着现代学徒制试点的推进,现代学徒制的实践和理论研究都聚焦于专业人才培养模式的实施层面。现代学徒制人才培养模式实施的前提条件必须是学校、企业、学生(简称校企生)三方达成一致意向,在“校企生”三方契合的基础上进行人才培养模式路径研究,主要包括物色学徒、构建课程体系、建立评价体系、打造双师队伍、不强制限定学徒毕业去向、建设“校中厂”、开发“课证岗融合”综合实践项目等。 关键词:校企生;三方
师资·人才 |
高校教师在线教学胜任力提升路径探析
摘 要:教师在线教学胜任力水平是教学质量提高的关键,是推动高校创新创业教育质量提升的核心要素。将胜任力引入到高校在线教学师资队伍建设中,对改善教师管理,提升教师岗位胜任力,提高在线教学质量,加快人才评价机制改革有重要意义。文章结合教育环境的变化与教育改革的发展趋势,基于教师在线教学胜任力构成的核心要素,探讨高校教师在线教学过程中取得高绩效所须具备深层次胜任力面临的挑战,并从在线教学能力、知识素养
师资·人才 |
基于学科引领产教融合新工科背景下食品专业育人模式探索与实践
摘 要:培养食品专业复合型高素质人才是高校服务区域产业的终极目标。新工科背景下打破体制壁垒,构建以学科引领、产教融合、成果共享的人才培养新理念,探索校企共建共管的育人模式,建立制度完备、管理科学的运行机制,旨在打造产教融合、协同育人的工程教育示范样板,形成可推广的改革成果,提升食品学科影响力,推动食品产业发展。 关键词:新工科;食品专业;学科引领;产教融合;育人模式 中图分类号:C961
师资·人才 |
产教融合背景下应用型本科“1234”人才培养模式研究
摘 要:文章根据应用型人才培养的目标和要求,从产教融合视角出发,分析如何结合行业企业需求,为社会培养既有过硬的技能本领,又有扎实理论知识的高素质技能型应用人才。作者首先概述了产教融合对高校应用型人才培养的重要性,剖析了当下人才培养中存在的几个问题,最后从课程体系、师资队伍、实训基地和教学评价四个方面进行了探索和实践,以本校“轨道交通信号与控制”专业为例,提出了“1234”人才培养模式,紧密联系行
师资·人才 |
新时代高校辅导员职业发展研究:现状与前瞻
摘 要:新时代对辅导员职业发展提出新要求,辅导员职业发展的现状及反思性促使高校辅导员职业发展研究的视野得到更深层次拓展。概括来说,早期的辅导员职业研究在研究视角、研究方法和内容上存在一定局限。在未来,关于辅导员职业发展问题必然也必须在国家高等教育的大背景下,在重新梳理和深刻思考高校辅导员职业定位、理性审视辅导员职业发展内容的基础上,借鉴更宏大的职业和社会视野(尤其是国际视野)中得到更深入的研究。
师资·人才 |
关于加强警察院校创新创业教育师资队伍建设工作的思考
摘 要:深化创新创业教育改革,是高等教育贯彻落实国家创新驱动发展战略,有效提升高校人才培养质量的重要举措,并已成为衡量人才培养质量的关键要素。为确保创新创业教育改革成效,拥有高水平专业化的创新创业教育师资队伍是前提基础。随着第四次工业革命和产业变革的快速发展,在全国公安机关深入贯彻落实公安科技兴警和大数据战略的背景下,将创新创业能力培养贯穿于警务人才培养全过程,培养复合型创新型卓越警务人才,以适
高校思政 |
PN结二极管教学过程中的课程思政
摘 要:为了更好地践行立德树人的社会主义教育观,文章以PN结二极管教学内容为例,探讨了在本部分教学过程中如何挖掘课程思政元素,主要包括:科技强国的责任感培养、矛盾多样性的认识与应用、量变质变规律、创业激励、大国工匠精神五个方面。 关键词:课程思政;PN结二极管;模拟电子技术基础;思政元素;立德树人 中图分类号:G641 文献标志码:A 文章编号:2096-000X
高校思政 |
地质学专业课程《宝玉石概论》中思政融合点的探索
摘 要:“课程思政”是新时代背景下对高等院校育人的新要求,如何深度挖掘专业课程中蕴含的思政元素并构建课程思政教育体系成为当前高校探索教育改革的热点。宝玉石作为大自然的瑰宝与人类文明结合的产物,记载着中华数千年的传统文化传承,是实施“课程思政”教学改革的示范课程。文章从课程改革目标和建设内容方面出发,并结合三个典型的思政融合案例,指出了《宝玉石概论》课程中思政元素的融入方式,为全面推进高校课程思政
高校思政 |
新时期下挖掘广西红色文化资源强化思想政治教育的策略
摘 要:“青年兴则国家兴,青年强则国家强。”大学生是民族繁荣昌盛的中流砥柱,是红色基因继承纽带,在高校思政教育中引入红色文化资源是因时而进、因势而新的,是符合时代发展要求的。因此,在新时期下,我们要充分利用红色文化资源,发扬红色传统,加强高校学生的思政教育,实现真正意义上的红色基因根植于大学生群体的灵魂深处,帮助高校学生树立正确的三观,激发当代学生爱国情、强国志、报国行,为实现中华民族伟大复兴的
高校思政 |
艺术类高职大学语文课程思政建设的实践与探索
摘 要:践行课程思政是全面落实立德树人根本任务的重要举措,各类课程要与思政课程同向同行,形成协同效应。大学语文作为综合性的人文素质教育课程,自身蕴含着极为丰富的思想政治教育资源,在课程思政中有着其他公共课程所没有的优势,在艺术类高职院校体现得尤为明显。基于课程思政理念,广东文艺职业学院在大学语文教材编写、信息化教学、教学评价、第二课堂等方面进行了积极的实践和探索,以期为艺术类高职院校大学语文课程