期刊详情
查看往期
期刊目录
2022年21期
快乐入园 |
蝴蝶饲养记
一、活动背景 幼儿是天生的科学家,他们有一种与生俱来的探索精神和好奇心。中班开展了“动物乐园”主题活动,幼儿在花园里发现了几只菜粉蝶,并对其产生了浓厚的兴趣。于是,笔者根据幼儿的兴趣需要,组织幼儿连续开展了两次捕蝶活动,并成功捕到了菜粉蝶。将蝴蝶带到班级后,幼儿就“蝴蝶吃什么”展开了讨论,并由此引发了蝴蝶饲养活动。 二、活动过程 (一)第一次饲养尝试 在前期的捕蝶活动结束后,幼儿成功捕获了
快乐入园 |
基于观察提高生活环节的教育质量
在幼儿的一日生活中蕴含着丰富的教育契机,教师应将自己置于观察者的位置,从幼儿的角度出发认真观察幼儿,了解幼儿的兴趣需要,结合幼儿的发展规律采取适宜的教育引导策略,以充分发挥生活环节的教育价值,让幼儿获得全面发展。 陶行知先生曾说:“教育的根本意义是生活之变化。生活无时不变,即生活无时不含有教育的意义。”近年来,人们注重在一日生活环节中凸显幼儿的自主性,但纵观整个生活环节,很多时候依然由教师主导。
快乐入园 |
经纬交织让幼儿园课程更具园本味
在《浙江省教育厅关于全面推进幼儿园课程改革的指导意见》的引领下,笔者所在幼儿园坚持走课程园本化的道路,并依据培养完整儿童的教育理念,以完整儿童活动课程为基础课程,以编织为特色课程,并将基础课程与特色课程相融合,旨在促进幼儿的全面发展。同时,笔者所在幼儿园将完整儿童基础课程作为经线,将特色编织课程作为纬线,两者相互交织,共同编织幼儿幸福童年的蓝图,以期让幼儿园课程更具园本味,从而更好地促进幼儿的成长
快乐入园 |
聚焦绘本的情绪表征丰富幼儿的语言关键经验
随着教育改革的深入,教师越来越关注幼儿语言关键经验的习得,也更加重视语言领域教育与其他领域教育的整合。而绘本是幼儿习得语言关键经验的重要媒介,为此,笔者跟随《幼儿园领域课程指导丛书:幼儿园语言领域教育精要——关键经验与活动指导》一书的指引,从“择”绘本、“赏”绘本、“话”绘本三个维度出发,探索了聚焦绘本的情绪表征,丰富幼儿语言关键经验的方法,以供参考。 一、“择”绘本:从有到优,筛选绘本资源
快乐入园 |
从兴趣出发 定制幼儿的专属课程
2019年,笔者所在的苏州工业园区华林幼儿园正式成为STEM教育试点幼儿园,同时开展班本化STEM课程设计、实施、评价等多方面的实践探究。在多次研讨“为什么要做”“怎么做”等问题后,笔者尝试走近幼儿,观察、发现他们的兴趣和需求,倾听他们的谈话,在此基础上定制和组织了适合笔者班级幼儿的STEM项目活动。本文以大班STEM项目活动“百变三脚架”为例,谈谈笔者是如何从兴趣出发,开发出适合幼儿的专属课程的
快乐入园 |
基于儿童视角优化幼儿园班级阅读区环境
在学前教育阶段,阅读是幼儿教育的重要内容。在幼儿园,幼儿有一个专门的阅读场所,即班级阅读区,这片区域是幼儿进行早期阅读的特定场所,也是班级必设的活动区之一。教师应为幼儿提供良好的阅读环境,让幼儿通过阅读提高各方面的能力。但从现状来看,一些幼儿园班级阅读区的环境设置存在问题,这严重阻碍了幼儿阅读活动的开展。为了发挥班级阅读区的教育价值,发展幼儿的自主阅读能力,本文探讨了优化幼儿园班级阅读区环境的策略
快乐入园 |
支持幼儿探究能力培养的种植活动开展策略
探究能力是一种至关重要的能力,它能够帮助幼儿认识世界、感知世界,促使幼儿进行主动学习,从而发现事物之间的关联,开拓幼儿的思维,为幼儿以后的学习与生活奠定基础。种植活动可以激发幼儿的求知欲和探究欲,有助于培养幼儿的探究能力。因此,教师应积极开展种植活动,创新幼儿园种植活动的开展形式,不断丰富种植活动的内容,并通过种植、管理、记录、收获等过程发展幼儿的思维,培养其发现、分析、解决问题的能力,为幼儿的深
快乐入园 |
提高幼儿语言领域教学有效性的策略
《3~6岁儿童学习与发展指南》从健康、语言、社会、科学、艺术五个领域描述了幼儿的学习与发展。语言是幼儿生活与成长不可缺少的一部分,因此,教师必须重视幼儿语言领域的教学。本文基于幼儿语言领域教学所呈现的问题,分析了游戏互动、融合信息技术、学唱童谣、绘本教学、点评鼓励等教学方式,以期提高幼儿语言领域教学的效率和质量。 一、游戏互动,提高幼儿参与兴趣 《3~6岁儿童学习与发展指南》提出:“幼儿的学习
快乐入园 |
自然资源在幼儿园教学中的应用方法
自然资源是幼儿课程资源中不可缺少的一部分,教师以自然资源为载体,促使幼儿和大自然产生互动,能够帮助幼儿积累生活常识和生活经验,有助于促进幼儿各方面能力的深化发展。《3~6岁儿童学习与发展指南》指出,建议经常带幼儿接触大自然,激发其好奇心与探究欲望。因此,教师要认识到自然资源在教学活动中的重要性,并采取多样化的方法促进自然资源在幼儿园教学中的应用,以此提高幼儿教育的成效。 一、幼儿园教学中应用自然
启蒙培养 |
幼小衔接背景下幼儿自我认同的建构
幼小衔接阶段是幼儿身心发展的转折期,对幼儿的发展有着较大的影响。近年来,教师越来越重视幼小衔接工作,并采取了一系列措施,如带领幼儿参观小学、观摩小学课堂、体验小学生活、设定衔接课程等,旨在帮助幼儿做好入学准备。但在进入小学后,部分幼儿会产生紧张、焦虑等情绪,出现一些不适应的现象,这表明在幼小衔接实践中教师对幼儿心理的重视程度不够,没有做好心理方面的准备工作。基于以上问题,笔者认为教师应从幼儿心理角
启蒙培养 |
双向协同合作推进幼小衔接工作的思考
幼儿园开展有效的幼小衔接能帮助儿童较快地适应小学的生活与学习,持续地为儿童的成长提供助力,有助于促进儿童身心健康发展。幼小衔接是幼儿园与小学两个教育阶段的衔接,幼儿园与小学应当协同合作,分别在入学准备和入学适应阶段发挥作用,巧选多元衔接点,并结合多元主体开展教育评价,以增强幼小衔接的效果。 幼儿园与小学的教育方法存在较大的差异,在身份转变的过程中,儿童的身心将会发生较大变化,他们容易出现不适应的
启蒙培养 |
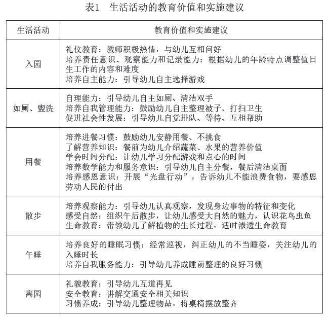
生活活动中教师的观察与指导
生活活动是幼儿每天都会进行的活动,占据了幼儿一日生活的大部分时间,它可以展现真实的生活场景,教师通过观察与指导幼儿在生活活动中的行为,能够发现并解决幼儿存在的问题,让幼儿获得成长。观察是教师了解幼儿兴趣与需求的重要手段,是教师必备的专业能力之一。生活活动中蕴藏着丰富的教育价值,教师应通过观察与指导,充分挖掘幼儿园生活活动的教育价值,不断增强自身的观察能力与指导能力,并采取有效的教育策略组织生活活动
启蒙培养 |
蒙台梭利教育思想融入幼小衔接劳动课程的思考
幼小衔接是指幼儿园与小学两个教育阶段平稳过渡的教育过程,对儿童适应小学生活起着重要的作用。蒙台梭利的教育思想对劳动教育有一定的启示,同时,蒙台梭利教育思想背景下的幼小衔接具有独特的优势,可以充分激发儿童的兴趣,让儿童主动参与各类教学活动,有助于提升儿童的核心素养。在蒙台梭利教育思想的影响下,教师不再是课堂的主体,而是以儿童为主体,以实现儿童的健康成长为核心目标,这对儿童的成长具有积极的意义。在开展
启蒙培养 |
核心素养背景下幼儿园课程建设的思考
核心素养是指个体应具备的满足其终身发展需要和社会发展需要的必备品格和关键能力,主要包括个人修养、道德品质、家国情怀等,从价值取向上看,核心素养反映了个体终身学习所必需的素养和社会公认的价值观。在幼儿教育中,提升幼儿的核心素养是落实立德树人这一根本教育任务的一项重要举措,也是适应幼儿教育改革发展趋势的必然要求。幼儿园课程建设是提升幼儿核心素养的关键,而教师队伍的整体素质和质量是影响幼儿园课程建设质量
启蒙培养 |
培养幼儿语言表达能力的策略
语言是人类重要的交际工具,扎实的语言表达能力可以清晰、准确地表达个人的思想和情感,这在人际交往方面有积极的现实意义。在幼儿教育中,语言表达能力不仅能够反映幼儿心智的发展,还能体现幼儿对现实世界的观察和反应能力。教师要根据幼儿的身心特点和实际需要加以指导和教育,促进幼儿语言表达能力的发展。 有些幼儿具备非常强的学习能力,在教师和家长的合理引导下,他们能养成良好的语言表达习惯,具备较强的语言表达能力
启蒙培养 |
如何利用绘本阅读实施幼儿情感教育
义务教育阶段新课程改革的推进对学前教育的发展产生了诸多影响,也对学前教育提出了更高的要求。幼儿园教师在实施教学时,既要重视对幼儿进行知识启蒙,又要重视幼儿的情感教育。情感教育作为幼儿教育的主要内容之一,旨在培养幼儿热情、乐观等情绪,是促进幼儿全面发展的重要途径。 绘本是适合幼儿阅读的图书形式,绘本阅读不仅可以培养幼儿的想象力、创造力和语言能力,还可以启迪幼儿的心智和情感,使其逐渐具备健全的人格和
启蒙培养 |
农村幼儿园混龄班开展语言活动的实践
语言表达能力是幼儿最重要的一项能力,语言活动是培养幼儿语言表达能力的重要途径。本文主要从实践层面对农村幼儿园混龄班开展语言活动进行了探索,利用绘本故事《花蝴蝶和毛毛虫》开展了语言实践活动,旨在通过引导幼儿理解该故事的内涵,培养幼儿的语言表达能力和社会交往能力。在语言实践活动完成后,教师对活动进行了反思,并进行了二次实践,以进一步培养幼儿的文学欣赏能力,增强其文化自信。 Z幼儿园位于贵州省铜仁市,
启蒙培养 |
谈谈大班幼儿一日生活中开展幼小衔接的策略
2021年,教育部印发的《关于大力推进幼儿园与小学科学衔接的指导意见》(以下简称《意见》)提出:“坚持双向衔接。强化衔接意识,幼儿园与小学协同合作,科学做好入学准备和入学适应,促进儿童顺利过渡。”这强调了幼小衔接工作与幼儿园一日生活的内在关联。基于此,笔者以《意见》相关条例为指导思想,结合《幼儿园教育指导纲要(试行)》和《3~6岁儿童学习与发展指南》的教育理念,创建了“以游戏为基本活动”的大班幼儿
游戏新知 |
教师如何解读幼儿自主游戏行为
目前,自主游戏已经被认为是幼儿园教育活动的重要形式。幼儿在自主游戏的过程中,教师要仔细观察幼儿的游戏情况,并对幼儿的游戏行为进行解读,将每个幼儿的行为举止记录下来,从而明确后期的教学方向,促使幼儿获得全面发展。本文主要分析了教师解读幼儿自主游戏行为的价值,探讨了教师解读幼儿自主游戏行为时遇到的问题,并提出了相应对策,以供参考。 一、解读的意义 解读,顾名思义就是分析、解析、了解。当研究者获得了
游戏新知 |
盘活·卷入·搭建:让游戏精神落地生根
游戏是幼儿的主要活动,每个幼儿园都非常重视探索以游戏为基本活动的教育模式。2017年,教育部对学前教育改革提出要求,强调幼儿园要做“真游戏”,广泛学习和借鉴安吉游戏经验,深刻理解安吉游戏模式。2018年,浙江省教育厅发文,表示将在全省设立103所安吉游戏实践园。游戏是幼儿在园学习的主要活动,作为幼儿园管理者,幼儿园园长要怀抱“让游戏点亮快乐童年”的坚定信念,在借鉴安吉游戏实践经验与模式的基础上,根
游戏新知 |
做好游戏计划助推游戏活动顺利开展
户外体育游戏是幼儿一日生活的重要组成部分,不仅可以提高幼儿的身体素质,还可以培养幼儿不怕困难、勇于挑战的精神品质。随着课程游戏化的推进,教师越来越重视户外体育游戏。在此基础上,笔者所在幼儿园开始探索户外体育游戏的开展方式,并在户外设置了挑战区,将其作为幼儿自主开展户外体育游戏的主阵地。笔者通过观察发现幼儿自主开展游戏的效果不佳。因此,如何立足本班幼儿的游戏现状引导幼儿在挑战区有效开展游戏活动,成为
游戏新知 |
课程游戏化背景下幼儿园种植活动的实践
《幼儿园教育指导纲要(试行)》指出,幼儿园教育要以游戏为基本活动。游戏对幼儿的成长具有重要的促进作用,课程游戏化能够让幼儿园的课程更贴近幼儿的生活,确保幼儿在活动中的自主性,有助于促进幼儿身心健康发展。幼儿园基于课程游戏化开展种植活动可以为幼儿创造与植物亲密接触的机会,最大限度地支持和满足幼儿通过直接感知、实际操作和亲身体验获取经验的需要,有助于充分激发幼儿的好奇心和探究欲,培养幼儿的自主性、创造
游戏新知 |
区域游戏中培养中班幼儿规则意识的方法
幼儿园区域游戏指的是幼儿在游戏区中进行的某种特定活动,是幼儿园重要的教学方式之一,通过区域游戏,幼儿可以在特定的区域内与同伴进行互动交流,实现多种能力的提高。规则意识是一种人们发自内心、以规则为自己行动准则的意识。幼儿园中班属于幼儿教育的过渡阶段,是幼儿建立规则意识的关键阶段,教师通过区域游戏这种幼儿非常喜爱的活动,可以在培养幼儿兴趣爱好的同时,帮助幼儿树立规则意识。教师在幼儿园教学中需要结合中班
游戏新知 |
幼儿园表演游戏中融入绘本资源的策略
绘本深受幼儿的喜爱,在幼儿园教学中发挥着重要的作用,教师将绘本资源融入幼儿园表演游戏,能让表演游戏充满趣味性。绘本具有图文兼备的特性,和幼儿的具象思维相契合,能够充分激发幼儿的阅读兴趣。教师应该积极探究绘本资源融入幼儿园表演游戏中的策略,切实发挥出绘本资源的价值。 一、在幼儿园表演游戏中融入绘本资源的意义 绘本是带有图画、主题简单且情节内容简短的儿童读物,绘本的内容涵盖健康、语言、社会、科学、
游戏新知 |
如何促进幼儿在自主游戏分享环节的深度学习
深度学习对幼儿的发展具有重要的意义,而自主游戏是幼儿最喜欢的游戏之一,所以很多教师会选择在自主游戏的开展过程中引导幼儿进行深度学习,以期促进幼儿的全面发展。游戏分享环节是自主游戏的重要组成部分,有助于幼儿的深度学习。基于此,笔者探讨了在自主游戏分享环节促进幼儿深度学习的方法,以供参考。 一、深度学习的含义 当今社会已是学习型社会,各个领域、各个阶段都强调人的自主学习与终身学习。在这种学习观念的
茁壮成长 |
打造快乐体操课程创新幼儿体育教学
《3~6岁儿童学习与发展指南》指出,儿童的发展是一个整体,要注重领域之间、目标之间的相互渗透和整合,促进幼儿身心全面协调发展。身心全面协调发展是指幼儿的身体健康、精神面貌良好、活泼开朗、热爱运动、思维活跃、情绪积极等。快乐体操是一项有助于增强幼儿体质、促进幼儿身心健康发展的运动,在快乐体操教学实践中,教师通过对不同体操动作进行游戏化的创编,能够丰富幼儿园体育教学的内容,有助于激发幼儿的参与兴趣,增
茁壮成长 |
生命教育视野下初中体育教学的开展策略
在生命教育视野下,初中体育教师在教学中要有强烈的生命观,在体育教学内容、实践活动中融入生命教育内容,让学生认识生命的价值,感受生命的珍贵,体验生命的意义,强化学生体育锻炼的意识,培养学生热爱生活与生命的热情。本文结合生命教育视野下开展初中体育教学的原则,探讨了开展初中体育教学的方法,以期提高初中体育教学的质量,为学生全面发展提供助力。 一、通过体育活动,让学生体会生命的光芒 (一)在体育活动中
茁壮成长 |
素质教育理念下初中体育教学改革的策略
随着教育改革的深入发展,人们越来越提倡素质教育。体育作为促进学生全面成长的一个重要途径,受到越来越多的关注,这就要求学校重视体育教学改革,同时要求教师紧跟时代发展潮流,将素质教育理念与体育教学进行有机融合,以素质教育理念为基本点,联系实际,发掘教育资源,进行多元化、科学化的体育教学改革。基于此,本文从自身的教学实际出发,以初中体育教学为例,在分析初中体育教学目标和意义的同时,立足初中生所面临的青春
茁壮成长 |
幼小衔接背景下有效开展幼儿劳动教育的策略
《幼儿园教育指导纲要(试行)》提出,幼儿园应与家庭、社区密切合作,与小学相互衔接,综合利用各种教育资源,共同为幼儿的发展创造良好的条件。培养幼儿的劳动习惯是幼小衔接不可缺少的重要组成部分,幼儿劳动教育是幼儿园实施素质教育的重要活动形式。在幼小衔接中渗透劳动教育,能培养幼儿的劳动品质,激发幼儿的创造力,促进幼儿全面、健康成长,有助于幼儿从幼儿园平稳过渡到小学,对幼儿的终身发展具有重要意义。本文阐述了
茁壮成长 |
运动认知能力视域下小学体育篮球教学的实践与探索
运动认知能力是体育核心素养的重要内容,也是中小学体育课程的重要教学目标。运动认知能力指学生对体育健身知识、运动技能和相关健康知识的获得、转化和评价的能力。在小学体育篮球教学中,教师要基于运动认知能力,创新教学方式,从个人、对抗、战术配合这三个层面入手,指导学生掌握篮球运动技巧,建构篮球知识体系。 一、第一个层面:指向个人技能,提高基本素质 在篮球运动中,提高个人篮球技巧是发展运动认知能力的重要
艺海拾穗 |
如何利用美术教育促进幼儿心理健康发展
《3~6岁儿童学习与发展指南》提出:“健康是指人在身体、心理和社会适应方面的良好状态。幼儿阶段是儿童身体发育和机能发展极为迅速的时期,也是形成安全感和乐观态度的重要阶段。发育良好的身体、愉快的情绪、强健的体质、协调的动作、良好的生活习惯和基本生活能力是幼儿身心健康的重要标志,也是其他领域学习与发展的基础。”当前,人们越来越关注幼儿的心理健康问题。美术活动是幼儿喜爱的活动之一,能够让他们感到快乐和满
艺海拾穗 |
幼儿园开展传统剪纸艺术教学的实践与思考
《3~6岁儿童学习与发展指南》提出:“创造条件让幼儿接触多种艺术形式和作品,带幼儿观看或共同参与传统民间艺术和地方民俗文化活动,如皮影戏、剪纸和捏面人等。”剪纸是中国传统民间艺术之一,拥有悠久的历史,反映出劳动人民的生活态度、价值与审美情趣。近年来,在振兴民间传统文化的热潮中,剪纸艺术蓬勃发展,越来越多的人喜欢上这门传统艺术。在幼儿园开展传统剪纸艺术教学,不仅能传承传统艺术,还能发展幼儿的想象力、
艺海拾穗 |
高中音乐教学中学生乐感及鉴赏能力的培养
根据新课标的要求,高中音乐教师在教学中应当侧重于关注学生的审美体验,启发学生的音乐审美意识,着重培养学生的乐感与鉴赏能力,让学生在音乐学习中感受美、表达美,提升学生的音乐艺术素养。在高中音乐教学中,教师应当深入发掘乐曲作品的内涵,让学生掌握聆听音乐的方法,引导学生感受乐曲的旋律节奏,体会乐曲蕴含的情感和思想,以丰富学生的乐曲感知,提高学生的乐感水平。教师还应根据乐曲类型和学生情况,选择不同方法开展
艺海拾穗 |
新课程背景下对初中音乐教学中审美教育的思考
新课程背景下,初中音乐教师要更新自己的教育理念,加强音乐审美教育,培养学生的音乐核心素养,提高学生的审美水平。初中音乐课程的教材在内容编排上,除了有基础的音乐理论知识,还有一些经典的音乐作品,教师在教学中不仅要让学生掌握音乐基础知识,学会唱歌,还要通过作品欣赏教学来充分激发学生对音乐的兴趣,培养学生的音乐鉴赏能力和审美能力,从而使学生形成一定的审美情趣,最终实现音乐教学的目标。本文结合笔者的教学经
艺海拾穗 |
走进音乐欣赏 体验情感共鸣
音乐既是美的产物,又是情感的艺术,能够给人们带来美的情感体验,不断陶冶人的情操。正如德国音乐家贝多芬所说:“语言的尽头是音乐出现的地方”,音乐是人们表达情感的一种方式,是人们感情的语言。高中阶段学生具备一定的知识储备和认知能力,他们对事物的理解有着接近成年人的见解。音乐教师在教学中应该提炼音乐之美,让音乐课堂呈现其应有的价值和魅力,以不断引起学生的情感共鸣,给学生带来美的情感体验,从而提高学生的音
艺海拾穗 |
“艺”之灵感 “美”之韵味
美育是五育并举中重要的育人内容。随着课程改革的全面实施,美育受到社会越来越多的关注。在义务教育阶段,美育更多集中在美术课程上,美术课程提供的审美感知、美术创造等,使学生能够体会美、感悟美、实践美,对学生美学核心素养的养成十分重要。初中美术教师要切实改变传统的美术教学观念,认识到美术学科发挥美育功能的前提,在于美术创造具有打动人心的魅力这一价值,在教学中将艺术、情感、精神等要素融入教学活动,帮助学生
艺海拾穗 |
审美教育视域下幼儿园“一对一倾听”的探索与实践
“一对一倾听”是解读幼儿、认识幼儿、信任幼儿、理解幼儿,支持幼儿的学习和发展的重要途径,能唤醒教师的洞察力和发现能力,帮助教师树立正确的儿童观,让教师与幼儿能更好地交流。教师应将“一对一倾听”融入幼儿审美教育的过程中,以了解幼儿的审美感悟,引导幼儿用心灵感受美、发现美、创造美,促进幼儿健康成长。 一、多元融合,丰富幼儿的表达方式 (一)讲解,阐述绘本情节 《幼儿园保育教育质量评估指南》指出:
科学启蒙 |
如何有效开展幼儿园科学教育实践活动
科学教育是幼儿教育五大领域的重要组成部分,对幼儿的成长发展具有重要作用。幼儿对周围的世界充满好奇,他们会使用自己独特的方式建构知识体系。基于此,教师应积极开展科学教育活动,促使幼儿掌握科学探究的方法,培养幼儿的科学精神。在幼儿园的科学教育活动中,教师应结合幼儿的实际情况选择趣味性的内容,采用多样化的组织方法,引导幼儿自主研究、加强反思,进而提升幼儿的核心素养。本文探讨如何有效开展幼儿园科学教育实践
科学启蒙 |
立足核心素养构建初中地理高效课堂
“立德树人”是基础教育的根本任务,在初中地理课的教学中,教师不仅要让学生掌握基础的地理知识,还要让学生初步具备地理学科的核心素养。随着新课程改革的不断深入,初中地理教师要立足核心素养构建高效的地理课堂。本文结合笔者的教学经验,总结了基于核心素养打造初中地理高效课堂的方法,以供参考。 一、初中学生地理核心素养的内涵 地理学界认为,地理素养是个人能够从地理学的角度来观察事物且运用地理学的技能来解决
科学启蒙 |
巧引数学史 让学生爱上数学
随着新课程改革的推进和素质教育的落实,人们越来越重视小学教育,而小学数学又是重要的基础学科之一。数学史顾名思义就是数学发展历史的集合,是不断继承、否定已知事物和不断探索、创造未知事物的过程。数学史可以为数学教学及相关研究提供素材,帮助学生了解与掌握数学知识,是培养学生数学思维与能力的重要组成部分。数学史记录了数学如何被发现并逐步发展的过程,不仅包含已发现的数学规律和概念,还包含很多改变数学发展进程
科学启蒙 |
问题导学在初中物理教学中的运用
在新课程改革背景下,教师不仅要关注学生的知识习得情况,还要重视培养学生分析问题、解决问题的能力。教师要改变以往机械学习、被动接受、活动单一的教学方式,引导学生积极探究,增强其收集信息、合作交流的能力,以提升学生的科学素养。本文探讨了问题导学在初中物理教学中的运用,以供参考。 一、精心准备,构建和谐课堂环境 教师要转变传统的教学观念,依据学生的身心发展特点,构建和谐、愉悦的课堂环境,让学生沉浸于
科学启蒙 |
“双减”背景下小学科学实验课程的教学方法
科学课程是培养小学生科学素养、科学精神的重要基础。新课程改革对人才培养提出了更高的要求,科学人才在具有扎实理论基础的同时,还应树立科学精神。“双减”政策的实施为小学科学教学开创了新的局面,教师要在严格遵循“双减”政策要求的基础上,根据学生的个性特征采取措施,创新科学实验课程的教学方式,助力科学实验课程教学的改革,在培养学生科学素养与能力的同时,确保科学实验课程进一步达成“减负增效”的目标。本文分析
科学启蒙 |
实施小学科学生活化教学的策略
教师要以学生熟悉的生活情境为出发点组织教学活动,使学生在亲身参与的过程中积累科学经验。从学科特点来看,科学课程与现实生活的联系极为密切,很多科学知识都源于现实生活。对此,小学科学教师应准确把握生活化教学的内涵,结合具体的教学内容和学生的认知特点设计具体的教学策略,以保障教学实效,提升学生的科学素养。 一、开展小学科学生活化教学的意义 (一)激发学生学习科学的兴趣 课程教学质量与学生的学习兴趣
科学启蒙 |
基于赣教云平台的高中政治建构式课堂教学模式
随着信息技术的快速发展,传统的课堂教学模式已不能满足当代高中学生对于知识学习的需求。目前,在我国高中阶段的教学中,已有越来越多的教师采用现代化的教学工具,其中,赣教云平台就十分具有代表性。该平台将信息技术与教学相结合,给学生搭建了一个学习资源共享的服务平台,能够激发学生的求知欲,培养学生自主学习的能力,同时提高教师的备课速度和教学效率,使教师在课堂上能够实现轻松教学,使学生可以快乐地学习。本文对基
科学启蒙 |
如何让情感融入小学数学情感课堂
心理学家罗杰斯认为,学习包括认知和情感两个方面。在传统的教学活动中,教师往往更加注重学生知识认知的过程,常常会忽略数学课堂的情感价值,导致很多学生认为数学课堂枯燥、沉闷,难以提高学习兴趣。在小学低段的数学课堂中,教师应注重情感素养的表达,构建数学情感课堂,让情感为数学课堂增添活力。 一、教师的情绪是课堂的基础 数学情感课堂要彰显出独特的一面,第一要素便是教师的情绪。教师的情绪是课堂的基础,小学
父母学堂 |
一年级新生适应性教育的思考与实践
一年级是学生接受义务教育的起点,也是学生从幼儿教育转向小学教育的关键阶段。当前,部分学生在入学后存在学习专注度不够、与同伴不能友好相处、情绪不够稳定等入学适应问题。对此,教师应积极推进适应性教育,把握学生学习与成长的关键期,通过温和的方式解决新生学习适应不良的问题,让学生尽快融入校园生活,养成良好的学习习惯,为其后续的学习与发展奠定良好的基础。 一、开展一年级新生适应性教育的意义 基础教育是学
父母学堂 |
家园合作模式下培养幼儿的阅读能力
家庭教育对幼儿成长有着关键的作用。在以往的幼儿教育中,大多由家长照顾幼儿的饮食起居,由教师传授幼儿知识。然而,这一教育模式割裂了幼儿园与家庭之间的联系,不符合当前的教育需求。家园合作是幼儿教育的大势所趋,一方面,随着信息技术的快速发展,电子设备已经成为人们生活的必备工具,家长和教师可以较为便捷地沟通想法、交流教育信息,了解幼儿在幼儿园和家中的动向。另一方面,随着教育改革的推进,家庭教育的重要性日益
父母学堂 |
小儿感冒的常见护理误区和预防措施
小儿感冒也被称作急性上呼吸道感染,是幼儿常见的一种疾病。90%的幼儿感冒是由病毒引起的,能够引起感冒的病毒高达上百余种;还有一部分幼儿感冒是由细菌引起的,一岁以内的婴幼儿免疫系统尚未发育成熟,更容易被细菌感染。幼儿感冒与多种因素有关,如营养不良、贫血、着凉、缺乏锻炼等。当幼儿感冒时,家长容易产生焦虑情绪,从而陷入护理误区,导致幼儿的症状反反复复,难以治愈。小儿感冒不是大问题,但反复感冒会给幼儿的身
父母学堂 |
心理教师与心理问题学生家长沟通的五个步骤
2009年中国疾病预防控制中心精神卫生中心公布的数据显示,中小学生心理障碍患病率分别为21.6%和32%,高于全球20%的平均患病率,总人数超过5000万。中国科学院心理研究所发布的《中国国民心理健康发展报告(2019—2020)》指出,2020年,青少年抑郁检出率为24.6%,其中,轻度抑郁检出率为17.2%,高出2009年0.4个百分点。由此可见,中小学生心理健康问题日益严重。心理教师在校园心
校园之声 |
劳于读书 逸于作文
阅读和写作是语文教学活动必不可少的两个部分,二者具有一定的互通性,是相辅相成的。随着我国义务教育阶段教学改革工作的不断推进,小学语文教师要实现课堂教学效率的提高,就必须在教学活动中创新语文教学的策略,将读写结合作为教学活动开展的切入点。在小学语文教学中,读写结合对于学生语文整体知识框架的构建具有十分重要的作用。 小学语文教学活动的开展是建立在阅读和写作有效衔接的基础上的,二者在教学过程的有效结合
校园之声 |
如何将课程思政融入小学语文识字写字教学
将课程思政融入小学语文识字写字教学,是让学生掌握写字方法,打好知识基础,提升学生德育素养和人文品质的重要途径。对此,教师要有清晰的课程思政教学方向,加强梳理各年级语文识字写字教学重点,有效结合思政元素进行教学设计,在讲解识字方法时运用多元化的教学方式,增强学生的学习专注度;在写字教学过程中,加强学生对汉字的书写能力,让学生热爱汉字,从而体现思政元素的融入效果。 一、将课程思政融入小学语文识字写字
校园之声 |
如何培养小学低年级学生写话的兴趣与能力
小学低年级语文教学以识字和写字为主,在此基础上,教师可逐步增加朗读、背诵、阅读等训练。《义务教育语文课程标准(2022年版)》提出,小学语文教学对低年级的写话要求是: “对写话有兴趣,留心周围事物。写自己想说的话,写想象中的事物。在写话中乐于运用阅读和生活中学到的词语。”由此可见,低年级说话、写话练习是学生学习作文的基础。教师要重视低年级写话教学,让学生对写话产生兴趣,掌握正确的写话方法,进而提
校园之声 |
掌握阅读方法 攻克阅读难关
在小学语文教学中,阅读是重要环节之一,它通常是在学生理解语文知识的基础上对其进行的语言能力的训练。小学语文阅读教学担负着语文知识教学、培养学生阅读习惯、培养学生阅读观念等方面的任务。本文针对目前小学语文阅读教学存在的问题,结合有效教学的相关理论,对如何增强小学语文阅读教学的效果提出几点切实可行的对策。 一、明确教学目标,设定教学计划 教学目标是实施有效教学的首要环节,它直接影响着教学活动的质量
校园之声 |
加强个性化阅读构建初中语文高效课堂
个性化阅读是学生依托自己的知识、经验,与作者、文本产生思维的碰撞,借鉴同伴的经验,并形成深度体验的过程。教师要营造民主、和谐的阅读氛围,构建自由、开放的对话环境,给予学生充足的时间和空间,尊重学生的个体差异,精心选择教学内容,采用主体参与、自主探究、主动发现的模式,激发学生的求知欲,引导学生与同伴协作交流,丰富学生的阅读体验,提升学生的语文核心素养,构建初中语文高效课堂。 一、尊重学生,留有阅读
校园之声 |
新课标理念下培智学校语文生活化教学的方法
由于培智学校教学对象的知识水平与普通学校的学生有所不同,因此,教师要充分考虑他们的特殊发展需求,培养学生适应生活、立足社会的能力。《培智学校义务教育生活语文课程标准(2016年版)》(以下简称《标准》)提出,生活语文课程应面向培智学校的全体学生,培育学生热爱祖国语言文字的思想感情,使学生都能获得生活所需要的基本语文素养,为学生通过感知、体验、参与等多种方式进行语言文字学习创造条件。因此,教师要基于
校园之声 |
靶向目标下语文阅读策略单元的教学实践
相较于传统的教学方法,教师运用靶向目标教学法分析语文阅读策略单元中的相关知识点和重点目标,不仅能够更好地完成阅读策略单元的整体教学任务,得到学生的广泛认可,而且有助于促进教学质量的提高,全面发展小学生的语文阅读素养。本文以统编版小学语文四年级上册第六单元为例,探讨了靶向目标下语文阅读策略单元的教学实践。 一、语文阅读策略单元的靶向目标 (一)阅读策略单元的特点 阅读策略单元是为培养学生的阅读
校园之声 |
谈谈小学英语口语教学的实践
培养学生的口语表达能力是小学英语课堂教学的重点目标之一。教师应积极贯彻新课标的教育理念,不断优化小学英语口语教学途径,创新活动方式,在课堂教学中培养学生的倾听能力,充分激发学生的口语表达欲望,在语言实践中增强其口语表达的自信,使学生主动开口、善于表达,从而提高学生的口语表达能力和构建小学英语高效课堂。 一、积极创设主题情境 小学生具有好奇心强、求知欲旺盛的特点,教师应积极创设主题情境,运用歌谣
校园之声 |
课堂导入在小学英语教学中的运用策略
苏霍姆林斯基曾提出,“如果老师不想办法使学生产生情绪高昂和智力振奋的内心状态,就急于传授知识,那么这种知识只能使人产生冷漠的态度,而给不动感情的脑力劳动带来疲劳”。积极的思维活动是课堂教学成功的关键,启发式的课堂导入能够激发学生的学习兴趣,直接影响课堂教学效果。本文分析了小学英语教学中课堂导入环节存在的问题,并以江苏译林版牛津小学英语(三年级起点)为例,探讨了课堂导入环节的创新策略,以供参考。
校园之声 |
合作学习在初中英语写作教学中的运用
中学阶段是培养学生学习基础的关键阶段,也是培养学生英语综合素养的关键时期。因此,在初中英语教学过程中,教师要注重培养学生的听力、口语、阅读和写作能力。在教学中,教师要把学生的英语写作训练作为英语教学活动的首要任务。合作学习是当前开展英语写作教学的有效途径之一,也是提高学生自主创新能力和写作能力的有效途径。本文结合合作学习的基本定义和相关理论,阐述了合作学习在初中英语写作教学中的运用策略,为提高初中
校园之声 |
向学而教
英语绘本于小学阶段的英语教学而言,意义深远。在教学过程中,将主教材与英语绘本融合,已然成为大部分小学英语教师的共识,成为英语学科改革与探索的重要课题。本文从“向学而教”角度出发,分析如何开展指向深度学习、指向学生核心素养发展的绘本阅读实践,让学生沉浸在绘本的世界中,感受英语阅读的快乐与美好,收获英语学习的成就与喜悦,以绘本实现学科育人的教学目的,促进学生的全面发展。 一、问题的提出 当前,英语
青春在线 |
全身反应法在儿童双语教育中的应用与突破
儿童时期是个体语言发展的关键期,教师抓住关键期对儿童进行双语教育会起到事半功倍的效果。目前,随着人们对儿童语言发展规律的认识更加深入,越来越多人认为学双语应从儿童抓起,以促进儿童语言、认知、交际、思维等各方面能力的发展。本文以全身反应法为研究内容,分析其应用现状与突破策略,以期为一线教师增强双语教学活动效果提供参考。 一、全身反应法的提出及其理论基础 20世纪60年代,美国心理学教授James
青春在线 |
农村幼儿园教师职业倦怠的原因和调适策略
近年来,职业倦怠问题是幼儿园教师面临的一大热点问题,它不仅影响教师个体的身心健康,而且影响幼儿的健康成长。调查发现,部分农村教师有以下职业倦怠表现:情绪低落,工作热情度不高;个人职业成就感低;工作压力大等。本文通过分析农村幼儿园教师产生职业倦怠的原因,尝试从社会层面、幼儿园角度和个人层面出发制定调适策略,以帮助教师实现更好的发展。 一、问题的提出 目前,虽然关于教师职业倦怠的研究有很多,但是针
青春在线 |
提高幼儿园教师专业能力的途径
教师是课堂教学的灵魂,是以专业能力与管理能力启发幼儿智力、组织幼儿游戏、引导幼儿参与实践活动的引领者,肩负着幼儿成长与发展的重任。幼儿园教师专业能力的提高是保证幼儿快乐学习、促进幼儿健康成长的关键。因此,教师要从专业知识、教学能力与态度、活动组织等多种途径出发,提升自身的专业能力,为幼儿提供更好的服务,为幼儿健康成长保驾护航。 一、通过多种途径丰富教师专业知识 调查发现,部分教师在走上工作岗位
青春在线 |
小学班主任在班级管理中与学生构建和谐关系的方法
班主任是一个班级的领导者,承担着班级管理的重要责任。小学班主任要多思考、多研究,不断创新自己的管理方式,提高管理质量,与学生构建和谐的师生关系,助力学生健康成长。小学班主任在开展班级管理工作的过程中要充分结合学生的具体特征,采取科学管理举措,最终达到预期的管理目标。 一、小学班主任在班级管理中存在的问题 师生关系指的是提供教学管理服务的教师与接受教学管理服务的学生之间的关系,虽然教师与学生在生