期刊详情
查看往期
期刊目录
2023年12期
课题研究 |
社交线索下幼儿社会分类的发展机制
【摘要】本研究以4—6岁幼儿为研究对象,探讨幼儿在社交线索条件下进行社会分类的年龄特征、对社交行为的解释,以及当社交线索与物理线索发生冲突时,幼儿对社会分类线索的选择偏好。结果发现:随着年龄增长,幼儿依据社交线索进行分类的能力不断提高;社交线索的行为性质会对幼儿分类产生影响,与不友好行为相比,幼儿更容易依据友好行为划分群体类别;在行为解释方面,4岁幼儿更多地将行为原因解释为个人意愿和社会关系,而5
课程与教学 |
编程教育活动对大班幼儿执行功能发展的影响
【摘要】本研究采用准实验方法,对31名大班幼儿连续开展8次活动干预,探究编程教育活动对大班幼儿执行功能发展的影响。结果发现,编程教育活动能够有效促进大班幼儿执行功能各子成分的发展,且对其中的抑制控制和认知灵活性的影响具有长时效应。基于此,本研究建议,应重视早期编程教育的价值,因地制宜地开展编程活动,在活动中创设愉悦的、支持性的、公平的氛围,以促进幼儿执行功能的发展。 【关键词】编程教育;执行功能
课程与教学 |
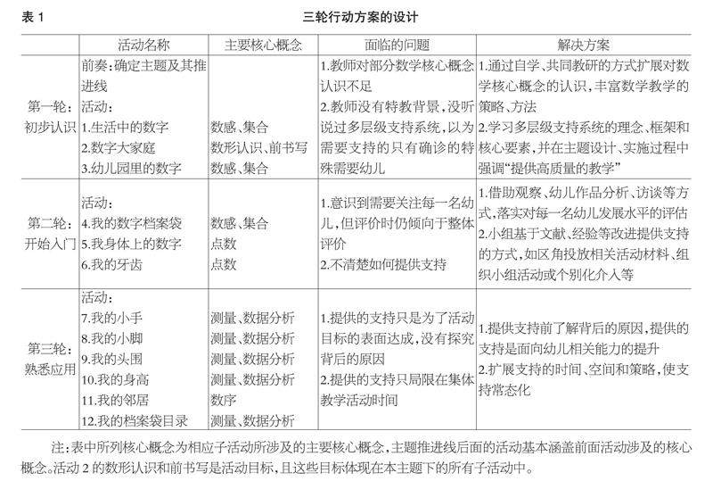
多层级支持系统运用于幼儿园数学主题活动的行动研究
【摘要】本研究采用行动研究范式,以某园平行中班中的2个班为实验班,2个班为对照班,考察多层级支持系统应用于幼儿园数学主题活动的可行性、路径及对幼儿数学能力发展和教师专业成长的影响。研究结果显示,多层级支持系统由幼儿园教师实施,应用于中班数学主题活动是可行的,对中班幼儿整体数学能力的提升有积极效果,尤其能促进数学能力薄弱幼儿的发展,对教师的专业成长也有积极作用。 【关键词】多层级支持系统;主题活动
课程与教学 |
幼儿园教师生活活动观察记录文本分析
【摘要】本研究对96份生活活动观察记录文本进行分析发现,生活活动观察记录具有记录语言总体具体客观,能从幼儿发展特点出发进行观察分析,支持策略具有较强可操作性和针对性等优点,但也存在一些问题。这可能与幼儿园管理制度不完善、教师观察能力不强及专业知识储备不足有关。研究者据此提出相关建议。 【关键词】幼儿园教师;生活活动;观察记录;文本分析 【中图分类号】G612 【文献标识码】A 【文章编号】
教师发展 |
异途同进:学前教育教师如何迈向卓越
【摘要】本研究基于扎根理论,对3名学前教育工作者的个人教育生活经历进行研究,以分析学前教育教师如何迈向卓越。研究发现,学前教育教师在坚守中善于抓住机会,通过主动规划实现个人成长,最终可成为引领幼教发展的卓越榜样;对教育事业的恒爱是教师迈向卓越的信念,非线性发展是教师迈向卓越的成长进路,生成个体教育哲学是教师迈向卓越的智慧,自我价值认同是教师迈向卓越的动力,构建教育共同体是卓越教师发展的氛围。 【
儿童发展 |
《问题解决能力量表(中文版)》本土适用性研究
【摘要】为弥补国内学前儿童问题解决能力标准化测查工具的不足,本研究将在国际上广泛应用的《问题解决能力量表》翻译成中文,以河南省开封市2所幼儿园中的388名中大班儿童为研究对象,考察儿童问题解决能力的发展水平及性别和年龄差异,并检验中文版量表的效度和信度。研究结果表明,量表具有良好的信度和效度;中大班儿童的问题解决能力在性别方面无显著差异,在年龄方面差异显著。 【关键词】《问题解决能力量表》;信度
儿童发展 |
师幼关系对学前留守儿童行为问题的影响
【摘要】本研究采用分层随机抽样法,运用师幼关系量表、心理弹性量表和行为问题量表对广东省15所农村幼儿园402名学前留守儿童进行调查。结果表明:师幼关系显著负向预测学前留守儿童行为问题;中介作用分析显示,心理弹性在师幼关系亲密性与依赖性维度对学前留守儿童行为问题的影响中起完全中介作用,在冲突性维度对行为问题的影响中起部分中介作用。研究者据此提出改善学前留守儿童行为问题的相关建议。 【关键词】学前留
家庭与社区教育 |
3—6岁幼儿社会情绪能力发展及其与家庭亲密度的关系研究
【摘要】本研究以2所幼儿园177名3—6岁幼儿为研究对象,考察幼儿的社会情绪能力发展水平及其与家庭亲密度的关系。结果表明:(1)幼儿的社会情绪能力总体水平较好,但负责任的决策能力较弱;不同年龄幼儿的社会情绪能力存在显著性差异。(2)缠结型、亲密型家庭组幼儿的社会情绪能力优于松散型、自由型家庭组,且家庭亲密度能够正向预测幼儿的社会情绪能力。研究者据此提出针对性建议。 【关键词】社会情绪能力;家庭亲
会议综述 |
聚焦质量提升 赋能内涵发展
2023年9月20日—9月22日,由中国教育学会学前教育专业委员会主办,宁波市鄞州区教育局、华东师范大学中国婴幼儿教养研究院及中国基础教育质量监测协同创新中心华东师范大学分中心联合承办的“幼儿园课程建设理论探索与实践创新研讨暨学前国家级优秀教学成果推广交流会”在宁波市鄞州区顺利召开。本次研讨会以主旨报告和分论坛的形式展开,邀请来自全国各地的知名学前教育专家和实践工作者围绕幼儿园课程评价、高质量师幼
会议综述 |
多元融合与促进:推进学前融合教育高质量发展
2023年9月20日—9月21日,由中国教育部中外人文交流中心、新西兰驻华大使馆主办,中国学前教育研究会、南京师范大学承办的第四届中国-新西兰学前教育研讨会在南京隆重召开。本次会议旨在打造中新学前教育机制化交流合作平台,持续推进双方学前教育合作与人文交流。来自海内外的学前教育学者、专家及实践工作者共13万余人通过线上、线下方式参加了本次会议,围绕“多元融合与促进:学前融合教育的高质量发展”主题进行