期刊详情
查看往期
期刊目录
2021年05期
前沿视界 |
新工科背景下“三创”教育中外比较与启示
摘 要:新工科建设对“三创”教育提出了新的要求,但在发展过程中还存在一定的问题,如认识偏差,师资力量缺乏等。为了进一步促进我国“三创”教育的发展,文章利用CiteSapce软件对国内外研究进行文献计量,总结该领域研究热点和发展趋势。同时,梳理和对比我国与美国、德国、日本、英国、新加坡这五个国家“三创”教育的模式和经验,提出应该形成政府主导、企业引导、高校为主体的协同创新机制,通过完善课程体系、加
前沿视界 |
“双一流”背景下地方院校研究生培养全流程评价体系研究
摘 要:面向我国教育发展的重大契机,在“双一流”背景下,地方高校研究生培养工作也面临着新的机遇和挑战。沈阳工业大学管理科学与工程专业研究生培养工作紧抓趋势,结合现有研究生培养全流程评价体系,通过将科教融合交叉科研团队、跨学系项目团队和多层级教学项目团队融入时效动态评价指标,讨论了双一流背景下地方院校研究生全流程培养评价体系的构建、存在的问题和解决建议。 关键词:双一流;研究生培养;全流程评价
前沿视界 |
基于“OBE”理念的团队科研驱动式教学模式在研究生课程教学中的创新与实践
摘 要:文章针对研究生“飞行动力学与制导”课程特点,着眼提高自学能力和科研创新能力,引入基于“OBE”理念的团队科研驱动式教学模式改革。该创新模式将课程内容设置为目标明确且具有相互关联的研究课题,以完成课程项目研究报告撰写牵引课程教学。实施过程评价与结果评价相结合,激发了研究生学习潜能,提高了教学效益,为高校研究生课程教学改革提供了有益借鉴。 关键词:OBE;科研驱动式;教学模式 中图分类号
前沿视界 |
开放实验室对材料科学与工程研究生创新能力培养的支撑作用
摘 要:如何通过科研实践和训练环节以提高研究生的科研创新能力是研究生教育的一个重点。北方民族大学以开放实验室为基地开展研究生创新能力的培养,具体做法为:通过依托开放实验室建立研究生创新开放实验室,打破单一导师指导制,为研究生提供开放空间,优化实践培养环境;利用开放实验室的设备资源优势,为研究生创新提供条件支撑;通过开放实验室对外合作交流,为研究生提供了解学科前沿的窗口。这些举措为解决地方院校因缺
前沿视界 |
一流课程建设背景下《矿物岩石学》线上课程建设探索
摘 要:为响应国家一流课程建设要求,深化教育教学改革,将现代信息技术与教学深度融合,我校《矿物岩石学》课程组整合现有教学资源,开展线上教学建设,提升课程建设水平。矿物学和岩石学属地质学的二级分支学科,是知识点多且实践性较强的学科,可选择开展线上课程与线下建设,但是目前《矿物岩石学》在线课程建设的案例与研究较为缺乏。文章分析线上课程构建面临的难点,依托于我校已有的在线课程《地球科学院概论》MOOC
前沿视界 |
新媒体微课推进习近平新时代中国特色社会主义思想“三进”研究
摘 要:文章聚焦思想政治理论课改革创新,通过探索“基础课”中新媒体微课教学模式,即以习近平新时代中国特色社会主义思想“三进”为核心的微课内容设计,打造以微视频大赛为核心的微视频制作,进而优化“基础课”微课教学体系的课程设计。 关键词:新媒体;微课;习近平新时代中国特色社会主义思想“三进”;思想道德修养与法律基础 中图分类号:G641 文献标志码:A 文章编号:2096-000
高校战疫 |
COVID-19疫情下虚拟仿真化学实验开放教学模式探究和实践
摘 要:新冠疫情爆发期间为响应“停课不停教”的号召,迅速展开虚拟仿真化学实验的研究和实践。研究线上实践教学的规律和模式,对照课程大纲和教学目标,遴选专业虚拟仿真实验教学平台,用创新教学设计落实线上实验教学方案。实践表明特殊时期虚拟仿真化学实验教学模式可行和有效,也将会是常态下化学实验教学的重要补充,助力实现真实实验中一些难以完成的教学功能。以虚拟仿真技术为支撑,以传统实验教学与虚拟仿真实验平台共
高校战疫 |
疫情下新工科实习实践教学面临的挑战与探索
摘 要:针对疫情期间能源动力工程专业实习实践教学面临的困难,武汉大学能源动力系专业实习小组教师经过深入全面调研基于现有的网络教学与虚拟现实技术提出行之有效的解决方案。实习选取临近城市的小型电站,采用了线上教师与电站工程师共同授课讲解,虚拟现实技术辅助教学,线下带领学生进行认知实习的方案,克服了包括实习企业、学生住宿、教学方式等困难问题,获得较好的实习效果。成果经验对工科实习实践教学具有借鉴意义。
高校战疫 |
“战疫后”工科类专业课在线教学的转型思考
摘 要:在抗击新冠肺炎疫情的背景下,大规模线上教学推动了全球教育信息化革新的步伐,积累了丰富的经验,为“战疫后”混合式教学模式改革奠定了坚实的基础。针对军校工科类专业课在传统教学模式下暴露的突出问题,以塑造学员能力为目标,探索基于雨课堂、QQ群等平台的线上线下混合式教学模式改革途径,引入问题情境、项目驱动等教学方法,拓展教学内容,提升教员信息素养与学员自主学习动力,打造具有军校特色的混合式教学课
创新创业教育 |
基于AHP的高校学生创新创业综合素养提升策略
摘 要:近年创新创业教育已经成为中国高等教育改革的重要方向和趋势。创新创业教育研究着眼在“点”上,而人才培养工作着眼在“面”上,如何更为科学地抓住核心与关键点,并有效做到“点面结合”,是当前创新创业教育最需要解决和最难解决的现实问题。文章利用层次分析法(AHP)构建递阶层次模型,通过构造指标矩阵,在众多指标中找出核心与关键点,并基于AHP数据分析结果,以突出核心、抓住关键为原则,有针对性地设计出
创新创业教育 |
“铸就交通特色、立足育人育能、提升创新实践”的人才培养模式构建
摘 要:紧贴轨道交通行业对材料成型及控制工程专业人才的需求,聚焦于“交通特色、轨道核心”的目标定位,为培养“高素质、应用型的材料成型及控制工程专业交通特色人才”,采用“反向设计、正向实施”的思路构建人才培养体系,实现了人才培养的闭环,形成了“多维渗透铸交通特色、政专时空融合促育人育能、立体科创提创新实践”的人才培养特点。 关键词:反向设计;正向实施;交通特色;育人育能;创新实践 中图分类号:
创新创业教育 |
专业院系青年教员“教学、科研”能力融合培养模式创新与实践
摘 要:长期以来高等教育院校始终存在着重科研轻教学或重教学轻科研的现实矛盾和冲突,这也一直是制约军队院校青年教员个人事业发展和军事人才培养质量提升的重要问题。文章以我校飞行器动力工程专业的青年教员教研能力融合培养为目标,提出了专业教学科研从科教分离向科教结合、科教融合转变的理念,以此为支撑构建了“协作型、研究型和创新型”三位一体的青年教员团队建设和协作机制,以团队协作的方式把武器装备专业教学和科
创新创业教育 |
应用型地方本科高校思想政治教育与创新创业教育协同育人机制研究
摘 要:应用型地方高校的定位是为社会培养实用型人才,结合当前鼓励创业的经济背景之下,用思想指导实践,为社会培养实用型创业人才。因此通过对思想政治教育与创新创业教育在理念目标、教育内容以及教育教学三方面相辅相成,加之经济发展、教育创新以及提升创业素质的需求,结合协同理论,提出了构建协同发展育人新理念、建立共建共享机制、利用校园文化实现搭载协同以及建立协同反馈机制四个路径,提高学生综合素质,全面发展
创新创业教育 |
双创背景下融入人工智能的“自动测试系统”课程教学方法探索
摘 要:文章面向高校创新创业教育需求,围绕如何将创新创业教育融入现有高校人才培养方案这一热点问题,以自动测试系统课程和人工智能技术融合为例,探索了双创背景下融入人工智能的自动测试系统课程教学改革方法。论文从目前研究型高校的人才培养理念与创新创业教育中的实用教育理念不能直接匹配的情况作为切入点,从课程简析、教学方法探索目标、教学过程中遇到的问题及解决思路、教学探索的具体计划及课程、实验案例等方面介
课题研究 |
教师教学质量评价对教师身份认同的影响探究
摘 要:文章就新升应用型本科院校的大学英语教学团队的6位中青年教师进行深度访谈,探究教师教学质量评价对于教师专业身份认同感的影响,并对教学质量评价提出几点建议,以期增强教师职业尊严,价值感与使命感,进而实现“立德树人”的教育教学目标。 关键词:教学质量;学生评教;身份认同 中图分类号:G640 文献标志码:A 文章编号:2096-000X(2021)05-0064-05 A
课题研究 |
普通高校体育理论课程的现状调查与对策研究
摘 要:本课题遵循《全国普通高校体育课程教学指导纲要》,基于当代大学生需求,基于网络大数据平台资源,从教学现状、教学效应、学习评价等方面分析普通高校体育理论课程现存问题,针对现阶段体育理论课程存在的诸多问题,提出构建体育理论网络课程模式的新设想,有效提升体育理论课程教学效果,为普通高校体育教学改革提供参考。 关键词:普通高校;体育理论教学;网络课程;课程改革 中图分类号:G640 文献标志码
课题研究 |
虚拟拆装教学系统的设计与实现
摘 要:探索可行的虚拟仿真实验教学模式,可以有效地激发学生参与课程学习的热情,提高教学质量与效果。本项目针对计算机主机拆装传统教学过程中存在的弊端,综合使用3ds Max、Unity3D、MySQL等软件开发了一个具有三维展示、实时交互、在线测评等功能的计算机虚拟拆装教学系统,从而有效的弥补了传统实践课程的不足之处。 关键词:虚拟拆装;Unity3D;仿真教学 中图分类号:G640 文献标志
课题研究 |
应用型本科院校提升课堂教学有效性研究述评
摘 要:提升高校课堂教学的有效性,形成有效的教学,很多学者从教师、课堂、学生、手段和方法等方面进行了研究,并取得丰硕的成果。地方普通院校人才培养介于研究型大学和高职院校之间。为提升人才培养质量和服务区域经济社会能力,满足社会经济转型对人才的需求。2014年开始,国家提出地方普通本科院校向应用技术类型高校转型,随着高校转型的不断推进,地方本科院校如何提升课堂教学有效性,有效培养高素质应用型人才成为
课题研究 |
大一新生微课困境的反思与对策研究
摘 要:大一新生作为高中与大学之间转承的一个特殊群体,他们具有鲜明的时代与阶段特性。目前研究各门类课程微课的积极作用及其价值的文献较多,针对微课发展过程存在问题的文献相对较少,而结合具体教育对象深入探讨如何更好的建设与使用微课的文献更是稀少。文章从大一新生的《无机及分析化学》课程微课教改实践入手,以小见大,对当前微课教学困境进行了系统的反思,提出“多方协同”才是解决问题的关键,进而从学生、教师、
课题研究 |
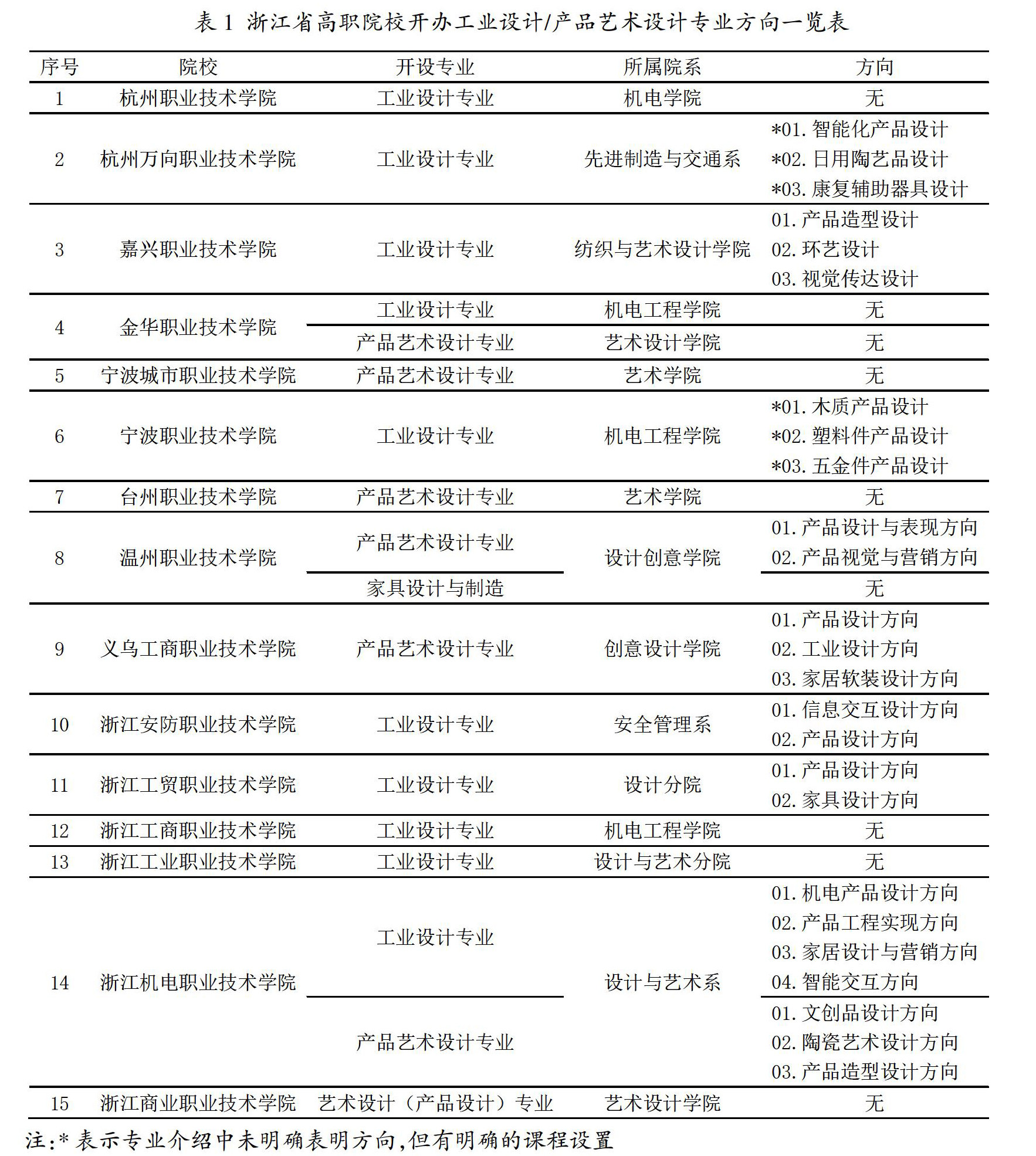
“百万扩招”视域下高职院校工业设计专业方向建设研究
摘 要:“百万扩招”形势下高职院校迎来发展的春天,但同时也面临生源组成复杂、学生学习基础薄弱、人才培养同质化等痛点。从高职院校工业设计专业发展现状出发,分析该专业方向建设情况,探索从耦合国家政策导向、符合区域经济发展、结合院校特色内涵、并合院系学科优势四条路径设置专业方向,并思考当前环境下多元融合人才培养模式,提出培养方案的多元异质化、课程建设的多元模组化、教学内容的多元分层化、教学手段的多元多
课题研究 |
提高行业类高校非学历继续教育质量的措施刍议
摘 要:在我国教育改革和经济社会转型的大背景下,行业高校充分发挥其非学历继续教育的改革优势,努力提高非学历教育的质量档次,创新服务社会的新时代功能。长安大学从非学历继续教育的特点出发,充分发挥自身优势,把“应试为主”转变为“市场为主”,创出了一条有自己特色的、可持续发展的继续教育新路子。 关键词:继续教育;质量措施;人才培养 中图分类号:G640 文献标志码:A 文章编号:2
博士论坛 |
OBE导向下《食品化学》课程说课设计及产出评价
摘 要:文章在OBE理念指导下针对《食品化学》中酶促褐变知识的内容,从教材选用、教学目标、教学内容、教学方法、教学过程等五个方面进行了说课设计,并对该教学模式下的课程产出进行了评价。结果表明,OBE教学显著促进了学生达成课程目标。 关键词:《食品化学》;酶促褐变;说课设计;产出评价 中图分类号:G640 文献标志码:A 文章编号:2096-000X(2021)05-0099-
博士论坛 |
基于OBE理念水利类工程专业课程设计教学体系建设与探索
摘 要:课程设计是教育教学的基础,是将课堂所学专业技术知识与课后能力扩展综合运用的教学实践环节。对培养学生工程思维和运用所学知识解决实际工程问题能力具有重要作用。以南昌工程学院水文与水资源工程专业为例,探讨在OBE理念下,以学生为中心、以结果为导向的水利类工程专业教学体系的建设方法与改革方案,以提升学生解决复杂工程问题能力、数据分析能力、开拓创新能力以及沟通协调方面的能力。这可为地方高校工程类本
博士论坛 |
学生视角下混合式教学满意度分析
摘 要:随着互联网技术的发展和人们对高校教学质量关注度的提高,不同教学模式得到更多关注,特别是疫情期间,线上教学得到了快速发展。网络环境为教学提供了一个多资源的技术条件,并且最终促成了一个线上、线下相结合的新的教学模式-混合式教学。文章构建了混合式教学的模型,分析了学习环境、学习效果、学习模式以及学习资源四个自变量对于混合式教学满意度的影响。利用多元线性回归,分析了天津市大学生对于混合式教学的满
博士论坛 |
高校校园安全防控生态系统构建研究
摘 要:随着经济社会发展,新的高校校园安全问题日趋凸显,严重影响师生员工生命健康及财产安全,影响我国高等教育健康发展,引起广泛重视和高度关注。本课题以“高校校园安全防控生态系统”为研究对象,弘扬新时代“生命至上、安全第一”的价值思想,聚焦高校校园安防生态系统理论研究及建设,探索安防生态系统有效实践路径,在安防意识革新、利益藩篱突破、安防团队融合及安防文化打造、激励惩戒机制完善、担当落实监管考核等
博士论坛 |
基于“三进”专题工作、融入思政教育的“安全法学”课程教学改革
摘 要:为深入贯彻落实全国高校思想政治工作会议和新时代全国高等学校本科教育工作会议精神,以立德树人为根本,以社会主义核心价值观教育为主线,充分发挥课堂教学主渠道在高校思想政治工作中的作用,深入挖掘提炼各类课程所蕴含的思政要素和德育功能,结合“三进”专题工作进行“安全法学”课程的教学改革。文章以“安全法学”课程为例,提出了基于“三进”专题工作、融入思政教育的“安全法学”课程的教学改革方案,依托于“
博士论坛 |
新形势下《古生物学》课程教学的一些思考和探索
摘 要:随着学科的调整和社会的发展,传统古生物学课程在教学上面临着诸多新的挑战。为了适应新的课程体系和社会需求,文章以中国地质大学(北京)为例,对古生物教学实践进行了一些初步的思考和探索。文章从古生物课程的现状、存在问题和未来的改革和探索方面进行了阐述。只有紧跟学科发展,不断补充新的内容,加强实践,增强学生的积极性,才能使这门古老的学科持续保持活力。 关键词:古生物学;地质学;课程;教学;人才
博士论坛 |
哲学思维在结构设计原理课程教学中的体现
摘 要:哲学思维是我们认识世界的方式,哲学思维在结构设计原理课程教学中多有体现。土木工程材料的强度与韧性的对立与统一、土木工程不同材料之间的协调与统一、工程结构中的受力与美学、土木工程中的概念设计等内容处处涵盖着哲学思维。 关键词:哲学思维;结构设计原理;课程教学;材料对立与统一;概念设计 中图分类号:G642 文献标志码:A 文章编号:2096-000X(2021)05-0
教海探新 |
《高等数学》“大班授课”下混合式教学的教学实践
摘 要:结合学校的实际,在师资非常缺乏的情况下,充分利用线上网络教学平台,在《高等数学》课程教学中采用了“大班授课”下线上线下混合教学模式。线上教学中注重学生自主学习能力的培养,注重学生同伴学习的引导,线下教学注重探究式、案例式等方法结合。整体教学采用过程化的评价方式,通过实践,教学效果有了明显的改善。 关键词:大班授课;混合教学;过程化评价;教学效果 中图分类号:G642 文献标志码:A
教海探新 |
“测井方法原理”线上教学探索与实践
摘 要:“新冠疫情”下,高校面对“停课不停学”要求,需要做好线上教学工作。我校勘查技术与工程专业的“测井方法原理”课程教学同样面临着“停课不停学”的考验。文章在文献调研基础上,秉承“以学生为中心、以产出为导向”理念,针对“测井方法原理”课程教学需要从传统的线下教学转入线上教学需要,在课程教学内容、课程目标和人才培养指标点简析基础上开展了本课程线上教学可行性分析;进而开展了“测井方法原理”线上教学
教海探新 |
大数据下高校体育教学质量评价体系构建
摘 要:文章采用文献资料法、逻辑分析法等,对大数据下高校体育教学质量评价体系构建展开研究。认为:大数据下高校体育教学质量评价体系构建,对高校体育教学的整体发展有着重要意义。建议:利用大数据做好教师评价以及学生评价,利用大数据做好体育教学质量评估,数据收集需要践行多样化,数据管理需要践行制度化,数据评价需要践行科学化,遵循大数据评价体系原则。 关键词:大数据;高校;体育教学;质量评价体系 中图
教海探新 |
基于网络课程的混合式教学模式在《环境卫生学》教学中的研究与实践
摘 要:文章从教学改革目标、混合式教学模式的构建、课程实施效果等几个方面,介绍了混合式教学模式在《环境卫生学》中的应用,并对其教学效果进行了总结和反思。 关键词:环境卫生学;混合式教学;网络课程 中图分类号:G640 文献标志码:A 文章编号:2096-000X(2021)05-0141-04 Abstract: From analyzing goals of teachi
教海探新 |
线上教学模式在病理学教学中的探索与实践
摘 要:随着互联网的发展和智能移动设备的普及,传统的课堂教学已不能适应时代发展的需求。在新冠肺炎疫情的影响下,各大院校相应国家的号召,实施线上教学改革。文章总结了线上教学模式在病理学课程教学中的组织和实践经验,分析线上教学的优势和存在的问题,为其它医学专业课程开展线上线下混合式教学改革提供借鉴。 关键词:线上教学;病理学;直播课堂;思政教育;线上线下混合式教学模式 中图分类号:G642 文献
教海探新 |
《可见光通信》的教学研究与实践
摘 要:可见光通信作为一门通信工程专业的选修课,代表了通信的前沿技术,目前在国内专门开设这门课程院校不多。本课程采用理论加实验的教学模式,旨在提高学生的归纳总结能力、数学建模能力、解决实际系统问题的能力,梳理通信专业的体系结构。在可见光通信课程的教学实践中,对课程内容进行了合理的规划,适当安排课时,梳理了课程的重点和难点。从概括到具体、从理论到仿真、从模拟到验证,充分发挥学生的自主性、参与性和创
教改新论 |
OBE理念下应用型本科高校大学数学教学改革与实践研究
摘 要:在分析当前应用型本科高校大学公共数学教与学中存在不足的基础上,按照OBE认证理念及应用型人才培养目标的总体要求,以线性代数为例,研究和探讨了大学公共数学教学改革的建设策略和有效措施。 关键词:OBE理念;应用型本科高校;线性代数;教学改革 中图分类号:G642 文献标志码:A 文章编号:2096-000X(2021)05-0153-04 Abstract: Base
教改新论 |
基于成果导向的《工程经济学》课程教学改革实践
摘 要:《工程经济学》是工程类专业的学科基础课,该课程对学生的知识架构以及应用技术的培养起到重要的支撑作用。通过对本校目前《工程经济学》课程教学中存在问题进行分析,将成果导向、持续改进教育理念运用到教学模式中,提出基于以学生为中心的教学内容、教学手段和教学考核等课程教学环节的优化,构建合理的学习评价体系,并取得初步成效,为其他教学提供参考与借鉴。 关键词:成果导向教育(OBE);持续改进;课程
教改新论 |
新工科背景下聚焦实战维修保障的专业课程改革实践
摘 要:针对实战化装备状态保持和首次岗位任职能力相结合的需求,瞄准“后续课程实用、到岗位后管用”两个期望,聚焦学员理论功底薄、知识融会贯通少、理论联系实际少的问题,将问题聚焦到突出全系统全寿命思维、装备失效复杂工程问题认知、装备维修解决方案提出能力培养的探索实践上来。通过坚持面向部队保障需求、围绕首次岗位能力需求和专业背景需要,优化重组课程内容;突出学为中心,把握“清精新深”原则,探索了维修保障
人才培养 |
现代传播理念的更新与大学生科学素养的培育研究
摘 要:在知识爆炸和科技迅猛发展的今天,当代大学生应当具备丰富的知识储备和良好的综合能力,诸多要求的存在无疑对教育变革提出新的挑战。科学素养作为一项基础性、战略性、全局性教育工程,成为面向未来社会培养创新性人才的基本要求,高校是培养人才的主要渠道,需树立培育大学生科学素养的现代化意识。但受多种因素限制,我国大学生在科学素养发展方面存在不平衡和不充分调试,须把大学生科学素养视为衡量高校办学质量和教
人才培养 |
基于CDIO的中外合作通信工程专业人才培养模式研究
摘 要:文章讨论了CDIO工程教育理念,结合山东科技大学中外合作办学通信工程专业的教学运行状态,提出了基于CDIO理念的人才培养模式。文章从通信工程专业人才培养模式的现状入手,介绍了山东科技大学中外合作办学通信工程专业项目的基本情况,讨论了人才培养模式的研究目标,从教师教学能力培养,课程群建设,实践教学设计等方面提出了改革建议。研究内容对于通信工程专业人才培养模式持续完善具有引领作用。 关键词
人才培养 |
高职跨境电商人才工匠精神培育效果影响因素研究
摘 要:基于社会环境、学校环境和企业环境3个维度,构建高职跨境电商人才工匠精神培育效果影响因素模型,探究工匠精神培育效果的影响因素。并得出以下结论:社会环境、学校环境和企业环境均对工匠精神培育效果具有显著的相关关系,其影响程度的排序依次为社会环境、企业环境和学校环境。文章最后针对性提出了高职跨境电商人才工匠精神培育的策略建议。 关键词:高职;跨境电商;工匠精神;影响因素 中图分类号:C961
人才培养 |
高校图书馆对大学生学术素养培养的路径探析
摘 要:学术素养是国际化人才评价的重要指标之一,培养学生的学术素养是高等教育的重要使命。高校图书馆作为高校的重要教学科研和人才培养服务保障机构,必须发挥其资源优势和服务优势,在高校的一流学科建设及国际化人才培养中起到重要作用。此研究利用定性分析法指出了高校图书馆在学术服务方面的主要内容,分析了图书馆在学生学术素养培养中的作用和实现路径,以期对我国高校图书馆学术服务开展提供参考。 关键词:高校图
高校思政 |
“新工科”时代建筑类大学生思政教育探索和实践
摘 要:伴随着我国经济水平和国际地位的日益提高,经济持续高速发展对技术、业态、模式、产业等改革创新的需求越来越高,随之也为高等教育人才培养提出了更高的要求,高校“新工科”人才培养体系的改革应运而生。当前,“新工科”背景下建筑工程类大学生思想政治教育工作面临着诸多问题,高校应从教育理念革新、科学化体系建设、提升师资队伍素养、创新工作平台等方面进行改进,全力打造“新工科”培养体系,为社会主义现代化建
高校思政 |
基于课程思政的教学设计研究与探索
摘 要:课程思政是专业课的灵魂,是落实全方位、全过程、全员育人的核心环节,是马克思教育理论在新时代背景下的创新实践,需要一线教师正确认识课程思政的“三大核心问题”。笔者结合近几年研究成果,论述了课程思政的探索与形成、理论基础与内涵,结合课程思政的典型案例分析了实施课程思政的几个关键问题,总结的课程思政建设中“如何挖,怎么融”的问题。 关键词:课程思政;教学设计;建设方法;关键问题 中图分类号
高校思政 |
“数据链系统与技术”课程思政教育探索与实践
摘 要:“课程思政”是各高校抓好学生思想教育工作的一项重要实践活动。“数据链系统与技术”课程是一门综合性较强的专业课程,无论从数据链的技术发展还是数据链系统的技术体制,都蕴含着丰富的思想教育元素。文章从数据链技术发展、关键技术归纳、抗干扰能力提高、实验分组设置等方面,进行了“课程思政”实践,把思政教育工作贯穿于专业课程实施的全过程,在提高院校教学质量的同时也能兼顾立德树人。 关键词:思政教育;