期刊详情
查看往期
期刊目录
2021年04期
前沿视界 |
构建契合新工科专业的物理化学课程
摘 要:物理化学作为一门基础化学课程,在众多高校设置、面向众多新工科专业开设。在当今新工科建设的背景下,作为受众较多的一门课程,物理化学需在教学各方面做出积极改革,从而满足新工科人才培养的需要。文章中,作者提出从筛选教学内容、变换教学形式、挖掘思政元素和利用综合课题四个方面去构建契合新工科专业的物理化学课程,以便在教学过程中培养学生的工程意识、创新意识、人文意识和跨界整合意识,有助于实现新工科人
前沿视界 |
大学生社会实践育人功能及实现路径研究
摘 要:社会实践是落实高校立德树人根本任务的重要载体,是高校办学发展的重要组成部分,是高校统筹育人资源、教师加强科学研究和学生提升综合素质的重要途径,具有重要的育人功能和价值。高校可在实践育人功能理论研究的基础上,构建以“实践+”课程育人、“实践+”文化育人、“实践+”科研育人为主要内容的实践育人路径,切实发挥实践育人成效。 关键词:大学生;社会实践育人;现实意义;实现路径 中图分类号:C9
前沿视界 |
高校教学评价的实践与发展研究
摘 要:文章评述了在我国“以本为本”的教育改革时期,国内部分高校对本科教学评价工作的实施和改进情况,并结合国内外部分高校在教学评价体系建设方面的相关经验,探究如何构建较为完善的高校教学评价体系。结合评价体系的构建、评价指标的设置、评价过程的实施及评价结果的反馈使用等提出一系列思考,促进教学评价与提升学习效果和推动教育教学改革深度融合。 关键词:教学评价体系;学习效果评价;学生评教 中图分类号
前沿视界 |
翻转创新还是传统基础:分班教学的调查研究
摘 要:翻转课堂有助于培养学生的学习能力和批判能力,但这种模式也可能忽略了学生的差异化能力和学习需求。文章以华中农业大学经济管理学院本科生为样本,通过问卷形式调查了学生对分班教学模式的意愿以及所期望的教学模式。调查结果发现,学生更愿意根据自己的学习能力和学习需求进行分班教学。而且选择不同教学班级的学生对教学设计的形式、考核侧重点和期望获得的能力也有所差异。我们的调查结论为财务管理课程分班教学改革
前沿视界 |
国际汉语教学中的文化因素导入方式探析
摘 要:国际汉语教学作为一种第二语言教学,属于语言教学范畴。文化教学要始终围绕着语言教学来展开,不能本末倒置。国际汉语教学中的文化教学应看作影响语言学习、理解和表达的文化因素的教学,而不是专门的文化知识的教学。文化因素的导入方式多种多样,教师可通过汉字教学、熟语教学、修辞教学等途径自然恰当地融入文化因素的介绍,从而促进第二语言学习者理解目的语并提升其正确使用目的语交际的能力。 关键词:国际汉语
前沿视界 |
互联网+背景下传统文化翻转课堂评价研究
摘 要:随着智能环境的到来,互联网+传统文化的翻转课堂教学模式成为我国传承优秀传统文化的重要手段。微信公众平台作为“互联网+”的重要体现,其传播功能、通讯功能、社交功能对传统文化课堂教学产生了较大影响。文章构建了以教学指标和接受性指标为模型的评价体系,分别采用修订的布鲁姆教育目标分析法、三维目标法和TAM模型,对使用微信公众平台进行传统文化课翻转课堂教学进行了教学效果性评价和工具接受性评价研究,
前沿视界 |
海洋强国战略下海洋科学教育发展与社会需求探究
摘 要:随着海洋强国战略的提出,海洋更加活跃于大众视野中。在这种形势下,重新认识涉海专业,了解其相关就业情况,将更有利于学科建设的进行,对涉海专业的发展和响应国家建设海洋强国的号召都有着极其重要的意义。海洋科学教育需要立足战略发展,采取变革理念,多视角全方位共同推动,为实现中华民族伟大复兴的中国梦提供有力支撑。研究采用抽样调查方法对正在就读海洋科学类专业的部分学生以及毕业生进行调查,再结合社会涉
创新创业教育 |
基于OBE理念的应用型高校创新创业“金课”建设研究
摘 要:近年来,随着“金课”概念和建设标准的明晰,高校中形成了淘汰“水课”,争创“金课”的浪潮,创新创业教育课程也处在向金课转型的关键时期。文章结合应用型高校办学特色和区域优势,引入OBE教育理念,从创新创业金课顶层设计、课程体系、评价机制3个维度详细阐述了创新创业金课的建设思路及有效路径,为应用型高校双创人才培养目标进行实践探索。 关键词:创新创业;金课;OBE理念 中图分类号:G640
创新创业教育 |
论地方省属高校文科硕士研究生科研创新能力培养机制
摘 要:地方省属高校是我国高等学校队伍的主力军,主要为区域培养人才以及地方经济社会发展服务。在文科硕士研究生科研创新能力培养机制构建方面,地方省属高校要充分发挥生源和就业本地化、教师队伍本土化以及地域文化等独特优势,把科研创新理念贯穿运行机制始终,让追求科研创新成为动力机制的灵魂,使科研创新意识融入约束机制并成为新常态,走出具有地方高校特色的研究生科研创新能力培养之路。 关键词:地方省属高校;
创新创业教育 |
新工科背景下地方应用型高校学生专业能力与创新创业能力融合培养模式探索
摘 要:提高人才培养质量是教育界学者永恒的话题,是高校实现社会服务功能的直接体现。随着社会经济的发展,对人才培养提出了新的要求,尤其是以多学科交叉为特点的新工科建设。在此背景下,高校不仅要注重强化学生的专业能力培养,更要大力培养学生的创新创业能力。玉林师范学院的生物制药专业学生专业能力与创新创业能力融合培养模式,为同类高校提供了一些有益的参考。 关键词:地方应用型高校;新工科;专业能力;创新创
创新创业教育 |
高校复合创新人才知识模型和培养模式设计
摘 要:随着社会经济的快速发展,融合多学科知识的复合创新型人才在促进传统产业转型升级和新兴产业研发的过程中承担着越来越重要的角色。文章通过高校复合创新型人才培养模式内涵释义,提出了一个复合创新型人才知识模型,结合交叉学科知识体系和全程导师制度并设计了一种培养模式。 关键词:复合创新人才;知识模型;培养模式 中图分类号:C961 文献标志码:A 文章编号:2096-000X(2
课题研究 |
航空发动机适航专业建设
摘 要:目前我国航空发动机适航人才在数量和能力上与国家战略发展规划不匹配,急需开展专业建设。文章通过调研国内飞行器动力工程专业、法国航空安全航空器适航“高级硕士”的成功经验,分析国内航空器适航专业现状,初步探讨航空发动机适航专业建设内容,从人才培养目标、主干学科、专业技能、课程体系四个方面提出建议,为航空院校开设相关专业提供参考。 关键词:适航;航空发动机;专业建设 中图分类号:G640
课题研究 |
文化自信视域下提升校园文化建设路径的探析
摘 要:进入新时代,文化自信唱响了时代的主旋律,文化自信包括了蕴含人文精神的传统文化与独具特色的地域文化,以爱国主义为核心的民族精神和以改革创新为核心的时代精神。当代高校在校园文化建设中存在着建设主体和目标单一,文化内涵和价值引领缺失,创新创造能力不足等问题。通过文化自信的视域探索一条提升校园文化建设的路径,让校园文化建设能更好地发展,培养出更具时代特色的青年,更好地服务社会。 关键词:文化自
课题研究 |
残障大学生就业影响因素及对策研究
摘 要:文章通过对某高等学校250名残障大学生就业价值取向及就业现状的调查,分析残障大学生就业的主要影响因素,并从个人积极、家庭重视、学校主动、政府关心和社会关注等方面提出对策建议。 关键词:残障大学生;就业;对策 中图分类号:G640 文献标志码:A 文章编号:2096-000X(2021)04-0057-04 Abstract: Through the investig
课题研究 |
新工科需要工程协作实践展示学习能力
摘 要:新工科国际化背景下以师生双重身份体验高等工程教育教学,理解交流架构策略方面差异,思考工科学生个体学习力认识与培养。在中加两国工科学生实践课程学习中发现学习力提高与效能挖掘的途径,重视工科学生在项目任务中团组协同合作,倡导个体分工学习,构建稳定团组整体目标效益和驱动个体能力的培养模式。 关键词:新工科;工程教育;学习力;团组协作;培养模式 中图分类号:G640 文献标志码:A
课题研究 |
重庆地区高校国防教育现状及对策研究
摘 要:高校国防教育发展慢,究竟慢在哪里?高校国防教育有短板,究竟短在哪里?高校国防教育要取得发展,究竟往哪里发展?课题组深入分析当前重庆地区高校国防教育现状,借鉴先进地区经验,提出高校国防教育军民融合发展的措施办法。 关键词:国防教育;军民融合;重庆地区 中图分类号:G640 文献标志码:A 文章编号:2096-000X(2021)04-0065-04 Abs
课题研究 |
职前英语教师多模态课堂话语分析的个案研究
摘 要:文章以Halliday三大元功能以及张德禄多模态话语分析综合理论框架为理论依据,对一节初中阅读课堂进行分析,探讨职前英语教师多模态课堂话语的模态形式和组合特点,分析不同模态形式之间的关系和体现的意义。结果表明,受课型及教学目标影响,职前英语教师在多模态课堂话语中主要采用听觉模态(口头语言为主)和视觉模态(阅读书面材料)以及主要采用口语与书面语的模态组合。不同模态间以互补关系为主,尤其是强
博士论坛 |
全日制学前教育专业硕士“课-教-研-训”培养模式的探索与实践
摘 要:随着国家扩大专业硕士培养规模和大力发展学前教育,高质量培养学前教育专业硕士成为教育硕士专业学位研究生教育研究重要课题。审视高校专业硕士培养,仍然存在培养目标定位模糊、课程设置与教学错位、培养过程重经验轻创新等问题,严重影响培养质量,需准确定位目标,改革培养模式,凸显自身特色。文章结合高校培养实践,抓住学前教育专业硕士培养的理论性、实践性和艺术性“三性”特点,提出“课-教-研-训”多阶互动
博士论坛 |
弹性力学“金课”建设中解决“三难”问题实践
摘 要:文章按照国家建设“金课”要求,基于吴家龙教授编著的弹性力学教材内容和课程“三难”特点,以应力状态理论部分常见题型求解任意微分斜面应力矢量、正应力、切应力、主应力和应力主方向及最大切应力为例,分别应用Maple编制程序,再现弹性力学求解思维,解决学生数理求解难题;应用Matlab-GUI模块编制应力状态理论求解器,把繁琐抽象的力学公式和微分斜面结果进行图形可视化,使学生的抽象思维和力学思维
博士论坛 |
工程流体力学课内实践教学的探索和展望
摘 要:新时代背景下,对工科生实践能力的要求不断提高。在大学本科课程中加入课内实践环节已成为近年来的重要趋势。工程流体力学课程是许多工科专业的重要基础课程。文章在文献综述的基础上,首先指出采用计算流体力学实施工程流体力学实践教学的优势,之后结合作者的教学经验对不同软件的优劣性进行了分析,并阐述了作者目前采用的实践教学和考核方式。最后对未来的发展进行了展望。 关键词:工程流体力学;实践教学;计算
博士论坛 |
常态化疫情防控背景下高校心理援助服务体系的构建
摘 要:常态化疫情防控背景下大学生心理育人工作面临着多重挑战。针对大学生的4个现实心理困境,结合现实工作的探索,本研究构建了“3+4”高校心理援助服务体系,为心理育人工作在重大疫情特殊时期提供了思路和路径。 关键词:常态化疫情防控;高校;心理援助服务体系 中图分类号:G641 文献标志码:A 文章编号:2096-000X(2021)04-0085-04 Abst
博士论坛 |
个性化研究性教学探讨
摘 要:作为高等院校理工科专业学生的一门必修基础课,大学物理可以培养学生的科学思想和研究方法,对于后续专业课的深入学习非常重要。文章以中国民航大学普通物理课程教学为例,较为系统地分析了物理教学中存在的问题,通过具体实例给出了改进方法。同时,结合教学实际讨论了个性化研究性教学的意义和局限性。 关键词:个性化;研究性;物理教学 中图分类号:G642 文献标志码:A 文
博士论坛 |
《全球油气分布》全英文课建设探索
摘 要:在“双一流”建设背景下,积极构建资源勘查工程国际化人才培养体系,推进《全球油气分布》全英文课建设具有必要性和急迫性,对培养高素质的资源勘查工程国际化综合人才具有重要的意义。根据中国石油大学(北京)2018年“本科教学工程”建设指导思想的要求,确定了《全球油气分布》全英文课建设目标,制定了该门课的建设方案,并对存在的困难和面临的挑战进行了讨论。为更好地推进课程建设,《全球油气分布》全英文课
教海探新 |
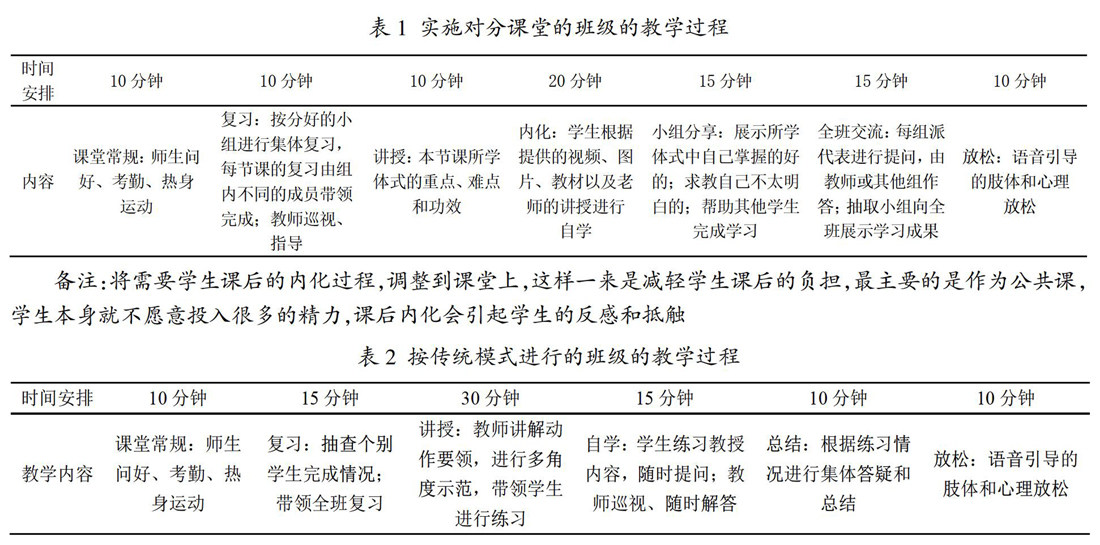
“对分课堂”教学模式应用于高校公共瑜伽课的实证研究
摘 要:从2014年“对分课堂”提出,已经应用于高校甚至中小学的各个课程当中,在高校体育理论课中的应用也有很多研究,但关于应用在体育公共课中的实证研究却非常少,为了验证这种教学模式能否有效提升高校公共瑜伽课的教学效果。运用文献资料法、专家访谈法、实验法等研究方法,通过在高校公共瑜伽课程中实施对分课堂的教学实验。结果显示:与传统体育教学相比,对分课堂模式下的体育教学更有利于学生掌握运动技能,学生的
教海探新 |
多维互动交叉融合
摘 要:随着智能化、信息技术的快速发展,传统意义上的课堂教学与现代技术的深度融合将是教学发展的一个方向,“互联网+教学”将应用于各类课程。如何进行“以教师为引导、以学生为主体”的“多维互动、交叉融合”是线上线下混合教学的关键。 关键词:互联网+教学;线上线下;教学模式 中图分类号:G640 文献标志码:A 文章编号:2096-000X(2021)04-0101-04 Abs
教海探新 |
基于BOPPPS结构的“金课”教学设计初探
摘 要:基于对BOPPPS结构及其原理的解析,分析了其与“金课”建设的契合性,并结合实践教学经验,提出了教学理念转变、教学设计优先、教学流程规范、教学方法灵活的共性教学设计策略。以《财务管理学》中“货币时间价值”知识点为例,展示了基于BOPPPS结构的微课程设计,以期为当前以学生为中心打造“金课”的实践提供借鉴参考。 关键词:BOPPPS;“金课”;教学设计;财务管理学 中图分类号:G642
教海探新 |
《算法与数据结构》线上线下混合模式的教学设计与实践
摘 要:一直以来,学生普遍认为《数据结构与算法》课程内容抽象,算法繁多且枯燥,文章提出了基于网络教学平台“线下串讲、线上自测并深入自主学习”的混合教学模式,教学实施过程紧密结合思政建设,其教学体系设计符合工程认证的人才培养目标,经过两个学期的教学实践,教学效果良好。 关键词:算法;线上线下教学;工程认证;课程思政 中图分类号:G642 文献标志码:A 文章编号:
教海探新 |
基于对分课堂教学模式的软件类课程考核的探索与实践
摘 要:为了提高学生软件类课程实践动手能力、理论联系实际的能力和创新能力,改善学生的学习态度和学习方式,引导学生从被动式学习变为自主式学习,探究式学习,对“对分课堂”的考核模式进行了实践探索。文中分析了过程性考核的必要性;提出了弱化终结性的考试和大作业项目考试的教学评价改革思路,探索实施“对分课堂”模式下数据库原理与应用课程等软件类课程的过程性学习考核方案,以充分发挥过程性考核在教学评价过程中的
教海探新 |
高等数学课程教学中的三维延伸
摘 要:文章提出在高等数学课程教学中应对教材内容、文化内涵和课堂时空方面进行三维延伸,以克服传统教学的局限,利于学科融合和学生知识提升、人文精神培养及实践与创新能力的发展。 关键词:高等数学课程;教学;三维延伸 中图分类号:G640 文献标志码:A 文章编号:2096-000X(2021)04-0117-05 Abstract: In this paper, we prop
教海探新 |
课程思政融入高职公共文化课教学改革与实践
摘 要:新时代的职业教育,以实现政治或经济利益为根本目的已成为往日,逐渐转向关注人的生命价值、人的终身发展成为必然趋势。公共文化课在培养综合素养,提升人的全面发展方面具有其它课程不可替代的作用。基于公共文化课程教学严重滞后于当前职业教育需求现状,化解专业技能与综合素养在实践教学中的冲突,以鄂尔多斯职业学院公共文化课程教学改革实践为例,探索基于终身发展视域下融“课程思政”于实践教学改革有效途径,创
教改新论 |
“新工科”建设背景下材料成型及控制工程专业生产实习教学改革之初探
摘 要:生产实习教学在工科院校工程实践能力培养体系中具有举足轻重的作用。对当前实习教学中普遍存在的共性问题从高校和企业层面展开分析,基于“新工科”建设理念,探讨了学校和企业协同合作育人的生产实习教学改革。通过校企双方长效合作利益机制的建立切实保障了生产实习的教学效果。 关键词:“新工科”;材料成型与控制;生产实习;教学改革;协同育人 中图分类号:G642 文献标志码:A 文章编号
教改新论 |
重视临床综合能力培养的中医学本科教改思考
摘 要:近年中医执业医师资格考试实践技能考试中,考生反映,考试更加侧重临床综合能力的考查。中医学本科教育对中医执业医师资格考试有非常重要的影响,因此本科教育应当以中医执业医师考试为导向,增加临床综合能力培养力度,我们建议高校扩充教学内容、加强针灸推拿技能培训、注重临床思维培养、培养交流能和人文关怀素养、注重细节要求、提高应试心理素质。提高中医学本科教学质量,培养考试过关,实践过硬的综合型医学人才
教改新论 |
测绘新时代下《测量学》课程教学改革探讨
摘 要:测绘新时代背景下对测量学课程内容、教学方法和教学保障提出了更高的要求。文章通过介绍课程特点和面临的挑战,详细分析了教学内容和教学方法。最后,作者从实验室建设、实习场地建设和虚拟实训软件三个方面提出了教学保障措施。 关键词:测量学;课程教学;改革 中图分类号:G642 文献标志码:A 文章编号:2096-000X(2021)04-0134-04 Abstract: I
教改新论 |
基于历史思维能力培养的教学改革与实践
摘 要:外国建筑史是建筑学专业的核心课程,也是培养学生历史思维的重要课程之一。为了提高教学质量,我们探索以培养学生历史思维能力为导向的课堂模式。文章以外国建筑史课程为例,在教学中根据课程的重点和难点,引导学生积极思考。通过对不同历史时期的相关建筑案例进行比较分析,阐释历史建筑与现代建筑如何融通与互鉴。通过平时作业设置的多样化,引导学生关注隐藏在建筑表象背后的原因与细节,鼓励学生从多层次、多角度地
教改新论 |
基于CBI理念的英语类专业英语语法教学改革实证研究
摘 要:本研究以某高校外国语学院英语和商务英语专业本科的班级为研究对象,研究分别基于CBI理念和传统教学模式的《英语语法》教学情况。采用定量和定性相结合的研究方法,对商务英语专业班级(控制班)和英语专业班级(实验班)的《英语语法》课程评价里平时成绩、期末成绩、综合成绩模块之间的差异及该差异是否显著进行深入的探究,并对两个班各自课程评价模块之间相互关联的程度情况进行探究。研究结果发现:(1)控制班
教改新论 |
能力为导向的兵器专业课程教学改革研究
摘 要:新形势下的海军兵器专业的需求对人才能力培养提出了新的要求。为提高部队实战化条件下兵器装备保障人才的培养质量,以兵器专业课程教学为切入点,提出了能力为导向的兵器专业课程教学改革的整体思路,通过将参与式教学理念与海军兵器专业人才培养需求相结合,在兵器专业试点课程的教学设计、资源建设、课堂实施、课后评价等环节开展参与式教学改革实践,获得了良好的应用效果,提出了推广参与式教学方法的建议与措施。实
师资·人才 |
会计专业五段递进式人才培养模式改革研究
摘 要:当前会计人才的培养层次诸多,而不同层次有不同的培养目标和要求,但是无论哪个阶段,都要求毕业的学生能够熟练操作相应会计业务,具备良好的实践能力、沟通能力和综合能力等。以金华广播电视大学会计专科为例,通过不断思考、探索、实践与研究,凝练出五段递进式会计人才培养特色和培养长板,挖掘学生理论知识扎实、上岗能力强和社会经验丰富的核心竞争力与独有优势,满足企业和社会对会计人才内在的真实需求。 关键
师资·人才 |
基于应用型人才培养的“3C”人力资源管理实践教学体系设计
摘 要:应用型人才培养是高等教育重要培养方向,尤其是对人力资源管理这种应用性实践较强的专业。针对实践教学实际操作中存在的问题,燕京理工学院在不断的探索中,总结了一套全面立体无缝隙衔接的“3C”模式,即课堂(Class)、校园(Campers)、职场(Caree),详细阐述了实际操作中的细节,并总结了经验、反思了问题。 关键词:应用型人才培养;“3C”模式;人力资源管理实践教学 中图分类号:G
师资·人才 |
地方高校大学英语教师教学设计能力提升研究
摘 要:高校教师教学能力的提升,是高校教学质量的重要保障,尤其在教育信息化快速发展的今天,对教师利用现代技术,整合资源,创新教学的能力提出了要求。因此,地方高校需要关注和重视大学英语教师教学设计能力的培养和提升。目前,部分地方高校大学英语教师的课程教学能力普遍偏低,课堂教学设计缺乏,教学应用能力及利用信息技术整合资源教学的能力也不足。因而,如何提高教师课程教学设计能力,改善教学质量值得商榷。
师资·人才 |
多方合作构建立体化人才培养体系
摘 要:网络空间安全已上升为国家战略,这无疑将高校相关人才培养提到新的高度。但目前信息安全人才培养过程中还面临着与实际社会需求存在差距、实践动手能力培养未达预期以及创新能力培养不足等问题。加之信息安全学科与专业本身特点给人才培养带来的挑战。有必要研究和探讨信息安全人才培养模式改革,即如何培养符合社会需求的高质量信息安全人才。文章将介绍成都信息工程大学在信息安全人才培养中的一系列举措,包括:政产学
高校思政 |
立德树人理念下课程思政建设探索与实践
摘 要:为实现高等教育“立德树人”根本任务,探索专业课的课程思政建设内容和实现途径。以“集装箱运输与多式联运”课程为例,阐述课程思政育人目标、教学内容思政映射与融入点、教学方法手段和课程思政考核评价机制,培养学生成为具有爱国情怀、工匠精神、国际视野、职业伦理和社会责任的社会主义事业建设者和接班人。 关键词:立德树人;课程思政;教学改革;交通运输专业课程 中图分类号:G641 文献标志码:A
高校思政 |
当代社会思潮对大学生核心价值观的影响
摘 要:改革开放以来,多元化的社会思潮在中国广泛传播,这对大学生社会主义核心价值观的认知和践行产生了许多负面影响。为了应对这些负面影响,高校必须进一步加强对大学生社会主义核心价值观的教育。因此,从当代社会思潮对大学生核心价值观的积极方面和消极方面的影响进行分析,深入分析了消极影响的原因,提出了把握当代社会思潮坚定大学生核心价值观的研究创新性对策,对高校大学生核心价值观的形成和培养问题具有重要的指
高校思政 |
优秀传统文化传承与高校德育效果提升融合互促路径探索
摘 要:中华优秀传统文化经过几千年的长期积淀,有丰富的内涵,其包含的情、德、礼、义等核心理念,与现时代的社会发展需求联系密切。在多种文化并存的时代背景下,大学生的思想和信念不断受到冲击,利用优秀传统文化开展高校德育,既能丰富教育内容又能提升教育效果。如何进一步发掘优秀传统文化的教育价值,激发传统文化活力,创新传统文化教育方式,并与高校德育工作进行有效融合,做到优秀传统文化传承与高校德育工作效果提
高校思政 |
红色资源教育对高校少数民族大学生思想政治教育的实践探索
摘 要:目的:大学生思想政治教育工作是当下高校的重点工作,随着高校少数民族大学生数量逐年增加,少数民族学生思想政治教育工作重要性日益凸显。通过对陕西红色文化资源对两所高校少数民族学生思想政治教育工作的研究,旨在了解少数民族学生思想政治教育工作现状及问题,分析红色资源在高校少数民族学生群体思想政治教育教学中的实际运用情况,发掘红色资源教育的现实作用、价值意义、教学优势,分析存在的问题及原因,提出
高职论坛 |
高职扩招背景下教育教学模式的有效性探究
摘 要:高职扩招标志着高职院校的发展进入了一个新时代,但也出现了许多新情况新问题。基于扩招后产生的生源多元化和异质性,师资队伍的薄弱化和短时性、教育教学模式的单一化和陈旧性等状况,文章对高职院校的教育教学模式的有效性进行了几个方面的探索:(1)重视师资队伍和大教育观建设;(2)建立柔性的教育教学模式;(3)创建理实一体化的教学模式、采用宽进严出的教育教学制度等,以便更有效地提升高职院校的教育水平
高职论坛 |
高职院校校企合作协同育人服务平台的探索
摘 要:校企合作是职业教育培养技术技能型人才的必要基础,对职业教育提升内涵和创新发展都具有十分重要的意义,工学结合、校企合作已成为职业教育人才培养的基本模式。但目前校企合作现状并不令人满意,规模小、稳定性差、自觉性、规范性和约束力不强、层次和密切性不高等问题仍十分普遍。尤其是面向小微新类企业的职教融合方面,几乎还是一片空白,一方面,高职院校在实践教学改革中,迫切需要深化校企合作关系,拓宽校企合作
高职论坛 |
基于产业学院“双协同”目标驱动育人机制建构研究
摘 要:产业学院作为政府机构、职业院校、行业协会、产业园区和龙头企业等多主体合作联结的集“产、学、研、创、用”等多职能一体的职业教育实体机构,其在深化产教融合、多元合作办学,提升企业重要办学主体地位方面具有十分重要的推动作用,成为有效提升职业院校人才培养质量水平的一条重要实践平台。文章分析指出了当前产业学院办学定位不明晰、办学主体责任不明确、创新机制不健全、育人特色不明显、办学绩效不突出等发展过