期刊详情
查看往期
期刊目录
2021年36期
前沿视界 |
中美高等教育招生制度公平性比较研究
摘 要:美国频曝高校招生舞弊案,美国的富人、明星利用不正当的手段使其子女进入美国的知名高校,凸显了美国高等教育的不公平问题。目前我国高等教育正处于深化招生制度改革的重要阶段,发生在美国的高校招生舞弊案件值得我们深入分析并引以为戒。文章通过对比分析中美高等教育招生制度的差异,基于教育资源配置的平等原则、差异原则和补偿原则,比较了二者招生制度的公平性,得出了现阶段美国高等教育招生制度存在显著的不公平
前沿视界 |
基于服务乡村振兴战略加快经济学学科建设的思考
摘 要:目前,我国经济学学科建设面临多重挑战。在未来三十年,中国高校经济学学科具有独特的人才优势、交叉优势、成果优势,充分利用这些优势服务乡村振兴战略,不仅可以创建新学科增长点、培育新专业,缓解经济学学科建设中深度不深、广度不广、高度不高问题,还有助于完善和提升中国特色的学科体系,全力促进我国经济学学科转型升级。 关键词:乡村振兴;经济学学科;转型升级 中图分类号:G640 文献标志码:A
前沿视界 |
中外合作办学党建工作的实施模式与思考
摘 要:中外合作办学模式为师生提供了多方面的优质教学资源,在办学过程中,如何强化政治引领、发挥核心作用,如何加强思想政治教育、确保社会主义办学方向,如何树立安全意识,强化教育管理,这几项工作是实施党建工作的具体模式。通过总结长春理工大学与英国西苏格兰大学联合办学党建工作中的问题和实践经验,为探索中外合作办学的党建工作提供了参考,有助于推动构建中外合作办学党建工作的新机制。 关键词:中外合作办学
前沿视界 |
研究生实践类“云课堂”建设及效果评价研究
摘 要:在新冠肺炎疫情影响下,许多高校课程,特别是实践类课程线下教育受到了严重冲击,如何在疫情反复、大量学生跨地区活动存在安全风险的情况下完成相关教学目标成为目前高等教育教学方面的一个紧迫课题。文章以西南石油大学研究生实践类课程地质认识实习为例,介绍了该课程在疫情期间通过“云课堂”形式进行的在线教学案例。通过两名教师野外实地备课和在线直播方式,引导相关专业研究生进行线上学习并融入课程思政元素,通
前沿视界 |
新时代金课格局下强化过程评价的课程考核模式探究
摘 要:课程是人才培养的核心要素,学生从校园里受益最直接、最有效、最核心的方式就是课程教学,而课程考核又是检验课程教学效果的主要途径。课程过程评价考核模式的建立是实现当代高校课程教育从“以教师为主导中心”转向为“以学生为主导中心”不可缺少的关键环节,研究新时代金课格局下如何建立强化过程评价的课程考核模式具有重要意义。文章从分析课程传统评价考核模式存在的问题出发,提出更新教育理念、创新教学模式、改
前沿视界 |
国际旅游教育质量认证背景下旅游管理一流本科应用型人才培养模式探索
摘 要:文章深入贯彻国际旅游教育质量认证的OBE理念和一流专业建设的目标要求,构造质量为要,“以学生为中心,以成果为导向”的应用型创新人才培养模式,即旅游管理专业“产出导向”的创新应用型人才培养模式,切实提高人才培养质量和人才的社会竞争力。重点打造品牌教育活动,促进新的人才培养体系的形成和培养模式的升级,例如卓越经理人工程、任务制项目制课堂革命、课程群教学团队优化工程、多元化产业基地建设以及一贯
前沿视界 |
疫情防控常态化背景下大学生网络行为特征及引导策略分析
摘 要:新冠疫情防控常态化背景下,大学生网络行为方式和形式内涵发生了新的变化,高校思想政治工作正面临新的机遇和挑战。文章以大学生学习、娱乐、人际交往和舆情表达四个方面的网络行为特征为切入点,从外界环境、自主选择、模式变换和内容更迭这四个维度分析当前高校网络育人工作面临的问题和挑战,提出以构建网络载体、设计制度体系、拓展方式手段、完善体制机制为着力点,提升高校网络育人实效性。 关键词:疫情防控常
创新创业教育 |
微生物遗传育种学教学策略创新
摘 要:为进一步提高微生物遗传育种学课程教学质量,激发学生的专业兴趣,文章从模块化教学方法、创新教学模式、多元化授课形式等方面探讨了该课程教学改革的必要性,阐述了对微生物遗传育种学课程融入思想政治教育的思考,讨论了如何为国家与社会培养出综合素质全面和具有创新能力以及国际化视野的综合型人才,为相关本科专业的教学改革实践与应用提供借鉴。 关键词:微生物遗传育种学;教学改革;发酵工程 中图分类号:
创新创业教育 |
基于创业项目引导的创业基础课程教学模式改革与实践
摘 要:作为创业教育的核心和基础课程,创业基础课程教学模式普遍存在着以教材为中心、以教师为中心和以课堂为中心的问题,许多高校创业基础课教学陷入了教师厌教、学生厌学的尴尬局面。教学模式的探究与改革对提高创业教育教学效果具有重大意义。针对创业基础课程传统教学模式存在的问题,文章提出了一个能够贯穿创业基础课教学始终、符合创业基础课程教学特点、有效实现课程教学目标的模式,即基于创业项目引导的创业基础课程
创新创业教育 |
新工科背景下理工科本科生创新创业素养培养的路径探析
摘 要:随着新工科建设的逐渐深入与推进,各行各业对创新创业型、应用型人才的需求量倍增。为适应高校提质增效转型的阶段趋势、助力创新型国家建设,以理工科本科生创新创业素养培养为切入点,聚焦创新创业意识引领、课程体系搭建、师资资源分配、实践平台建立等不足,有针对性地提出解决路径,推动工程教育改革,实现社会产业转型升级发展。 关键词:新工科;创新创业素养;培养路径 中图分类号:C961 文献标志码:
课题研究 |
西藏高校毕业生供需对接现状与对策研究
摘 要:就业是最重要的民生工程。西藏高校毕业生就业工作需要考虑西藏作为边疆少数民族地区,具有其独特复杂的历史地理文化与政治经济背景。目前,西藏经济社会发展正处在改革的关键时期,西藏高等教育精准对接市场可为区域经济发展提供宝贵的青年人才资源。本研究基于以上政策和现实,通过对西藏高校毕业生的情况及用人单位的需求了解,分析出供需矛盾,并找到平衡二者的措施,提出合理建议。 关键词:西藏;就业育人;供需
课题研究 |
新时代高校加强质量监测评估的路径探索
摘 要:高等教育监测评估是我国高等教育评估发展的新方向,文章从高等教育监测评估的内涵特征出发,分析了高等教育监测评估的必要性,有针对性地探索了新时代高校加强质量监测评估的路径与方法。 关键词:监测评估;质量保障;路径探索 中图分类号:G647 文献标志码:A 文章编号:2096-000X(2021)36-0046-04 Abstract: The monitoring a
课题研究 |
优化线上任务型教学 提升英语自主学习能力
摘 要:文章通过对大学英语线上教学现状的分析,将任务型教学融入线上教学中,以问卷调查的形式分析得出教师任务布置的有效方式,在提升英语教学质量及水平、拓展教学手段的同时,激发学生学习兴趣,以提升大学生英语自主学习能力。 关键词:任务型教学;英语自主学习能力;线上教学 中图分类号:G642 文献标志码:A 文章编号:2096-000X(2021)36-0050-04 Abst
课题研究 |
高校图书馆学科服务分析
摘 要:文章采取问卷调查的方法,围绕高校图书馆学科服务包括学科资源保障体系的建设、信息素养教育、全方位学科咨询和学术交流与互动创新社区四个方面,对高校师生进行了相关问题的调研。通过对调研结果的汇总和分析,指出目前高校学科服务面临的馆藏文献资源不足、自建特色数据库缺乏或不完善,咨询服务体系有待改善、服务方式有待创新,信息素养教育服务和馆员队伍的建设与国外高校存在较大差距等问题,提出了较为实用的建议
课题研究 |
采矿工程专业大类课程达成度评价方法分析
摘 要:随着工程教育认证制度的实施,国内许多高校对工程专业的大类课程要求也不断提高,加上受课时限制等,给课程达成相应的教学目标带来一定的难度。文章以运筹学课程为例,针对工程教育认证背景下大类课程要求达成难度较大的问题,运用层次分析法分析各章节对课程要求达成度的权重,并结合学生成绩计算出各课程目标及整体达成度的评价值。研究结果表明:运用层次分析法对采矿工程专业大类(必修)课程要求达成度进行评价是可
课题研究 |
基于正误对比法促进机械制图课程深度自主在线学习的探索
摘 要:疑难不能及时解决、学习反馈效果差是学生对慕课学习不满的主要原因。机械制图在线课程也不例外。比较研究能快速而深刻地认识事物的本质,是一种较高层次的学习方法。正误对比可产生顿悟,更是一种高效的认知思维。文章介绍了把正误对比法系统化应用于机械制图在线课程的探索,为促进深度自主在线学习提供了一种解决方案。 关键词:深度自主学习;在线课程;学习质量;正误对比学习法 中图分类号:G642 文献标
课题研究 |
高校京昆艺术教育的时代价值和实施路径
摘 要:京昆艺术是中华优秀传统文化的代表,为高校发展提供文化润泽与精神滋养,有助于坚持立德树人宗旨推进美育教育。高校需要从教学、实践、研究、传播等方面开展京昆艺术传承教育,进一步探索京昆艺术创造性转化与创新性发展的途径。 关键词:京昆艺术;教育;实践 中图分类号:G640 文献标志码:A 文章编号:2096-000X(2021)36-0065-04 Abstract: P
课题研究 |
高等数学教育教学的“第一公里”问题研究
摘 要:高等数学是面向高等院校理、工、农科等各专业大一新生开设的一门重要的公共基础课,如何做好高等数学教育教学的“第一公里”,对提高高等数学乃至大学数学系列课程的教学质量起到至关重要的作用。文章面向大一新生,在入学开课后一个月内,采用问卷调查法,调查学生的数学基础、数学学习能力、目前的高等数学学习现状、高等数学学习方法、学习认知、学习动力、学习行为、教师教学情况、学习自我效能感等,并基于调研数据
博士论坛 |
工程博士生学业成果的影响因素实证研究
摘 要:为了培养工程领军人才,我国于2011年开始设置工程博士专业学位,其培养模式主要依托学校、政府、企业“三位一体”,注重解决国民经济社会中的重大工程技术问题,然而却鲜少有实证研究关注工程博士生的培养过程及特征。本研究基于西部某校工程博士生的截面数据,采用多种回归分析方法研究了工程博士生学业成果的影响因素。研究发现,导师在工程博士的课程学习上并未体现出显著的影响;在科研产出上,生源质量影响工程
博士论坛 |
军校专业课对分课堂模式理论探究与实践应用
摘 要:对分课堂教学模式提倡教与学在课堂上的结合,对促进学生综合能力的培养具有正面作用。文章以军校专业课工程伪装与防护课程为例,在对对分课堂理论与应用分析的基础上,利用对分课堂相关理论研究作为指导,研究设计了对分课堂教学模式下的教学内容、教学组织,并通过教学实践对该教学模式进行了检验。阶段性实践结果表明,通过对分课堂教学模式能够有效提升学生的课堂积极性,帮助学生高效掌握课程知识,提高学生的知识归
博士论坛 |
生物科学学院无机及分析化学课程实施过程性考核的应用探讨
摘 要:地方性本科院校课程考核主要方式为期末闭卷考试,形式单一,没有对学生学习成果全面考察,不利于学生学习积累,对学校教风和学风造成严重影响。研究选择以地方本科院校的二级学院生物科学学院的无机及分析化学课程为例,探讨过程性考核前后学生期末考试成绩、课程考核满意度和评教分数等方面的差异,其结果为提高课程教学质量具有重要意义。 关键词:过程性考核;地方性本科院校;调查问卷 中图分类号:G642
博士论坛 |
工科教学中工程伦理教育探析
摘 要:工科是非常严格的精准学科,但是其中的工程伦理不是简单的对与错,还要考虑工程目标以及可能带来的多元化的影响。现代工程活动的社会性和环境性要求越来越高,对工程师的要求也很高,作为一个工程师,首先要考虑到的问题就是从工程伦理方面出发合理的解决各种问题来应对社会的需要。我国工程伦理研究起步晚,仍存在诸多问题。文章首先明确了工程伦理教育的意义及目标,并分析总结了工科教学中工程伦理的不足,从政府和学
博士论坛 |
本科院校密码学课程体系建设研究与实践
摘 要:当前本科院校开设的密码学课程存在着诸多挑战导致学生学习难度大、掌握不扎实等问题。在文章中,教研团队从课程教材编选、组合教学模式、模块化实验教学、思政入课堂和多元化过程考核等五个方面提出本科院校密码学课程体系建设改革方案。经过三个学年的教学改革实践,教师授课内容更易于理解,学生端正了学习态度,提升了学习积极性,普遍提高了编程实践能力和课程考核成绩。 关键词:密码学;课程体系;教学模式;教
博士论坛 |
基于雨课堂的形成性评价在药理学课程中的应用
摘 要:目的:探讨基于雨课堂的形成性评价在药理学教学中的实践效果。方法:2018级针推学专业149名学生随机分为传统教学组和教学改革组,传统教学组采用传统教学模式和终结性评价,教学改革组采用基于雨课堂的形成性评价教学模式,课程结束后通过理论考试比较两组教学效果,并对教学改革组进行问卷调查,了解其对教学模式的满意度。结果:教学改革组期末考试成绩和课程结业成绩明显高于传统教学组(P 关键词:形成性
教海探新 |
大学体育“双课堂”教学模式理论探索与实践研究
摘 要:通过体育传统教学模式与“双课堂”教学模式对比,分析体育“双课堂”教学模式的发展优势,提出体育“双课堂”教学模式及实施路径,实现体育“双课堂”教学理论与实践的深度融合,推进“双课堂”教学模式在体育教学中的应用与实施,为大学体育教学改革提供理论参考和实践依据。 关键词:大学体育;双课堂;教学模式;实践研究 中图分类号:G642 文献标志码:A 文章编号:2096-000
教海探新 |
虚拟仿真实验在电法勘探实验教学中的应用探索
摘 要:在国家大力推进一流本科教育、一流专业建设的新形势下,立足于专业已形成的人才培养架构,围绕创新型人才培养目标,系统构建自身的优势专业课程,加快推进课程体系建设和教学改革。文章结合桂林理工大学实际,阐述了电法勘探虚拟仿真实验在该校的建设思路,拟通过构建虚实结合的实验教学模式,完善电法勘探实验课程内容,促进专业课程与人工智能和信息技术的交叉融合;深化教学研究和教学方法改革,推进学生实践能力和创
教海探新 |
公共管理类虚拟仿真实验项目的教学设计与实践
摘 要:为解决公共管理类课程传统实践教学存在的不足,将虚拟仿真实验项目引入课程教学。以公共政策学课程为例,研究公共管理类虚拟仿真实验项目的教学方案设计和应用,对课程目标重新定位、优化实验内容、融合线上线下多种教学方式,构建了课前、课中、课后全覆盖的虚拟仿真实验教学活动模式,锻炼了学生综合实践能力,培育了创新型学生团队,教学效果得到明显提升。 关键词:虚拟仿真实验教学;教学方案;公共政策学;人才
教海探新 |
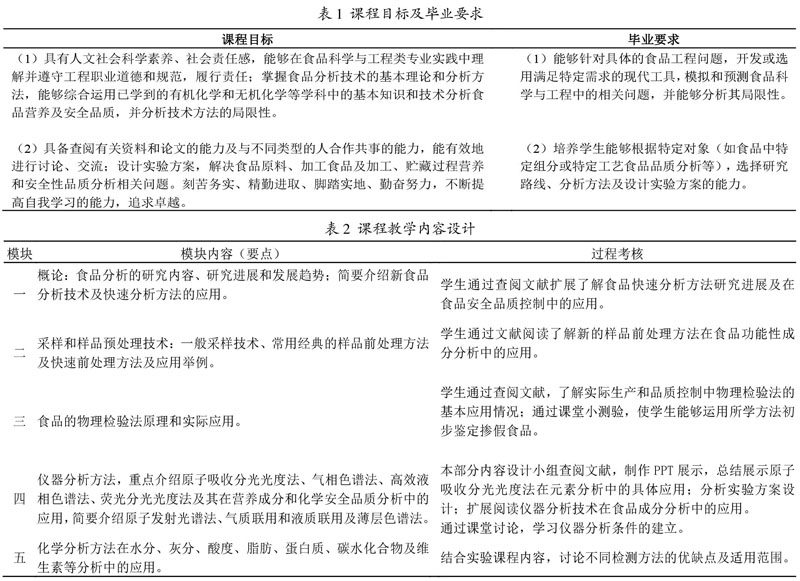
基于OBE理念的食品分析课程教学方式实践与探索
摘 要:OBE(0utcome-based Education)教育理念为国际工程教育领域的主流理念。食品分析作为食品科学与工程专业的核心专业必修课,在课程体系和食品科学与工程专业本科生能力培养中占有重要地位,如何在课程定位与目标、内容设计、教学方式及考核等方面有效贯穿OBE教学理念,并通过运行、反馈和持续改进等措施强化食品分析课程学习的结果导向,以提高教学效果,并加强对学生工程素质与创新能力的
教海探新 |
基于雨课堂的生物化学实验线上线下混合式教学探究
摘 要:通过将雨课堂与传统实验课课堂教学相结合,开展生物化学实验线上线下混合式教学。课前学生可通过雨课堂自主学习教师发布的预习任务,课后参与实验内容相关讨论,课上教师通过雨课堂进行随堂测试,点名签到等实时互动,并在授课结束后查看详细的课堂分析报告。该种教学方式打破了传统实验教学中教师全程讲授、学生机械操作的局面,通过线上线下教学的优势互补,促进了多渠道师生互动,培养了学生主动学习、主动思考的能力
教海探新 |
基于产出导向法的中国文化课程(英语)混合式教学模式研究
摘 要:从近些年来的教育改革实践来看,在大学英语文化课程中引入混合教学模式有助于顺应信息化时代的发展,但这种模式在教学输入与输出、教学设计等方面还是存在着一些问题,通过实践发现,产出导向法的先进理念有助于促进英语教学更好地以教学产出为导向,实现学生学与用的综合性发展,能够更好地发挥出英语混合式教学的优势。文章从产出导向法与混合式教学的内容出发,探究了基于产出导向法构建混合式英语教学模式的意义与原
教改新论 |
基于OBE-CDIO理念的自动控制原理课程教学改革探索与实践
摘 要:在新工科教育思想指导下,基于OBE-CDIO工程教育理念,以学生为中心,以能力培养为导向,对自动控制原理课程教学改革进行探索。探究课程教学内容的反向设计,开发课程的网络教学资源并构建线上线下混合教学模式,设计基于CDIO的综合实验项目,改革课程考核方式。通过教学改革充分激发学生学习主动性,培养学生复杂工程实践能力,提高新工科人才培养质量。 关键词:新工科;OBE-CDIO;自动控制原理
教改新论 |
计及课程思政达成度评价设计的电气工程专业课程综合考核方式改革探索
摘 要:基于新工科背景下专业课程培养目标与教学成果内涵,分析了电气工程专业课传统考核方式存在的问题,针对线上线下混合式一流课程建设的特点,有针对性的提出了一种计及课程思政达成度评价设计的综合考核方案。通过具体的课程教学活动,从在线考核、实践与思政环节以及强化过程考核等方面对综合考核方式进行了应用探索,为与电气类一流课程建设相匹配的综合考核方式改革提供了可借鉴的实践经验。 关键词:综合考核方式改
教改新论 |
面向人才培养需求转型的火控与指控系统原理课程教学内容改革
摘 要:教学内容是课程整体建设的根本,牵动课程教学的各方面建设。面向人才培养需求的转型,分析了新型人才培养需求特点,以及火控与指控系统原理课程传统教学内容存在的问题。在此基础上,从立足装备特点规划主干教学内容,基于对抗视角构建教学内容体系,基于布鲁姆学习分类法重组线上线下教学内容,以及如盐入水精细设计课程思政内容等方面进行了改革,并对改革取得的成效进行了总结。 关键词:教学内容;教学改革;课程
教改新论 |
后疫情时代大学生心理健康教育课程改革研究
摘 要:为满足大学生应对常态化疫情防控的心理成长需求,用好抗疫这本“生动教材”,推进思想价值引领贯穿教育教学全过程和各环节,进一步加强人文关怀和心理疏导,促进大学生身心健康与德、智、体、美、劳全面发展,高校有必要从依据、内容和路径各方面,进行后疫情时代的大学生心理健康教育课程改革的探索与实践,健全心理健康教育课程体系,提高心理健康教育教学质量,深入落实立德树人根本任务,全面助力大学生成长成才。
人才培养 |
医学院校信管专业“T”型人才培养模式探索与实践
摘 要:文章阐述了医学院校开设信息管理与信息系统专业的发展历程、独特性,分析了该专业在实际开设过程中存在的问题,针对性地提出了“T”型人才培养理念及基于CIPP的人才培养模式,并以安徽医科大学信息管理与信息系统专业为例,探讨了“T”型人才培养的教学改革实践。 关键词:医学院校;信息管理与信息系统;“T”人才;教学改革 中图分类号:C961 文献标志码:A 文章编号:2096
人才培养 |
后疫情时代地方院校制药工程特色专业人才培养模式的新思考
摘 要:文章对后疫情时代地方院校制药工程专业顺应国家中医药发展战略需求、地方医药制造产业及大健康产业经济发展需求进行特色应用型专业建设和人才培养模式构建进行探讨。文章从专业培养目标以医药制造业为核心,向大健康产业应用方向上进行拓展。加快特色应用型专业转型发展,构建应用型课程体系建设。建立多维度资源整合的协同创新育人途径,拓宽教育教学新的思路。积极参加“赛学创”“产学研”竞赛,不断优化和完善人才培
人才培养 |
微项目引导的工业智能方法与应用课程教学实践
摘 要:智能制造工程是教育部2018年首批设置的新工科专业,截止到2020年底,全国已有数十所大学设立此专业并形成自己独有的课程体系。但纵观全国高校,目前工业智能课程在智能制造工程专业的课程体系中还很少开设,而该课是满足智能制造内涵的重要赋能技术,是工业互联网充分释放赋能价值的关键要素。在此背景下,学院创建了工业智能方法与应用本科生智能制造工程专业核心课程。“人工智能方法与工业场景的深入融合”决
人才培养 |
我国高校跨学科复合型研究生培养实践与启示
摘 要:跨学科复合型研究生培养是新时代研究生教育改革的发展趋势,是我国培养能够解决复杂经济社会问题的高层次创新人才的重要途径。近年来,我国高校在跨学科复合型研究生培养方面取得了较好成效,通过文献查阅和调查分析等手段研究发现,我国高校跨学科复合型研究生培养模式具有以下共同特征:确立明确的培养目标、创新招生选拔机制、设置跨学科课程体系、组建跨学科导师团队、搭建跨学科平台和建立质量保障体系。结合新形势
人才培养 |
“三全育人”视域下高校导学共同体育人模式的构建
摘 要:高校育人模式的创新与实践是提升高校研究生培养质量的关键。构建高校导学共同体育人模式回应了“落实以生为本,促进全面发展;坚守立德树人,回归教育初心”的时代召唤,是新时代实现“三全育人”,提升高校研究生培养质量的重要举措。以“三全育人”理念构建高校导学共同体育人模式应坚持“价值导向是根本,落实立德树人;能力培养是基础,坚持守正创新;人文关怀是关键,加强情感赋能;制度建设是保障,确保管理规范”
人才培养 |
化工专业全英语教学人才培养模式的构建与实践
摘 要:为适应经济全球化和科技革命的挑战,践行国家“一带一路”倡议,高等教育国际化已成为当代教育发展的必然趋势。我校自2018年起招收化工专业全英语授课的来华留学生,在国际国内认证背景下,基于美国ABET认证标准,确定了全英语授课专业的培养目标、毕业要求和与之相适应的课程体系。在此基础上,进行了一系列教学改革,如师资队伍、全英语教材、与信息技术的深度融合、多维实践教学平台和多样化教学模式构建,全
高校思政 |
高校课程思政建设的几点思考
摘 要:顺应新时代赋予高校教育教学的使命,进一步推进高校课程思政建设有利于实现立德树人的教育目标。课程思政建设是个系统工程,文章从课程思政育人的认知和理念,思政元素的挖掘和嵌入、课程实效评价机制等方面对当前高校课程思政建设过程中存在的问题及解决对策进行探讨。 关键词:课程思政建设;精准嵌入;实效评价机制 中图分类号:G641 文献标志码:A 文章编号:2096-000X(2
高校思政 |
数学模型与数学实验课程思政教学设计与实现
摘 要:课程思政是在进行专业知识教学过程中围绕课程教学目标实施的,优质的课程思政教学应做到有机融入课程思政元素,“如盐入味”。将数学模型和数学实验的知识与工程实际案例紧密融合,在案例中充分挖掘思政元素,拓展教学内容,创新教学模式,改革评价方式,注重培养专业素养的同时,引导学生形成正确的世界观、人生观和价值观,突出专业课程教学的育人导向,为其他专业类课程的课程思政教育改革提供参考和借鉴。 关键词
高校思政 |
以土力学为例探析专业课程的思政元素融入
摘 要:党中央历来高度重视高校思想政治工作,这关系到高校培养什么人、如何培养人以及为谁培养人的根本问题,高校主体也非常重视并积极贯彻了有关大学生思想政治教育工作的相关意见。然而,思政教育与课程教学的脱节现象仍然存在,部分专业课程教师对课程思政建设的意义认识不足,也困惑于专业课程中的思政元素挖掘及融入方式。文章以土力学中的几个核心教学内容为例,探究作者在该课程的教学过程中如何从专业知识点中(强度、
高校思政 |
新时代加强大学生党员廉洁意识教育的思考与研究
摘 要:大学生党员是党员群体中的重要组成部分,是建设党和国家的青年力量。为了推进新时期党的反腐倡廉工作向纵深发展,营造良好和谐的社会风气,推动廉洁中国建设,高校要对大学生党员开展廉洁教育,从健全机制、完善体系、丰富载体等多方面确保大学生党员廉洁教育的工作效果。 关键词:新时代;大学生党员;廉洁意识 中图分类号:G641 文献标志码:A 文章编号:2096-000X(2021
高校思政 |
物联网课程的思政融入策略
摘 要:物联网课程是通信、电子、信息、计算机等相关专业的专业课,是计算机网络的扩展和延伸课程。在物联网课程中融入思政元素,把思政教育和专业教育有机结合,有助于发挥专业课的育人功能,构建全面覆盖的课程体系,使专业课与思政课同向同行,形成协同效应。以物联网课程作为思政依托,提出了“思政教育为魂,通识教育为根,专业教育为本”的本科教育思想,总结了一套“由点及面,由史及今,由中及外”的思政融入策略,形成
高校思政 |
党史学习教育融入高校研究生培养的协同机制构建
摘 要:在新变化和新形势背景下,针对研究生思想政治教育的主体、体系仍存在一系列未能充分适应的现实困境。党史学习教育之于研究生教育培养,是落实立德树人根本任务的现实需求、是推动研究生教育教学改革的重要途径、是适应研究生成长成才的迫切要求。文章从教育者、教育对象、教育载体的维度探讨高校研究生培养如何以党史学习教育为契机开展思想政治教育,并通过协同运行机制提高教育的实效性。 关键词:党史学习教育;高