期刊详情
查看往期
期刊目录
2021年34期
前沿视界 |
基于成果导向的应用型高校专本衔接职业教育教学模式研究
摘 要:专本衔接是现代职业教育体系构建的关键环节,应用型高校在建设职业教育系统化、优质化发展的“立交桥”中具有重要地位,文章首先从成果导向教育理念的内涵发展来论证成果导向在职业教育人才培养中的优势,其次对应用型本科院校从高职到本科人才培养过程中存在的衔接问题进行分析,并针对这些问题以成果导向教育理念为基础,从专业教育目标(PEOs)、专业产出(POs)和课程教育产出(COs)出发构建应用型高校专
前沿视界 |
资源与环境工程博士专业学位授权点对比分析
摘 要:培养和造就一批技术精湛,又能将技术、社会和市场三者紧密结合的工程博士,既是满足企业发展的需要,也是新时代更好地服务国家和行业重大工程的要求。我国设置工程博士专业学位授权点的时间较短,研究培养仍然处于起步阶段,各高校正在积极探索培养制度与模式。文章以资源与环境工程博士17所试点高校为研究对象,对比分析了国内知名高校资源与环境工程博士专业学位授权点建设成效,研究了不同高校资源与环境工程博士的
前沿视界 |
基于SPOC的混合式学术英语教学设计与实践
摘 要:文章通过融合SPOC在线课程与课堂教学,联通“线上学习”“线下基于项目的课堂面授”“线下课外实践”,设计混合式学术英语教学模式。基于南京大学开设的国际学术交流英语课程三个学期的实践,我们发现,该教学模式能有效发展学生的学术意识和多元能力,为学生今后用英语进行专业学习及国际学术交流奠定基础。 关键词: 混合式教学;SPOC;学术英语;多元能力 中图分类号:G642 文献标
前沿视界 |
提高硕士研究生学位论文质量的研究与实践
摘 要:学位论文质量是衡量高等学校研究生培养质量的重要依据,通过分析影响研究生学位论文质量的各种因素,建立有效的硕士研究生学位论文质量评价机制和监测体系,有利于发现研究生培养各环节的问题,从而不断完善和改革培养方式,以期提高研究生学位论文质量,达到提高研究生培养质量的目的。 关键词: 硕士学位论文;质量评价;监测体系 中图分类号:G643 文献标志码:A 文章
前沿视界 |
中外合作办学视角下基于课程体验的教学质量评价探索与实践
摘 要:教学质量评价是高等教育质量保障的重要组成部分。在中外合作办学视角下对基于课程体验的教学质量评价进行了探索与实践,设计了以学生为中心的学生课程体验问卷。经过信度与效度检验和主成分分析与因子分析,形成了3个维度共27个指标的新问卷。问卷结果显示,课程体验问卷能够从学生角度对课程的教学质量进行反馈,体现了高等教育由以教师为中心向以学生为中心教育理念的转变,是一个可以推广的教学质量评价方式。
创新创业教育 |
产教深度融合的应用型人才培养创新模式构建研究
摘 要:产业和教育是相互关联、相互促进的两大系统,产教融合已成为促进职业教育、高等教育发展,加强创新型人才和技术技能人才培养模式一脉相承的重要决策。经济发展新常态下,产业结构不断深化升级调整,市场对于人才的需求结构随之发生转变。作为育人主体的产教双方,应适应发展趋势,实现更为深入地、紧密地、彻底地融合。基于教育生态建设、人才培养闭环建设以及人才培养能力矩阵三维度视角开展产教融合研究,将助推中国高
创新创业教育 |
虚拟商业社会环境跨专业综合实训课程的构建研究
摘 要:大学生创新创业教育方兴未艾。在实践中,大学生创业成功率仍然较低,提升大学生创新创业能力是提高创业成功率的重要途径。文章基于体验式教学理论,将创新创业教育融入虚拟商业社会环境(Virtual Business Society Environment, VBSE)跨专业综合实训课程,从课程定位、培养目标、教学模式、内容体系、软硬件设施和师资水平等多方面构建课程体系,提升大学生企业CEO领导力
创新创业教育 |
基于SIM育人理念的环境学科思政育人体系构建与创新实践
摘 要:生态文明建设是关系中华民族永续发展的根本大计,是我国重大战略部署。全面推进生态文明建设亟需卓越的复合型环境科学与工程专业技术人才。在环境学科专业人才培养过程中,思政教育是不可或缺的重要环节。寓世界观、价值观、人生观于知识传授和能力培养过程中,对于提高人才培养质量具有重要意义。文章基于“立体育人、创新育人和多维育人”SIM育人理念,构建了环境学科“三位一体”协同育人思政教育新体系,并就思政
创新创业教育 |
土力学教学过程中创新意识的培养
摘 要:目前土力学本科生教学过程中涉及的理论以饱和土为研究对象的较多,地球表面非饱和土普遍存在,忽视了土体非饱和状态的存在,从而导致传统饱和土的相关理论与实际工程之间存在较大的偏差。文章以有效应力原理为例,首先更新和扩展了有效应力原理的内容,采用“提出问题-分析问题-解决问题”启发式教学方式,同时通过学习有效应力原理表达式的更新过程,将与时俱进的创新元素引入课程思政教学过程中。上述采用先介绍一般
创新创业教育 |
基于CiteSpace知识图谱的经管类大学生创新创业研究及趋势分析
摘 要:本研究利用CiteSpace知识图谱工具,对2006-2021年期间进行“经管类”“创业”相关研究的文献进行可视化分析。由此得出,该视角的研究大概经历了三个阶段,分别为研究起步阶段(2006-2013年)、发展阶段(2014-2017年)和成熟稳定阶段(2017-至今)。学者们开展了大量的研究,但是相互之间的联系不够紧密。随着经济的发展以及国家双创政策的引导,未来会更为紧密地贴合社会发展
课题研究 |
新时代民办高校思想政治教育角色定位和建设路径
摘 要:民办高校学生规模已经达到了全国高等院校在校生的四分之一左右,这也是思想政治教育的一块重要阵地,但在教育实践活动中仍然对民办高校思想政治教育存在模糊认识。作为国民教育序列的重要组成部分,民办高校要想具备强大竞争力,更应该着力做好大学生思想政治教育工作,凸显自身价值和特色,不断解决大学生的实际困惑和问题,只有思想政治教育取得实效的民办高校最终才会得以生存和长远发展。 关键词:新时代;思想政
课题研究 |
高校师范专业学生教育实习评价模式构建与实践
摘 要:教育实习是师范生入职前的一门必修课程,是师范生培养过程中必不可少的重要环节,也是师范专业认证的必查项目,教育实习评价是对整个教育实习活动给予的价值判断与评估,是对学生实习质量的评价,更重要的是有助于促进学生自我发展、为实习指导提供依据、为教育实习教学提供参考与指导,也是检验教育实习成效的有效途径,贵州师范学院生物科学专业构建从学生实习全过程、各阶段对学生实习进行全面评价的模式并进行了线上
课题研究 |
公安院校宪法学实战化教学与课程思政融合建设初探
摘 要:公安院校推进宪法学实战化教学和课程思政的融合建设应通过阐释宪法规范为构建实战化的中国特色现代警务体系进行顶层制度设计,为高等学校课程思政建设的内容重点形成体系化统筹。就课堂教学设计而言,选择宪法文本中与公安机关联系最为紧密的国家机构——检察机关教学单元开展融合建设应围绕《宪法》第140条形成若干切入点。就现场教学设计而言,可积极创造条件走进检察机关开展融合建设,并设置开放性试题检验效果。
课题研究 |
应用型人才培养体系下的线上线下课程混合教学模式探索
摘 要:随着国家战略对互联网技术、人工智能等网络信息技术高速部署,新媒介为当前教学带来了信息传播的便利,为教育数字化和现代化提供了强有力的保障。在新一代应用型人才培养系统的引领驱动下,传统线下教学已经无法满足网络新时代互联网络“原著民”对知识的渴望,教学重心已从“传授知识”向“培养综合能力与素质”转变,从而使得基于移动互联网的线上线下专业课程的混合教学模型得到了更进一步的应用。该探索通过翻转课堂
课题研究 |
地方高校新工科专业建设的探索与实践
摘 要:实践新工科教育改革是地方高校发展的历史机遇。文章基于地方高校新工科建设目标与内涵的分析,以“五新”新工科教育范式为准则,对地方高校传统工科专业建设进行了剖析反思,提出地方高校新工科专业建设的实践逻辑转向,并开展了专业层面整体的新工科教育改革探索与实践。 关键词:地方高校;新工科;专业建设 中图分类号:G640 文献标志码:A 文章编号:2096-000X
课题研究 |
基于半翻转课堂的混合教学模式下数值分析课程的建设
摘 要:文章根据数值分析课程的教学特点,构建并详细阐述了符合课程特点的基于半翻转课堂的混合教学模式。对于不同学习阶段的学生,针对不同的着重点进行分层教学。在整个教学过程中,坚持以“教师为主导、学生为主体”的理念,充分发挥线上教学和线下教学所带来的优势,从而提高学生自主学习的积极性,提升教师教学的质量。 关键词:数值分析;混合教学模式;分层教学;半翻转课堂 中图分类号:G640 文献标志码:A
博士论坛 |
军队院校开展侦测技术职业教育教学的探索与实践
摘 要:文章针对实战化条件下军校侦测技术职业教育教学问题进行了探索。首先,优化设计军队侦测技术职业教育教学内容,根据不同类别部队官兵学习需求,构建职业教育教学内容体系;其次,结合“MOOC+”线上线下多元化教学模式解决官兵专业训练中急需的技术知识;最后,完善教学资源,开展“分类定制、套餐推送”式建设服务机制,提高官兵岗位意识,夯实专业素养,提升实战能力。 关键词:侦测技术;职业教育;探索 中
博士论坛 |
地方本科院校植物科学与技术专业建设初探
摘 要:植物科学与技术专业为农业高校传统专业。近几年,随着枣庄学院向应用型大学转型发展的要求,对植物科学与技术专业建设提出了新的要求,专业加强实践教学,培养富有创新精神和开拓能力,适于区域农业发展的应用型高级技术人才。文章旨在探讨植物科学与技术专业的建设,以适应鲁南地区经济发展的需要。 关键词:植物科学与技术专业;专业建设;区域经济发展;枣庄学院 中图分类号:G640 文献标志码
博士论坛 |
计算机类专业研究生工程伦理课程教学建设探索
摘 要:计算机类专业研究生工程伦理的教学目标和教学要求在承继传统工程伦理教学理念的同时又有着自身特色,工程伦理课程教学内容和教学方法与传统工程伦理教学内容与方法有着不同要求。在教学实践中,我们制定适应专业特色的教学方案,采取“三结合”方式配置师资队伍,围绕计算机类专业伦理问题重构教学内容,采用情景教学、审辨性思维教学、指导性教学等教学方法,提高工程伦理教学质量,增强学生的获得感。 关键词:工程
博士论坛 |
数智时代线上线下混合式金课建设探索
摘 要:为了顺应数智时代在线课程的改革,结合财务分析课程定位及课程特征,分析建设线上线下混合式金课的必要性和可行性,构建线上交互学习、线下实践创新的混合式金课建设路径,为进一步推动高校课程教学改革做出有意义的探索。 关键词:数智时代;财务分析;线上线下混合式教学;金课 中图分类号:G642 文献标志码:A 文章编号:2096-000X(2021)34-0088-
博士论坛 |
“00后”大学生思辨性可雇佣能力的影响因素研究
摘 要:知识型人才与创新型人才对建设数智经济强国和促进社会进步起到至关重要的作用,是推动深入实施人才强国战略的核心要素。而思辨性可雇佣能力是衡量人才知识性与创新性的重要指标,当代高校教育也越来越注重学生思辨素质培养。文章基于数智时代背景,聚焦“00后”大学生的高自主性、思想观念开放和网络化等特征,通过问卷调查数据分析,得出“翻转教学”“新型案例教学”“小组合作”这三个要素对其思辨性可雇佣能力的显
博士论坛 |
自动驾驶技术案例课程建设的探索
摘 要:以面向研究生的自动驾驶技术案例课程建设作为切入点,在深度分析了传统教学方案不足的基础上,探索了课程案例建设。紧密围绕专业理论知识和研究生课题,以授课研究生为“教”与“学”的主体,提出了集案例展示、理论分析和互动讨论的课程案例建设内容和方法,并阐述了与其匹配的教学方法。文章通过探讨案例课程建设的经验和效果,为相关课程的案例教学提供参考意见。 关键词:自动驾驶技术;案例课程;研究生;课程建
博士论坛 |
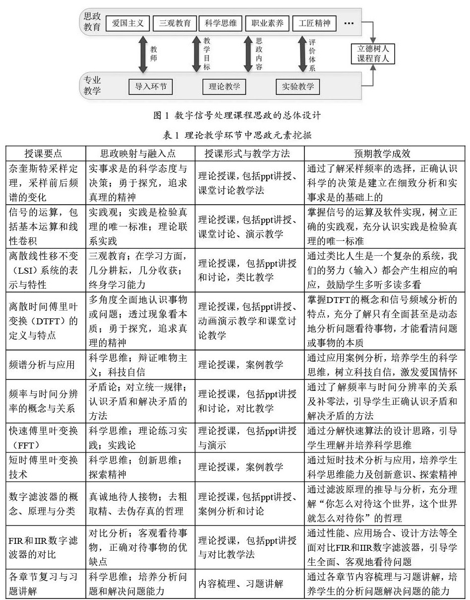
数字信号处理课程思政设计与实践
摘 要:课程思政是习近平总书记提出的伟大构想,是国家教育大势与现实需求的综合体现,已逐步成为高校以课堂教学为主阵营,落实立德树人的重要举措。作者以专业课数字信号处理为例,分析了专业课程思政的现状与存在问题,研究了课程思政的分类设计方案,分别从课程导入、理论教学和实验教学等三个环节设计了思政元素的嵌入方案,将课程思政融入专业课堂教学建设的全过程,最后探讨了课程思政教学实践与教学效果评估。 关键词
教海探新 |
自主研发数值波浪水槽及其在海洋工程与技术专业实验教学中的应用
摘 要:针对物理模型实验成本高且存在比尺限制等问题,采用光滑粒子流体动力学(SPH)方法自主研发数值波浪水槽,并与物理波浪水槽相结合应用于海洋工程与技术专业的波浪实验课程教学。教学改革和实践表明,数值与物理波浪水槽相辅相成,可为学生提供灵活机动的创新实验平台,基于数值波浪水槽的虚拟仿真实验可充分调动学生积极探索的热情和主动学习的兴趣,为培养海洋工程与技术专业的领军人才奠定坚实基础。 关键词:数
教海探新 |
医学肿瘤课程思政教学路径规划与实践
摘 要:作为一门紧密关系人民群众身体健康的学科,医学相关课程中的思政建设十分重要。而肿瘤学由于对应疾病治疗难度大,造成的经济负担重,是医学教育中相对具代表性的一个学科。因此,文章将以卵巢癌相关课程思政教学中的思考与实践为出发点,通过总结目前肿瘤学科思政教学要点和规划纲要,系统阐述肿瘤相关课程思政教育的特点、教学要点和教学内容路径,希望为未来医学课程思政发展提供有益探索。 关键词:课程思政;恶性
教海探新 |
高校地理科学导论课程思政教学改革探索
摘 要:地理学是影响国家重大发展战略的基础性学科之一,与“一带一路”倡议、生态文明建设、绿色发展理念、“污染防治攻坚战”等密切相关。为此文章以高校地理学基础课程地理科学导论为例,结合本课程的特点,深入挖掘课程思政元素,提出“五位一体”的课程思政建设方法,即“培养目标确立-思政元素挖掘-思政素材匹配-教学环节设计-教学评价及反思”。并基于该建设方法,进行了该课程思政教学的改革探索,并构建了思政体系
教海探新 |
移动终端的“微课”在民族院校医学生物化学教学中应用初探
摘 要:本校临床医学专业少数民族学生比重大,生源质量参差不齐,部分学生基础较差,这决定了教学中需要花更多时间进行课堂讲解,因此课堂上讲授的内容繁多,传统的“填鸭式”课堂教学不堪重负,学生听讲往往会走马观花,一瞬即成过眼云烟,枯燥乏味成为学生对生物化学学科的常态感受,因而利用移动终端开展“微课”教学,使学生带着教师所提的问题观看教学视频,打破时空限制,课堂上学生分组讨论,增强了学生自主学习能力,提
教海探新 |
新工科背景下事故调查与分析技术课程教学改革探索
摘 要:事故调查与分析技术课程在采矿与安全类人才培养中起到十分重要的作用,对全面培养采矿工程专业的人才至关重要。作者以贵州大学采矿工程专业事故调查与分析技术课程教学为例,通过分析采矿工程专业事故调查与分析技术课程教学中存在的问题,结合多年的教学经验,探索了新工科理念下事故调查与分析技术课程教学模式改革实践方法,提出教学改革意见,旨在实现提高采矿工程专业事故调查与分析技术课程教学质量的目的。 关
教海探新 |
PBL教学模式在高校学历留学生中国概况课程中的应用
摘 要:随着来华攻读高等学历的留学生人数不断增长,中国概况课程成为高等学历教育的必修课。探索合适的教学方法、提高教学效果成为中国概况课程亟待研究的问题。以问题为导向的PBL教学模式在该课程中的应用,可以极大地激发留学生学习文化课程的兴趣,取得良好的学习效果。 关键词:PBL;教学模式;学历留学生;中国概况 中图分类号:G642 文献标志码:A 文章编号:2096-
教海探新 |
论英文影视赏析课程教学中的文学母题
摘 要:以文学母题切入,展开英文影像作品的分析,是提升英文影视课程的教学效率、改善教学效果的重要形式之一,文章以奥斯卡获奖影片《三块广告牌》为影像文本,从文学中的“身体”母题出发,通过对该片的影像叙事分析,试证以文学母题导入影像作品分析模式在英文影视赏析课程中的可行性和重要性。 关键词:文学母题;影视赏析课;身体叙事 中图分类号:G642 文献标志码:A 文章编
师资·人才 |
新时代背景下辅导员推进就业指导工作的路径研究
摘 要:新时代背景下,随着国内外经济形势的影响和高等教育普及化工作的快速推进,高校毕业生就业困难的问题尤为突出。文章结合作者工作实际,通过研究新时代背景下大学生就业的现状、辅导员在就业指导工作中存在的问题和面临的挑战,结合国家对于辅导员推进就业工作的要求和辅导员的工作职责,提出辅导员在推进就业指导工作的实效性路径。 关键词:新时代;辅导员;就业指导 中图分类号:G645 文献标志
师资·人才 |
同步在线教学教师情感支持对学生情感投入的影响研究
摘 要:本研究以2644名非英语专业师范类大学生为调查对象,探讨了在同步在线教学模式下,学生感知教师情感支持对其线上英语学习的情感投入的影响特点和作用机制。方差分析和回归模型的结果表明,不同师生互动类型下学生的情感投入表现出显著的差异,积极充分的情感互动能够使学生具有更积极的情感投入和更高的线上教学满意度。学生感知教师支持对其高情感投入有显著的正向预测作用,低情感投入有负向预测作用,其中积极氛围
师资·人才 |
新工科背景下生物医学工程“多学科融合”人才培养体系的建设
摘 要:结合生物医学工程具有很强的综合性、实践性的交叉融合学科特点,从综合性大学多学科交叉聚焦新工科的人才培养模式,着重于三个内容上的突破:强调理、工、医的学科交叉融合;突出“导师团”创新培育机制的育人模式;打造学生实验->实践->科研的递进式能力培育,最后形成新工科背景下的“多学科融合”人才培养模式。 关键词:新工科;生物医学工程;多学科融合;人才培养 中图分类号:C961
师资·人才 |
“思政课程”与“课程思政”双轮驱动培养“订单定向”基层医生的探索
摘 要:在省内医疗机构调研的基础上,梳理基层医疗机构人员需求及对三年制基层医生的岗位能力、素质的评价和要求。以“立德树人”为指导思想,制定“订单定向”培养为主的三年制临床医学专业人才培养方案,构建“分阶段、分层次、四结合”的育人课程体系,以“思政课程”与“课程思政”双轮驱动开展课堂思想政治教育。以医德教育为重点开展思政课程改革;以“盐溶于水”的形式开展医学核心课程的思政教学;举办以“沉浸式情感体
师资·人才 |
“三全育人”理念下高校班主任工作与SWOT分析
摘 要:“三全育人”初心在“人”,中心在“育”,重心在“全”,对于创新与发展高等教育具有重要的指导意义。作为研究者、教师以及学生管理者,高校班主任在贯彻落实“三全育人”理念中发挥着不可替代的作用。文章首先分析“三全育人”理念下高校班主任工作的重要性,并运用SWOT分析法对高校班主任的工作现状进行分析,并基于分析结果进一步提出班主任工作的优化措施。 关键词:“三全育人”;高等院校;班主任;SWO
师资·人才 |
面向交通领域“卡脖子”技术的特色人才培养机制探究
摘 要:随着科技水平的进步,我国在芯片、发动机、高端轴承等领域的“卡脖子”技术成为制约我国新一轮科技革命和产业变革形势下实现产业升级,核心竞争力提升与经济安全保障的重要因素。“卡脖子”技术的突破,人才培养是关键,文章提出了“交通强国”战略背景下交通科技人才的培养理念与定位,分析了交通类研究生在学科与课程体系设置、解决实际问题能力训练、创新思维能力培养与创新人才校企联合培养方面存在的一系列问题,结
高校思政 |
辩证法视角下高校基层党组织组织力提升路径探索
摘 要:新时代高校基层党组织组织力的提升不仅有利于高校自身的改革发展,更有利于党的组织建设。但目前高校基层党组织组织力建设中还存在政治领导力发挥不足、组织文化建设不完善、党员自我审查与提升能力不到位等问题。因此,辩证法视角下从分析组织力的内外构成要素出发,运用内外结合法提出解决路径,进一步提升高校基层党组织组织力,发挥高校基层党组织的战斗堡垒作用。 关键词:辩证法视角;高校基层党组织;组织力;
高校思政 |
提升马克思主义基本原理课亲和力的路径探析
摘 要:马克思主义基本原理是高校思想政治理论课中理论性、抽象性极强的一门公共必修课,其亲和力的提升是影响思政课教学效果的重要因素,对于高校思政课建设意义重大。提升马克思主义基本原理课的亲和力,要以力行正确教育理念为前提,以优化教学内容为重点,以改革教学方法为基础,以提升教师素质为保障。 关键词:马克思主义基本原理;亲和力;路径 中图分类号:G641 文献标志码:A
高校思政 |
悟透新思想:讲好形势与政策课的关键
摘 要:形势与政策课学时不多、学分不高,内容涉及领域众多且变化快,是高校思想政治理论课中难度最大、最具挑战性的一门课程。作为当代最现实最鲜活的马克思主义,习近平新时代中国特色社会主义思想和形势与政策课存在着理论与实践、抽象与具体、一般与个别、整体与部分等内容与逻辑上的内在关联,是教师上好思想政治理论课的理论基石和方法论遵循。悟透新思想是讲好形势与政策课的关键。 关键词:形势与政策课;习近平新时
高校思政 |
新工科背景下理工类学生实践教学课程思政实施路径探索
摘 要:实践类课程是培养理工类学生创新、创业和综合实践能力的重要环节,在实践类课程教学中实施课程思政,是提高课程教学质量的重要保障。文章从分析实践类课程特点和当前的现状入手,以理工类大学生实习实训课程为例,提出实践教学活动中思政教育教学范式,并以案例形式围绕“劳动精神、工匠精神、民族自信与爱国主义情怀、工程伦理、职业素养”等方面进行课程思政教学实践,最后通过访谈与文问卷调查方式对实施效果进行反馈
高校思政 |
植物生理生化实验课程思政的探索与思考
摘 要:课程思政在大学生价值塑造中有着非常重要的作用。高校教师应不断探索和挖掘课程中所蕴含的思政元素,实现价值引领、知识教育、能力培养的有机统一。实验课程在课程思政中有着显著的优势,文章以植物生理生化实验课程为例,论证了本课程中开展课程思政的必要性,探索和挖掘了课程思政的应用案例,以期为植物生理生化实验课程思政建设提供一定参考。 关键词:课程思政;植物生理生化实验;实验教学 中图分类号:G6
高校思政 |
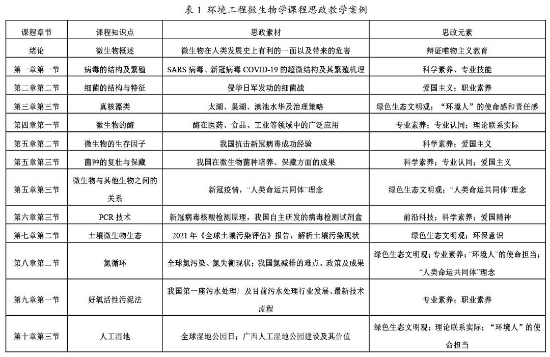
环境工程微生物学课程思政教学分析及案例研究
摘 要:文章从课程思政背景下环境工程微生物学课程教学改革的理论和现实意义出发,探讨了当前高等院校环境专业开展课程思政教学的主要难点以及实施路径。同时以南宁师范大学环境工程微生物学课程教学为例,对该课程的思政教学案例进行了解析和展示。 关键词:环境工程微生物学;教学分析;课程思政;案例研究 中图分类号:G641 文献标志码:A 文章编号:2096-000X(202
高职论坛 |
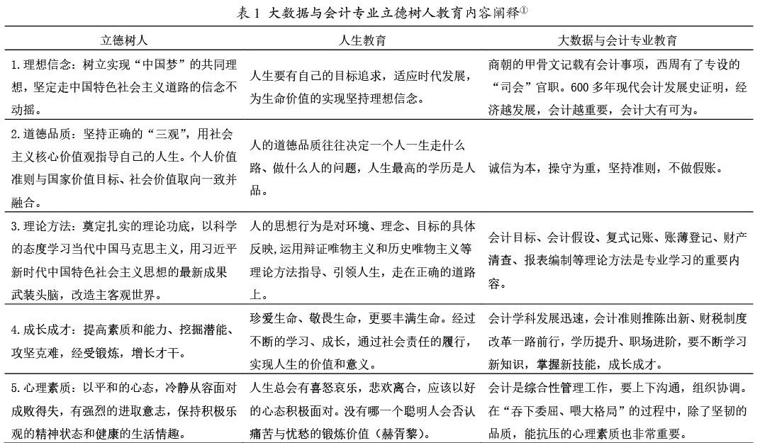
基于人生教育的高职大数据与会计专业“课程思政”建设研究
摘 要:全国高校思想政治工作会议强调要坚持把立德树人作为中心环节,把思想政治工作贯穿教育教学全过程。人生教育是立德树人的实践路径,高职大数据与会计专业开展“课程思政”建设顺应了时代要求,具有本源优势。文章提出的建设思路包括:基于人生教育的系统性,完善大数据与会计专业课程体系,夯实课程教学;基于人生教育的有效性,深入挖掘大数据与会计专业“课程思政”元素;基于人生教育的实践性,落实“教、学、做”一体
高职论坛 |
基于“双高”背景下职业本科园林专业植物类课程群的构建研究
摘 要:在经济迅猛发展与生活水平不断提高的现今时代,人民群众对生活环境的美化与健康需求也随之提升。在此背景下,园林工程数量日渐增多,因而对园林专业实用型技术人才的需求量也相应升高。基于此,职业本科园林专业已越来越被人们所重视,教育部与财政部共同规划了中国特色高水平高职学校与高水平专业建设计划,“双高”计划的实施为职业本科园林专业提供了良好的发展环境。在“双高”背景下,构建园林专业植物类课程群已在
高职论坛 |
数字时代高职艺术设计类专业人才培养转向研究
摘 要:数字时代背景下,数字与网络技术作为一种具有工具属性的应用方法,促进了传统空间与虚拟空间的叠加与融合,同时驱动了由人类社会、物理世界组成的二元结构向加入信息空间的三元结构的转变,形成了基于数字化思维的“高技术驱动”“用户导向”“创新发展”“个性化”的时代特征及经济模式特色。作为与经济发展、技术进步、产业结构调整紧密相连的高职教育,在艺术设计类专业人才培养方面,应深刻把握“应用”内涵,顺应数