期刊详情
查看往期
期刊目录
2021年32期
前沿视界 |
引入学科竞赛知识元素的教育教学改革研究与探索
摘 要:学科竞赛作为培养大学生独立思考、研判分析、规划设计、创新思维和团队合作等能力培养的重要载体,不断地推进高校人才培养和教育教学的改革。课题组研究人员在深入研究各类学科竞赛知识体系和竞赛元素基础上,梳理出学科理论型竞赛、学科应用型竞赛、创新创业实践型竞赛三大类型,汇集河南省和兄弟省份高校的学科竞赛成果和有效数据,列出了学科竞赛主要需要知识元素和能力构成矩阵列表,得到分析问题、独立思考、社会责
前沿视界 |
来华留学生跨文化适应的国家战略价值和对策
摘 要:从实现民族伟大复兴中国梦面临的国际舆论、文化和人才竞争等形势出发,以来华留学生面临的跨文化问题实际和世界上其他国家留学生培养战略为参照,提出重视来华留学生跨文化适应的国家战略价值非常必要也正当其时;分析了来华留学生跨文化适应对新时代提升国家文化软实力,增加国际高端人才储备和构建有利国际环境的积极意义;提出要转变思维,清醒认识来华留学生跨文化问题的国家战略价值,强化文化特色,打造中国留学生
前沿视界 |
后疫情时代高校混合式教学模式探索
摘 要:近年来我国高校教学改革的重点是利用互联网、大数据等现代信息技术,创新教学模式,重塑教学形态,突如其来的新冠肺炎疫情又进一步倒逼了在线教学模式的广泛应用。在当前防疫常态化的背景下,在线教学则需要从应急之举逐步成为高校常态化教学的重要组成部分,在对比分析了传统教学模式和混合式教学模式的特点和优势的基础上,基于城市经济学课程混合式教学实践,提出了在线共享课、翻转课堂和见面课相结合的混合式教学模
前沿视界 |
“空天特色”专业学位博士培养体系探索
摘 要:专业学位博士研究生是近年来我国开始实施的一种面向科技强国战略、培养顶尖工程技术人才的重要渠道之一。由于定位于学术型博士与行业顶尖专业技术人才的结合,我国的专业学位博士培养体系仍存在着很多值得探讨的方面。以南京航空航天大学为例,在深入分析电子信息类专业学位博士研究生培养现状和制约因素的基础上,文章从培养现状、特色分析、培养方案探讨几个方面进行论述,立足于明确培养目标、聚焦难点问题、突出行业
前沿视界 |
新时代“双一流”背景下地理科学专业的实验教学探讨
摘 要:新时代“双一流”背景下,地理科学教育工作者承担着新时代的使命和任务要求。实验教学是培养地理实践力和地理科学专业人才的重要途径。文章结合地理科学专业教学理念和实验教学实践,提出实验教学存在:重视程度不够、教学资源不足、教学手段局限和教学内容陈旧等方面的问题。建议通过:改进评价指标,重视实验教学、突出区域特色,扩充教学资源、应用新型技术,丰富教学手段、融合教学科研,拓展教学内容等措施改进教学
前沿视界 |
测绘类国家一流专业课程思政育人机制建设研究
摘 要:为满足一流本科专业建设“双万计划”与高校思政改革创新背景下对兼具家国情怀与专业素养的高水平测绘人才的需求,文章在系统分析测绘类专业课程思政理论与实践教学研究现状的基础上,从思政主体教师建设、理论与实践课程思政建设、建设成效评价与持续改进动态机制等方面入手,探讨了中南大学测绘类国家一流专业人才培养课程思政建设全环节育人机制的改革举措。 关键词:国家一流专业;课程思政;测绘;人才培养;中南
比较教育研究 |
基于国际比较的高校教师聘任制度研究
摘 要:教师聘任工作是高校师资队伍建设的重点工作。立足国际视野开展高校教师聘任制度比较研究,有利于建立更加科学合理的国内高校教师聘任机制。文章深入探究了美国“非升即走”终身教职制度、英国“弹性”终身在职权制度、德国“非走不升”讲座教授公务员制度和日本终身制与任期制并存的“混合型”教师聘任制度,并将国内高校教师聘任制度发展历程归纳为基于身份管理的职务任命制、基于编制管理的职务聘任制和基于岗位管理的
比较教育研究 |
粤港两地地理学本科教育之比较与借鉴
摘 要:文章从地理学学科发展视角,以中山大学与香港中文大学为例,探究粤港两地地理学本科教育的异同。办学规模上,中山大学更具优势,而香港高校在世界大学地理专业排名较前。课程设置上,两地高校各具特色,中山大学注重将思政元素融入地理专业教学实践中,而香港中文大学始终贯彻“两文三语”的教育政策,注重提升学生对所居城市及地区的认识和理解,开设课程充分彰显地方文化与区域特色。教学实践上,香港高校较内地高校更
比较教育研究 |
中美机械工程专业本科实践性教学的比较分析
摘 要:机械工程作为一个重要的基础学科,为“中国制造2025”提供着基础支撑,是工程教育中重要的组成部分。机械设计类课程是机械工程本科教育的主干技术基础,也是培养学生创新、综合设计能力的重要环节。文章以对美国路易斯安那州立大学机械工程本科生教学进行的详细调研为基础,对专业课程设置、实践类课程实施层面进行分析,重点深入研究了实践环节课程的特色,并与国内学校的相关课程进行了对比分析,给出了作者的思考
创新创业教育 |
创新教育背景下提升课堂教学效能策略探析
摘 要:随着我国高校教育改革创新力度日益加大,教育技术不断发展,高校传统的课堂教学方式方法和技能面临很多机遇和挑战。课堂教学如何与时俱进不断创新,探索与现代教育环境相适应的教学方略,是摆在高校每一位教育者面前的一个重要课题。作者以高等院校计算机语言课程教学为例,从树立先进教育教学理念、创新教学方式、优化讲解技能三方面,就提升课堂教学效能进行了探索分析。 关键词:创新;先进理念;课堂教学;计算机
创新创业教育 |
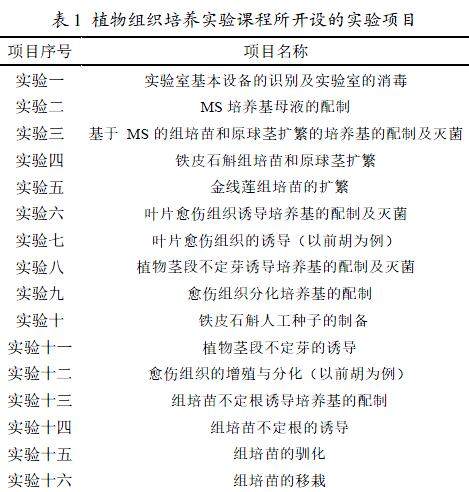
基于创新性应用型人才培养为导向的开放式教学模式在植物组织培养实训课程中的探索与应用
摘 要:创新性应用型人才的培养是地方性本科院校人才培养的目标和导向,实验实践教学是培养具有创新素质应用型人才的重要环节,开放式教学模式被认为是培养创新性应用型人才的良好途径。文章对植物组织培养实训的课程性质和特点、该课程实施开放式教学模式的基础、实施开放式教学模式的举措、取得的初步成效和存在的问题以及改进之处进行了概述,以期为地方应用型本科院校创新性应用型人才的培养提供一定参考。 关键词:创新
创新创业教育 |
新工科背景下众创空间协同育人实践探索
摘 要:高校众创空间具有人才资源、企业资源及教学科研设备等优势,发挥其协同育人功能,对于实现高校新工科建设目标具有重要意义。信阳师范学院依托国家级众创空间“南湖创星”创新创业平台,通过构建激励保障机制、校企合作共建师资、打造线上线下创新课程资源、多渠道开展创新创业训练、设置新工科创新实验班等方式,挖掘众创空间协同育人潜力,对于地方高校探索新工科背景下的众创空间协同育人人才培养新模式具有参考价值。
创新创业教育 |
信息化助力水电站课程教学创新研究
摘 要:在新时代背景下,针对水电站课程教学痛点问题,结合新时代大学生的学习特点,充分利用现代信息技术手段助力形成新的教学方法和科学的教学评价方式。(1)引入计算机编程技术,培养学生通过数值模拟计算解决水电站中水轮机选型、引水系统设计、调节保证计算等工程技术问题的能力。(2)通过自主研发水电站三维虚拟仿真平台的开放式教学实训系统,支撑学生进行线上线下的自主学习研究,进行水电站工程认知、水锤规律学习
课题研究 |
论高校“双带头人”教师党支部书记的领导艺术
摘 要:基于高校“双带头人”教师党支部书记的工作特点,分析领导艺术与高校“双带头人”教师党支部书记工作的内在逻辑,探讨高校“双带头人”教师党支部书记领导艺术的表现形式与实践运用。 关键词:领导艺术;双带头人;高校;党支部书记 中图分类号:G640 文献标志码:A 文章编号:2096-000X(2021)32-0058-05 Abstract: Based on the w
课题研究 |
论在高校医古文课程中加强传统中国哲学教学的重要作用
摘 要:唐代中医大家孙思邈认为不读“五经三史”,不可为大医,而对以“五经三史”为代表的中国传统哲学相关知识内容的筛选与讲授,正是当前高校医古文教材与教学所相对缺乏的内容。从医古文教学的定位上来看,加强对于与中医有关的传统哲学知识内容是非常必要的,其有助于中医学的临床教学。而从具体授课内容的角度上说,不论中西医的方向,增加高校医学生对于传统文化大背景的理解与认识都有助于其对中医治疗原则与世界观的深
课题研究 |
职业技术教育助推新疆南疆地区脱贫与就业路径研究
摘 要:该研究在对南疆部分特困地区的经济数据、贫困人口受教育情况、劳动力职业技能培训意愿、创业意愿等调研分析的基础上,结合当地产业结构,尝试从职业技术教育规划、对象、课程设置、教育和培训模式、管理过程等方面提出促进职业教育助力脱贫与就业“精准”度有效提升的途径。 关键词:职业技术教育;新疆南疆地区;精准脱贫;就业 中图分类号:G640 文献标志码:A 文章编号:2096-0
课题研究 |
学习环境影响学习效率的调查分析
摘 要:学习环境对学生的学习效率会产生重要的影响,为有效提高高职学生的学习效率,实现高职人才培养质量的提升和人才培养目标的实现,必须营造科学完善的学习环境。文章通过网络问卷进行调查分析环境在影响学生学习效率中的重要性,针对高职学生的学习环境提出针对性建议。 关键词:高职学生;学习环境;学习效率 中图分类号:G640 文献标志码:A 文章编号:2096-000X(
课题研究 |
链式中介效应视角下大学生学习策略选择与学习倦怠关系现状分析
摘 要:目的:探究学习策略、自我效能感、学习动机与大学生学习倦怠的关系及内在作用机制。方法:采取大学生学习策略量表、一般自我效能感量表、学习动机量表及学习倦怠量表对318名在校本科生开展问卷调查。结果:(1)学习倦怠(r=0.125)、自我效能感(r=0.486)、学习动机(r=0.670)与学习策略呈正相关(P值均 关键词:学习策略;学习动机;学习倦怠;自我效能感 中图分类号:G640 文
课题研究 |
传承创新非遗民间美术理念下定格动画课程“三步走”教学模式的构建研究
摘 要:高校动画专业教学体系中,定格动画一直是一门非常重要且独具特色的课程,以凸显材料审美意蕴见长的定格动画艺术似乎与非遗民间美术有着天然的密不可分的“血缘关系”。这一因素促使课题组对非遗民间美术如何在当代传承与创新、定格动画创作如何彰显民族特质、如何结合教学改革实际培养和提升学生们的热情与兴趣、如何构建定格动画“三步走”教学模式等相关问题展开思考,文章将基于此展开浅显探讨。 关键词:非遗民间
课题研究 |
高水平职业院校建设的促进机制构建研究
摘 要:为规范“双高计划”背景下的高水平职业院校建设,探索性地构建了高水平职业院校评价体系和促进体系,从投入产出视角将评价体系细化为供给保障水平、社会服务水平、行业引领水平等具体评价内容,在此基础上提出建立完善投入保障机制、过程控制机制、产出监管机制的促进体系,为加快推进高水平职业院校建设提供参考。 关键词:双高计划;高职院校;评价机制;促进机制 中图分类号:G710 文献标志码:A
课题研究 |
辅导员视角下大学生网络印象管理的表现、成因及引导措施
摘 要:大学生在青春期都比较注重外在形象和内在呈现,希望通过各种途径向外界呈现自身最优形象。各类网络平台如微信、QQ、微博等是大学生进行网络印象管理的主渠道。从高校辅导员的视角去探索当今大学生在进行网络印象管理时的表现,发现存在标签化展现、个性化展现和选择性展现的特点,而造成这些现象的原因是大学生个体展现的强烈意愿、个体自信的网络构建和注重角色的自我保护。高校辅导员应该在关注中给予回应,把话说到
博士论坛 |
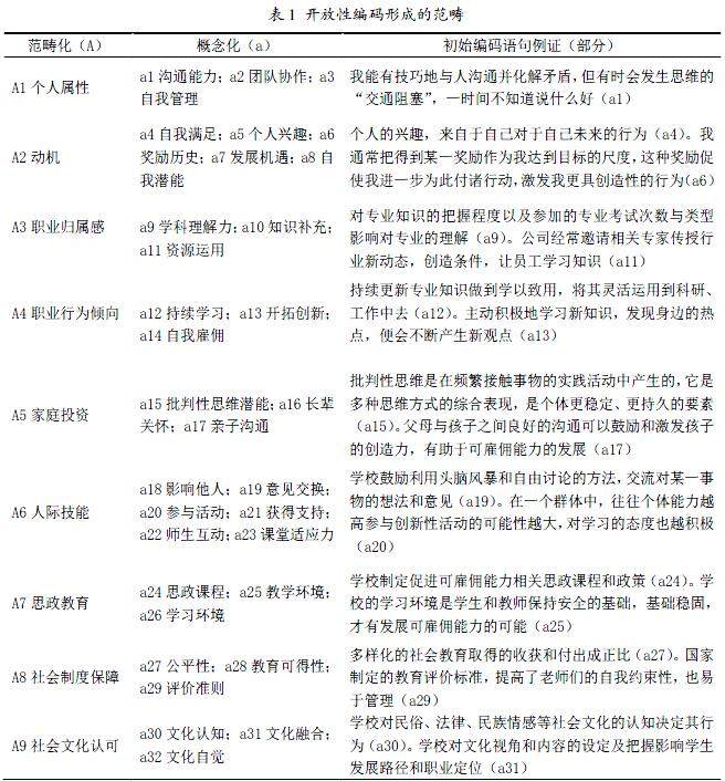
线上线下混合教学视域下大学生可雇佣能力影响因素研究
摘 要:可雇佣能力是大学生职业生涯成功、企业经营以及经济发展的综合需求,在高校高层次应用型人才培养过程中发挥着重要作用,成为理论界和实践界共同关注的焦点,然而基于线上线下混合教学视阈,探讨大学生可雇佣能力的影响因素研究却依然不足。文章在相关文献梳理的基础之上,借助NVivo12工具,运用扎根理论的研究方法,通过开放式编码、主轴编码和选择性编码等过程,提炼出自我效能感、职业认同、人力资本、社会合法
博士论坛 |
智能时代以问题为导向的多元化教学模式的构建与实践
摘 要:为适应学生中心、成果导向的教育要求,探索了智能时代以问题为导向(PBL)的多元化教学模式的构建。根据PBL的学习过程和特点,提出了其在高等工程教育中的适用条件;提出了PBL问题设计原则及教学要求。结合数学实践,提出了雨课堂+PBL模式、视频会议线上翻转+PBL模式以及SPOC异步线上授课+PBL模式的适用条件,给出了这些模式基于PBL的建构过程。并以实际教学案例介绍了PBL教学模式的应用
博士论坛 |
新工科背景下计算机网络课程实验教学体系的研究
摘 要:培养具有知识和能力的高素质人才是当前高校人才培养的目标,实验模式的创新对于创新人才知识(学科基础知识、专业教育知识)和能力(分析问题能力、解决工程问题能力、研究探索能力等)的培养具有重要的指导作用,而实验模式中的实验教学水平直接决定了学生专业核心能力的培养质量,并对今后学科专业学习以及发展均具有举足轻重的作用和影响。为了探索计算机网络实验模式和实验教学体系,构建了基于O2O(Online
博士论坛 |
地方性应用型本科院校生物健康实验教学示范中心建设与实践
摘 要:实验教学示范中心在培养学生创新实践能力过程中发挥重要作用,通过分析中山市地方产业优势,结合学校招生专业特点,对生物健康实验教学示范中心实验室进行合理规划与改造升级,改善和提升实验室硬件;在示范中心的内涵式发展中,按照“一靶标、二课堂、三层次、四融合、五模块”的思路进行生物健康实验教学示范中心的建设。目前,生物健康实验教学示范中心已建设成为省级实验教学示范中心。 关键词:实验教学示范中心
博士论坛 |
信息共享促进专业硕士招生研究
摘 要:随着国内专业硕士招生规模的不断扩大,不少高校在招生方面的压力也在加大。海南热带海洋学院MTA研究生的招生工作,在全国MTA院校中做得相对出色,取得了不错的成绩。其成功经验主要在于重视动态信息的变化,能将招生信息及时共享到各个渠道,重视与招生相关的不同利益主体的需求。上述以信息共享促进专业硕士招生的经验,对国内广大同类高校而言,具有一定的借鉴价值。 关键词:信息共享;专业硕士招生;MTA
博士论坛 |
新工科背景下的金课建设
摘 要:科技发展日新月异,传统工科专业难以适应社会对人才的需求,新工科的教学需要迎接因社会迅猛发展而产生的巨大挑战。打造和建设具有“两性一度”的金课,建设新工科。文章试图以微机电系统设计与应用课程为例,以“两性一度”为目标,分析新工科背景下的金课建设的意义和传统工科教育的不足;根据“两性一度”的标准,探寻打造新工科背景下的微机电系统(MEMS)设计与应用课程金课的方法和途径。培养学生在新工科背景
博士论坛 |
大数据时代信息技术与思政课教学深度融合的方法
摘 要:在“互联网+”战略的推动之下,教育教学事业信息化的快速稳步推进、融合信息技术和课程教学的可能性成为深化思政课教学改革与发展的内在动因,是深化课程改革的内在诉求,是在教育领域以改革促创新的现实需求。鉴于此,高校特别是985高校作为国家重点院校,更有必要把握思政课教学与信息技术的融合形势,进一步理解大数据时代信息技术给思政课教学带来的机遇和挑战,着重从整合大数据思维、加强线上线下融合方法运用
博士论坛 |
形成性评价在高校历史专业课程评价中的实施策略
摘 要:一直以来,我国高校历史专业课程评价以终结性评价为主,忽略了对学生学习过程的关注,缺少对学生学习效果的反馈,既难以促进学生全面发展和个性化发展,也无法适应我国高等学校教育教学改革的要求。新时期历史专业课程评价,应贯彻以学生为中心的教育理念,构建科学的评价指标,借助信息技术优势,延伸学习过程,多维度收集学生学习信息,建立健全学习评价反馈机制,促进历史课程评价内涵发展。 关键词:形成性评价;
教海探新 |
跨文化语用失误视角下的英语教学策略研究
摘 要:跨文化交际中,语用者受母语文化及思维模式的影响,很容易出现语用失误现象,从而导致交际不畅或失败。通过对跨文化交际中容易出现的语用失误现象进行分析,深入讨论其成因,提出在教学实践活动中增强语言文化输入比重、培养英语思维意识、营造课堂语境和强化语言应用能力训练等对应策略,避免不必要的语用失当,进而提升外语学习者对英语的实践运用能力。 关键词:跨文化语用失误;英语教学;策略 中图分类号:G
教海探新 |
基于雨课堂的政治经济学课堂混合式教学实践研究
摘 要:智慧型教学工具的引入,改变了大学课堂传统灌输式的教学模式,在课前、课中和课后都建立起互动性的场景,对于教学质量的提升有显著的效果。南京财经大学红山学院政治经济学课程在常态化教学中,将雨课堂作为混合式教学的主要工具。从当前的反馈来看,基于雨课堂开展混合式教学可以建立起平等、高效和有趣的互动性课堂,将教学过程进行量化分析,并将全过程的教学数据转化为进一步提升教学效果的决策依据。 关键词:雨
教海探新 |
应用型本科口腔种植学教学模式的探讨
摘 要:在口腔种植深入人心的今天,作为口腔医学本科专业的学生应掌握口腔种植学临床诊疗操作技术。基于这门学科的特殊性,在本科教学过程中存在诸多的问题,而且教学多偏重于理论知识,往往忽视了实践技能在临床应用的重要性。文章探讨了应用型本科医学院校五年制的口腔医学本科人才培养中存在的一些难题,并寻找解决方案,从而建设口腔种植学教学体系,以期提高口腔医学生的岗位胜任力,培养具有职业素养、熟练掌握技能和扎实
教海探新 |
基于成果导向的课程教学设计
摘 要:随着工程教育专业认证的深入开展,落实产出要求主线和评价机制底线已成为其核心内容。针对这些情况,文章以国家级精品在线开放课程食品工艺学课程教学实践为例,探讨了基于OBE理念的课程教学大纲、教学目标、教学模式和课程考核设计的新思路,尤其是对课程目标与毕业要求内涵观测点合理的对应关系、课程教学模式有效支持课程目标实现、课程考核针对课程目标设计三个核心问题进行了详细阐述,以期为促进基于成果导向的
教海探新 |
三视角交互式口译教学模式的探索与实践
摘 要:本研究以法位学和交互式语言教学理论为基础,借助课程中心网络、口译培训软件构建了三视角交互式口译教学模式,教学模式中的教师、学生、教学资源互为依存,互为视角。通过教学实验中的课堂观察、问卷调查和个案访谈等方式,发现此模式有助于提高学生的口译学习兴趣和能力。 关键词:法位学;三视角;课程中心;交互式口译教学模式 中图分类号:G642 文献标志码:A 文章编号
教海探新 |
理论力学课程中的习题建设与教学方式的探讨与实践
摘 要:对现有理论力学题目的题型和内容等进行了分析研究。对国内外教材的发展历史和当今新时代发展的特点和需求,以及当前国内力学学习中学生们遇到的疑问等方面进行了梳理阐述。通过分析各类教材体系的优缺点和题型特色,提出了一种“实际-抽象”相结合的题目建设思路,以及一种“目标-方法”相交融的改革方向,增加了学生在课内外获取相关力学知识的途径,提升了理论力学教学效果,可为国内理论力学基础课程的教材建设和课
教海探新 |
英语线上对分互动教学设计
摘 要:线上对分是对分课堂在线上教学的一种新的尝试。英语线上教学采用对分课堂教学范式,借助蓝墨云班课和QQ等媒体平台,实现线上互动, 促进语言交流,凸显学生的学习过程。准实验研究对英语专业一年级实验组(35人)与对照组(31人)实施三个月的基础英语线上教学,问卷调查及期末考试成绩用SPSS26.0进行独立样本t检验,相关分析和回归分析,显示教学设计及态度对线上学习起到关键作用,期末考试结果亦存在
教海探新 |
新建校区大学数学公共课教学模式的探索与实践
摘 要:2015年10月,为响应国家“一带一路”倡议,适应国家高等教育布局结构调整,教育部批复,设立中国石油大学(北京)克拉玛依校区(以下简称校区)。校区以“高层次、应用型、国际化”为人才培养目标。“如何进行高质量数学教学”?通过一段时间的讨论、摸索,依据教育部“以本为本”的方针和布卢姆“掌握学习”教学理论以及教学大纲、考研大纲、中国石油大学(北京)经验,逐渐形成了较完整的数学课程教学模式,其中
师资·人才 |
西部采矿工程专业校企协同创新型人才培养模式的构建与实践
摘 要:在“新工科”教育改革背景下,地方特色高校整合校内外资源开展校企合作协同育人是传统专业人才培养模式改革的有效途径。基于工程教育以学生持续发展为中心理念,阐述新时代煤炭行业人才培养现状及存在问题,突出传统采矿与煤炭智能开采的交叉融合,构建了以学生工程实践和创新能力提升为目标的校企协同育人模式,培养面向西部区域经济发展及煤炭行业智能化建设的应用创新型高层次技术人才。 关键词:新工科;工程教育
师资·人才 |
新医科背景下医学院校英语教师培训研究
摘 要:新医科是“四新”建设的重要组成部分,旨在探索具有创新性和前瞻性的复合型医学人才的培养,以提升我国在国际舞台上的竞争实力。文章以新医科为视角,采用问卷调查的方式,通过分析西安市某医学院校英语教师的职业发展需求,有针对性地提出医学院校英语教师的研修培训方案,旨在促进医学院校英语教师专业性发展,提高复合型医学人才的培养质量,助力健康中国的建设。调查发现,绝大多数大学英语教师希望通过线上线下混合
师资·人才 |
高校本科生与研究生人才培养联动机制研究
摘 要:针对本科生人才培养与研究生人才培养缺少联动与结合的现状,为构建本科生与研究生两阶段人才培养相互衔接、相互结合、相辅相成的人才培养模式,以财经类高校本科生与研究生人才培养模式为例,从教学内容衔接、教学方式衔接、培养过程衔接和课程体系衔接等方面,分析了两阶段培养模式衔接的不足及人才培养过程中出现的断层现象。为此,提出优化课程设置、变革教学方式、分化培养过程、成立互助小组、共享教育资源等本硕人
师资·人才 |
技能型军士“工匠精神”在职业教育实践课程中的培育方法研究
摘 要:技能型军士是我军建设发展的重要力量,针对实践课程的特点及在技能型军士人才培养中的作用,研究了技能型军士培养中“工匠精神”的内涵、构成要素及生成之路,阐述了教员在“工匠精神”培育中的设计和引领作用,并从课程设计、组织实施和有效评价三个阶段,探索了在实践课程教学中实施“工匠精神”培育的策略,从而全面提升技能型军士人才的综合能力。 关键词:技能型军士培养;工匠精神;实践课程教学;培育策略
高校思政 |
人文地理学课程思政示范课程建设的探索与实践
摘 要:课程思政是高校实现立德树人目标的有效途径之一。作为人文地理与城乡规划专业重要的核心课程——人文地理学,包含大量的课程思政元素,可以作为专业教育与思政教育融合发展的排头兵,带动整个专业课程改革。文章以人文地理学课程思政示范课程建设为例,介绍了课程专业教学与思政教育融合目标,从唯物主义思想、社会主义核心价值观、家国情怀、国家政策等角度对课程不同章节教学内容进行了设计,探究了课程思政教学形式与
高校思政 |
高校院系基层党建工作的探索与实践
摘 要:北京科技大学自动化学院党委始终坚持把党的政治建设摆在首位,全面贯彻党的教育方针,紧密围绕学校“双一流”建设和“三全育人”综合改革试点工作,从“坚持政治统领、坚持固本强基、坚持立德树人”三个方面精准发力,持续推进党的领导科学化制度化、全面提升党支部组织力战斗力、切实增强师生思想政治教育针对性实效性,为推动学院各项事业高质量发展提供坚强的思想引领和组织保障。 关键词:政治统领;固本强基;立
高校思政 |
思想政治理论课实践教学基地品牌建设初探
摘 要:思政课实践教学基地品牌是指与当地资源相结合、特征明显、具有广泛价值的思政课实践教学基地建设模式。以呼伦贝尔为例,整合当地资源供思政课实践教学所用。同时采用多学科视角,吸引多主体参与,建设主题实践教学基地体系及实践教学校际联盟、校地平台,从而实现基地建设模式创新,进而实现品牌的多方面价值。 关键词:思想政治理论课;实践教学基地;品牌 中图分类号:G641 文献标志码:A
高校思政 |
法学本科课程思政的伦理意义及其教学实现
摘 要:法学本科教育应着力培养学生德法兼修的职业素养,在“德”性光辉的照耀下,实现个人发展、法律职业共同体伦理素养提升与国家社会进步的同向并进。为此,法学教育工作者要挖掘各门课程中蕴含的核心价值要素即“价值焦点”,以此为意识世界成长提供理论超拔和深度指引,使意识世界所引领的法律实践领域充满文明、公正和诚信。通过案例教学法、模拟法庭教学法、诊所法律教学法等“外三法”与意识集中教学法、理论线索贯穿法
高校思政 |
高校教工党支部活力调研与策略探析
摘 要:高校教工党支部的建设和活力状况对推动高等教育教学、科研及管理等各项职能落实具有重要作用。课题组采用问卷调查、面谈及电话采访方式对以上海为主9个省市的部分高校开展了教工党支部活力情况调研,对69名高校教工党支部书记、40名支部委员和81名党员提交的调研问卷结果进行了统计分析。基于调研结果分析,从实践角度探讨提升高校教工党支部活力的策略及保障机制。 关键词:高校教工党支部活力;调研;策略