期刊详情
查看往期
期刊目录
2021年25期
前沿视界 |
基于动态知识转化模型的旅游管理本科实践教学优化探析
摘 要:实践教学作为旅游管理专业本科培养的特色环节之一,受到旅游教学研究的关注。与已有研究不同,文章从知识传递这一教学本质出发,将旅游本科实践教学视为隐性知识和显性知识螺旋动态转化提升的教学过程。借助动态知识转化模型,分析模型中知识转化过程(SECI)、场(BA)和知识资产(KA)三个要素对旅游本科实践教学的意义和作用,提出旅游本科实践教学知识转化模式及其要点。实践教学知识转化模式下,旅游管理专
前沿视界 |
基于五位一体实践育人模式的新工科新工训
摘 要:哈尔滨工业大学工程创新实践中心利用自身学科优势,针对培养当代大学生的综合素质,做出创新改革,提出一系列新的发展方向。在原有工程训练基础上重新构建适应新工科的机械制造基础课程与教学体系,实现知识、能力、实践、创新一体化培养,最终通过各类大学生学科竞赛项目、大学生创新创业计划牵引串接整个工训过程,通过“能力叠加”实现知识向能力的转化,使学生的素质、能力得到进一步展现。 关键词:发展方向;新
前沿视界 |
“新工科”类前沿交叉通识课程的建设探讨
摘 要:在“新工科”教育建设的背景下,随着社会发展、科技进步以及社会需求越来越多样化、功能化、人性化,打造前沿交叉类通识课程的必要性日益凸显。文章结合材料类专业人才培养目标,以奇妙的功能陶瓷课程为例,对该类前沿交叉通识课程的建设展开了探索。论文提出建设前沿交叉类课程建设需要遵循的基本思想为:以培养学生的认知与理解能力为基础,以开发学生的创新与拓展能力为准则,以培养工程实用型人才为目的;在课程建设
前沿视界 |
个性化人才培养与一流专业建设的探索与实践
摘 要:在当前“国内国际双循环”新发展格局下,高等教育要立足学生个性特质差异,创新人才培养模式,提升高等教育质量,完成时代赋予的使命和功能。以我校地理学一流学科建设为例,通过修订完善个性化人才培养方案,优化课程体系设置和考核评价方式等,多措并举推进专业个性化人才培养模式的探索与实践,取得了一定的实践经验和成果,可为相关高校个性化人才培养提供借鉴。 关键词:个性化人才培养;一流专业建设;教学改革
前沿视界 |
国内外材料科学与工程硕士研究生课程体系对比
摘 要:课程建设是研究生教育的核心,文章对比了国内外较为典型的材料科学与工程硕士研究生课程,从学分分布、必修、选修课程设置以及实践环节分析了“双一流”学科与地方院校学科差距,结合地方院校研究生课程建设实际,提出构建具有特色的研究生课程教学体系的思考。 关键词:课程设置;研究生教育;教学体系 中图分类号:G643 文献标志码:A 文章编号:2096-000X(2021)25-0019
创新创业教育 |
“科技创新大学四年不断线”课外实践模式探索与实践
摘 要:以“大学四年科技创新不断线”为目标,建立“教师引导、学生主体、年年参与、人人收获”的科技创新人才培养模式,科学合理地配置四年科创的内容,加强学生创新意识和综合实践能力的培养。经多年实践证明,提出的培养模式和具体实施方案,保障了实践教学质量,从根本上扭转了目前实践内容滞后于科技发展的不利局面,紧跟时代步伐,满足社会对创新型、复合型人才的需求。 关键词:教学改革;科技创新;人才培养模式;实
创新创业教育 |
轻化工特色环境工程专业实践创新平台建设的探索
摘 要:实践教学平台是实践教学的重要基础,也是提升学生工程实践创新能力的重要保证。针对环境工程专业实践平台建设中存在的问题,以新工科建设和工程教育认证理念为指导,构建轻化工特色、虚实结合的校内实践教学平台,以重点实验室为依托的本科生自主科研创新平台,以工程技术研究中心为载体的校内外协同育人实践教学平台等“三位一体”的实践创新平台,全面提升了学生工程实践和创新能力。 关键词:环境工程专业;轻化工
创新创业教育 |
“重叠共识”视阈下大学生创业价值观教育探究
摘 要:纵观当前大学生创业价值观的问题、归因及教育现状发现,当前大学生创业价值观教育体系的构建在其存在的合理性、实施的必要性以及教育的有效性等方面存在着社会认知上的分歧和偏差。借鉴罗尔斯的“重叠共识”的价值意蕴及启发,把思想政治教育的主要原则有机融合到大学生创业价值观教育中,构建和完善大学生创业价值观课堂显性教育和以文化人隐性教育机制,促成“内化于心外化于行”的创业价值观教育体系的“重叠共识”基
课题研究 |
以能力成果为导向的数字媒体技术专业课程体系一张图建设
摘 要:课程体系的构建是高等院校办学特色的基础。文章以数字媒体技术专业应用创新型人才培养为例,研究建设本专业培养目标应达到的能力标准体系,提出以能力成果输出为导向,将能力标准转换为课程体系的构建思路,并探索建立了本专业课程体系一张图。同时建成实践课程“结果可见”平台,成为预期能力成果目标达成的有力支持。 关键词:课程体系;成果导向;人才培养;数字媒体技术 中图分类号:G640
课题研究 |
以艺术团制模式“带动”专业群建设的实践研究
摘 要:艺术团制模式是现代高职学院学生人才培养的一种创新教学模式,文章以广东文艺职业学院音乐表演类专业为例,开展以艺术团制模式“带动”专业群建设的实践研究,对其教学模式的构建、人才培养以及课程设置进行研究分析,从而构建出新型教学模式,文章目的是为高职院校于教学改革方面提供相应有价值的参考。 关键词:艺术团制;专业群;职业学院 中图分类号:G640 文献标志码:A
课题研究 |
内地高校新疆籍少数民族大学生学习动机对学习收获的影响:学习投入的中介作用
摘 要:为考察内地高校新疆籍少数民族大学生学习动机、学习投入和学习收获之间的关系,本研究采用大学生学习动机问卷、学习投入问卷和学习收获问卷对221名内地高校新疆籍大学生进行调查。结果显示:1. 新疆籍少数民族大学生的学习动机和学习投入都高于新疆籍汉族大学生;2.内部学习动机可以正向预测新疆籍少数民族大学生的学习投入和学习收获;3. 学习投入在新疆籍少数民族大学生内部学习动机与学习收获的关系中起完
课题研究 |
家庭教育指导融入高等教育的实现路径研究
摘 要:高校融入家庭教育指导,既是时代要求,也是现实所需。其目的有二:一是培养家庭教育指导人才,二是面向高校全体大学生开展家庭教育指导。具体思路为:首先规划家庭教育指导的内容,促使大学生明确身为父母的家庭教育责任和意识,继而阐释家庭教育的范畴、理念与方法;其次,探寻高校家庭教育指导的实现形式,如以通识课形式开设专门课程、融入高校思想政治理论课和校园文化活动等。高校融入家庭教育指导,有助于培养与提
课题研究 |
融媒体视域下优秀传统文化传承对高校德育效果提升的影响及对策研究
摘 要:网络信息时代,传统媒体已不能满足社会发展需要,新兴媒体的崛起是大势所趋、时代发展潮流。中华优秀传统文化受到了外国文化的入侵,导致新一代社会青年对传统文化一窍不通,本末倒置。文化需要一代代传承,民族文化需要认同感。高校是培养社会主义事业接班人的摇篮,是青年一代人生观、价值观、世界观养成的基地。创新教育教学模式,加快促进媒体融合,引入中华优秀传统文化内容,是高校开展德育教育的有效载体。 关
博士论坛 |
传统课堂学生积极性提升的探索与思考
摘 要:在MOOC等新型教学模式日益发展的当今时代,传统课堂教学依然占据高校教学的主流地位,提升课堂学生学习积极性仍是高校教育所面临的重要内容。文章从学习动机理论出发,结合自身教学经历,通过设置合理目标、增加学习任务趣味性、增强自我效能感等方式,探索与思考常规教学方法、现代化教学手段以及课程思政的有机融合,以期提升学生学习的积极性,为相关课程教学提供借鉴与参考。 关键词:课堂教学;学习动机;常
博士论坛 |
数字变革背景下新商科实训基地建设探索
摘 要:积极响应国家产教融合号召,分析现时期服务型企业员工面临的数字转型挑战与职业院校新商科人才培养最新要求。梳理职业院校与金拱门(深圳)协同建设实训基地发展历程及任务,明晰职业教育公共实训基地的主体与定位,从场地设置、课程开发、师资构建等层面探讨实训基地的职业性、公共性和社会性内涵建设,体现良好的示范效果与社会效应。 关键词:产教融合;现代学徒制;新商科;公共实训基地 中图分类号:G710
博士论坛 |
马克思主义与当代课程专题式教学探析
摘 要:马克思主义与当代课程作为博士研究生培养阶段的重要思想政治课程,其教学质量的好坏将直接影响到学生毕业后思想政治素质的合格与否。本研究以教育基本三要素为视角,分析Z高校马克思主义与当代课程的教育者具备学识丰富和具备切合博士生学习的教学理念的特征,受教育者们具备数量多、所属学科门类面广的特点,其学习方式体现了博士生的学习特点与信息化社会的特征;课程内容兼具政治性与学术性,教学方式符合学生需求。
博士论坛 |
教学与科研相长的实践研究
摘 要:文章以植物组织培养课程为例,对高等院校中科研和教学融合进行了讨论,阐述了具体的实施方法。结果发现科研能够促进教学,帮助教师提高教学水平,有利于创新型人才的培养,取得了良好的教学效果,进而提升了高校的办学水平;同时,教学能够为科研提供新的增长点,促进科研成果的产生。总之,科研促教学、教学助科研,二者相辅相成,完全可以协同发展,科研和教学融合是值得践行的。 关键词:科学研究;科教融合;人才
博士论坛 |
“三步走”上好《概论》第一课
摘 要:毛泽东思想和中国特色社会主义理论体系概论(以下简称《概论》)是我国高校大学生必修的一门政治公共理论课,该课程肩负着用马克思主义中国化的理论成果武装青年学生头脑,使其坚定“四个自信”及培养高素质人才等重要职责,兼有知识教育和价值教育的双重功能。良好的开端是成功的一半,在《概论》第一课的讲授中,教师应从学生实际出发,精心准备、解困释惑、激发兴趣、形成共识,让学生感受到该课程的必要性和重要性,
博士论坛 |
课程思政视域下中药毒理学课程的建设与实践
摘 要:教育的根本任务在于“立德树人”,结合课程特点将思政元素融入教学环节,以立德树人为教育核心,是高等教育改革的必然趋势,也是培养学生树立正确人生观、价值观和道德观的重要手段。那么如何落实立德树人,将思想政治工作贯穿专业课程教学,实现专业教育与思想政治教育的有机融合,并及时分析总结思政教育融入课程教学中存在的问题,积极探索解决方法,不断在教学实践中进行尝试和创新呢?文章将结合中药毒理学的课程特
教海探新 |
数控技术课程在线教学方法探索与实践
摘 要:利用优学院教学平台对数控技术课程的线上教学方法进行探索与实践。从教学设计与方法、教学过程、教学效果这三个方面着手,探索研究并尝试开展了“一主体、三情境、双保障、多元考核”的教学方式,以达到有效提高教学质量和教学效果的目的。 关键词:数控技术;教学设计;线上教学;教学方法 中图分类号:G642 文献标志码:A 文章编号:2096-000X(2021)25-0
教海探新 |
基于慕课+合作学习的混合式教学优化
摘 要:本科教学能力的提升是建设一流学科的重要措施之一。为了深化教育改革政策,本研究提出构建线上线下双轨制混合式教学优化模式。以工程地质学为例,围绕改进式慕课+合作学习和自适应学习方案建设与实践开发,探索我校工程地质学课程教改特色,为优势学科建设提供可参考的案例。 关键词:慕课;合作学习;自适应学习;混合式教学;土木工程地质学 中图分类号:G642 文献标志码:A 文章编
教海探新 |
大学生个人层面社会主义核心价值观教学策略
摘 要:以马斯洛需要层次理论为指导,紧紧围绕大学生的安全需要、爱与归属需要、尊重需要及自我实现的需要解析“爱国、敬业、诚信、友善”的内涵,并探讨了具体的教学方法与策略。 关键词:需要层次理论;社会主义核心价值观;教学策略 中图分类号:G641 文献标志码:A 文章编号:2096-000X(2021)25-0088-04 Abstract: Under the g
教海探新 |
理工科院校研究生学术英语“协同教学”模式探索
摘 要:根据我国对高层次研究生教育的要求,立足理工科院校学术英语能力培养,探索“协同教学”的内涵、学术英语教学团队的设计及教师角色分工、“协同教学”模式的突出优势,以及目前学术英语“协同教学”所面临的挑战,试图为理工科院校研究生学术英语教育者提供一些教学模式启示,从而为更好地培养能围绕国际学术前沿、利用国内国际两方面资源的优质创新人才进一步打好基础。 关键词:协同教学;学术英语;理工科院校研究
教海探新 |
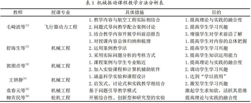
兼顾理论与实践的机械振动基础课程教学模式探索
摘 要:针对目前机械振动基础课程教学中存在的学生学习积极性不高、理论与实践脱节等问题,文章详细对比分析了常用教学方法的特点,并探讨提出ETHCP教学模式,在每节课程中将实验演示、理论推导、历史简述、案例分析和课堂练习有机结合,并通过具体教学案例论述了ETHCP实施过程。教学实践表明,ETHCP可以有效提高学生学习兴趣,并且多数学生对工程中的振动问题可以提出有效的解决思路。 关键词:机械振动;教
教海探新 |
农业信息学课程“线上+线下”混合式教学初探
摘 要:自2010年(中国移动互联网元年)以来,各种智能移动终端的快速发展,让信息传播、获取的方式出现了革命性的转变。网络时代意味着教育模式需要转变。为了适应新时代多元化、碎片化模式知识获取的需要,以农业信息学课程为例,于2015-2020年构建了“微视频+网络即时通信+课堂互动教学”的混合式教学模式,多年的教学实践结果表明,符合课程特点的混合式教学模式能够提高学生学习的效率和积极性、拓宽学生学
教海探新 |
基于网络平台的微课教学探析
摘 要:微课在众多的移动学习端中拥有自身独特优势,打破了传统课堂的局限性,突破时间和空间限制,学生能在任何时间和地点进行学习。“短、小、精、悍”四个特点充分展现微课的优势,面对众多的微课,我们应该选择主题鲜明,内容紧扣主题;时间适宜,在学生接受范围之内;图像清晰,观看时清楚明了的高质量微课。微课应用中存在如下问题:微课认知不足,覆盖面不全;建设微课的水平相对较低;微课缺乏有效的评价体系,针对这些
教海探新 |
植物进化在大学通识教育中的教学设计
摘 要:通识教育是一种自由、通达的教育,同时也是一种重视文明、拓宽基础和培养高端人才的教育。它是对核心教育课程和专业教育课程的有力补充。在重视综合型和高素质人才培养的今天,各高校在本科生课程中不断设置和增加通选课,开展通识教育。文章综述了高校通识教育中植物进化所开设的课程类型,以及在此基础上提出了植物进化的教学设计。文章结果对植物进化在通识教育课程中提高学生综合对比分析能力以及培养学生的辩证发展
教改新论 |
投资银行理论与实务课程实训环节教学改革措施
摘 要:在投资银行理论与实务的课程教学中,实训环节是检验课程理论学习成果的重要手段和由理论学习过渡到从业实践的桥梁与纽带。通过对投资银行理论与实务课程的教学实践与教学方法,尤其是实训等内容的梳理,对实训环节中发现的问题进行分析,结合先进的教学手段——采取翻转课堂、课堂汇报、案例综合作业等多种有效措施进行实训环节教学改革,经过实践检验,达到了较好的教学效果。预期为投资银行理论与实务课程乃至其他相关
教改新论 |
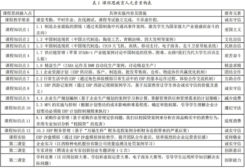
基于超星一平三端的“互联网+课程思政”教学改革探索
摘 要:针对高校课程思政统一认识不够、教师能力不足、资源建设匮乏、教学方式单一、经费投入不足等方面的问题,以ERP原理与应用课程为例,基于学生德才兼备和全面发展核心宗旨,进行了课程思政教学目标设计和育人元素设计;以超星一平三端智慧教学系统为依托,基于互联网+信息化教学技术,构建了以课程知识点育人元素为切入点,以精品资源建设为核心,教学全过程环节有机融合为一体的“互联网+课程思政”教学新模式,开展
教改新论 |
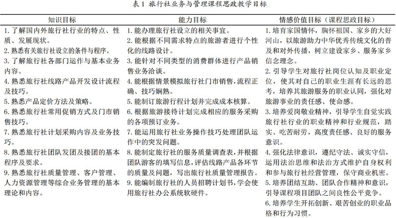
旅行社业务与管理课程思政教学改革路径探索与反思
摘 要:旅行社业务与管理是旅游管理专业的核心课程,是具有职业教育特点的理实一体化课程。文章在分析了课程性质、设计思路和任务驱动项目化教学实施基础上,以《高等学校课程思政建设指导纲要》为改革依据,明确了课程思政目标;梳理了课程内容,挖掘出课程中蕴含的思政元素,找准契合点实现有机融入;结合专业特色和思政教育元素的呈现方式选择恰当的教学方法,采用先进的教学手段,最大化地发挥思政元素育人功效的教学实践探
教改新论 |
《大学英语教学指南》视角下的大学英语混合式教学改革初探
摘 要:面对不断缩减的课时和更高的人才培养要求,大学英语正在面临更加严峻的教学挑战。而根据《大学英语教学指南》(2020年版)的要求,通过同时实施线上网络课和线下见面课的混合式教学,能够在线上扩展课时的同时提供自主学习的机会。因此,有必要从教学内容、教学方式、教学过程和评价手段等方面对大学英语课程进行混合式教学改革,使大学英语课程能够更好地培养出具有较强外语能力,能够适应国家和社会经济发展的高水
教改新论 |
面向工程教育专业认证的现代控制理论高新课教学改革研究
摘 要:以工程教育专业认证与北京邮电大学高新课建设为背景,从课程思政、教学内容设计、教学方法、考核方式及持续改进机制等方面,提出我校现代控制理论课程的教学改革方案与措施,旨在加强培养学生的创新能力和工程实践能力。 关键词:现代控制理论;工程教育;思政教育;高新课;教学改革 中图分类号:G642 文献标志码:A 文章编号:2096-000X(2021)25-0128
高教管理 |
新时代高校少数民族大学生教育管理体系构建
摘 要:少数民族大学生的成长成才关系到民族教育文化事业的繁荣与发展、社会的和谐稳定和人民的幸福生活。通过了解和分析少数民族大学生特点和学校教育管理存在的主要不足,有针对性地构建少数民族大学生教育管理体系,探索新时代教育管理新路径、新模式,对有效推进民族团结进步教育、推进高校教育管理体系和治理能力现代化具有重要的现实意义。 关键词:新时代;少数民族大学生;教育管理;体系构建 中图分类号:G64
高教管理 |
开放共享背景下高校实验室的安全管理策略研究
摘 要:针对目前高校实验室推进开放共享运行过程中面临的实验室安全管理问题,从高校及相关职能部门、实验室管理者角度出发,在安全管理体制机制设计、管控措施制订等方面,提出加强和改进实验室安全管理工作的策略和措施,为实现实验室安全管理工作的科学化和精细化管理,确保实验室安全有序运行提供参考和借鉴。 关键词:高校实验室;安全管理;策略 中图分类号:G647 文献标志码:A
高教管理 |
全天候开放-无障碍互动型显微镜实验室的建设及其在高校实践教学中的应用
摘 要:显微镜实验室互动与开放一直是相关高等院校实验室建设的重点。针对显微镜实验室教师与学生缺乏互动及实验室开放困难的难题,我校建设了无障碍互动显微镜实验室,并开发了全天候预约开放与视频监督管理系统。投影屏幕、教师显微镜-IPAD与学生显微镜-IPAD通过无线网络连接,每个IPAD都可以访问其他IPAD并将现象投影至大屏幕,实现教师与学生无障碍互动交流。学生可以根据实验室正常课程安排和自己的时间
师资·人才 |
高职学生英语跨文化交际能力现状调查及培养策略
摘 要:为了解高职学生英语跨文化交际能力现状及存在的问题,对某高职院校368名学生开展问卷调查。调查问卷以Byram及文秋芳的跨文化交际能力模型为理论基础,参考相关的跨文化交际能力自测量表并进行适当调整,制定“高职学生跨文化交际能力调查问卷”。调查结果显示,学生在英语听说能力、语用能力、策略能力、对跨文化知识的了解及跨文化敏感度等方面都存在一定的欠缺。针对这一调查结果,高职英语教学可以从采用交际
师资·人才 |
临床医学研究生对导师指导满意度调查分析及优化策略
摘 要:目的:调查医学院校临床医学专业硕士研究生对导师指导的满意度,探究影响因素并为优化导师指导提供借鉴。方法:对在读临床医学硕士研究生进行问卷调查和访谈,采用多元线性回归进行数据分析。结果:临床医学研究生对导师科研和临床实践指导满意度评价总分分别为(4.47±0.50)分和(4.76±0.47)分,导师的学术和道德修养、科研指导频度、提供课题参与度和学术交流是科研指导满意度的影响因素(P<
师资·人才 |
基于工程教育专业认证的核工程类专业师资队伍建设
摘 要:核工程类专业的工程教育认证对培养符合行业、企业需求的核技术人才具有重要意义,师资队伍作为工程教育认证中的关键因素之一,其直接影响学生培养质量与毕业要求的达成。东华理工大学核工程与核技术专业于2019年通过了工程教育认证,以该专业在工程教育认证中师资队伍建设为例,归纳了师资队伍建设现状,探讨了基于工程教育认证的师资队伍建设主要举措,总结了师资队伍建设的经验,为核工程类专业工程教育认证工作的
师资·人才 |
构建以立德树人为核心的人才培养体系
摘 要:以国家实施创新驱动发展、“一带一路”倡议、“互联网+”等为背景,从加强课程思政建设、加强导师制和师资队伍建设等四个方面建设城市地下空间工程一流人才培养体系,坚持把立德树人融入到整个培养体系中,引领全国高校城市地下空间工程课程体系改革。 关键词:城市地下空间工程;人才培养体系;课程思政建设 中图分类号:C961 文献标志码:A 文章编号:2096-000X(
师资·人才 |
“嵌入”第三方评估项目的经管类专业复合型人才培养模式研究
摘 要:我国已进入全面高质量发展的新阶段,这更需要具有渊博知识和扎实专业技能,思想意识超前、创造力强、有远见的高素质复合型人才。基于此,结合高校现有人才培养资源禀赋,在经管类专业复合型人才培养理论分析基础上,着力从培养目标确立,培养平台构建,培养实施方案及培养效果检验等方面研究构建一个可复制、可推广、适合高校“嵌入”第三方评估项目的经济管理类专业复合型人才培养模式。 关键词:第三方评估项目;经
高校思政 |
食品环境学课程中课程思政的融入与实践
摘 要:在环境问题日益严峻和食品安全问题层出不穷的大背景下,食品环境学已成为食品专业本科生的专业核心课程,在本科培养体系中占有重要地位。文章以食品环境学课程为例,通过知识点梳理、案例融合、翻转课堂、第二课堂交流等方式,将专业课知识点与课程思政内容相结合,使思想政治教育有机地融入本科生的专业教学中,并对实践效果进行了初步的分析及讨论,为自然学科类专业课程的课程思政建设提供有益参考。 关键词:课程
高校思政 |
回顾与展望:高校“课程思政”实施效果评价的研究述评
摘 要:“课程思政”实施效果的评价作为一种新兴的评价领域,学界围绕“课程思政”实施效果评价的价值意蕴、评价体系构建、不同研究视角的探讨、特定专业课程的评价等方面进行了较为深入的研究,取得了一定成果,也存在一些不足。通过梳理与回顾,该领域后续研究应注重加强“课程思政”实施效果评价的学理支撑研究,找准制约高校“课程思政”实施效果评价的关键问题,转变高校“课程思政”实施效果评价的研究方法和手段。 关
高校思政 |
高校学生集体主义精神教育的形式创新研究
摘 要:青年大学生是国家发展建设的重要力量。进入新时代,实力爱国的青年学子更应志存高远,坚定理想信念,以应对复杂多变的世界形势。因此,加强大学生集体主义精神教育,塑造大学生的集体主义价值观,更应立足新时代发展的必然要求,引导学生树立集体主义观念,寻求契合个人价值与社会价值实现的有效途径,从而真正培养符合社会主义事业需要的建设者和可靠接班人。 关键词:高校;集体主义精神教育;形式 中图分类号:
高校思政 |
基于中国优秀文化的大学英语“课程思政”建设研究
摘 要:大学英语“课程思政”是开展德育工作的重要环节和手段。中国优秀文化蕴含着丰富的精神内涵,将中国优秀文化融入大学英语“课程思政”,是实现立德树人根本任务的有效途径。实现这一目标,要着重做好学校顶层设计并加强教师队伍建设。 关键词:大学英语;课程思政;中国优秀文化 中图分类号:G641 文献标志码:A 文章编号:2096-000X(2021)25-0177-04 Abstra
高校思政 |
高校“课程思政”建设现状及未来路径
摘 要:高校作为培养社会主义接班人的重要场所之一,肩负着立德树人的重要使命。为更好地实现新时代下的育人要求,应强化立德树人理念,全面推行“课程思政”建设等教育教学改革。但在推行过程中存在不少问题,需采取有效措施克服这些问题,更好地全面推动“课程思政”建设工作。文章以概率论与数理统计课程为例,介绍了该门课程在“课程思政”建设中所做的尝试,以期能够给其他课程带来一定的借鉴作用。 关键词:课程思政;
高职论坛 |
基于“三教”改革的高职院校课程建设实践与思考
摘 要:新形势下,教师的“教”与学生的“学”都有了更深层次的变化,职业教育在此背景下如何实现转型升级,是新时代“三教”改革背景下的重大课题。文章以课程建设为主抓手,从职业院校课程建设设计原则、课程建设研究内容及着力点、课程建设实现路径三方面探寻学生、教师如何实现工作工程系统化的重构;以课程建设目标、视角、内容为考量点,着力打造具备学习持续度、学习深度、学习满意度的开放课程生态系统课程内容,旨在持
高职论坛 |
高职院校集团化办学发展路径探析
摘 要:广东职业技术学院在发展进程中,以广东纺织职业教育集团为主导,通过集团办学模式的指引,学院将产教融合、校企合作、产学研、工学结合、知行合一的人才培养思路贯穿到教学、科研与实践环节的全过程,充分利用校内与校外教学科研资源,积极参加各种类型的学科竞赛,重视招生工作,争取到优质生源,因此人才培养质量显著提升,成为一所珠三角地区行业影响力较大、知名度较高、深受企业欢迎的高职院校。 关键词:高职院
高职论坛 |
基于“非遗”项目的高职院校德育体系建设与实践
摘 要:非物质文化遗产蕴含中华民族特有的精神价值、思维方式、美育智慧、文化意识、工匠精神和劳动精神,对构建高职院校大学生的社会主义核心价值观有着潜移默化的熏陶和促进作用,是当代大学生德育教育体系构建的重要组成部分;“非遗”文化进校园,通过中华民族非物质文化遗产的学习、传承、传播和推广,对培养高职院校师生的文化视野、美育知识、工匠精神和劳动意识有重要作用。以雅安国家级“非遗”文化荥经黑砂校园传承为