期刊详情
查看往期
期刊目录
2021年12期
前沿视界 |
高校应用型转型再探
摘 要:地方高校向应用型转型是国家主导的高等教育战略调整,是教育强国战略的重大行动,是中国高等教育的又一次转型。从政策文本分析,高校向应用型转型的教育战略是逐步明晰完善的,经历了四个阶段:萌芽阶段、探索阶段、启动阶段和推进阶段。这一战略从酝酿开始,就与高等职业教育密切相关。职业教育体系的逐步完善,使构建“H”型高等教育结构成为可能。应用型与研究型和技术技能型并列,作为一种独立的高等教育类型,可以
前沿视界 |
生态文明视角下高校“两型校园”绩效评价文献综述与研究展望
摘 要:“长株潭城市群”是我国首批“两型社会”综合建设试验区之一,高校作为“两型社会”的重要组成部分,对“两型校园”进行绩效评价是生态文明建设的重要举措。文章运用文献分析对生态文明、两型校园、绩效评价进行研究,展望未来高校生态文明绩效评价的研究趋势。 关键词:生态文明;两型校园;绩效评价 中图分类号:G640 文献标志码:A 文章编号:2096-000X(2021)12-00
前沿视界 |
“共情”“引导”“培育”:抗“疫”素材融入大学生爱国主义教育路径研究
摘 要:爱国主义始终是中华民族最重要的精神财富、是中华民族前进的强大精神动力,新冠肺炎疫情给中国乃至世界的发展带来了威胁和挑战,中国人民在党中央的领导下,用伟大的爱国主义精神谱写了伟大的抗“疫”历史,思政教育者要把握此次特殊的爱国主义机遇、充分挖掘在这场战“疫”中感人素材,有感情、有层次、有深度、有对比地讲好中国抗“疫”故事,通过“共情”“引导”“培育”的方式将抗“疫”故事融入爱国主义教育中,激
前沿视界 |
重大疫情影响下的高校就业指导与服务创新发展研究
摘 要:就业是最大的民生工程、民心工程、根基工程。高校毕业生就业,更是关乎高等教育发展与社会安定和谐。突如其来的新冠肺炎疫情,为高校毕业生就业工作带来了前所未有的冲击。文章通过调查研究,从重大疫情影响下高校毕业生就业需求、就业心理、就业行为等方面出发,分析突出存在的问题,并根据疫情防控常态化现状,提出了“两项工程、三个引导、四点融合、五种计划”的“2345”就业工作服务新模式,以期促进高校毕业生
前沿视界 |
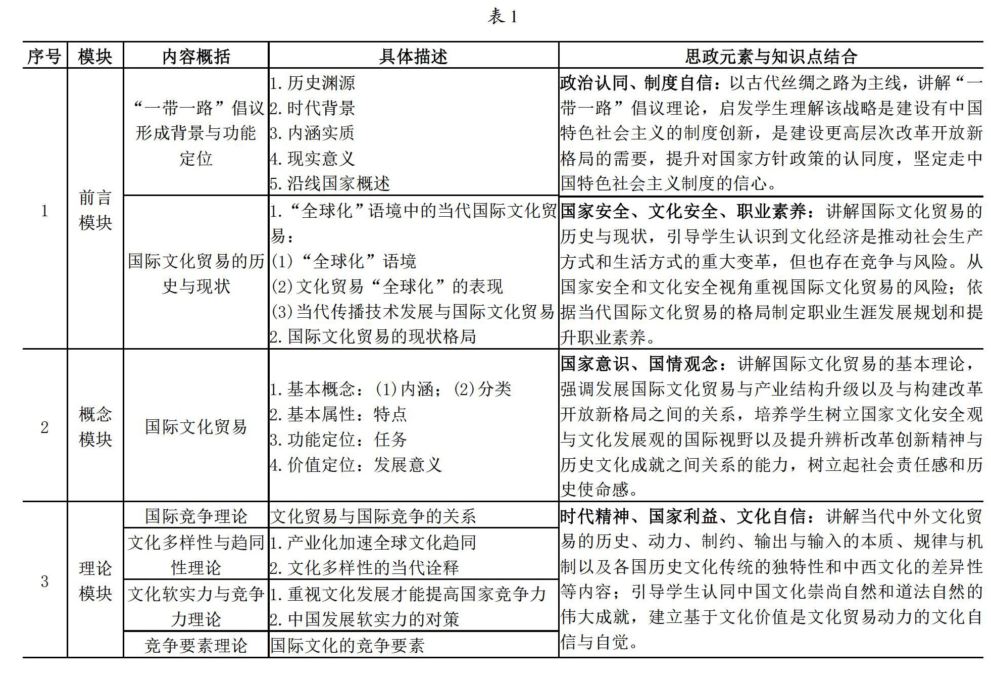
见微知萌 德融课堂
摘 要:人文社会科学类课程所蕴含的求真务实、与时俱进、科学思辨、真理与价值、引领与吸纳、事实与规范等内涵是开展课程思政的良好载体。因此,人文社会科学类课程是开展全方位育人的最佳阵地。基于课程思政的理念,以“一带一路文化贸易”课程为例,介绍了开展课程思政建设中的案例筛选、开展方式以及实施误区,进一步提升专业课课堂教学的育人功能。 关键词:“一带一路文化贸易”教学;课程思政;案例 中图分类号:G
前沿视界 |
“一带一路”背景下的高校英语专业课程建设初探
摘 要:“一带一路”背景下,我国当前高校英语专业教学面临着机遇与挑战。为了从根本上保证商务英语专业科学合理的构建和落实,在“一带一路”背景下,高校必须要结合现实要求,从多个环节和角度出发,实现对人才的培养。文章对此进行分析,在对人才培养目标进行确定的基础上,还要制定和落实符合现实要求的专业化课程体系,构建商务英语专业师资队伍,对现有的课程教学体系进行不断完善和优化。只有这样,才能保证“一带一路”
创新创业教育 |
“停课不停学”背景下《创业基础》线上教学思考
摘 要:《创业基础》是湖南中医药大学所有本科专业大一学生的公共必修课程,学生人数众多且专业不一。在新冠肺炎疫情防控背景下,《创业基础》课程积极响应“停课不停学”号召,结合课程特点,采取了同步线上教学方式。文章针对线上教学实施的方案进行总结及反思,并总结了以后线下教学中值得借鉴的经验。 关键词:《创业基础》;线上教学;同步教学 中图分类号:G640 文献标志码:A 文章编号:2
创新创业教育 |
创新创业2.0背景下高职院校“双创”教育升级版的实施策略
摘 要:我国已形成“双创为主线、科技为引领、产学研用协同、线上线下结合、服务实体经济转型”的崭新局面,正迈向打造“双创”2.0升级版的新阶段。文章以“双创”1.0及2.0升级版为时代研究背景,用比较分析法和文献综述法对比分析了两个不同时代的内涵、变革和着力点,理清了时代脉络。提出了“双创”2.0时代背景下“思创融合、科创融合、专创融合、文创融合、产教融合”五位一体的教育理念,“精神引领、价值塑造
创新创业教育 |
疫情期间基于建构主义的在线课教学效果分析
摘 要:新冠疫情对高等院校的教学环节产生了重大影响,分析和总结这一背景下的新教学理论及其在线教学模式也显得尤为重要。文章以基于建构主义理论下的《创新创业基础》课程教学为实例,在分析课程设计和实施结果的基础上,通过课程教学论坛互动和满意度调查数据的统计分析,确认了这一教学形式对“停课不停学”的有效性,验证了“零存”形式的在线知识点素材对课程教学效果的有效性,而引导式的论坛互动有助于学生知识点“整取
创新创业教育 |
高校创新创业教育、劳动教育与专业教育的融合实践与反思
摘 要:创新创业教育、劳动教育与专业教育四方面的教育既有一定的独立性,却又密切相关。其中专业教育是基础,创新创业教育、劳动教育是实践,四者不能相互替代,但可以相互渗透、融合促进。目前四者的融合教育程度不够,“四张皮”问题突出。以《餐饮管理实务与运营》课程改革为例,文章从人才培养计划的调整、课程改革的具体实践以及初步成效等方面,详细阐述了如何将创新创业、劳动教育融入到专业教育之中,形成“专业+创新
课题研究 |
论信息化教-学场域下的交互关系
摘 要:作为一种“元理论”,场域理论可以用来解释多个学科领域的问题,信息化教-学领域的问题也毫不例外。依据考夫卡(Kurt Koffka)场域理论,文章构造了信息化教-学场域模型,将“心理场”与“物理场”的交互关系进一步具体化,讨论了“心理场”的动力机制对“物理场”的影响,从而透视信息化教-学场域中的各方交互关系,揭示交互关系的内涵,旨在为开放教育环境下的信息化教与学的方式变革和质量提升提供策略
课题研究 |
大学英语课堂中国文化失语问题研究
摘 要:大学英语作为高等教育阶段一门重要的公共基础课,在扩大中国文化影响力中发挥巨大作用。但在当前大学英语教学当中,普遍存在“中国文化失语”问题,教学中片面重视英语文化普及,忽视对中国优秀传统文化英语表达的讲授和练习,导致大学生在跨文化交际过程中交流、沟通不畅,中国文化输出能力较低,严重抑制了优秀中国传统文化的对外传播。文章分析了产生“中国文化失语”问题的原因,并提出了解决这一问题的策略。 关
课题研究 |
医学院校卫生法治教育的思考
摘 要:加强医学院校卫生法治教育,培养具有法治思维的医学人才是职业要求,也是时代所需。当前,卫生法治教育模式面临着新型技术与传统教学的大变革,人工智能、互联网+等不断冲击着我国的传统教学模式。探讨构建合适的卫生法治教育培养模式,深化卫生法治教育教学改革,保障卫生法治教育出路是当前亟需解决的重要课题。 关键词:医学生;卫生法治教育;课程改革 中图分类号:G640 文献标志码:A
课题研究 |
军队院校数字化教学资源建设研究
摘 要:数字化资源建设是推动军队院校教育信息化建设的基础,是促进军队院校优质教育资源拓展和教育能力提升的有效举措。在军队院校数字化资源建设落后于国家整体水平的现实条件下,以网络化、数字化技术和军队院校教育教学特点为前提,根据军队院校职能和定位的拓展,构建了军队院校专业教学数字化教学资源建设模式,探索了军队院校数字化教学资源建设意义、建设目标及其建设内容,提出了目前军队院校专业教学数字化教学资源建
课题研究 |
系统思维视域下高校线上教学反思
摘 要:新冠疫情加速了线上教学在全国范围内的普及,在为广大教师解决授课难题、带来便利的同时,也暴露出存在的种种问题。在系统思维的视域下,通过对高校线上教学现状的审思,提出了技术之困、环境之限、整合之难、设计之艰、效果之尬五个方面的问题,并在课程资源、教学过程、教学评价三个方面进一步深入分析,指出高校教师应整合课程资源而非拼盘教学内容、设计学习路径而非抛售预设环节、实现形变神不变的评价而非表面化形
课题研究 |
高职院校跨境电商“微专业”构建研究与探索
摘 要:全球跨境电商蓬勃发展,成为全新的经济增长点,而跨境电商人才缺口巨大,已经严重影响行业的发展,作为培养应用型人才的高职院校责任重大。跨境电商“微专业”建设以课程设置的动态性和实时性创新了专业建设的新模式,实现跨境岗位职业能力点对点提升,彻底摆脱跨境电商人才供需失衡的困境。文章从跨境电商“微专业”设立的意义入手,构建了“多模块、一平台、共拓展”的课程体系,并对其学分设置进行了详细剖析,提出了
课题研究 |
“互联网+”背景下基础音乐教育MOOC实施发展分析
摘 要:对高校基础音乐教育进行分析,总结“互联网+”背景下基础音乐教育创新的必要性。认识到当前基础音乐教育所面临的问题,旨在通过各项影响因素的分析,完善“互联网+”背景下基础音乐MOOC实施策略,有效提升基础音乐的教学质量,为综合型人才培养提供支持。 关键词:“互联网+”;基础音乐;教学;MOOC 中图分类号:G640 文献标志码:A 文章编号:2096-000
博士论坛 |
聚焦解决复杂工程问题能力培养的《MATLAB在数字信号处理中的应用》教学探索
摘 要:为提高本科生的复杂问题解决能力,文章结合《MATLAB在数字信号处理中的应用》课程,选取超声无损检测为实际工程问题,主要研究内容为激光超声对表面缺陷定量检测研究,采用MATLAB软件实现激光超声信号的采集与处理,通过对声信号的时域与频域分析,最终达到定量检测表面缺陷的目的。文章针对《MATLAB在数字信号处理中的应用》课程现阶段存在的问题,提出了一套以培养学生具有解决复杂工程问题能力为目
博士论坛 |
广东药学教育现状及发展思考
摘 要:近年来我国药学教育进入了质量提升阶段,通过对广东省高校药学类专业招生进行统计分析,文章提出广东应形成金字塔式的药学高、中级服务型人才梯队,加强药学研究型、管理型和服务型人才培养,并建立药学终身教育机构和课程。 关键词:药学教育;服务型人才;终身教育 中图分类号:G640 文献标志码:A 文章编号:2096-000X(2021)12-0081-04 Ab
博士论坛 |
电子科学与技术专业企业实践环节的有效执行及评价
摘 要:企业实践环节是高校培养企业适用人才的重要环节。中国计量大学电子科学与技术专业自2013年获得专业认证和“卓越工程师培养计划”以来,不断地完善和改革企业实践环节,从合作共赢的企业深度融合、个性化实践评价、多层面效果调查等方面梳理了校企实践的改革与探索,总结了一些校企实践过程中的实战经验,初步实现了从企业挑人到企业要人的转变,供普通院校同行交流。 关键词:企业实践;生产实习;合作共赢;效果
博士论坛 |
实践取向的动物学混合式教学模式构建与实践
摘 要:基于项目式学习(Project-Based Learning, PBL)是基于建构主义理论的学习模式,是国内外高校培养学生综合实践能力以及高阶思维的重要渠道,目前被广泛采用。以创新性师范生培养为目标,我校动物学课程在教学改革过程中注重对于阶段化认知与发展规律的应用,采用PBL教学模式,并将该模式与混合式教学模式有机结合起来,形成“基于PBL的动物学阶段化混合式教学模式”。实践证明,该模式
博士论坛 |
基于OBE理念的《交通影响分析》应用型课程建设与实践
摘 要:针对《交通影响分析》课程存在的不足,引入OBE教学理念,遵循“学以致用”基本原则,定位课程教学目标,重构课程教学内容,创新教学方法,采用线上线下相结合的教学方式,丰富教学资源,构建过程性考核及多元化考核评价方式。课程改革实践结果表明,以学生能力培养为中心的教学改革模式提高了学生实践动手能力,锻炼了学生创新思维能力,将课堂知识真正内化为学生综合能力和素养,改善了教学质量,实现了教学培养目标
博士论坛 |
学分制及capstone课程目标下实施导师制的探索
摘 要:培养创新性和个性化人才是当前高校工科专业人才培养面临的主要问题,随着学分制及工程教育认证的推行,传统的“教+管”的教育环节已经不能满足要求,需要增加“导”的环节。以华南农业大学水利水电工程专业为例,通过对工程教育认证中capstone课程目标、导师制的模式、职责要求进行探讨,提出在学分制和工程教育认证要求下实施导师制的指导内容及指导方式,为提高教育质量提供参考依据。 关键词:工程教育认
博士论坛 |
基于工程认证的材料科学与工程专业“生产实习”教学质量评价的研究与实践
摘 要:工程教育认证是国际通行的教育质量保障制度,提高本科教育质量是新时代高等教育的迫切使命。课程质量评价是教学质量监控的核心环节。研究从明确“面向产出”生产实习任务、建立“面向产出”的评价标准、设计“面向产出”的教学内容以及选择合适定性或定量评价方法4个方面介绍“生产实习”课程,如何培养学生能力,又如何考核与评价学生能力。实现与国际接轨,为高校建立“面向产出”的内部质量保障体系提供了借鉴。
博士论坛 |
面向科研能力培养的研究型教学在人工智能课程中的实践
摘 要:作为计算机相关专业硕士研究生阶段的一门重要课程,人工智能课程具有理论和实践并重、创新性强、应用广泛等特点,适合用于培养研究生科研能力和科研思维。文章分析了人工智能课程的特点和存在的问题,探讨了以该课程为载体,以培养研究生的科研能力为目标,从理论授课和实践教学两方面入手的研究型教学及其实施方法。 关键词:人工智能;科研能力;研究型教学 中图分类号:G640 文献标志码:A
教海探新 |
时代使命感下的本科思政教育融入线上教学方法探索
摘 要:根据教育部停课不停学,开展线上教学的精神指示,江汉大学应对疫情对正常开学和课堂教学造成的影响,本课程开展线上教学活动。在疫情的背景下,课程将培育本科生的时代使命感与专业特点结合,既是新时期青年思想政治教育工作的重要内容,又提高了专业课程大学生理想信念、爱国精神、厚植家园的课题高度,从《别墅室内设计》课程线上教学实践出发,以学生为中心,探索开展线上混合教学新方法,高效利用网络平台开展线上教
教海探新 |
“工程材料科学与设计”课程双语教学的研究与实践
摘 要:“工程材料科学与设计”是以双语教育为经,以讲授材料科学知识为纬,针对高年级材料化学专业本科生,配合当前科技信息和先进的教学策略,以培养国际化的材料合成及设计方面的高水平人才为宗旨的一门双语课程。经不断探索与改进,形成了自己的特色并取得了优异的教学成果。“工程材料科学与设计”于2009年被评为教育部国家双语教学示范课程建设项目。文章介绍了作者在“工程材料科学与设计”双语教学实践中的经验,分
教海探新 |
师范类专业认证背景下对分课堂混合式教学模式构建与反思
摘 要:师范类专业认证是全面提高师范类专业人才培养质量、推进师范类专业内涵式发展的重要举措。学科教学论课程作为教师教育课程,是支撑师范类专业认证毕业要求达成的一类重要课程。本研究以学科教学论课程为例,构建了对分课堂混合式教学模式,分析了构建依据和实施流程,并对该模式的创新点、关键点和适切性进行了反思。研究结果有助于提高教学效果、供同行借鉴。 关键词:师范类专业认证;教学模式;构建与反思;学科教
教海探新 |
科研前沿对材料物理专业普通化学教学的促进作用
摘 要:随着国内外科研的迅猛发展,与材料相关的前沿研究成果不胜枚举,而且通过媒体对科研信息的高效报道,本科生能够迅速接触比以往更多的科学概念。传统的教学内容及基本理论知识目前难以满足本科生的好奇心及学习兴趣,如何改变讲课方式及授课内容是目前教学领域广泛关注的热点问题。文章中,作者在多年科研工作基础上,结合教学经验,通过举例初步探讨目前热门的科研前沿对材料物理专业普通化学教学的促进作用。 关键词
教海探新 |
混合式教学模式在初中起点公费定向师范生英语教学中的应用研究
摘 要:文章阐述了混合式教学模式的内涵及其引入初中起点公费定向师范生英语教学的必要性,结合该批公费师范生的特点及自身教学实际,在学习、借鉴与反思已有研究的基础上,分析并探讨了英语混合式教学模式的有效策略以及在疫情时期的具体运用,以期切实夯实学生英语基础,全面提升英语教学质量,做好初中英语与大学英语的有序衔接。 关键词:公费定向师范生;混合式教学;英语教学 中图分类号:G642 文
教海探新 |
基于OBE理念提升本科在线教学质量实践与探索
摘 要:随着“互联网+”时代的到来,信息技术与教育技术深度融合,在线教学已成为教学新常态。文章以河北中医学院为例,基于OBE理念,从教学督导角度,在优化教学管理、提高在线教育技术能力以及构建良好在线教风、学风等方面探索实践在线教学质量的提升路径,保障在线学习与线下课堂教学质量实质等效。 关键词:OBE;在线教学;教学质量;有效互动;教学评价 中图分类号:G642 文献标志码:A
教改新论 |
面向自动化专业核心课程群的专业英语教学改革与实践
摘 要:文章分析了目前《自动化专业英语》课程教学内容、教学模式和学习效果评价等现状和存在的问题。以提高学生专业英语水平和英语应用能力为目的,在深度分析自动化专业课程群的课程构成,以及引入翻转课堂可行性的基础上,提出本课程进行教学改革的具体建议。提出的改进措施可以使本课程的学习与自动化专业核心课程群结合更为紧密,并能充分发挥学生在课程学习过程中的主观能动性,有利于学生更好地将自动化核心知识体系与专
教改新论 |
应用型本科院校实践教学课程改革与探索
摘 要: 针对应用型本科院校《电子电路综合设计》课程实践教学情况,提出地方本科院校课程实践改革的新思路。通过改革课程内容进行分层教学,实践任务驱动式教学设计;改变教学模式,利用翻转课堂因材施教,强化过程控制和管理;创新课程设计考核,构建多元化考核方法;在课程设计中引入思政元素,培养职业素养等方式,全方位提高学生素质。 关键词:实践教学;课程设计;教学改革;考核方式;课程思政 中图分类号:G6
教改新论 |
基于STEM理念在公共数学课程教学改革的研究
摘 要:STEM(科学、技术、工程和数学)教育是当前国际教育研究和改革的热点问题。STEM教育是以探索和设计为目的,并对技术的解决途径和方法进行科学探索。文章基于STEM理念在公共数学课程教学改革的研究总结,从研究的必要性、研究内容、解决的问题及研究方法进行了论述,最后给出应用案例。 关键词:STEM;公共数学课堂;教学改革 中图分类号:G642 文献标志码:A 文章编号:2
教改新论 |
基于SPOC的材料科学基础线上线下混合式教学模式的改革与实践
摘 要:在教育部提出的五大金课目标中,线上线下混合式金课凸显了信息时代教学过程的特点。文章首先概述了线上线下混合式教学的意义,结合我校材料科学基础课的改革实践与探索,从构建优质线上资源、设计课堂教学内容、引入在线虚拟实验及优化考核评估体系等四个方面,提出了材料科学基础线上线下混合教学模式的实施措施,期望能提高学生的学习兴趣和学习效果。 关键词:材料科学基础;线上线下混合;教学改革 中图分类号
教改新论 |
新工科背景下金属材料专业外语“金课”教学改革与实践
摘 要:新工科背景条件下,培养具有国际竞争力的综合知识型人才是当代高等教育中面临的重要挑战,同时针对具有工程背景的金属材料专业学生的培养提出了新的要求。基于互联网模式下翻转教学模式的探索为金属材料工程专业英语教学奠定了基础,实现金属材料专业外语向“金课”的转变,使学生成为教学环节的参与者、实践者,并成为新时代奋斗路上的建设者。 关键词:新工科;互联网;翻转教学;金课 中图分类号:G642
师资·人才 |
新时代生物学师范生教学设计能力培养路径与策略
摘 要:生物学师范生的教学设计能力培养需要跟上新时代生物学教学改革的步伐。指出的精研教学目标、撰写教学反思、研学新型学法、精读教研文章等途径,可以有效引导师范生提升指向核心素养的生物学教学设计能力,也提出了开好教师教育课程、遵循立德树人理念、强化教育实习活动等策略性建议,为拓宽师范生教学能力培养的途径、提高生物学教师教育质量提供参考。 关键词:生物学学科核心素养;师范生;教学设计能力;培养
师资·人才 |
黄炎培职业教育观视角下高职本科人才培养的特征研究
摘 要:随着社会产业的升级、产品复杂程度的加剧、国家职业教育改革实施方案的出台,高职本科迎合时代发展而产生。高职本科是与普通本科并列的全日制本科学历教育,现处于探索阶段。黄炎培先生的“人才需求”“知行合一”“教师聘用”“产学联合体”等职业教育观仍对现今的职业教育发展具有重要的借鉴意义。借鉴黄炎培先生职业教育观,探讨高职本科人才培养的特征,对高职本科的发展具有重要意义。 关键词:高职本科;人才培
师资·人才 |
特种机雷达专业教员队伍的实战化教学能力建设
摘 要:文章从专业技术能力、作战运用能力和教学业务能力三个方面,研究了特种机雷达专业教员队伍实战化教学能力的建设问题。首先阐述并分析了特种机雷达专业教员队伍实战化教学能力的三项素质要求,然后剖析了该专业教员队伍实战化教学能力存在的问题,进而提出了该专业教员队伍实战化教学能力建设的三个原则和五项建设措施。 关键词:教员队伍建设;雷达;实战化教学 中图分类号:C961 文献标志码:
师资·人才 |
基于机电一体化专业“学习领域”的高职教育教师标准建设
摘 要:面对我国高职教育在教师标准上规范性的建设缺失,为了促进高职教育“德技双馨”师资队伍的建设,提升高素质技术技能型人才的培养规格,在研究分析教师标准建设国际经验和德国机电一体化专业“学习领域”基础上,提出了我国高职教育教师标准建设的建议,并对教师标准指标体系及建设内容进行了尝试性探索,建设内容详细具体,可操作性强。 关键词:“学习领域”;教师标准;高职教育;指标体系 中图分类号:C961
师资·人才 |
大学生核心素养培养及评价体系研究
摘 要:学生发展核心素养已成为实现教育价值和评价人才培养质量的核心标准,是贯彻落实“立德树人”根本任务的重要途径。文章以教育学专业为入手,分析了教育学专业本科生核心素养体系构建的理论基础,借鉴国外核心素养体系经验,结合教育学专业特点,探索了以文化传承创新能力为圆心,以教书育人专业认同、教育专业文化品格、教育专业理论积淀、教育专业人文素养、教育专业科学精神、教育专业实践创新等六要素为支撑的教育学专
师资·人才 |
产教融合视域下新商科教师成长路径1&X协同赋能的实证研究
摘 要:新一轮的科技革命和产业革命正在进行,互联网、云计算、大数据等新型技术与模式正深刻改变人们的思维、生产、学习方式,共同探讨新商科教师人才培养途径,共建现代学习体系,已经成为职业院校商科教育可持续发展的关键。利用“商贸在线课堂”,提供企业的真实任务和场景,深度产教融合,推动教学内容、课程体系、教学方法的改革;利用“商贸一条街”,组团微店运营实操,将课堂教学、实操实训与地方经济和文化有机融合,
高校思政 |
专业课程实施思政教育的途径与方法
摘 要:机械基础课程是高等学校机械类专业学生的一门重要的技术基础课程,文章通过分析课程教学中融入思政教育的目的及意义,探讨了课程教学中融入思政教育的路径,并论述了课程实施思政教学的有效方法,让学生在专业课的学习中自然地形成良好的社会主义核心价值观和职业素养,全面提升课程育人实效。 关键词:思政教育;途径;方法;机械基础 中图分类号:G641 文献标志码:A 文章编号:2096
高校思政 |
重大突发公共卫生事件形势下在线课堂教学管理研究
摘 要:重大突发公共卫生事件给高校思政课课堂教学管理带来很大的冲击,组织教师开展高校思政课在线课堂教学势在必行,然而目前还存在高校思政课教师队伍信息技术应用能力偏低、网络保障机制不健全、在线课堂教学质量监控机制缺失等问题,文章立足高校思政课的现实情况分析原因并尝试提出解决问题的方法,切实保障重大突发公共卫生事件形势下在线课堂教学质量不掉线。 关键词:重大突发公共卫生事件;高校思政课;在线课堂;
高校思政 |
新时代高等继续教育专业课“课程思政”教学模式探索
摘 要:高等继续教育作为高等教育的重要组成部分,充分挖掘其专业课程中的思想政治教育资源,运用专业课程所蕴含的思想政治教育元素和所承载的教育功能,针对高等继续教育学生特点和思想现状,开展“课程思政”教学模式探索实践,做好学生的思想政治教育工作,对提升高等继续教育中思想教育工作实效性,培养德智体美劳全面发展的社会主义建设者和接班人尤为重要。 关键词:高等继续教育;专业课程;“课程思政”;教学模式
高校思政 |
中国优秀传统文化在学习困难大学生 心理健康教育中的作用研究
摘 要:学习困难大学生群体教育发展问题,是长期以来备受教育界和社会广泛关注的重点、热点问题。“学习困难大学生”由于学习障碍,出现休学、退学、对前途失去希望等现实问题,甚至出现恐惧、焦虑、抑郁、烦躁情绪,性格发展偏离正确轨道等诸多心理问题。探讨中国优秀传统文化在“学习困难大学生”心理健康教育中的作用,大力弘扬实施中国优秀传统文化教育,成功实施人文精神教育、机会教育、成功教育、精神境界教育、责任感和
高校思政 |
《管理学》课程思政实践路径探索
摘 要:开展《管理学》课程思政研究是对课程育人要求的具体落实,是提升《管理学》课程建设内涵的现实需要。《管理学》课程思政的难点在于“融入什么思政元素”“在哪里融入思政元素”和“如何融入思政元素”。可通过优化《管理学》课程教学大纲;建立《管理学》课程思政素材库;丰富实践教学内容和手段;创新课程考核手段等路径开展《管理学》课程思政。 关键词:管理学;课程思政;教学大纲 中图分类号:G641