期刊详情
查看往期
期刊目录
2021年11期
前沿视界 |
基于艾宾浩斯遗忘理论的《工程物探》教学设计
摘 要:《工程物探》是勘探技术与工程专业的专业基础课程,该课程由于其繁多的课程内容、复杂的数学物理理论、较高的实践性要求,对非物探专业的学生而言学习负荷较大,教学效果一般。而艾宾浩斯遗忘理论指出,在适当的时间点对已学的知识进行反复复习,对大脑的记忆进行有规律的反复刺激,能帮助学习者更有效率的实现知识点的掌握和记忆。作者通过对比具有相同授课内容,但在不同时间节点开展教学实验的两个班级的教学效果发现
前沿视界 |
双一流新工科背景下矿业类专业英语教改初探
摘 要:自2013年习总书记提出“一带一路”倡议以来,越来越多的国内矿企积极的走向世界。这一进程导致矿企对于国际化复合型矿业人才需求愈发迫切。这对国际化矿物加工人才培养的专业英语教学提出了更高的要求。在分析当前矿物加工工程专业英语教学中存在的一些问题的基础上,结合紫金模式的产学合作办学特色以及矿企对于国际化矿业类人才的要求,从专业英语的教学方法、教学内容、考核评价体系以及产教融合等方面对双一流新
前沿视界 |
一流农学本科专业建设中实践教学存在问题与对策
摘 要:实践教学对提高一流农学本科人才培养质量有重要意义,文章在分析加强实践教学必要性基础上,以甘肃农业大学一流农学本科专业实践教学为例,发现实践教学的重视度不够、教学基地建设与师资队伍建设滞后、教学的方式传统单一以及考核方式不合理是影响实践教学质量的主要问题,未来应优化培养目标和培养方案、改革实践教学体系、完善实践教学模式、优化师资队伍建设、完善实践教学平台、改善实践基地硬件软件条件、建立实践
前沿视界 |
“双万计划”背景下统计学专业综合实践环节的优化与拓新
摘 要:在教育部以一流本科教育为基础实施“双万计划”的背景下,一流统计学专业建设应对标高校本科专业教学质量国家标准,在实践教学体系中特别关注综合实践环节的布局与实施。文章针对统计学专业人才培养中普遍存在的难题,优化了一套以“专业实训-学科竞赛-行业短课-精英集训”为核心的应用实践流程,规划了切实可行的统筹实施方案,拓新了综合实践的培养逻辑和结构层次,可用于相关专业借鉴推广。 关键词:“双万计划
前沿视界 |
“以人为本”视角下传统课堂与现代化教学的碰撞融合
摘 要:传统课堂与现代化教学之争是近年来高等教育教学所面临的重要课题,已有研究多从教学理念、教学手段、学习方式以及评价方式等教学组织过程阐述了两者碰撞与融合,忽略了学校、教师以及学生等教育主体的认知水平与主观能动性对教学模式选择的影响。文章从人的角度,系统阐明了不同教学主体在传统课堂与现代化教学中的活动差异,进而探讨“以人为本”视角下不同教学模式的融合思路,最终以中南大学“教学可视化”平台建设为
前沿视界 |
墨子文化对举办应用型教育的当代意义
摘 要:文章详细地梳理出了墨子文化对应用型教育、大学生思想政治教育、应用型大学生的职业伦理教育、创新创业精神培养等方面的借鉴意义,并提出了实现的路径。从文化层面、人才培养层面将其纳入教育、教学人才培养中,将其借鉴、传承、转化、创新并发展,应用于当下的应用型高校办学实践。 关键词:墨子文化;应用型教育意义;实现路径 中图分类号:G640 文献标志码:A 文章编号:2096-00
高校战疫 |
大学物理线上教学实践与体会
摘 要:疫情期间,线上教学成为主要的教学模式。文章以大学物理课程为例,针对线上教学平台、线上教学实施过程、教学内容以及教学方法进行了实践和探索,结合问卷调查结果,分析讨论了大学物理课程线上教学过程中存在的主要问题及原因,提出未来线上教学发展及改革思路。 关键词:大学物理;线上教学;教学方法;教学改革 中图分类号:G642 文献标志码:A 文章编号:2096-000
高校战疫 |
疫情背景下的新工科专业毕业论文指导探索
摘 要:新冠肺炎疫情时期的返校禁令导致实验无法开展,给理工科毕业论文工作带来了不利影响。文章以环境生态工程新工科专业为例,探讨疫情防控背景下的毕业论文指导特点、选题和模式等问题,给出相应的指导建议和措施。疫情背景下应改变以实验为主的传统论文模式,提高工程设计及评价题目的比重;凝练本专业的地区特色,从事真实的生产实践项目,缩短理论与实际的距离;通过雨课堂、学习通、腾讯会议等线上平台,指导论文开题、
高校战疫 |
突发公共卫生安全下高校来华留学生管理对策研究
摘 要:自2009年以来,世界卫生组织共公布六次“国际关注的突发公共卫生事件”,这些公共卫生安全事件的突然性,以及防护不及时,给社会经济发展带来了不可挽回的重创。2019年公共卫生安全事件新型冠状病毒肺炎爆发,传播速度快且传播途径广,极易导致感染,加之病毒爆发初期检验、救治方法局限以及春节期间人口大规模流动,导致全国大范围疫情爆发。如何高质高效地阻断病毒传播,是疫情防控的重中之重,尤其对于来华留
高校战疫 |
《生物化学》线上教学的探索与实践
摘 要:受新冠肺炎疫情影响,本学期使用“腾讯课堂直播+超星学习通”相配合的方式对《生物化学》课程进行线上教学,有效解决了疫情期间学生的课程学习问题。课程在线教学一学期,经过思考、改进与提升,该课程取得了良好的教学效果,学生满度较高,形成科学合理的线上教学特色,为疫情过后线上线下混合教学模式的开展奠定基础,切实提高生物化学的教学质量。 关键词:生物化学;线上教学;腾讯课堂;超星学习通 中图分类
高校战疫 |
疫情之下,机遇之上:线上教学“课程思政”的新思考
摘 要:新冠肺炎疫情是第二次世界大战以来全人类面临的最严峻挑战。“停课不停学”“停课不停教”,线上教学成为这个春天的一道亮丽的风景线。同质性的解构和异质性的认同是线上教与学的新特点;有态度、有温度、有深度是这个春天线上教学有效性的体现;疫情防控条件下线上教学“课程思政”的意义重大。 关键词:疫情防控;课程思政;线上教学;新思考 中图分类号:G641 文献标志码:A 文章编号:
高校战疫 |
线上翻转课堂教学模式实践
摘 要:新冠疫情给师生提出了全新的挑战的同时也在客观上为高等教育信息化和教育教学改革起到了积极的助推作用。如何在学生不返校的情况下顺利开展纯线上教学实现教育部提出的教学质量实质等效的目标是摆在广大教师面前的一项现实课题,文章以模拟电子技术课程为例,阐述了在疫情背景下开展线上翻转课堂教学改革探索,对教学改革实践过程中取得的成效和存在的问题进行了总结反思,对疫情后线上与线下结合的混合式翻转课堂教学也
高校战疫 |
专业类实验课线上教学的探索与实践
摘 要:为应对新冠疫情导致的学生无法到校学习的问题,很多课程转向了线上教学。文章调研了哈尔滨工业大学道路桥梁与渡河工程专业大二学生对线上学习的看法;总结了学生线上学习时存在的主要困难;相比于理论课程教学,专业类实验课程线上教学面临着更多的困难与挑战,基于《水泥混凝土配合比设计试验》课程线上教学经验,总结了多项实验课线上教学对策。研究结果为后续可能的持续抗疫工作做好准备,同时对未来线上线下混合式实
创新创业教育 |
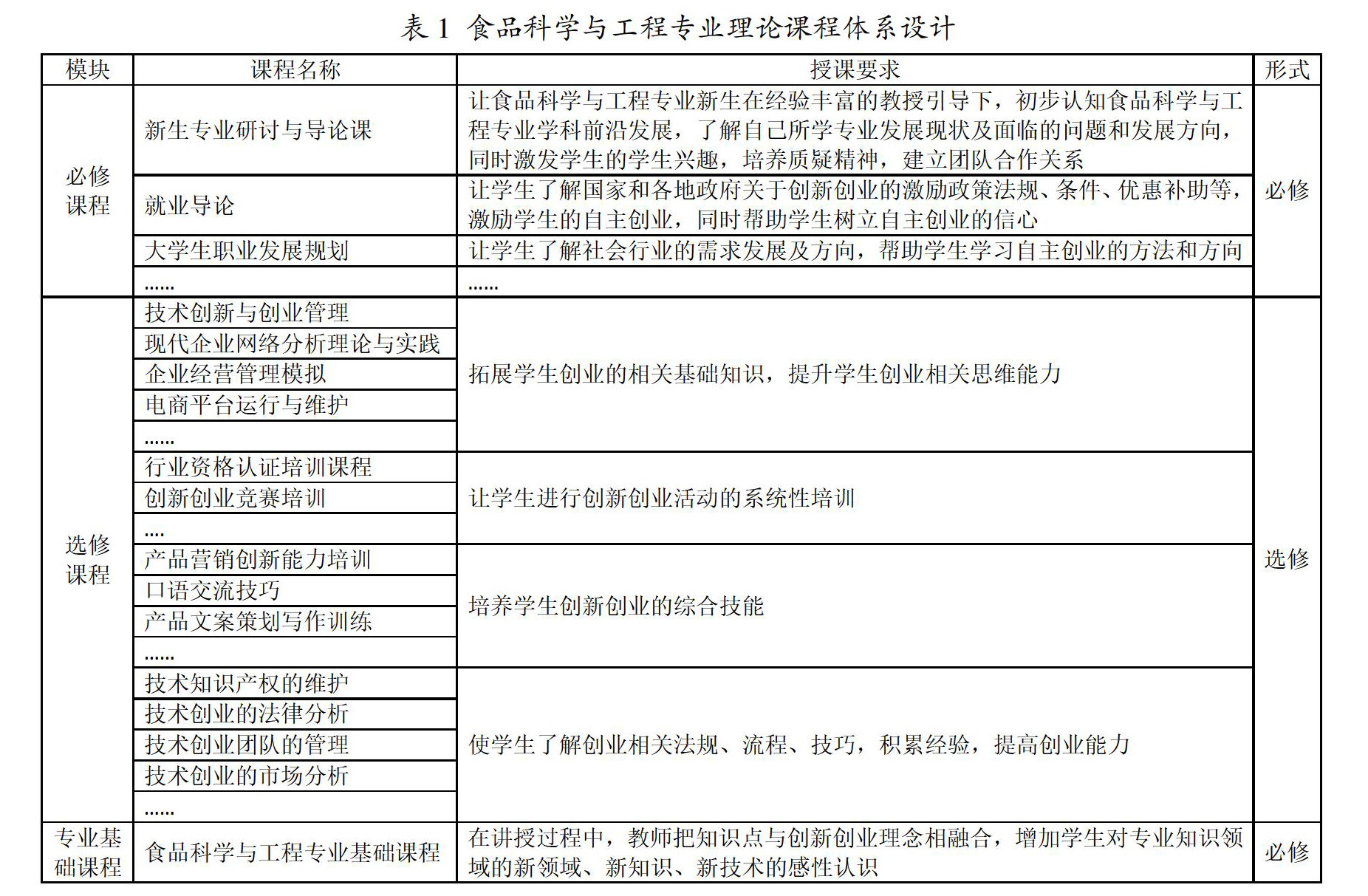
创新创业教育理念视角下食品科学与工程专业教学改革研究
摘 要:根据我校食品科学与工程专业创新创业教育的情况,结合相关理论,对课程教学改革探索、师资队伍建设、实践平台等方面进行了研究,提出有效措施,为食品科学与工程专业创新创业教育的发展提供参考依据。 关键词:创新创业教育;食品科学与工程;教学;改革 中图分类号:G642 文献标志码:A 文章编号:2096-000X(2021)11-0056-05 Abstract: Accor
创新创业教育 |
“中国制造 2025”背景下,高校“智造材料”创新人才培养体系的建立
摘 要:国际对智能制造技术日益重视,然而高校传统材料专业在支撑智能制造相关领域技术人才培养方面凸显薄弱。文章结合西安工业大学“金属材料工程”国家级特色专业改造升级实践,论述了“中国制造 2025”背景下材料学科与机械学科交叉融合的必要性,提出了金属材料工程与智能制造的跨界融合契入点,建立了包含理念探索-人才培养模式-保障措施的“智造材料”创新人才培养体系。 关键词:材料学科;金属材料工程;智能
创新创业教育 |
助推乡村振兴新视角:旅游管理专业大学生“双创”能力的培养与提升
摘 要:乡村振兴需要人才培养的支持,乡村旅游产业的提质与升级需要大学生群体的参与。高等教育中的旅游管理专业作为人才培养与输出的重要来源,在解决专业的应用性与适用性的问题中需要突破对学生“双创”能力的培养与提升的障碍。以辽宁科技大学旅游管理专业为例,通过对新环境中“双创”教育与训练的困惑分析,以产教融合实践逻辑为路线,对培养方案的实施和助推乡村振兴的实践进行了探讨。 关键词:乡村振兴;旅游管理;
创新创业教育 |
“新工科”背景下的大学生双创团队的研究与实践
摘 要:“新工科”是人才培养的新要求、社会竞争的新形势、时代发展的新需求而提出的我国高等教育改革的新方向。基于“新工科”背景下完善高校大学生双创能力与综合素质,是提高大学毕业生就业能力与市场竞争力的保障,同时也是培养拔尖人才的目标与方向。通过组建团队、完善制度、提供项目、校企协同,构建了“导师+学生+项目”的大学生双创实践团队的新模式。实践证明,该模式能有效提升大学生的综合素质和能力,较好地带动
创新创业教育 |
高职院校智能制造工程创新训练中心建设的研究与实践
摘 要:长春职业技术学院工程创新训练中心建设项目于2018年8月在吉林省教育厅立项建设,本项目建设的理论研究于2018年12月立项为吉林省职业教育技术学会重点研究课题。历时两年的研究与建设,我院智能制造工程创新训练中心较圆满完成了建设任务,实现了预期目标并初见成效。目前高职院校“双高计划”建设项目已经启动,智能制造工程训练中心又将作为一个重点建设单元进入新一轮建设和承载新的任务,为了更好的总结经
课题研究 |
信息系统分析类课程中的翻转课堂:有效性和学生感知
摘 要:翻转课堂作为一种有效提高学生学习和参与度的教学方法而被广泛关注。然而,对其有效性的研究结果好坏参半,有些甚至相互矛盾,这在很大程度上是由于缺乏对翻转课堂内涵及其实施方法的全面了解而产生的,而研究课程内容的不同使这一问题变得更加复杂。本研究旨在探讨翻转课堂在某高校信息系统分析类课程中的有效性,使用对照组方式通过学习结果和学生感知来评测该方法的有效性。研究结果表明,与传统教学法相比,翻转课堂
课题研究 |
基于新媒体平台构建大学生安全教育模式的研究
摘 要:近年我国高校安全事故频发,严重威胁着学校师生的人身健康和财产安全,高校安全教育已成为我国高等教育的重要议题。尤其是在2020年新冠肺炎疫情暴发以来,随着信息技术的快速发展以微信、微博、短视频、网络直播等为载体的新媒体平台迅速影响着当代大学生的学习和生活,同时也为高校安全教育工作提供了新的思路和方法。文章在分析当代高校安全教育存在的问题的基础上,重点阐述以新媒体平台为安全教育载体的优势,探
课题研究 |
工程教育认证背景下采矿工程专业毕业实习教学改革探索
摘 要:毕业实习是采矿工程本科人才培养过程的关键环节之一。文章基于工程教育认证的教学理念,深入分析了毕业实习存在的实习目的不明确、组织纪律意识淡薄、理论与实际结合薄弱、缺乏主动学习意识、职业目标与责任不明确和教学方式不恰当6个方面的问题,并从组织纪律管理、学生学习方式、教师教学方式和考核评估方式4个方面提出了相应的教学改革措施。 关键词:工程教育认证;采矿工程;毕业实习;教学改革 中图分类号
课题研究 |
运用网络教学实现学生深度学习的探索
摘 要:文章主要研究如何运用网络进行线上教学的实践探索,从课前、课中和课后教学设计,提供学习效果评估模型、帮助学生掌控自己的学习等几个方面,给出教师如何设计教学模式,才能够让学生更高效的学习,同时培养他们的自学能力,为未来学习与成长打好基础。 关键词:线上教学;教学模式;深度学习 中图分类号:G642 文献标志码:A 文章编号:2096-000X(2021)11-0088-0
课题研究 |
新媒体时代公安院校媒介素养教育探析
摘 要:新媒体时代对人民警察的媒介素养提出了更高的要求,公安院校媒介素养教育的重要性日益凸显。文章通过对新媒体时代背景的分析,阐述了公安院校开展媒介素养教育的现实意义,明确了公安院校媒介素养教育的主要内容,探讨了公安院校媒介素养教育的实施途径,以期对公安院校开展媒介素养教育有所裨益。 关键词:新媒体;公安院校;媒介素养教育 中图分类号:G640 文献标志码:A 文章编号:20
课题研究 |
金课视域下的大学课程之探究
摘 要:陈宝生部长在2018年6月21日召开的新时代全国高等学校本科教育工作会中明确指出,要想实现对大学生的有效“增负”,就必须要对其学业挑战度进行提升,对课程难度进行适当的增加,使课程深度得到拓展的同时,课程可选择性的范围进一步扩大,确保能够从“水课”真正意义上转变成具有挑战性、难度性和深度性的“金课”。在金课视域下,铁路警务英语课程需要进一步加大改革力度,探寻更加科学的警务英语教学体系,以此
博士论坛 |
基于成果导向的《放射物理与辐射防护》雨课堂双语教学的探讨
摘 要:以提升新工科人才的国际竞争能力为目标,对《放射物理与辐射防护》的双语教学进行了实践探讨。基于成果导向理念,结合雨课堂的优势,建立了以全面激发学习兴趣为目标点的精准有效的教学资源、以激发自主学习能力为目标点的多维度互动教学方法、以突出实践能力为目标点的综合化考核体系,形成了以学生为中心,以互动为中心,以实践能力为中心的课模式。课程目标达成度评价为基本合格。 关键词:新工科;双语;雨课堂;
博士论坛 |
面向问题解决能力培养的算法课程教学设计
摘 要:问题解决能力是目前学生亟待提升的能力之一。围绕动态规划算法教学,介绍了一种以问题解决能力目标为导向的教学设计,通过调整教学内容和教学过程,突出学生问题解决能力的培养和训练,为能力目标导向的课程改革提供了一种新思路。 关键词:问题解决能力;动态规划;算法设计;教学设计 中图分类号:G642 文献标志码:A 文章编号:2096-000X(2021)11-010
博士论坛 |
基于OBE理念的材料类专业基础课教学改革与实践
摘 要:在工程教育专业认证背景下,基于成果导向(OBE)理念的课程教学改革势在必行。文章针对材料类专业基础课,以无机材料科学基础课程为例,基于OBE理念对材料类专业基础课的教学内容和教学模式进行了研究及探索,通过在课堂教学中引入科研案例和思政元素,提高学生对专业的学习兴趣和学习动力,建立了以科研案例为引导的研讨式教学及线上线下混合式教学模式,为培养学生成为综合素质高、工程实践和创新能力强的应用型
博士论坛 |
基于翻转课堂的《噪声与振动控制》教学设计
摘 要:根据《噪声与振动控制》课程特点,结合该课程教学过程中发现的问题及翻转课堂核心理念,以教学模式变更、优化课程内容体系、评价项目及考核形式多样化为导向,对该课程进行了教学设计。以期能够促进学生掌握教学内容,增强自主学习能力、独立思考能力,提高学生培养质量。 关键词:噪声与振动控制;翻转课堂;教学模式设计;PBL 中图分类号:G642 文献标志码:A 文章编号:2096-0
博士论坛 |
基于网络平台的问题导向式混合教学模式研究
摘 要:理工科课程中具有大量公式的课程,知识点多、信息量大,传统单向广播式教学已不适应现代教学需求,文章以大气科学的核心专业课动力气象学为教学样例,研究课堂引入网络教学平台和工具,设计结合课堂留白的问题导向式混合教学模式。通过教学问卷调查,结果表明问题导向式的混合式教学模式提高了学生学习的积极性和主动性,学习通在教学中发挥了重要作用。 关键词:问题导向式;教学模式;网络教学平台 中图分类号:
博士论坛 |
工程认证理念下土木工程专业课程混合式教学模式研究
摘 要:土木工程是一个应用型较强的专业。在工程教育认证理念的驱动下,在疫情防控常态化的现实背景下,以东北电力大学土木工程专业开设的钢结构设计课程为例,介绍了专业课程开展混合式教学设计的方法和和疫情期间的教学实践经验。研究表明,在工程教育认证理念下混合式教学模式可以更好地培养学生解决复杂土木工程问题的能力和团队协作能力。 关键词:工程教育认证;土木工程;混合式教学;成果导向教育 中图分类号:G
博士论坛 |
“互联网+”背景下开放微课程融入数学建模教学思考与探索
摘 要:数学建模课程教学课时的有限与参赛学生需要掌握的知识点绝对量增大之间的矛盾日益突显。基于“互联网+”背景下高校数学建模竞赛实施现状调查和案例比较,从课程结构、课程实施、评价反馈、师资队伍建设以及人才培养等方面研究“在线微课程”融入数学建模课程的创新教学模式,为培养大学生数学素养和提升科研创新能力提供有效途径。 关键词:“互联网+”;微课程;数学建模教学 中图分类号:G642
教海探新 |
系统功能语言学在旅游英语专业本科课程教学中的应用研究
摘 要:系统功能语言学已应用到包括外语教学在内的各个教学领域,彰显其理论的应用性和适用性价值。文章先从元功能理论和多模态语篇理论入手分析系统功能语言学在旅游英语专业的课程设置和教材选编的应用,再从语类和语域理论及语篇分析方法入手梳理系统功能语言学在听说、读写和翻译等教学环节的应用,旨在推进系统功能语言学在英语专业课程教学中的应用,进而开发出适合旅游英语专业本科课程的教学方法和模式。 关键词:系
教海探新 |
基于OBE理念的“形势与政策”课教学设计与模式探索
摘 要:“形势与政策”课是高校思想政治理论课的重要组成部分,肩负着新时期认清历史方位、把握国际坐标、立足中国现实的教育使命。OBE作为一种基于学习产出和持续改进的教育理念,为推动地方应用型高校“形势与政策”课教学设计与模式创新提供了新思路和新方法。成都工业学院运用布鲁姆认知理论,将“以学生为中心、成果导向、持续改进”贯穿于“形势与政策”课程建设全过程,探索建构“3+3+3”——“三目标三平台三评
教海探新 |
多学科联合PBL教学查房在临床护理带教的实践
摘 要:目的 以临床多学科协作教学模式应用为主要方法,报道了多学科联合PBL教学查房在临床护理带教的实践,旨在探讨一种新的护理教学查房模式,为优化护理临床教学提出一些思考和建议。方法 以临床多学科协作结合PBL为主要教学表现形式,构建护理教学查房临床带教模式。结果 临床多学科协作教学模式培养了护士和学生的综合评估能力和创新能力。结论 多学科联合PBL教学查房在临床护理带教的应用,能够优化临床护理
教海探新 |
“互联网+”语境下的设计学教学思考
摘 要:近年来随着互联网技术的发展,大数据、人工智能、虚拟技术、新媒体艺术与科技层出不穷。“互联网+”给设计学教育带来新的冲击,为设计学专业发展提供重要的动力,同时也对教学带来新的思维与突破。文章立足“互联网+”语境下从设计学教学与实践进行多维思考,以期促进设计学教学的健康发展。 关键词:“互联网+”;设计学;教学;实践 中图分类号:G642 文献标志码:A 文章编号:209
教海探新 |
刍议校企合作模式下酒店管理专业大学英语教学
摘 要:在科学技术飞速发展,教育观念不断更新的21世纪,校企合作、协同育人的教学模式在应用型大学大力推进。酒店管理专业强调“学以致用”,专业综合性、实践性和创新性强,对英语实践应用能力要求高。酒店管理专业大学英语教学应顺应时代的发展和专业的独特性,构建自己的教学模式。其大学英语教学在体现专业特点的同时,应采取相应的教学措施,实现教学效果的最大收益。 关键词:校企合作;酒店管理;大学英语;教学措
教海探新 |
基于翻转课堂的线上线下混合式教学模式实践与探索
摘 要:线上线下混合式教学模式是目前我国教育领域发展改革的重要研究方向。在混合式教学模式中引入翻转课堂的理念,构建课前线上传授知识,课中线下面授,课后知识巩固的混合学习模式,并结合《连锁企业CI设计》课程教学实践阐述基于翻转课堂的混合式教学模式的实施步骤,本研究的教学模式经过实践,初步验证了其可操作性和有效性。 关键词:翻转课堂;混合式教学;教学模式;连锁企业CI设计 中图分类号:G642
教海探新 |
基于“金课”理念的课程教学组织方法研究
摘 要:“金课”建设的目标之一是实现高质量的课程教学,课程的教学组织内容不仅要包括课程的理论知识,还应包含一些有助于训练学生逻辑思维潜能和自主学习能力的方法。首先,文章从课程主体知识深度与外延知识广度入手,设定课程知识体系的四维属性,给出了基于四维属性的教学内容提取方法; 其次,文章借助思维导图等思维整理工具,阐述了教学内容逻辑组织和展现的方法; 最后,文章阐述了“终结性评价”和“形成性评价”相
人才培养 |
新时代法治人才培养逻辑思维导图教学范式研究
摘 要:传统的本科诉讼法学教学以教师讲授为主,学生多为被动接受知识而非主动思考,思维拓展、创新能力锻炼不足,难以成为符合新时代发展要求的法治人才。在逻辑思维导图教学范式中,教师可以指导学生运用简明、生动的图形关系直观表现诉讼法具体知识点间的相互关系,进而构建起诉讼法四大构成要素间的逻辑联系,学生也可以由此形成整体学习观、树立自主探究意识。对近两个学年集中受试的119名学生进行的问卷调查与数据分析
人才培养 |
审计全覆盖背景下信息化审计人才培养研究与实践
摘 要:审计全覆盖背景下,审计范围广,审计数据多,审计方法和审计技术不断变化。大数据技术、移动互联网、云计算等先进技术的不断涌现,对审计环境、技术、目的等都产生了巨大影响,传统的财务报表审计已经不能满足审计全覆盖的要求,也不能满足社会对信息化审计人才的迫切需要。文章从审计全覆盖的相关背景出发,结合信息技术的发展,分析目前高校审计人才培养的现状及存在问题,进而构建具有大数据思维的、信息化审计人才培
人才培养 |
线上教学在现代学徒制人才培养模式中的应用
摘 要:针对高职现代学徒制学生边工作边学习的学情特征,采用项目教学法,通过线上课堂教学与企业岗位教学的结合,设计线上线下混合分层教学模式,校企双导师协作完成教学设计与实施,充分利用线上教学资源和平台,以学生为中心,提高学生学习能力,并解决现代学徒制线下集中教学困难的问题。 关键词:现代学徒制;线上线下;混合教学;项目教学法 中图分类号:C961 文献标志码:A
人才培养 |
大学新生职业生涯规划意识培养方法探究
摘 要:大学新生面临着身份和角色的转换,容易出现目标缺失的问题,而大学生职业生涯规划是帮助学生利用科学的方法及工具充分认识自我,认识客观环境,进而确定自己的职业目标,选择适合自己的职业路径并制定切实可行的计划,采取行动并逐步接近目标的过程。文章旨在探讨如何通过提高大学新生职业规划意识,使大学生赢在起跑线,为日后职业发展创造更好的平台。 关键词:大学新生;职业规划意识;药学专业 中图分类号:C
高校思政 |
当前高校党建与业务融合发展工作难题及对策研究
摘 要:目前许多高校党建工作流于表面、浮于形式,对党建不够重视,党建活动僵化、老套,缺乏创新和活力,滞后于新时代的脚步。同时,高校党建与业务发展常在“两条轨道”上行驶,没有做到真正的融合发展。在新时代的背景下,党的建设工作与业务融合发展只有进一步在思想上提高认识,进一步完善组织建设、制度建设,进一步大胆创新、开拓进取,才能让党建成为推动高校各项事业不断前进的不竭动力和有力后盾,保证高校持续为社会
高校思政 |
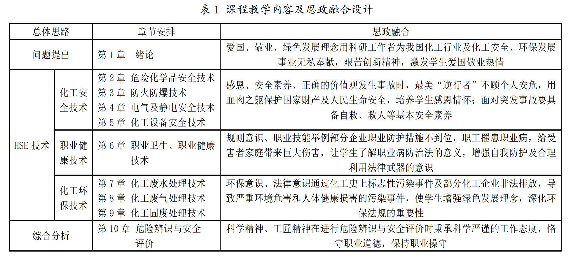
《化工健康、安全与环境(HSE)》课程思政教学探索与研究
摘 要:化工健康、安全与环境(HSE)是一门集理论性与实践性为一体的化工专业课程,文章结合课程的教学内容与目标,对课程思政进行了探索与实践,旨在提高学生的安全、环保意识,增强爱国、敬业、奉献精神,提升安全素养与技能,深化法律、法规、标准意识。通过课程思政,培养高素质复合型人才。 关键词:《化工健康、安全与环境》;课程思政;教学改革 中图分类号:G641 文献标志码:A
高校思政 |
新时代高校思想政治工作质量评价体系研究
摘 要:高校思想政治工作质量评价是对思想政治教育活动开展情况所做出的价值判断,是高校思想政治工作改革和完善的关键。新时代高校思想政治工作质量评价呈现出了新的时代特征,评价内容更契合思想政治教育工作的发展要求。在新的历史条件下,教育管理部门和各高校要准确把握质量评价的时代特征,积极探索质量评价的实施路径,构建出科学、合理的质量评价体系,真正发挥出质量评价在思想政治工作中的重要作用。 关键词:新时
高校思政 |
多学科视野下“形势与政策”课教师队伍建设的“项链”模式研究与实践
摘 要:通过对“形势与政策”课的教师队伍现状的梳理、教学内容和教学对象“多学科性”的分析,探索建立形势与政策课教师队伍建设的“项链模式”——以校内分专题教师队伍的教学为主线(项链基底),以国内知名专家加盟“形势与政策大讲堂”进行专题重点精讲为亮点(项链上的钻石),以省内兄弟高校知名专家学者、政府重要领导干部和国企高管来校讲授、以及线上学习交流平台建设和校外实践基地建为项链锦上添花,以此来加强“形
高校思政 |
高校本科课程思政建设路径与机制
摘 要:“课程思政”的根本就是要求高校教师首先要坚持立德树人理念,深入挖掘每门课程和教学方式中蕴含的思政教育元素,培养理想信念坚定、道德品格高尚、德才兼备、德智体美劳全面发展的社会主义建设者和接班人。高校要将思想政治教育融入到第一课堂、第二课堂以及教育教学管理和校园文化建设之中,强化教学科研与管理服务的联动、第一课堂与第二课堂的联动以及“线上”和“线下”的联动,形成全员育人、全程育人、全方位育人