期刊详情
查看往期
期刊目录
2021年09期
管理智库 |
论新时期小学班主任班级管理及德育的方式
【摘要】班主任是班级管理的核心人物,在小学生德育中担负着主要的责任与义务。新时期的小学班主任要转变班级管理理念,采取创新的德育方式,为小学生的学习与成长创造良好的教学环境。文章主要研究了新时期小学班主任班级管理及德育的方式。 【关键词】小学班主任;班级管理;德育 一、前言 “近朱者赤,近墨者黑。”良好的环境将会影响学生的成长。做好班级管理能够为学生创造良好的教学环境。班主任在班级管理中发挥着
课例点评 |
浅谈单元主题下的小学英语课堂表现性任务设计与评价
【摘要】在小学英语教学中,教师要从确立单元目标入手,设计与之相匹配的评价工具,用评价工具贯穿教学活动,做到教学评一致。表现性评价是一种基于“大任务”设计的过程性评价,强调学习标准明确,学习任务完整,评价嵌入教学,表现性任务的设计是它的核心和基点。 【关键词】单元主题;表现性任务;表现性评价 一、单元主题是灵魂,引领课堂 Joan & Crandall对主题的定义为:“A theme
课例点评 |
活动观视域下初中生思维品质培养的课外阅读实践探究
【摘要】文章基于英语学习活动观,阐述了初中英语阅读教学中培养学生思维品质应防止低效化、碎片化、形式化的三大活动设计原则,并结合一节初中英语课外阅读课,设计了“激活→梳理→整合→建构→深化→迁移”的阅读活动链,诠释了如何培养学生的逻辑性思维、批判性思维和创新性思维。 【关键词】英语学习活动观;初中英语课外阅读;思维品质 在英语学习活动观视域下,英语教师在阅读教学中应通过学习理解、应用实践、迁移创
课例点评 |
“探”源溯流 构建“有效课堂”
【摘要】如何才能构建“有效课堂”?把学生的日常生活、已有经验、原有知识和教学实践紧密联系起来,创造主动探索空间,给予主动探索支点,加强探索方法指导,提供主动探索情境,结合主动探索实例,让学生主动地将数学纳入自己已有的生活背景之中,主动地去寻找、发现、探究、认识和掌握数学知识。 【关键词】探究;构建;有效课堂 根据数学课程标准的要求,数学教学内容应当具有现实性、挑战性、有效性,要促进学生进行积极
课例点评 |
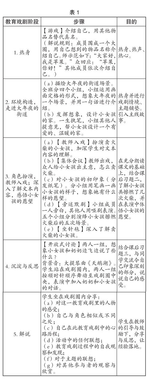
教育戏剧在童话课中的应用
【摘要】文章以三年级上册的《卖火柴的小女孩》童话课为例,将“旁述默剧”“集体会议”“坐针毡”“开放式讨论”等戏剧范式与课堂教学结合起来有效应用,并采用教育戏剧对课文重构进行教学设计,使得小学低段的语文课堂更加活泼生动,培养学生独立思考的能力,激发学生学习语文的兴趣。 【关键词】教育戏剧;童话教学;戏剧范式 【基金项目】黄埔区教育科学“十三五”规划2019年面上一般课题,“基于课堂即兴微剧的活化
深度关注 |
核心素养导向下数学课堂作业设计
【摘要】小学数学作为小学阶段的一门必学科目,对学生数学思维、数学能力的培养以及今后的个人发展具有十分重要的意义。当前,在核心素养导向下,很多学校对数学课堂作业设计进行了革新,取得了一定的成绩,但是仍然存在诸多漏洞。文章着重论述了核心素养导向下数学课堂作业设计存在的问题以及应该遵循的原则。 【关键词】核心素养;课堂作业;原则 一、数学课堂作业设计的重要意义 当前,小学生在数学学习过程中一直存在
深度关注 |
初中科学“小导师制”的实践与思考
【摘要】“小导师制”是杭州市余杭区临平第二中学科学组的教学创新,是学校“活力课堂”教学模式在科学组教育教学实践中的运用。“小导师制”由学生自学、交流、展示、点评、答疑五个环节构成,充分体现了学生在学习中的主体地位和教师的主导地位,有效地提升了科学学科的教学质量。 【关键词】初中科学;小导师制;活力课堂 “小导师制”是科学组教师根据学校“活力课堂”建设要求,结合科学教学实际,创新出来的教学模式。
深度关注 |
县域薄弱中学地理教具资源的开发与应用现状
【摘要】在县域薄弱中学当中,由于教育资源有限,应该注重教具资源的开发与应用,推进教学目标的快速达成。相较于传统教学方式,教具的运用可以增强教学直观性与生动性,是培养学生能力素养的关键。文章对县域薄弱中学地理教具资源开发与应用的意义进行了分析,探索了地理教具资源开发与应用的策略。 【关键词】县域薄弱中学;地理教具;资源开发;应用现状 【基金项目】本文系甘肃省教育科学“十三五”规划课题2020年度
深度关注 |
生活化教学模式在低年级智力落后学生语文教学中的应用意义
【摘要】文章简单介绍了低年级智力落后学生的身心特征,分析了针对低年级智力落后学生语文教学应用生活化教学模式在优化教学内容,契合学生注意力集中情况,促进学生全面发展等方面的意义,并围绕教学内容与生活实际相结合、生活化语言、生活化教学情境等方面,就相应的生活化教学策略展开了探讨。 【关键词】生活化教学;低年级智力落后学生;语文教学 生活化教学模式是指将生活和教学相结合,利用生活化的语言、内容、方法
深度关注 |
体教融合视域下中小学体育教学改革研究
【摘要】中小学体育教育是我国基础教育的重要组成部分。回顾近二十年来的教学改革,从“体教结合”“教体结合”再到今天的“体教融合”,其目的就是促进青少年健康全面发展。文章运用文献资料法进行调查和梳理,对现在中小学体育教学的教学目标、教学内容、教学评价、学校师资和校园竞赛等情况进行了分析。 【关键词】体教融合;体育教学;青少年 近年来,中小学生体质健康的各项指标都呈下滑的趋势。习近平总书记在陕西和湖
深度关注 |
党史学习教育融入高中政治教学的策略研究
【摘要】党史学习教育动员大会召开以来,在全社会掀起了学习党史的热潮。高中政治是培育学生思想道德素养的一门学科,通过转变教师教育观念,激发学生学习兴趣,充实课堂内容,优化教学评价考核机制等方式将党史学习教育有机融入高中政治教学中,对提升高中政治教学效果具有多层次作用。 【关键词】党史学习教育;高中政治教学;策略研究 一、引言 高中政治具有鲜明的政治特性,“是落实立德树人根本任务的关键课程,以培
课程教学 |
基于生命化课堂的高中思政课教学实践与思考
【摘要】教育是最具生命的事业,教育要关注生命的发展。思想政治课堂是德育和智育的主阵地,与其他学科相比有其特殊性,它要求达到知识、能力、觉悟三者的统一,是中学德育工作的主要途径。因此,探究基于生命化教育的高中思政课堂,有着重要的意义和价值。 【关键词】思想政治课;生命化教育;现状;策略 【基金项目】中国管理科学研究院教育科学研究所教育发展研究规划课题“基于生命化课堂的高中思政课教学实践与思考”(
课程教学 |
农村初中数学教学中优化学生思维能力的有效途径与策略
【摘要】思维能力是学生学习数学知识的一项重要能力。学生只有具备较强的思维能力才能够真正掌握数学知识的内涵,从而更加熟练地运用到后期题目的解答中。文章主要对农村初中数学教学中优化学生思维能力的有效途径与策略进行了分析,能为教师提供帮助。 【关键词】农村学校;初中学生;优化;思维能力 一、引言 相对于城市初中数学教学来讲,农村中学由于教学资源与教学设备的局限,无法为学生学习提供充足的保障,所以只
课程教学 |
探寻切入点,让文本解读更高效
【摘要】所谓“切入点”,即“落脚点”“突破口”,主要指的是解决问题最先着手的地方。将“切入点”和“文本解读”相结合,意味着从某一点入手展开文本阅读。这样做的优势是高效,省时,突出重点。 【关键词】小学语文;文本解读;切入点 在文本解读中,切入点主要指的是“牵动整篇文本的关键点”,关系着整篇教学的效率。选择正确的切入点,不仅有利于激发学生的情感和思维,而且能提高课堂教学成效。因此,本文将以小学语
课程教学 |
巧借“快乐读书吧”优化语文课外阅读
【摘要】“快乐读书吧”是统编小学语文教材特有的一个教学栏目,目的是从小培养学生的阅读兴趣,用具有吸引力的语言吸引他们对相关故事进行阅读。教师要根据学生的情况和教学实际合理运用“快乐读书吧”激发学生课外阅读兴趣,实现课内外阅读有机结合,开展丰富的课外阅读活动等,促进学生综合素质的全面发展。 【关键词】快乐读书吧;小学语文;课外阅读;策略 阅读教学作为小学语文教学体系的重要组成部分,在提高学生阅读
课程教学 |
优化小学数学实验教学“三部曲”
【摘要】数学课程标准特别强调要引导学生“做数学”。数学实验是“做数学”的有效形式之一。在小学数学教学中,基于学习主题设计实验方案,基于探究学习经历实验过程,基于激励评价保持实验热情,能够实现小学生数学实验的高效化。 【关键词】小学数学;实验教学;三部曲 数学实验,简单地说,就是一种针对数学知识的探究方式,也是提高学生数学学习参与度的有力举措,更是用于解决数学问题的重要方法。强化实验教学,一方面
课程教学 |
自主学习,让初中数学课堂熠熠生辉
【摘要】教育的最终目的是让学生学会自主学习。自主学习可以让学生在实践和质疑中获得独立分析和处理信息的能力,提高学生的探索水平,使学生获取相应的知识。因此,在初中数学教学中,教师要从根本上改变学生的学习状态,将学生培养为自主学习者,让数学课堂熠熠生辉。 【关键词】自主学习;初中数学;合作探究 在传统的数学教学中,教师多采用满堂灌的形式展开教学,学生只能被动地接受知识,缺乏对知识进行自主思考的过程
课程教学 |
扬“兴趣”之风帆 感“文言”之秘妙
【摘要】小古文中蕴含着丰富的古人智慧与深刻哲理,是塑造学生语文素养、提升学生综合能力的良好素材。学生在接受了中高年级的语文教育后,对语文基础知识有了一定的掌握,对小古文也有一定的接触和了解。教师要采用合适的教学策略,提高学生对古文古诗的学习兴趣,帮助学生在小古文的学习研究中不断探索。 【关键词】兴趣;小学高年级;小古文;文言文;教学策略 文言文一直都是传递中华文化精髓的良好载体,也是锻炼学生语
课程教学 |
基于微课谈“翻转课堂”在小学数学教学中的运用
【摘要】在现代教育持续发展的背景下,信息技术已经和教育领域实现深度融合。在这样的大环境下,诸多创新的教育手段不断涌现,成为教师在教学过程当中的良好选择。为了更好地提高小学数学教学的有效性,教师可以基于微课加强翻转课堂的构建,改进学生的学习方式,让学生的思维和能力得到进一步发展。 【关键词】微课;翻转课堂;小学数学;运用 一、前言 新课标倡导,小学教师在数学教学中应该注重对学生计算能力、逻辑、
课程教学 |
小学语文习作教学存在问题及对策研究
【摘要】文章对小学语文习作教学存在主要问题进行论述,并提出了具体解决对策:尊重学生主体地位,激发习作兴趣;运用多元教学方法,提升教学质量;引导学生积累素材,丰富学生认知;重视课外习作指导,做到长期践行;传授学生写作方法,提升习作技能。 【关键词】小学语文;习作教学;习作兴趣;习作素材 《义务教育语文课程标准(2011年版)》明确指出:“写作是运用语言文字进行表达和交流的重要方式,是认识世界、认
课程教学 |
巧借数学文化史料,激发学生学习兴趣
【摘要】教师应巧借数学史料、数学概念产生的背景资料、古今中外数学家的介绍、数学在现实生活的应用、有趣的思考题和多彩的实践活动等,使学生体会到数学在实际生活和社会发展中的作用和价值,培养学生的综合能力和创新思维,提高学生运用数学知识解决实际问题的能力,从而提高学生的综合素质。 【关键词】数学文化;学习兴趣;综合素质 数学文化知识不仅可以使学生了解数学的发展和应用,而且是学生理解与掌握数学的一个有
课程教学 |
运用现代信息技术助力小学数学课堂教学
【摘要】教师应合理利用现代信息技术增强预习针对性以培养学生自学能力,增强数学实用性以提高学生实践能力,增强知识直观性以帮助学生理解知识,突破教学重点难点以提高课堂教学质量,创设课堂教学情境以激发学生学习兴趣,拓展课堂教学内容以丰富学生思维能力,从而提升学生的数学学科核心素养。 【关键词】现代信息技术;小学数学;课堂教学;策略 现代信息技术的发展为教师更加高效地整合教学资源与创设生动有趣的教学情
课程教学 |
试论在高中美术教学中培养学生审美能力的途径
【摘要】培养高中生的审美能力,有利于促进学生的全方位发展。文章主要阐述了在高中美术鉴赏教学中,美术教师根据教学经验,通过加强相关作品欣赏,恰当地融入情感以及重视美术理论教学等有效途径,以全新的教学思路提升学生的审美能力。 【关键词】高中美术;审美能力;培养 一、引言 审美能力在提升学生综合素养、发现生活中的美等方起着至关重要的作用。本文简要分析培养高中生审美能力的作用,探讨在美术教学中有效培
课程教学 |
简论基于数学的思维方式的小学数学教学策略
【摘要】“数学思维”作为核心的数学课程目标,必须贯穿于整个数学教学过程之中。文章通过对现阶段基于数学的思维方式的小学数学教学中存在的问题进行分析,明确了基于数学的思维方式教学的基本原则,提出了基于数学的思维方式教学的策略,能促进小学数学教师教学观念的转变与教学水平的提升。 【关键词】数学思想方法;小学数学;教学策略 《义务教育数学课程标准》明确提出义务教育阶段的数学课程目标之一是“初步学会运用
课程教学 |
小学数学课堂多维提问策略探究
【摘要】小学是教育发展的重要阶段,也是启蒙阶段,对于教育的发展有着重要的推动作用。在小学数学教学过程中,课堂提问一直是一种重要的教学手段,对于学生的学习有着重要的影响。教育不断发展,使得教师课堂提问的要求和方法也有了改变。为此,如何在多维角度下进行有效的提问,成为教师思考的重要方向。 【关键词】小学数学;多维提问;有效策略 在课堂教学过程中,提问是一种常见的教学模式,也是应用比较广泛的模式,不
课程教学 |
核心素养背景下偏远山区学校提高化学课堂有效性的探讨
【摘要】在核心素养背景下,如何提高化学课堂教学有效性是摆在山区学校化学教师面前必须要解决的首要问题。文章结合课堂教学活动中出现的问题和情况谈了一些看法。 【关键词】核心素养;偏远山区学校;化学课堂有效性;情景创设;多媒体技术 随着核心素养教育改革的不断深化,大部分教师都能自觉意识到要运用核心素养的相关理念去指导日常教学活动,积极在化学课堂上创设更多的与日常生活、生产息息相关的具体教学情境,引导
研修发展 |
教育信息化平台下阅读教学有效性的探索与创新研究
【摘要】教学信息化平台已经进入教育者视野,信息技术的快捷性、便利性、科学性、无限性,深深吸引了教育者们的目光。将信息技术充分运用到阅读教学中,发挥其优势,丰富教学资源,营造朗朗阅读氛围,是小学语文教师的心愿。教育实现信息化是信息时代的必然选择,教育教学的顺应改变势在必行。 【关键词】信息化平台;阅读教学;应用 【基金项目】福建省中青年教师科研项目(基础教育研究专项),项目编号:JZ190206
研修发展 |
小学音乐教师培训问题与解决办法
【摘要】深入分析当下小学音乐教师培训问题,是找准小学音乐教师专业发展短板的需要,也是提升小学音乐教师专业能力的要求。学校应该从问题出发,健全音乐教师校本培训方式,综合应用多种教育培训方法,丰富教师培训内容和形式,优化教师培训审核办法,提升教师校本培训质量,打造一支专业的音乐教师团队。 【关键词】小学音乐;教师培训;问题;解决办法 音乐学科的特殊性决定了音乐教师的成长问题是一个终身性、复杂性的问
研修发展 |
中小学生核心素养培养路径的研究
【摘要】核心素养是指学生在身心成长过程中,逐步培养的适应社会发展的关键能力,逐渐形成的有利于自身终身发展的必备品格。文章从学科梳理和学段融合两个方面优化培养路径,全方位培养中小学生的核心素养,有助于中小学生积累知识和经验,形成较为成熟的逻辑思维能力、缜密的判断能力和多样化问题解决能力。 【关键词】中小学生;核心素养;培养路径;学科梳理;学段融合 【基金项目】该文为武汉市“十三五”教育科学规划课
研修发展 |
地方小学教师队伍的现状调查与分析
【摘要】二胎政策实行后,新生人口与适龄儿童的数量呈快速上升趋势,随之而来的则是小学教育阶段的教师缺口大的问题。为了更好地了解初等教育的市场需求和教师队伍的发展现状,文章有针对性地进行市场调研,并结合当下的实况进行了分析与思考。 【关键词】初等教育;小学教育;教师;职业素养 一、初等教育阶段教师队伍的现状调查 湖南省的教育统计表明,现有教育规模下小学教师的缺口巨大,未来更呈现出持续扩大与增长的
育人之道 |
倾“心”浇灌 静待花开
【摘要】文章主要从监护人、监护人与学校之间、留守儿童自身的问题等角度分析了学校留守儿童心理健康问题现状,有针对性地提出了爱心、细心、耐心、贴心、慧心、匠心等策略,以矫正留守儿童的心理健康问题。 【关键词】留守儿童;心理健康;辅导策略 一、我校留守儿童心理健康现状 我校地处老城区,招生区域经济和社会发展较为迟滞,大量存在学生家长外出打工,学生留守现象。根据问卷调查,我校共有这类学生363人,占
育人之道 |
依托高考真题英语语篇 落实立德树人根本任务殷
【摘要】文章首先指出了高中英语教师应充分利用高品质的高考阅读语篇,提升自身的师徳修养和学科核心素养,然后探讨了如何在课堂教学和班会课德育主阵地上高效利用高考真题来潜移默化地对学生进行德育,最后分别从明道、立德、治学、爱生四个方面解析了高考真题中蕴含的德育元素与立德树人之间的内在联系。 【关键词】高中英语;高考真题;德育;立德树人 2021年高考已经落下帷幕,辛勤育人的教师在送走了高三学子后,又
育人之道 |
新时期社会思潮在网络中传播特点分析与道德与法治课程引导实践
【摘要】文章首先通过调查问卷的形式得出新时期社会思潮在网络中传播的特点,然后提出了在道德与法治课程引导实践中对应的解决策略,目的是在道德与法治课程教学中减少负面社会思潮的影响,助力青少年树立正确的世界观、人生观和价值观。 【关键词】新时期;社会思潮;网络传播特点;道德与法治;引导 一、引言 新时期社会思潮在网络中传播呈现新特点,传播者也由资深专家、政府官员、行业精英等权威身份扩展为自媒体拥有
育人之道 |
提升活动育人价值,优化活动实施策略
【摘要】学生活动的设计是学生工作的重要组成部分,教师和学生一起策划、组织,发挥活动的育人价值,使学生在工作时可能萌发出新的视角、新的重点和新的内涵。文章以“大手拉小手,我们一起去秋(春)游”活动为例,谈了如何提升活动的育人价值,优化活动实施策略,从而实现学生工作实践的变革。 【关键词】大手拉小手;关注学生;学生工作实践 【基金项目】思明区教育科学“十三五”规划2018年度综合课题“小学生跨年级
育人之道 |
疗愈
【摘要】阿尔弗雷德·阿德勒的《儿童的人格教育》一书中提到的“家庭地位说”理论,对教师认识自我,对班主任了解和管理学生,都有重大的学习价值。 【关键词】家庭地位说;个人认知;班级管理 初读奥地利精神病学家阿尔弗雷德·阿德勒的《儿童的人格教育》一书,颇觉艰涩和深奥;硬着头皮慢慢啃,再读,文字的艰涩不见,取而代之的是心灵的震颤与震颤后的平和。 《儿童的人格教育》这本书中所提及的许多个体心理学的概念
育人之道 |
运用刻板行为特质提升自闭症生活能力个案研究
【摘要】刻板行为是自闭症的核心障碍之一,它的出现对自闭症及其家庭都会造成众多负面的影响,同时给与之相处的教师、身边的人带来很大的挑战[1]。研究发现,依自闭症刻板行为特质通过合理设计并使其自然接受的生活技能操作程序进行学习指导,能有效提升自闭症的居家生活能力。 【关键词】自闭症;刻板行为;编程输入;生活能力 【基金项目】本文为北京市“十三五”教育科学规划2019一般课题,题目名称“依托‘家长喘
承接幼教 |
微视频在幼儿游戏教学中的实践策略
【摘要】幼儿教育以游戏为主,游戏能够培养幼儿的想象力、团结合作能力,开发幼儿的智力等。但是有些游戏幼儿不能够理解,影响了游戏的开展。微视频可以帮助幼儿理解和分析游戏,提升幼儿游戏开展的质量。文章阐述了微视频在幼儿游戏教学中应用的意义与原则,提出了微视频在幼儿游戏教学中的实践策略。 【关键词】微视频;幼儿游戏;意义;原则;策略 一、引言 新课程改革强调确立学生在课堂中的主体地位。这一理念和目标
承接幼教 |
幼儿园托幼衔接工作的现状和问题分析
【摘要】托幼衔接作为幼儿成长发展的一个重要阶段,需要幼儿园做好这一阶段的工作,给予更多的重视。文章介绍了托幼衔接的具体内涵,对其重要意义、现状和问题进行了阐述,随之提出了做好幼儿园托幼工作的主要措施。 【关键词】托幼衔接;幼儿园;教师;家长 0~3岁的早期教育非常重要,作为担负3~6岁幼儿教育的幼儿园将教育向下辐射,做好2~3岁婴幼儿的早期教育和2~3岁婴幼儿家长早期教育指导有必要性和可行性。
承接幼教 |
有效导读 点燃名著阅读星星之火
【摘要】针对幼儿的思维方式和年龄特点,选择名著时,在内容上应倾向于人物关系简单、故事奇幻夸张的名著,内容呈现上以连环画和绘本为主,在阅读方法上可以采取设置悬念、内容竞猜、节选阅读、先整体后精细、多媒体结合等多种方式,激发幼儿的阅读兴趣,还应该通过多种形式的反馈来巩固阅读成果。 【关键词】大班幼儿;名著阅读;幼儿教育 小学的阅读材料无论是难度还是篇幅,与幼儿园相比都有很大的增加。大班幼儿处于幼小
承接幼教 |
用信息技术优化幼儿语言领域学习方式的研究
【摘要】研究以实验观察对比法为主,辅之以文献法、个案研究法、观察调查法,发现利用信息技术手段可以实现幼儿语言学习方式多样化,提高了幼儿语言学习的效率,为利用信息技术优化幼儿语言领域学习方式教学提供了参考。 【关键词】信息技术;语言活动;学习方式 一、问题提出 幼儿的年龄特点决定了其学习方式不同于成人。传统的教学方式比较单一,枯燥,常常以教师为主体,将知识填鸭式地灌输给幼儿。在这样的教学环境
承接幼教 |
基于体验式阅读培养幼儿情绪管理的研究
【摘要】幼儿情绪是幼儿发展社会性的体现,也是幼儿参与社会生活的成长性需求。幼儿情绪管理能力受到幼儿情感、生活经验及想象等因素的影响。体验式阅读为幼儿提供了丰富多元的阅读体现,对其情绪管理具有较强的引导作用。文章以体验式阅读内涵及价值为切入点,探讨了幼儿情绪管理能力的培养问题。 【关键词】体验式阅读;幼儿;情绪管理能力 幼儿的心理健康、身体健康和社会适应性是其健康发展的标志,而情绪健康是其心理健
承接幼教 |
在陶行知思想引导下开展小班课程游戏的实践研究
【摘要】教师可以抓住幼儿的好奇心与求知欲,创设趣味性、游戏性的学习活动,将知识与技能的要点融于各种游戏之中,让幼儿愉快生活,快乐学习。同时,教师要以陶行知理论为契入点,让幼儿关注生活中的学习,在生活中体验交往,提高幼儿的语言表达能力,为培养幼儿良好的生活、学习习惯打下良好的基础。 【关键词】小班教学;生活教育;游戏活动;陶行知理论 陶行知是伟大的人民教育家、思想家,他的教育理论“生活即教育”“
承接幼教 |
幼儿园教育管理的问题及发展对策
【摘要】文章通过幼儿园管理实践和文献的研究,总结出我国目前幼儿园教育管理主要存在的四个问题:幼儿教育“小学化”、教学方法不成熟、忽视幼儿心理健康教育以及师资综合素质较低。对此,提出了管理对策,即建立符合幼儿发展特征的教学模式,建立适合幼儿成长的教育理念和教育环境,加强家园、社区融合的心理健康教育,完善幼师能力培训制度,加强激励幼师。 【关键词】幼儿园;教育管理;幼师;问题;对策 一、前言 学
教育随笔 |
巧用电子白板 优化教学效果
【摘要】交互式电子白板立足于课堂教学,是教师改进教学方法、设计教学互动、提升教学效果的重要工具。交互式电子白板作为新型的信息化功能产品,在教师有序的组织引导下,能够加强课堂上的师生互动,激发学生的学习动机;提供操作体验的机会,促进学生的知识建构;在数学教学中渗透信息技术知识。 【关键词】电子白板;互动;体验;教学效果 交互式电子白板集黑板、计算机、投影仪等多种设备的功能于一身,现已成为课堂教学
教育随笔 |
挖掘新兴童谣特色,培养语文核心素养
【摘要】语文核心素养是指学生通过语文教育所获得的最具终身发展价值的人格修养与关键语文能力,包括语言建构与运用、思维发展与提升、审美鉴赏与创造、文化传承与理解四大方面。先让学生采集及整理新兴县传统童谣,挖掘其特色,然后教师将其与教学实践相结合,能够很好地锻炼及培养学生的语文核心素养。 【关键词】童谣;特色;语文;素养 童谣生动有趣,朗朗上口,很容易为人们接受和喜爱。新兴县民间流传的童谣属于新兴县
教育随笔 |
高中地理教学中的环保教育策略分析
【摘要】高中地理教师在教学过程中,应该注重将环保教育引入其中,不断对学生进行环保教育的渗透,强化学生的环境保护意识,培养学生的环境保护习惯。文章以高中地理教学为中心,探讨了有效渗透环保教育的策略,力争通过对学生进行环保方面的德育,增强学生的环保意识,共同构建美好、清洁的家园。 【关键词】高中地理;环保教育;策略分析 现如今,环境污染是我国亟待解决的重要问题,培养新时代青年的环境保护意识是保护环