期刊详情
查看往期
期刊目录
2022年04期
要闻聚焦 |
虎年春节叠加冬奥会中国经济和外交实现”开门红“
刚刚过去的虎年春节对于我国人民来说是个不一般的春节,由于今年的春节跟冬奥会撞在了一起,所以人们不仅感受到了热闹、欢乐、祥和,更因为北京成为世界上首个“双奥之城”而多了一些自豪和骄傲。我们感到自豪和骄傲是有道理的,在新冠肺炎疫情继续肆虐的当下,我国统筹推进疫情防控和经济社会发展工作,一手抓疫情防控,一手抓经济建设,我国经济逐渐恢复并展现出强劲韧性和巨大潜能,从而为我们安稳地过上一个供应充足、消费旺盛
高端对话 |
扎实推动三农各项工作 实现“十四五”良好开局
2022年1月20日,国务院新闻办公室举行新闻发布会介绍2021年农业农村经济运行情况,农业农村部总农艺师、发展规划司司长曾衍德,市场与信息化司司长唐珂,种植业管理司司长潘文博,农田建设管理司司长郭永田出席发布会,并答记者问。 记者:首先请简要介绍一下2021年我国农业农村经济运行情况。 曾衍德:2021年是三农工作重心转向全面推进乡村振兴的第一年。面对复杂严峻的发展环境,农业农村部认真贯彻习
高端对话 |
改善海洋生态环境质量 促进海水养殖业高质量发展
近期,生态环境部和农业农村部联合印发《关于加强海水养殖生态环境监管的意见》(以下简称《意见》),要求沿海各级生态环境部门、农业农村(渔业)部门提高政治站位,切实履行生态环境统一监管职责和行业管理职责,以海洋生态环境质量改善为核心,以突出问题为导向,坚持精准治污、科学治污、依法治污,采取针对性举措,切实加强海水养殖生态环境监管。生态环境部海洋生态环境司有关负责人从《意见》出台的背景、编制过程、主要思
高端对话 |
加快实现生态环境监测现代化 为生态环境持续改善奠定坚实基础
近期,生态环境部印发了《“十四五”生态环境监测规划》(以下简称《规划》)。生态环境部有关负责人就《规划》出台的背景意义、总体思路、目标任务、贯彻落实等回答了记者提问。 记者:请介绍一下《规划》出台的背景和意义。 负责人:生态环境监测是生态环境保护的基础,是生态文明建设的重要支撑。“十三五”期间,党中央、国务院对生态环境监测网络建设、管理体制改革、数据质量提升作出一系列重大部署,指导推动监测工作
高端对话 |
完善配套制度建设 有序推进生物育种产业化应用
为有序推进生物育种产业化应用,发展现代种业,保障粮食安全,近期,农业农村部公布《关于修改〈农业转基因生物安全评价管理办法〉等规章的决定》,对《农业转基因生物安全评价管理办法》《主要农作物品种审定办法》《农作物种子生产经营许可管理办法》《农业植物品种命名规定》四部规章的部分条款予以修改。农业农村部种业管理司、科技教育司负责人就四部规章的修订背景和主要内容等问题,回答了记者提问。 记者:为什么要对这
高端对话 |
着力安排部署五个重点任务 坚决打赢农业农村污染治理攻坚战
近期,生态环境部会同农业农村部、住房和城乡建设部、水利部、国家乡村振兴局等部门联合印发《农业农村污染治理攻坚战行动方案(2021-2025年)》(以下简称《行动方案》)。生态环境部有关负责人就《行动方案》出台背景、总体要求、主要内容等回答了记者提问。 记者:请介绍一下《行动方案》的出台背景。 负责人:农业农村污染治理攻坚战(以下简称“攻坚战”)是“十四五”深入打好污染防治攻坚战的标志性战役之一
品牌展示 |
依托“乡村味道” 助力乡村产业振兴
现如今,我国已经完成脱贫攻坚任务,开启了全面推进乡村振兴的新任务。2021年的中央一号文件指出,要依托乡村特色优势资源,打造农业全产业链。《中华人民共和国乡村振兴促进法》提出,要以乡村优势特色资源为依托,支持、促进农村一二三产业融合发展,推动建立现代农业产业体系、生产体系和经营体系。《“十四五”推进农业农村现代化规划》提出,要培育壮大特色鲜明、类型丰富、协同发展的乡村产业体系,打造农业全产业链,加
麻辣食评 |
《中国质量报》 把未成年人食品安全保护网织得更密些
近年来,“网红”食品、“恶搞”礼物如雨后春笋般出现,在几家主流的互联网平台搜索发现,“定情丹”“脑残片”“情趣棒棒糖”“便便糖”等零食产品随处可见,且销量颇为可观。 对于成年人来说,很多人会对这样的营销行为一笑置之,但未成年人身心发育尚未成熟,不法商家用这样“创意”“恶搞”的形式,进行打擦边球的低俗、色情等无底线食品营销,必然会影响未成年人的社会认知和身心健康,长此以往,后果不可谓不严重。更为关
麻辣食评 |
《经济日报》 口碑不是“刷”出来的
如今,人们习惯在一些第三方平台参考他人的点评,再作出消费选择。从衣食住行到文化娱乐,网上评分的方式确实给消费者带来不少便利,但也有人盯上了点评背后的“生意”,花钱刷好评、付费删差评等花样百出,污染了“点评生态”。 “点评生态”被破坏,吃亏的首先是消费者。以餐饮为例,一些网红餐厅有名无实,慕名而来的消费者耗费时间排队等位,结果却频频踩雷。为了高分排名,不少商家甚至借助第三方机构高价购买好评。长此以
部委信息联播 |
农业农村部等八部门: 推行农药网上实名购买、溯源管理
近期,农业农村部等八部门印发《“十四五”全国农药产业发展规划》(以下简称《规划》),其中提出,推行农药网上实名购买、溯源管理,防止互联网经营者违规销售农药造成安全隐患。到2025年,农药产业体系更趋完善,产业结构更趋合理,对农业生产的支撑作用持续增强,绿色发展和高质量发展水平不断提升。 《规划》提到,推进农药生产企业兼并重组、转型升级、做大做强,培育一批竞争力强的大中型生产企业。到2025年,着
部委信息联播 |
农业农村部: 到2025年要打造一支强大的农村人才队伍
为全面推进乡村振兴,加快农业农村现代化,培养造就一支高素质农业农村人才队伍,近期,农业农村部印发了《“十四五”农业农村人才队伍建设发展规划》(以下简称《规划》)。 《规划》提出,到2025年,初步打造一支规模宏大、结构优化、素质优良、作用凸显,以主体人才为核心、支撑人才和管理服务人才为基础的农业农村人才队伍,形成各类人才有效支撑农业农村发展的新格局,促进农业高质高效、乡村宜居宜业、农民富裕富足,
部委信息联播 |
农业农村部: 到2025年全国要建设1000家国家级生态农场
近期,农业农村部办公厅印发《推进生态农场建设的指导意见》(以下简称《意见》),提出到2025年,通过科学评价、跟踪监测和指导服务,在全国建设1000家国家级生态农场,带动各省建设10000家地方生态农场,遴选培育一批现代高效生态农业市场主体,总结推广一批生态农业建设技术模式,探索构建一套生态农业发展扶持政策,持续增加绿色优质农产品供给,不断提高农业质量效益和竞争力,让生态农场建设成为推动农业生产“
部委信息联播 |
财政部等两部门: 发布修订后的《农田建设补助资金管理办法》 农田建设补助资金只能用于七项建设内容
为规范和加强农田建设补助资金管理,提高资金使用效益,推动落实党中央、国务院关于加强高标准农田建设的决策部署,根据《中华人民共和国预算法》《中华人民共和国预算法实施条例》等法律法规和《中共中央 国务院关于全面实施预算绩效管理的意见》等有关制度规定,财政部、农业农村部对《农田建设补助资金管理办法》(财农〔2019〕46号)进行了修订,并于近期发布了新的《农田建设补助资金管理办法》(以下简称新《办法》)
部委信息联播 |
市场监管总局等三部门: 发文要求严厉查处生产经营含金银箔粉食品违法行为
近年来,一些含金(银)箔金(银)粉类物质(以下简称“金银箔粉”)食品在市场上出现,成为消费噱头。根据我国相关食品安全法律法规及食品安全标准规定,金银箔粉不是食品添加剂,不能用于食品生产经营。为加强食品安全监管,维护人民群众身心健康和生命安全,净化市场消费环境,1月29日,市场监管总局、国家卫生健康委、海关总署联合印发《关于依法查处生产经营含金银箔粉食品违法行为的通知》(以下简称《通知》)。 《通
部委信息联播 |
国家发改委等两部门: 发文规范粮食企业信用监管
为规范粮食企业信用监管活动,促进粮食企业守法经营和诚信自律,日前,国家发展和改革委员会、国家粮食和物资储备局印发《粮食企业信用监管办法(试行)》(以下简称《办法》)。 据介绍,《办法》共29条,对制定依据、适用范围以及信用信息归集、信用信息评价、信用修复、权利与救济等重点事项做了详细规定,明确了粮食企业信用监管工作程序和要求,规范信用管理工作行为。 一是明确信息归集范围、方式。粮食企业信用信息
部委信息联播 |
国家发改委等四部门: 提出15项重点任务 加快推进城镇环境基础设施建设
近期,国家发展改革委等四部门联合发布《关于加快推进城镇环境基础设施建设的指导意见》(以下简称《指导意见》),部署加快推进城镇环境基础设施建设,助力稳投资和深入打好污染防治攻坚战。 《指导意见》提出,到2025年,城镇环境基础设施供给能力和水平显著提升,加快补齐重点地区、重点领域短板弱项,构建集污水、垃圾、固体废物、危险废物、医疗废物处理处置设施和监测监管能力于一体的环境基础设施体系;到2030年
部委信息联播 |
生态环境部等五部门: 到2025年农村环境整治水平显著提升
近期,生态环境部、农业农村部、住房和城乡建设部、水利部、国家乡村振兴局联合印发《农业农村污染治理攻坚战行动方案(2021-2025年)》(以下简称《行动方案》),对持续打好农业农村污染治理攻坚战总体要求、主要任务和保障措施作出全面部署。《行动方案》提出,到2025年,农村环境整治水平显著提升,农业面源污染得到初步管控,农村生态环境持续改善。 《行动方案》落实深入打好污染防治攻坚战总要求,以增强人
环球动态 |
北京: 将开展“物业+养老”服务试点
为增加居家社区养老服务有效供给,着力破解基本养老服务对象和高龄、独居等老年人生活照料和长期照护难题,北京市民政局等部门近期联合印发《关于开展“物业服务+养老服务”试点工作的通知》(以下简称《通知》),决定开展“物业服务+养老服务”试点工作。 《通知》指出,本市将重点选择在北京首开集团、万科集团、北京天恒置业集团(北京天恒优家科技服务公司)、远洋亿家物业服务股份有限公司等公司旗下的物业养老服务企业
环球动态 |
天津: 发布乡村产业发展“十四五”规划 到2025年农产品加工业收入将达1600亿元
日前,《天津市乡村产业发展“十四五”规划》(以下简称《规划》)发布。到2025年,天津市农产品加工业收入将达到1600亿元,农业科技进步贡献率将达到72%,休闲农业年接待人次将达到2000万人次,休闲农业年综合营业收入将达到50亿元,“津农精品”品牌数量将增加到200个。 根据《规划》,“十四五”期间,天津市采取多项措施,促进乡村产业稳步推进,现代都市型农业产业体系、生产体系、经营体系更加完善。
环球动态 |
天津: 到2025年全市农作物耕种收综合机械化率保持在90.50%以上
日前,《天津市农业机械化发展“十四五”规划》(以下简称《规划》)发布。到2025年,全市农机总动力将达到370万千瓦,农作物耕种收综合机械化率保持在90.50%以上,小麦、水稻、玉米等粮食作物实现高质量全程机械化。 《规划》提出,全面实施“藏粮于地、藏粮于技”战略,不断完善小站稻全程机械化生产模式,推广应用稻田种养机械化等绿色高效机械化技术。设施农业、畜牧养殖、水产养殖和农产品初加工机械化水平力
环球动态 |
河北: 发布大豆玉米带状复合种植实施方案
近期,河北省农业农村厅正式发布《2022年大豆玉米带状复合种植实施方案》(以下简称《方案》)。《方案》提出,围绕保障国家粮食安全,扛稳粮食安全责任,在稳定净作大豆面积前提下,依托家庭农场、农民合作社和种植大户等新型经营主体,重点在玉米主产区推广大豆玉米带状复合种植模式,完成102万亩大豆玉米带状复合种植任务,实现大豆玉米协同高产,收益不减少,助力粮油生产提质增效。《方案》还以附件形式发布了机具保障
环球动态 |
黑龙江: 公布今年农作物种植区划布局
近期,黑龙江省农业农村厅组织有关作物育种、栽培、推广专家,研究制定了《黑龙江省2022年农作物优质高效品种种植区划布局》(以下简称《区划布局》),对种植户科学选种用种,促进粮食持续增产和农业高质量发展作出指导。 《区划布局》从积温带的角度,将该省玉米、水稻、大豆等9大类农作物品种及适宜种植区域进行具体划分。 《区划布局》指出,良种是黑龙江省粮食生产实现“保产能、保总量、保多样”的重要保障,各地
环球动态 |
江西: 印发食品生产企业食品安全主体责任清单
为持续强化食品生产企业的食品安全第一责任人意识,全面提升食品生产企业履行食品安全主体责任的能力,近期,江西省市场监管局梳理制定了《江西省食品生产企业食品安全主体责任清单(2022年版)》(以下简称“清单”),通过清单管理的方式使全省食品生产企业进一步明晰主体责任的法定要求并督促其有效落实,同时着力提升基层监管的靶向性和精准性。 清单对《中华人民共和国食品安全法》及实施条例、《食品生产许可管理办法
环球动态 |
湖南: 印发贯彻落实《长江保护法》实施方案
近期,湖南省政府办公厅印发《湖南省贯彻落实〈中华人民共和国长江保护法〉实施方案》(以下简称“方案”),要求切实扛牢“守护好一江碧水”政治责任,坚决推动《长江保护法》落地见效。 方案指出,要坚持规划引领,强化生态环境系统管控,将贯彻落实长江保护工作纳入国民经济和社会发展规划,完善生态环境管控措施,建立环境应急联动体系。坚持资源保护,加强饮用水水源地和地下水资源保护,推进湿地生态保护和生物多样性保护
环球动态 |
湖南: 出台“助力乡村振兴十条”
近期,湖南省科技厅印发《关于扎实推进科技帮扶巩固拓展脱贫攻坚成果助力乡村振兴的工作方案》(以下简称《方案》),从协同创新、创业服务、人才支持、成果应用等多方面推出十条具体举措,助力乡村振兴。 湖南省科技厅相关负责人介绍,此次出台的《方案》,旨在通过实施科技支撑乡村振兴行动,实现十个“一批”,即部署一批引领性科技创新项目,突破一批关键共性技术;建设一批科技创新平台载体,转化一批先进适用科技成果;支
环球动态 |
青海: 首次编制乡村产业发展规划
近期,青海省农业农村厅印发了《青海省“十四五”乡村产业发展规划》(以下简称《规划》),这是该省首次单独针对乡村产业编制的发展规划,为该省“十四五”期间乡村产业发展指明了方向。 《规划》提出的总体目标是到2025年,高原特色种养业优势更加凸显,农畜产品加工业、乡村乡土特色产业、乡村休闲旅游业产业体系基本构建,产业集聚集群效应显著,一二三产业融合发展取得新进展,质量效益明显提升,品牌影响力显著增强,
环球动态 |
广西: 发布高标准农田建设规划
近期,广西壮族自治区农业农村厅发布《广西壮族自治区高标准农田建设规划(2021-2030年)》(以下简称《规划》),提出实施六大重点工程,争取到2030年累计建成3389万亩高标准农田,改造提升781万亩高标准农田,高标准农田年粮食生产能力达到850公斤/亩以上,稳定保障290亿斤粮食产能。 按照《规划》,全区将高标准农田建设分为桂中盆地平原区、桂东南丘陵平原区、桂西岩溶山地区、桂东北丘陵山地区
环球动态 |
陕西: 2021年食品安全形势稳中向好
2021年,陕西省深入学习贯彻党的十九大和十九届历次全会精神,认真学习贯彻习近平总书记关于食品安全工作的重要指示批示和来陕考察重要讲话重要指示,扎实落实党中央、国务院决策部署,全力抓好常态化疫情防控下食品安全工作,持续提高食品安全治理能力和保障水平,全省食品安全形势稳中向好,未发生重大食品安全事故。 牢记“国之大者”, 以高度的政治自觉做好食品安全工作 省委、省政府坚持把做好食品安全工作作为
环球动态 |
陕西: 大力发展以农业生产托管为主的农业社会化服务
为加快构建现代农业经营体系,转变农业发展方式,保障粮食安全和重要农产品有效供给,实现小农户和现代农业有机衔接,近期,陕西省农业农村厅印发《陕西省农业农村厅关于加快发展农业社会化服务的实施意见》(以下简称《意见》)。 《意见》指出,各级农业农村部门要按照坚持市场导向、聚焦服务小农户、大胆创新探索、盘活利用各类资源要素的思路,大力发展以农业生产托管为主的农业社会化服务,促进小农户和现代农业有机衔接。
环球动态 |
江苏: 提出“434”目标任务和政策措施 推进渔业机械化高质量发展
渔业是江苏省农业和国民经济的重要产业,渔业机械化是推进渔业绿色高质量发展的重要支撑。近期,江苏省农业农村厅印发《关于加快推进渔业机械化高质量发展的实施意见》(以下简称《意见》),提出“434”目标任务和政策措施,推进渔业机械化高质量发展。 《意见》从渔业机械化水平、装备发展、示范基地建设和构建发展格局四个方面提出了渔业机械化的主要工作目标。在机械化水平方面,到2025年,江苏省水产养殖机械化水平
环球动态 |
甘肃: 到2025年建成西北最大的特色农产品加工基地
为全力落实特色农产品及食品加工产业链链长制相关工作,进一步推动甘肃农业产业转型、结构升级、要素聚集、链条锻造,加快农业现代化步伐,近期,甘肃省农业农村厅、省工信厅、省商务厅联合制定印发《甘肃省特色农产品及食品加工产业链实施方案》(以下简称《实施方案》)。《实施方案》提出,到2025年,全省特色优势产业全产业链产值达到6200亿元,打造100家以上的链主企业和骨干企业,实现“2512”链主企业提升行
行业观察 |
现包鲜饺市场火热 饺子品类将迎来跨越式发展
俗话说“好吃不过饺子”,近两年来,明档现包、可堂食可外带的现包鲜饺店仿佛一下子火了起来,吸引了越来越多的抢食者。相比以堂食为主的门店模型,现包鲜饺外带店更容易发展连锁,因此也成就了代表品牌袁记云饺的迅猛发展。在刚过去的2021年,袁记云饺的门店数直接翻了2倍多,超过1400家,成为该品类门店规模第一的品牌。与此同时,这个新赛道也被资本瞄上了。2021年8月,新秀品牌熊大爷获得美团龙珠、番茄资本A轮
行业观察 |
2021年倒闭餐企数创十年来新高 网红和西餐厅等加速被淘汰出局
企查查数据显示,2021年我国注册餐企316.7万家。不过,在大量新入局者的“围堵”下,吊注销餐企也达到了88.5万家之多。入局的和倒闭的餐企数量,双双创下十年来的数据新高。那么,在这些倒闭的餐企中,哪些是遗憾离场?又是哪些因素在加速餐企的出清周期? 难中之难:旅游目的地餐厅 如果说2020年的餐饮人都难,那么最难的当属旅游目的地的餐饮企业。 2020年那些现象级打卡餐厅,典型的如文和友、茶
行业观察 |
开小店、打造个人IP 2022年餐饮业将迎来八个趋势
过去的2021年,对餐饮人而言是喜忧参半的一年,经过2020年一年的沉寂后,少数地方的餐饮业迎来了报复性消费和增长,更多的区域餐饮则是在疫情反复中苦苦煎熬。从品类上来看,少数品类迎来了新的增长,比如烧烤,而更多的品类则处于不断衰退的边缘,比如很多特色餐饮和娱乐性餐饮业态。 不管怎样,2021年已经过去,复盘反思后我们更应该关注当下和未来。疫情给餐饮创业以及经营都增加了几分不确定性,在这样的大环境
行业观察 |
烤肉行业活力满满 新玩家将大有可为
众所周知,烤肉常被当成火锅的餐饮CP,不仅饮食文化悠久,而且同属于社交感强、供应链稳的成熟品类,本该有着比肩火锅赛道的巨大潜力。但就市场体量来看,烤肉对比火锅始终望尘莫及。 不曾料想,2021年,称霸一时的火锅行业竟遭遇一场“黑天鹅”之变,巨头玩家纷纷断臂止损,明星品牌落寞关店,市场风向面临迅速转弯。此消彼长之间,烤肉赛道大有“趁机”崛起的势头。在新玩家的“搅局”带动下,烤肉行业的格局变化和市场
行业观察 |
酱酒企业收入暴增 行业分化逐步提速
2021年下半年酱酒热虽然“理性回归”热度降温,但近期举行的多家酱酒企业的经销商大会上的业绩数据显示,习酒、国台酒业、金沙酒业等第二梯队的酱酒企业收入暴增,超过部分传统浓香区域上市酒企。在业内看来,酱酒酒企收入多来自于渠道扩张,下一步行业分化仍是主基调。 业绩爆发式增长 从已经公布的业绩数据看,2019年以来进入高峰的“酱酒热”让酱酒企业的收入迎来了爆发式增长。同为茅台镇的大型酱酒企业,国台酒
行业观察 |
中国威士忌市场 迎来发展的“黄金时期”
有人说,中国威士忌的“黄金时期”已经来临。数据显示,2021年前三季度,威士忌进口量2213万升,同比增长55.8%,占烈酒进口总量的22%;进口额3.1亿美元,同比增长113.4%,进口均价相比之前明显上涨。帝亚吉欧中国董事总经理艾恩华也曾多次表示,未来威士忌将在中国市场拥有巨大的发展空间。 消费群体广泛 业内人士分析认为,2022年的威士忌市场将继续呈现繁荣局面,尤其是中国大陆的威士忌市场
行业观察 |
竞相推出千元产品 啤酒行业高端化急需破局
啤酒行业角逐高端化再次升级提速,价格带上移成为最明显的信号。继去年华润啤酒推出高端啤酒“醴”以后,青岛啤酒、百威啤酒近期也推出千元价位的高端啤酒。但高价就意味着高端吗?实际上,啤酒行业的高端化之路已推进多年,几大巨头都在角逐场上用尽“十八般武艺”,但成效却并不显著。 抢占千元价格带 日前,青岛啤酒推出了超高端产品“一世传奇”,在电商平台上显示售价为2698元/1.5L×2瓶,单瓶定价为1399
行业观察 |
啤酒巨头推出超高端产品 未来市场将进入更细分阶段
随着各大酒企相继布局超高端啤酒产品,啤酒行业高端化趋势愈来愈盛。继去年华润啤酒推出高端啤酒“醴”以后,青岛啤酒、百威啤酒也于农历虎年前推出千元价位的高端啤酒。对此有网友质疑到,啤酒不能像白酒一样用于收藏,千元啤酒是否是智商税?这些啤酒厂商为什么要推出价格这么高昂的产品?未来啤酒市场会如何发展? 三大啤酒商推超高端啤酒 被质疑是“智商税”“搞噱头” 啤酒也开始走高端路线了。2021年上半年,华
行业观察 |
本土新兴咖啡品牌开始崛起 短期内超越星巴克仍有难度
2021年,咖啡品牌迎来了集中爆发,大量的本土新兴咖啡品牌正在崛起,包括红杉资本、IDG资本、高榕资本、黑蚁资本在内的多个知名机构也纷纷涌入咖啡行业,三顿半、Manner、时萃、永璞等新兴品牌均至少拿到千万元融资,并在资本的助力下大肆扩张,跑马圈地。有统计显示,几乎每个月都有至少20家咖啡店开业。 咖啡玩家攻城略地,市场竞争越来越激烈,而各个品牌的打法也变得多样化。中国食品产业分析师朱丹蓬认为,
行业观察 |
出生人口减少加剧奶粉行业竞争 全周期全营养产品或是破局关键
1月17日,国家统计局公布的数据显示,2021年出生人口数量为1062万人,呈下滑态势。这对以婴幼儿为主要目标客户的奶粉行业影响深远,多个奶粉品牌和奶粉渠道商对记者表示,感受到了行业的“冷”。面对新形势,全周期、全营养产品或是市场破局的法宝。 市场竞争加剧 母婴店关店率提升 国家统计局数据显示,2021年全年出生人口数量为1062万人,比2020年减少了11.5%。实际上,近几年我国出生人口
行业观察 |
饲料涨价增加养殖成本 国内原奶价格走势不太乐观
不断涨价的饲料等成本让原奶行业的2022年开局压力重重。记者近期走访发现,虽然新一年的原奶收购价尚未确定,但今年年初豆粕等蛋白类饲料整体上涨了200-600元/吨,这让上游奶牛养殖户感到担忧。2021年四季度国内奶价就开始回落,年后也是传统淡季,预计国内奶价还会下行,如果奶价跟不上成本的上升,行业可能要面临新一轮亏损。 饲料价格不断上涨 “养殖业今年的日子不好过,奶价下降,豆粕价格又暴涨。”河
行业观察 |
规范基因编辑研发应用 促进种业科技创新发展
近期,农业农村部制定公布了《农业用基因编辑植物安全评价指南(试行)》(以下简称“指南”),进一步规范农业基因编辑植物的安全评价管理,促进我国生物育种技术和产业发展。基因编辑是一项什么样的技术?国际上对基因编辑技术如何看待?我国基因编辑农作物将如何管理?就公众关心的这些问题,有关专家和农业农村部科技教育司有关负责同志进行了解答。 基因编辑育种是农业领域的5G技术 据南方科技大学前沿生物技术研究院
行业观察 |
又增收又绿色可持续 大豆玉米带状种植受热捧
随着各地陆续进入备耕阶段,大豆玉米带状复合种植再一次得到了众多种粮大户的关注和讨论。 一直以来,大豆和玉米就存在相互争地的矛盾。玉米主产区也是大豆主产区,两者种植区域和季节基本一致,种玉米就会减大豆、种大豆就会减玉米,两者种植面积如同跷跷板一般此消彼长。但是耕地资源始终有限,同一块地怎么才能做到鱼与熊掌兼得?大豆玉米带状复合种植技术就很巧妙地解决了这个问题。该项技术不仅让玉米基本不减产,还能增收
行业观察 |
亏损面逐步扩大 养猪业行情走势尚不明朗
从躺着赚钱到日亏千万元,养猪行业仅用了一年时间。根据2021年业绩预报,出栏量排名前十的上市猪企中,仅有牧原股份预计盈利。同时,上市猪企或陷入“卖得越多、亏得越狠”的处境,出栏量排名前五的猪企中,除了牧原股份外,正邦科技、温氏股份、新希望、天邦股份的预亏金额总计超过450亿元。业内人士对此表示,当前养猪大户们只是在靠“家底”支撑,亏损何时能填平仍是未知数。 猪企陷入“卖得越多、亏得越狠”的处境
行业观察 |
上半年猪肉供给依然充裕 明年上半年或迎来新一轮猪周期
农业农村部监测数据显示,1月20日,全国农产品批发市场猪肉平均价格为21.81元/公斤,比2021年12月30日的23.17元/公斤下跌了5.87%。新年伊始,全国猪肉供应形势怎样?养猪行业盈亏情况如何?猪价向上拐点是否已经来临? 生猪产能持续增加 猪肉供应仍然充裕 全国能繁母猪的存栏量在2021年6月份达到年内峰值4564万头后,受猪价回落养殖场主动调减产能的影响,7月份开始连续6个月回落
行业观察 |
复合调味品被资本“催热” 新兴品牌营销要讲究方式方法
复合调味品正被资本“催热”。从2021年年中至今,已有“广味源食品”“禧宝制研”等多家初创企业获得从天使轮到A轮不同等级的融资。在业内人士看来,复合调味品在技术上的门槛不高,因此很多企业会花费更多心思在营销宣传方面。面对先发品牌已经占领市场的情况,新兴品牌依靠营销能走多远,仍是值得思考的问题。 复合调味品被“催热” 新老企业不惜重金宣传 记者近期梳理发现,自2021年6月至今,已有多家复合调
行业观察 |
《2021中国茶叶消费市场报告》发布 消费加快复苏但仍有三大顽疾待解
近期,中国茶叶流通协会发布了《2021中国茶叶消费市场报告》(以下简称《报告》),《报告》显示,2020年全国干毛茶产量达到298.6万吨,总产值2626.58亿元;六大茶类中白茶、黄茶保持高速增长,红茶大幅增长为第二大茶类。与此同时,茶饮市场的热度不减,年轻消费群体不断增长。《报告》最后指出,茶叶产业仍然存在三大顽疾亟待解决。 茶叶消费加快复苏 红茶价格下降黄茶上升 2020年初受疫情爆发
企业面面观 |
否认上市传闻 逐渐理性的 瑞幸咖啡未来之路挑战重重
要重回纳斯达克了?1月20日,对于市场传闻,瑞幸咖啡迅速向外界辟谣并否认。自2020年4月被曝出数据作假后,瑞幸咖啡接连陷入退市、领导层更换、被重罚等一系列风波。为了自救,瑞幸咖啡调整门店,寻找持续盈利路径。瑞幸咖啡要想重回巅峰,不仅涉及公司商业模式可持续盈利的问题,还要重新挽回投资者的信任,挑战重重。 否认上市传闻 1月20日,市场传出消息,称瑞幸咖啡正在研究在纳斯达克重新上市的计划,最快可
企业面面观 |
半年完成两轮融资 源究所能否成功突围
半年完成两轮融资,复合果汁品牌“源究所”颇受资本欢迎。1月19日,源究所相关负责人告诉记者,目前源究所融资金额累计达数千万元,估值过亿元。在业内人士看来,果汁饮料市场规模约2000亿元,如今源究所入局,必然面临着与农夫山泉、汇源等老牌饮料巨头的竞争。而如何塑造自身品牌影响力,提高受众黏度,是源究所这类初创品牌亟待解决的问题。 被资本市场看好 半年完成两轮融资 1月19日,源究所相关负责人对记
企业面面观 |
撤柜闭店 缩减中国业务 入华27年的好时日子难过
“小身材大味道”,曾以这句广告词被熟知的巧克力品牌好时似乎踪迹难寻了。记者近日注意到,好时(中国)投资管理有限公司(以下简称“好时”)线上天猫旗舰店已终止经营,好时京东自营店内多款商品也显示无货。好时甜品店内部员工透露,好时已在中国市场线下各地撤柜关店,留下与经销商的渠道纠纷……中国区业绩不佳、市场定位不上不下,来到中国27年的好时,日子有些难过了。 撤柜关店 今年1月,“好时甜品概念店”微信
企业面面观 |
茅台虎年生肖酒价格暴跌 消费品不应过度突出投资属性
刚发布时被热炒的茅台虎年生肖酒,如今已大幅降价。2月10日,茅台虎年生肖原箱酒的市场行情价为4580元/瓶,虽然仍高于官方市场指导价格2499元/瓶,但与年初一度逼近6000元/瓶的价格相比已大幅下降。 为何茅台虎年生肖酒的价格出现暴涨暴跌?事实上,往年茅台生肖酒的价格都会经历类似的大幅波动。相较于常规款,生肖酒更具有投资属性,市场投机炒作,价格便被炒高,但消费者是否愿意买单仍存疑。而在白酒行业
企业面面观 |
烘焙+咖啡 原麦山丘发力下午茶业务
老牌烘焙品牌也想有春天。记者近期走访发现,原麦山丘2.0升级店已经正式开业,与咖啡品牌Soe Coffee合作售卖限定咖啡产品,并对店内的堂食区域进行了升级,原麦山丘相关负责人更直言下午茶业务将是接下来发力的方向。近年来,包括原麦山丘在内的传统烘焙品牌一直在迎合市场需求并做出改变,不过,如今烘焙赛道“内卷”严重,不仅新品牌不断涌现,还有不少跨界者入局。靠一杯咖啡的下午茶,原麦山丘能否重拾烘焙市场的
食品教学 |
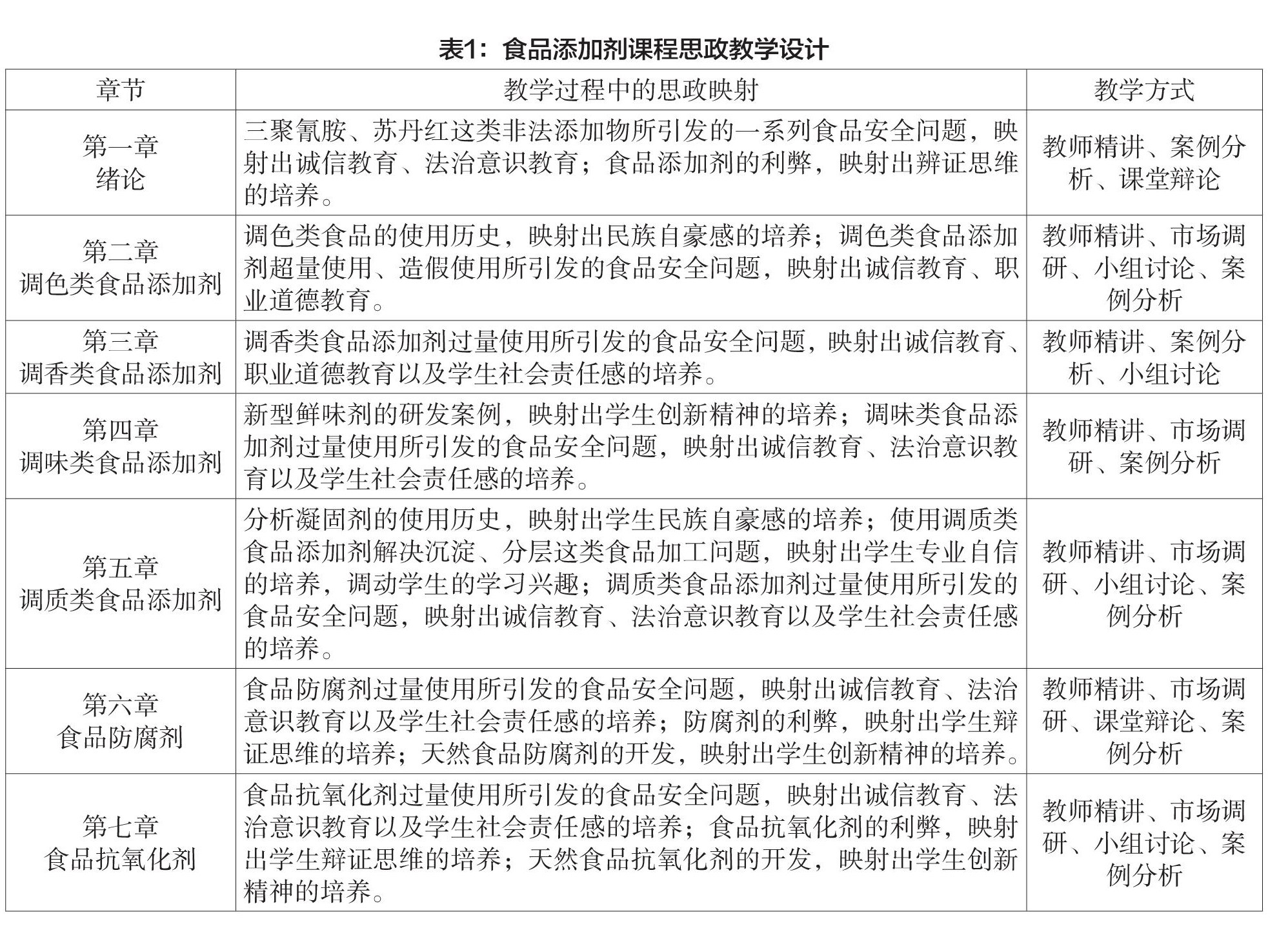
工程教育专业认证视域下食品 添加剂课程思政教学的优化路径研究
工程教育专业认证的核心理念是“以生为本”“以成果为导向”,对培养高素质、强技能的工程人才具有不可估量的重要作用。近年来,各大高校逐渐意识到工程教育专业认证的重要性,纷纷开展相应的申请与实践,以期打破传统教学理念的弊端。食品添加剂课程作为食品质量与安全专业的必修课程,具有较强的专业性,而课程思政作为素质教育的主题,也受到各大高校的广泛关注。基于此,食品添加剂课程应紧跟时代发展步伐,及时更新教学理念,
食品教学 |
论大学生创新创业在 食品质量安全中对动手能力的影响
曾经,我国高校在培养新时期人才时将更多精力放在理论教育层面,导致学生欠缺实践能力。随着人们生活质量的提高,对于食品安全质量问题越发关注,越来越多的高校也开始加大相关专业人才知识及操作技能的培养力度。本文主要探讨大学生创新创业在食品质量安全中对动手能力的相关影响,希望能为高校培养更多具有良好动手能力的人才提供一些参考。 一、创新创业对食品质量安全研究的重要意义 创新创业是新时期发展的关键特征,也
食品教学 |
任务教学法在 食品微生物学教学中的应用
食品微生物学是食品专业本科生必修的一门核心基础课程,主要阐述了食品微生物学的基本理论、食品中有益微生物的利用、有害微生物的控制方法等。通过本课程的学习,能够使学生熟练掌握从事微生物学研究所需的基本方法和操作技能,如形态观察、分离、培养、初步鉴定等。目前来看,大多数学校在进行食品微生物学的教学时仍是照本宣科,并没有结合实际生产实践进行针对性的教学。黑龙江八一农垦大学通过运用任务教学法结合生产实践的方
食品安全 |
我国互联网食品安全监管 的现状、困境与优化对策
随着互联网时代的到来,各行各业都受到了一定的影响。食品行业通过互联网快速地扩张市场,以获得更多的经济效益和社会效益,最终促进食品行业的发展,同时也满足了社会需求。但是随着互联网交易数量和规模的不断扩大,食品行业也逐渐出现越来越多的食品安全问题。本文分析了我国互联网食品安全监管的现状和面临的困境,并提出了相关的优化对策,希望能为我国互联网食品行业的发展做出一定的贡献。 一、我国互联网食品安全监管的
食品安全 |
加强食品安全管理的路径探讨
食品安全和人们的饮食健康密切相关,一直是广受社会关注的话题。为了避免当前食品安全中存在的诸多问题,在实际的监管工作中要根据食品安全的管理要求以及标准来完善与之对应的监管模式,提高食品本身的安全系数,从而为人们的饮食安全提供重要的保障,促进我国社会的和谐稳定发展。 一、当前食品安全管理工作中存在的问题 1.食品本身不够安全。虽然我国近年来加大了食品安全管理工作,但从实际效果看,仍无法满足相关的标
食品检测 |
液相色谱-串联质谱技术 在食品安全检测中的应用
近年来,食品添加剂超标、农药兽药残留、滥用生长调节剂、生物毒素污染等食品安全事件时有发生,食品安全问题已成为大众关注的社会热点问题,如何预防食品安全事件的发生是食品安全监管部门值得思考的问题。而运用食品安全检测技术,可以预防发生食品安全事故,确保人们的饮食安全。目前来看,常用的食品安全检测技术包括:离子色谱法、气相色谱法、免疫化学分析方法、酶联免疫吸附分析法、薄层层析法、高效液相色谱法、免疫亲和柱
食品检测 |
食品中六种常见微生物的检验
食品是人类所需营养物质的主要来源,在人们的生活、工作和学习中扮演着非常重要的角色。随着经济发展和生活水平的提高,食品安全备受社会各界的关注和重视,而影响食品安全的因素有很多,其中在食品生产、流通等环节影响较为严重的当属微生物污染。食品中的微生物种类有许多,有的可导致人类产生疾病,有的对人类无害,有的可产生一些不能忽视的代谢产物,尤其是致病微生物常被作为人类能否食用某种食品的重要指标,本文主要对食品
食品前沿研究 |
磷酸盐在烘焙食品、 海产品及肉制品中的应用研究
磷是人体必需的矿物质元素,天然食品或食品磷酸盐添加剂是人体摄入磷的主要来源。磷酸盐以有机磷酸盐的形式存在于许多食物中,包括肉制品(熟肉制品)、油、海鲜和果汁饮料等。作为一种无毒、安全的食品添加剂,磷酸盐在食品中的应用已有100多年的历史,具有软化、保水、溶胀、塑化、成型、改善流变性能和螯合金属离子等功能,广泛应用于肉类、海鲜、乳制品、烘焙食品、饮料、配菜和调味品中,可以改善食品的色、香、味、形,保
食品前沿研究 |
转基因食品检测技术研究进展
转基因食品在为人类解决许多问题并带来巨大利益的同时,也在食品安全方面产生了一些隐患,因此迫切需要更加准确、高效的转基因食品检测技术。随着社会的发展,转基因食品检测技术愈加成熟,并且有了更广泛的应用,本文阐述了蛋白质总体水平测试、基因水平检测和其它测试方法的基本原理,从多方面分析其利弊和对转基因行业的影响。 一、转基因食品的安全问题 转基因食品指的是利用转基因生物技术取得的转基因生物,并以该类转
食品前沿研究 |
膜分离技术在 饮用水处理方面的应用
21世纪,环境污染是人类共同面临的问题,特别是与人们生活密切相关的水污染问题,生产过程中产生的废弃物、生活污水、生活垃圾等都会以不同的方式污染水体。而我国人均水资源量少,存在严重的水资源危机。为了有效应对这一问题,相关部门和工作人员可以在饮用水处理方面合理应用发展前景广阔的膜分离技术,这种饮用水处理技术具有占地面积小、自动控制、出水水质高等优点。 一、膜分离技术概述 1.膜分离技术的产生。近几
食品前沿研究 |
提高食品抽样核查 处置工作水平的相关思考
随着生活水平的提高,人们对健康、安全的关注度日益提高,食品安全关系着每一位消费者的健康甚至生命安全,因此引起了全社会的关注。食品抽检与核查处置工作是保障食品安全的重要环节,本文通过对一起生产经营重金属污染物质含量超过食品安全标准限量的食品案例的分析,从食品检验标准、抽样程序认定等方面,对食品抽样核查处置工作提出相应建议,以期通过案例指导实践,提高食品抽样核查处置工作的水平。 一、案情介绍 A省
营养与健康 |
合理调整饮食 缓解“节后综合征”
短暂的春节假期已经过完了,节后不想上班、不想吃饭、精神不振的应该大有人在。如果你也是其中一员,下面这份节后饮食调整指南可要收好了,它专“治”没胃口、没精神。 “节后综合征”实为 吃太多和熬夜太多造成的 上班第一天,很多人都感觉自己浑身难受、不想上班,有说法这是一种“节后综合征”。其实,造成这种现象的主要原因有两点——吃太多和熬夜太多。 很多人在春节期间都会犒劳一下自己,吃很多美食,包括各种
营养与健康 |
有机食品对儿童的益处多多
随着人们生活质量的不断提高和对健康、安全食品的迫切需要,有机食品的风潮越来越热。有机食品(Organic Food)是指那些用有机原料生产的无污染的天然食品,也就是说,在其生产过程中不使用化肥、农药以及其他任何的化学物质。网上的许多新闻和育儿网站大都在宣传有机食品对孩子的益处,但也有不少报道在否认或质疑有机食品对于孩子的益处。矛盾的信息充斥着家长们的头脑,给他们带来了一些困惑:有机食品真的对孩子有
警示 |
不粘锅不宜长期用 专家建议用两年就得换
生活中的不粘锅种类繁多,经常让人挑花了眼。很多人不知道这些不粘锅到底有何不同。北京化工大学材料科学与工程学院教授丁雪佳表示,实际上,市面上的不粘锅主要分为有涂层的和无涂层的,按照材料不同,大致可以分为4类。 1.特氟龙不粘锅。这是最常见的涂层不粘锅,价格便宜、应用广泛,一般锅体材料为铁、铝及铝合金。特氟龙涂层260℃以内都不会发生任何变化,当温度超过260℃时,涂层逐渐向不稳定状态转变,当温度超
警示 |
排骨、鸡爪脂肪含量都不低 小心吃多了偷偷长胖
说起排骨,大部分人的第一感觉是“香嫩多汁”、肥而不腻,但实际上,排骨是一种高脂肪食物,吃多了很容易胖人。 中国疾病预防控制中心营养与健康所研究员张倩说,跟牛羊肉相比,猪肉的脂肪含量较高,即便是纯瘦肉,脂肪含量也接近8%(8克/100克)。而我们平时喜欢吃的猪小排(可食部70%),每100克肉所含的脂肪高达25.3克,比吃起来口感肥腻的猪肥肠(脂肪含量为18.7克/100克)还要肥。因此,吃排骨一
警示 |
手机下饭“很香”?小心引发营养不良、肥胖等后果
“手机下饭,太香了!”在餐厅、咖啡馆等地随处可见刷着手机囫囵用餐的年轻人。长辈们经常说,边吃饭边看手机会影响消化,很多人也知道这是个坏习惯,却不知道这其实也是个非常危险的坏习惯。“吃饭看手机或会引发烫伤、胃病、牙齿损坏、细菌中毒等风险!”中国农业大学食品学院营养与食品安全系教授范志红对“手机一族”发出了警示,而且吃饭看手机也有可能引发营养不良、肥胖等后果。 对于吃饭看手机可能存在的风险,范志红表
快讯 |
大豆玉米带状复合种植指南发布
日前,农业农村部种植业管理司会同全国农技中心和四川农业大学,组织编发了大豆玉米带状复合种植指南,包括《玉米-大豆带状复合种植技术》《全国大豆玉米带状复合种植技术模式图》和短视频等系列,指导各地高标准高质量推广大豆玉米带状复合技术模式,盯紧盯牢关键环节,抓住抓好关键区域,落实落细关键技术。 据介绍,大豆玉米带状复合种植改单一作物种植为高低作物搭配间作、改等行种植为大小垄种植,充分发挥边行优势,实现
快讯 |
《国家农民合作社示范社发展指数(2020)研究报告》发布 湖北省入围国家示范社的数量最多
近日,农业农村部管理干部学院和中国农村合作经济管理学会在京发布《国家农民合作社示范社发展指数(2020)研究报告》(以下简称《报告》),并在《中国农民合作社》期刊增刊出版。《报告》分析了2020年度的国家农民合作社示范社样本数据情况,并从基础实力、发展活力、创新能力3个维度对示范社样本进行了数据分析和发展指数测算。 《报告》显示,2020年度国家农民合作社示范社在基础实力方面,成员出资总额均值为
快讯 |
国家级脱贫地区农副产品网络销售平台“832平台”累计销售额突破200亿元
记者日前从中华全国供销合作总社了解到,截至目前,由财政部、农业农村部、国家乡村振兴局、中华全国供销合作总社四部门指导建设和运营的脱贫地区农副产品网络销售平台“832平台”累计注册供应商1.5万家,上线农副产品20万个,注册采购单位近50万家,累计销售额突破200亿元。 据了解,“832平台”自2020年1月1日上线运行以来,秉持帮扶属性、公益属性。“832平台”全面提升运营水平,严把产品质量关、
快讯 |
2021年我国实物商品网上零售额首次破10万亿元
商务部新闻发言人高峰在商务部日前召开的例行新闻发布会上介绍到,2021年全国网上零售额达13.1万亿元,其中,实物商品网上零售额首次突破10万亿元,达10.8万亿元。高峰介绍,2021年,实物商品网上零售额占社会消费品零售总额的比重为24.5%,对社会消费品零售总额增长的贡献率为23.6%。网络零售市场保持稳步增长,成为稳增长、保就业、促消费的重要力量。 高峰说,根据商务大数据监测情况,2021
快讯 |
鄂尔多斯等27个城市和地区获批设立跨境电子商务综合试验区 江浙粤三省实现综合试验区全覆盖
近期,国务院印发《关于同意在鄂尔多斯等27个城市和地区设立跨境电子商务综合试验区的批复》(以下简称《批复》),明确在鄂尔多斯市、扬州市、镇江市、泰州市、金华市、舟山市、马鞍山市、宣城市、景德镇市、上饶市、淄博市、日照市、襄阳市、韶关市、汕尾市、河源市、阳江市、清远市、潮州市、揭阳市、云浮市、南充市、眉山市、红河哈尼族彝族自治州、宝鸡市、喀什地区、阿拉山口市等27个城市和地区设立综合试验区。 《批
快讯 |
“大豆玉米带状复合种植技术” 专项培训行动正式启动
近期,农业农村部科技教育司宣布正式启动“大豆玉米带状复合种植技术”专项培训行动。 为千方百计稳定粮食生产,攻坚克难扩种大豆油料,推动西北、黄淮海、西南和长江中下游等地区推广大豆玉米带状复合种植,加快新模式新技术应用,有力支撑大豆油料生产,农业农村部科技教育司决定调动国家现代农业产业技术体系、基层农业技术推广体系和农民教育培训体系等方面力量,于2022年启动实施“大豆玉米带状复合种植技术”专项培训
快讯 |
冬小麦“科技壮苗” 专家技术服务活动全面启动
2月14日,农业农村部在山东举办2022年文化科技卫生“三下乡”集中示范暨冬小麦“科技壮苗”和大豆玉米带状复合种植技术服务活动,全面启动冬小麦“科技壮苗”专家技术服务。 受去年秋汛影响,晋冀鲁豫陕五省冬小麦播期拉长、晚播面积大,苗情类型多、弱苗比例高,给今年夏粮丰产带来不利影响。为充分发挥科技在保障粮食安全方面的重要支撑作用,做好冬小麦促弱转壮工作,农业农村部启动了“科技壮苗”专项行动。日前,农
快讯 |
全国已建成869个进口冷链食品集中监管仓
近期,记者从国家市场监管总局获悉,该局加快推进集中监管仓建设,持续推进进口冷链食品追溯体系建设。截至2022年2月8日,全国28个省份已建成869个集中监管仓。 据介绍,全国进口冷链食品追溯管理平台2020年12月1日正式上线运行,2021年1月13日实现与32个省级平台对接,构建国家级平台、省级平台和企业级平台共同组成的三级架构,旨在形成畜禽肉、水产品等重点进口冷链食品全链条信息化追溯。 为