期刊详情
查看往期
期刊目录
2023年02期
快乐入园 |
“审”与“探”:“野乐”户外区域环境的优化改造
环境是重要的教育资源,户外环境可以支持幼儿与自然亲密接触、与同伴积极互动。教师在户外区域中带领幼儿开展游戏活动,有助于幼儿获取直接经验和感性认识,提高综合能力,实现快乐成长。为此,笔者所在幼儿园坚持幼儿本位,从满足幼儿的兴趣与需要出发,着重创设以“野乐”为特色的户外区域环境,鼓励和支持幼儿自主参与户外游戏,并通过利用园所现有资源,投放适宜的区域材料,让户外成为幼儿快乐成长的“野乐”之园。 《幼儿
快乐入园 |
趣玩稻草
笔者所在幼儿园坐落在太湖水畔,被大片稻田环绕。每到秋季丰收后,金黄的稻海都会给我们留下丰富的稻草资源。皮亚杰认为:“早期教育应该着眼于发展儿童的主动活动,让幼儿在与环境、材料的互动中获得学习与发展。”《幼儿园教育指导纲要(试行)》指出:“开展丰富多彩的户外游戏和体育活动,培养幼儿参加体育活动的兴趣和习惯,增强体质,提高对环境的适应能力。”稻草是我们身边便利可取的材料,教师可以将稻草资源投入户外活动
快乐入园 |
利用绘本开展幼儿园生命教育的策略
生命教育是幼儿教育的重要组成部分,幼儿的健康成长是家长和教师共同的期望。因此,引导幼儿了解生命,让幼儿学会尊重生命、爱惜生命、热爱生命是非常重要的一件事。教师应积极对幼儿进行生命教育,让幼儿认识生命、敬畏生命、尊重生命,形成正确的生命观。 一、利用绘本开展幼儿园生命教育的可行性 绘本具有艺术性和文学性,主要通过图画和文字相结合的方式叙述故事,符合幼儿的认知特点,能很好地吸引幼儿的注意力,激发幼
启蒙培养 |
蒙台梭利教学法在幼儿园语言领域的应用
蒙台梭利教育理念风靡全球,其独特的教育方法影响着世界各国的幼儿教育。笔者结合对这一教育理念的教学实践,重点阐述了在幼儿园语言领域中的听、说、写、读四个方面应用蒙台梭利教学法的策略。 一、幼儿园语言领域的教学内容 与一般想法相反,蒙台梭利认为书写先于阅读,她认为书写是低级的语言阶段,主要是心理运动机制起作用,而阅读则是纯粹的智力活动,熟练掌握书写方法能为阅读做好充分的准备。因此,遵循蒙台梭利教学
启蒙培养 |
开展幼儿生命安全教育的策略
生命安全是幼儿健康成长的保证,幼儿的身心健康发展是以生命安全为前提的。因此,在幼儿教育中,教师应积极对幼儿进行生命安全教育,引导幼儿认识生命的局限性和唯一性,让幼儿明白生命的宝贵,并学会爱护和珍惜生命。《幼儿园教育指导纲要(试行)》指出,幼儿园必须把保护幼儿的生命和促进幼儿的健康放在工作的首位。因此,教师应加强对幼儿的生命安全教育,采用多元化的有效措施使其认识生命的可贵,并让幼儿懂得尊重生命、爱护
启蒙培养 |
一日活动中培养幼儿安全意识的探索
安全是幼儿教育的重中之重,教师要将安全教育融入幼儿的一日活动,根据幼儿的学情、社会需求、家庭情况等,结合一日生活中的盥洗、午睡、户外活动等环节开展安全教育,增强幼儿的安全意识。 《3~6岁儿童学习与发展指南》指出,教师要合理安排一日生活,最大限度地支持和满足幼儿通过直接感知、实际操作和亲身体验获取经验的需要。因此,幼儿阶段的教育要体现出生活性、实践性,避免直接灌输知识。在培养幼儿的安全意识时,教
启蒙培养 |
三方联动理念下幼小衔接的实践探索
幼小衔接工作的高质量开展需要幼儿园、家庭和小学三方协同配合,这不仅有利于减缓入学坡度,促进幼小衔接生态科学化,还有利于推动学前教育高质量发展。大班阶段作为儿童进入小学的重要过渡阶段,与小学教育的连贯性和持续性在一定程度上影响儿童的身心和谐发展。2021年3月,教育部发布《关于大力推进幼儿园与小学科学衔接的指导意见》,提出要建立幼儿园与小学科学衔接的长效机制。一方面,幼儿园应采取各种科学的方法,为儿
启蒙培养 |
如何培养幼儿良好的生活习惯
幼儿教育是培养幼儿良好生活习惯的主要方式,在幼儿教育中,教师应通过科学有效的引导,帮助幼儿养成良好的生活习惯,以促进幼儿身心健康成长。良好的生活习惯包括科学的饮食习惯、规律的作息习惯等,培养幼儿良好的生活习惯不是一朝一夕能完成的,教师需要将培养幼儿良好的生活习惯作为教学任务之一,采取科学合理的措施引导幼儿养成良好习惯,促进幼儿的良好发展。 一、借助图片教学 教师可以结合幼儿的认知特点和实际情况
启蒙培养 |
幼小衔接背景下培养大班幼儿任务意识的方法
任务意识是指幼儿在活动过程中对所要完成任务的认识和在成人的引导下想要努力完成任务的一种行为意识。大班幼儿即将升入小学,他们的主要活动也将从游戏活动转变为课堂知识学习,这对幼儿提出了更高的要求。培养大班幼儿的任务意识,不仅能够帮助幼儿养成良好的学习习惯,锻炼幼儿独立做事的能力,还能增强其责任心,帮助他们更快地适应小学生活。 一、影响培养幼儿任务意识的因素 (一)教师的指导 在培养幼儿的任务意识
启蒙培养 |
幼儿园开展区域游戏的方法
幼儿园开展的各项游戏都应以让幼儿心情愉悦、激发幼儿游戏兴趣为前提,让幼儿感到有趣并愿意主动参与的游戏更有助于幼儿的发展。《3~6岁儿童学习与发展指南》指出,要珍视生活和游戏的独特价值,充分尊重和保护幼儿的好奇心和学习兴趣,创设丰富的教育环境,最大限度地支持和满足幼儿通过直接感知、实际操作和亲身体验获取经验的需要。区域游戏有相对宽松的氛围和灵活多变的形式,能满足幼儿的发展需要。在区域游戏中,幼儿可以
游戏新知 |
课程游戏化视域下幼儿园开展绘本阅读活动的策略
《幼儿园教育指导纲要(试行)》指出,利用图书、绘画和其他多种方式,引发幼儿对书籍、阅读和书写的兴趣,培养前阅读和前书写技能。游戏作为幼儿最喜爱的学习方式,能充分激发幼儿对教学内容的兴趣。教师在课程游戏化视域下开展绘本阅读教学,引导幼儿在轻松愉悦的游戏氛围中自主探索、自主阅读,能够激发并提高幼儿对阅读的热情和兴趣,帮助幼儿更好地理解绘本内容,有助于提高幼儿参与阅读的内在驱动力,培养幼儿良好的阅读习惯
游戏新知 |
建构游戏中设计图的有效性分析和指导策略
《幼儿园教育指导纲要(试行)》提出,幼儿园要以游戏为基本活动。幼儿园建构区常常被誉为“塑造工程师的地方”,是幼儿进行建构游戏的主要场所。在建构区内,幼儿能用不同的建构材料搭建不同的物体,通过建构游戏创造性地反映现实生活。建构游戏是大班幼儿特别喜欢的自主游戏之一,大班幼儿在建构区能够有目的、有计划地进行积木搭建。设计图是大班幼儿在建构游戏中经常用到的计划性辅助支撑材料。不久前,笔者给自己任教的大班幼
游戏新知 |
课程游戏化视域下幼儿园语言领域教学的现存问题和改进策略
3~6岁幼儿处于语言发展的关键期,他们能通过幼儿园语言领域课程习得语言知识。在幼儿园语言教学中,教师通过绘本阅读、语言表达、角色扮演等多种活动形式,帮助幼儿积累语言素材,增强幼儿之间的语言交流,提高幼儿的语言表达能力。笔者在调查中发现,受传统语言领域教育知识本位和结果导向的影响,部分幼儿园语言领域的教学并未达到理想效果,不符合当下课程游戏化的要求。本文从课程游戏化的角度出发,审视幼儿园语言领域教学
游戏新知 |
幼儿园游戏化课程的开展
《幼儿园教育指导纲要(试行)》明确指出,幼儿园教育应尊重幼儿身心发展的规律和学习特点,以游戏为基本活动,保教并重,促进每个幼儿富有个性的发展。随着教育改革的深入推进,幼儿园游戏化课程建设成为幼儿园教育教学的重要内容。幼儿在生活、游戏和实践活动中,通过直接感知、实际操作和亲身体验获得经验,幼儿园教育应以游戏为基本活动,通过开展游戏化课程培养幼儿的综合能力。本文探究了开展幼儿园游戏化课程的策略,以供参
游戏新知 |
谈谈0~3岁婴幼儿游戏的开展策略
0~3岁是婴幼儿个体认知发展、情感启蒙的关键时期,游戏是他们成长发展中的主要活动形式,越来越多的家长和早教教师将游戏贯穿于日常的育儿过程中。但怎样与婴幼儿做游戏,如何在游戏中更积极有效地促进婴幼儿的多元发展,是摆在年轻家长和早教机构面前的重要课题。家长作为O~3岁婴幼儿的主要抚育者,在婴幼儿游戏指导中具有重要作用。笔者在本文分析了0~3岁婴幼儿游戏的特点、类型,讨论了婴幼儿游戏开展的现存问题,并阐
游戏新知 |
教育戏剧在幼儿园游戏化教学中的应用
随着教育改革的不断推进,游戏化教学法在学前教育中得到了广泛普及,并在实践中体现出重要的应用价值。游戏化教学对幼儿的学习和发展有着重要影响,不仅能够开发幼儿的大脑,激发幼儿的学习兴趣,提高幼儿的学习能力,还能够促进幼儿身心健康发展,提高幼儿的团队协作能力、语言表达能力和人际交往能力,对促进幼儿全面发展具有十分重要的推动作用。教育戏剧是戏剧游戏、戏剧范式和戏剧元素的结合体,将这种新型教学法广泛应用于教
游戏新知 |
幼儿园高质量户外体育区域活动的基本特征
户外体育区域活动是幼儿园体育活动一种新的组织形式,指幼儿园利用户外场地和环境特点规划户外各个区域,让幼儿在一定的体育活动区域内自由、自主地进行各种体育游戏活动,是培养幼儿走、跑、跳、钻、爬、攀登、平衡等基本动作的有效活动形式。在素质教育背景下,如何增强幼儿体质、促进幼儿身心健康发展,是广大幼儿园教师所关注的课题。笔者从自身的教学实践经验出发,探索了幼儿园高质量户外体育区域活动的基本特征,以供参考。
茁壮成长 |
践行陶行知教育思想加强幼儿劳动教育
劳动教育是陶行知教育思想的核心,他是最早提出将教育与生产劳动相结合的教育家。他认为“劳动即生活”,人想要什么样的生活,就必须参加相应的劳动和生活实践活动。劳动是人的立身之本,是人类赖以生存的基本活动方式,是推动人类社会发展的力量。劳动教育是我国国民教育体系的重要内容,培养幼儿的劳动意识、提高幼儿的劳动技能,既是幼儿园教育教学的重要内容,同时也是立德树人、促进幼儿全面发展的要求。在本文中,笔者根据自
茁壮成长 |
幼小衔接背景下的幼儿园劳动教育
劳动教育是幼儿园教育教学的重要组成部分,是促进幼儿德智体美劳全面发展的重要内容。在幼小衔接背景下,开展多样化的劳动教育实践活动,已经成为当前幼儿园教育教学的主要任务之一。在本文中,笔者从明确劳动教育价值、拓展劳动教育形式、丰富劳动教育内容这三个方面出发,探索幼小衔接背景下开展幼儿园劳动教育的方法,以供参考。 一、明确劳动教育价值 劳动教育作为幼儿一日生活的重要组成部分,对幼儿的健康成长具有十分
茁壮成长 |
民间游戏在幼儿园体育活动中的有效应用
民间游戏是一种由民间创编、在民间代代相传、人们喜闻乐见的游戏。民间游戏种类繁多、形式简单、便于操作、趣味性强,将传统的民间游戏融入幼儿园体育活动是非常有必要的。民间游戏能够促进幼儿身体机能的协调发展,提高幼儿的语言表达能力、交际能力、思维能力等,从而促使幼儿在轻松愉悦的游戏氛围中,获得全面发展。 一、将民间游戏引入幼儿园体育活动中的意义 (一)体会民间游戏特色,感知民族文化的多样性 《3~6
艺海拾穗 |
“竹资源”在幼儿音乐活动中的有效应用
竹子因凌霜傲雪、挺拔修长的特性深受人们喜爱,有着宁静淡泊、刚正不阿的象征意义,所以人们常常用竹子来形容君子。同时,竹子也是制作中国传统吹奏乐器和弹拨乐器的重要材料,用竹子制作的乐器大多声色优美、纯净。除此之外,竹子还被用于制作各种日常用品,如竹筒玩具和竹琴。因此,教师可以将竹资源应用于幼儿音乐活动中,以丰富音乐活动的内容,培养幼儿对音乐的兴趣。基于此,在本文中,笔者探究了“竹资源”在幼儿音乐活动中
艺海拾穗 |
中华优秀传统文化融入中学音乐课堂丰富情感体验
音乐作为人们表达情感的一种重要方式,具有极大的魅力和感染力。教师与学生一起探索、欣赏、创作音乐的过程,也是情感体验的过程,它对提高学生的审美能力和鉴赏能力具有重要作用。在中学音乐教学中,教师可以借助情感教育来陶冶学生情操,激发学生的音乐情感。但在目前的音乐课程中,部分教师常常采取让学生直接跟唱的模式,没有充分挖掘作品中蕴含的情感价值,学生只是被动地跟随教师歌唱,师生之间缺乏情感沟通。在这样的教学模
艺海拾穗 |
大美育观下小学美术教学的改革与探索
大美育观的相关论点为美术教学的改革指明了出路和方向,教师应当将美育工作的开展融入学生的日常生活实践。本文通过探索大美育观下的美术教学创新策略,建构完善的教学资源体系,以期提升小学生的美学素养,引导小学生形成良好的学习习惯和思想品质。 一、学科融合,提高学生的想象能力 (一)融合文学艺术,情景交融 在大美育观下,其他学科的内容都可以作为和美术教学相融合的素材,文学艺术就是其中之一。优秀的文学作
艺海拾穗 |
小学美术教学中教师的有效示范
示范是美术课堂教学的一种形式,成功的示范教学对小学美术课程至关重要。在美术教学中,教师应以提高学生学习效率、帮助学生进步为目标,从学生的学习需要出发,充分考虑示范的时机、示范的内容与示范的意义,在有效教学的基础上落实示范环节的实效性。本文从有效示范教学的特点展开,通过笔者的美术教学示范案例,探讨了小学美术教学中教师有效示范的策略。 一、有效示范教学的定义 有效教学是指教师投入较少的时间、精力和
艺海拾穗 |
谈谈生活意趣指向下幼儿美术活动创生的策略
幼儿园教师应引导幼儿用艺术的眼光看待世界,让幼儿用不同的视野感受、发现、理解、体验生活中的美,并能用艺术表现生活、美化生活。美术活动是幼儿教育活动的重要内容。幼儿园教师开展高质量的美术活动可以开阔幼儿视野,培养幼儿的想象能力和动手实践能力。《3~6岁儿童学习与发展指南》指出,幼儿艺术领域发展的关键在于充分创造条件和机会,在大自然和社会文化生活中萌发幼儿对美的感受和体验,提高其想象力和创造力,引导幼
艺海拾穗 |
高中音乐教学中的审美教育
音乐是一门培养学生音乐素养和音乐品味的学科,音乐审美教育贯穿于学生的每一个成长阶段。音乐鉴赏教学作为高中音乐课程的基本模块,是学校进行审美教育、提升学生音乐文化素养、促进学生全面发展的重要途径。学生通过感受不同类型的音乐,能够获得不同的情感体验,在欣赏音乐的过程中体会音乐的艺术美。在高中阶段,教师应基于核心素养培养学生的音乐审美意识,使学生在学习音乐的过程中净化心灵、陶冶情操。本文探讨了高中音乐教
科学启蒙 |
巧用错误资源 展现别样精彩
小学是学生学习数学的起步阶段。数学是一门抽象性、复杂性很强的学科,学生在学习的过程中,难免会出现各种各样的错误。面对学生的错误,教师应怀有包容之心,利用合理的教学方法,将错误转化为鲜活的教学资源,让学生在找错、析错、改错的过程中,掌握知识的要领,增强学习数学的自信心和自觉性,领略数学的真谛。本文就小学数学课堂如何运用“错误”资源,展开了积极探索,总结了培养学生的数学思维、增强学生的反思意识、实现数
科学启蒙 |
小学数学生活化教学策略
我国著名教育学家陶行知曾提出“生活即教育”的教育理念。小学数学生活化教学是社会发展的要求,是教学理论发展的要求,也是新课改的要求。笔者调查发现,部分教师虽然意识到了生活化教学的重要性,但因缺乏相应的教学经验,难以发挥生活化教学的优势。基于此,小学数学教师必须积极地更新自身的教学理念,大胆创新教学方式,并根据教学内容科学合理地创设生活化教学情境,激发学生的学习兴趣,提高课堂教学效率。 一、小学数学
科学启蒙 |
基于数学实践活动建构数学知识体系
新的课程改革标准明确了基本活动经验教学的重要性,因此,基于数学活动经验建构数学知识体系具有重要意义。小学数学基本活动经验是指学生在学习活动中通过实际观察与操作获取的经验。基于数学活动经验确立的教学方式旨在强化课堂活动环节的有效性,通过趣味性的活动,引导学生在实际活动中形成经验,了解数学的本质。 一、契合认知心理,提炼开展实践活动的原则 基于活动经验确立的活动教学模式,本质上是通过提高学生参与课
科学启蒙 |
小学数学大单元教学策略探究
大单元整体教学指的是教师要改变传统的按课时设计教学内容的方式,将有内在联系的多个单元作为一个整体进行教学的方式,搭建知识点之间的桥梁,使知识的内在逻辑结构更紧密,使学生能更好地理解和学习知识。大单元整体教学可以提高学生的学习能力,帮助学生学会用数学思维解题。 一、小学数学大单元教学的问题 (一)课时内容缺乏重点 笔者发现,部分教师在备课时,仅按照教材的编排顺序按部就班地制定教学计划,这样的教
科学启蒙 |
新课标下信息技术教学评价的应用策略
信息技术课程具有较强的趣味性和实践性,能够使学生在学习的过程中拓展思维,激发学生的探究欲望和求知兴趣。随着《义务教育课程方案和课程标准(2022年版)》的出台,全面提升学生数字素养的教育意义进一步凸显。新课标导向下的小学信息技术教学活动强调,教师要以学生的核心素养为导向,凸显学生的主体地位,关注学生信息意识、计算思维、创新意识和能力的发展。面对这样的教学要求,在开展教学实践的过程中,教师需要予以教
科学启蒙 |
培养小学生实验操作能力的方法
实验是科学探究的一种重要形式,学生通过实验可以验证猜想、发现规律、得出科学结论。实验在科学教学中具有非常重要的作用,不仅能够帮助学生习得科学知识,而且能够培养学生的科学兴趣,发展学生的动手操作能力、思维能力、合作能力等。动手操作是科学实验的一种重要方式,学生操作能力的强弱影响着科学实验的效果。实验操作能力主要包含对实验仪器的认识、对仪器原理的理解、对仪器使用方法的掌握,以及在实验中能否正确规范地使
科学启蒙 |
数学跨学科整合培养学生科学素养的实践路径
初中数学是培养学生科学素养的重要学科之一,它涉及数学、自然科学、社会科学等多个学科的知识与技能。初中数学跨学科整合可以促进学生对科学知识的理解,提高他们的创新思维能力和实际应用能力,从而提升他们的科学素养,使他们更好地理解和应用数学知识,更好地适应未来的发展需求。因此,教师应重视初中数学跨学科整合,利用丰富的教学资源和多样的活动,提高学生的知识水平和能力,从而增强教学效果。同时,学生也应该积极主动
科学启蒙 |
小学信息技术教学中分层教学的开展
在传统的小学信息技术教学中,学生只是简单地了解一些抽象知识的含义,这无法有效提高学生信息技术的学习能力,从而无法达成深层次的教学目标。因此,教师要积极更新教育观念,在小学信息技术教学中采用分层教学,从而加强学生对信息技术的认知,拓展学生的知识面,有效提高小学信息技术教育教学的质量。基于此,本文提出了在小学信息技术教学中采用分层教学的一些建议,以供参考。 一、对学生的学习情况进行分层 随着互联网
科学启蒙 |
谈谈新课程背景下的高中数学教学
高中数学的教学目的是让学生认识到数学与各类事物之间潜在的关系,感受到数学的应用价值,锻炼学生提出问题、探究问题、分析问题和解决问题的综合能力。基于新课程改革背景,高中数学的教材内容进行了重新编排,课程体系进行了重新规划,新时期的高中数学教学大纲更理性、更科学、更人性化。本文以高中数学教学为探究对象,分析了在新课程背景下,如何更加高效地实施高中数学教学的方法,以供参考。 一、给学生提前列好提纲,引
科学启蒙 |
体验式教学在小学数学教学中的应用
随着新课程改革教学理念的深入推进,学校越来越重视对学生综合能力的培养。要想提高学生的综合能力,在小学数学的实际教学过程中,教师应当创新教学方法,将教学重点转向培养学生创新精神和实践能力方面。基于上述情况,教师可以将体验式教学应用于小学数学教学中,体验式教学是一种新型的学习方式和策略,可以为学生学习数学知识提供全新的体验,也可以使学生在学习过程中产生更多的灵感和感悟。因此,在具体教学过程中,教师需要
父母学堂 |
注重家校合作 加强德育
随着儿童年龄的增长,德育受到了学校、家庭和社会各界人士的关注,其对儿童正确的世界观、人生观和价值观的形成都具有重要的作用。儿童的道德判断是由原先的他律逐渐向自律发展的,因此在小学阶段,教师应该积极创新教学模式,实现家校之间的协同合作,共同为儿童创造良好的德育环境,以提高儿童的道德水平。 一、创设亲子合作情境,促进儿童思维方式的转变 在现代德育中经常会出现以下两种现象;一是德育教学与实际生活联系
校园之声 |
感受汉字美 愉快识写字
识字是低年级语文教学的重点,是阅读和写作的基础。在识字教学中,教师要激发学生的学习兴趣,让学生在愉悦轻松的氛围中更快更牢地记住生字。在教学中提高学生对识字的兴趣、让学生喜爱写字并养成主动写字的好习惯是小学语文教师教学有效性的体现。基于此,教师在教学生识字、写字的过程中,要不断创新教学方法,为学生创设识字、写字的学习条件,使学生掌握各种识字、写字的方法。 郭沫若曾说:“识字是一切探求之第一步。”教
校园之声 |
在小学语文教学中渗透中华优秀传统文化的策略
中华优秀传统文化教育对建立学生的民族文化自信至关重要,在文化教育方面,语文学科可以让学生了解中华优秀传统文化、培养学生的民族文化认同感,传承和弘扬中华优秀传统文化,其育人价值尤为明显。基于此,笔者思考了在小学语文教学中渗透中华优秀传统文化的意义,并提出了在小学语文教学中渗透中华优秀传统文化的策略,以供参考。 一、小学语文教学中渗透中华优秀传统文化的背景 语文课堂是传承中华优秀传统文化的重要载体
校园之声 |
小学语文读写结合教学存在的问题和优化措施
随着课程改革的进一步推进,读写结合教学越来越受到重视。目前,读写结合教学已经成为小学语文教师开展教学实践的重要方式,它能有效促进学生阅读能力和写作能力的协同发展。本文从小学语文读写结合教学的内涵出发,分析读写结合教学的价值,针对现阶段小学语文读写结合教学期间存在的问题,提出相应的解决策略。 一、小学语文读写结合教学概述 (一)读写结合教学的内涵 读写结合是指教师融合阅读教学与写作教学,使学生
校园之声 |
乡土情感融入小学语文教学的思考
乡土情感包括乡土依恋感、乡土认同感、乡土归属感和乡土责任感等。受多元文化的影响,部分学生对家乡的习俗与文化传统不够了解,乡土情感也日益淡化。每个人都有自己的故乡,每个故乡都有独特的历史文化,对于成长在这片土地上的孩子而言,这就是“根”。学生要从家乡的山川河流、文明古迹中感受自然之美,从人性之美中体味劳动人民的勤劳与智慧,热爱家乡、热爱故土。学生只有对乡土文化产生认同感,才能增强乡土责任感,从而建立
校园之声 |
主题语境下的小学英语语法教学策略
语法是小学阶段的学生需要掌握的英语基础知识点,在学生的语言综合素质发展中发挥着重要作用。为了帮助学生解决语法学习中的难题,小学英语教师可以通过创设主题语境进行语法教学,让学生的学习不再停留在分析语法规则的层面。教师在教学中应以教材中的单元主题和内容为主线设计教学活动,让学生在理解语篇内容、探究语篇意义的过程中感知语言的结构,尝试运用所学语言进行沟通交流。本文以一节英语语法公开课为例,阐述了教师应如
校园之声 |
幼小衔接背景下小学生语文学习习惯的培养策略
教育部2021年发布的《小学入学适应教育指导要点》指出,“良好的学习习惯是儿童自主学习的重要基础。入学初期儿童面临新的学习任务,巩固和强化良好的学习习惯比获取知识更重要”。幼小衔接阶段是学生学习生涯的关键时期,它对培养学生的良好学习习惯至关重要。好的语文学习习惯可以提高学生的语文学习兴趣、提升学生的语文素养,对促进小学生的可持续发展具有重要意义。因此,本文基于幼小衔接背景,从多个方面出发,探讨了小
校园之声 |
读写融合 教学一体
在课程改革不断深化的教育背景下,语文教师开始探索如何提高语文教学效率。阅读和写作是小学阶段学生学习的主要内容,可以帮助学生了解传统文化、感受文学作品的内在魅力。读写一体化教学方式重视将阅读和写作进行有机融合,教师可以通过融合教学的方式提高学生的语文综合能力,在深化学生阅读认知的同时,促使学生掌握写作技巧。基于此,本文对小学语文读写融合教学的具体途径进行了分析,以期为语文教学改革提供参考。 一、丰
校园之声 |
“双减”政策背景下小学高年级语文作业设计的优化策略
小学高年级是学生从幼年期过渡到青春期的关键时期,也是学生身心迅速发展的阶段。小学高年级语文作业设计需要遵循“双减”政策的相关要求,走向合理化和科学化。基于此,本文结合“双减”政策,探讨了小学高年级语文作业中存在的问题,提出了小学高年级语文作业设计的优化策略,以供参考。 一、“双减”政策背景下,小学高年级语文作业设计中存在的问题 (一)形式单一,目标不够合理 笔者通过观察发现,部分教师布置作业
校园之声 |
微课教学在小学语文教学中的应用
微课教学是应用非常广泛的一种教学手段,在小学语文教学中应用微课教学,不仅可以提高学生的学习兴趣,还能丰富课堂内容、创新教学方法,以此构建高效语文课堂。因此,教师要重视微课教学在小学语文课堂中的应用,在凸显学生主体地位的同时,优化和创新教学方法,充分发挥微课教学的重要作用,提高学生的学习效率,以此促进学生全面发展。 一、微课教学概述 微课教学是依托信息技术而存在的一种全新的教学模式,与传统教学方
校园之声 |
在小学语文教学中落实立德树人根本任务的策略
随着现代教育事业的持续发展,落实立德树人根本任务成为各学段、各学科教育教学活动努力的主要方向,对教师的教学实践起着重要的导向作用。语文学科具有德育和智育的双重作用,既可以帮助学生学习语文知识,提升学生的文化素养,又可以促进学生道德品质的发展,为学生日后的学习和成长发展奠定基础。教师应当意识到落实立德树人根本任务的重要性,进而将德育作为语文教学活动的重要导向和目标,积极优化语文课堂教学模式、教学资源
校园之声 |
将中华优秀传统文化融入小学识字教学的策略探究
识字教学是小学阶段的教学重点,也是贯穿整个义务教育阶段的重要教学内容。识字教学不仅要让学生掌握汉字的字音、字形、字义等基础知识,还要带领学生领略汉字之美,感受中华优秀传统文化的魅力,在文化传承方面发挥着重要作用。本文探讨了中华优秀传统文化融入小学识字教学的意义,从“追溯汉字的文化之根”“挖掘教材中的传统文化元素”两个方面探索了中华优秀传统文化融入小学识字教学的策略,旨在助力识字教学,激发学生对中华
校园之声 |
核心素养下小学英语绘本教学的策略探究
绘本是一种图文结合的书籍,大部分绘本以图片为主、文字为辅,它不同于教材多以文字为主,图片为辅的设计。英语绘本的字数较少,主要是通过色彩丰富的插图帮助读者理解内容。所以,有些学生即使年龄较小、看不懂英语单词,也能通过绘本中的图片大概理解故事的内容。英语绘本对图画和文字有一定的要求,绘本中的图画需要有丰富的色彩和代表性,文字应该贴合儿童的生活实际,能帮助儿童提高理解能力、想象力和思考能力等。小学阶段学
校园之声 |
学起于思 思源于疑
“学起于思,思源于疑。”在课堂教学中,教师应该注重培养学生的质疑能力。学生质疑能力的提高,能够激发其求知欲,使其在学习过程中主动发现问题,充分发挥主观能动性。笔者发现,在小学英语教学中,部分教师在课堂教学过程中忽视了学生的主体地位,对学生质疑能力的培养不够重视,这不利于提高学生的思辨能力。教师要善于运用质疑教学法,激发学生的学习兴趣,培养学生的逻辑思维能力和创新能力,提高学生的学习效率。 小学是
校园之声 |
初中英语教学中培养学生文化品格的策略
英语课程是一门实用性课程,也是一门人文性课程,它旨在让学生掌握语言知识和技能,提高学生的跨文化交流能力,使其能够以国际化的眼光看待问题。在英语教学中,教师除了要教授英语基础知识,还要培养学生的跨文化意识,提高学生的综合素质,拓宽学生的文化视野。教师要注重提升学生的人文素养,尤其要培养学生的文化品格,加强学生的跨文化意识和反思意识。本文从教学手段、教学资源、教学模式等方面分析了在当前的初中英语教学中
校园之声 |
核心素养背景下的高中英语听力教学
听力是学生学习英语必不可少的环节,对于学生核心素养的形成有着重要作用。部分学生在学习英语时会有一定的困难,这就要求教师结合学生的学习情况和教学内容选择合理的授课方式,提高学生的英语学习能力和运用能力,提升学生的核心素养。本文探讨了核心素养背景下开展高中英语听力教学的意义和策略,以供参考。 一、核心素养背景下开展高中英语听力教学的意义 “听”和“说”是学生学习语言的基础,学生只有每天进行英语训练
校园之声 |
“双减”政策背景下小学高段英语课外作业的设计
基于“双减”政策的背景,教师要创新作业设计形式,提高学生的学习积极性,促进学生多元智能发展。在设计小学英语学科作业时,教师要立足学生的实际学情,遵循多元化和趣味化的原则,围绕趣味为先、多维切入、融入生活等方面,设计多种形式的英语特色作业,以真正达成“减负增效”目标,提高学生的英语学习兴趣,促进学生核心素养的提升。 一、趣味为先,调动心理内驱 (一)设计游戏,引导自主探究 在设计创新作业时,除
校园之声 |
基于英语学习活动观的初中英语读写结合教学
随着新课改的深入发展,初中英语课程教学更加重视培养学生的英语核心素养,这就要求初中英语教师构建英语学习活动观,培养学生良好的学习习惯。然而,在当前初中英语教学活动中存在着读写教学分离等问题,不利于提高学生的阅读理解能力和写作能力,也不利于促进学生的全面发展。基于此,本文阐述了英语活动观的内涵,分析了英语学习活动观指导下的读写结合教学原则,根据初中英语读写结合教学现状,提出了基于英语学习活动观的初中
校园之声 |
初中英语教学中合作学习模式的应用
进入初中阶段,英语学科的学习难度整体上升,学生独立完成学习任务可能存在一定的困难。在这种情况下,引入合作学习模式对学生的英语学习具有促进作用。教师要结合合作学习模式的基本特征,发挥合作学习模式的优势,优化学生英语学习主观体验。合作学习模式属于创新性教学模式,但受客观条件影响,合作学习模式在初中英语教学中的应用仍然存在一些问题。本文阐述了初中英语教学中应用合作学习模式的意义,分析了初中英语教学中应用
校园之声 |
谈谈高中语文课堂教学中的素质教育
随着时代的发展,素质教育的重要性日益凸显。为了达到最佳的教学效果,教师必须不断探索,完善、创新、重塑课堂教学模式,通过深入挖掘、精心设计、精心组织,运用多种教学手段,有效激发学生的潜能,培养创造性人才。高中语文教师应该适时改进教学方式,增强课堂教学的效果,为学生提供更多的发展机会,促进学生综合素养的提升。为了更有效地实现教育目标,教师需要改进传统的教学模式,创造有利于学生学习的环境,激发学生的学习
校园之声 |
“双减”政策背景下初中语文作业分层设计的策略
“双减”政策实施以来,初中语文教学中的作业设计一直在完善、优化和创新。如何根据教学的实际情况,实现减负增效,促进学生的全面发展,是目前广大语文教师共同关注的问题。教师在设计初中语文作业时,要根据学生学习的实际情况合理地布置作业,保证学生学习的有效性。随着课程教学改革的不断深入,教师要不断地优化语文作业设计,利用作业分层设计的方式,构建良好的教育生态,有效缓解学生压力,促进学生全面发展、健康成长,从
校园之声 |
“以思促教,思教结合”的高中历史教学探究
随着教学改革的不断推进,如何在高中历史课程中贯彻落实以人为本、全面育人的教育方针,成为广大历史教师关注的焦点问题。在实际教学过程中,教师需要根据学生的学习能力制定合适的教学方法,充分利用学科优势,营造良好的课堂氛围,引导学生在课堂上进行思考,激发学生的创新意识,帮助学生形成完整的历史知识体系。同时,教师在教学过程中需要引导学生关注当下,促进学生形成历史学习思维,提高学生问题分析能力,从而推动历史课
多彩童年 |
阡陌文化 浸润童心
阡陌本义是指田地间纵横交错的小路,这里代指笔者所在的学校开辟的可供学生耕作、种植的一方田地——“阡陌园”。“阡陌园”是我校学生的综合实践活动基地,也是学生的文化家园与精神净土。教师和学生在此开展种植、劳作、生活、学习活动,并在生产劳动的过程中交流与分享,汲取丰富的养分。在“阡陌文化”主题综合实践活动的开发过程中,笔者以“阡陌园”为阵地,以问题为导向,以生活为源泉,以素养为目标,挖掘活动素材,设计了
多彩童年 |
基于“情境教育”理念的道德与法治教学
小学道德与法治课程是落实立德树人根本任务的重要载体。在道德与法治教学中,教师应立足学生生活基础,遵循学生的身心发展特点与成长规律,践行知行合一理念,培养学生的核心素养。同时,教师应顺应学生天性,通过情境创设将学生的情感与认知联系起来,强化学生的政治认同、道德修养、法治观念和责任意识。 一、道德与法治教学中情境创设的价值 研究表明,有积极情感伴随的学习活动更加高效。在道德与法治课堂中,教师可以通
教学感悟 |
在小学道德与法治课教学中开展心理健康教育的策略
小学阶段学生在学习和成长的道路上难免会遇到许多障碍,这些障碍会导致他们产生各种程度的心理问题。为了让学生在成长的过程中始终拥有勇气,教师要充分关注学生的心理健康,并对其开展科学的心理引导教育,促进学生心理机能的完善和发展,提高其心理素质。小学道德与法治课中包含许多对心理健康教育有益的教学资源,教师可将心理健康教育融入课程,促进学生心理健康成长。本文着重探讨将心理健康教育融入小学道德与法治课教学的作
青春在线 |
提高农村初中班主任德育工作实效性的策略
教师是推动学校教育教学发展、保证教学质量的主体,肩负着提高学生综合素质的重任。在素质教育背景下,为了提高班主任德育工作的实效性,教师要提高自己的专业水平和综合素质。在班级管理中,教师要明白初中学生年龄小、纪律意识不强、自控能力差、好动等特点,有意识地培养学生正确的习惯行为,以促进学生全面健康和谐发展。在本文中,笔者结合自己的德育工作实践经验,探讨了农村初中班主任提高德育工作实效性的策略,以期让每个
青春在线 |
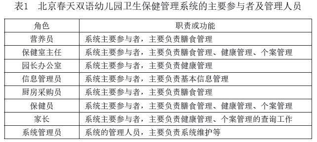
幼儿园卫生保健管理系统的设计
随着人们生活水平的不断提高,儿童健康教育的理念也在不断地发生改变。因此,如何进行幼儿教育健康管理,如何加强对幼儿园的卫生和安全管理工作,是当前幼儿教育的重要任务。在本文中,笔者以北京春天双语幼儿园为例,从幼儿卫生保健管理的研究背景出发,阐述了幼儿卫生保健管理的意义,同时对幼儿园卫生保健管理系统进行了详细分析,探讨了膳食管理、健康管理、个案管理、基本信息管理的业务流程图。 一、幼儿园简介 北京春
青春在线 |
如何改进中小学心理健康教育
中小学是开展德育的关键时期,学生的世界观、人生观、价值观在这一时期逐步形成。正确的道德引导是培养学生道德行为的关键因素,加强心理健康教育有助于学生养成良好的行为习惯。近年来,我国中小学心理健康教育取得了很大的成就,助推了素质教育的发展。但是,中小学心理健康教育在实施过程中也存在很多问题。因此,教师要改变传统的教学方式,加强中小学心理健康教育,促进中小学生心理健康。 一、中小学心理健康教育面临的挑