期刊详情
查看往期
期刊目录
2021年30期
前沿视界 |
国外近十年学术英语教学研究对国内农科类研究生学术英语教学的启示
摘 要:在我国研究生教育国际化程度不断加深的背景下,如何提高研究生的学术英语水平不仅是公共英语教学的重要内容,更是事关学校实力较量的一项重要任务。通过梳理国外近十年研究生学术英语教学研究领域的语言知识和技能、需求分析、教学评价和教材开发,以及现代教学手段的应用等范畴,文章侧重从精品课程资源建设、教学研究语料资源建设以及专业化需求三个层面探讨了国外相关研究对国内农科类研究生学术英语教学的启示作用。
前沿视界 |
疫情形势下基于微课的翻转课堂模式在教学改革中的应用
摘 要: 2020年初,新冠肺炎疫情爆发,为使教学不停摆,各院校各专业全面开展在线教学。文章以混凝土结构设计原理课程为例分析了传统教学模式的不足,介绍了基于微课的翻转课堂的优势,对将微课应用到混凝土结构设计原理课程教学实践、实现翻转课堂模式进行了初步研究,分析了微课制作和翻转课堂实现方式及注意事项,可为教学模式改革提供参考。为完善高质量的教学体系提供了新的教学秩序和方式。 关键词:新冠肺炎疫情
前沿视界 |
疫情背景下融合信息技术的冲压工艺学课程线上教学模式探索与实践
摘 要:新冠肺炎疫情背景下,高校面临着学生不能返校需要开展线下教育学习的困境。随着科学技术的发展,MOOC、微课及虚拟现实技术取得了巨大进步,基于此,文章提出了融合信息技术的冲压工艺学课程线上教学新模式,通过融合BOPPPS方法的教学课件设计,多信息手段并行的线上教学和腾讯会议与雨课堂结合的线上考试等全新的教学流程实施,有力解决了线上教学效果差、效率低的问题,学生学习质量大幅提升。 关键词:B
前沿视界 |
乡村振兴背景下社会调查研究教学改革
摘 要:乡村振兴战略是破解“三农”问题和建设社会主义现代化国家的战略举措,其实施需要乡村社会调查研究以及人才培育的关键支撑。文章通过解读乡村振兴战略,提出地理学和城乡规划专业对社会调查研究的新教学目标与任务,分析当前社会调查研究在教学课程体系、教学内容和教学模式中的问题和不足,探讨社会调查研究教学改革的新路径。新时代社会调查研究应丰富乡村知识版块,构建“理论-调研-竞赛-规划”的教学课程培养体系
前沿视界 |
助力奥运视域下体育硕士专业学位实践教学发展研究
摘 要:运用文献资料、逻辑分析等方法,研究专业学位体育硕士实践教学发展窘境,并从助力国家奥运视域下提出体育专业硕士实践教学改革路径。目前,体育硕士专业学位研究生实践教学发展面临实践课程体系不够完善,存在“重理论轻实践”倾向;实践教学出现“学术化”导向,缺乏高水平实践教学师资;专业实践时间短、形式单一、考核办法缺乏统一性;实践基地建设匮乏。提出助力奥运视域下实践教学改革路径:纳入服务竞技体育的相关
前沿视界 |
能动专业教学与智能发电技术融合创新思考
摘 要:减少高碳排放的化石能源使用量,调整能源结构,是中国实现碳中和目标的路径和关键技术选择。在当前形势下发电企业想要生存并且获得发展,其必然要求是达到安全、经济、环保、高效的目标。为实现这些发展目标,新途径便是使用传统技术之外的智能化手段。工业智能化需求是教育行业新工科建设发展的机遇,同时也是挑战。各高校开始与多家发电集团、发电企业开展智能发电技术的研究和试点建设,但电厂智能化发展仍处于初级阶
课题研究 |
回顾、借鉴和展望:近30年高校体育课内外一体化教学研究述评
摘 要:对近30年高校体育课内外一体化教学研究的梳理、归纳和总结工作,有助于理清高校体育课内外一体化教学的脉络、经验及发展方向。方法:运用文献资料、历史研究等方法对高校体育课内外一体化教学进行研究。结论:高校体育课内外一体化教学研究经历起步期、平稳期、多元期三个时期,有鲜明时代性、阶段性、层次性特征,呈快速发展态势。经验借鉴:1. 高校体育课内外一体化教学模式的改革和创新与教学设计密不可分,梳理
课题研究 |
在高校教育中传承中华优秀传统文化的当代价值
摘 要:我国拥有着丰富的优秀传统文化,其内涵与价值既深刻又深厚,在当今的教育教学领域中发挥着非常重要的育人作用与育才价值。在高校的各类教育活动中,重视中华优秀传统文化当代价值的有效传承,能够更好地挖掘与利用优秀传统文化的内在价值,并在高校的教育领域中发挥着重要教育价值。文章主要对在高校教育中传承中华优秀传统文化当代价值的策略展开有效研究,通过对传统文化概念、内涵的了解,中华优秀传统文化传播现状的
课题研究 |
推理性语境视域下英语隐喻性复合词的理解模型建构
摘 要:文章从认知心理学角度,以问卷测试的形式,采用词汇判断任务探究英语学习者在推理性语境中理解隐喻性复合词所采用的心理联想策略,并建立心理联想模型。结果表明,在因果或条件关联等强推理性语境中,学习者主要利用纵聚合联想策略;其次是利用横向分离-组合联想策略;使用较少的是横组合联想。而在转折关联弱推理性语境中,学习者较多采用的是横向分离-组合联想策略。学习者更多呈现出纵横联想型模型来理解英语隐喻性
课题研究 |
新工科背景下地方院校制药工程特色专业建设路径的实践研究
摘 要:在新工科建设背景下,文章对地方院校制药工程应用型特色专业一体化建设进行研究。以实际案例项目任务为导向,建构框架式知识体系,开展数字赋能场景化应用“厂中有校”教学,加强教学质量过程控制,线上线下混合式教学提高教学效率和教学质量。加快教师转型发展,优化“双师型”师资队伍结构,强化创新创业实践教育,构建多元化的实验实训教学体系,学生就业率一直保持在90%以上。制药工程特色专业一体化建设旨在培养
课题研究 |
海洋光学教与学:从海洋光学到光学海洋
摘 要:海洋光学作为海洋研究的重要技术手段,被广泛应用于物理海洋、海洋化学、海洋生物以及海洋地质等研究领域,甚至在内陆湖泊水体的监测上也起着重要的作用。在当前和未来的海洋-地球环境监测与预测系统中,基于海洋光学技术所获取的数据已经是不可或缺的重要组成部分,亟需加大该方面的专业人才培养。然而由于我国在该方面的教材缺失,加上海洋光学知识的晦涩难懂,学习资料主要依赖于英文书籍或文献,严重制约着大学本科
课题研究 |
应用型本科高校通专融合的路径研究
摘 要:针对目前通识教育实践过程的难点,文章提出了将主体间性理论运用到教学运行过程中,使得“高校-教师-学生”形成统一联动的有机整体。“高校-教师”“高校-学生”“学生-老师”能够平等交流,激发师生的主观能动性,形成师生共长的教学新模式。除此之外,文章还以“理实结合”的创新创业系列课程为第一课堂打好创新创业理论基础,“国-省-校-院”四级创新创业实践项目、学科竞赛等“实践创新”第二课堂为抓手培育
课题研究 |
面向工程教育专业认证的专业课程教学改革探索与实践
摘 要:文章以工程教育专业认证为背景,以仪器类专业的工程专业人才培养目标与要求为根本,以精密仪器及智能化类专业课程惯性测量技术为载体,结合本校在航空航天领域的特色与优势,并考虑具体学情和本课程的内容与特点,通过总结目前专业课程教学过程中存在的问题,对课程教学方式的改革方案进行了深入探讨;此外,针对新工科专业课程中思政内容与专业课内容结合困难,以成果为导向的教学效果难以保证的问题,结合本专业典型思
课题研究 |
简易程序在高校学生处分中的应用
摘 要:依法治国、依法治校具体落实到高校学生处分实践中需要结合高校学生教育管理实际,既要关注程序公正,也要关注程序效率。简易程序在高校学生处分工作中大幅降低了程序成本、提高了程序效率、提升了管理效果,具有重要的理论价值和实践价值。 关键词:简易程序;高校;学生处分 中图分类号:G647 文献标志码:A 文章编号:2096-000X(2021)30-0054-04
课题研究 |
普通高校军事技能训练中存在的问题和对策
摘 要:普通高校开展的军事技能训练是全民国防教育的基础,是加强我国国防现代化建设的重要内容之一,对于大学生坚定理想信念,锤炼意志品行,练就过硬本领,厚植爱国情怀具有非常重要的意义。当前普通高校军事技能训练水平还有待提高,机制建设和运行还有待完善,这就需要从理论和实践层面深入把握军事技能训练的内涵,探索在新的历史时期普通高校如何培养新型合格人才的新方式,推动普通高校军事技能训练工作的深入发展。
博士论坛 |
“30·60”双碳目标下建环专业的教学改革与思考
摘 要:我国作出承诺,二氧化碳排放力争于2030年前达到峰值,努力争取2060年前实现碳中和。双碳目标对建筑行业发展提出了新的要求和挑战。建筑环境与能源应用工程专业作为建筑节能领域的关键专业之一,应调整和完善专业教学体系,以适应于碳中和目标下新型建筑能源系统对人才培养的要求。本研究基于以上背景,从多学科交叉融合视角对建筑环境与能源应用工程专业的教学体系进行了探索。 关键词:建环专业;碳中和;学
博士论坛 |
《关于林木盗窃法的辩论》的历史地位及文本分析
摘 要:《关于林木盗窃法的辩论》是马克思在《莱茵报》时期撰写的一篇重要政论性文章。在该文章中,马克思无情揭露了省议会维护林木所有者私人利益的本质并第一次坚决维护政治上和社会上备受压迫贫苦群众的利益,还首次遭遇了政治经济学的个别命题。该文章反映了马克思正经历世界观由唯心主义向历史唯物主义转变及其本人由民主主义者开始向共产主义者转变。但该文章整体处于资产阶级民主主义革命的水平,仍然属于马克思“两个根
博士论坛 |
刍议大学生党员在高校组织育人工作中发挥的作用
摘 要:高校必须要明确培养什么人和如何培养人。带着这两个问题,通过问卷调查和个人深入访谈方式发现高校组织育人工作中存在的问题,并分析问题存在的根源,从大学生党员的特点出发,研究如何发挥大学生党员在组织育人工作中的作用。将组织建设与教育引领相结合,坚持党对教育事业的全面领导,坚定大学生的理想信念,把立德树人作为根本任务,培养优秀的社会主义建设者和接班人。 关键词:高校;组织育人;大学生党员 中
博士论坛 |
内地高校新疆籍少数民族大学生学业自我效能感、学业压力与学习倦怠的关系研究
摘 要:为考察内地高校新疆籍少数民族大学生学业自我效能感、学业压力与学习倦怠之间的关系,本研究采用大学生学业自我效能感问卷、学业压力问卷和学习倦怠问卷对221名内地高校新疆籍大学生进行调查。结果显示:(1)新疆籍少数民族大学生的学业压力、学习倦怠的情绪低落维度和学业行为自我效能感都显著高于新疆籍汉族大学生;(2)学业自我效能感可以负向预测新疆籍少数民族大学生的学业压力和学习倦怠;(3)学业压力在
博士论坛 |
石油工程专业本科井控技术“应用型启发型教学”模式研究
摘 要:井控技术是石油工程专业较为重要的基础学科。目前石油工程专业本科阶段、研究生阶段均有井控技术的学习课程。井控技术教材不完善、针对油田生产实用性不强,学生在课堂学习的积极性不高,无法达到油田用人单位的要求。经作者多年井控技术本科教学实践,探索提出了“应用型启发型教学”的具体操作方法,提出了“抛题、互动、演示、实例、启发”相结合的5步教学方法;针对教学过程中学生听讲感到枯燥的问题,提出井控技术
博士论坛 |
中兽医学课程说课设计
摘 要:说课就是教师面对同行、专家及教研人员,阐述自己所授课程的教学设想及其理论依据,并与听者互相交流的一种教研活动。文章围绕聊城大学动物医学专业主干课程中兽医学,从概述、课程定位、课程目标、教学内容、教学环境、教学方法、教学效果等方面进行课程设计,旨在提高中兽医学课程的教学效果。 关键词:说课;教学设计;中兽医学 中图分类号:G642 文献标志码:A 文章编号
博士论坛 |
英语非母语国家的硕士研究生英文科技论文写作能力培养研究
摘 要:为了更好地认识英语非母语国家工科硕士研究生英文科技论文写作现状,提高英文科技论文写作能力,文章通过网络调查问卷的方法,对我国12所高校在读硕士研究生的英文水平、英文文献阅读情况、英文科技论文撰写现状进行了调研。在此基础上,从学校层面提出了因材施教、以读促写、学以致用的英文科技论文写作能力培养的建议,从硕士研究生个人层面提出了文献筛选、文献阅读方法以及归纳总结方面的建议。文章对工科硕士研究
教海探新 |
西藏高校化学类基础课程分层次教学情况的调查与分析
摘 要:高校化学类基础课程主要包含无机化学、有机化学和分析化学等科目。文章以西藏高校学生为调查对象,分析化学类基础课程现状,提出化学类基础课程改革的新方法,立足各专业的个性化需求,为分层教学在化学类基础课程中的应用提供参考。 关键词:西藏高校;化学课程;分层次教学 中图分类号:G642 文献标志码:A 文章编号:2096-000X(2021)30-0090-05 Abstract: Bas
教海探新 |
基于案例的测试类课程模块化教学方法研究
摘 要:测试与控制类课程是过程装备与控制工程专业人才培养体系中的“两翼”之一,起着核心理论在实践中提升的作用。文章以信号测试与处理课程为例,依托工程教育专业认证体系,提出了一种课程模块化的教学方法。方法研究涵盖课程模块的划分、课程知识点的有机融合、基于案例分析的方法验证等部分内容。方法面向过程装备与控制工程专业测试类课程的理论学习和实践验证,为实现培养过程机械测试应用、研究型人才的目标提供可靠的
教海探新 |
新工科背景下重塑电子技术教学体系实践研究
摘 要:面向新工科高素质专业人才培养目标要求,在电子技术教学中切实践行 “教育强国”理念,通过对电子技术教学内容组织、教学主线与关键点梳理、教学运行实践等方面研究,提出了电子技术教育教学重塑观点,经由电子技术教学内容重塑性分析,提出电子技术以电子器件为基础,以反馈分析法贯穿电子电路教学思路,以技术创新为引导,注重电子电路近似化模型教学,电子技术数学建模思维培养的教学理念和教学思路。经由电子技术课
教海探新 |
高职旅游管理专业项目课程开发实证研究
摘 要:项目课程开发是职业教育工作的重要内容。文章以广州番禺职业技术学院旅行社计调实务课程为例,进行了项目课程系统开发的实证研究,具体包括教学目标设计、教学策略实际、教学评价设计等。 关键词:高职;旅游管理;项目课程 中图分类号:G710 文献标志码:A 文章编号:2096-000X(2021)30-0102-04 Abstract: Project curr
教海探新 |
基于ISM分析法的3+2专本贯通式培养课程体系的构建
摘 要:3+2专本贯通式人才培养模式具有其特殊性,是职业专科与应用本科层次同专业联合、有机融合的培养方式。文章使用ISM分析法,以医学影像技术专业为例,科学合理地构建了专科与本科层次课程的课程体系,使3+2专本贯通式培养得以合理有效地衔接,科学顺利地实施。 关键词:ISM分析法;医学影像技术;课程体系 中图分类号:C961 文献标志码:A 文章编号:2096-0
教海探新 |
原子物理课程线上线下混合式教学的探索与实践
摘 要:为适应新时代高等教育发展要求,提高原子物理课程的教学质量,提升教学效果,增强学生自主学习能力、研究问题能力和创新能力,原子物理课程在网络课程资源建设、混合式教学模式建设、多元评价体系建设等方面对课程进行了全面的改革和建设,实现了以学生为主体,基于超星泛雅网络教学平台,采用将微课、课堂教学和翻转课堂相融合的线上线下混合式教学。 关键词:原子物理;网络教学平台;线上线下混合式教学 中图分
教改新论 |
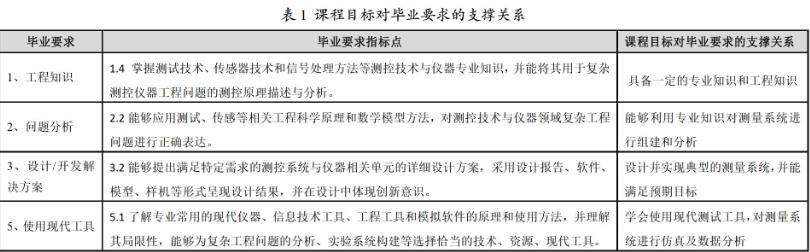
工程教育认证背景下测控专业课程实验教学方法探索与改革
摘 要:实验教学是工程教育认证重点关注的方向之一,是解决复杂工程问题的重要手段。文章分析了西安交通大学测控专业课程实验教学现状及存在问题,结合工程教育认证理念,从优化实验项目、丰富实验内容、重视实验过程评价等方面提出了改革与创新的方向,并且形成了持续改进的有效机制。以电气测量技术课程实验教学改革为例,叙述了改革的全过程和对课程建设起到的积极作用。 关键词:工程教育认证;实验教学改革;测控技术与
教改新论 |
航道整治课教学内在要求的思考和改革实践
摘 要:前期学科基础课和航道整治课知识经验结构存在差异,主要表现在“普适性与复杂性、差异性”“封闭确定性与开放非确定性”和“单维性与多维性”三方面。结合航道整治知识结构特征、建构主义理论和当代工程教育理念,对航道整治教学的内在要求进行了分析总结,并提出了相应的教学改革措施。从知识经验结构角度对航道整治教学改革进行思考与实践,可为类似专业课程教学改革提供参考。 关键词:建构主义;专业课;知识建构
教改新论 |
新时代测绘工程专业摄影测量学课程实践教学模式改革研究
摘 要:摄影测量学是高校测绘工程专业的一门专业主干课程,具有理论公式多、理解不直观等特点。如何有效激发学生的主动学习兴趣与创新思维,并提高学生的实践应用能力。这是新时代摄影测量学课程实践教学改革中必须认真思考解决的问题。文章以原理验证与实际应用的有效结合为教学出发点,通过对摄影学课程现有实践环节的教学内容和教学方式进行重新设计、拓展和完善,探索了具有启发性和应用性的实践教学模式,以期达到提高学生
教改新论 |
工程类硕士专业学位研究生实践培养改革探索
摘 要:随着招生规模的不断扩大,工程类硕士专业学位研究生的专业实践工作问题不断显现。文章在分析工程类硕士专业学位研究生专业实践存在问题的基础上,提出改进工程类硕士专业学位研究生专业实践工作的几点举措,以期帮助各高校结合自身人才培养特点与基地单位需求,完善工程类硕士专业学位研究生专业实践培养体系,改进实践管理办法,优化实践考核制度,最终达到提高研究生培养质量的目的。 关键词:工程类硕士专业学位研
教改新论 |
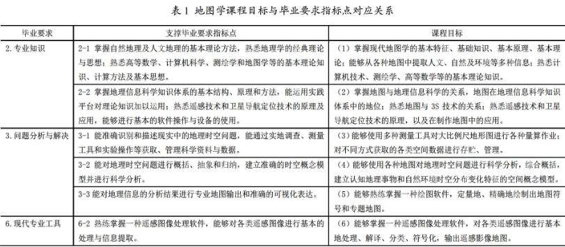
基于OBE教育理念的地图学课程教学改革实践
摘 要:为了更好地提高地图学课程教学效果,以学生的学习成果为导向,进行基于OBE教育理念教学模式改革,对教学进行内容重构,设计全过程性考核评价,采用线上线下混合模式组织教学。应用实践表明,教学模式改革后提升了学生课堂参与度,能够激发学生主动学习的积极性,培养学生的实践操作能力,能够锻炼学生深入思考和创新能力,提高教学质量,完成教学的课程目标。 关键词:OBE教育理念;教学设计;教学组织;教学改
教改新论 |
强化应用型人才培养的微生物学教学改革与探索
摘 要:传统微生物学教学模式与应用型本科人才培养模式联系不紧密。根据专业人才培养目标,对微生物学理论和实验教学内容进行梳理,在教学内容、知识创新、教学方法和课程考核等方面对传统微生物学教学模式进行改革尝试。通过全方位强化课程知识应用、技术应用和知识创新应用教学,在课程教学过程中实现应用型人才综合素质的全过程培养,从而实现课程教学与应用型人才培养相吻合。 关键词:应用型人才;微生物学;教学改革;
教改新论 |
新工科背景下线性代数线上线下混合式“金课”的改革与实践
摘 要:在新工科背景下,为了适应高等院校应用型创新人才的培养目标,主要从教学内容和教学手段方面打造线上线下混合式线性代数“金课”。利用类比法、层层递进法、延伸法、实验法和案例分析法等对课程的内容进行优化。通过建立相关信息资源教学平台,借助MOOC和微课形式,结合试题库建设,加强线上测试训练,充分发挥线上线下教学的优势和特点,形成线性代数“金课”的课程体系并进行实践,从而完善教学内容和创新教学手段
教改新论 |
地质工程类专业“自主学习型”教学模式改革与实践
摘 要:地质工程是一个实践性较强的专业,该专业需要从业者具有较强的工程实践及动手能力。在本科培养素质教育的过程中,针对地质工程专业学生实践动手能力培养的问题,文章分析了现阶段地质工程专业大学生实践动手能力的现状,并结合中国地质大学(北京)工程技术学院的实际情况,提出了提高该校地质工程专业大学生自主学习意识和实践动手能力的途径及方法。 关键词:地质工程;实践;教学模式;实验模式;实习实训 中图
师资·人才 |
新工科背景下机器人工程专业人才培养课程体系构建的探索
摘 要:机器人产业面临前所未有的发展机遇,但与之相关的专业人才缺口巨大,给机器人专业人才培养带来了重大的挑战。文章从新工科人才培养定位、课程体系的“新结构”、应具备的“新素养”等方面分析了机器人工程专业人才培养方案制定时考虑的几个问题,围绕“新素养”“新能力”的培养,以韶关学院机器人工程专业建设为例,对地方性应用型高校机器人工程专业人才培养目标、课程体系进行探讨,构建了强化信息技术能力和工程实践
师资·人才 |
高校辅导员学业辅导工作能力影响因素研究
摘 要:学业辅导是高校辅导员重要的专业性工作之一。文章基于面向北京地区17所高校辅导员的调查数据,运用定量研究方法,对高校辅导员学业辅导工作能力特征及其影响因素进行分析。研究发现,不同性别、学历层次和工作对象的高校辅导员,其学业辅导工作能力水平存在一定的差异,辅导员职业满意度、主动关注学生学业情况的比例,以及更加注重学习方法和规划性质的辅导,都对辅导员学业辅导工作能力提升具有显著的正向影响。
师资·人才 |
产需融合视角下影视专业校企合作人才培养模式分析研究
摘 要:我国影视产业的飞速发展与转型升级,使产业需求与高校人才培养之间的关系发生了转变。文章为解决高校影视专业人才培养目标、模式、方法等全面落后于产业需求等问题,提出了基于产需融合视角下影视专业校企合作人才培养的新模式。文章构建的校企合作人才培养模式,植根于我国影视产业多种类、高技术、新知识等的人才需求,从多方面对现有影视专业人才培养模式进行优化,使之满足未来我国影视产业发展需要。 关键词:产
师资·人才 |
新工科视阈下高校教师核心素养:内涵、现实困境和提升路径
摘 要:新工科建设作为新时代高等教育的重要发展战略,既为高校教师队伍提供了新理念、新要求,也为高校教师发展提供了强有力的政策支撑,还为高校教师核心素养培养提供了方向性指导。然而,新工科建设也使高校教师核心素养培养面临着新的挑战和困境,主要表现高校出现了少数道德失范、知识失迭、能力失衡等与教师核心素养不协调的现象。实施培训计划,培育教师核心素养;深化课程建设,提升教师核心素养,是推进新工科建设高校
师资·人才 |
高校康复治疗学专业教师实践教学能力培养探索
摘 要:实践教学是医学高等院校教学的重要组成部分,尤其是对于动手操作能力要求较高的康复治疗学专业更是重中之重。实践教学开展的程度直接影响到学生对于操作的掌握水平,从而进一步影响学生毕业后在医院的临床工作。如何让学生在实践教学中科学、高效地学习,需要实践指导老师自身具备较强的实践教学能力。面对目前我国高校康复治疗学专业教师的实践教学能力参差不齐的情况,文章就如何提升青年教师的实践教学能力进行了深入
师资·人才 |
工程认证背景下水电专业人才培养模式研究
摘 要:为适应社会对应用型技能人才的需求,高校专业建设应该从工程教育专业认证为出发点,培养能够与国际工程教育互认的高级技能人才。文章以“工程教育专业认证”工作为契机,分析了水利水电工程专业特点,从培养目标、建设要求、课程体系三方面阐述了专业建设情况,并从人才培养理事会建立、实践能力培养、顶岗实习、“双师型”教师队伍建设四个方面对专业特色进行了初步论述,为其他地方高校在工程教育背景下开展特色内涵建
课程思政 |
专业英语教学过程中课程思政元素的挖掘
摘 要:课程思政建设已经成为高校“双一流”建设过程中一流本科课程和“金课”的重要组成部分。文章以专业英语课程为例探讨了课程思政元素的挖掘。首先,通过挖掘英语中的汉语外来语和汉语中的英语外来语,激发学生们的文化自信;其次,探讨英语中的语言逻辑,建立逻辑思维能力;第三,挖掘课程中的科学技术,培养学生创新意识;第四,寻找中国故事,强化责任担当。通过课程思政元素的挖掘,不仅能够使学生掌握专业英语中的单词
课程思政 |
航空院校课程思政方案研究与设计
摘 要:自党的十八大以来,思政课程由原本的单一改革逐渐向“课程思政”转变,高等教育改革围绕着课程思政理念逐步展开。对于为国防建设而服务的航空类院校而言,课程思政改革更是课程改革的重中之重。文章以电子封装材料课程为例,结合课程思政要求,分析目前教学特点及问题,设计教学方案,包括教学内容、手段及考评方式。将“课程思政”理念充分融入到日常教学生活中,提高学生对国家的认同感,对社会的责任感,增强学生的报
课程思政 |
动物学课程思政核心要点分析
摘 要:课程思政是在专业课授课的基础上,无形之中融入有关学生思想政治教育的内容。动物学作为最基础的自然科学类课程之一,教师在实施课程思政过程中应当注意教学方式变革所带来的教学成效变化并注重自身各方面能力的提升,在内容设计上还应当注意体现法制思想、马克思主义哲学的思维和注重传承发扬中华文化的优秀基因。 关键词:动物学;课程思政;教学;教师发展 中图分类号:G641 文献标志码:A
课程思政 |
材料成型装备及自动化课程思政教学改革的实践与探索
摘 要:课程思政是高校教学改革的发展方向,对于切实提高立德树人的成效具有重要意义。文章针对材料成型装备及自动化课程思政教学存在的问题,开展材料成型装备及自动化课程思政教学改革的实践与探索研究,结合课程特点和内容,从教学大纲和教学目标设计着手,基于课堂讲授、学生参与、分组讨论和课外实践的混合式教学方法,将政治思想道德、社会主义核心价值观、时代精神、家国情怀和辩证唯物主义等思政育人元素充分融入课程教
课程思政 |
专业课程思政元素的挖掘与结合
摘 要:强化课程思政是军队院校提升军事人才培养质量的重要路径,要想实现全员全程全方位育人,需要对课程中蕴含的思政元素进行挖掘和结合。文章以专业课程——声纳技术作为第一视角,重点从讲好声纳的中国故事、做好实作的组织观察以及实现学员的潜移默化三个方面进行整体的思政设计,从价值塑造、能力培养和立德树人三个角度助力专业课程思政建设。 关键词:专业课程;思政元素;课程思政建设 中图分类号:G641
课程思政 |
课程思政视域下地下工程灾害与防护课程线上线下混合式教学模式研究
摘 要:土木工程专业是培养具备实践能力、创新精神和职业素养的工程师的摇篮,土木工程专业毕业生需具有扎实的理论基础和较高的社会责任感才能够更好地服务和满足地方市场需求和经济社会发展。因此,必须寻求新的人才培养模式,提高学生对专业的认知、使学生树立正确的人生观、价值观,以保证实现现阶段人才培养的目标。如何将“思政”融入“专业课程”建设中,是一个值得深思的课题。文章从国家政策、理论理解和课程实施方法对