期刊详情
查看往期
期刊目录
2021年03期
前沿视界 |
硕士研究生学术英语课程的通用性、衔接性和递进性
摘 要:借鉴国际和国内学术英语教学的诸多实践与理论,引入学术素养的概念,指出蔡基刚教授《通用学术英语》系列教程的目标读者包括高中国际班学生、大学一二年级学生和研究生新生,一方面说明了学术素养在我国教育体系中的广泛缺乏,另一方面指出这个定位具有一定的误导性,对于不同级别教育机构一线从事学术英语教学的教师们来说,学术英语课程设计存在梯度性问题,尤其是研究生的学术英语教学与本科生的学术英语教学至少应该
前沿视界 |
基于Arduino控制的OLED显示模块的电子实践教学研究
摘 要:论述了一种基于开源平台Arduino控制的OLED显示模块在实践教学中的应用,探讨了电子实践教学的实施过程,并提供了创新实践教学案例,用于提高大学生电子电路综合应用能力的实践。介绍了OLED液晶显示模块的工作原理、接口管脚的应用,电子创新实践教学的准备工作、基础知识与技能训练、实践项目的设计与开发、总结与评价等,研究结果表明了该实践教学对学生的创新思维、综合能力有较强的培养作用。 关键
前沿视界 |
提高人才培养质量 加强一流课程建设
摘 要:一流课程建设是提高教学质量、实现人才培养目标、提高人才培养质量的重要手段。没有高质量的课程体系,就不可能有真正意义的一流专业。为树立课程建设新理念,推进课程改革创新,文章以《动物福利与健康》课程为例,从课程建设的发展历程,课程与教学改革方法措施,课程内容与资源建设,教学内容及组织实施,成绩评定,课程评价及改革成效等方面进行系统论述与探索实践,为加强一流课程建设,提升人才培养质量提供依据。
前沿视界 |
基于BIM的《工程概预算》课程实践体系构建与探讨
摘 要:《工程概预算》作为工程管理专业培养体系中的一门专业核心课程,其在专业实践体系的构建中具有非常重要的作用,通过将建筑信息模型BIM引入到课程教学,对课程的实践教学内容和体系开展了重构,实践表明:建筑信息模型BIM可以有效满足《工程概预算》课程的课上实践、课间实践和课外实践三个实践环节,其应用可以有效加深了学生对专业识图、工程量计算、工程计价及工程组价的理解,也可快速实现投资估算、设计概算、
前沿视界 |
从“差异性学习”到“国际见识增广”
摘 要:文章对中外高校机械类人才培养的教学模式进行了对比研究,进行了机械类人才培养教学模式的教学改革探索。对国际化人才培养中的关键“差异性”元素进行了分析,提出当前高校在教学模式中存在的问题。在此基础上,革新教学方法,提出改进措施。将基于“差异性学习”和“国际见识增广”的国际化人才培养方式纳入各个教学环节。综合利用多元文化元素,培养学生掌握机械专业的国际化知识和国际惯例。旨在形成培养具有国际工程
前沿视界 |
一流课程与一流专业关系及建设思路分析
摘 要:一流专业与一流课程建设已经成为高校培养综合创新型人才的重要突破口,是高校建设发展的永恒任务。通过分析一流专业与一流课程之间的关系,提出要以专业建设为根本,课程建设为媒介来精准定位人才培养方案,优化课程内容,注重产学研相结合,强调通过加强专业课程建设、实践教学建设和师资队伍建设来推动国际经济与贸易一流专业建设。 关键词:一流专业;一流课程;专业建设;人才培养 中图分类号:G640
高校战疫 |
疫情防控下高校“网课+课程思政”教育体系研究
摘 要:受新冠肺炎的影响,全国高校2019-2020学年春季学期均延期开学。教育部针对疫情防控期间的高校教学工作,提出了相关指导意见;与此同时,疫情期间坚持思政教育,也仍然是高校育人工作的重点。文章以沈阳工业大学建筑与土木工程学院为例,针对疫情下教育工作的机遇与挑战,从管理体制、教学模式和师资队伍等方面加以研究,形成疫情防控下“在线教育与课程思政”的融合,构建完整的防控教育体系。 关键词:疫情
高校战疫 |
疫情下《火灾与爆炸灾害控制》课程教学改革实践
摘 要:为促进《火灾与爆炸灾害控制》对应毕业要求指标点的达成,并提高学生工程设计能力,结合历年授课经历全面分析疫情下该课程教学存在的问题,最后从授课内容、教学方法和课程考核三个方面分别进行了优化与革新。课程满意度调查结果表明,直播教学效果较好,克服了疫情带来的影响,教学改革实践较为成功,达到了教学目标。 关键词:安全工程;火灾与爆炸灾害控制;教学改革;满意度调查 中图分类号:G642
高校战疫 |
疫情防控期间混合式教学模式下《基础俄语2》课程思政的应用与探索
摘 要:《基础俄语2》课程是俄语专业核心课程,课程内容涉及多种课程思政元素,将这些思政元素融入到课堂教学中,提升大学生的思想政治教育素质,具有较强的可行性。疫情防控期间,在混合式教学模式下,更应加强课程思政的教育。文章以《基础俄语2》课程为例,从课程的德育目标,教学设计、教学模式、教学手段和教学方法改革等几方面进行阐述,旨在丰富我国高校俄语课程思政的教育教学资源,为其他高校基础俄语课程开展混合式
创新创业教育 |
地方行业协会与高校共建工程教育实习实训创新平台促进校企协同育人的探索与实践
摘 要:实习实训创新平台在提高学生综合实践能力与素质、加强专业知识的认知和理解,培养解决复杂工程问题能力,开展创新创业教育等方面具有不可替代的作用,是工程教育与企业生产及社会实践紧密结合的重要体现。针对工科类高校教学理念和当前实习实训创新教育模式存在的不足,探索整合校-企-协会三者间各自优势,彼此建立长效合作利益机制,共同构建教育实习实训创新平台,促进校企协同育人的建设思路和举措。研究结果有助于
创新创业教育 |
“课程思政”视域下民族声乐教学模式的创新改革与实践
摘 要:全国高校思想政治会议提出的“培养什么样的人、如何培养人、为谁培养人”以及“立德树人”贯穿教学全过程的强调,给高校各类课程向“课程思政”方向的改革指明了方向。“课程思政”有机融入音乐教育的做法日益引起音乐类高校的重视。民族声乐课程是各高校音乐学专业的重要课程,它在“课程思政”教学中承担对音乐专业学生思想政治教育的任务。文章基于高校“课程思政”改革理念,以某地方本科院校音乐学院民族声乐教学为
创新创业教育 |
产教融合背景下的大学生Co-op实习体系建构和创新实践研究
摘 要:新经济时代对人才培养提出了更高要求,然而大学生实习实践能力薄弱已成共性问题。文章提出的融合学校、企业、政府共建双师型四阶段Co-op实习框架,以及形成的Co-op实习“一二三四五模式”,在教育理念、管理方法、评价体系等方面借鉴了北美大学的成功经验,同时也兼顾我国产教融合背景和人才需求特点,并做适当的创新实践探索。形成了产教融合、双元育人的Co-op实习教育理念,打造了四维一体、市场驱动的
创新创业教育 |
人工智能时代高校图书馆基于创客空间的创新素养教育体系的构建
摘 要:人工智能是国家核心竞争力的支持要素,中国教育部已要求高等学校培养具备人工智能素质的复合型创新人才。人工智能技术促进高校图书馆智慧服务转型发展,高校图书馆以创客空间为支点构建创新素养教育体系是创新人才培养的有效路径,文章从创新素养教育理论、创新素养教育实践两个维度来构建。 关键词:人工智能;高校图书馆;创客空间;创新素养教育 中图分类号:G640 文献标志码:A 文章编
创新创业教育 |
“新农科”拔尖创新人才选培路径研究
摘 要:文章以“新农科”在校研究生为研究对象,以提高农林人才培养质量为目的,综合应用文献检索、问卷调查和比较分析等方法或技术,重点开展拔尖创新人才选培路径研究,综述拔尖创新人才选培机制实施现状,凝练现阶段培养困境及原因,提出“新农科”创新人才选培的具体举措。研究成果将践行“两山”理论,丰富建设具有中国特色的高等农业教育人才选培机制,精准提升农林人才培养质量,为面向乡村振兴战略和生态文明建设提供人
课题研究 |
工程教育专业认证背景下的地方工科院校新工科建设的思考
摘 要:我国成为《华盛顿协议》的正式成员以后,地方工科院校按照国家要求,积极开展工程教育专业认证工作,它对于保障工程类专业毕业生培养质量具有重要意义。“新工科”建设是基于国家发展战略部署,产业转型升级的需要对高等工程教育提出的新要求。在工程教育专业认证背景下,传统专业的升级改造、人才培养模式创新、持续改进机制构建等方面对地方工科院校“新工科”建设非常重要,如何落实《华盛顿协议》的精神,使“新工科
课题研究 |
互联网背景下书院制辅导员开展情感教育的路径研究
摘 要:当前社会背景下,由于互联网的特殊性及书院制的管理模式,加之大学生发展阶段的特点,辅导员对学生开展正确且有效的情感教育迫在眉睫。由于互联网背景下现代媒介与传统教育方式的冲突、互联网场域和现实生活空间的冲突、大学生对于情感教育的需求与书院制辅导员情感劳动枯竭的冲突,书院制辅导员开展情感教育面临诸多挑战,需要其运用网络新媒体和线下资源提高大学生情感教育的科学性和有效性,也需要辅导员运用多种资源
课题研究 |
立德树人视域下“解困·立志·强能”三位一体高校资助育人模式研究
摘 要:当下,高校家庭经济困难学生的资助工作向科学化、专业化、精准化方向发展,工作内容不能仅局限于经济帮扶,应有精神内涵和社会效应。文章基于资助工作实践,针对当前高校资助育人工作的时代困境以及学者们研究热点,提出建构立德树人视域下“解困·立志·强能”三位一体高校资助育人模式,建构物质帮扶、精神支持、道德浸润和能力提升这四者有效融合的长效机制,对家庭经济困难学生实行“立体式”多维度资助,发挥1+1
课题研究 |
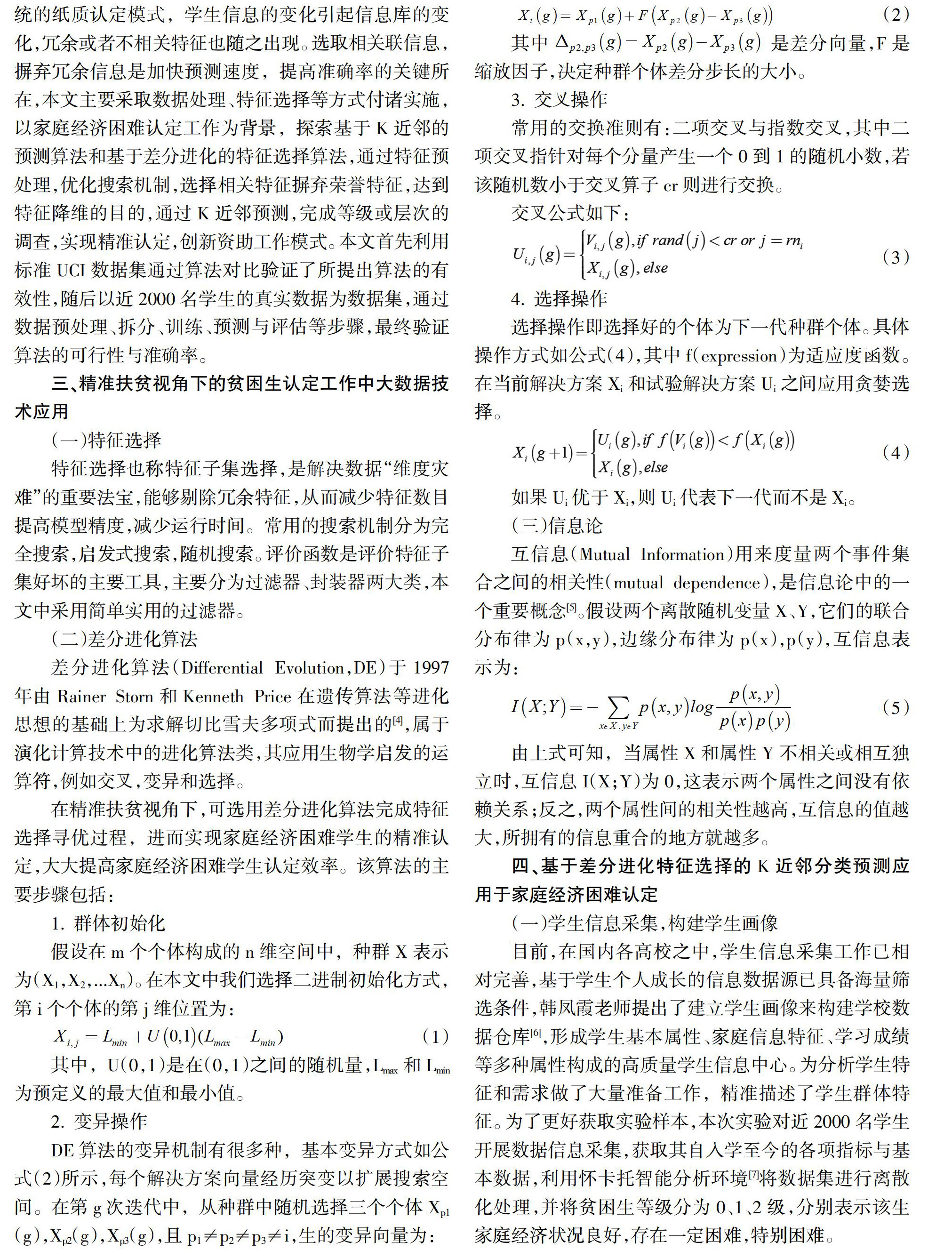
精准扶贫视角下高校家庭经济困难学生认定预测机制探究
摘 要:近来,关于全面推进家庭经济困难学生认定工作精准资助为高校学生资助体系构建提供了一个崭新视角。如何更好的利用学生信息完成家庭经济困难精准认定工作是文章重点工作。文章以机器学习为基础,将学生信息库进行清洗,利用基于差分进化的特征选择为数据进行预处理,去除冗余特征,降低数据维度,以2个标准数据集与1个采集数据集对特征选择结果在2个分类器上进行有效性验证。以近2000名学生的信息为数据样本,通过
课题研究 |
政治品德、社会公德、职业道德:高职院校立德树人内涵研究
摘 要:立德树人是我国教育事业的根本任务,已有文献分别从其内涵、路径、机制等多个角度进行了研究。厘清高职院校立德树人中“德”的内涵尤为重要,尤其是高职院校的立德树人先要完善“德”的框架,即政治品德、社会公德、职业道德。政治品德和社会公德是共性,职业道德是高职院校之特别要求。高职院校立德树人应当要立以爱党爱国为核心的政治品德、遵纪守法为核心的社会公德、诚信敬业为核心的职业道德。厘清了“德”的内涵,
课题研究 |
基于虚拟现实的工程实践教育探究
摘 要:虚拟现实是变革教学方法改善教学效果的重要手段和途径,尤其可应用在高等工程实践教育中。将虚拟现实技术融入工程实践教学中,使得传统的工程实践教学平台扩展为虚实结合、理实一体化、实践课程多层次的教学平台。阐述了虚拟现实关键技术中的立体成像原理及性能特点,建立了基于虚拟现实技术的工程实践课程体系,形成了层次化、模块化的虚拟现实工程实践课程,并在新冠疫情防控背景下尝试采用互联网+虚拟现实技术进行线
博士论坛 |
主成分分析法在学生成绩分析与评价中的应用
摘 要:多元统计分析是统计学中的一个主成分分析法在学生成绩分析与评价中的应用重要分支,其在教育教学中的应用较少,却已被证实具有良好的效果。文章的研究是采用主成分分析的方法,对某高校学生专业成绩进行系统综合分析,在成绩平均分的基础上做进一步评价和分类。利用主成分分析法对综合评价后的学生进行分类,不但对综合信息有宏观的了解,还能够进一步分析信息的背景,为教育过程中的决策活动提供更准确信息。 关键词
博士论坛 |
基于OBE的自主学习型C语言程序设计公共课在线开放课程的建设与研究
摘 要:针对C语言程序设计公共课传统教学模式中存在非计算机专业学生学习动力不足、上机学时不足、学生浏览开放教育资源量低的问题,文章提出基于OBE构建实现学生自主学习型C语言程序设计公共课在线开放课程的改革模式。构建“以学为中心”的课程教学模式,探讨能激发学生兴趣、促进自主学习的在线开放课程平台的建设模式。 关键词:教学改革;在线开放课程;成果导向教育 中图分类号:G640 文献标
博士论坛 |
新工科背景下程序设计竞赛课程建设的研究与探索
摘 要:针对新工科背景下高校“金课”建设教学改革的需求以及目前算法类课程教学过程中存在的问题,对算法类课程进行了一系列改革包括:循序渐进的教学内容设置,先实践后理论、线上线下相结合、以实际应用为导向、分层开展教学、竞赛驱动实验教学以及形成性评价和终结性评价相结合等措施。通过这些改革,学生的学习兴趣和编程水平得到了明显的提高。 关键词:金课;MOOC;形成性评价;终结性评价 中图分类号:G64
博士论坛 |
基于教考分离的课程试题库建设的探讨与实践
摘 要:教考分离是针对传统的教考合一存在的种种弊端而产生的一种创新性教学质量评价方式,是目前和今后高校教学改革的一个重要方向。文章基于教考分离的视角,以试题库建设为前提和《概率统计》课程的实践为案例,对教考分离和试题库建设情况进行了总结与分析,及时发现实践过程中的问题,并提出了改进与完善策略。 关键词:教考分离;试题库;考试模式;应用型人才 中图分类号:G640 文献标志码:A
博士论坛 |
某医科大学学生评教影响因素分析
摘 要:目的 分析某医科大学学生评价教师教学水平的影响因素,为制定学生评教方案提供参考依据。方法 采用自制的《医药类院校教师教学水平学生评价量表》(包含33个条目被划分为5个领域)对昆明医科大学的15名教师所授课班级的全体学生进行调查,让学生评价授课教师的教学水平,并对所得资料进行多重线性回归分析。结果 教师教学水平总标准分(87.10±13.27)分,教学组织标准分(86.10±15.22)分
博士论坛 |
学习迁移理论视阈下课程思政的实现机制研究
摘 要:从课程思政的视角看,专业课程的学习可分为专业学习和思政学习,课程思政的实质是专业学习向思政学习的迁移,包括相互关联的两条路线:一是学生在课程思政中心理转化的过程,包括理解、对比、认同,一是教师实施教学行为来推动或引导学生心理转化的过程,包括关联、呈现、引领。 关键词:迁移理论;课程思政;实现机制 中图分类号:G641 文献标志码:A 文章编号:2096-000X(20
教海探新 |
高职教育人才培养“实战化”教学模式的实践探索
摘 要:高等职业院校电梯工程技术专业人才培养的目标是为国家和社会培养电梯安装和维修保养的高素质技能型人才,要实现这一目标关键是专业教学,作为核心课程的《电梯维护与保养》在教学中存在教学质量不高的问题。如何解决这个问题,我们教学团队经过多年教学研究与实践,探索出一条适合高职院校电梯工程技术专业教学的新思路,在提高专业教学质量,培养适合社会发展需要的专业技术人才方面取得了一定成效。 关键词:高职教
教海探新 |
基于超星学习通APP的《有机化学》翻转课堂的构建与应用
摘 要:在教育和信息技术相融合的背景下,传统的有机化学存在内容多、教学模式单一、学生学习的主动性、积极性不高等问题。针对目前存在的问题和有机化学的教学现状初步探索了基于超星学习通的翻转课堂的构建,并对翻转课堂班级与传统授课班级的教学效果进行比较。结果表明,翻转课堂的实施实现了以“教师为中心”向“以学生为中心”的转变,达到激发学生学习兴趣的目的,提升了教学效果。 关键词:超星学习通;翻转课堂;教
教海探新 |
从KWL到KWLS:以语言输出能力为导向的大学英语阅读教学新模式
摘 要:作为最重要的语言基本能力之一,阅读对英语学习者有着举足轻重的作用。国内外不少学者对如何开展大学英语阅读教学进行了积极探索,然而国内的阅读教学方法仍然以注入式、“满堂灌”为主,忽略了语言输入与输出的关系。鉴于此,KWL教学模式将被拓展为KWLS教学模式,使大学英语阅读教学在培养学生获取信息能力的基础之上发展学生的语言输出能力和外化表达能力,最终实现提升英语综合运用能力的目标。 关键词:K
教海探新 |
“研讨式”教学法在书法专业“艺术概论”课程中的实践研究
摘 要:文章通过对书法专业“艺术概论”课程中采用“研讨式”教学模式的理论与实践探索,有效地培养学生的独立思考能力与自主学习的主动性。文章强调把应试教育(考研)与能力教育结合起来的观点,顺应当下文科大学生创新教育的背景,其中有理论性的,也有经验性的,特别是对如何评价进行有益的尝试,这既是文章的目的要求,也是课题研究的必要所在。 关键词:“研讨式”教学法;书法专业;艺术概论 中图分类号:G640
教海探新 |
高校古代汉语教学思路探讨
摘 要:在文章中作者阐述了其观点,地方院校古代汉语教学应与地方方言、地方文化结合起来。根据实际情况调整古代汉语教学大纲,根据学生特点、地方方言、文化制定确实可行的文化教学目标和教学方法,拓宽古代汉语教学事业,真正提高教学质量。 关键词:地方院校;古代汉语教学;方言;文化;学生特殊性 中图分类号:G640 文献标志码:A 文章编号:2096-000X(2021)03-0127-
教海探新 |
军队院校本科专业课课程思政的探索与实践
摘 要:在梳理“课程思政”理念发展历程的基础上,论述了军队院校本科专业课课程思政开展的必要性。针对军队院校特点,就本科专业课如何开展课程思政顶层设计提出了建议,从不同层面对其实施进行了探讨,并在探索实践基础上进行了总结和反思,可为课程思政教育理念在军队院校本科专业课教学改革中的推广应用提供理论和实践依据。 关键词:军队院校;课程思政;本科专业课;教学改革 中图分类号:G642 文
教改新论 |
《概率论与数理统计》课程思政教学改革的实践与探索
摘 要:“课程思政”是指将大学的育人教育有机地融入课堂教学之中,在知识传授的同时引导学生树立正确的三观,形成育人的格局。概率论与数理统计作为大学一门重要的通修课程,应该顺应“课程思政”理念的要求完善和修订教学大纲,改进教学方法,结合本课程的特点从教学目标制定上、教学内容选取上以及教学效果评价上逐步渗透和强化基础课的育人功能。文章通过介绍一些改革措施有效地探索出一条适合概率论与数理统计课程教学特点
教改新论 |
药物分析课程教学改革的探索与实践
摘 要:药物分析是药学类专业的一门专业课。文章从药物分析课程传统教学中存在的问题出发,就课程教学内容选择、混合式教学模式构建、现代教学方法使用、多元化考核方式设置以及“课程思政”融入教学等方面进行改革与实践。目的是为了提升课程教学效果,培养学生自主学习、独立思考的能力,提高学生分析与解决问题的能力,强化学生全面控制药品质量的观念。 关键词:药物分析;课程教学;教学改革 中图分类号:G642
教改新论 |
基于加强护理专业学生职业体能的体育教学改革实践与研究
摘 要:目的:探讨发展护理专业学生职业体能的体育教学有效途径。方法:选取我校2018级护理专业2个专科班学生作为研究对象,随机选定一个班为实验组(A组),另一班为对照组(B组),采用不同的体育教学模式进行三个学期的体育教学实验,实验前后对6项素质的8个项目进行测试,运用问卷调查法、比较法、数理统计法进行分析。结果:经过三个学期的不同体育教学模式学习,A、B两组学生8个项目测试成绩均有所提高,但从
人才培养 |
心理育人在高职院校理工科女大学生择业观培养中的应用研究
摘 要:以高职院校理工科女大学生为调查对象,对其就业意向、就业压力、心理辅导与职业生涯规划进行调查。调查发现她们在择业过程中信心不足,感受到的压力更多,生涯规划模糊,在职业生涯规划的基础上开展心理育人显得尤为重要。以心理学视角帮助理工科女大学生正确对待社会长期存在的性别差异问题,明确自己的职业规划。 关键词:生涯规划;心理;理工科女大学生;择业观 中图分类号:G711 文献标志码
人才培养 |
新工科背景下基于CDIO工程教育理念的应用型本科院校人才培养研究
摘 要:文章系统分析了应用型本科院校工科专业的人才培养模式普遍存在的问题,结合新工科人才培养目标,借鉴 CDIO工程教育理念,从产业发展对工程人才的需求出发,提出了“1.5+1.5+0.5+0.5”的工科人才培养模式。从教育理念、教育模式、校企合作等方面新工科工程人才培养模式进行阐述。 关键词:应用型本科院校;新工科;CDIO教学理论;应用型工程人才;工程项目化教学 中图分类号:C961
人才培养 |
地方高校生物师范生课堂教学技能培养初探
摘 要:为培养能够满足时代发展、中学需要和学生喜爱的生物师范生。通过对地方高校生物师范生在教育实习期间的表现进行梳理后发现:“专业知识‘不扎实’、教学技能‘不够硬’和组织教学‘收、放’不自如”等,是师范生存在的不足。从师范生个人和专业培养的两个角度分析原因提出:在师范生个人方面自觉强化技能训练,做好“学科”与“教师”的平衡;在专业方面做好教师教育课程的设置、强化“双师”教学、增加实践性环节教学,
高校思政 |
当代大学生马克思主义理想信仰的培育理路
摘 要:一个国家的进步,印刻着青年的足迹;一个民族的未来,寄望于青春的力量。在中国特色社会主义新时代,广大青年学子是与新时代共进的一代,将全程参与民族伟大复兴的历史进程,他们能否坚持马克思主义理想信仰,能否坚定理想信念,不仅关系到自身的成长发展,还关系到中国特色社会主义事业的兴衰成败,关系到国家和民族的未来。紧扣这一时代之问,李建国教授基于其主持的国家社科基金项目而著述的《大学生马克思主义理想信
高校思政 |
高校图像化思想政治教育方式研究
摘 要:图像时代的到来,数字原住民——中医药专业大学生认知方式、思维方式、行为方式、学习方式的图像化转变,给思想政治教育带来了挑战。高校思想政治教育要适应图像时代的变化,引导中医药专业大学生树立正确的价值观,思想政治教育者要结合图像化的时代特征,制定图像化思想政治教育方式的具体实施战略——挖掘中医图像文化资源内隐的价值观,打造立体多维的涵化路径,采取“图像”与理论讲授结合的培养机制。 关键词:
高校思政 |
海军飞行学员大学英语“课程思政”路径研究
摘 要:大学英语课程,作为我校海军飞行学员的基础课程,对立德树人,尤其在增强学员文化自信和培养学员价值观方面具有重要意义。因此,要充分认识大学英语“课程思政”的重要性和必要性。基于18级海军飞行学员的教学实践,提出一条“课前思政教学设计→课内思政教学实践→课后思政教育内化”的贯穿教学全过程的“课程思政”路径。 关键词:大学英语“课程思政”;立德树人;文化自信;“课程思政”路径 中图分类号:G
高校思政 |
基于传承中国精神与文化的大学英语线上课程思政建设
摘 要:办好线上课程思政对于在线教学环境下高校落实立德树人的根本任务具有重要意义。大学英语作为高校公共基础课,在坚持英语语言学习的同时,需要突出基于传承中国精神与文化的课程思政。文章按照“金课”标准,探讨如何将思政元素融入教学设计、如何优化使用慕课与地方特色文化spoc建设、如何开展师资团队建设与社会服务三方面内容来有效推动大学英语线上课程思政建设。 关键词:大学英语;中国精神与文化;课程思政
高校思政 |
基于价值观与理念信仰视角下的大学生思想政治教育全过程研究
摘 要:大学生是社会主义事业的建设者和接班人,如何基于新时代大学生的时代特点,将社会主义核心价值观教育、理念信仰教育与大学生思想政治教育结合起来,让新时代大学生理解并践行社会主义核心价值观、树立正确理念信仰,是大学生思想政治教育领域中的一个重要问题。为了将社会主义核心价值观教育、理念信仰教育融入大学生思想政治教育全过程,文章将基于价值观与理念信仰视角出发对大学生思想政治教育全过程进行研究。 关
高校思政 |
立德树人背景下的高校定向运动的思想政治教育功能研究
摘 要:为深入贯彻落实习近平新时代中国特色社会主义思想和党的十九大精神,落实习近平总书记关于挖掘其他课程和教学方式中蕴含的思想政治教育资源。定向运动作为一项新项目,在各高校广泛开展,定向运动不仅可以增强学生体质,培养学生独立分析、解决问题的能力,而且对培养学生的生存能力、竞争意识、团队合作精神恰到好处;定向运动包含了丰富而深刻的思想政治教育功能。因此,文章主要探讨高校定向运动的思想政治教育功能,
调查·分析 |
2011~2015年国内日语教学评价研究述评
摘 要:评价作为外语教学的重要环节,在检验学习者语言能力与学习效果、反馈并反拨教学等方面发挥着不可忽视的作用。文章以2011-2015年刊登在《日语学习与研究》中的研究论文为统计对象,通过量化分析梳理日语教学评价研究状况,通过对日语教学评价研究论文的研究内容的分析、考察把握日语教学评价研究的特征,以期为日语教学评价研究的进一步开展提供参考。 关键词:日语教学;教学评价;量化分析 中图分类号:
调查·分析 |
国际领域中叙事医学研究的文献分析及对我国高等医学教育的启示
摘 要:了解国际医学领域中叙事医学的研究现状,可为我国高等医学教育的内涵式发展提供重要的参考依据。文章通过检索Pubmed、万方和知网等国内外数据库,筛选出有价值的研究文献近400余篇。通过系统分析国内外叙事医学的研究现状,为建设具有中国特色的叙事医学课程、提升医学人才人文素养提出可能的思路和建议。 关键词:国际领域;叙事医学;文献分析;高等医学教育 中图分类号:G640 文献标
调查·分析 |
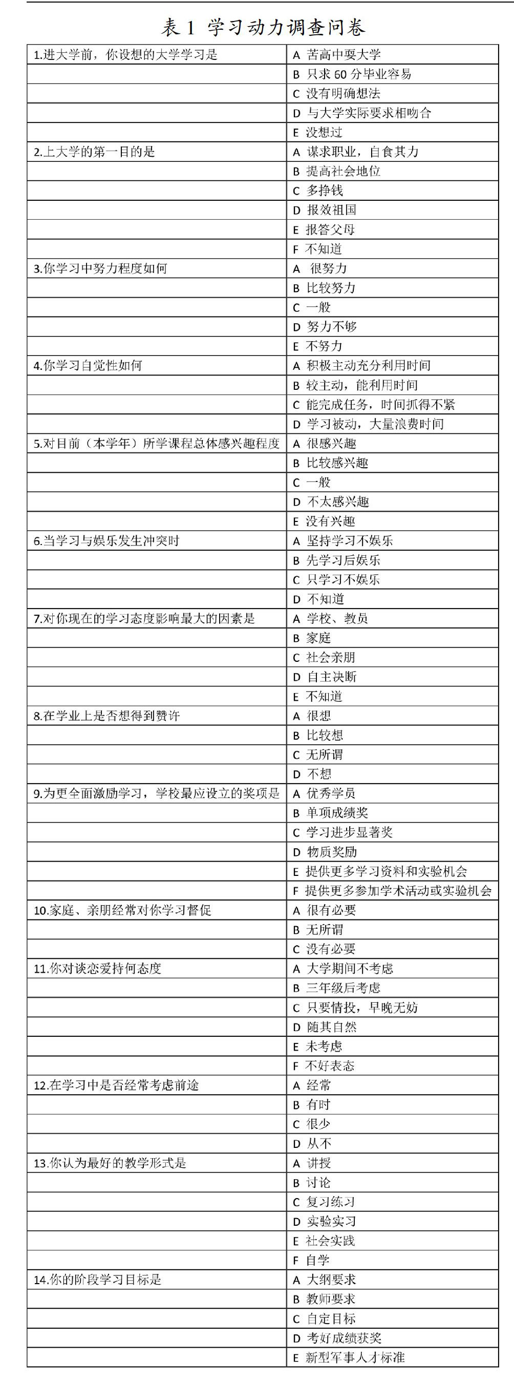
学习动力、学习状态调查结果分析研究
摘 要:文章调查了海军航空大学2018级学员的学习动力和学习状态,并与2014级学员的学习动力做了比较研究。结果显示2018级学员的学习动力系统不够完善,主要体现在内部动力不足,在外部动力方面,学员自主意识越来越强,外界(例如社会、家庭)对学员学习的影响比例在降低。2018级学员的元学习状态,从总体来说,处于中等水平,6个维度的调查结果,从好到差依次是意识性、准备性、控制性、补救性、计划性、反馈