期刊详情
查看往期
期刊目录
2021年50期
课题 |
地方高校理工类学生“五育”全面发展育人模式的探索与实践
[摘 要] 针对当前地方高校理工类学生“五育”综合发展中存在的突出问题,紧紧围绕学校人才培养定位,以立德树人为根本任务,坚持以本为本和推进四个回归为基本遵循,以体系化、工程化、重人文、强特色为总体思路,形成了筑牢四根基、构建四协同、实施四工程的育人模式,人才培养质量得到显著提高。 [关 键 词] 理工类学生;“五育”全面发展;四根基;四协同;四工程 [中图分类
课题 |
基于创新型人才培养的数据库课程教学方法改革探索
[摘 要] 通过对数据库课程的研究,调整教学方法,使之适应于学生的接受能力。主要是以培养创新型人才为目的展开论述,要求学生充分重视数据库课程的教学,引发学生对课程的兴趣,引导学生主动探讨数据课程中遇到的问题,拓展思维,深入了解、思考相关的理论知识。 [关 键 词] 创新型人才;数据库课程;教学方法 [中图分类号] G642
课题 |
健康服务与管理人才培养模式的思考
[摘 要] 大力发展健康服务业和大健康产业,培养我国从事健康服务与管理研究及实践方面的人才,是推进健康管理学科发展、助力健康中国建设的必然。研究表明以规范健康管理人才队伍为目标,提升服务技能为根本的健康服务与管理人才培养体系是当前健康管理服务发展的重要内容。高校需从课程设置、实践技能、多层次教育体系构建等方面确立人才培养体系,培养适应社会需要、具有市场竞争力,且可持续发展的健
课题 |
药学复合创新型人才培养所面临的问题分析及应对方法探讨
[摘 要] 随着医疗技术的进步,学科融合已成为专业发展的主要趋势,对药学复合创新型人才的培养既是教育的革新又是时代的需求。传统人才培养方案很难适应对药学复合创新型人才的培养,高校对其教学模式应不断地探索和实践,在实践中改革和创新,意义重大,影响深远。 [关 键 词] 药学;高校;人才培养;教研教改 [中图分类号] G645
课题 |
论工作室制在高校动画人才实践能力培养模式构建中的重要性
[摘 要] 动画专业的实践能力直接影响毕业生工作后的竞争力,所以如何更有效率地培养学生的实践能力成为构建新模式的重中之重。光靠传统课堂已然不够,需要寻求新的突破口。为了应对教学、研究、实践三位一体的现代教育模式,工作室制成为一种新型的教育形式。 [关 键 词] 动画;实践能力;培养模式;工作室制 [中图分类号] G645
课题 |
何为“有扎实学识”的大学好教师
[摘 要] 为探索学生对“有扎实学识”的大学教师应具有的特征的看法,利用开放式问卷,调查101名本科生,基于扎根理论的研究,得到如下结果:(1)学生对“有扎实学识”的大学教师应具有的特征,可归纳为“学习”“知识”“能力”和“产出”四大类;(2)上述特征主要体现在“教学能力”“管理能力”“持续学习”“知识质量”“专业知识”和“积极思考能力”六个方面。基于这些结果,从开发评价工具
课题 |
双创视阈下中职学生创新意识培养
[摘 要] 从学生自我认知、教师课堂教学以及家庭教育三方面阐述中职学生创新意识培养现状,分析其影响因素,从创新理念、学生兴趣、探究意识、创新思维、创新实践、创新氛围以及创新愿景等方面提出相应的培养策略及创新教学模式,从而增强中职学生的创新意识,提高其综合竞争力。 [关 键 词] 中职生;创新意识;双创视阈 [中图分类号] G718.3
课题 |
共相与认知差:基于哲学符号学的新时代大学生党员马克思主义信仰教育研究微探
[摘 要] 马克思主义信仰是大学生党员能否成为共产主义接班人的重要基础,而其根源是对于马克思主义的透彻理解和有效应用基础上的正向心理情感。而根据调查研究可以发现,现阶段大学生党员对于马克思主义理解不透彻是其马克思主义信仰缺失的重要诱因,而导致这一问题的根源则是高校马克思主义教育在现阶段还存在诸多问题。因此,旨在通过哲学符号学理论与大学生党员马克思主义信仰教育相结合,探索出一条
课题 |
生态德育融入高校思政课教学探究
[摘 要] 高校思政课是落实立德树人根本任务的关键课程。在高校思政课建设中,将生态文明建设理论与实践融于思政课,让大学生在生态德育中获得成长,确保思政教育达到相应的德育目标。从理论上阐述了生态德育是落实立德树人根本任务的有效途径,并能较好地实现思政课的针对性和实效性;还实证分析了思政课生态社会实践是生态德育在高校思政课建设中的运用路径。 [关 键 词] 生态德育
课题 |
新媒体背景下大学生思想政治教育多元化路径的可行性分析
[摘 要] 随着新媒体时代的到来,传统的教育模式需要进行改革创新。主要针对新媒体背景下大学生思想政治教育多元化路径的可行性进行研究分析,通过新媒体对大学生思想政治教育产生的影响方面分析其积极影响和消极影响,通过分析构建出多元化的路径,为思想政治教育未来发展奠定基础。 [关 键 词] 思想政治教育;多元化路径;新媒体时代 [中图分类号] G641
课题 |
信息技术支撑下高校思政课线上线下混合式智慧课堂构建研究
[摘 要] 线上线下混合式智慧课堂教学模式是未来发展的方向,对高校思政课教学提出更高要求。在教学设计方面,提出“线上自主学习”和“线下翻转课堂”有机融合的线上线下混合式智慧课堂教学设计方案。在教学实践方面,发现智慧课堂教学设计的科学性和线上线下教学环节切换的流畅性对提升课堂教学效果至关重要。在教学反思方面,对线上教学场域再造、教学内容整合、教学方式变革、教学评价创新等问题进行
课题 |
大学生对外传播中华优秀传统文化的途径探索
[摘 要] 随着社会的发展,越来越多的人愿意学习中华文化,中华文化的海外传播具有广泛的市场。但在之前的文化传播中存在一些问题,例如传播内容的广度和深度不足、传播的方式不够合理、有时在传播方面过于商业化。从中华传统文化传播现状入手进行研究,从传播途径、传播内容、传播渠道三个方面探究新媒体时代下的文化传播态势,同时研究了新媒体平台传播的优势和策略,在内容、模式、态度等多方面提出了
课题 |
浅析新时代的大学生网络人格
[摘 要] 随着信息技术的迅猛发展,互联网已成为当今最具影响力的媒体之一。高校学生受网络文化的影响与日俱增。在虚拟与现实世界的转换中,大学生网络人格的发展水平良莠不齐,部分学生出现网络人格异化。主要在弗洛伊德人格理论视角下,对大学生网络人格进行剖析,并针对异化群体提出有效措施。通过环境建设、载体创新等方式,用正确积极的思想、文化和信息占领网络阵地,正确引导和优化大学生网络人格
课题 |
新文科背景下语文课程与教学论线上课程的反思与重构
[摘 要] 大数据时代,现代教育信息技术赋能高等教育,助推了高等教育质量的提升与课程改革的不断深化。反思当前线上课程,其在设置与应用等方面仍存在进一步完善及开发利用的空间。立足学校办学定位与专业实际,着重阐述语文课程与教学论线上课程的重构策略。 [关 键 词] 新文科;线上课程;深度融合;反思;重构 [中图分类号] G642
课题 |
“双创”视域下职业教育文化自信提升路径研究
[摘 要] 基于职业教育文化自信建设相对滞后的现实问题,首先从三个不同层面论证了职业教育文化自信建设的必要性;接着提出以“双创”教育作为文化自信建设的着力点,并从课程体系、课程设计、师资培养和校园氛围营造等方面提出相应的提升路径。 [关 键 词] 创新创业;职业教育;文化自信;提升路径 [中图分类号] G641 [文献标
课题 |
课程思政在算法与数据结构课程中的应用探索
[摘 要] 算法与数据结构课程是物联网工程专业的基础必修课,在此课程中进行课程思政是全面贯彻党的教育方针,解决好培养什么人、怎样培养人、为谁培养人这个根本问题的重要途径。从高等教育全面推行课程思政的背景出发,说明此课程进行课程思政建设的必然性和建设思路,从学科视角提出将课程思政整体融入具体的教学全过程中,并说明建立健全评价和激励机制的重要性,以期培养具有良好品格且德智体美劳全
课题 |
“问题导向”教学模式在思想道德修养与法律基础课程中的应用策略研究
[摘 要] 思想道德修养与法律基础课(以下简称“基础”课)作为思想政治理论课的重要组成部分,承担着重要的育人使命,为了更好地实现“基础”课的教学目标,就要求坚持“问题导向”,从学生关心关注的现实问题出发,解决大学生个人成长的困惑、社会现实的困惑、理论与实践的冲突、理想与现实的差距、网络中的问题等。以“问题导向”教学模式应用在“基础”课中的必要性为理论遵循,重点分析“问题导向”
课题 |
高校专业课程教学中师生共同体的构建
[摘 要] 良好的师生关系是助力学生获得专业成长、能力成长的重要保证,也是促进教师全方位自我提升的重要途径。重构师生关系,建立师生共同体可从不同层次、不同角度推动学生发展和教师发展。通过高校专业课程的理论和实践教学,从学生能力发展的新要求、教师自我发展的新目标出发探索实现师生共同发展和成长的教学模式。 [关 键 词] 师生关系;师生共同体;自我发展;专业课程
课题 |
基于STEAM理念的项目式教学研究
[摘 要] 21世纪,世界各国都对学习者提出了新的学习要求,不仅要传承人类已有的文明成果,而且要不断提升解决真实问题的能力,开拓人类文明的新边界。从核心素养的视角,对 STEAM教育理念和项目式学习展开探析。STEAM教育的跨学科和情境性等特点与项目式学习的理念交叠,探索项目式学习的实施策略有助于深入理解 STEAM的内涵,为高校课堂教学改革提供新的思路。 [关 键
课题 |
音乐类艺术硕士专业学位研究生选拔机制的研究
[摘 要] 艺术院校中开展艺术硕士专业学位研究生教育是培养实践型、高层次艺术创作和表演人才的要求和有效途径。招生选拔环节作为艺术硕士专业学位研究生教育的第一道关卡颇为重要,影响着人才的最终输出效果。以美国院校艺术硕士研究生选拔方式为例,探索中国音乐类艺术硕士专业学位研究生选拔的机制。 [关 键 词] 艺术硕士;专业学位;选拔机制 [中图分类号] G645
课题 |
临床药理学国家一流课程建设的探索与实践
[摘 要] 临床药学专业的人才培养目标是培养懂医精药的临床药师,临床药理学是临床药学专业的核心课程,因此,建设国家一流的临床药理学课程对保障临床药学专业学生的质量至关重要。从课程改革重点、教学模式、教学内容及课程考核等方面深入探讨了徐州医科大学临床药理学国家一流课程建设实践,以期为临床药理学课程改革提供参考。 [关 键 词] 临床药理学;临床药学;国家一流;课程
课题 |
高校护理教学中情境教学法的有效性探讨
[摘 要] 近年来,随着医疗改革的不断深入、健康理念的不断形成,对我国护理质量和人员需求提出了更高的要求,尤其是护理人员的专业综合能力素质。高校护理专业是培养护理人员的主要阵地,护理教学质量直接决定护理人员素质,进而决定了护理质量。为满足国家医疗卫生事业发展的需求,培养出更优秀的护理毕业生,必须不断提高高校护理专业教学质量以及水平。深入探讨了情境教学法在中国高校护理专业教学过
课题 |
混合式教学中学习共同体的过程性评价探析
[摘 要] 首先,谈了混合式教学的特点,指出混合式教学能够结合线上和线下教学的优势,借助丰富的线上教学资源和先进的现代化教学技术,激发学生的学习兴趣,扩展学习广度,提升学习质量。然后,梳理了混合式教学中学习共同体的研究进展,以及混合式教学中过程性评价的实施必要性和价值。最后,提出混合式教学是线上和线下教育的融合模式,是未来教育改革的主方向,若要提升混合式教学质量,应该重点考虑
课题 |
高校“线上教学”教学模式研究与实践
[摘 要] 在“互联网+教育”国家战略不断发展的过程中,高校教育教学也在逐渐改革,网络直播技术的发展促进了高校教育与信息技术的结合。在此背景下,学校与教师充分使用网络教学资源积极寻找在线教学方法,开展网络直播教学,在课程内容优化、在线教师培训、在线教学平台的选择等方面都进行了相应实践与探索,实现线上与线下的课堂教学实质等效。实践表明,线上教学模式效果良好,备受师生的认可。
课题 |
新媒体背景下高校市场营销线上线下实践教学改革研究
[摘 要] 随着我国互联网经济的发展,以短视频、公众号、直播等为主要形式的新媒体营销渐渐兴起。市场营销学理论是随着经济发展和科技进步不断发展变化的,因此高校市场营销课程的教学改革也应当与时俱进。然而目前高校市场营销人才供给与企业的需求之间存在实践与实战、经典与风口、分析与解决方面的错位现象,原因是高校的线上线下实践教学模式在改革方法、师资水平、实践教学平台等方面存在问题。经过
课题 |
提高农村小学留守儿童课后服务实效性研究
[摘 要] 课后服务实效性与留守儿童的学业成绩关联密切,课后服务优良与否一定程度上影响着留守儿童学业的进步与否。以调查课后服务对留守儿童学业成绩为由,分析课后服务与学生学业成绩间的影响因素,以期为现有农村教育及留守儿童群体的素质提升提供参考。 [关 键 词] 留守儿童;课后服务;实效性研究 [中图分类号] G622 [文
课题 |
翻转课堂在高中物理教学中的应用
[摘 要] 在中学物理教学中,经常面临着学生课前预习效果低下、教学内容缺乏趣味性、课堂内外难以实现协调统一等问题。翻转课堂作为新课改与信息技术共同作用下的产物,其可以有效辅助课堂教学活动,帮助学生加强对知识点的理解与运用,提升教育教学质量。在翻转课堂教学模式下,以高中物理“自由落体运动”为例展开教学活动设计,旨在为提升高中物理教学效果提供参考。 [关 键 词]
课题 |
传统实验教学现状分析及今后改革方向
[摘 要] 通过对传统实验教学现状的分析,总结出传统实验教学在教学实施过程中的利弊,并以此引出微生物实验教学今后的改革方向,使实验教学更好地发挥作用。 [关 键 词] 传统实验教学;微生物实验;现状;改革 [中图分类号] G642 [文献标志码] A [文章编号] 2096-0603
课题 |
线上线下混合式教学模式在高等数学课程中的应用研究
[摘 要] 首先阐述线上、线下及线上线下混合式教学概况,其次分析高等数学实施线上线下混合式教学模式的特点以及大学高等数学课堂教学的现状,最后给出大学高等数学课堂线上线下混合式教学顺利开展的措施。 [关 键 词] 混合式教学模式;高等数学;应用研究 [中图分类号] G642 [文献标志码] A
课题 |
线上线下混合式教学模式在“学前儿童发展心理学”课程教学中的应用研究
[摘 要] 线上线下混合教学模式已经成为当前高校教学改革的一大趋势,改变了传统教学中“填鸭式”“灌输式”的教学形式,提升了学生自主学习的能力,充分发挥了学生学习的主动性、积极性,培养了学生的合作能力、分析能力和创新思维能力。针对线上线下混合式教学模式在学前儿童发展心理学课程教学中应用的成效,从课程内容、学习方法、评价方式、教学模式四个方面进行了分析。 [关 键 词
课题 |
共情教育在《妇产科护理学》教学中的应用
[摘 要] 目的:探讨在妇产科护理学课程中融入共情教育的教学效果。方法:选取湖南医药学院2017级本科护理专业240名学生为研究对象,分成两个大班,各120名学生,以大班为单位采用抛硬币法确定对照组和实验组。对照组采用理论加实验的传统教学模式进行课程教学,实验组在传统教学模式基础上融入共情教育。结果:课程结束后实验组理论成绩较对照组差异无统计学意义(P>0.05),共情
课题 |
“大健康”时代背景下中医饮食养生学课程建设的探索与应用
[摘 要] 中医饮食养生学是中医养生专业主干课,是在中医理论指导下,应用食物强身、预防疾病、促进机体康复及延缓衰老的一门学科。饮食调摄是“大健康”理念下必不可少的重要环节,将“大健康”战略与中医饮食养生学课程内涵和结构相结合,采取多元化教学方法,以期提高教学效果,为培养出高素质复合型中医养生专业人才提供有力的保障。 [关 键 词] 中医饮食养生学;大健康;课程建
课题 |
“临床医学概论(诊断+内科)”课程的思政改革初探
[摘 要] “临床医学概论(诊断+内科)”是厦门医学院医学检验技术专业的一门核心专业课程,为医学检验技术与医学交叉渗透的桥梁课程。为加强医学生职业道德素养,需要对“临床医学概论(诊断+内科)”进行课程思政教学改革。通过总结教学中的主要问题,明确本课程的思政目标,根据课程教学内容,充分挖掘德育元素,将德育贯穿到教学设计与实施中。这种教学方式可以让学生感受到医学检验技术专业的职业
课题 |
中药鉴定学实验课程教学改革探索与实践
[摘 要] 分析了中药鉴定学实验课程教学中存在的问题,通过引用经典、启发教学、加入课程思政、融入多媒体、利用中药种植园与中药标本馆、总结提炼等多种方法对中药鉴定学实验课程进行改革,激发学生自主学习的积极性,培养学生独立分析问题的能力和科研思维,提高综合素质。 [关 键 词] 中药鉴定学;课程教学;教学改革 [中图分类号] G642
课题 |
“机械设计基础”线上教学设计与实践
[摘 要] 随着互联网的普及、移动手机的广泛使用,学生获取知识的途径变得更加丰富多样。基于此,为了改善高职机械类专业学生学习兴趣低下的情况,对机械设计基础课程进行了线上教学设计,并进行了课程实践。 [关 键 词] 机械设计基础;混合式教学;超星平台;教学设计 [中图分类号] G642 [文献标志码] A
课题 |
新商科背景下新媒体营销课程灵动课堂建设
[摘 要] 互联网信息技术的发展和移动设备的普及促进了新媒体行业的形成,新媒体营销在企业营销中的促进作用日益增大,因此高校对新媒体营销课程进行有针对性的教学改革与实践探究十分必要。以新商科人才需求为背景,基于“灵动课堂”的教学模型,从脑动、心动、行动三方面进行教学模块设计,构建“一体多元”的教学评价系统。结果显示,该教学模式能够有效达到教学效果,可以大大提高学生的知识、技能、
课题 |
基于课程思政与职业素养融合视角的酒店管理专业课程教学模式探讨
[摘 要] 在酒店专业课程教学中,将课程思政与职业素养教育有机融合,实现专业知识、专业技能、思想政治素质与职业素养的一体化培养,培养既具有正确人生观和世界观,又具有脚跳实地、吃苦奉献的职业素养,同时掌握先进专业知识和技能的高素质专业人才,为推动中国酒店业发展和社会主义现代化建设事业做出更大贡献。 [关 键 词] 酒店管理;教学模式;课程思政;职业素养 [中图分
课题 |
协同育人机制下高校课程思政设计与实施
[摘 要] 新时代对高校课程思想政治教育教学改革提出了新的要求,新时代“课程思政”要求教员充分挖掘不同专业课程蕴含的思政元素,实现知识传授、能力培养与价值引领的有机融合。根据项目管理概论课程特点和“思政”内涵,从课程背景、教学目标、教学内容等方面介绍了本课程的课程思政设计与实施,力求通过专业课程思政的探索与实践进一步贯彻“全员育人、全程育人、全方位育人”的协同育人理念,不断完
课题 |
基于临床药学与临床药学(中外合作办学)专业教学模式差异,探究临床药学专业教学质量的改革
[摘 要] 针对临床药学专业和临床药学(中外合作办学)专业教育模式的差异,探究临床药学专业教学质量的改革方法与途径。借鉴国外与临床药学发展相促进的临床药学教育经验,构造新形势下的高等临床药学专业方向本科学生的培养模式,指导我国的高等临床药学教育理念、内容与方法的创新与调整,抓好临床药学教育管理中的阶段控制,提高临床药学专业本科学生的工作素质与工作能力,使他们在毕业后能胜任临床
课题 |
因子分析法在成绩分析中的应用研究
[摘 要] 多元统计分析法在学生成绩分析中具有良好的效果,其中因子分析法是多元统计分析中的一种重要方法。采用因子分析的方法,对学生成绩进行系统和深入的研究,找到影响学生成绩的公共因素。利用因子分析法对学生成绩进行综合评价后,不但对学生信息有更准确的了解,还能进一步分析问题产生的原因,在教育教学过程中做出更准确的决策。在对学生的量化评价基础上,对后期培养提出相应的策略和建议。
课题 |
基于自动评分系统的写作反馈对英语写作教学的启示
[摘 要] 写作是最能体现学生语言能力的一项技能,英语教师因教学任务较重,加上教学进度的要求,对学生英语写作的批改、反馈有限,不能做到篇篇修改、篇篇及时给出反馈意见。而自动评分系统的出现,以及时、快捷、有针对性的反馈,很好地解决了上述问题,有利于提高学生的写作效率、写作兴趣。 [关 键 词] 自动写作评分系统;写作反馈;英语写作;启示 [中图分类号] G64
课题 |
交往教学论在广告学专业英语教学中的应用与思考
[摘 要] 交往教学论作为一种教学理论在学界为许多学者和教师研究与实践,并出现众多教研与实践的成果。但将此理论与广告学专业英语课程结合起来研究和应用却至今未见。通过对交往教学论引入广告学专业英语课程教学的分析梳理,探究其方法、路径及理论的实践价值。 [关 键 词] 交往教学论;广告学专业;英语教学 [中图分类号] G642
课题 |
浅谈大学物理课程中的结构创新教育
[摘 要] 技术创新型人才是建设创新型国家的关键。培养技术创新型人才已经成为我国高等教育的重要任务。在深入理解创新内涵的基础上,从一道课后习题的演变去探讨大学物理课程中的创新教育,为技术创新型人才的培养提供有益借鉴。 [关 键 词] 创新型人才;结构创新;创新教育 [中图分类号] G642 [文献标志码] A
课题 |
思想政治教育融入中医专业线上教学的实践研究
[摘 要] 随着我国社会的不断发展,对学生的思政教育提出了更高的要求。虽然课程思政是学生学习的主要渠道,但是学生的专业学习渗入思想政治教育也是十分重要的。能够帮助学生在课程中应用理论知识,更好地培养学生的职业素养。概括思想政治教育融入中医专业线上教学的实践研究。 [关 键 词] 思想政治教育;中医专业;线上教学 [中图分类号] G642
课题 |
中职升本科护理专业学生科研能力的调查分析
[摘 要] 目的:探讨护理科研讲座培训及成立科研讨论小组对培养中职升本科护生科研能力的影响。方法:采用整群抽样法抽取某校2018级本科护生71例,根据生源不同分为对照组(普通本科护生)和实验组(中职升本科护生)两组,对照组为38例开展常规护理课程,实验组为33例在此基础上实施护理科研培训的干预方案,三个月后评价两组护生科研能力的差异和实验组培训前后科研能力的差异。结果:科研讲
课题 |
医工结合背景下毕业论文设计质量提升研究
[摘 要] 医工结合是医科、工科的交叉和融合。培养具有医学背景的复合型高素质技术应用型人才是学校计算机科学与技术专业的重要培养目标。毕业论文设计作为高校教学计划的重要环节,是锻炼学生工科与医科结合能力的良好机会。目前,计算机科学与技术专业毕业论文设计存在时间紧张、选题陈旧、创新不足等问题,为此,以医工结合为契机,以毕业论文设计为抓手,充分利用学校医学专业特色优势,激发学生创新
课题 |
基于微信平台的健康教育在妊娠并发症中的研究进展
[摘 要] 高血压综合征是妊娠期常见的严重并发症,对孕妇和胎儿会造成严重危害。妊娠期妇女情绪通常不稳定且会承受巨大的心理压力,负面情绪会导致病情加重,不利于疾病的诊治。当前,社交平台已渗透进生活的方方面面,微信具有较高的用户粘合度,是休闲娱乐的重要平台。因此,基于微信平台健康教育功能对于妊娠高血压综合症健康教育的应用研究具有重要价值。 [关 键 词] 妊娠高血压
课题 |
基于SPOC模式的动物遗传学教学改革与实践
[摘 要] 为了与“互联网+高等教育”发展的新形态与时俱进,作为传统线下教学课程的动物遗传学教学也随之发生改变。动物遗传学侧重于各种动物性状遗传机制解析以及遗传改良方式研究,其教学不仅要求学生要对生命现象进行理解,还需要运用动物遗传学知识解析与其相关的育种、营养、生产和疾病产生的相关机制。因此动物遗传学课程具有抽象性、难理解性和前沿性的特点。结果证明,利用SPOC教学模式突破
课题 |
会计专业大学生目标定向、归因与学业成绩的关系研究
[摘 要] 采用问卷形式,对目标定向、会计专业大学生的学业归因特点及其与学业成绩的关系进行研究,结果表明:男生倾向于不可控的内部归因,且成绩目标定向占主导,而女生具有更明显的外部归因和可控内部归因,且倾向于掌握目标定向;成绩目标定向对归因有显著的正向影响,掌握目标定向和归因正相关,但无影响关系;成功能力归因对女生的学业成绩有显著的正向影响,成绩目标定向对女生的学业成绩有显著的
课题 |
面向任职需求的测试技术基础课程教改研究
[摘 要] 针对军队院校学员出口明确的特点,结合当前测试技术基础课程教学过程中存在的问题,基于OBE教育理念,在全面梳理军队院校学员的第一任职需求特点的基础上采用思维导图重新调整了课程教学内容,优化了实验课与理论课的教学模式,探索了线上线下融合的教学与考核机制,有效提高了教学效率和教学质量,保证学员能够听得懂、学得会、用得精,为后续专业课程的学习及第一任职需求奠定坚实的基础。
课题 |
思想政治教育视阈下大学生就业能力现状及对策分析
[摘 要] 提升大学生的就业能力是高等院校思政教育的现实需求和政治要求,阐述就业能力的概念,分析思想政治教育和就业能力之间的关系,并从基础能力、专业能力、素质能力三方面分析大学生现阶段的就业能力,最后从政府、学校、学生三个方面提出提升大学生就业能力的策略。 [关 键 词] 大学生;就业能力;思想政治教育 [中图分类号] G645
课题 |
“双一流”建设背景下高校辅导员思想政治教育工作路径探讨
[摘 要] “双一流”建设是党和国家作出的重大战略决策,明确了建成高等教育强国的努力方向,“双一流”建设需要高校和全校师生共同努力,高校辅导员作为承接高校和学生之间重要的一环,发挥着重要的纽带作用。从“双一流”建设背景出发,为贯彻落实“立德树人”这一根本任务,面向“00后”大学生,分析了高校辅导员在思想政治教育工作中面临的挑战,阐述了在高校学生日常思想政治教育和管理工作中的具
课题 |
网络平台下数学课程学习系统的研究与实现
[摘 要] 探讨了网络学习平台的搭建流程和方法,依据西南林业大学教学理念、学生的学习现状和需求,建立了一个基于微信公众号的数学课程学习系统。该系统涵盖了多个内容,包括课件展示、视频音频学习、练习题训练及解析等功能,同时对前台、后台的模块设计与实现给予详细的展示,以期为学生的学习、教师的教学带来便捷。 [关 键 词] 数学课程;网络学习平台;微信公众号 [中图分
课题 |
OBE理念下应用型本科高校课程质量管理策略
[摘 要] 课程是人才培养的核心要素,课程质量直接决定人才培养质量。随着高等教育质量内涵的建设和高校分类发展的推进,应用型本科高校内部应找准问题,形成对策,加快构建适合自身质量提升需求的课程质量管理体系,稳步推进应用型本科高校教育教学质量。 [关 键 词] OBE理念;课程质量;质量管理;对策 [中图分类号] G647
课题 |
浅谈应用型本科院校化学实验室安全管理
[摘 要] 应用型本科院校着重培养学生的实际操作能力,化学实验室是其中教学和科研的重要场所。但近年来,全国各地实验室安全事故偶发,给师生的人身安全和公共财产都造成了一定的危害。因此,建立健全完善的实验室安全管理体系,提高进入化学实验室师生的安全意识,提高化学实验室的安全管理水平是实验室安全管理工作的重中之重。以东莞理工学院化学工程与能源技术学院(以下简称化能学院)为例,对应用
课题 |
应用型本科院校三位一体校企合作模式的探索
[摘 要] 结合太原工业学院工程训练中心的具体案例,探索了应用型本科院校在实施校企合作产教融合过程中如何建立培训学生、兼顾科研、建立团队三位一体的模式,实现在产教融合过程中使本科生得到从基础理论到实践实训,再到理论提升的训练,从而更有助于把学生培养成为适应现代制造工业高速发展需求的高层次工程技术人才。 [关 键 词] 应用型本科院校;校企合作;产教融合;三位一体
课题 |
以大健康为重心的多科性大学新医科建设实施路径
[摘 要] 新医科建设已成为新时代赋予医学教育的重要新使命。以安徽理工大学为例,从明确新医科要求下的教育教学理念和人才培养目标,建设多层次的培养模式和教学团队,建立符合新医科要求的融合式课程体系以及构建基于新医科人才的特点教学模式几方面阐述以大健康为重心的多科性大学新医科建设实施路径。为多科性大学迎接新时期医学教育的挑战、培养服务大健康的新医科人才提供参考。 [关 键
课题 |
网络视角下高校心理育人体系的实践
[摘 要] 新媒体时代,以开展心理健康教育工作为目的,将网络育人与心理育人相融合,是大学生心理健康工作的一种趋势。搭建的平台有自学、自助、互助的服务体系,以通过使用网络推动心理育人工作,解决当下大学生的心理健康问题。以“真真学堂”网络工作室为切入点,对高校在网络视角下心理育人体系的建设进行了实践。 [关 键 词] 网络视角;高校;心理育人 [中图分类号] G
教学◆教法◆探析 |
支架式教学法指导下的初中英语阅读教学设计与分析
[摘 要] 《义务教育英语课程标准(2011年版)》指出,英语课程兼具工具性与人文性两种性质,对英语课堂提出了新要求。阅读作为“听、说、读、写”四项基本技能之一,使阅读教学在英语教学中占有重要地位。支架式教学基于学生的最近发展区,帮助学生完成知识间的建构,有利于激发学生的阅读兴趣,培养学生良好的阅读策略,提高综合阅读能力。 [关 键 词] 支架式教学;初中英语;
教学◆教法◆探析 |
浅谈高校初级韩国语词汇教学中“课程思政”的融入
[摘 要] 高校韩国语课堂的“课程思政”要从初级韩国语阶段开始实施。初级词汇阶段是学生真正开始学“说”韩国语的最初阶段,教师要在这一阶段恰当地融入思政因素,培养学生的文化自信,强化学生对中华文化的认同感,为之后的中级、高级阶段的“课程思政”打下良好的基础。 [关 键 词] “课程思政”;初级韩国语;词汇教学;汉字词 [中图分类号] G642
教学◆教法◆探析 |
试论大学生职业规划课程的教学创新
[摘 要] 我国高等教育的根本任务是立德树人,除了重视专业知识教学外,还应开设基础课程,重视学生综合素质与综合能力的培养,大学生职业规划课程就是为大学生群体提供职业规划与就业指导的重要课程。这门课程的教学模式、教学理念和教学方式都处于不断完善阶段,理论教学和实践教学的有效衔接也需要进一步探索,授课教师应积极创新、不拘一格,采用案例教学、分组教学、成功经验分享与游戏教学等教学方
教学◆教法◆探析 |
本科实验教学实效性提升策略
[摘 要] 本科阶段是学生科学思维和实践能力提升的重要阶段,而实验教学是促使学生养成良好科学素养的重要方式。在本科实验教学中,传统实验教学方式往往会影响教学的实效性。结合本科实验教学特点及存在的问题,浅谈本科实验教学实效性提升的策略,以期实验指导老师能够立足学生自身素质全面发展的需求,多方面激发学生的学习热情和兴趣,推动本科实验教学实效性的提升。 [关 键 词]
教学◆教法◆探析 |
客户关系管理课程的教学创新活动探讨
[摘 要] 客户关系管理是电子商务和市场营销专业的重要专业课程。该课程教学内容中概念性知识偏多,学生因为没有实践不能很好地理解教学内容。讲授性的教学课堂氛围不活跃,学生对客户关系基础知识掌握不好。为了让学生更好地理解和掌握教学内容,采用“引入游戏教学,形成良好的师生互动课堂;引入思维导图,提高学生的自我学习能力;引入互评机制,构建自主学习的闭环;引入任务分解机制,激发学生人人
教学◆教法◆探析 |
线上线下无缝融合的教学体系的探索与研究
[摘 要] 随着信息资源的不断发展,采用线上线下无缝融合的教学体系将成为教育改革的新模式。结合教学经验,以网页设计与制作课程为例,讲述了基于“腾讯课堂+QQ群+对分易”等教学平台的线上线下无缝融合的教学体系的设计。在此体系中,采用腾讯课堂实现实时直播功能,并在直播中融合穿插使用对分易及QQ群的功能,激活学生的学习兴趣,激发学生的学习欲望。通过实践表明,该教学体系能实现课程的线
教学◆教法◆探析 |
服务性学习及案例分析法在老年护理学临床带教中的应用效果评价
[摘 要] 目的:探讨服务性学习及案例分析法在老年护理学临床带教中的应用效果。方法:选取2020年1月至2020年12月学院“老年护理学”课程在老年科见习及实习的护理学专业学生140名,将其随机分为两组,每组学生人数均为70名。对照组学生采用常规带教方法,观察组学生采用服务性学习及案例分析法,比较这两种方法在老年护理学临床带教中的应用效果。结果:经过数据分析可以发现,观察组学
教学◆教法◆探析 |
PBL联合CBL教学法在神经外科护理教学中的应用
[摘 要] 目的:探讨PBL联合CBL教学法在神经外科护理教学中的应用流程及具体效果。方法:选取2019年6月至2020年3月我院神经外科的护理实习生40名,将其随机分为两组,每组护生人数均为20名。对照组护生采用传统教学法,观察组护生采用PBL联合CBL教学法,比较这两种方法对神经外科护理实习生的带教效果。结果:经过数据分析可以发现,观察组护生的理论知识成绩(95.14±1
教学◆教法◆探析 |
军校教学中如何正确选择教学模式
[关 键 词] 军校;教学模式;实践探索 [中图分类号] G642 [文献标志码] A [文章编号] 2096-0603(2021)50-0138-02 军校教学模式是在一定教学思想的指导下,经过长时间的教学实践经验积累提炼形成的。它以具体的样式反映着军校教学过程的本质和规律,揭示了军校教学过程中基本
教学◆教法◆探析 |
基于协同过滤的MOOC相似资源聚类
[摘 要] 在MOOC教育蓬勃发展的背景下,军队在互联网上开设了军职在线平台,并引进了学堂在线等知名地方学习平台中的大量优质MOOC。为了更好地进行管理、维护,如何从这些引进的MOOC中找出相似的资源并归类,成为当前军职在线的资源运营工作所面临的问题。鉴于此,实现了一种基于协同过滤的MOOC相似资源聚类算法,并基于军职在线中的用户真实学习数据开展了实验,结果表明,该算法可有效
教学◆教法◆探析 |
高校大学生铸牢中华民族共同体意识路径探析
[摘 要] 铸牢中华民族共同体意识是高校思想政治工作的重要内容。高校要承担培养新时代青年人才的重任,要做好大学生铸牢中华民族共同体意识教育。为此,高校应以道德修养、专业素质为切入点,打造师资队伍;以“思政课程”和“课程思政”相结合,加强课程育人;以提高群际交流融合、对重点学生加强帮扶为抓手,细化管理方法。 [关 键 词] 中华民族共同体意识;高校;大学生 [中
教学◆教法◆探析 |
桂林方言童谣饮食文化事项探析
[摘 要] 桂林方言童谣属于口头语言民俗,在创作与传承中,融入并体现了桂林丰富的饮食文化。通过对典型童谣的分析,可以看到桂林童谣体现了以下具体文化事项:桂林旧时“砍柴烧火”获取燃料,以“(水)缸”为储水器皿;以谷类为主食,食物品种丰富;“请”字在前,好客重礼,注重餐饮礼仪。 [关 键 词] 桂林方言童谣;饮食文化事项;燃料;器皿;食品种类;餐饮礼仪 [中图分类
教学◆教法◆探析 |
网红文化下高校思想政治教育办法初探
[摘 要] 网红文化是由网络平台中的网络达人通过自己的视频、文字、言论所形成自己的特色,并在固定的受众群体中获得高度的关注,有较强的影响力,内容丰富、雅俗共存。面对复杂且良莠不齐的网红影响,很多大学生能否坚持正确的价值取向、能否具有明辨是非的能力,需要画一个问号。而通才教育作为能够使人接受完整、平和的教育,能启迪当下大学生拥有健康的精神和智慧。因此,在实际教育中,探索运用通才
教学◆教法◆探析 |
高考制度改革下的高校分类招生考试探究
[摘 要] 自从恢复高考制度以来,高考制度改革成了全国各界重点关注的话题。根据高考制度改革的发展方向,提出了以高考制度改革为首要任务的高校分类招生考试研究话题,进而促使高校明确培养学生的目的和定位。积极支持高考制度改革,使高考的形式与内容得到再次创新;积极维护高考中的公平、公正。主要探究高考制度改革下高校分类招生问题。 [关 键 词] 高考制度;改革;分类招生考
教学◆教法◆探析 |
大学生陷入网络诈骗的原因解析
[关 键 词] 大学生;网络诈骗;原因解析 [中图分类号] G645 [文献标志码] A [文章编号] 2096-0603(2021)50-0150-02 随着大数据时代、“互联网+”时代的日益兴盛,便捷的支付方式、共享式经济正以强大的冲击力不断刷新着大学生的消费观念,大学生逐渐成为新时代下网络世界的
教学◆教法◆探析 |
大数据支持下的3~8岁儿童开放教育在线学习评价意义与特征
[摘 要] 基于大数据支持的儿童开放教育在线学习服务是当前教育革新的主要方向,其所拥有的服务质量直接影响参与者的学习效果,并决定了未来在线教育实施的效果。在了解大数据支持下开放教育在线学习特征的基础上,明确了现阶段3~8岁儿童参与在线教育的成果评估困境,并从教材、教案、教师、教具四个方面入手深入分析了其中包含的教育启示。 [关 键 词] 大数据;3~8岁儿童;开
教学◆教法◆探析 |
军队高校理工科专业课程思政建设“学为中心”原则及方法探索
[摘 要] 为培养“德才兼备的高素质、专业化新型军事人才”,在军队高校理工科专业课程思政建设中落实“学为中心”原则,提出融思政内涵的课程教学能力目标模型,挖掘专业课程内容中的思政教育元素,探索“如盐入水”“润物无声”式的思政教育教学方法,创新基于高阶目标可见、可评、可期的思政教育效果评价方法。 [关 键 词] “学为中心”;专业课程;思政建设 [中图分类号]
研讨◆实践◆反思 |
让课堂教学具有“境界”和“韵味”
[摘 要] 有关资料表明,人可以通过眼、耳、鼻、舌、皮肤多器官的感知来增强记忆,基于这样的理论,从增强记忆效果入手把影响教学效果的因素划分成两部分,第一部分把课堂教学效果细分出五个“境况”,第二部分提出教学的知识“边界”,让课堂具有“境”和“界”,进而实现高职教育教学“韵”和“味”的教学目的。 [关 键 词] 教学效果;教学目的;境界;韵味 [中图分类号]
研讨◆实践◆反思 |
高校青年志愿者志愿服务工作的可持续发展研究
[摘 要] 在当下社会快速发展的带动下,中国各行各业都取得了长足进步,对我国综合国力的提升起到积极的促进作用。志愿者志愿服务工作在全球范围内已发展了近一个世纪,大部分国家和地区对志愿者和志愿者服务工作都给予了很高的评价。中国志愿者服务的起步相对较晚,当前还处在快速发展阶段。在中国志愿者团体中,社区志愿者及青年志愿者一直发挥着重要作用,高校青年志愿者因自身综合素质较高,整体结构
研讨◆实践◆反思 |
新时代大学生劳动能力发展核心素养评价体系的构建研究
[摘 要] 中国核心素养研究课题组研究表明,中国学生发展核心素养包括一个核心、三个方面、六大素养、十八个基本要点。以此为理论基础,根据上述总体框架,主要针对新时代高校大学生受劳模文化、工匠精神等多种多样劳动教育培养的形式,进一步提出现阶段学生的具体表现和要求,建立大学生劳动能力发展核心素养各项指标;再通过多种科学研究办法,对劳动能力发展核心素养概念进行初步界定,进而构建大学生
研讨◆实践◆反思 |
媒体融合背景下影视照明课程创新模式的探讨
[摘 要] 随着媒体技术的发展、国家对“互联网+”的重视,媒体融合成为现代媒体从业者与高校学者面对的时代背景。在媒体融合背景下,一些老牌专业课程面临着不同程度的冲击,在这样的时代背景下,传统课程应该做出哪些创新应对之举?依托于影视照明课程,通过实验教学经验、实地调研成果、学生访谈等方式,对影视照明实验课提出创新建议。 [关 键 词] 照明设备;照明场景;课程考核
研讨◆实践◆反思 |
心理韧性团体辅导对改善中职生学业拖延的影响
[摘 要] 学业拖延是拖延行为发生在学业上的一种现象,它严重影响学生的学习和生活。主要探讨心理韧性的团体辅导对提高中职生心理韧性水平、降低其学业拖延的影响效果,为降低学业拖延水平提供理论和实践基础。 [关 键 词] 团体辅导;中职生;学业拖延;心理韧性 [中图分类号] G645 [文献标志码] A
研讨◆实践◆反思 |
边疆少数民族地区高校大学生心理委员胜任力提升策略研究
[摘 要] 边疆少数民族地区高校大学生心理健康服务需求多元且旺盛。通过对边疆少数民族地区高校大学生群体进行调查研究,完成大学生心理健康服务需求分析,在此基础上围绕心理委员角色认知、心理健康专业知识、心理健康服务能力等三个维度提出心理委员胜任力提升策略,以更好地促进边疆少数民族地区高校大学生的心理健康发展。 [关 键 词] 心理委员;胜任力;心理健康服务;大学生
研讨◆实践◆反思 |
基于微信平台的CBL联合PBL多维教学模式在神经病学理论教学中的教学效果研究
[摘 要] 神经病学理论涉及复杂难懂的神经解剖,内容枯燥,不易理解,传统教学效果差,以微信平台为载体、以案例为启发、以问题为导向的多维教学模式,用于神经病学理论教学中,通过理论考试、案例分析和问卷调查的方式,从学生学习效果、能力培养、学习兴趣,课程评价等方面,将2个实验班级和2个对照班级进行对比分析,结果表明两个实验班级理论考试成绩、案例分析能力、学习能力、兴趣、课程评价等方
研讨◆实践◆反思 |
混合式教学质量保障体系研究
[摘 要] 混合式教学是一种将教学理论、教学媒体以及教学资源等进行混合使用,并体现以“学生为中心”的现代化教学模式。通过对学校内部与外部两个方面来对混合式教学的质量保障体系进行研究;通过调整和优化学校顶层设计、课堂基础设施来建立外部保障体系;通过转变教师教学理念与保障教师培训制度来建立内部保障体系。最后,从教师探究精神以及角色的转变与重塑两个方面为混合式教学的质量保障提出策略
研讨◆实践◆反思 |
用心呵护学生成长 用情灌溉民族之花
[关 键 词] 家庭经济困难;少数民族学生;学业困难;案例 [中图分类号] G645 [文献标志码] A [文章编号] 2096-0603(2021)50-0176-02 一、引言 培养全面发展的高素质人才是高校思想政治教育工作的重要任务。随着国内高校“严把教学关”,部分高校学生面临着学业难题,
研讨◆实践◆反思 |
军队院校专业课如何实现“立德树人、为战育人”
[摘 要] 在军队院校实现“立德树人、为战育人”,就要加快专业课课程思政改革的步伐。以一门专业课为依托,从课程思政与思想政治理论课程的联系与区别切入,对教学体系、教学目标、教学内容、教学评价、教学实施五个方面展开研究。 [关 键 词] 课程思政;立德树人;专业课程 [中图分类号] G641 [文献标志码] A
研讨◆实践◆反思 |
导师示范与生生互动模式下研究生科技论文写作能力提升与实践
[摘 要] 针对目前研究生普遍科技论文写作水平不高的现象,结合多年指导研究生的经历和审稿经验,分析了目前研究生在写作科技论文时存在的主要问题,提出了通过与学生分享导师查阅参考文献和修改学术文章的心得体会的模式和研究生互相修改论文的模式共同提升研究生科技论文水平的思路,并在教学与科研实践中加以运用。结果表明,这两种模式协同作用对于提升研究生科技论文的写作能力具有较显著的效果。
研讨◆实践◆反思 |
新工科背景下路桥工程课程群的建设与实践
[摘 要] 新工科背景下,为了培养路桥工程应用型新工科人才,以提升学生道路桥梁工程应用能力的职业素养结构为主线,构建了路桥工程课程群,从优化教学内容、改革教学模式、强化学科竞赛及建设师资四个方面进行了改革实践。通过路桥课程群的建设与改革,有效提高了教学质量,提升了学生的自主学习能力、工程实践能力和创新精神。 [关 键 词] 路桥工程;课程群;应用型人才 [中图
研讨◆实践◆反思 |
工程类军事院校金工实习课程的改革实践与探索
[摘 要] 首先针对传统金工实习课程存在的问题进行了分析,然后基于工程类军事院校的学员培养特点,针对性地提出了金工实习课程教学的改革优化措施,最后经过近三年的教改对比实验表明,采用教改模式的学员在积极主动性、工作作风、创新动手能力以及首次任职岗位适应性等方面均出现一定程度的提升。 [关 键 词] 金工实习;教学改革;授课模式;考核评定 [中图分类号] G64
研讨◆实践◆反思 |
壮侗语族群民族学生学籍异动管理的思考
[摘 要] 学生学籍异动是学籍管理工作中的重中之重,学籍异动管理要有问题导向思维,民族地区地方高校中,民族风俗与学籍异动存在较大的关联性,以民族婚姻习俗和婚姻伦理道德为研究视角,思考壮侗语族群民族学生学籍异动管理的策略,进行了一个初步的尝试。 [关 键 词] 壮侗语族;学籍异动;民族习俗 [中图分类号] G647 [文献
研讨◆实践◆反思 |
关于预选士官任职培训的几点思考
[摘 要] 针对预选士官任职培训中存在的某些问题,从院校、学员、部队三个方面进行探究,分析问题产生的原因,并结合实际教学经验及现实需求,提出有关预选士官任职培训的意见建议,对预选士官任职培训具有一定的参考价值。 [关 键 词] 预选士官;任职培训;实作教学 [中图分类号] G642 [文献标志码] A
研讨◆实践◆反思 |
肿瘤专业学位研究生放射治疗能力培养的思考与建议
[摘 要] 临床上对肿瘤放射治疗专业人才的需求急剧增加。与其他临床医学专业相比,肿瘤临床医学专业面临发展时间短、规模小、培养模式不成熟等一系列问题。华中科技大学同济医学院附属协和医院根据自身的培养经验,结合肿瘤专业学位研究生培养过程中出现的问题,就学生放射治疗临床能力培养提出一些思考与建议。 [关 键 词] 肿瘤专业;放射治疗;临床能力 [中图分类号] G6
师资◆应用◆管理 |
论当前提高高校教师思想政治素质的必要性及途径
[摘 要] 教师作为学生成长道路上的重要引路人,在教学过程中要不断提高自身的专业水准,同时还要提高自身的思想政治素质,要为学生树立良好的榜样,将立德树人根本任务融入教学全过程中。所以教师要不断进行总结和归纳,认清自己的任务和使命,努力做一名人民满意的教师。 [关 键 词] 思想政治素质;师德修养;教师 [中图分类号] G645
师资◆应用◆管理 |
课程思政及其在计算机专业课中的应用
[摘 要] 课程思政要求高校教师在课程中要融合思想政治内容,培养学生正确的世界观、人生观和价值观。课程思政的核心是立德树人,主体是协同育人。在计算机专业课中,课程思政可以通过以下方式引入:介绍国内先进科学技术产品和解决方案,提高学生的爱国热情。在专业课的课程实践等环节,将马克思主义立场观点方法的教育与科学精神的培养结合起来,提高学生正确认识问题、分析问题和解决问题的能力。从专
师资◆应用◆管理 |
当代教育心理学在高校教育中的应用探索
[摘 要] 高校是我国人才培养的重要战略阵地,高校的教育质量间接体现着国家文化软实力水准,然而受旧有应试教育模式制约,我国高校普遍存在片面重视理论文化知识的弊端,对学生心理健康发展不甚关注,严重制约了教育质量的提升。以当代教育心理学为基点,简要分析了当代高校学生心理发展现状与问题,并据此展开了对策讨论,以期推动高校心理健康教育的实施。 [关 键 词] 当代心理学
师资◆应用◆管理 |
应用型本科数学与应用数学专业的建设实践
[摘 要] 近年来,素质教育、创新教育在我国教育行业得到了有效的贯彻落实,在这样的背景下,培养出更多的本科层次的应用型优秀人才逐渐成为大多数高校的主要目标。基于此,深入阐述了应用型本科数学与应用数学专业建设面临的问题,在此基础上提出了一系列应用型本科数学与应用数学专业建设的主要途径及策略。 [关 键 词] 应用型本科;数学与应用数学;专业建设;实践 [中图分类
师资◆应用◆管理 |
创新教育理念下的高校教育管理研究
[摘 要] 创新精神和创新能力水平是社会衡量人才的重要标准。在高校教育管理转型发展的关键阶段,高校教育管理的目的是以创新教育为手段培养具有创新能力的社会人才。创新教育是注重提高学生创新精神和创新能力的教育,对高等院校的教育管理体系的健全提供了新的方向。在高等教育中,要按照创新人才的培养战略,辩证取舍传统的教育管理理念,深化高等教育管理改革。先辨析创新理念与大学教育管理的关系,
师资◆应用◆管理 |
关于高校辅导员开展主题班会的思考
[摘 要] 高校辅导员对大学生思想政治教育和德育的有效手段是开展主题班会,它也是学校进行素质教育的重要一环。高校辅导员开展好主题班会,不仅能够加强班集体的建设、增强班级的凝聚力,还能够提高大学生的综合素质,为学生将来走向社会奠定坚实的基础。在新时代的背景下,结合当前高校主题班会的现实表现,分析高校辅导员开展主题班会的意义,提出高校辅导员开展主题班会的对策,对于主题班会这样传统
师资◆应用◆管理 |
新时代农科类院校关于创建优良学风助力学生成长成才途径的实践与探索
[摘 要] 学风建设是大学的一项系统工程,学风建设成效决定着大学的办学水平。根据新时代大学生的特点及学风建设中存在的问题,在广泛调查研究的基础上,探索形成了“五抓好、一促进”的长效工作机制,创建优良学风,积极助力学生成长成才。 [关 键 词] 学风建设;成长成才;实践;探索 [中图分类号] G647 [文献标志码] A
师资◆应用◆管理 |
我国地方高校科研管理存在的问题及其创新对策
[摘 要] 目前,高校的科学管理体系还存在科研管理制度过于死板、科研管理观念相对滞后、信息化管理水平不足等问题。通过成功的科研创新管理方法解决这些问题,能促进地方高校科研创新水平的提高。国内地方高校应结合国内科研管理及海外科研管理的成功经验,本着与时俱进的理念,转变科研管理观念,改进管理方法,跟上社会信息化进程,运用信息化的管理模式来简化科研管理程序。 [关 键
师资◆应用◆管理 |
新时期军队院校建设应着力打造“六个校园”
[摘 要] 随着新的军队院校教育条例与军队基层建设纲要的颁布与实施,军队院校建设已成为新时代军队现代化建设的重要战略任务。深刻领会条例与纲要的基本要求,分析打造军队院校“六个校园”建设的时代必要和基本内涵,为贯彻新时期教育方针开展军队院校建设提供了借鉴与参考。 [关 键 词] 军队院校建设;新时期;“六个校园” [中图分类号] G647
改革◆就业◆育人 |
机械原理的课程思政改革探索
[摘 要] 通过对机械原理课程解析,对该课程的思政改革进行了探索。首先,对该课程的教学内容进行深入解析,增设了思政教学目标;其次,总结了思政水平提高的方法,对理论与实践授课做了一定程度的改进,针对教学内容提出了可植入的思政融入点;最后,对考核考察方式进行了适度改良。 [关 键 词] 课程思政;机械原理;师德师风 [中图分类号] G642
改革◆就业◆育人 |
课程思政视角下商业银行业务与经营课程改革探索
[摘 要] 在商业银行业务与经营课程教学中,无论是商业银行的产生与发展,还是商业银行各项业务的发展无不体现思政元素和社会主义核心价值观。在授课过程中把思政元素融入商业银行业务与经营课堂中,对提高新时代大学生道德素养、职业道德认知,树立正确的人生观具有重要的现实意义。 [关 键 词] 课程思政;商业银行业务与经营;案例教学 [中图分类号] G642
改革◆就业◆育人 |
新工科视野下环境工程专业综合改革创新分析
[摘 要] 新工科是在新科技革命、新产业革命以及新经济背景下工程改革教育的重大战略选择,是我国高等工程教育改革以及发展的必然趋势。在新工科视野下,教育模式需要创新。所以,提出环境工程专业综合改革的创新举措,分析其面临的困难,从而使环境工程专业办学适应时代发展的趋势。 [关 键 词] 新工科视野;环境工程专业;创新 [中图分类号] G642
改革◆就业◆育人 |
谈安装工程计量与计价课程“三教”改革
[摘 要] 安装工程计量与计价课程是高校工程造价专业的核心课程,教师是教学服务的主体,从教师、教材、教法三方面教学改革入手来提高安装工程计量与计价教学的效果,达到人才培养目标的要求。 [关 键 词] 安装工程计量与计价课程;教学;“三教”改革 [中图分类号] G642 [文献标志码] A
改革◆就业◆育人 |
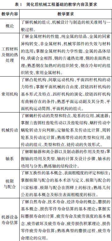
食品科学与工程(4+0)本科专业机械工程基础课程教学改革研究
[摘 要] 为提高食品科学与工程(4+0)本科专业机械工程基础课程的教学质量,结合本专业特点和工程实际,从教学内容、教学方法和考核方式等环节入手,对课程进行教学改革探索,有效提高专业人才培养的质量。 [关 键 词] 食品科学与工程;机械工程基础课程;教学改革 [中图分类号] G642 [文献标志码] A
改革◆就业◆育人 |
基于高职教育的中药化学实验教学改革探讨
[摘 要] 基于高职教育的培养需求,结合我校中药化学实验教学实际,为后疫情时期的大健康产业培养高职专业的实用人才,拟对中药化学实验进行改革。从“优化实验项目,充实教学内容”“重视课程思政与中药化学相融合”“引入信息化,促进教学现代化”“以实践技能考试,激发学生学习热情”“提高实验室安全管理,强化安全教育”阐述宁夏医科大学中药化学实验教学改革的探索,旨在提高教学效果和人才质量。
改革◆就业◆育人 |
高校就业指导体系现状及改善策略研究
[摘 要] 高校是开展毕业生就业指导的主阵地,是落实政府促进就业政策的重要载体,是帮助毕业生建立就业理念、提升就业能力、实现就业目标的服务平台。如何进行有效的就业指导、帮助毕业生树立正确的择业观、提高毕业生的就业质量,是所有高校都面临着的紧迫问题。对南京市高校就业指导体系的现状和存在的问题进行深入研究,并提出加强机构建设、创新工作机制、优化队伍结构等针对性的改善对策。 [关
改革◆就业◆育人 |
智能时代“一带一路”背景下复合型跨境商务英语人才培养
[摘 要] 人才培养是“一带一路”构想顺利实施的重要因素之一,也是“一带一路”背景下面临的新挑战。智能时代,以语言能力培养为依托,以商务知识传授和智能信息技能训练为内核,以文化交流能力培养为框架,培养复合型跨境商务英语人才,有利于缓解新的经济形势下商务人才缺失的压力。 [关 键 词] “一带一路”;复合型商务英语人才;语言能力;商务知识;信息技能;文化交流能力
改革◆就业◆育人 |
“艺术+思政”的美育新思路
[摘 要] 在艺术类院校中,思政育人不乏形式的多样,难点在于让学生通过教育活动真正感知、感悟、入脑、入心,知行合一。 [关 键 词] 艺术+思政;大思政课;以美为媒;沉浸式 [中图分类号] G641 [文献标志码] A [文章编号] 2096-0603(2021)50-0226-02
改革◆就业◆育人 |
思想政治教育视角下高校劳动育人实现路径探析
[摘 要] 大学生思想政治教育的目的是促进大学生德、智、体、美、劳的全面发展,劳动作为人生存发展的手段,对培养当代大学生吃苦耐劳精神和坚毅品质有重要作用,因此,要发挥劳动育人的功能,推动思想政治教育目标的实现,助力学生成长成才。当前社会价值观多元化,大学生在劳动价值观、劳动精神等方面面临新的问题和挑战,如何培养引导他们对劳动形成正确的认知,实现知行合一,帮助学生更好地成长成才
改革◆就业◆育人 |
高校校外人才培养基地建设的研究与实践
[摘 要] 校外人才培养基地是高校开展实践教学的重要场所,也是校企合作的重要平台。北京联合大学旅游学院在基地建设中坚持“产教共生、校企双赢”的原则,以培养高素质、应用型旅游人才为目标,大力推动基地建设的改革与实践,并取得了显著成效。 [关 键 词] 产教共生;校企双赢;校外基地 [中图分类号] G645 [文献标志码]
改革◆就业◆育人 |
新时期职业人才的培养导向
[摘 要] 媒介展现和倡导的价值与理念是社会价值和精神的风向标。从《山西日报》塑造与宣传新时期典型职业人才形象的特写报道栏目中,发掘出新时期的高等职业院校的人才培养应当坚持什么样的模式。 [关 键 词] 职业人才;培养;《山西日报》;典型职业人报道 [中图分类号] G645 [文献标志码] A
改革◆就业◆育人 |
应用型高校“专升本”辅导员与班主任协同育人浅析
[摘 要] 应用型本科院校“专升本”学生协同育人机制,在分析“专升本”学生的自身特点、教育背景、学习特点以及地方应用型高校培养模式的基础上,针对“专升本”学生特点和学工工作人员的不足,提出构建专业化学工队伍、四方互动平台和网络化数据平台,在短暂的“专升本”学习过程做足协同育人工作。 [关 键 词] “专升本”学生;应用型高校;协同育人 [中图分类号] G64