期刊详情
查看往期
期刊目录
2021年08期
热点聚焦 |
建党百年与中国学前教育发展之路
【摘要】我国社会主义学前教育发展之路,是中国共产党奋进百年的缩影。从百年建党史的视角来看,我国学前教育制度的发展可分为3个时期:(1)新民主主义革命进程中,以“托儿所”和“保育院”等形式对学前教育展开初步探索;(2)社会主义革命和建设时期,社会主义学前教育制度建立并曲折发展;(3)改革开放时期,学前教育的改革不断深入和完善。百年学前教育探索积累了4点经验:顶层规划是坚强保障,战略同频是坚定方向,开
课程与教学 |
幼小衔接中的启蒙反思
【摘要】启蒙性是早期儿童教育的应有特征。幼小衔接教育中对启蒙的理解存在歧义。卢梭的自然教育主张教育应遵循自然的法则。他的儿童教育思想以反启蒙、反理性的面目出现。而反观自然教育理念,这种肯定人的感性,即对理性睡眠期的呵护,恰恰彰显了启蒙教育的真正内核。以知识学习为导向的启蒙教育理念成为当下幼小衔接教育的主流模式,“启蒙”被知识学习所替代,被打上了工具理性学习的烙印。卢梭的自然教育思想可以成为我们反思
课程与教学 |
幼儿园教师建构游戏观察记录的文本分析
【摘要】本研究从江苏省3市10所幼儿园中随机抽取108份幼儿园教师建构游戏观察记录文本作为研究样本进行分析,结果显示:教师观察目标清晰明了,语言描述平实客观,教育建议合理可行,但也存在观察地点比较固定、观察类型比较单一、过于关注幼儿社会交往行为等问题。这与教师观察记录的主动性不足、高控幼儿游戏过程有关,也与幼儿园管理缺位有关。建议幼儿园设计适宜的建构游戏观察记录工具,建立完善的教研管理制度,提高教
课程与教学 |
教师角色游戏评价能力的现状调查
【摘要】采用问卷调查、观察和访谈三角互证研究范式,调查教师角色游戏评价能力现状,结果发现:教师大多认同角色游戏对幼儿发展的价值,但对角色游戏主体的认知存在分歧;尚未真正认同角色游戏观察的价值,观察记录缺乏针对性和全面性;识别角色游戏行为的态度较为谨慎,但识别角色游戏行为的能力较弱;较难把握角色游戏回应的时机,回应角色游戏的效果欠佳。研究者据此提出提高教师角色游戏评价能力的建议。 【关键词】角色游
课程与教学 |
园本课程开发中的顶层设计与实践推进策略
【摘要】本文从园本课程开发中的常见问题入手,围绕顶层设计、实践建构、全园推广这3个园本课程开发的必经阶段,结合S园园本课程开发的实例,探讨各阶段的侧重点及推进策略,包括:基于园情架构清晰的顶层设计,依托“发现—解决”问题的过程推动核心团队的课程研发,在全园常态化运作中促进课程不断更新、完善。 【关键词】园本课程开发;顶层设计;实践建构;更新完善 【中图分类号】G612 【文献标识码】A
课题研究 |
学前流动儿童学习品质发展现状及家庭影响因素研究
【摘要】研究者从上海市P区3所招收学前流动儿童的民办幼儿园中随机选取小、中、大班儿童共281名,由教师评估儿童的学习品质发展状况,由家长提供家庭环境等相关信息,以考察学前流动儿童学习品质发展现状及其与家庭影响因素之间的关系。研究发现,学前流动儿童的年龄对其学习品质中能力动机维度的发展有显著影响;母亲受教育程度、家庭学习环境和亲子互动均对学前流动儿童学习品质的发展有一定影响。研究者建议把握学前流动儿
课题研究 |
上海市学前流动儿童和本地儿童学习品质与入学认知准备关系研究
【摘要】本研究从上海市P区9所幼儿园随机选取283名学前流动儿童和130名学前本地儿童,通过量表测查学前流动儿童和本地儿童学习品质与入学认知准备的关系。研究显示,在学习品质方面,学前流动儿童学习品质发展无显著性别和年龄差异,但得分低于学前本地儿童;在入学认知准备方面,学前流动儿童入学认知准备得分存在显著年龄差异,但无显著性别和户籍差异。进一步的相关分析显示,学前流动儿童和本地儿童的学习品质与入学认
儿童发展 |
基于阅读与社会性游戏促进留守幼儿心理弹性发展的干预研究
【摘要】本研究以236名农村留守幼儿为研究对象,以阅读与社会性游戏为载体,对留守幼儿心理弹性发展实施为期15周的干预。结果发现,干预组的心理弹性总分及各维度得分都显著高于对照组,采用阅读与社会性游戏改善人际关系以促进留守幼儿心理弹性发展的干预模式是可行的。幼儿园应当发挥教师支持系统的作用,加强家园共育,合力促进留守幼儿健康发展。 【关键词】留守幼儿;心理弹性;阅读;社会性游戏;干预 【中图分类
儿童发展 |
道德规则认知对幼儿内疚的影响研究
【摘要】内疚作为一种需要自我表征、自我评价参与的道德情绪,与个体道德规则认知关系密切。本研究选取90名幼儿作为被试,采用故事访谈法和问卷法分别测量其道德规则认知和内疚发展情况,揭示道德规则认知对其内疚的影响。研究结果表明:幼儿道德规则认知在年龄和性别上均存在显著差异,道德规则认知水平随着年龄的增长而提高,女孩的水平显著高于男孩;幼儿内疚的年龄差异显著,其内疚发展水平随着年龄的增长而提高;道德规则认
儿童发展 |
威胁性刺激的攻击性与可爱度对幼儿注意偏向的影响
【摘要】本研究通过2(攻击性:攻击性、非攻击性)×2(可爱度:高可爱度、低可爱度)二因素被试内实验设计,采用视觉搜索实验考察幼儿对不同形态蛇的注意偏向。结果表明:攻击性主效应显著,幼儿对非攻击性威胁性刺激的觉察速度显著高于攻击性威胁性刺激;可爱度主效应显著,幼儿对高可爱度威胁性刺激的觉察速度与正确率均显著高于低可爱度威胁性刺激。 【关键词】威胁性刺激;攻击性;可爱度;注意偏向 【中图分类号】G
儿童发展 |
儿童积木游戏中空间语言与空间视觉化能力的关系
【摘要】本研究以上海市某公办幼儿园小、中、大班135名儿童为对象,对积木游戏的4种积木建构类型(自由搭建、命题搭建、模拟搭建、故事情境化搭建)中儿童空间语言数量和类型进行分析,对儿童空间视觉化能力进行测试,结果发现:故事情境化搭建中儿童的空间语言数量和类型明显多于其他3种积木建构类型;3~6岁儿童在积木游戏中的空间语言数量和类型存在年龄差异,不存在性别差异;3~6岁儿童的空间视觉化能力存在年龄差异
管理论谭 |
普惠性民办幼儿园家长满意度的调查研究
【摘要】为了解一定地域内家长对普惠性民办幼儿园的满意度,以来自淮北市4个区(县)的516名幼儿家长为研究对象进行问卷调查。结果显示,与家长对普惠性民办幼儿园的期待相比,现阶段普惠性民办幼儿园在环境建设、收费、师资队伍、保育质量以及家园合作等方面还有很大的改进空间。为提升家长的满意度,建议政府提升补助标准、建设动态信息公示平台、创新师资培训模式,以帮助幼儿园回归幼教本质、构建新型家园合作关系。 【
管理论谭 |
婴幼儿照护服务政策体系的三重审视
【摘要】全面二孩政策实施后,如何突破婴幼儿照护困境成为全社会关注的热点问题。通过对我国婴幼儿照护服务政策的三重审视,可以看到:从政策的价值取向看,婴幼儿照护服务经历了从去家庭化(主要由政府或组织承担)到家庭化(主要由家庭承担)再到再家庭化(家庭与政府共同承担)的发展过程;从政策工具的选择看,目前政府青睐于使用环境型政策工具促进婴幼儿照护服务的发展,倾向于扮演一种“环境营造者”的角色;从政策内容的关
家庭与社区教育 |
家园社区协同共育的现状、问题及对策
【摘要】良好的家园社区协同共育所形成的教育合力能够促进幼儿园教育质量的提升,保障幼儿身心健康发展。在家园社区协同共育的质量评估中发现,有关家园社区协同共育能力提升的教师专业发展培训较少,幼儿园为周边社区提供服务的精准度不高,家园社区协同共育缺乏系统组织。建议幼儿园加强有关家园社区协同共育能力提升的教师培训,以双赢为导向与社区协同共育,拓展家长参与幼儿园工作的深度与广度。 【关键词】学前教育质量;
教师教育 |
幼儿园教师留任的影响因素及优化策略
【摘要】本研究对浙江省287名幼儿园教师进行问卷调查,探讨幼儿园教师留任的影响因素。结果显示,幼儿园教师留任的影响因素主要包括园所声望、园所文化、园所环境、领导风格和组织氛围。为促使幼儿园教师留任,幼儿园应当创设融洽的园所文化,优化园所的物质环境,实施民主的管理方式,营造积极的组织氛围。 【关键词】幼儿园教师;留任;影响因素;策略 【中图分类号】G615 【文献标识码】A 【文章编号】
研究综述 |
近30年我国幼儿劳动教育研究综述
【摘要】幼儿劳动教育是全面发展教育的重要组成部分,面临幼儿劳动教育体系重构的契机,了解幼儿劳动教育研究的现状至关重要。通过对近30年相关文献的梳理发现,幼儿劳动教育研究主要集中在幼儿劳动教育的内涵、价值、途径、问题、影响因素、对策等方面。现有研究主要存在着如下问题:研究方法单一,对幼儿劳动教育存在的问题、影响因素把握不准;研究不够深入,对幼儿劳动教育课程、渗透途径的探索过于浅显;研究视野受局限,忽
研究综述 |
学前儿童朴素理论研究的回顾和展望
【摘要】通过梳理已有研究成果,发现关于学前儿童朴素理论的研究主要集中在概念内涵、基本特征、具体研究和教育启示四个方面。建议拓展学前儿童朴素理论研究的理论深度,扩大学前儿童朴素理论的研究范围并丰富其研究方法和视角,加强儿童朴素理论学前教育应用研究。 【关键词】学前儿童;朴素理论;研究展望 【中图分类号】G610 【文献标识码】A 【文章编号】1004-4604(2021)7/8-0083
国外教育 |
英国学前教育督导标准的特点与启示
【摘要】英国学前教育督导标准主要包括整体有效性、教育质量、行为和态度、个人发展、领导和管理水平5个评估指标。借鉴英国学前教育督导标准的经验,应当确立以幼儿为中心的督导价值取向,制定国家层面的督导标准,促进督导队伍的专业化发展。 【关键词】英国;学前教育督导标准;特点;启示 【中图分类号】G619 【文献标识码】A 【文章编号】1004-4604(2021)7/8-0087-03 教育
国外教育 |
国际早期学习和儿童福祉研究项目分析及启示
【摘要】国际早期学习和儿童福祉研究(简称IELS)项目是经济合作与发展组织在全球开展的聚焦儿童发展质量的大规模国际调查。本文详细介绍了IELS项目的研究框架、原则、测评指标框架、测评工具、方式及测评结果分析,并在此基础上提出IELS项目对各国开展儿童发展质量监测的启示。 【关键词】国际早期学习和儿童福祉研究;儿童发展;质量监测 【中图分类号】G619 【文献标识码】A 【文章编号】10
国外教育 |
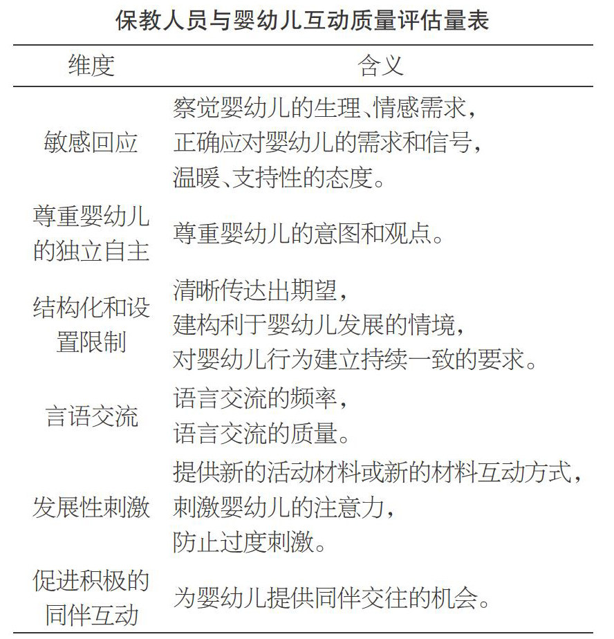
荷兰0~4岁婴幼儿保教质量评估和提升项目及启示
【摘要】荷兰0~4岁婴幼儿保教质量评估和提升项目的内容包括保教人员与婴幼儿互动质量评估量表、保教质量监测以及保教质量提升措施。基于此,应当建立本土化质量评估量表,重视内部评估和监测,提升保教人员与婴幼儿互动的能力。 【关键词】荷兰;0~4岁婴幼儿保教质量评估和提升项目;启示 【中图分类号】G619 【文献标识码】A 【文章编号】1004-4604(2021)7/8-0093-04 婴