期刊详情
查看往期
期刊目录
2021年33期
前沿视界 |
新农科背景下交叉融合的“人工智能+园艺学”建设的探索
摘 要:人类正迈入智能时代,人工智能与经济、社会的发展紧密融合,成为推动中国经济高质量发展的重要动力,培养适应智能社会发展所需的跨学科人工智能创新创业人才变得极为必要。在新一轮科技革命和产业革命孕育的背景下,高校需要加强智能类学科建设,探索交叉融合的“人工智能+”建设新模式,提升人工智能领域学科地位并创新拓展其他学科的发展建设方向。文章提出了新农科背景下交叉融合的“人工智能+园艺学”建设的探索,
前沿视界 |
环境工程“新工科智慧教学”模式设计与探索
摘 要:在新工科和双一流建设背景下,在以互联网为核心的智能时代,探索现代信息技术与环境工程新工科教育的深度融合,是深化高等工程教育改革的关键。文章以培养复合型环境工程人才为目标,以解决复杂环境污染问题、全面推进生态文明建设为导向,从调动学生自主学习兴趣出发,设计并探讨了环境工程“新工科智慧教学”的新模式。将虚拟仿真、虚拟现实、增强现实、大数据等新兴技术融入到环境工程专业课堂、实验与实践教学中,结
前沿视界 |
疫情防控常态化背景下学生智能云课堂持续学习模式研究
摘 要:新冠肺炎疫情地突然爆发给人民生活带来巨大冲击,但全国高校“停课不停学”,陆续搭建起可供研究生在家学习的“云课堂”。在进入新冠肺炎疫情防控常态化阶段后,如何总结云课堂教学的经验,为高校学生日常学习所用,是一个值得高校教师思考的问题。本研究基于SOR模型,探究疫情防控常态化背景下智能云课堂平台特征和教师支持对学生持续学习意愿的作用机理。研究结论表明,云课堂平台的合理选择和教师支持的调整,可有
前沿视界 |
新工科背景下机器人工程专业产教融合模式探索与实践
摘 要:伴随着我国智能制造产业的快速发展,机器人工程专业的人才需求量也越来越旺盛,特别是在新工科建设的背景下,要不断创新其人才培养模式。产教融合模式作为一种学校和企业深度融合的人才培养模式,得到了越来越多职业院校的认可。文章在对新工科背景和产教融合以及新工科背景下机器人工程专业产教融合模式实施的必要性进行简单阐述的基础上,对新工科背景下机器人工程专业产教融合模式实施困境进行了分析,结合实际提出新
前沿视界 |
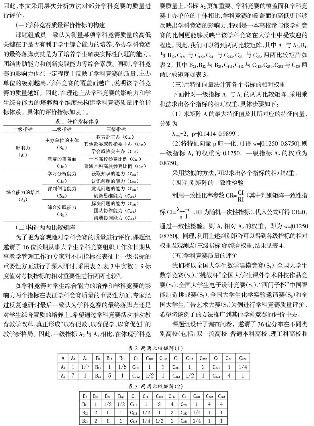
学科竞赛质量评价及开展水平方法的探索
摘 要:随着我国高等教育的发展,学科竞赛也得到蓬勃的发展,举办的主体也越来越多元化,如何对众多学科竞赛的质量和不同高校开展学科竞赛的水平进行客观评价,形成“以赛促教、以赛促学、以赛促创”的教学新格局具有重要的意义。文章从学科竞赛的影响力和学科竞赛对学生综合能力的培养两个维度,利用层次分析的方法对学科竞赛的质量进行初步评价。再进一步,结合不同高校在学科竞赛的获奖类别和数量,对不同高校的学科竞赛开展
双一流建设 |
地方艺术院校以一流专业为引领建设艺术类特色专业群研究与实践
摘 要:建设艺术类特色专业群是学校发展从顶层设计到微观执行的必由之路。文章以吉林艺术学院为例,首先阐述学科专业建设背景,再从多维度探讨专业群建设之路径,以一流专业为引领寻求特色专业群建设内涵式发展,加快提升我校整体实力和核心竞争力,以期实现专业建设与人才培养质量水平大幅度提升。 关键词:地方艺术院校;一流专业;特色专业群 中图分类号:G640 文献标志码:A 文章编号:20
双一流建设 |
一流课程目标下本科中兽医学课程建设的探索
摘 要:教育部提出一流本科课程“双万计划”后,一流课程建设的目标更加明确。中兽医学和中医学一脉相承,是中华民族的瑰宝,几千年来为保障我国畜牧业的发展发挥了重要作用。中兽医学课程是高等农业院校动物医学专业的专业核心课,蕴含了丰富的思政元素。本课程团队以“立德树人”为总体目标,以专业能力培养为主线对该课程进行建设,文章总结回顾了聊城大学中兽医学课程在一流课程目标下的建设情况。 关键词:中兽医学;课
双一流建设 |
新工科背景下“双一流”地方高校工程力学专业创新人才培养探索
摘 要:新工科建设背景下,面对中国制造2025、数字经济和智能技术快速发展的机遇,“双一流”地方高校工程力学专业人才培养需要与时俱进。如何培养适应地方经济社会发展迫切需要的高素质拔尖创新人才,是工程力学专业面临的重大挑战。从新工科建设需要、目标定位、课程改革、赛学结合、科研发展、国际化等几个方面,阐述了对地方高校工程力学专业创新人才培养的关键问题的探索与实践,为推进工程力学专业拔尖创新人才培养模
创新创业教育 |
构建本科生导师制下创新型人才的模块化培养新模式
摘 要:针对当前导师制在创新型人才培养中存在定位不明确、职责过泛等问题,以模块化教学理论为载体,提出科研与教学相结合的创新型人才培养新模式,并论述其架构、实施规则和模块关系,以形成模块化课程体系。以机械工程专业人才培养模式为应用案例,结合导师研究方向构建理论与实践相结合的模块化课程框架,并通过“挖掘机冷却风扇结构的应力分析与优化”课题的顺利开展,论证文章提出的新模式在人才培养实践中的可行性和有效
创新创业教育 |
创新集群视角下地方高校数字媒体专业“互嵌式”教学改革研究
摘 要:文章以创新集群(Innovation Cluster)理论为研究视角,针对地方院校数字媒体专业人才培养与社会用人需求脱节的问题,将数字媒体专业教学改革过程中涉及的多元主体要素(政府、企业、大学、研究机构、用人单位)作为研究对象,将其纳入到“创新集群”这一理论框架中,分析创新集群各主体互嵌的动因、机理、内容及途径,明确“互嵌式”教学改革的要素、结构和基本特征。并对传统的“课堂教学+实践教学
创新创业教育 |
地方本科院校茶学专业的创新创业教育探讨
摘 要:地方本科高校肩负着为地方输送应用型人才的重任,因此在进行专业教育的同时开展创新创业教育尤为重要。文章着眼于武夷学院茶学专业的创新创业教育情况,较为系统地探讨了地方本科院校茶学专业的创新创业教育现状及其影响因素。并从创新创业教育教学理念更新、体系构建、师资优化、科研成果转化、实践教育加强以及评价体系健全等方面进行探讨,以期提升茶学专业创新创业教育水平。 关键词:茶学专业;地方本科院校;创
课题研究 |
基于角色定位探析高校班级心理委员的胜任特征模型
摘 要:班级心理委员是我国高校心理健康教育工作的重要力量,由于其工作性质的特殊性,基于其明确的角色定位,精心选拔和培养拥有胜任特征的学生来担任显得尤为重要。班级心理委员是高校安排在学生班级中的“观察员”;是连接学生和学生、学生和老师之间的“桥梁”;是朋辈学生的“知心朋友”。班级心理委员的胜任特征包括:高度的角色认同、良好的沟通交流能力、积极的心理状态、遵守职业伦理。文章基于角色定位探析高校班级心
课题研究 |
大学新生批判性思维态度对文化智力培养的重要性研究
摘 要:文化智力是个体理解、包容文化差异,处理不同文化中认知、情感和动机的综合能力,一直影响着个体跨文化交际的有效性。跨文化交际涉及了多方面复杂因素,目前国内外对文化智力的过往研究多从宏观视角分析文化智力的应用,却忽略了影响文化智力的各种微观因素。作为抽象性概念,跨文化交际和批判性思维之间的关系始终难以量化,文章旨在以广州美术学院大一新生为研究对象,从分析个体的批判性思维态度着手,研究其与文化智
课题研究 |
普通高等学校实行小学期制的成效及存在问题
摘 要:为了充分利用教学资源,推进学校复合型人才培养,安徽农业大学自2011年开始实行小学制。经过8年的实践,极大地促进了辅修制的实施,助力复合型人才的培养,提升了学生的就业能力,取得了很好的成效。文章通过问卷调查等方式研究了学校实行小学期制的成效及存在的问题。 关键词:小学期制;辅修制;问卷调查;成效;存在问题 中图分类号:G640 文献标志码:A 文章编号:
课题研究 |
论加强大学生生态文明法治教育的意义和路径
摘 要:当前,国内高校对开展大学生生态文明法治教育的重视程度还不够高、教育体系尚不完善、教学内容不够丰富、方法手段相对古板,大学生的生态文明法治意识还相对薄弱、知识储备和实操能力尚且不足,这直接影响了大学生生态文明教育的实际效果和国家生态文明建设人才的培养质量。高校应充分认识到加强大学生生态文明法治教育的重要意义,从教育体系建设、师资队伍培养、教学手段创新、课程思政强化、普及宣传力度和实践应用历
课题研究 |
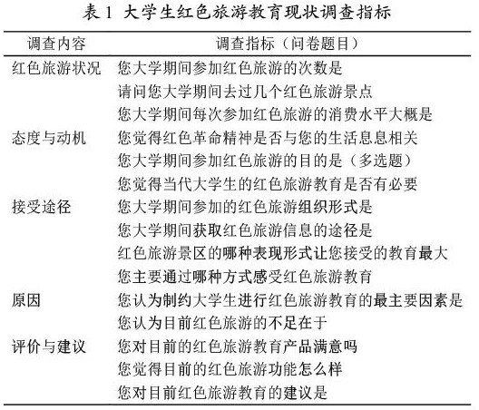
大学生红色旅游教育分析
摘 要:红色旅游是国内旅游的热点话题,其蕴含着丰富的红色革命精神与独特的教育功能。采用问卷调查的方法收集数据,分析大学生红色旅游教育参与程度、教育目的、组织形式、接受教育方式、消费情况、满意度等方面的状况,从而了解大学生的红色旅游教育程度。发现大学生红色旅游教育实现过程中存在着红色精神认同度不高、红色旅游的宣传不够深入、红色旅游景区缺乏可参与的活动项目,红色讲解不到位等问题。并根据问题,提出增加
课题研究 |
开放、共享、汇聚、融合:环境类实验教学示范中心的建设研究
摘 要:在教育部加快实施“六卓越一拔尖”计划2.0和发展新工科时代背景下,针对环境类实验教学示范中心的特点及常见问题,以江苏省环境与市政工程综合训练中心为例,阐述了开放共享管理体制运行机制、多维实践创新平台与培养体系和基于风险防控的实验室安全防范体系的构建,并结合中心建设成效和示范效应,为环境类实验教学示范中心的建设提供了措施建议和政策参考。 关键词:开放;共享;汇聚;融合;实践创新;风险防控
博士论坛 |
环境工程专业水污染控制工程“金课”建设
摘 要:在教育部明确提出“淘汰水课、打造金课”的背景下,深入思考“金课”的“高阶性、创新性、挑战度”标准,结合环境工程专业的人才培养目标,从授课内容、授课方式、考评方式三个方面探讨了水污染控制工程课程的“金课”建设,以期为环境工程专业课的教学改革提供有益参考。 关键词:水污染控制工程;金课;建设;教学改革 中图分类号:G640 文献标志码:A 文章编号:2096-000X(
博士论坛 |
农业高校应用化学专业推进课程思政建设的探索与思考
摘 要:仲恺农业工程学院作为广东省纪念伟大的爱国主义者、近代民主革命家廖仲恺先生的农业高校,积极响应党和国家有关课程思政工作的部署,大力推进课程思政建设工作。文章以应用化学专业被我校立项为课程思政示范建设专业为契机,从专业建设角度,探索和思考以国家和学校的方针政策为导向,将课程思政设计、融入专业发展建设和人才培养体系,让思政育人和思政内容贯穿人才培养全过程,让专任教师在进行课程思政教学设计时,有
博士论坛 |
基于需求分析的大学英语混合式教学个案研究
摘 要:本研究以需求分析理论为基础,通过问卷调查形式了解到学生在大学英语混合式教学学习过程中的目标需求和学习需求,通过对这两种需求的分析,有助于我们充分利用和改进混合式教学模式,更好地实现“以学生为中心”的教学目的。 关键词:混合式教学;需求分析理论;目标需求;学习需求;问卷调查法 中图分类号:G642 文献标志码:A 文章编号:2096-000X(2021)33
博士论坛 |
化工类专业安全课程体系建设与实践
摘 要:当前化工安全复合型人才短缺,无法满足化工行业快速发展的迫切需要。为此我校化工专业从2017年起,构建了四年不断线的安全课程体系,从大一至大四分别设置化工安全导论、化工安全仿真、化工过程安全课程和企业EHS风险管理基础课程,全过程培养工程伦理观;在此基础上,进行了一系列课程教学改革,如:根据国内外工程教育认证要求,构建课程量化评价体系;编写新教材,融合系列教材;融合信息技术,建设MOOC课
博士论坛 |
数学专业本科生读研意向和个人规划的调查与分析
摘 要:研究生教育是创新型人才的主要培养方式,而提高研究生教育水平,就必须深入了解即将就读研究生的大学高年级学生的意向和个人规划,从而改进研究生招生以及个性化培养工作。通过调查,对准备报考数学专业研究生的大学生在专业认知、专业意向、学校选择、获取信息的渠道以及毕业后规划等方面的情况进行了详细分析,并从数学专业本科阶段教育、研究生学术创新与多层次人才培养、研究生招生宣传策略三个角度提出了可行性建议
博士论坛 |
新文科建设背景下高校录音艺术专业内涵与外延解析
摘 要:国内录音艺术专业在历史发展中不断汇入各方向支流而发展壮大,虽然目前国内院校录音艺术专业经过多年的变革与磨合,逐渐形成了多方位、多层次的教学、实践和人才培养体系,但因为录音艺术专业先天具有跨学科跨专业特征,且知识结构发展具有高速变革性,在新文科建设背景下,对该专业的内涵外延进行深入剖析以明确该专业所涉及的学科链是正确判定学科发展方向的重要参考。 关键词:录音艺术;教学改革;新文科;学科链
教海探新 |
大学英语课程思政实施路径研究
摘 要:大学英语课程作为高校全人教育的重要组成部分,应结合课程属性自觉承担起塑造学生灵魂、引导学生正确价值观的重任。在新的历史时期,2020年印发的《高等学校课程思政建设指导纲要》和《大学英语教学指南》进一步明确了大学英语教学的方向与要求。文章立足培养高校医学生的英语应用能力、跨文化交际能力、创新思辨能力、中华文化传播能力和医学人文素养,在分析课程实施要义的基础上,提出并实践基于FOCUS理念的
教海探新 |
基于新工科六问构建研究型大学工科实践教学体系
摘 要:实践教学体系在研究型大学人才培养过程中起着非常重要的作用。结合“天大行动”提出的新工科六问,给出新工科理念指导下的实践教学六问,并指出目前工科实践教学体系存在的主要问题;在深度分析新工科人才的共性能力特征及关键素质的基础上,探索性建设了校企协同实践平台、工业级实验平台、科教融合实践平台和自主创新实践平台等四类实践平台,旨在提升新工科建设背景下的人才工程创新能力。 关键词:新工科;实践平
教海探新 |
外语叙事教学:理论视角、内涵与方法
摘 要:新时代背景下,我国外语教育亟需进行与“讲好中国故事”能力培养相适切的教学方法探索。文章聚焦于叙事教学方法探索,对近20年来国内外的外语叙事教学进行综述研究。结果发现,基于不同理论视角的叙事教学展现出了不同的内涵和多样化的教学方法。我国高等外语教育应根据不同培养阶段,灵活采用不同内涵的叙事教学方法,以便促进“讲好中国故事”的能力培养。 关键词:叙事教学;“讲好中国故事”;数字故事 中图
教海探新 |
大数据驱动下采矿工程新工科精准教学范式
摘 要:为推进传统工科专业精准教学的开展,基于采矿工程新工科精准教学的必要性分析,面向大数据驱动下现代化教育教学改革形式,提出了大数据驱动下采矿工程新工科精准教学的实施范式,包括建立新工科教学与精准教学的理论关系、构建采矿工程新工科精准教育教学数据库和技术框架、提出大数据驱动下精准教学过程中创新型采矿人才培养模式、凝练大数据驱动下采矿工程新工科精准教学实践路径。研究结果对采矿工程和其他传统工科专
教海探新 |
挖掘常微分方程课程的思政教育元素
摘 要:常微分方程课程是数学类专业的重要平台课程。文章从培养学生专业兴趣、科学研究思维模式、胸怀大志的爱国情怀和团结协作精神四个方面,深度挖掘课程思政教育元素,以案例为载体,将其有机地融入课程教学,使学生在解决问题的过程中学习知识、锻炼能力、提升素质。课程思政教育在一流课程建设中起到重要的作用。 关键词:课程思政;常微分方程;教学案例;一流课程建设 中图分类号:G642 文献标志码:A
教海探新 |
基于泛雅平台+SPOC的混合式教学设计与实践
摘 要:综合商务英语课程是商务英语专业的核心必修课,该课程覆盖了“语言、商务、文化”三要素,教学任务重、难度大。本研究基于泛雅平台,对课程综合商务英语一进行了SPOC混合式教学设计,从总体思路、线上学习、线下教学、教学评价等方面展开深入探究,并在本校2020-2021学年秋季学期的教学中加以实践。通过初步实践检验,证明混合式教学适用于该课程,解决了部分教学难题,提高了教学质量和教学成效。 关键
教改新论 |
协同战略视角下高校学科建设改革探究
摘 要:新一轮“双一流”建设即将开始,各高校应抓住这一有利时机,精准把握高校学科协同建设的现状及问题,正确处理好协同发展中的重大关系,在“战略、任务,分工、落实,成效、质量,动力、稳定”上加强协同、实现突破,最大程度地形成学科建设合力,提升学科建设的效能,推动学科建设实现以质量和贡献为核心的跨越式发展。 关键词:协同战略;高校;学科建设;改革 中图分类号:G642 文献标志码:A
教改新论 |
基于MOOC的混合式教学改革探索与实践
摘 要:为适应当下高等教育发展的新趋势,以专业基础课传热学为例,介绍了课程团队在混合式教学模式中的积极探索与实践经验。从课程资源建设、混合式课程设计、教学组织实施、课程创新及改革成效等角度出发,论述了多元化教学的实现路径与评价方法,构建了“线上学习、线下授课、课程实验、实物项目”相结合的多元化混合式教学新模式,在改善学生学习效果、促进深度学习的同时,培养了学生解决复杂工程问题的能力和创新能力,助
教改新论 |
新工科背景下新能源汽车专业方向课程体系改革
摘 要:新工科专业的人才培养特色与人才培养目标要通过其课程体系来实现。为构建与新能源汽车专业人才培养模式相适应的课程体系,分析了课程体系改革的内涵,在此基础上围绕课程体系改革所涉及的目标要素、结构要素与过程要素展开系统研究,确立了面向国家需求的课程体系改革宏观目标与面向专业特色的课程体系改革微观目标,形成了对接学科和行业前沿、学科交叉融合、梯次递进、模块化的四层次理论课程体系结构,构建了全程贯穿
人才培养 |
基于区域产业的“岗位导向、产教融合”人才培养模式探索与实践
摘 要:以服务地方产业、引导就业为导向的应用型高等职业教育体系是目前我国高等教育的一个重要组成部分,作为中央财政支持建设专业和省级产教融合示范点专业,云南农业大学热带作物学院茶学专业教学团队不断探索与实践高等职业教育的人才培养途径,构建了基于区域产业的“岗位导向、产教融合”的人才培养模式。其目的是进一步促进茶学高等教育的职业化,通过产教融合的校企合作模式,注重学生岗位职业能力的培养,为地方区域产
人才培养 |
OBE理念下课堂育人的探索与实践
摘 要:OBE理念在工程教育专业认证中处于核心地位,其对育人效果有一系列的规范化要求,课程思政的推行成为当前课堂育人的重要举措。以土木工程专业核心课程——土力学课程为例,将OBE育人理念与课程思政教育深度融合,通过对课程的各个教学阶段进行优化设计,编制了课程思政教学大纲,提供了较为详实、系统化的德融教学设计方法,实现“三全”育人目标,提升人才培养质量。 关键词:OBE;土力学;课程思政;课堂育
人才培养 |
高校党外高层次人才队伍建设的探索与实践
摘 要:党外高层次人才是高校人才队伍的重要组成部分,具有鲜明的群体特征,作者在对人才队伍建设过程中存在的问题进行分析、探索的基础上,提出高校在党外高层次人才队伍建设中要建立健全领导机制、培育机制、服务机制以及密切的联系机制,创新高校党外高层次人才队伍建设的相关工作模式,完善工作体系。 关键词:高校;党外高层次人才;队伍建设 中图分类号:C961 文献标志码:A 文章编号:2
人才培养 |
以院训为文化核心构建D-DAIS人才培养模式的探索
摘 要:淮阴工学院电子信息工程学院以院训“厚德至善,敏学创新”为文化核心,在工程教育改革、学科交叉融合、教学方法创新和校企协同育人等方面闯出一条新路,发展形成了一种D-DAIS人才培养模式。该模式围绕院训这一文化核心内涵,从纪律与责任、学术与应用、创新与产业和服务与社会等四个方面打造人才培养关键环节,并给出实践成效,对我国地方高校新工科建设与人才培养具有借鉴价值。 关键词:院训;人才培养;课程
人才培养 |
乡村振兴背景下草业科学专业人才培养定位思考
摘 要:草业科学是一门涉及天然草地资源调查与开发保护、牧草育种与栽培、草坪设计与建植、饲草料加工储藏等领域的一门交叉学科。经过60多年的发展,在我国已形成30余所高校招生、年毕业人数约1500人的草业学科人才规模。文章就草业科学人才培养历史、当前人才培养规模和目标、欧美草业人才培养体系、国内人才培养定位、人才培养模式等方面进行综述,分析了草业学科发展与专业建设存在的问题,并展望在未来乡村振兴背景
高校思政 |
基于积极心理学的少数民族大学生思想政治教育路径探索
摘 要:当前社会思想多元并存,少数民族学生由于经济、文化、宗教、习俗等差异更易受到社会多元思潮的影响,开展少数民族大学生思想政治教育相对于普通学生更为困难。目前高校少数民族学生多存在思想抱团、心理自卑、孤独、人际交往困难、学业困境等问题。高校应借用积极心理学理论,通过增加少数民族学生的积极情绪体验、挖掘少数民族学生的性格优势、引导少数民族学生体验人生价值等路径帮助少数民族学生尽快融入大学生活,创
高校思政 |
管理决策分析课程教学中课程思政研究
摘 要:为深入贯彻落实习近平总书记在全国高校思想政治工作会议上关于教育的重要论述,落实立德树人根本任务,教育部印发《高等学校课程思政建设指导纲要》,全面推进高校课程思政建设。管理决策分析这门课程作为管理类学生的专业必修课,是学校推进课程思政教育的落脚点,是实施课程思政教育方案的良好平台。教师在教授管理决策知识的同时,挖掘该课程中的思政元素,重新构建管理决策的教学模式和内容体系,培养高质量德才兼备
高校思政 |
信息化背景下课程思政节奏设计研究
摘 要:课程思政节奏有狭义与广义之分,狭义的是指一门课程教学中的思政教学节奏,广义的是基于课程体系或培养方案设计的思政教学节奏。课程思政节奏的设计贯彻了精细化教学理念,是重视学生个体差异性、合理安排思政教育内容及方式的总体规划,也是提升思政教育整体水平的重要手段。课程思政节奏设计的原则包括借力信息化手段、基于课程体系安排、依据教学内容并适于主体需要。应从建立信息系统、扩充反馈途径、建立经典案例库
高校思政 |
材料科学基础课程思政设计与实践
摘 要:材料科学基础是五邑大学材料科学与工程专业的重要专业基础课,为响应各类课程与思政理论课同向同行,形成协同效应的课程思政建设的时代号召,本课程充分利用课堂教学的主战场,教学团队深入挖掘课程中的思政元素,从课程目标设计、课程教学团队建设、教学模式和课程考核方式改革等方面有机融入课程思政元素,并给出了具体的案例,期望本课程的成功经验能为其他专业课的课程思政建设提供借鉴。 关键词:课程思政建设;
高校思政 |
青岛红色文化资源融入驻青高校爱国主义教育路径研究
摘 要:红色文化资源蕴含着中华民族最根本的精神基因,延续了中华民族最纯正的精神血脉,是高校爱国主义教育的优质教育资源和鲜活教材。爱国主义是一个国家、民族发展的核心精神和重要动力,也是新时代背景下社会主义核心价值体系建设的重点内容。充分发挥本土红色文化资源优势,让红色资源成为开展党史学习教育的生动教材和鲜活素材,对于丰富高校爱国主义教育内容、创新爱国主义教育的途径和方式、提高爱国主义教育的实效性,
高校思政 |
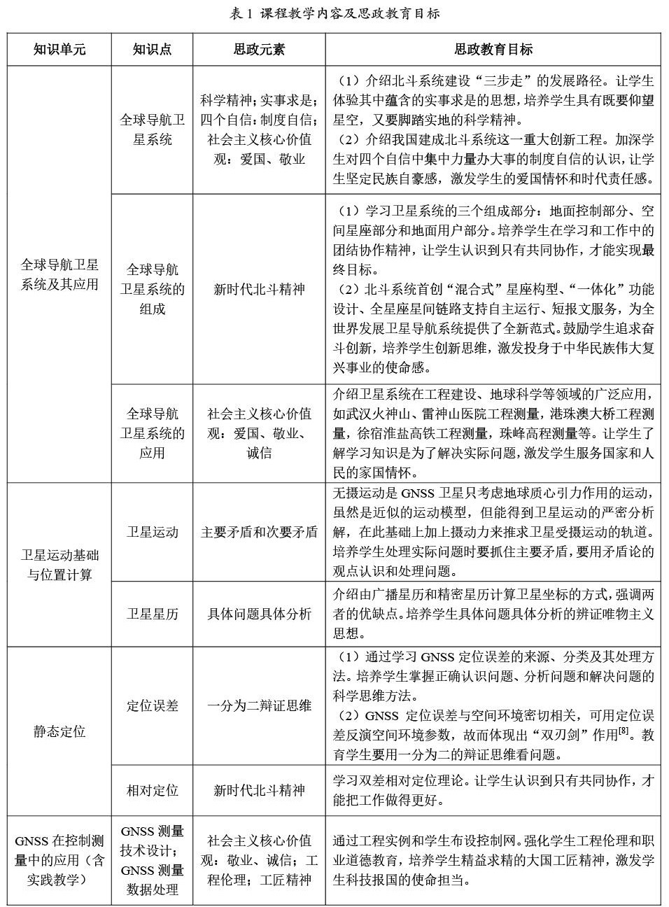
GNSS原理及其应用课程思政建设初探
摘 要:鉴于现有研究对GNSS原理及其应用课程思政的系统性研究成果还较少,为推进该课程思政建设,对其进行了系统研究。在分析本课程北斗系统大国重器、系统大国工程应用、实践教学体系等开展课程思政所具备优势的基础上,注重打造“专业+思政”课程教学团队,根据课程特点制定了课程德育目标,从课程知识、思政元素、思政教育目标等方面确定了思想政治教育融入点,在课堂育人、线上育人、考核育人等方面制定了教育方法和载
高校思政 |
大学英语课程思政混合式教学理念探析
摘 要:将课程思政与线上线下混合式教学结合起来是高职大学英语发展的必然趋势。文章在解读《高等学校课程思政建设指导纲要》的基础上,分析了大学英语课程思政混合式教学背后的基本理念。最后指出,大学英语课程是高等院校落实立德树人根本使命的重要阵地。 关键词:大学英语;课程思政;混合式教学;教育理念 中图分类号:G641 文献标志码:A 文章编号:2096-000X(2021)33-
高校思政 |
“双带头人”教师党支部建设的深刻内涵与建设路径提升研究
摘 要:强化高校“双带头人”教师党支部建设,是推进全面从严治党向高校基层延伸,办好中国特色社会主义大学的重要举措。本研究分析了在高校基层党支部推进高校教师党支部书记“双带头人”培育工程的深刻内涵,总结了当前“双带头人”党支部建设过程中存在的问题,从立足基础、立足实效、立足“双带”三个维度构建了符合高校实际的建设路径。 关键词:高校;双带头人;教师党支部;建设路径 中图分类号:G641 文献标
高校思政 |
现代控制理论课程思政教学改革探索
摘 要:现代控制理论是自动化专业本科生和控制工程领域研究生的一门重要专业基础课。通过挖掘和析出课程教学内容中蕴含的思政元素,改革教学内容、教学方法、评价机制,帮助学生达成知识、能力、情感等课程教学目标。通过思政内容与专业内容深度融合,潜移默化地帮助学生树立正确科学观,培养学生的家国情怀,激发学生的爱国热情与民族使命感,坚定中国特色社会主义“四个自信”。 关键词:现代控制理论;课程思政;家国情怀
高职论坛 |
“双高”背景下高职本科数学课程系统化设计与实践
摘 要:高职本科教育是现代职教体系纵横互通的桥梁,成为“双高校”特色高水平发展的必然趋势。数学作为高职本科的核心基础课程,存在教学尺度不统一,内容与专业脱节等现象,传统的教学模式已不能适应高职本科人才培养的需求。从课程分析、内容设计、资源开发、教学实施和考核评价等几个方面系统化设计高职本科数学课程,探索实践了混合式教学模式,有效提升了教学质量,促进了高素质技术技能人才的培养。 关键词:双高建设
高职论坛 |
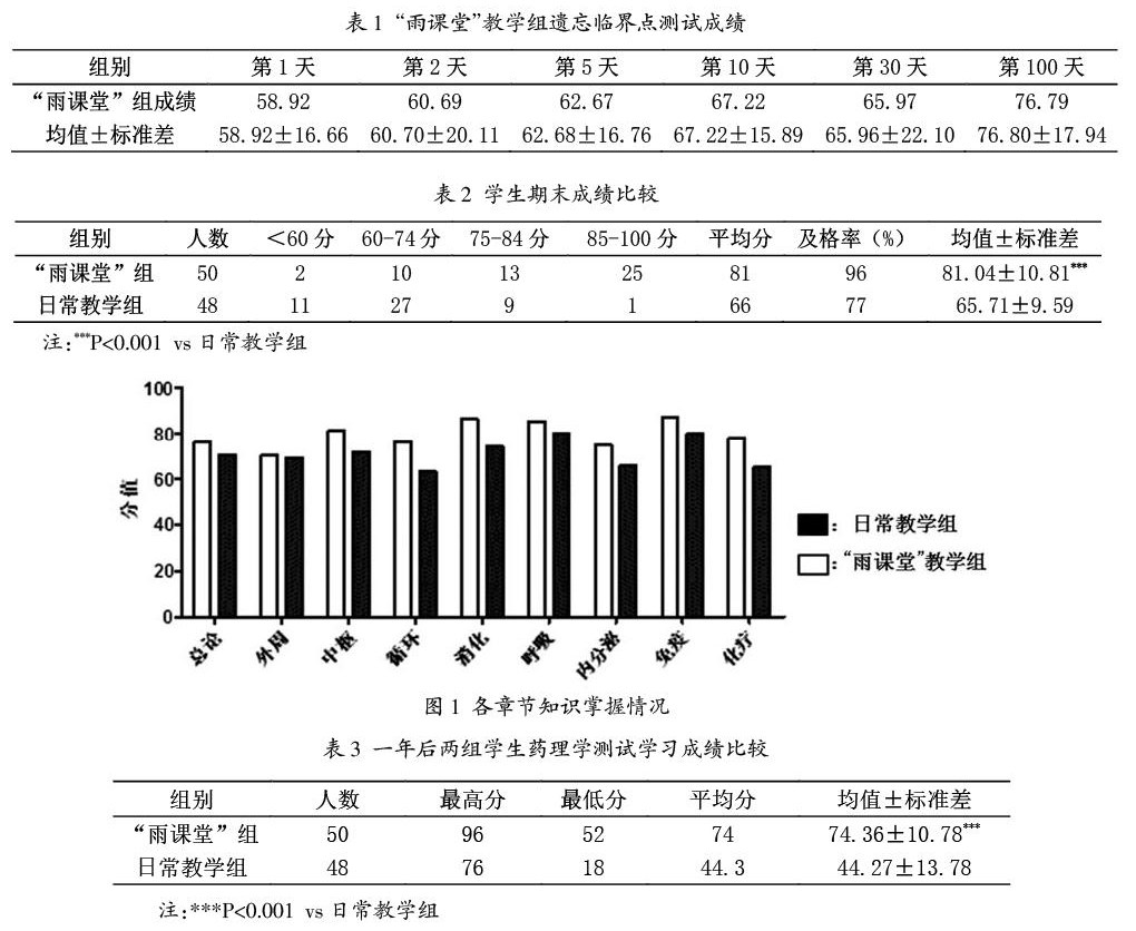
“雨课堂”在高职医学院校药理学理论教学中的应用研究
摘 要:药理学是基础医学与临床医学及医学与药学的桥梁学科,是医药院校各专业学生的必修课程。在学习过程中需要记忆的知识点多,且高职院校学制短,导致学生普遍反映学习任务重,若不能及时对课堂上无法理解的知识点进行总结,课后不能有效地进行课堂知识的再学习,未做到对所学知识点复习及巩固,往往导致学习效果不理想,还会影响后期课程的学习。为了提高药理学课堂教学的效果,运用“雨课堂”平台的在线发布试题的功能用于
高职论坛 |
高职城乡规划专业教学标准研制的实践探索
摘 要:通过对高职城乡规划专业教学标准研制过程解读,分析城乡规划领域人才需求、行业变革、新技术发展、人才培养现状、初始就业岗位和工作任务与岗位能力要求,指出高职城乡规划人才培养存在的问题,提出标准研制重点解决问题,形成了涵盖人才培养的目标、内容、实施、保障四大核心要素组成的高职城乡规划专业教学标准,为专业、课程建设提供参考和依据。 关键词:高职;城乡规划专业;国家教学标准;实践探索 中图分类