期刊详情
查看往期
期刊目录
2021年23期
前沿视界 |
悉尼大学与清华大学研究生学术素养课程体系建设探析
摘 要:在对悉尼大学以研究生课程平台、开放学习环境平台、学习中心为依托的研究生学术素养课程体系和清华大学由综合讲座与前沿热点、学术素养、职业素养3大模块组成的研究生学术素养课程体系进行具体分析的基础上,文章对两种课程体系在目标、结构、课程分配、课程实施方面进行对比,并为我国研究生学术素养课程体系的建设提供借鉴经验。 关键词:学术素养;课程体系;研究生 中图分类号:G643 文献
前沿视界 |
应用型本科院校一流本科专业质量标准的构建研究
摘 要:随着国家和省级一流本科专业的深入推进,众多新建本科院校将建设更多的一流本科专业作为彰显办学水平的重要标志。文章通过分析专业质量标准的内涵,从系统论思想、社会适应性视角、复杂性科学原理等方面,阐释专业建设质量标准构建的理论基础,通过在师生中开展一流本科专业调查分析,提出了应用型本科院校一流本科专业质量标准的基本构架和组成,形成了由专业定位与人才培养思路等8个一级指标、38个二级指标等组成的
前沿视界 |
“新工科”背景下PLC课程虚实结合多层次实践平台构建
摘 要:文章提出了一种“新工科”背景下PLC课程虚实结合多层次实践平台的构建方案。为突破现有实践教学环节的局限,方案从PLC基础实验平台、高级实训硬件平台、综合控制系统应用平台、监控系统应用平台、灵活自主性创新实践平台五个方面,融合“实物”平台和“虚拟”平台两种模式,进行多层次的混合递进式实践平台构建。实践表明,所提PLC实践平台构建方案可实现有效解决现有实践平台的多种问题,显著提升了学生的创新
前沿视界 |
学术型研究生课程建设研究
摘 要:对我国学术型研究生课程建设的现状进行了调查,分析了课程建设中存在的诸如课程内容前沿性和国际化程度不高、教材建设滞后、教学方法单一、能力培养不足、课程考核评价单一和形式化及课程教学过程管理薄弱等问题。同时也调查和总结了美国和英国等发达国家的学术型研究生课程建设情况及先进经验。最后在国内外学术型研究生课程建设调研分析基础上,提出了我国学术型研究生课程建设的建议与策略,为推进当前我国学术型研究
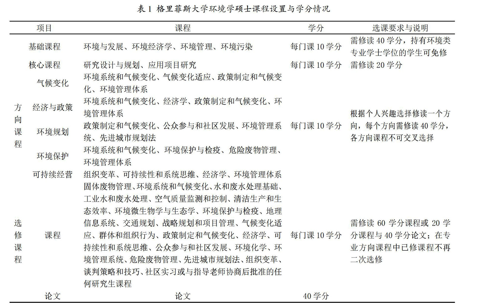
前沿视界 |
澳大利亚格里菲斯大学环境科学与工程硕士研究生人才培养方案
摘 要:随着我国硕士研究生人才培养力度的加大,其人才培养质量成为关注的焦点。澳大利亚格里菲斯大学环境学科人才培养质量在国际上具有良好的声誉,其硕士人才培养方案的分析研究对我国环境类高质量人才培养具有重要意义。文章对格里菲斯大学环境学硕士、环境工程硕士和环境工程与污染控制硕士在生源要求、人才培养目标、课程体系和授课方式等方面进行了分析,同我国环境领域硕士人才培养进行了对比,并提出相应建议。格里菲斯
前沿视界 |
粤港澳大湾区高校互补与合作研究
摘 要:2019《粤港澳大湾区发展规划纲要》提出打造粤港澳大湾区教育和人才高地,要求推动教育合作发展,明确支持粤港澳高校合作办学,鼓励联合共建优势学科、实验室和研究中心。随着粤港澳大湾区建设逐渐开展,大湾区高等教育发展迎来新机遇。粤港澳大湾区高校资源分布不均,高等教育发展水平差异较大。加强粤港澳大湾区高等教育融合发展建设的重点在于应符合国家战略,顺应市场需求,易于政府引导。港澳高校科技研究国际化
前沿视界 |
本科层次职业教育的教学体系探索与实践
摘 要:本科层次职业教育试点院校如何开展试点,是完善现代职业教育体系服务国家的关键一环,也为制造业发展和国家战略提供人才保障。文章通过分析开展职业本科教育的背景、现状入手,从而提出本科层次职业教育教学体系建设的策略,主要从目标体系建设、专业体系建设、课程体系建设以及实践教学体系建设四个方面构建本科层次职业教育的教学体系,提高学校的教学水平和教学质量,也为其他本科层次职业教育试点院校提供一些理论依
创新创业教育 |
新农科背景下农业院校青年教师创新发展的思考
摘 要:新农科背景下,以往高度专业化和技术化的教育方式和人才培养方式已不再满足高等教育的新需求,加强新农科背景下青年教师的创新培养,探索实现农科学子人才培养全面发展与农业高校社会价值体现的新农科建设之路具有重要意义。文章以新疆高校为例,分析了新农科背景下的机遇与挑战,并以新农科背景下农业院校青年教师创新发展的思考为切入点,提出了新农科背景下农业院校青年教师创新发展的建议,为新农科建设提供人才培养
创新创业教育 |
高校学生科技创新协会的建设研究
摘 要:现阶段,由于本科教学长期以来注重书本知识的传授,以燃气轮机专业为例,过于强调专业性,知识过于枯燥、难懂,高校作为人才培养的重要阵地,必须切实加强大学生科技创新团队的建设,提升创新能力培养水平,为建设创新型国家输送更多的创新型人才。文章以学生科技创新社团的建立与实践进行研究,目标为建立健全的由本科生、硕士生和博士生组成的梯级创新团队,形成学习基本知识—发现实际问题—探求解决方法—进行成果输
创新创业教育 |
研究生交叉型创新人才培养方式探析
摘 要:研究生交叉创新人才是部分高校,特别是行业性院校着重培养的新型人才类型,其培养模式的持续优化和培养过程的有效监控是判断交叉创新人才培养效果的重要依据。文章以油气光学学科方向交叉人才培养为例,首先简要介绍了油气光学学科方向的基本情况,进而分析了该领域交叉型创新人才培养的难点,并在此基础上重点探讨了培养过程中的育人平台、导师队伍、文化建设、奖助体系,对标培养效果,就几个部分对人才培养质量的贡献
创新创业教育 |
疫情下创新创业课程与思政教育融合路径探究
摘 要:新冠疫情期间,线上教学成为了全国院校开展教学工作的主要方法,其具有教学资源优质丰富、授课手段灵活多样、学习环境舒适自在等特点,这为课程思政的实施提供了新平台与新思路。文章以大学生创新创业基础课程为例,基于创新创业团队支撑与线上教学改革实践,即邀请创新创业成功人士开展“创新创业+思政教育”线上讲座、选拨公益创新创业项目进行线上路演、启迪学生结合疫情防控等时势所需打造创新创业项目等,探究了创
高校战疫 |
疫情防控下采矿工程专业实践教学方式探究
摘 要:中国矿业大学(北京)采矿工程专业是教育部指定建设的“双一流”学科专业,其具有极强的实践性。为了便于本专业学生有效学习专业课知识,学生需进行认识实习实践课程的学习。之前,学生需要在矿山完成该课程的学习,通过现场实践学习矿山的基本概况。但2020年受新型冠状病毒肺炎疫情影响,实习矿井普遍暂停了接待实习的工作。为继续完成本科生的实习课程,本校采矿工程专业采用虚拟仿真实验系统完成实习任务。基于所
高校战疫 |
新形势下线上教学模式探索
摘 要:2020年新冠肺炎疫情给整个社会乃至教育领域带来了严峻挑战,为了响应教育部提出的“停课不停教、停课不停学”的号召,各高校开展了在线网络教学。文章探索了特殊时期线上课程教学模式,主要采用自主性线上教学方法,学生可通过慕课以及线上提供的资料进行自主学习,教师在线辅导及答疑等,既能有效避免教师扮演“主播”角色以及因高峰期教学直播带来的网络堵塞等弊病,同时还有利于培养学生学习的积极性及主动性。当
高校战疫 |
新形势下高校线上教学设计探究
摘 要:2020年初突如其来的新冠肺炎疫情不仅打乱了人们的生活节奏,也打破了高校教师的常规上课形态,在这种新形势下,高校教师的线上教学设计方式,成了学者纷纷讨论的热点。文章以市场调查课程为例,对线上线下课程教学设计进行了对比,重点阐释了疫情下市场调查课程可以从教学软件选择、教学内容设计、教学方法设计、考核方式设计四个方面进行线上教学设计,并从这四个方面对比线下教学设计,突出线上教学的特殊性,更加
课题研究 |
新形势下古生物地史学课程建设面临的挑战与对策分析
摘 要:在工程教育认证、“双万计划”、课程思政等不断推进的新形势下,专业课程的设计与教学方式亟需改进,以提高本科生的培养质量。长江大学在不断调整中,摸索古生物地史学课程新的教学体系与教学方式。针对当前在课程设置、课堂教学、实验教学等方面存在的主要问题,提出了全面的解决方案,改革理论课与实验课的教学方式,推动线上线下混合式教学,建立定量的可持续改进的课程评价体系。 关键词:古生物地史学;工程教育
课题研究 |
学习过程“激活、重构、拓展、自主”四者辩证关系剖析
摘 要:“激活、重构、拓展、自主”是学习的一种过程方式,通过激发学生的活力,重构课堂教学理念,拓展教学内容,使学生能自主探究去学习。文章对“激活、重构、拓展、自主”四者的辩证关系进行了剖析,同时以植物组织培养课程某一章节为例,阐述了“激活、重构、拓展、自主”的具体应用过程,以期对生物类课程教学模式的改革提供一些借鉴和参考。 关键词:激活;重构;拓展;自主;教学模式;辩证关系;植物组织培养 中
课题研究 |
问题导向学习法的核心问题
摘 要:问题导向学习法强调以学生为中心,以问题为起点,通过小组合作、小组讨论、自我反思、小组反思等方式解决生活中真实性问题,掌握解决问题的技能,从而形成自主学习的能力。要使问题导向学习法在大学英语课堂上得到充分、有效地应用,须明确问题导向学习法的本质,以及问题设计的基本原则和方法。 关键词:问题导向学习法; 核心问题; 应用 中图分类号:G640 文献标志码:A
课题研究 |
广州地区高职生体育锻炼行为与锻炼态度的关系研究
摘 要:文章通过问卷调查法、数理统计法,对广州市六所高职院校在校高职生的锻炼行为、锻炼态度及相互间的关系进行调查研究,分析探讨高职生体育锻炼行为、锻炼态度的特点,以及不同性别、专业、生源地的高职生在锻炼行为、锻炼态度上的差异,旨在更好地指导高职生树立端正的锻炼态度,养成良好的锻炼行为习惯,提升高职生的锻炼效果和身体素质。 关键词:高职生;体育锻炼行为;锻炼态度 中图分类号:G710
课题研究 |
新技术革命背景下的校企产教融合路径研究
摘 要:5G技术的发展,启动了新技术革命,催化了物联网、车联网、人工智能等技术潮流不断涌现,造就了大量高端技能人才需求,而产教深度融合的发展道路是培养合格高端技能人才的必由之路。文章阐述了校企产教融合的意义,展现了国内高职院校产教融合的现状,描述了产学深度融合的不同途径,给出了产教融合的实践效果,实践证明,校企产教深度融合是高职教育发展的有效途径,可以有效提高人才培养质量,产出合格高端技能人才。
课题研究 |
人性假设观对我国现代教育研究的启示
摘 要:教育直面“人的生成与发展”问题,无法越过人性假设论。概览具有代表性的人性假设观,探求其中规律和特征,为现代教育研究提供新的启示和视角:基本立足“人性应该是怎样的”来思考教育学科和教育目标发展的人性假设基础,以及“人性是怎样的”来探索适切教育治理现代化与管理实践的人性假设视角;人性具有教育养成性、发展变化性和主体性;我国教育学需发展自己学科特定的人性假设;哲学与具体学科两个层面的人性假设交
课题研究 |
中国制造2025视域下高职高专智能制造类专业课程体系模块化研究
摘 要:随着新一代信息技术与制造技术的融合,国家计划将传统企业改造为数字化、信息化、智能化企业,培养适应智能制造发展的创新型、技术型、技能型人才,它已成为时代赋予高职院校的发展新战略。文章以郑州电力高等专科学校智能制造类专业课程建设为例,探究采用“智能+网络+安全”的课程体系建设思路,构建新型的模块化课程体系。 关键词:智能制造;人才培养模式改革;课程体系模块化 中图分类号:G640
博士论坛 |
杨万里诗歌的植物学教学价值发掘与诠释
摘 要:南宋诗人杨万里诗作中有500余首涉及植物的诗歌,将其中描述植物形态结构、生长发育、物候特征和园林园艺应用的诗句加以发掘,并进行专业化解读,不仅可以增添语言的文化气息,活跃课堂气氛,激发学生兴趣,增强教学效果,而且还能达到将自然科学与人文文化交融的目的。 关键词:形态结构;生长发育;物候;观赏植物;古诗词 中图分类号:G642 文献标志码:A 文章编号:20
博士论坛 |
基于成果导向教育理念(OBE)的课堂教学活动之设计、组织与实施
摘 要:传统灌输式教学理念下高校人才培养机制已无法应对新一轮科技革命和产业变革所带来的机遇与挑战,成果导向教育理念(OBE)明确学生在教学活动中的主体地位,强调内外需求引领教学又源于教学,是时代赋予高校培养创新型人才的重要思想。文章就成果导向教育理念在课堂教学活动中的设计、组织与实施进行了详细的探讨,为新工科背景下高校创新型人才培养尤其是课堂教学活动的设计、组织与实施具有重要的指导与借鉴意义。
博士论坛 |
材料类本科生“毕业论文(设计)四年一贯制”过程管理体系的探索与实践
摘 要:在高校建设新工科的背景下,郑州航空工业管理学院材料类专业实施了“毕业论文(设计)四年一贯制”改革,毕业论文质量和毕业生科研创新能力逐年提高。文章提出了“毕业论文(设计)四年一贯制”过程管理体系,主要包括选题管理、开题管理、中期管理、答辩与成绩管理四大模块。实践表明:该体系有利于导师因材施教,有利于提高毕业生质量,有利于“毕业论文(设计)四年一贯制”的复制推广。 关键词:本科生教育;毕业
博士论坛 |
培养优秀妇产科临床实习生教学探讨
摘 要:妇产科作为重要的守护女性生命健康的医学学科之一,随着医疗体制的改革越来越受到人们的重视,因此培养优秀的妇产科专业人才是非常必要的。妇产科实习教学是妇产科医学生把基础理论与临床实践联系到一起的重要阶段。但是随着患者自我保护意识的提高,许多患者不愿配合实习工作,以及医患沟通出现问题等。类似上述多种因素可能导致妇产科实习生的学习效果不太理想。因此采取合适的教学方法,调动学生的学习积极性,增强临
博士论坛 |
数据分析在线开放课程建设探索与实践
摘 要:信息技术与教学的深度融合,推动了教学模式的创新和变革,提高了教学效率,提升了教学质量。在线开放课程是一种信息技术与教学资源融合的新型教学模式。在一流课程建设背景下,在线课程建设是有效提高教学质量的重要途径。文章以我校数据分析在线开放课程为例,从课程建设目标、建设理念、教学方法和教学手段等方面详细阐述了在线开放课程建设,并对在线课程教学以及一流课程建设进行了探讨。 关键词:在线开放课程;
博士论坛 |
PBL结合CT模拟机在医学图像处理实践课教学中的应用研究
摘 要:目的:医学图像处理是生物医学工程专业与医学影像技术本科专业的重要专业课之一。为进一步提高医学图像处理实践课的教学效果,探讨了PBL(Problem-Based Learning,基于问题的学习)结合CT(Computed Tomograhy,计算机断层扫描成像)模拟机在医学图像处理实践课教学中的应用研究。方法:设计具有一定前沿性的真实案例,通过PBL教学法开展教学活动,重点提高学生的自主
教海探新 |
灰色-层次分析法在基坑支护方法选取教学中的应用
摘 要:为了保证基坑工程安全,降低基坑支护工程造价,满足基坑工程施工要求并减少对周边环境的影响,基坑边坡需采用恰当的支护方法。基坑支护方法选用是一项受多种因素制约的综合性系统工程。文章以实际工程为例,在考虑支护结构、施工及环境影响等因素的基础上,通过层次分析法确定各影响因素权值,采用灰色分析法对支护方法进行决策分析。该方法应用于基坑工程教学中,取得了良好的教学效果,为基坑支护方法合理的决策分析提
教海探新 |
采矿工程专业实践教学方法优化与初步实践
摘 要:采矿工程是一门实践性很强的学科,但受限于矿山开采周期长、涉及面广、采场环境较差、存在安全风险、实习经费有限等因素,采矿工程专业的实践教学,尤其是现场实践教学的效果通常很难达到预期。针对这一情况,东北大学采矿工程专业通过建立矿山实践教学基地,并基于矿山开采数据与软件的共享、虚拟仿真技术将其打造成贯穿各个实践教学环节的经典教学案例,实现了实践教学课程方法的优化。初步的实践证明优化成果不仅提升
教海探新 |
大学数学在线学习与学生个性化发展的思考
摘 要:在素质教学改革的深入施行下,教育行业对学生主体位置的重视程度越来越高,在此基础上学生的个性化发展及核心素养培养成为了主要的教学目标之一。而大学数学在线学习对学生个性化发展及核心素养培养有着极大的促进作用。为此,大学数学教师在教学过程中需要积极革新教学理念,从传统的教学模式中跳脱出来,充分利用线上教学来引导学生学习和成长。文章将针对线上教学个性化教学模式的构建展开深入探讨,旨在提出参考性建
教海探新 |
环境微生物学课程线上线下混合式“金课”建设路径探索与思考
摘 要:课程是人才培养的核心要素,课程质量直接决定着专业人才的培养质量。文章以武汉理工大学精品在线开放课程环境微生物学为例,分别从课程定位和目标设定、课程团队建设、课程内容与资源建设、课程教学模式与方法、课程成绩评定方式、课程特色与创新总结等方面,开展对线上线下混合式“金课”建设路径的探索与相关思考,为环境科学专业课程混合式“金课”建设提供参考和借鉴。 关键词:金课;线上线下混合式教学模式;环
教海探新 |
线上互动线下实践,课内虚拟课后实境
摘 要:市政工程计价课程是高职工程造价专业一门实践性很强的专业课程。对于该课程的教学应该注重实践能力的培养而非理论灌输,互联网时代信息技术的发展为我们开展线上线下混合式教学、培养学生自主学习的能力、提升学生专业实践能力及其核心素养提供了便利,我们要利用好职业教育资源库的优质资源来提升教学质量。 关键词:云课堂;混合式教学;自主学习;核心素养 中图分类号:G712 文献标志码:A
教海探新 |
运用思维导图构建知识网络的教学应用研究
摘 要:作为有效的思维可视化工具——思维导图,一方面有助于知识整理,另一方面有利于激发思维和思维整理,在大多数学科教学应用中取得了一些成绩。本研究提出运用思维导图构建知识网络的教学模式,并以微机原理课程教学进行实验验证,实践表明思维导图能够帮助学生掌握知识,在一定程度上具有良好的教学效果,但仅停留在对现有资料的整理,属于“有意识的高效”阶段,未融入个人见解,把握其本质,对于学生思维能力的培养作用
教改新论 |
MOOC-BOPPPS一体化教学模式在打造食品类专业“金课”中的改革探索
摘 要:文章分析了MOOC、BOPPPS两种模式的内涵及发展状况;提出了基于“循环五步骤”(线上-线下-线上下同步-线下-线上)与“非常6+1”模块(导入-目标-前测-参与-后测-总结+拓展)有机融合体系的MOOC/BOPPPS混合教学新模式,探索所构建的融合模式在打造食品类专业“金课”中的应用。 关键词:MOOC;BOPPPS;一体化教学模式;金课 中图分类号:G642 文献
教改新论 |
地球化学实验教学实践与改革
摘 要:地球化学在现代地质学研究和教学过程中扮演了重要的角色,其中实验更是获得地球化学数据的主要途径和重要手段。由于传统教学模式及实验资源的限制,学生往往重理论轻实践,对地球化学实验在专业体系中的重要性缺乏足够的认识和重视,因此在实验过程中存在很多问题,包括安全问题和实验操作规范等等。文章探讨了在地球化学实验教学过程中如何加强学生安全意识,增强学生实验操作能力,发扬集体合作精神等几个方面,以确保
教改新论 |
科教融合背景下流体力学课程的教学改革与实践
摘 要:在科教融合背景下,为了培养科研、创新、实践能力和专业素养全面发展的高素质专业人才,针对能源与动力工程专业基础课程流体力学的教学改革与实践进行探讨。分析传统教学模式存在教学方式单一,欠缺能力培养和考核方式有待改进等问题进而导致教学效果有待提高的基础上,将优化知识点导入、多种教学方法与教学手段结合、充分利用线上学习资源以及将研究与创新能力的培养融入课堂教学四个方面纳入流体力学课程的实践教学环
教改新论 |
EGP向ESP过渡的高校英语教学模式探索
摘 要:ESP强调的是英语学习与技能专门化的结合,是以市场为导向+以能力为本位的,所以通常根据学生的专业属性和特殊英语学习目的进行应用型课程的开发与应用,重在培养学生在特殊职业环境下对英语语言的应用能力。文章以医科大学英语教改为例,通过建设医学英语学习公众号和小程序,进行混合式教学,提出PBL的模式更加有益于高校ESP的发展。 关键词:ESP;混合教学;PBL;教学改革 中图分类号:G642
师资·人才 |
明尼苏达工作适应论视角下大学生就业力培养路径研究
摘 要:以某工科学院毕业五年学生为调研群体,围绕大学生就业力构成及发展情况进行调研,并在明尼苏达工作适应论框架下对其进行进一步分析,确定培养路径,为高校如何更好培养人才与服务国家战略提出可行性建议,为高校毕业生就业提供数据支持和理论分析。 关键词:明尼苏达工作适应论;就业力;培养路径 中图分类号:C961 文献标志码:A 文章编号:2096-000X(2021)
师资·人才 |
数字化时代信息管理与信息系统专业人才培养的思考
摘 要:数字化时代信息管理与信息系统专业人才培养需要更多地关注数字化带来的管理与技术挑战。一方面需要在人才培养体系中注意嵌入信息技术与管理相融合的知识结构;另一方面,需要努力构建德智体美劳全面发展的人才培养体系。通过分析全国370所本科高校信管专业课程开设情况,发现人才培养的知识结构中需要融入大数据、人工智能、云计算、物联网等相关知识,同时需要更加关注数字化时代用户行为的变化,不断利用新技术为管
师资·人才 |
形合意合视阀下非英语专业学生英语翻译能力培养研究
摘 要:《大学英语教学指南》以及大学英语等级考试的相关规定都对非英语专业学生的翻译能力提出了相关要求,提高非英语专业学生的英语翻译能力尤其重要。从学生的翻译实践可看出学生的翻译能力尚待提高,且具有许多共性,如:逐字翻译,无意识或无能力分析句子结构,对于词汇的选择缺乏词性的考虑等等。文章主要从中英文不同表达方式的角度,即英文重形合而中文重意合,提出提高非英语专业学生的翻译能力的策略:显性连接转为隐
师资·人才 |
虚拟实验对本科生科学实践能力提升的探究
摘 要:因新冠肺炎疫情影响,凸显线上教学的重要性。而对于以实验为基础的学科,如何应对这个挑战,以及虚拟实验能否达到设计的教学效果?运用自创工具调查学生对此问题的反应,结果显示,学生的整体评价较为肯定:虚拟实验能够胜任传统实验的大部分教学目标,但在“提出问题和明确需要解决的难题”维度上,虚拟实验的教学效果仍然劣于传统实验教学(p<0.001)。建议生物虚拟实验教学中注意虚实结合,促进学生对理
师资·人才 |
强化机构建设运行 助力教师专业发展
摘 要:目前,教师发展中心在提高教师的教学和科研等能力上有着显著的成效。文章通过构建综合性艺术院校教师专业发展的理论研究框架,结合教师发展中心职能定位和运行机制的有效研究,探索综合性艺术院校教师发展中心在助力教师专业发展中的发展现状及提升对策。 关键词:综合性艺术院校;教师发展中心;教师专业发展 中图分类号:G640 文献标志码:A 文章编号:2096-000X(
高校思政 |
中医药文化融入医护类高职院校思想政治理论课教学研究
摘 要:中医药文化是中华优秀传统文化的重要内容,蕴含着丰富的德育资源。医护类高职院校思想政治理论课作为对医护生进行职业道德教育的主阵地,理应深入挖掘中医药文化中蕴藏的核心价值理念和伦理道德精髓,将其有机融入思想政治理论课教学中。文章在分析中医药文化融入医护类高职院校思想政治理论课教学的必要性与可行性的基础上,从提升思政课教师中医药传统文化素养、丰富理论教学内容、创新实践教学形式及建设“中医药+思
高校思政 |
本科职业院校课程思政融入专业教学的关键与路径
摘 要:实现本科职业院校人才培养目标、创新思想政治教育价值引领理念、提高本科职业院校专业教学质量是课程思政融入专业教学的重要意义。课程思政融入专业教学需要把握四个关键要点:强化顶层设计,贯彻宣传理念;优化团队结构,培养专业师资;挖掘思政元素,创新教学设计;优化教学运行,建立保障机制。并可从目标定位、试点探索、全面铺开这三个阶段来有效推进课程思政融入专业教学。 关键词:职业本科;课程思政;专业教
高校思政 |
心理资本视角下高职贫困新生适应性教育策略研究
摘 要:新生适应性教育成为高职院校教育教学的重要组成部分,贫困新生适应性教育是其中突出的一个方面。文章从心理资本理论出发,诠释心理资本与适应性教育的内在联系,分析高职贫困新生的现状、特点,探索其适应性教育方法、策略,总结其积极作用和意义,希望能为增强高职院校贫困新生的适应能力,提高心理资本水平、可持续发展能力,以及完善高职院校适应性教育和思想政治教育工作提供一些参考建议。 关键词:心理资本;高
高校思政 |
高校课程思政特点与实践
摘 要:课程思政是高校进行思政教育和践行“三全育人”的重要部分,具有隐性、灵活多样性和高效性等特点。作为人才培养阵地的高校,树立师德楷模,提升教师素质,是开展良好课程思政的前提保障;以生物类专业核心课程植物生理学为例,提出精心的课程思政设计、适宜的教学形式和平等的交流平台,是成功的课程思政的几个重要环节。 关键词:课程思政;教学设计;高等学校;植物生理学 中图分类号:G641 文献标志码:A
高校思政 |
高校思想政治理论课“3+2”实践研学及运行
摘 要:高校思想政治理论课实践研学强调大学生通过实践活动实现内涵式研究学习,是理论教学与实践学习的进一步融合,以促进大学生对思想政治理论认识的升华。文章提出协同创作、竞赛激励、考察服务等“3部曲”实践研学模式及“主体”“载体”与“环体”等方面的“2机位”运行保障,增强高校思想政治理论课实践教学的可操作性与实效性。 关键词:思想政治理论课;实践研学;形式;运行 中图分类号:G641