期刊详情
查看往期
期刊目录
2021年19期
前沿视界 |
大学生网络欺凌差异性影响现状及破解路径探索
摘 要:互联网是大学生学习和生活的重要组成部分,而伴随着其特点衍生的网络欺凌已经成为各高校思政教育中不可忽视的问题,大学生相对不成熟的价值观及互联网上虚拟的环境往往会导致其难以把控分寸,对被欺凌对象造成一定的心理伤害且难以维权。本研究利用问卷调查的方式对大学生的网络欺凌现状进行收集描述,且针对当前网络欺凌的特征、表现形式和控制变量的差异性表现进行了初步探讨,并对其破解路径进行发掘,进而就如何预防
前沿视界 |
社会支持感视野下高校图书馆组织力提升实践研究
摘 要:党的基层组织建设是党的建设的重点。党的基层组织具有领导基层治理、团结动员群众、推动改革发展的重要职能。本实践研究以社会支持感理论为基础,采用调查研究法、个案分析法,研究图书馆馆党总支对馆内员工在制度支持、领导支持和同事支持中存在的问题进行梳理,分析产生问题的原因,通过改进支持策略,切实提升了组织的组织力,有效推动了组织高质量发展。 关键词:高校;图书馆;基层党组织;组织力 中图分类号
前沿视界 |
“互联网+教育”背景下汉语国际推广及文化导入研究
摘 要:汉语的国际推广不是人为的,而是客观必然的。在“互联网+教育”的背景下,推广汉语作为国际语言的重大意义在于,它对促进各国人民与中国人民之间的交流起着至关重要的作用。汉语国际推广为我国新时期的重要措施,同时强调了中国文化的“和谐”的概念。我国应采取多种策略来加强汉语国际推广,通过构建和谐语言文化生活,培养合格的师资,开发高质量的教学资源,整合社会各界的力量,实现中国语言文化在世界范围内的普及
前沿视界 |
高等教育内涵式发展评价指标体系研究
摘 要:高等教育内涵式发展是我国高等教育发展到一定阶段的必然选择,对其评价指标体系进行研究有利于提升高等教育管理水平,加快高等教育内涵式发展步伐。通过层次分析法和模糊综合评价法对高等教育内涵式发展评价指标体系进行构建及指标权重量化,对高等教育内涵式发展水平进行评价分析。研究结果表明,在19个具体指标中,人才培养、学科建设、财力资源数量指标在高等教育内涵式发展中所占权重最多,其中人才培养是重中之重
前沿视界 |
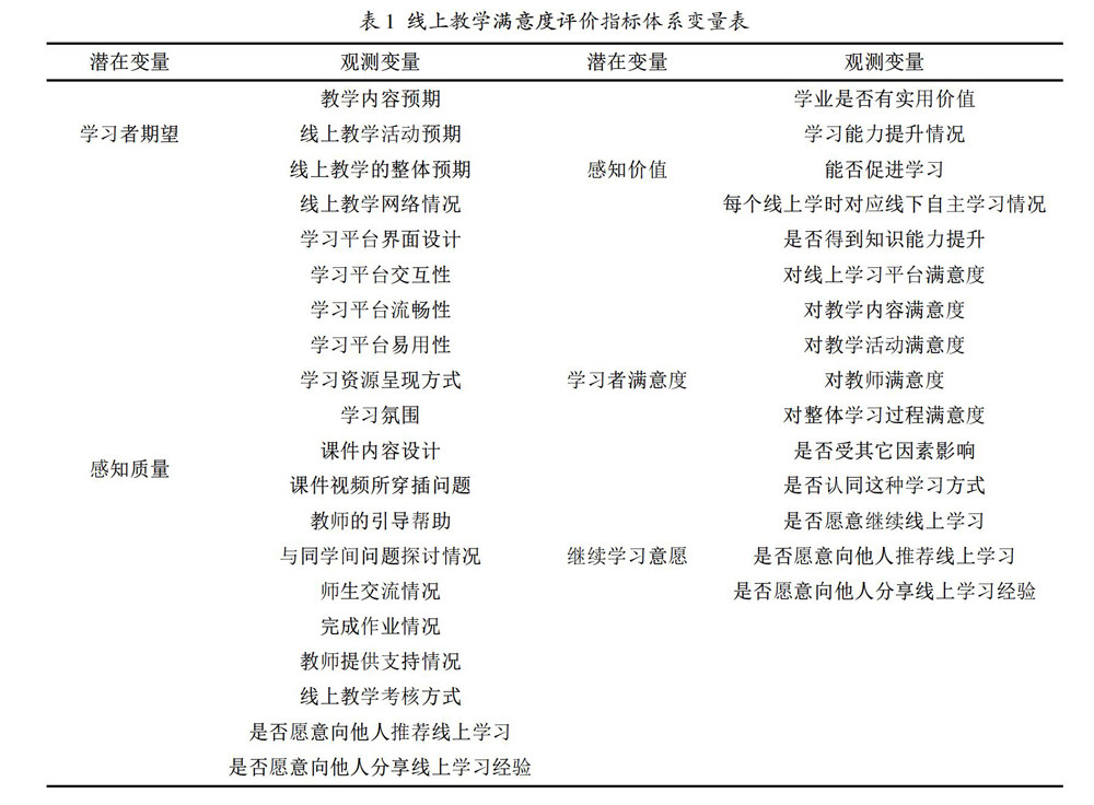
疫情期间线上教学学生满意度及影响因素分析
摘 要:在信息化时代背景下,线上教学成为今后教育发展的一个重要领域。为研究新冠肺炎疫情期间线上教学学生满意度及其影响因素,文章基于顾客满意度理论,构建了线上教学学生满意度理论模型。通过SPSS软件对调查问卷数据进行信度、效度分析,利用AMOS软件对提出模型进行拟合、修正和解释。结果表明:学生对教学活动的期待值最高,对学习平台交互性感知质量较高,但是对待网络及学习环境的感知质量较低;学生认为线上教
前沿视界 |
国内外一流工科大学机械工程专业体系对比研究
摘 要:机械工程是历史最古老、对社会经济服务面最大的传统工科专业,是“中国制造2025”战略计划中的核心专业,亦是我国“双一流”建设的重点发展学科之一。文章通过国内外一流工科大学机械工程专业体系的情况调研,对比分析了国内外一流高校在机械工程专业培养目标、方向设置、师资力量、课程设置及教学理念方面的差异性,并借鉴国外一流工科院校在机械工程专业体系设置与人才培养方面的优秀经验,为我国工科大学机械工程
创新创业教育 |
交通工程与控制课程群导师制大学生创新实践团队探索
摘 要:交通管理工程专业定位工学大类,同时又具有从属公安行业的特殊职业属性,造成了专业对创新和实践两个人才培养属性都有要求。交通工程与控制是交通管理工程专业重要的专业方向之一。交通工程与控制课程群明确以后,通过整合资源,以实践教学为研究对象,进一步构建基于导师制的实践创新教学团队教学改革,并从教学平台、课程群界定、导师制培养模式、学生团队构建机制、导师制+实践创新团队人才培养模式的流程设计等方面
创新创业教育 |
“双创”视域下提高大学生创业成功率实践探析
摘 要:通过分析餐饮专业学生创业成功的案例,以需求为导向,以“痛点”“刚需”为切入点,用特色的激励机制凝心聚力,企业步入健康快速发展的轨道。学校和专业为学生创业提供关键要素支持,助力学生创业成功,其示范效应激发了更多学生的创业梦想;专业在服务学生、服务企业的过程中,把“工匠精神”培养融入全过程,创新“双元”育人机制,逐步形成了“需求导向——校企联姻——定向扶持——能力跃迁——共生共长”特色发展之
创新创业教育 |
深度产教融合下的网络空间安全专业“3+1”创新型人才培养模式探讨
摘 要:针对当前应用本科型高校网络空间安全专业人才培养中存在的问题,在深度产教融合的指导思想下,提出了一种创新型人才培养模式。借助奇安信科技集团的支持,构建了“3+1”人才培养规划方案,实施了面向产业需求、突出实训实践的课程教学方案,同时通过强化“课程思政”、坚持“以赛促学”、引入“名师名家”等措施展开全员、全过程、全方位的育人工作,将学历教育与职业资格教育有机结合,为学生提供就业服务。研究结果
课题研究 |
关于工科专业项目式生产实习的教学实践和几点思考
摘 要:生产实习是传统工科专业本科教学的必备环节,是实践教学的重要组成部分,其有利于加深学生对前期所学理论课程的认识与理解,同时也可以为后期毕业设计提供实践支撑。目前,传统的参观式生产实习已变得流于形式、走马观花,其弊端也日益显现。生产实习教学模式改革已迫在眉睫。作为典型的生产实习新模式,近两年来,项目式生产实习已在部分高校的教学实践中得到了小规模尝试,其在实践中呈现的独特优势和存在的不足需要总
课题研究 |
高校教师绩效评价模式的问题与对策研究
摘 要:高校教师绩效评价实际上是对教师个人或教师团队的工作行为和行为效果的测量,是对高校基本功能的评判,高校教师绩效的高低程度直接决定了高校绩效的水平。本研究分析了主流三类高校的评价模式,从马斯洛层次理论出发分析了三类评价模式的差异,探索了高校教师绩效评价存在的主要矛盾,提出了构建科学合理的高校教师绩效评价制度的路径。 关键词:教师绩效;绩效评价;高校教师 中图分类号:G640
课题研究 |
地方本科院校计算机类专业学业状况的分析研究
摘 要:通过收集、整理和预处理,获得较为完整的计算机类毕业生信息数据;分析专业、性别、社会实践与政治理想、获取精准扶贫助学金、违规违纪处分、毕业情况等各种因素对学业的影响,进而得到地方本科高校计算机学科教学管理的若干有意义的指导与建议,为学生在校期间的学业做出预测性的评估与预警。 关键词:数据分析;学业预测;计算机教育;地方本科高校;SPSS 中图分类号:G640 文献标志码:
课题研究 |
专业课教师实施课程思政的价值、优势与路径
摘 要:专业课教师在课程思政实施过程中扮演着主导的角色,专业课教师多,且授课课时多,对学生影响大,在科研引领、实践示范、思政融入等方面有着诸多实施课程思政的优势,文章从课程思政的教师“供给方”、学生“需求方”、学校“管理方”三个角度提出实现专业课教师课程思政的路径。 关键词:课程思政;专业课教师;思想政治;立德树人 中图分类号:G641 文献标志码:A
课题研究 |
产出性和接受性词汇量对英语听力理解能力的影响研究
摘 要:对于英语学习者来说,听力理解一直是学习的难点。因此,很多学者对如何提升英语学习者听力理解能力进行了研究。作者选取了词汇量为切入点,从学习者产出性和接受性词汇量两个维度进行实证研究,选取了某普通二本院校大二翻译专业本科生作为受试者,利用SPSS16.0统计分析软件里的描述统计(Descriptive Statistics),皮尔逊相关关系(Pearson correlation)和线性回归
课题研究 |
新媒体素养框架下本科生运用新媒体学习英语能力研究
摘 要:本研究基于台湾师范大学学者Lin新媒体素养(NML)框架和土耳其苏莱曼德米雷尔大学学者Koc & Barut本科生新媒体素养量表(NMLS),对北京科技大学天津学院(以下简称北科天院)大学二年级非英语专业450名本科生进行运用新媒体学习英语的能力研究, 作者在Koc量表基础上,改编适合调查英语学习的量表,并采用定量分析方法,以问卷的形式对受试进行调查, 共收集有效问卷439份,借
博士论坛 |
基于微信的混合教学模式探析
摘 要:新媒体技术对传统教学模式造成了巨大冲击,传统的课堂教学已经不能满足学习者的要求,基于移动端的在线学习已逐渐成为新时代教学的一个重要发展方向。文章以钢结构设计原理课程为例,在总结课程特点及线上教学意义的基础上,进行了基于微信的混合教学模式探析与设计,促进衔接课堂内外无缝学习空间的形成,推动互联网信息技术与传统教育教学深度融合,为逐步建立线上线下教学相结合的完善体系奠定了基础。 关键词:微
博士论坛 |
基于翻转课堂的CARTO三维教学法在心律失常教学中的应用效果评价
摘 要:内科心血管疾病的教学一直为临床医学教育必修但又难以掌握和理解的内容,尤其以心律失常章节的学习矛盾最为显著,一直受学生诟病。本研究联合翻转课堂以及CARTO三维系统教学两种新型方法,探索此种新的心律失常教学方法在心血管专业研究生中的应用效果,以期改变教学成效,为培养高素质医学人才打好基础。 关键词:心律失常;翻转课堂;心脏解剖标测系统 中图分类号:G642 文献标志码:A
博士论坛 |
新工科背景下课程思政内容的挖掘与实践
摘 要:课程思政建设是高等学校全面提高人才培养质量的重要任务,高校及教师应响应教育部精神积极推进课程思政建设。新工科背景下,高校工科教师在不断提高自身的专业素养和道德素养的同时,应结合专业特点和课程特点挖掘出爱国主义精神、团队意识与合作、创新思维培育、社会主义核心价值观等思政内容,并在教学过程中合理设计课堂过程,将专业知识点与思政内容实现有机结合,在传授知识的同时实现教育立德树人目标。 关键词
博士论坛 |
浅谈应用型大学的数学建模课程建设
摘 要:文章简单阐述了应用型大学开设数学建模课程的重要性,并分析了数学建模课程教学过程中的主要困难,同时针对这些困难,提出了适用于应用型大学人才培养模式的教学方法。 关键词:应用型大学;数学建模;课程建设;课程实践 中图分类号:G642 文献标志码:A 文章编号:2096-000X(2021)19-0085-04 Abstract: In this pape
博士论坛 |
科教融合内部要素“工程组合”的个案研究
摘 要:科教融合是整合科研机构与大学之间资源要素的重要方法,是科研机构与大学之间双方互动的一种模式建构,是促进科技创新和人才培养的重要方式。山东省科学院与齐鲁工业大学合并后,在内部要素整合和外部资源引入上做了大量探索。校(院)先后确立和实行科技创新工程、学科建设工程、人才培养工程等三大工程,打造各具特色的“工程组合”方式,高效盘活内部资源要素,有力增强科技创新的动力,充分激发立德树人的活力,大力
博士论坛 |
基于OBE理念的金课建设探索与实践
摘 要:金课建设是高校人才培养体系的关键。基于OBE理念,文章从课程目标、达成途径和评价机制三方面介绍了弹性波动力学课程有关金课建设的探索与实践。其探索与实践过程以预期学习成果为核心,树立知识、能力、素质培养有机结合的课程目标,以学生为中心设置教学模式,采用多种教学方法提升课程的互动性和探究性,优化考核方式,建立完善的教学和评价体系,推动进行基于评价的持续改进,切实提高课程水平和教学质量,有针对
教海探新 |
基于SPOC的英语专业课程翻转课堂教学研究
摘 要:“互联网+教育”的发展与新冠肺炎疫情的出现加速了我国智慧教育改革的步伐,高等院校专业课程借助于互联网与移动终端的线上线下混合式教学已经成为教学常规模式,翻转课堂教学逐渐成为专业课程教学研究的新焦点。通过将SPOC的建设与翻转课堂教学模式相结合,探索翻转课堂的“课前-课中-课后”三阶段教学流程设计,结合英语专业生态文学课程教学设计与实践,分析了借助MOOC资源制作SPOC的策略,提出了SP
教海探新 |
高等数学课程中三个教学内容的课堂教学设计方法探讨
摘 要:文章针对高等数学中的复杂函数、定积分、常微分方程三个部分教学内容,在课堂教学中使用计算机与数学软件分别予以图像展示、工程应用展示及建模案例展示的教学设计方法,使学生可以从视觉感知、数学理论应用及逻辑推理与知识应用相结合的角度加深对课堂内容的理解、掌握和使用,实现提高高等数学课堂教学质量的目标。 关键词:MATLAB;函数图像;视觉感知;数值积分; 函数;目标追踪模型 中图分类号:G6
教海探新 |
基于“翻转课堂”的案例教学法在不动产估价课程教学的应用
摘 要:“翻转课堂”已经成为高等学校教学改革的方向标。不动产估价课程是高等学校土地资源管理和房地产经营管理等相关专业的核心专业基础课。文章拟在“翻转课堂”理念的基础上引入案例教学法,将二者嫁接,形成一个有机整体,并将之应用到不动产估价课程教学之中。在实际操作中,以帮助学生在课堂上把课前所学的知识内化、提升为目标,结合不动产估价课程应用性较强的特点,从课前-课中-课后三个环节进行课堂教学模式的设计
教海探新 |
以就业为导向的分层教学法在药事管理学课程教学中的应用研究
摘 要:为了提高药事管理学课程的教学质量,在药事管理学教学过程中根据学生的就业方向进行分层,组成三个学习小组,针对各组的就业需求设置学习目标、学习内容和教学模式,教学过程中综合采用翻转教学、PBL教学、项目教学和任务驱动教学等教学模式,教师分层带教进行有针对性的指导,学生成绩根据分层情况进行评价,从而提高学生的学习兴趣,增强自主学习能力,提高本科毕业生的就业质量。 关键词:就业;分层教学法;药
教海探新 |
社会学研究方法论课程针对思政专业研究生教学方法的探索与实践
摘 要:在思想政治教育专业研究生课程中开设社会学研究方法论这门课实现了研究方法和基础理论的专业融合,具有非常重要的意义。文章在分析了目前国内高校在社会学相关课程教学中的经验基础上,在思想政治教育专业研究生中使用访谈法,从教学内容、教学方式、考核方式、认知与态度四个方面进行了调研,对课程教学中存在的问题进行了分析,并提出相应的解决思路。 关键词:社会学研究方法论;研究生;教学方法 中图分类号:
教海探新 |
基于SPOC的大学英语课程思政教学设计实践
摘 要:作为一种教学新模式,SPOC模式在新发展阶段作用深远,能够推动立德树人教育目标的达成,故文章以大学英语课程为核心,基于SPOC教学模式,构建课程思政教学设计,开展实践活动,旨在深化大学英语教学,优化英语课程教育价值,从整体上提升大学生的思想道德修养水平。 关键词:SPOC模式;课程思政;大学英语;教学设计;实践活动 中图分类号:G642 文献标志码:A
教改新论 |
专业认证背景下马克思主义基本原理课程改革
摘 要:高校马克思主义基本原理是思想政治理论系列课程的重要组成部分。基于工程专业认证大背景下,探讨了马克思主义基本原理概论课程在高校课程中的地位、作用和意义,并强调了新时代教育发展中该课程改革的必要性。从科学精神与人文精神相融合以优化教学体系、加强马克思主义基本原理理论性与工科实践性的联系、发挥学生的主观能动性和完善考核制度这四个方面将工科专业课程与马克思主义紧密联系,研究成果可为高校工程教育类
教改新论 |
材料力学课程线上线下“混合式”教学模式的改革与实践
摘 要:材料力学课程线上MOOC教学资源建设,极大地推广了本门课程在全国范围内的应用,同时也推动了校内本科教学中线上、线下“混合式”教学模式的改革和建设。文章基于“互联网+”的材料力学课程教学模式的建设及实践经验,总结了现代信息技术在传统基础力学课程教学中的应用成果,指出当前基于互联网智慧教学工具的线上、线下“混合式”材料力学课程教学内容、教学方法和考核形式,对改变教师的教学理念、培养学生自主学
教改新论 |
基于OBE理念的混凝土与砌体结构设计课程教学改革与实践
摘 要:基于产出导向教育(OBE)理念,将混凝土与砌体结构设计课程教学目标项目化,实施了线上线下混合教学方法,构建了以项目驱动的全过程、多元化的考核模式。学生在教学过程中通过完成项目目标,形成了知识-能力-素质全面提升的教学格局,全面激发了学生的参与度。结果表明,以项目驱动、线上线下混合教学和全过程、多元化的考核模式有效调动了学生的学习主动性,学生应用能力和实践能力得到很好地锻炼,通过课程的拓展
教改新论 |
“双一流”背景下农业植物病理学课程改革
摘 要:农业植物病理学是植物保护专业的核心主干课程,在植物保护人才培养中占有重要的地位,在“双一流”建设背景下,东北农业大学农业植物病理学课程构建了具有北方寒地特色的课程知识体系和网络教学资源。以学生为中心,注重科研与教学融合、理论与实践并重,采用启发式与讨论式相结合的互动式教学模式,更新了教学手段,改革了课程考核方式,学生创新能力和实践能力大大提高。 关键词:“双一流”;农业植物病理学;课程
人才培养 |
基于高校高中人才贯通培养的高招宣传策略分析
摘 要:高质量的生源是高校人才培养的起点,是“双一流”建设的重要基础。从北航江苏招生的实践出发,系统梳理江苏文化教育成果、高中教育及高考方案等方面的情况,比较分析近三年来江苏招生以及北航江苏籍学生培养的数据,横向比较发现江苏籍学生进校后的发展情况,进一步总结提炼高校高中人才培养贯通融合的特性。通过学生及家长问卷调查、中学校长、师生访谈以及相关数据分析等形式,发现江苏招生学生家长满意度低、指标投放
人才培养 |
课程思政视域下工程训练实践育人模式探究*
摘 要:立德树人要求坚持德育为首,以立德为根本,以树人为核心,这是高校坚持社会主义办学方向的根本要求;课程思政要求各类课程与思想政治工作同向同行,形成协同效应;实践育人要求丰富实践内容,创新实践形式,加强实践育人环节,构建理论育人与实践育人协同体系,是高校德育工作应有之义。文章结合课程思政和立德树人内涵,将高校工程训练中心打造成为重要的实践育人平台,探索工程训练实践育人的内容、措施和方法,对贯彻
人才培养 |
新时代师范类专业学生核心素养提升机制构建
摘 要:振兴教师教育是新时代国家作出的重要战略部署,全面提升师范类专业学生核心素养是强化教师教育的关键所在。文章以池州学院师范类专业学生核心素养培养中存在问题为切入点,诠释了师范类专业学生核心素养内涵,提出了促进师范类专业学生核心素养培养的五大机制,对指导师范类专业建设具有启示意义。 关键词:教师教育;核心素养;内涵;促进机制 中图分类号:C961 文献标志码:A 文章编号:2096-000
人才培养 |
“德技并修、四维赋能”的高师院校教学技能训练课程创新实践*
摘 要:教师技能训练课程是培养师范生职业能力的核心课程。师范院校的大多教学技能训练课程注重教学技能的传授而忽略了教师师德的养成教育,关注教学技能的学习而缺乏全方位的实训。文章研究以本校英语教育专业构建的“德技并修、四维赋能”教学技能训练课程为依托,探讨如何通过“课前在线自主学习、课堂协同学习、课后移动拓展学习、课余项目实践学习”四个维度开展教学技能研训,使学生在“教学技能与岗位能力”双重建构的课
高校思政 |
制度自信融入高校思想政治理论课教学路径研究
摘 要:制度自信融入高校思想政治理论课教学由高等教育的人才培养目标、思政课的课程性质和目标以及当代大学生制度自信现状所决定。针对制度自信融入高校思政课教学存在的问题和不足,思政课教师要讲清楚中国特色社会主义制度如何形成、优势何在、怎样构成、效能怎样等。制度自信融入高校思政课教学必须遵循渐进性、渗透性、示范性、实践性原则,从思政课教师素质提升、课程教学内容把握、教学改革、实践教学开展和与其他课程形
高校思政 |
高校思想政治理论课新课程体系下新型教学文化的构建
摘 要:随着全民教育的推行发展,思想政治理论的学习地位逐渐提高。思想政治理论课程是当前高校教学课程的重点关注对象,思想政治理论是培养学生思想政治教育的有效途径。高校思想政治理论课程的合理建设满足了当前国家教育行业对学生综合素质的严格要求,提高全体学生的综合素质能力,主要基于学生思想道德修养的建设,即思想政治理念的正确树立。高校在发挥思想政治理论课程的特定效用时,促进其思政体系的教学文化构建,有效
高校思政 |
高校课程思政的资源及开发研究
摘 要:课程思政是对课程的思想政治教育资源的有效开发与转化。科学合理有效的资源开发是课程思政建设的重要前提和必要步骤。为有效地破解课程思政“贴标签”“两张皮”问题,从课程资源学、思想政治教育资源学的视角作学理分析,具有方法论意义。探析课程思政的思想政治教育资源的来源内涵、内容范围,针对课程思政的思想政治教育资源的类型、结构、开发原则和方法进行系统分析,从而把握资源开发之旨。 关键词:高校;课程
高校思政 |
课程思政融入软件工程导论课程教学的探索与实践
摘 要:目前大部分高校讲授专业课的教师只注重专业知识的传递、指导和解惑,未能在课程教学环节中融入思政元素,多角度、全方位地把思想政治工作贯穿整个教育教学过程中。结合全国高校思想政治工作会议精神,主要阐述对课程思政的理解,以软件工程导论课程为例,提出了如何在专业课中开展课程思政建设的方法和措施,为思政元素融入专业课堂,全过程、全方位教书育人提供参考。 关键词:思政教育;课程思政;软件工程导论
高校思政 |
基于集体主义精神塑造的研究生思想教育模式探索与实践
摘 要:在高校学生管理与培养工作中,研究生群体集体荣誉感的养成至关重要。文章从学院层面探讨了培养研究生集体主义精神而构建起“一主线、两队伍、三平台”思想教育模式,寻求研究生集体荣誉感的养成方法。并对于研究生个人的发展、研究团队的共同进步以及高校研究生思想政治教育工作的有效进行均具有一定的积极意义。 关键词:集体主义精神;研究生;探索 中图分类号:G643 文献标志码:A 文章编号
高校思政 |
教育学视角下课程思政教学设计与实施
摘 要:课程思政是新时代高校思想政治教育工作的创新,是落实立德树人根本任务的战略举措。从本质上看,课程思政是新时代对“课程”内蕴的价值理性赋予新涵义的再生概念,其指向的是课程、是学校教育中促进学生全面发展的显性、隐性教育要素的总和。因此,课程思政具有内容间接性、实施隐蔽性和范围广泛性的特点。高等学校深入推进课程思政建设,就要科学进行课程思政教学设计,文章从课程思政目标、内容、实施和评价等显性课程
高校思政 |
高校党建与思政教育协同育人机制构建实证研究
摘 要:高校党建和思想政治教育分属不同领域,但在内在逻辑及现实路径方面息息相关,联系密切,均不可或缺地致力于培养合格的社会主义建设者及接班人。高校党建和思政教育两者相辅相成,扎实的党建基础以及显著的思想政治教育实效能够提升人才培养质量,两者有效融合更是事半功倍。然而,在实践过程中,受主客观因素影响,两者间存在的契合困境,已然成为了党建与思想政治教育协同育人的“绊脚石”。厘清高校党建与思想政治教育
高职论坛 |
高职计算机网络技术专业工程伦理教育探析
摘 要:现阶段,高职院校计算机网络技术专业的工程伦理教育存在明显缺失。本研究从开展工程伦理教育的必要性入手,通过分析高职计算机网络技术专业的工程伦理教育现状,提出从调整专业人才培养方案、设计工程伦理模块化课程教育体系、构建新工科人文教育模式、建立工程伦理教育评价体系以及提升教师工程伦理教育教学能力五个方面探析高职计算机网络技术专业开展工程伦理教育的机制,力求对我国高职院校计算机网络技术专业课程思
高职论坛 |
高职院校专业群建设对区域经济发展的影响分析
摘 要:一个地区经济的发展受政策、资金、技术和劳动者的素质等诸多因素的影响,其中人的要素在经济发展中起着决定性的作用,人才的培养会直接影响着区域经济的发展。山东省是全国最大的化工省份,东营市是全国地炼能力最大的地级市,化工人才的培养直接影响着东营区域化工行业的发展。文章以东营职业学院化工技术专业群建设为例,通过分析东营化工企业员工的结构,考察该校毕业生就业状况,进行实证分析,得出专业群毕业生的数
高职论坛 |
论当代中国高等职业教育发展的新趋势
摘 要:新常态,大众创业、万众创新,工匠精神,“互联网+”行动等一系列国家提出的战略对策以及发展规划,都对目前的教育事业产生了深远的影响以及指导作用。在新时代的发展之下,教育事业要进行不断地改革,不断地为国家的更好更快发展培养人才。面对国家提出的各种战略以及发展规划,高等职业教育方面也要进行相应的发展改革,进行发展道路的探索。在新经济时代下,不断推进教育的更好发展,让教育走优质化技术化应用化的发