期刊详情
查看往期
期刊目录
2021年18期
前沿理论 |
招商银行的发展及启示
[摘 要]近年来,招商银行顺势主动求变,树立 “因您而变”的经营理念,提出打造“金融科技银行”的目标,把科技作为变革的重中之重,通过整合资源,打穿流程,构建全产品、全渠道、全客群服务体系,逐步从客户思维走向用户思维,从经营网点、银行卡走向经营手机银行APP,从交易思维变为用户旅程思维,从资产分层经营转向场景细分客群经营。由于招商银行在业务发展中积累了较先进经验,因此有必要对其进行深入研究并加以借鉴
前沿理论 |
新形势下浙江区域火电经营发展策略探析
[摘 要]自新一轮电力体制改革以来,作为东部沿海发达地区的重点省份,浙江省一直处于改革的“先行”。近年来,整体电力发展迅速,供给保障能力显著增强,电力结构持续优化,但随着省内清洁能源的快速发展,受到能源“双控”可再生能源消纳保障等宏观政策的影响,火电发展空间大幅受限,文章立足于浙江省内火电发展形势,同时结合电力市场化改革的影响,分析提出了新形势下的区域经营发展策略,为省内火电企业实现科学可持续发展
前沿理论 |
民营企业活力激发研究
[摘 要]民营企业作为市场经济的重要组成部分,其发展状况对地方整体经济必然会有很大的影响。甘肃省平凉市民营企业占市场主体的比重达到了98%,但恰恰是另外的2%在整个经济总量当中起着支撑作用,民营企业在整体经济中发挥的作用还微乎其微。因此,如何破解当前平凉市民营企业在发展中遭受的诸多问题,大力激发民营经济的发展活力,已经成为平凉市一个重要课题。文章分析了平凉民营企业现状、存在问题以及存在问题的原因,
前沿理论 |
旅游知识付费:现状、涵义、动因、困境、发展
[摘 要]旅游知识尽管具有较大价值,但相较其他行业在线知识付费仍显滞后。文章从现状、涵义、动因、困境和未来发展趋势五大方面对在线旅游知识付费进行深入分析,为在线旅游知识付费今后的发展提供理论借鉴。 [关键词]在线旅游知识付费;成效知识;教养知识;救赎知识 [DOI]10.13939/j.cnki.zgsc.2021.18.012 随着在线知识付费的快速增长和集中爆发,各类知识付费产业形态显现
前沿理论 |
游客与房东双视角下共享在线短租市场制约与发展研究
[摘 要]随着共享在线短租市场的快速发展,法律法规缺失和监管不到位等问题也日益凸显。通过对西湖景区的游客进行实地问卷调查和西湖区、上城区、下城区等主要城区的房东进行电话访谈,从外地来杭旅客和房东两种视角,以杭州市为例,对我国共享在线短租市场现状、制约因素和发展前景进行了调研,同时,运用较为客观的因子分析综合评价方法,对主要在线短租平台在前期信息甄别、中期监管、后期异议处理等方面进行了比较研究,发现
前沿理论 |
我国新能源汽车消费的制约因素及对策建议
[摘 要]发展与推广新能源汽车对我国产业高质量发展有着至关重要的意义。从国内国际“双循环”新发展格局的战略视野出发,研究探索我国新能源汽车消费的制约因素,有助于从“消费促发展”的角度助推新能源汽车产业高质量发展。文章梳理分析了新能源汽车在续航、充电以及整车综合质量等方面存在的问题,并从加大创新力度、完善充电基础设施配套、塑造消费文化与品牌文化等角度提出促进新能源汽车消费的措施建议。 [关键词]双
前沿理论 |
绿色发展下资源型城市煤炭开发利用效率评价指标体系的构建研究
[摘 要]去产能是资源型城市绿色发展转型的基础,而提高煤炭利用率则是推动煤炭行业由传统资源型产业向高新技术产业转型的关键,煤炭利用率的提高一方面可以优化和升级产业结构,另一方面,更加有利于煤炭行业的可持续发展。构建煤炭开发利用效率评价指标体系,有利于巩固去产能的结果,同时对煤炭资源型城市的产业结构转型升级,具有一定的意义。 [关键词]开发利用效率;去产能;评价指标;绿色发展 [DOI]10.1
区域与城市经济 |
长三角地区新型职业农民培养路径研究
[摘 要]新型职业农民的培养是国家振兴农村的重要一环,传统农业条件下农民靠天吃饭,生产规模小,劳动生产率低,市场意识不强。作为新型职业农民就要有专业知识、会经营、懂管理,要达到这样的目标,就要对农民进行培养。长三角地区经济较为发达,基础较好,有条件在培养新型职业农民方面走在全国前列,文章对长三角地区进行分析,找出在职业农民培训方面存在的问题,给出相应的对策建议。 [关键词]长三角;新型职业农民;
区域与城市经济 |
惠州创新型城市建设研究
[摘 要]我国创新型城市建设是在建设创新型国家与实施自主创新战略的背景下兴起的城市发展思路,是建设创新型国家的重要组成部分。2016年5月,《惠州市国民经济和社会发展第十三个五年规划纲要》文件中明确提出,惠州市在“十三五”期间将实施创新驱动战略,建设创新型城市。本研究梳理了创新型城市的内涵和基本特征,总结了惠州创新型城市建设的现状,通过创建城市创新能力评价指标体系,采用实证分析法,对惠州市的创新能
区域与城市经济 |
经济政策不确定性对城镇居民消费的影响
[摘 要]近年来,随着经济全球化趋势的不断蔓延,我国的整体经济也在不断地发展和进步,经济结构的调整使我国的国民经济发展得到了进一步的提升。经济政策下的城镇居民消费形式主要取决于市场政策,现阶段我国的宏观经济环境复杂多变,政策不确定性指数总体水平较高,所以在我国整体的经济发展中,重投资出口、轻消费的经济增长模式的不稳定性问题亟待解决。文章针对当前的经济政策进行了分析,研究了经济政策的不确定性对城镇居
区域与城市经济 |
农村地区公共卫生应急管理机制研究
[摘 要]近年来,随着经济的发展,农村公共危机形势严峻,文章以CNKI和Web of Science中有关农村公共危机文献作为数据来源,采用文献计量等分析法对文献进行系统梳理和回顾。随着时代的发展,该方面的研究呈现出不断变化和多学科交叉融合的整体发展趋势,已形成一定的研究热点。此研究对了解和分析国内外公共危机应急管理研究的发展动态、掌握国内目前此主题研究的发展态势以及对后续学者的研究等提供有益参考
区域与城市经济 |
场域理论视角下的易地扶贫搬迁的可持续发展问题研究
[摘 要]易地扶贫搬迁作为政府主导的减贫工程,在一定程度上,解决了“一方水土养不起一方人”的困境,但也面临着可持续发展动力不足、易地搬迁主体“缺位”等问题。作为一个由政府主导建构起来的场域,易地扶贫搬迁有其自有的运行逻辑及特殊的社会行动主体。要解决这一场域中的诸多困境,就必须从其建构的方式、规则、行动者的实践方式等方面进行分析来提出相应的策略,最终才能实现易地扶贫搬迁可持续发展。 [关键词]易地
区域与城市经济 |
内蒙古沿黄经济带经济增长态势分析
[摘 要]文章从产业结构、经济增长总量、人均GDP、进出口等几个方面分析了内蒙古沿黄经济带7个盟市的经济增长状态,并提出了相应的高质量发展建议。认为沿黄经济带发展应逐步推进,稳扎稳打,先分后整,求同存异;共同推进内蒙古沿黄经济带的内向和外向发展,形成产业集聚圈;引进人才,继续部署产业结构调整,提高产业效率,进行创新发展,增加产品技术含量,调整和前进并行。 [关键词]内蒙古沿黄经济带;经济增长;人
区域与城市经济 |
昆明市文化消费能力提升对策研究
[摘 要]“十一五”以来,昆明市城镇居民文化消费增长居全国前列,然而还存在着城镇居民文化消费水平低、结构和层次待提高、消费观念有待提升等问题,需要通过增强消费能力、提升消费需求、激发消费潜力、加快公共文化设施建设等措施予以解决。认为应当提高收入水平,不断增加昆明城镇居民文化消费承受能力;降低文化消费门槛,提升市民文化消费欲求;培育文化消费热点,激发昆明文化消费潜力;完善公共文化设施建设,带动昆明文
区域与城市经济 |
新常态下中卫高新技术开发区经济转型升级策略研究
[摘 要]高新技术开发区是经济发展重要载体,是带动区域经济发展的强大引擎。目前,中卫高新区存在经济规模小、内生动力不足、创新能力不足、管理体制机制不活等发展瓶颈。新常态下高新区应遵守市场经济规律,采用体制机制创新、狠抓产业高端聚集发展、深化科技创新等策略,真正意义上转型升级为高新技术创新示范区、创新政策和体制机制改革的试验区。 [关键词]高新开发区;粗放型向集约型升级;创新人才 [DOI]10
财政与金融 |
投资者情绪、极差与波动率预测
[摘 要]文章结合已实现极差指标、期权隐含信息以及投资者综合情绪指标,构建HAR-RR-IV-SK-CICSI模型并对其预测效果和机制进行了实证研究。研究发现,日、周、月已实现极差对未来波动率均有显著的预测能力,且日、周极差更适用于短中期的预测,而月波动率在长期预测中的表现更为显著;相比于HAR-RV类模型,HAR-RR类扩展模型更精确有效;CICSI指标不必通过隐含波动率及风险中性偏度而间接影响
财政与金融 |
先行示范区金融科技创新与实践
[摘 要]深圳作为社会主义先行示范区,近年迅速成长为全球领先的金融科技中心。在金融科技领域,深圳进行了顶层的布局与创新实践。深圳科技金融创新的经验有:金融科技产业规模超过百亿元,打造全球领先的金融科技中心;搭建了本土金融科技支持政策架构与国家顶层设计支持;引进布局重要的金融科技基础设施及头部企业,大力扶持本土金融科技企业成长,金融科技产业群蓬勃发展;打造金融科技载体园区,扶持初创型金融科技企业集聚
财政与金融 |
中国住房公积金贷款制度的完善路径探索
[摘 要]住房公积金贷款制度实施了近20年的时间,形成了一套完整的运行机制。住房公积金制度是一项福利制度,极大地促进了我国的住房体制改革,促进了房地产市场的快速发展。随着民营企业的生存压力越来越大,住房公积金制度很难在民营企业实施,这样的局面使得住房公积金制度失去了应有的公平性。对当前中国住房公积金贷款制度面临的现状进行分析和研究,认为目前我国住房公积金管理中心职能定位存在问题,住房公积金贷款效率
财政与金融 |
基于Multiquadics拟插值法下CEV模型上的障碍期权定价
[摘 要]考虑了常方差弹性系数定价模型(CEV)下的障碍期权定价,通过Multiquadics拟插值法逼近的方法重新描述了障碍期权的期权定价公式。给出了差分方程的数值解法,并对其一致性和收敛性进行了分析,最后通过数值模拟分析验证Multiquadics拟插值法在障碍期权上定价的稳定性和精度. [关键词]Multiquadics;CEV模型;障碍期权 [DOI]10.13939/j.cnki.z
财政与金融 |
代际差异视角下农民参加新型农村养老保险影响因素研究
[摘 要]从代际差异视角出发,通过调查探讨不同世代农民参加新型农村养老保险影响因素,以更好地理解不同世代农民的参保行为特点。同时,基于研究发现,提出针对性建议,为优化农村新农保制度实施提供理论借鉴,促进新农保制度在农村的良性发展和保障效果的有效发挥。 [关键词]新型农村社会养老保险;代际差异;农民 [DOI]10.13939/j.cnki.zgsc.2021.18.065 2018年2月2
财政与金融 |
建筑施工企业应收账款资产证券化的研究
[摘 要]文章站在建筑施工企业角度,研究应收账款资产证券化。建筑施工企业应收账款居高不下,大量应收账款影响施工企业正常运营,文章阐述了应收账款证券化是解决该不良影响的一个可行途径。同时从实务层面总结了应收账款证券化的重点与难点:在实际工作中,建设单位的谨慎保守态度使应收账款证券化所必需的合同条款突破工作很难进行,施工企业在管理应收账款过程中,何种应收账款适合证券化管理也缺乏比较客观的标准。突破合同
财政与金融 |
住房公积金数据服务发展研究
[摘 要]住房公积金数据服务是住房公积金管理服务迈向科学化、规范化、信息化的重要环节。文章以山东省淄博市博山区公积金为例,分析了地方住房公积金数据服务发展现状,指出发展过程中存在的问题和不足,提出了合理化建议:建议政府相关部门尽快将缴纳公积金写入劳动合同文本,增强住房公积金的影响力;将区机关事业单位劳务派遣人员列入缴存范围;强化部门联动,形成工作合力。 [关键词]住房公积金;民主保障;归集扩面
产业经济 |
基于乡村振兴战略的现代农业体系构建研究
[摘 要]构建现代农业体系是实施乡村振兴战略的重要内容和关键举措,文章从产业振兴和建设现代农业体系的关系入手,分析了构建现代农业体系存在的问题,并从一、二、三产业融合发展等多个领域,对构建、发展现代农业体系提出了行之有效的对策建议。认为建设完备的现代农业体系,离不开新型农业经营主体的培养。应当努力实现生产手段科技化,实现产业经营一体化和一、二、三产业的融合发展;坚持适度规模经营的原则,科学推进土地
产业经济 |
开发性金融支持随州香菇产业发展的战略思考
[摘 要]文章从香菇的全产业链出发,结合高质量发展的时代要求,分析了随州香菇产业发展的制约因素,指出了香菇产业高质量发展的“扩大规模”和“提档升级”两大方面,围绕政府和开放性金融在香菇发展中的定位和作用,相互配合,发挥好开发性金融的“融资、融智和融制”优势和政府组织协调优势,按照“有所为有所不为”的方针,提出建议:适当建立菇耳林养殖保护区、规范整合香菇菌种的生产经营体系、适当建设香菇种植示范基地、
产业经济 |
特色产业助力精准帮扶模式实证研究
[摘 要]作为产业扶贫脱低的主要生力军,合作社自有的“益贫”特征成为精准扶贫脱低的理想载体。昌平田园盛业农业合作社“黄花村”产业扶贫模式在定位抓住了合作社扶贫特点,根据地区生态特色、黄花植物资源优势,挖掘特色产业,打造一二三产融合发展的“黄花村”模式,既扶贫又扶智,为首都特色产业精准帮扶提供借鉴。 [关键词]特色产业;精准帮扶;黄花村 [DOI]10.13939/j.cnki.zgsc.202
产业经济 |
农业PPP项目发展瓶颈及路径研究
[摘 要]为促进农业产业发展,解决农业企业在社会资本市场上融资难、负担重的问题,我国在农业生产建设环节引入PPP融资模式。但从近几年农业PPP项目发展速度、质量上来看,我国农业PPP项目处在瓶颈阶段,仍存在项目投资途径少、政策贯彻不彻底、缺乏有效利润点、税收模式不完善等问题。文章着眼如何提高农业项目参与主体的积极性,充分利用政策资源,促进农业产业现代化、规范化,使我国从农业大国变身农业强国。 [
产业经济 |
居民消费结构升级对产业发展的影响研究
[摘 要]改革开放以来,我国经济发展势头迅猛,居民消费水平显著提高,产业结构不断优化升级。据统计,我国2019年居民恩格尔系数为28.2%,连续八年下降,个性化、品质化、多样化的消费市场活跃。文章分析当前我国居民消费结构的发展趋势以及对产业发展带来的机遇,提出影响产业发展的消费结构因素,并提出产业结构升级的新思路。 [关键词]居民消费结构;产业发展;产业优化 [DOI]10.13939/j.c
产业经济 |
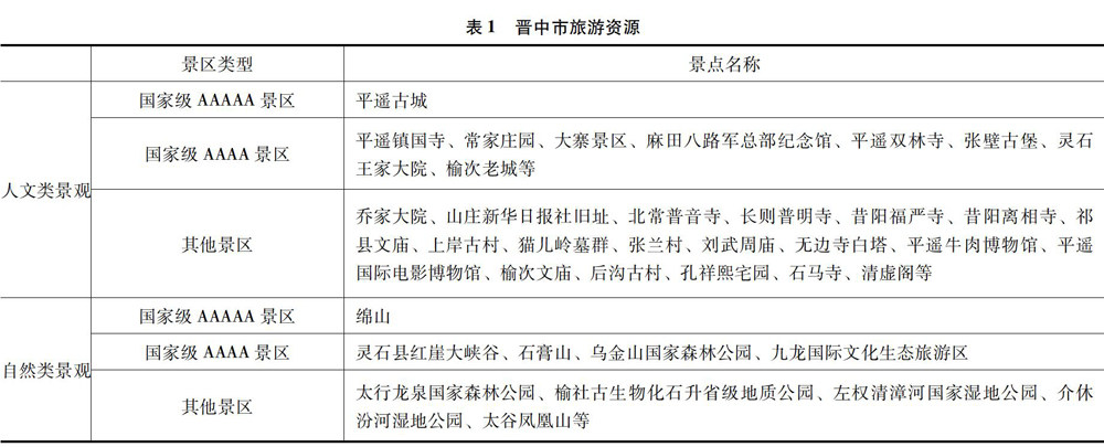
全民旅游时代晋中市文化旅游融合发展新思路
[摘 要]晋中市地处山西省中部,拥有丰富的文化和旅游资源,然而近年来晋中市部分景区频繁爆出负面新闻,表明晋中市旅游产业发展存在缺少精品旅游路线、景区商业气息浓重、文化气息不足、宣传手段单一等问题,游客的大量流失进一步说明晋中市旅游产业的发展已无法满足游客对旅游的美好向往以及市场对旅游行业的要求。为解决上述问题,推动当地经济快速、持续发展,文章以全民旅游时代为背景,以晋中市为研究对象,结合晋中市旅游
贸易投资 |
中国服务贸易竞争力的提升策略研究
[摘 要]服务贸易竞争力是衡量国家经济发展水平的重要指标,目前中国已是服务贸易大国,也是服务贸易逆差第一大国,要向贸易强国转变,必须在全球价值链背景下,坚持市场在资源配置中的决定性作用,深化服务业供给侧结构性改革,扬长补短,不断提升服务贸易国际竞争力。 [关键词]服务贸易;高质量;竞争力 [DOI]10.13939/j.cnki.zgsc.2021.18.086 随着新时代中国经济“由高速
贸易投资 |
我国新型海外利益保护体系建设研究
[摘 要]当前中国企业政府、企业、组织和公民参与国际活动,保障国家各种形式的海外利益成为一个重要课题。文章通过对海外利益这一概念进行阐述,进而梳理了我国海外利益保护的现状及面临困境,提出了五项海外利益保护的基本原则和三层海外利益保护机制。从五个海外利益保护的主体和七道预防保护防线出发,提出相应的实践主张,以期为政策规划提出建议,为走出国门在海外经营的企业和公民提供理论指导。 [关键词]海外利益;
贸易投资 |
污水处理投资项目经济效益评价实证研究
[摘 要]污水处理项目一般属于政府投资的公益性项目,因其具有一定的非经营性,在项目的评估过程中采取什么样的效益参数作为评估依据,直接影响到项目评估结果的合理性。文章以河北省保定市污水处理厂为例,分析并评价其污水治理的投资保障及投资效益,旨在提出评价污水处理投资项目是否具有经济可行性的思路和方法。 [关键词]污水处理项目;经济效益;效益参数 [DOI]10.13939/j.cnki.zgsc.2
贸易投资 |
中小投资者权益保护下的信息披露制度探究
[摘 要]随着我国经济的发展,我国证券市场的规模不断扩大,投资者的数量也越来越多,中小投资者成为我国现阶段证券市场的主要参与群体。由于中小投资者处于信息弱势地位,抗风险能力和自我保护能力较差,合法权益极易受到侵害,因此维护中小投资者的合法权益是证券市场持续健康发展的基础。近些年来,我国中小投资者权益保护工作取得了积极成效,但是与保护投资者合法权益的要求相比还有较大差距,中小投资者维权的案件屡见不鲜
贸易投资 |
国际工程投标策略及成本控制
[摘 要]文章通过对施工过程的人工、材料、机械等直接影响成本的因素进行了分析和研究,在工程施工中如何通过有效的控制方法来达到控制工程成本的目的。认为首先应当做好施工准备,重点是对施工中的技术标准规范进行认真的研究,寻求经济可靠的施工方案,从而降低成本;要做好人、机、料的控制;加强施工过程中的质量管理,做到工程施工的一次性合格,避免返工现象的发生。同时,要做好工程中的费用索赔管理,从成本分析、成本预
贸易投资 |
欧盟《外国直接投资审查框架条例》对我国企业影响分析
[摘 要]2020年10月11日欧盟《外国直接投资审查框架条例》的正式生效,从根本上改变了欧盟外资安全审查空白的局面,也使得我国企业进入欧盟投资的难度进一步增加。文章从审查条例的规定内容入手,分析外资审查条例中的制度设计,进而探讨出对我国投资企业的影响,并为我国企业能顺利进入欧盟市场提出相关建议。 [关键词]欧盟外资审查;企业投资;审查条例 [DOI]10.13939/j.cnki.zgsc.
企业管理 |
中小企业“专精特新”发展的价值及实现路径
[摘 要]中小企业是新时期拉动经济增长的重要引擎、技术创新的核心主体,是实现产业高质量发展的主要驱动力。在战略与机遇并存的新发展时期,中小企业“专精特新”发展不仅有着国际国内两方面的宏观意义,从中观产业层面来看,“专精特新”将实现企业发展与经济社会发展的双重价值。通过技术赋力、机制赋权、文化赋能将为中小企业的专精特新发展提供实现路径。更为重要的是,思考后疫情时代如何从点到面,从面到体的构建系统能力
企业管理 |
企业文化作用于高质量发展的机理研究
[摘 要]党的“十九”大报告指出,我国经济发展转型,从“量”向“质”发展。经济高质量发展的根本是企业的高质量发展。企业的高质量发展,离不企业文化的建设。文章分析了企业文化作用于高质量发展的机理与途径,详细解析了日本企业文化内涵,并研究文化落实到高质量发展中的具体路径,研究结论对我国企业文化建设在新时代竞争环境下实现高质量发展将有积极的启示。 [关键词]企业文化;高质量发展;日本企业 [DO
企业管理 |
新形势下企业经济管理的创新对策分析
[摘 要]新时期社会经济发展为企业创造一个稳定发展的大环境,受社会主义市场经济体制影响,企业在扩大发展过程中需要解决一系列的问题,迎接时代发展的新挑战。企业在此发展背景下,其自身经济管理模式及管理效果对自身可持续发展就显得尤为重要。文章对企业经济管理的重要性介绍,分析新形势经济管理工作面临的问题,针对问题提出对应创新对策,旨在以此为优化企业经济管理模式、促进企业长久发展提供有力帮助。 [关键词]
企业管理 |
劳动者工作时间保障的问题与建议
[摘 要]我国对劳动者工作时间的法律保障尤为重视。但在现实中,劳动者的工作时间却过长,劳动者休息权得不到保障。我国为保护劳动者的相关权利,出台了很多法律和政策对劳动者进行保护,但其中还存在诸多细节问题和法律解释不明确等问题,加之法律的监管不到位和相关救济手段失灵,劳动者权利日益受侵害的现象并没有得到很好的解决。文章研究我国劳动者工作时间的法律保护现状,通过分析劳动者工作时间法律保障方面存在的问题,
企业管理 |
论企业营销管理的关键点
[摘 要]文章通过梳理企业营销管理的关键点,从一切以市场为中心,选择优秀的管理人才及营销人员,做好市场调查,突出产品卖点,落实产品销售渠道,科学的定价策略,营造良好产品及企业的口碑,真心诚信服务赢得顾客信赖等角度阐述分析,抓住企业营销管理的关键点,让企业营销有章法可循,有路径可走,对提升企业营销管理有一定借鉴经验。 [关键词]市场;营销管理;市场调查 [DOI]10.13939/j.cnki.
企业管理 |
环保企业的商业模式解读
[摘 要]随着互联网信息时代的到来,环境保护的理念深入人心。在“十三五”规划中提到了要加快改善生态环境,环保产业顺势已成为一个“重中之重”的产业。如果要推动环保产业的发展即需首先具备战略思维,从宏观经济发展方面分析环保产业的机遇,从宏观政策方面分析环保产业的走向,在此基础上综合内外部各类因素,共同促进环保产业的发展。某种意义上来讲,环保产业始终与国家的环境建设密切相关。近年来,在政府积极支持下,我
企业管理 |
目标成本管理在企业经济管理中的应用
[摘 要]企业经济管理中开展目标成本管理工作,旨在通过有效控制生产成本,提高企业的经营收益。文章论述了目标成本管理在企业经济管理中的重要性,结合市场发展趋势及企业目标成本管理中存在的问题进行综合分析,从多方面的角度出发,提出了合理的应用措施,进一步优化企业目标成本管理方式,提高企业经济管理水平,促进企业经营发展。 [关键词]目标成本管理;企业;经济管理 [DOI]10.13939/j.cnki
市场营销 |
企业社会责任主题策略对消费者品牌态度的影响
[摘 要]通过情境实验研究发现:企业内外部社会责任一致性是企业社会责任活动主题匹配性与连贯度产生交互作用的边界条件,不同企业内外部社会责任一致性下,采用不同的企业社会责任主题策略,会产生不同的效果。企业在开展社会责任活动时,不仅要关注内外部社会责任的资源分配,也要关注开展社会责任的内容以及投入的时间,以更好地形成竞争优势。 [关键词]企业社会责任主题策略;内外部社会责任一致性;品牌态度 [DO
市场营销 |
网络经济下企业营销价值关系改变和营销创新研究
[摘 要]网络经济下企业营销已经发生较为明显的改变,以往的企业的营销范围、需求、渠道都在互联网技术的推动下发生了与以往不同的变化。而在营销中所呈现的价值关系也发生了改变,以往的企业与利益相关者、企业与信息提供者、企业与消费者之间的营销关系出现了本质上的“价值”改变,这些改变造就了新型的企业网络营销需求,所以必须做出营销创新适应改变,才能在企业的发展中打造更加契合“网络”的营销模式,保障企业在线上、
市场营销 |
泰山玉品牌认知度研究
[摘 要]泰山玉产自泰山的特有玉石,生产历史短,知名度不高,在珠宝玉石市场份额较小。文章分别对公众和泰山游客开展问卷调查,包括泰山玉产地、特点、品牌、认知渠道、认知期望、购买欲望等。通过对两种调查群体的数据分析,发现不同人口学特征人群对泰山玉产品及品牌的认知程度,对比分析泰山玉与泰山、泰山石及其他玉石认知差异,分析不同人群的认知渠道、认知期望和购买期望,了解大众及泰山游客对产品的认知需求和购买期望
市场营销 |
广告中运用Emoji网络表情符号对消费者反应的影响
[摘 要]Emoji表情符号在网络与社交媒体上的盛行,尤其成了年轻人沟通交流的宠儿。广告业使用Emoji拉近与年轻消费者的距离,增强了品牌趣味性的延展与发挥。文章通过问卷调查和使用SPSS 23进行数据分析,探究了Emoji广告通过情感提升的中介效应达到形成品牌偏好的作用,并提出相关建议。 [关键词]Emoji;网络表情符号;广告效果;广告创意 [DOI]10.13939/j.cnki.zgs
市场营销 |
基于4P理论和SWOT分析的内衣品牌营销创新研究
[摘 要]“维多利亚的秘密”(以下简称维密)是国际领先内衣品牌之一。文章对维密营销策略方面进行创新,为消费者提供满足他们个性化需求的产品与服务,打造轴心概念的新卖点。通过建立网络平台,用户能够通过 3D 扫描和线上定制设计出属于自己的性感的、合身的、舒适的内衣。这样维密不仅可以突破固有的品牌形象,重新建立新的口碑以维持消费者,还可以巩固其在时尚产业中内衣市场的领导地位。 [关键词]私人定制;顾客
市场营销 |
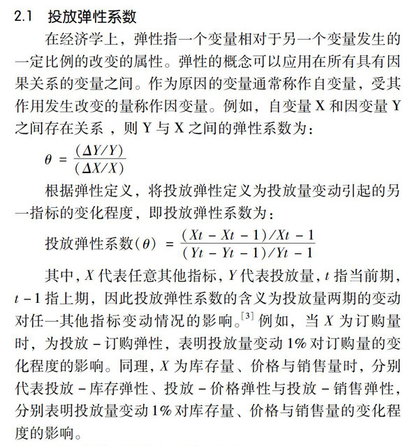
数据驱动下的卷烟精准投放探究
[摘 要]在市场化取向改革中,烟草行业如何与大数据、消费者需求相结合已成为卷烟精准投放工作的重要部分。文章通过分析重庆烟草(销售)公司精准投放的实践案例,提出了投放弹性系数,并以此为精准投放提供了一定指导。 [关键词]卷烟投放;弹性系数;精准投放 [DOI]10.13939/j.cnki.zgsc.2021.18.132 当前,烟草行业正在推行卷烟市场化取向改革,试图从消费者需求来优化现有
市场营销 |
消费者视域下餐饮营养健康需求的调查分析
[摘 要]科学合理的膳食是人体从事一切活动的基础,而大学生作为社会建设的未来希望,平衡的膳食,合理的营养摄入对于他们身心健康发展显得尤为重要。本研究以高校在校大学生为调查对象,采取线上问卷调查的方式,通过对105名在校大学生进行营养摄入、基础营养餐食知识以及饮食行为和习惯的调查,发现大部分的在校大学生缺乏基础的营养餐食知识、营养元素的摄入严重不足,暴饮暴食问题普遍,垃圾食品摄入过多,一日三餐时间分
人力资源 |
大数据时代薪酬管理新变
[摘 要]目前,在我国企业的薪酬管理体系中,普遍存在薪酬结构单一,缺乏灵活性和公平性以及客观性的现象。根据大数据发展和时代变化的要求,企业的薪酬管理应该积极应对数据时代带来的机遇和挑战,推动创新和变革。文章对传统的工资薪酬进行分析,包括薪酬管理的现状、新变重要性、机会和挑战以及创新应用,除此之外,还研究了企业薪酬管理改革的新方向,并对现存问题提出了应对策略。 [关键词]大数据;薪酬管理;新变
人力资源 |
退休老年人再就业行为影响因素的研究
[摘 要]近年来我国老龄化程度加深,抚养系数上升,家庭养老能力弱化,社会养老负担加重。文章将从老年人再就业行为的角度分析老年人再就业问题,通过对266位广州市城区老年人的再就业行为影响因素进行数据收集,并通过列联分析影响因素的相关关系和使用logistic模型进行回归分析。研究结果显示低龄老年人、无退休金和退休前职业是体制内的老年人再就业的概率较高。 [关键词]老龄化;老年人再就业行为;积极老龄
人力资源 |
借鉴德国胡格模式与顺丰共同设计大学生储备人才培养途径
[摘 要]随着顺丰公司业务不断拓展创新,市场竞争的加剧,随之而来的是对人员个性化、多样化、特性化的需求迫在眉睫,为保证新业务的顺利进展,能够在第一时间匹配相对应的人员以满足新业务的需求,在此背景下,以 顺丰公司“丰才千人计划”项目为基础,借鉴的德国职业教育胡格模式由院校和顺丰公司共同研讨、探索设计将大学生引入作为后备管理培训生人才队伍的重要途径,可持续培养具有顺丰基因的人才储备,以满足顺丰业务发展
人力资源 |
云南省会计人才培养与社会需求适配性研究
[摘 要]经济大环境的快速变革对于会计人才教育和培养提出了更新更高的要求,本文通过调研了解云南省会计专业教育及市场需求情况,结合云南省现状,分析目前云南省高校会计教育中存在的问题,探究市场定位下会计人才的知识技能需求结构,并提出相应的建议。认为会计人才的培养应当打牢基础会计知识,构建会计知识架构;创新意识与教学、工作相结合;细分市场、定位未来云南省发展情况;还应注重党和会计教育相融合。 [关键词
人力资源 |
日本少子高龄化对策对中国产业劳动力市场的启示
[摘 要]文章旨在从永续发展与危机管理观点,探讨日本面临教育少子化以及产业人力不足(产业劳动力高龄化)的问题时,所提出的管理方案与策略。人口问题,往往是动摇国家的根本问题,当人口的数量出现问题,社会的安定就会出现危机。因此,无论是中国的一胎化政策(人口控管);或是日本的少子高龄化对策(劳动力不足),都可以视为一种危机管理的案例。本文在结论处指出,虽然现今日本国内少子化的问题仍在,但日本由政府带头,
物流与供应链 |
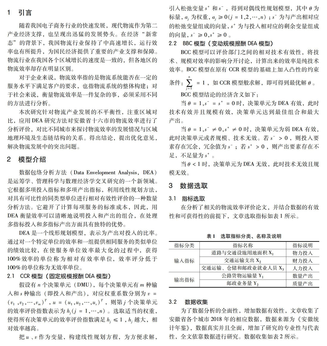
DEA研究方法下的安徽省物流效率评价
[摘 要]通过建立DEA模型的评估指标体系,运用DEAP软件,对安徽省十六个城市的数据指标处理分析,对比不同城市来探讨物流效率的发展情况,提供相关发展建议,为其他地区物流效率评价提供参考。 [关键词]效率评价;物流体系;DEA模型;安徽省主要发展城市 [DOI]10.13939/j.cnki.zgsc.2021.18.152 1 引言 随着我国电子商务行业的快速发展,现代物流作为第二产业经
物流与供应链 |
电商普及时代互联网+智能物流体系的构建策略
[摘 要]在我国电子商务快速发展的新时代,如何构建更加科学和完善的电子商务物流体系,需要引起重视,并采取切实有效措施大力加强创新。文章对电子商务普及时代“互联网+”智能物流体系的构建进行了研究和探讨,在简要分析构建“互联网+”智能物流体系重要价值的基础上,重点分析存在的制约因素,最后就如何构建“互联网+”智能物流体系、推动电子商务物流改革、创新、发展提出优化对策。 [关键词]电子商务;“互联网+
物流与供应链 |
跨境电子商务多平台运营1+X证书标准的探索
[摘 要]文章分析了跨境电子商务多平台运营1+X证书标准的开发思路及内容设置,介绍了基于“1+X”证书制度的跨境电商人才培养模式及跨境电子商务常用运营平台。后续将进行实践,目前已经完成了跨境电子商务专业进行试点1+X多平台运营的前期准备工作。 [关键词]跨境电子商务;多平台;1+X [DOI]10.13939/j.cnki.zgsc.2021.18.157 1 引言 2020年9月,教育部
物流与供应链 |
黑龙江自由贸易试验区对外跨境电子商务制约因素分析
[摘 要]信息化的发展给各行各业都带来了新的机遇,很多企业在发展中顺应时代步伐展开了新一轮的竞争,电子贸易的出现打破了企业传统的营销模式,成为当今世界最为先进的营销手段,其特点是不受时间和空间的限制,让企业的产品可以进行全球化发展,利用电子贸易让全世界的人知道产品,从而在网上进行交易,给企业带来了极大的便利条件,节省了很多成本输出。黑龙江自由贸易试验区的建立遵从了我国“一带一路”的发展战略,和俄罗
物流与供应链 |
基于组合预测模型的我国铁路客运量发展趋势分析
[摘 要]以我国铁路客运量为研究对象,建立描述我国铁路客运量发展趋势的数学模型,并检验模型的合理性和优良性,根据我国1999—2018年的铁路客运量时间序列图,选取描述我国铁路客运量发展趋势的数学模型,构建二次曲线模型、二次曲线指数平滑预测模型和灰色预测模型,并对模型进行求解和检验模型的合理性,综合二次曲线预测模型和二次曲线指数平滑预测模型,建立最优线性组合预测模型并检验合理性,通过曲线拟合的方式
财税审计 |
异常审计收费对审计质量的影响
[摘 要]文章在研究异常审计收费是否影响审计质量时,在对全样本进行回归后,进一步考虑异常审计收费的方向对审计质量的影响。为了使研究结果更为严谨,文章还考虑了四大会计师事务所的特殊影响。实证结果表明,异常审计收费会显著影响审计质量,异常度越大,审计质量越小;更深入地考虑异常的方向后发现,过高的审计收费使审计质量显著降低,过低的审计收费对审计质量的影响不显著。结果表明,我国实践中的监管部门应重点关注有
财税审计 |
新企业所得税法下企业收入的纳税筹划思考
[摘 要]企业财务管理的重要组成部分之一就是纳税筹划,它可以对企业的纳税情况进行科学的分析,减少或规避企业所得税,提高企业的经济收入。新企业所得税法的推出,使得纳税筹划的运行受到了一定阻碍,为了进一步提高企业的经济收入,企业纳税筹划应该在新企业所得税法下,进行科学的筹划,以便节约企业的成本。文章主要新企业所得税法所带来的影响,并提出企业进行纳税筹划改进的相关措施。 [关键词]新企业所得税法;企业
财税审计 |
全过程工程咨询模式对财务管理的影响及应对措施
[摘 要]当前,国家正积极推进建筑业的全过程咨询服务,国家电网公司为了适应国家的新要求,积极探索电网基建的新发展之路,在七个网省公司开展全过程工程咨询试点,形成了“一套人马两块牌子”的特殊咨询公司,即“分公司+子公司”模式,财务管理相应也形成了特殊的管理模式,文章探索这种模式对财务管理的影响,以及财务应采取什么样的措施来积极应对这些影响带来的变化。 [关键词]全过程工程咨询;财务管理;管理模式
财税审计 |
现代企业制度下责任会计运用研究
[摘 要]为了适应现代企业经营机制的转变,追求经济效益的最大化,展现现代科学管理水平,则需要企业注重责任会计的运用,同时要不断完善责任会计制度,健全会计机制。通过发挥责任会计的优势,有助于为企业经营管理者经营决策提供重要的数据保障。文章对责任会计核算原则与基本程序进行了阐述,同时分析了建立责任会计制度的必要性,重点对现代企业制度下责任会计运用展开深入研究。 [关键词]现代企业制度;责任会计;基本
财税审计 |
企业财务风险的识别与控制研究
[摘 要]在当今世界经济全球化的发展背景下,企业有了更广阔的市场环境,也面临着更激烈的市场竞争,随着全球经济一体化的发展,企业面临的国内、国际经济环境越来越复杂,要实现企业的经营和发展目标,就必须做好经营过程中各种风险的防范,尤其要做好财务风险的防范。财务风险是不以人的意志为转移而客观存在的,但是财务风险具有可识别、可控的特征,正确地识别企业面临的财务风险,才能为风险的防范提供有意义的证据,对风险
创新创业 |
基于汽车4S店产教融合创新创业平台建设的探索与实践
[摘 要]本平台的创新性是通过自建平台引入学院多个系种实现实训平台共享,汽车系、机电系、经管贸易系、艺术广告系、网络信息系、酒店管理餐饮服务系都会参与到平台中的各自版块中,明确资源配置,成本核算,收益分配,财产管理,师生实训的责权利。 [关键词]职业教育;创新创业;产教融合;现代学徒制 [DOI]10.13939/j.cnki.zgsc.2021.18.178 1 研究背景和学术价值 1.
创新创业 |
创业创新对促进国内大循环及就业的研究
[摘 要]基于我国产业转型升级的目标,在未来一段时间内,应致力于满足国内需求,尽快推进完整内需体系的建构,实现生产、分配、流通、消费等诸多环节的全面串联,形成国内大循环。文章将从国内大循环建构的角度对创新创业所发挥的积极意义进行探讨研究,分析其就业带动、技术创新等方面的作用,促进我国市场竞争力的提升。 [关键词]创新创业;国内大循环;就业;科技研发;内需体系 [DOI]10.13939/j.c
创新创业 |
河南高校众创空间建设存在的问题及对策
[摘 要]文章通过分析河南高校众创空间建设的现状及必要性,剖析了河南高校众创空间建设和运营过程中存在的问题,通过深入分析高校创业孵化基地的建设和运营,创新性地提出高校众创空间建设运营策略。 [关键词]河南高校;众创空间;孵化基地 [DOI]10.13939/j.cnki.zgsc.2021.15.182 1 引言 近年来,随着国家创新驱动发展战略和国家“大众创业,万众创新”政策的提出和推行
创新创业 |
面向东南亚培养边境地区青年创新创业能力的策略研究
[摘 要]文章对创新创业概念进行界定,分析高校培养面向东南亚的创新创业人才中存在的不足之处,主要是对创新创业素质教育的认知缺乏,人才培养方向不明确,体系不统一,师资建设不足,培养环境氛围不浓厚。提出面向东南亚培养边境地区青年创新创业能力的策略,从转变理念、构建体系、加强师资建设双师型队伍的强大,创新创业环境的构建等方面完善。 [关键词]东南亚;边境地区;创新创业能力 [DOI]10.13939
创新创业 |
广西中小企业自主创新能力提升探究
[摘 要]公司竞争,经济发展和包容性国家权力竞争越来越侧重于科学技术竞争,而技术创新是知识经济时代的特征。如果一家公司是创新的对象,那么占我国企业多数的中小型企业是该实体最活跃,最有活力的组成部分。中小企业自主创新能力的提高将影响我国的能力。尽快加入创新国家行列。改善中小企业的自主创新能力,是改善广西产业结构,转变经济增长方式,缩小与东部发达地区差距的重点和关键。那应当是公司在剧烈的市场竞争中保持
数字经济 |
“互联网+”的企业招标采购管理新模式研究
[摘 要]“互联网+”时代下,企业招标采购管理迎来了全新的发展机遇。为促进招标采购工作系统化、规范化的开展,减少企业成本支出,规避徇私舞弊等现象,企业管理人员有必要立足于新时代发展特色的基础上,转变招标采购工作方式方法,创新管理模式,通过互联网、大数据等新兴技术的充分运用,促进企业经济与社会效益的提高。文章以“互联网+”时代为背景,在分析企业招标采购管理新模式优势的基础上,指出了招标采购管理新模式
数字经济 |
国有企业职称评审信息化管理研究
[摘 要]近年来,为了认真贯彻落实国家职称评审管理的相关规定,规范职称评审的程序与管理,建设与应用信息化职称评审管理系统成为各国有企业行政管理的重要工作之一。文章在对职称评审信息化的内涵和重要性进行分析的基础上,分析了目前国企在职称评审中普遍存在的问题,并据此提出了提升国企职称评审信息化管理的建议。 [关键词]国企;职称评审;信息化管理 [DOI]10.13939/j.cnki.zgsc.20
数字经济 |
大数据下企业审计工作面临的挑战及措施研究
[摘 要]传统纸质取证方式虽然步骤复杂,但是由于纸质方式具有极强的可靠性和安全性,在审计工作中追本溯源较为容易,如今的电子取证则不然,电子信息数据混杂,溯源极难,因为要确保大数据下审计工作高效进行,就需要对电子数据的取证方式加以完善,增加对电子数据来源登记,完整记录整个审计过程中使用的分析数据,计算工具,分析方法,必要时记录每日审计工作进展,将记录进展数据集中编号登记,便于日后核查审计数据,同时对
数字经济 |
信息化时代财务机器人对企业业财融合的影响研究
[摘 要]业财融合是信息化时代下实现财务转型的需要,符合管理会计目标的发展。大多数情况下,企业的业务部门和财务部门都是以相对独立工作的模式存在。财务流程与业务流程缺乏联动互助,信息孤岛的问题日益凸显。财务部门与业务部门之间协同能力不足,导致企业资源无法得到充分利用,这些缺陷制约着企业管理制度的完善和管理效率的提升。目前企业亟待解决的问题是企业财务系统与业务系统需消除信息孤岛现象,以实现财务共享,从