期刊详情
查看往期
期刊目录
2023年01期
特稿 |
“幼学—家学—女学”协同发展的价值理念、逻辑证成与模式创新
[摘 要] 幼儿成长、家庭建设和女性发展都是党和政府高度重视的民生问题,三者在理论上有紧密的逻辑性,在实践上有协同发展的可行性。幼学—家学—女学概念的提出基于中国传统文化对家庭重视的文化基因和当代家庭发展的现实需要。就逻辑而言,儿童发展是“幼学—家学—女学”协同发展的根本动力,核心家庭的形成强化了“幼学—家学—女学”协同发展的现实基础,社会主义家庭新风尚是“幼学—家学—女学”协同发展的文化愿景。为
“教育神经科学与学前教育”专栏 |
敏感性养育行为对儿童脑发育的影响及其神经机制与影响因素
编者按:教育神经科学是一门将神经科学、认知科学、教育学整合起来,研究人类教育现象及其一般规律的新兴交叉学科。随着研究成果的不断积累,教育神经科学引起了国际学术界与各国政府的广泛重视。本期由华东师范大学周加仙研究员主持的“教育神经科学与学前教育”专栏基于神经科学与认知科学的最新研究发现,系统梳理和阐述了成人养育行为对儿童脑发育的影响及其神经机制、父母缺位导致的养育困境对儿童早期依恋的消极影响、制约儿
“教育神经科学与学前教育”专栏 |
父母缺位对儿童早期依恋的消极影响:基于教育神经科学的证据
[摘 要] 早期依恋关系是个体未来社会适应的重要预测指标。相关教育神经科学的研究表明,因父母缺位出现的“丧偶式”教养、隔代教养、保姆/早教机构代养等早期教养困境会导致儿童HPA轴功能失调或教养者催产素水平改变或儿童脑发育异常,从而对儿童早期依恋关系的建立产生消极影响。为确保儿童早期形成安全的亲子依恋关系,父母应采取温暖关爱、高敏感性、积极回应的教养方式,在重视父亲参与的同时,通过亲子共读唤醒儿童脑
“教育神经科学与学前教育”专栏 |
影响儿童心理理论发展的神经递质与神经机制及其教育促进策略
[摘 要] 心理理论是儿童社会认知和社会交往发展的基础。关于心理理论的神经科学研究显示,多巴胺能与催产素水平的提高能够促进儿童心理理论的发展,五羟色胺能与加压素的正常分泌则是儿童心理理论健康发展的保证。与此同时,无论是完成心理理论任务,还是理解他人信念、意图与情绪,都需要儿童多个脑区的共同参与。基于神经科学揭示的影响儿童心理理论发展的神经递质与神经机制,成人应引导儿童养成爱运动、善饮食、会游戏的行
“教育神经科学与学前教育”专栏 |
学前儿童读写准备的促进:基于脑与认知科学的视角
[摘 要] 读写准备是学前儿童将来正式学习读写的基础,与儿童日后的学业表现密切相关。世界上很多国家和地区越来越重视学前儿童的读写准备,制定了相关发展标准。学前儿童读写准备与幼儿园“小学化”在学习内容与目的上存在根本区别。脑与认知科学的相关研究揭示了在学前儿童读写准备中应重视的关键认知技能与环境影响因素。前者包括文字意识、语音意识、语音工作记忆、快速命名、口语理解能力、精细动作、视动整合能力等。后者
学前教育基本理论 |
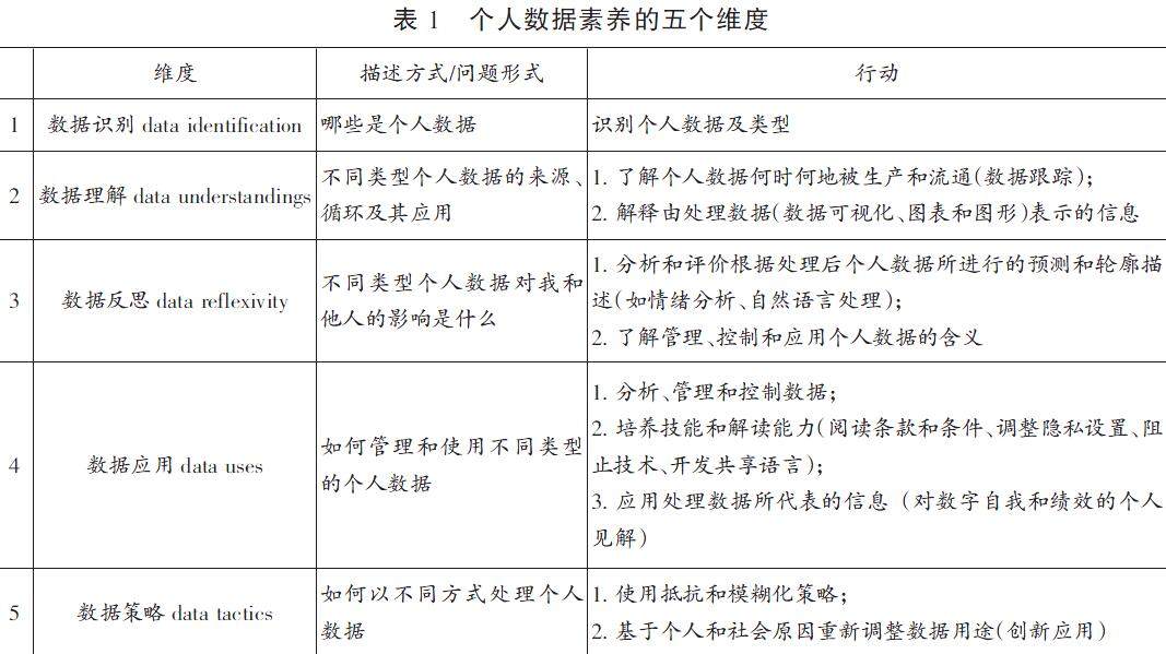
被计算的童年:数据主义对儿童成长的影响
[摘 要] 随着相关技术、设备、互联网的发展,全面而泛在的数据化成为现实,数据主义思潮盛行。这使得当代儿童正在经历着各种形式的数据监视。从胚胎时期开始直至整个童年,儿童生理、行为、认知、情感、学习、关系等方面的数据不断被采集和分析,这既让儿童养育与教育的科学化和个别化有了可能,又让儿童的隐私与主体性受到了前所未有的威胁和挑战。我们应基于儿童的数据权利对儿童使用的数字产品、服务、应用和平台进行全面规
学前教师教育与专业发展 |
从“情”到“行”:幼儿园保育员专业发展的有效路径
[摘 要] 幼儿园教师的培养和专业发展通常遵循从“知”到“行”的路径。当前我国保育员的学历远低于幼儿园教师,这使得他们不可能走与幼儿园教师一样的专业发展之路。实践中优秀的保育员通常都是因为非常喜欢孩子而进入幼儿园从事保育工作的。如果他们能够把这种对孩子的喜欢升华、积淀为对幼儿的教育爱,主动生发出对幼儿的了解、尊重、关心和责任意识,依靠自身坚韧的精神力量和健硕的身体力量保持这份爱,那么他们就有可能进
学前教师教育与专业发展 |
新任研究生学历幼儿园教师的身份冲突与应对
[摘 要] 研究生学历幼儿园教师的出现与持续增加是我国幼儿园教师队伍建设中的新现象。关注这部分“新兴群体”的入职适应是推动我国幼儿园教师队伍高质量发展的必然要求。对带编进入公办幼儿园工作不满5年的7名研究生学历幼儿园教师的深度访谈显示,由于内在愿望需求与外在现实环境之间的不协调,研究生学历教师入职幼儿园后,普遍在保教实践领域遭遇了“是保育员还是保洁员”“是专业教师还是专业写手”的身份冲突,在同侪交
幼儿园教科研 |
幼儿园教育的时代新挑战:让幼儿在自然中学习
[摘 要] 在继承自然主义教育思想的基础上,当代自然教育基于对自然与人类关系的重新思考,要求实现让儿童在自然中通过自然获得自然发展的基本含义。幼儿园应改造以往的空间设计思路,为幼儿创设能够让其在自然中学习的园所环境;创新课程组织样态,让幼儿有充分的时间,以多种形式和方式自主地探索和体验自然,从而自然地实现幼儿全面健康发展与教师主动专业发展的统一。 [关键词] 自然教育;自然主义;环境教育 虽然
幼儿园教科研 |
幼儿园户外体验场:幼儿学习空间的新形态
[摘 要] 作为幼儿学习空间的一种新形态,幼儿园户外体验场是对幼儿园传统户外活动形式的解构。通过为幼儿创设自我成长体验场、自然探索体验场、社会文化体验场,幼儿园户外体验场旨在把发展的自主权还给幼儿,让他们能够根据自己的兴趣与需求主动学习,在从具体体验到反思观察、抽象概括,再到行动应用的循环中不断提高学习的深度。幼儿在这种户外体验场中的学习通常具有亲历性、反思性与系统性特征,教师应为幼儿提供所需的帮
幼儿园教科研 |
赋权幼儿:教师应对幼儿同伴冲突的正确方式
[摘 要] 同伴冲突蕴含了丰富的幼儿发展机会,教师在幼儿解决同伴冲突的过程中给予正确的引导非常重要。然而,对当前教师应对幼儿同伴冲突方式的调查却发现,教师主要通过直接判断、询问当事幼儿或第三方的方式了解幼儿同伴冲突起因,多数教师没有关注幼儿同伴冲突行为。“权威仲裁”是教师最常使用的处理方式。这使教师应对方式总体呈现出经验性特点,反映了教师对幼儿同伴冲突的发展价值认识不足。教师应对幼儿同伴冲突的正确
书评 |
新形势下幼儿园管理策略
新形势下幼儿园管理策略