期刊详情
查看往期
期刊目录
2021年49期
课题 |
“三全育人”视域下农耕文化融入农业高职院校思政课实践教学的价值及可行性探讨
[摘 要] 实践教学作为高校思政课教学体系的重要环节,是提升思政课教学针对性、实效性的重要手段和推进“三全育人”的迫切需要。农业高职院校作为传承优秀农耕文化的重要阵地,更要深入挖掘农耕文化的现代价值,找准其融入思政课实践教学的着力点,并从高校、教师和网络等层面给出可行性方案,以此推动新时代乡村文化振兴,筑牢文化自信,以便更好地发挥农业高职院校思政教育立德树人的功能。 [关
课题 |
基于社会主义核心价值观的课程思政在高职实践课程中的应用
[摘 要] 全面推进课程思政建设,是高校落实立德树人根本任务的重要举措,着力推进思政课程与课程思政同向同行。实践实训课程是高等职业教育育人的主要手段之一,以专业实训课程为载体,有效融入社会主义核心价值观的培育,加强课程思政建设,结合学校实际特点,开展课程思政建设的总体设计,构建课程思政建设模式和实施策略,创新教学方法,通过深入实践取得了一定的成效。 [关 键 词]
课题 |
基于教师职业能力提升与育人视角的职业院校功能性党小组探索与实践
[摘 要] 从职业院校教师职业能力提升和高素质人才培养的视角,分析了职业院校建立功能性党小组的必要性,从四个方面提出了功能性党小组的划分原则,分析了功能性党小组的工作机制,构建了功能性党小组的成效评价体系。通过实例进行了功能性党小组的实践,证实了功能性党小组可达到提升职业院校教师职业能力和协同育人的双重效果。 [关 键 词] 职业院校;功能性党小组;职业能力;育
课题 |
高职财金类专业课“课程思政”构建路径研究
[摘 要] 专业课“课程思政”可以从寓价值观引导于课程素质目标、融思政元素于解构重构的专业课学科体系来进行。针对财金类课程,用唯物辩证法组织课程体系,选择思政主线贯穿教育教学全程,并通过混合式和启发式的教学方法将丰富的思政元素统一起来。最后对“课程思政”的评价进行了研究。 [关 键 词] 课程思政;三全育人;解构与重构;唯物辩证法;混合式教学 [中图分类号]
课题 |
基于校企合作模式的高职课程思政改革措施
[摘 要] 中国特色社会主义新时代的思想政治和意识形态关系党的发展大局、关系国家的前进方向和人民的长治久安。高职院校的学生是国家的栋梁和社会的中坚力量,因而有必要加强思想政治教育。基于此,我们要在校企合作模式的前提下,加快高职课程思政的改革步伐。 [关 键 词] 校企合作模式;课程思政;改革措施 [中图分类号] G711
课题 |
高职院校数字媒体应用技术专业课程思政教学改革探索
[摘 要] 为了培养德才兼备的数字媒体应用技术专业人才,从高职院校数字媒体应用技术专业课程思政教学目标出发,分析了高职院校数字媒体应用技术专业课程思政教学发展现状,提出适合高职院校数字媒体应用技术专业课程思政的教学改革策略,包括增强专业教师的思政意识、采用信息化教学手段等,为高职院校数字媒体应用技术专业课程思政教学改革提供借鉴和参考。 [关 键 词] 数字媒体应
课题 |
基于CIPP模式湖南高职校企深度融合的评价研究
[摘 要] 基于CIPP模式高职校企深度融合的评价体系,从湖南高职院校中随机抽取五所进行调查研究,对比分析他们校企融合的目标建构、校企融合资源配置、校企融合运行实施和校企融合成果绩效的主要内容和观测点,在此基础上,由专家团队进行评分、把脉和诊断他们的校企深度融合状况,提出湖南高职校企深度融合的对策和策略。 [关 键 词] CIPP模式;高职;校企融合;评价研究
课题 |
“互联网+”背景下生理学新形态一体化教材中融入课程思政的探讨
[摘 要] 立足“互联网+”背景,阐述建设新形态一体化教材和深入开展课程思政的必要性,探讨如何将思政元素融入新形态一体化教材中。将中国生理学家的故事和健康教育等知识制成二维码等数字资源,嵌入纸质教材,实现课程思政的系统化。 [关 键 词] “互联网+”;新形态一体化教材;课程思政;生理学 [中图分类号] G711 [文献标
课题 |
基于“思政教育”理念的泌尿外科护理带教改革与实践初探
[摘 要] 在深化医教协同,进一步推进医学教育改革与发展的意见中指出:“深化医学院校教育改革,要坚持以德育为先”。将思想政治教育和医德培养贯穿教育教学全过程,体现在护理带教的各个环节。围绕“思政教育理念”,介绍护理专业技能培养与思政教育结合在我院泌尿外科的实施现状,早日实现“健康中国”战略目标。 [关 键 词] 思政理念;泌尿外科;护理带教 [中图分类号]
课题 |
高职院校C语言程序设计课程思政教学探究
[摘 要] 2020年教育部印发《高等学校课程思政建设指导纲要》提出,课程思政建设要在课堂教学中真正落地落实,要把课程思政融入课堂教学建设的全过程。在高职院校从事多年C语言程序设计课程教育教学工作,在教学中一直将思政教育与课程内容紧密结合,取得了较好的育人成效。主要从C语言程序设计课程教学目标设定、课程思政目标设定、课程思政教学实施、课程思政预期取得成效等方面展开研究。 [
课题 |
高职课程思政教学改革与实践
[摘 要] 高职院校深入推进课程思政教学改革,是我国高职院校落实立德树人的一项重要战略举措。以高职院校报关报检实务课程为例,结合专业背景,以专业知识为载体,通过知识层面、思政层面将职业素养、关务精神等润物细无声地传授给学生。通过专业课程的思政教学改革,激发了学习兴趣,调动了学习积极性,得到了学生和情感共鸣和价值认同,得到了行业企业的认可。 [关 键 词] 高职院
课题 |
电力系统继电保护及应用课程思政建设与实践
[摘 要] 为落实高校课程思政建设的要求,做好育人和育才相统一的目标,针对电力系统继电保护及应用课程,通过加强教师队伍建设、课程建设及教学改革等多项举措来践行课程思政建设。依据课程特点和对应岗位要求,深入挖掘思政元素,并将思政元素融入教学环节,不断探索与实践,达到较好的教学效果,实现知识目标和育人目标同频共振。 [关 键 词] 课程思政;立德树人;思政元素 [
课题 |
专业课程思政教育的教师教学行为策略研究
[摘 要] 分析了思政教育三个维度中师生的行为特点,探讨了实现思政教育目标的三个阶段中学生的行为与心理表现,以机械制图课程的实施为例归纳了教师在思政教育中所应具备的教学风格、教学实施和教学评价要点,为专业基础课思政教育的具体开展提供了依据。 [关 键 词] 课程思政;机械制图;行为策略 [中图分类号] G711 [文献标志
课题 |
“气动控制技术”课程思政的探索与实践
[摘 要] 结合省在线开放课程和校级课程思政示范课程建设,将专业课程目标和思政育人目标融合形成课程思政映射融入点。通过具体案例给出课程思政实施过程,经实践检验,本课程对学生的工匠精神涵养起到一定的作用,有效提升了学生的综合素养。本课程的实践成果也为其他专业课程开展课程思政提供了实践范例。 [关 键 词] 课程思政;气动控制技术;思政元素 [中图
课题 |
现代学徒制模式下中高职贯通培养标准体系的构建与实践
[摘 要] 分析了机电一体化技术专业中高职分段培养和现代学徒制培养各自存在的问题,创新实施“中职-企业-高职”衔接的现代学徒制人才培养模式,构建了职业能力导向的模块化课程体系,形成现代学徒制模式下中高职贯通培养的教学标准,产生了较好的教学改革成效,为省内相关专业的中高职贯通培养起到借鉴作用。 [关 键 词] 现代学徒制;中高职贯通培养;机电一体化技术;课程体系
课题 |
高职百万扩招背景下人才培养体系实证研究
[摘 要] 结合常州工程职业技术学院社招全日制学生人才培养体系的研究,重点打造应用化工技术专业,创新和改革人才培养目标、培养模式、课程体系以及教学方式,解决社会扩招学生人才培养过程中存在的一系列矛盾,取得了一定的成效。 [关 键 词] 高职扩招;人才培养;体系研究 [中图分类号] G710 [文献标志码] A
课题 |
基于“00后”大学生思想行为特点的高校育人策略
[摘 要] 近年来,“00后”已然成为高校的主力军,对“00后”大学生群体的思想行为特点进行深入调研,有利于制定科学合理的育人策略,在新形势下高校可以通过更新思想政治教育理念、强化思想政治教育队伍、充实思想政治教育内容、创新思想政治教育方式、建立联动机制等方式,增强大学生思想政治工作的实效性。 [关 键 词] “00后”大学生;思想行为特点;思想政治教育;育人策
课题 |
高职院校混合所有制办学模式下人才培养内部质量保障体系建设研究
[摘 要] 高职教育是现代职业教育体系的重要组成部分,高职教育内涵式发展需要人才培养质量来保障。在产教融合、校企合作背景下,混合所有制办学成为高职院校改革的新途径,多主体参与办学,共同培养高技术技能人才,在这种模式下需要更多地发挥行业、企业的主体地位和作用,落实主体责任,积极构建质量保障文化,建设师资队伍,构建多元主体的质量评估体系,加快质量管理和监测的信息化平台建设,从而构
课题 |
“三全育人”引领下高职院校思政育人工作的创新模式研究
[摘 要] 思政育人工作是高职教育的重要组成部分,它既是一门科学,也是一门艺术。“00后”大学生价值追求个性化、学习方式自主化、娱乐生活网络化、处事哲学理性化、人生理想务实化,给高职院校思政育人工作带来新的挑战。因此,从二级学院(系部)的层面,聚焦思政育人工作现状,以“三全育人”为引领,积极构建“五措并举”育人模式,创新思政育人工作模式,开创思政育人工作的新局面。 [关
课题 |
健康大数据管理与服务专业应用型人才培养模式探究
[摘 要] 首先从教育部新增健康大数据管理与服务专业阐述现阶段国家对健康大数据应用的重视,其次重点说明健康大数据管理与服务专业在培养目标、培养方式、师资队伍建设等方面存在的问题,最终给出将高职院校、技术输出型企业、技术应用型企业结成以健康大数据管理与服务专业人才培养为核心的产业联盟共同进行人才培养的方案。 [关 键 词] 高职院校;健康大数据;应用型;人才培养
课题 |
医教协同基层卫生人才培养改革过程、问题与建议
[摘 要] 医教协同基层卫生人才培养改革经历了积极探索期、深化改革期和创新发展期三个重要阶段。从学生视角出发,认为当前医教协同基层卫生人才培养存在协同育人理念渗透有待深化、协同育人师资建设有待加强、协同育人质量评价有待改进等问题和挑战;建议凝聚医教协同育人理念的共识,建立高素质医教协同育人师资队伍,强化医教协同教育教学常态监测、评价与改进,关注学生个体的成长与发展、获得感和归
课题 |
生物医药产业对人才知识技能需求研究
[摘 要] 随着我国生物医药产业的快速发展,生物医药产业对高能力素质人才的需求也不断增加。通过问卷调查、访谈等形式,对苏州地区及周边地区相关专业高等学校生物医药行业实习生、就业生进行了深入调研,进一步明确生物医药单位对相关就业的人才需求情况,通过实际数据分析找出在人才培养方面现存的不足之处,并提出建议对策,为高职高专培养药学高素质技术技能人才提供借鉴。 [关 键
课题 |
产教融合 协同发展
[摘 要] 产教融合办学体制是新时代职业教育培养人才的重要手段,也是实现职业教育现代化的重要手段。现代学徒制是产教融合背景下人才培养的主要形式之一,总结了药品质量与安全专业现代学徒制实践过程中的几点感悟,主要从多元主体、课程体系、教师队伍、授课形式和制度管理方面进行讨论,以期为相关专业的现代学徒制专业建设提供借鉴。 [关 键 词] 产教融合;现代学徒制;药品质量
课题 |
爱眼护眼宣传活动与青少年近视防控
[摘 要] 每年6月6日是“全国爱眼日”,在第26个“全国爱眼日”来临之际,昭通卫生职业学院医技系爱眼护眼协会成员在老师的带领下,开展爱眼护眼宣传和视力检查、验光、色觉检查、清洗眼镜、爱眼护眼专题讲座等义务活动,为广大师生服务,并通过问卷进行调查。通过宣传、义务服务、专题讲座为增强青少年爱眼护眼意识、普及爱眼护眼常识提供帮助;通过问卷调查的方式对爱眼护眼相关问题进行调查。结论
课题 |
高职临床医学专业学生创新能力培养探析
[摘 要] 创新人才是医学发展和进步的基础,高等职业院校是培育医学创新人才的重要主体。在人才培养过程中,要关注学生创新意识和创新思维的培养,切实有效提升学生的创新能力。结合高职临床医学专业的特点,围绕人才培养目标,将创新教育融入临床医学专业人才培养全过程,潜移默化地培养学生的临床思维和创新能力,培育适应未来发展的高素质医学创新人才。 [关 键 词] 临床医学;创
课题 |
基于“食用菌产业链”大学生创新创业模块的构建及实施
[摘 要] 大学生创新创业教育已成为当前教育改革和发展的新动向,但目前食用菌产业缺乏系统的创新创业教育,因此建立基于“食用菌产业链”的人才培养体系和大学生创新创业培养标准,并将创新创业教育贯穿于专业课程体系学习和实践中,让学生夯实好自己的专业基础,培养好自身的创新创业意识和能力。 [关 键 词] “食用菌产业链”;创新创业模块;构建及实施 [中图分类号] G
课题 |
高职食品类专业顶岗实习评价的改革探索与实践
[摘 要] 顶岗实习是现代高职教育实践教学中的重要组成部分,是实现专业人才培养目标、提升人才技术技能水平的重要实践教学环节。通过对顶岗实习中存在的问题进行分析,在食品类专业中对顶岗实习考核评价进行实践探索。 [关 键 词] 高职食品类专业;顶岗实习;评价 [中图分类号] G712 [文献标志码] A
课题 |
分类招生背景下高职分层教学分类培养实践与探索
[摘 要] 随着高等职业教育改革的深入,高职院校的生源结构呈多元化趋势,学生入学前的知识结构状况参差不齐,学习态度与学习需求各不相同。生源结构的多样性使得采用相同课程标准的教学模式难以适应入学个体差异较大的学生。因此,如何针对不同的生源结构有效实施分层教学分类培养,成为教学改革中的重点。以数控设备应用与维护专业为例,阐述芜湖职业技术学院分层分类课堂教学改革与实践。 [关
课题 |
产教融合背景下高职模具专业工匠型人才培养模式探索
[摘 要] 对企业就业满意度调查发现,模具设计与制造专业毕业生在工作中存在实践能力偏低的问题。台州科技职业学院根据“一生一案”个性化人才培养理念和工匠型人才培养要求,创新性开设了“模具设计与制造工匠班”。基于“模具设计与制造工匠班”进行了实践教学,并与未参加工匠班学习的学生在实操能力等方面进行了对比。结果表明,参加过工匠班的学生在理论知识、实践能力的考核中均有明显提升,“模具
课题 |
高职学生核心素养培育路径研究
[摘 要] 高职学生的核心素养在职场上体现为职业素养,在生活中则体现为个人素质或者道德修养。高职院校在教育教学的过程中要注重培养学生的核心素养,促进学生的全面发展,同时还应注重培养学生的文化素养,使学生树立正确的个人价值观。从核心素养的含义出发,分析了高职学生核心素养培育过程中存在的问题,并针对出现的问题提出高职学生核心素养培育的路径,以期进一步规划出培养学生核心素养的最优化
课题 |
高职院校学前教育专业学生主观幸福感影响因素研究
[摘 要] 主观幸福感是个体根据自己所设定的标准对其生活满意度与情感体验所做出的总体评估,提升在校学生的主观幸福感,是提升教育质量的一个重要途径。通过自制的学生主观幸福感调查表,对某高职院校学前教育专业学生的主观幸福感状况进行调查,根据调查结果,结合学前教育专业学生群体的特征,从内在主观因素、家庭生活因素、社会环境因素对其幸福感的影响因素进行了分析,并据此提出了一些提升高职院校
课题 |
大学生职业生涯发展影响因素的多维解构与策略探究
[摘 要] 大学生职业生涯发展是未来人生全面发展的重要组成。通过对职业生涯发展影响因素的分析,结合大学新生适应力差和职业价值观错位的案例剖析,探究了帮助大学新生适应新生活、顺利完成大学学习、实现自我成长成才的工作方法,从个人、学校、社会三个层面提出了大学生职业生涯发展的支持策略。 [关 键 词] 大学生;职业生涯发展;影响因素;策略 [中图分类号] G715
课题 |
高职建设工程管理类专业“1+X”BIM技术人才培养探索
[摘 要] 高职建设工程管理类专业可以将专业课程考试与BIM职业技能等级考核统筹安排,将BIM证书融入课程体系,做好标准对接、过程对接、考核对接三个方面的对接。开展“三教改革”,BIM综合实训基地建设,校企共同开发建设工程管理专业BIM人才培养方案。 [关 键 词] 高职;建设工程管理类专业;人才培养 [中图分类号] G715
课题 |
产教融合背景下的高素质应用型人才培养模式探索
[摘 要] 在深化产教融合、加强校企合作的背景下,在高素质应用型人才培养模式探索过程中,从人才供需错位、人才培养保障措施不完善等方面,分析了应用型人才培养过程中存在的不足,并针对这些不足提出了具体解决措施。 [关 键 词] 产教融合;高素质应用型人才;培养模式;探索 [中图分类号] G715 [文献标志码] A
课题 |
双创背景下高职院校内部控制课程教学改革与探索
[摘 要] 我国企业内部控制建设经过了多年的探索和实践,已逐步迈入规范化和系统性发展阶段。高职院校教育以就业为导向,在教学中也在不断切实深化高等职业教育改革。随着现代企业对内部控制和风险管理的重视程度不断提升,培养能够满足企业管理要求的内部控制人才是高职院校审计专业思考的重要问题。结合双创背景,对内部控制课程的教学内容重构、案例建设以及教学方法创新等方面进行了思考和分析。
课题 |
电子系统与产品制作实践课程教学探索与设计
[摘 要] 以电子测量技术与仪器仪表专业为例,对电子系统与产品制作实践课程教学进行了探索,以项目为教学载体,以岗位能力培养为教学目标,采用基于工作过程的教学模式,对教学内容、教学方法以及考核方式进行了综合设计,有效地提高了学生的实践动手能力和创新能力。 [关 键 词] 电子系统与产品制作;实践课程;教学目标;教学方法 [中图分类号] G712
课题 |
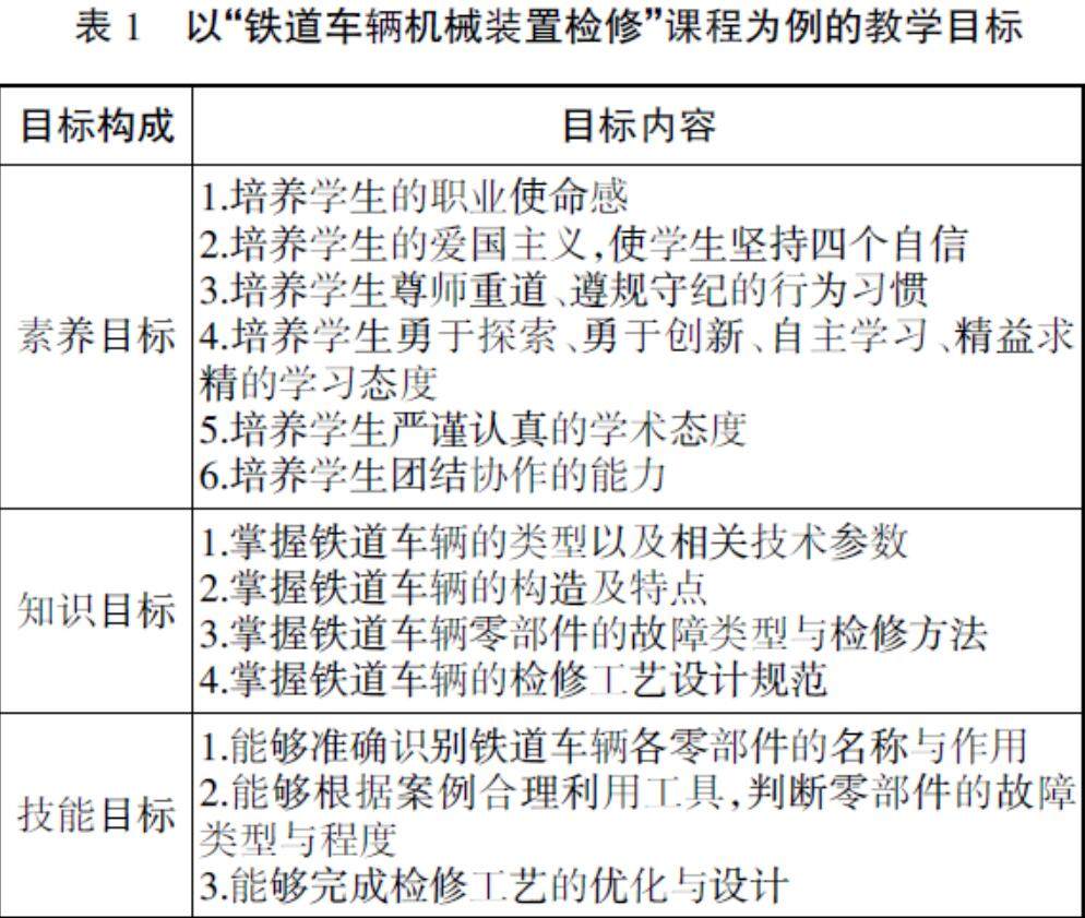
高等职业教育内涵式发展背景下“素养+”课程的构建
[摘 要] 以南京铁道职业技术学院铁道车辆专业为例,根据现代职业教育体系的特征,以此专业的核心课程为落脚点,详细分析了“素养+”课程体系的内涵,结合工作岗位内容与人才培养方案重新制订了课程的教学目标,将素养目标放在培养首位,并贯穿于教学全过程。打破学科体系原则的课程内容规划,基于工作过程系统化原则,对原课程的教学内容进行了重构,结合专业特征与岗位特色融合其他专业课程,最终形成
课题 |
高职院校课堂提问技巧探讨
[摘 要] 目前,我国高职教育课堂教学仍然存在一些不足,如何提升课堂的教学吸引力,改善教学效果,便成为专家探讨的重点,而教师提问作为一种有效的师生互动行为,对课堂教学尤为重要。探讨哪些问题类型及提问技巧能更好地提高课堂的教学效果。 [关 键 词] 高职课堂;问题类型;提问技巧 [中图分类号] G712 [文献标志码] A
课题 |
课程思政理念下公选课程教学改革与探索
[摘 要] 课程思政是新时代背景下提出的一种教育理念,是高校落实立德树人根本任务的重要举措。为探索高职院校公选课程与课程思政相融合的创新发展,以合唱艺术课程为例,从课程背景和概况、设计思路、设计过程及实施成效四个方面入手,具体介绍课程改革实施的方法和策略,并以此为抓手践行课程思政教育的具体任务,实现高职院校立德树人、协同育人的总体目标。 [关 键 词] 合唱艺术
课题 |
基于“双螺旋、三阶段、四环节”的高等数学混合式教学实践研究
[摘 要] 以学生为中心,利用智慧职教云课堂平台,通过丰富的信息化教学资源和信息化手段,打造立体智慧课堂,构建“双螺旋、三阶段、四环节”的线上线下混合式教学模式,并在课堂教学中进行实践,提高学生应用数学知识的能力,增强高职数学的教学效果。 [关 键 词] 高等数学;“双螺旋、三阶段、四环节”;混合式教学 [中图分类号] G712
课题 |
基于混合式教学模式的高职院校在线开放课程学习评价指标体系构建
[摘 要] 伴随着高职院校课程改革的进一步深化,在线开放课程学习评价逐渐成为学者们研究的重点课题之一。总结发现目前学习评价中存在的问题,结合不同类型课程的特点和依托平台的不同,基于混合式教学模式构建高职院校在线开放课程学习评价指标体系,并运用层次分析法分别赋予权重,形成三套指标体系,以期为教师的课堂教学实践提供参考。 [关 键 词] 混合式教学;学习评价;层次分
课题 |
基于现代学徒制在岗培养模式下的实验动物学课程设计与开发
[摘 要] 介绍江苏农牧科技职业学院生物制药技术专业依据现代学徒制的内涵及生物制药技术人才培养方案,从课程目标定位、课程开发、教学过程实施、课程考核评价等方面,构建基于现代学徒制在岗培养模式下的实验动物学课程教学模式;组建“校内导师+企业导师”的“双导师”教学团队,培养学生实验动物技术实践技能;其开发内容具有一定的前瞻性及推广意义。 [关 键 词] 现代学徒制;
课题 |
PBL教学法在高职院校护理教学中的应用研究
[摘 要] 高职院校护理专业知识的专业性较强,要求学生不仅要牢固掌握所学知识,而且要能将知识运用到临床实践当中。PBL教学法可以有效将理论知识与实践相结合,帮助学生更好地掌握所学知识、提高临床实践能力、提升综合素质。主要阐述PBL教学法在高职院校护理教学中的应用现状,并研究探讨PBL教学法在高职院校护理教学中的应用策略。 [关 键 词] PBL教学法;高职护理;
课题 |
高职扩招背景下混合式教学资源建设路径与对策
[摘 要] 基于高职扩招背景下各专业人才培养方案的三层级课程体系,提出“通识教育课+思想政治课”与“专业基础课+专业支撑课”可由高职扩招院校统一实施在线教学,“专业核心课+专业方向课”则可采用线上线下混合式教学模式。为进一步提升高职扩招优质在线教学资源建设,提出三条具体对策:一是基于课程特点,开发符合高职扩招学情的特色教材;二是以教材为载体,开发教材配套的立体化教学资源;三是
课题 |
循环矩阵的某些性质及应用
[摘 要] 循环矩阵是一类很重要的矩阵,它被普遍用于许多领域。给出并证明循环矩阵的一些性质,并提供了一些关于循环矩阵的行列式的求法。进而讨论推广的循环矩阵,即r-循环矩阵,利用相似方法,也给出了r-循环矩阵的行列式的求法。 [关 键 词] 循环矩阵;循环行列式;r-循环矩阵 [中图分类号] G712 [文献标志码] A
课题 |
以应急安全类职业能力为导向的大学英语教学改革研究
[摘 要] 应急安全类职业能力的培养是服务现代化应急管理体系和更高质量更充分就业的内在要求,基于应急安全类职业能力的大学英语教学改革,能够更好地落实大学英语的课程目标,并充分服务于应急安全类专业国际交流功能的专业发展,构建有利于应急安全类人才培养的基础课和专业课发展格局。 [关 键 词] 应急安全类职业;大学英语;教学改革;教学策略 [中图分类号] G712
课题 |
“岗课赛证”四位一体的工程造价专业课程体系优化研究
[摘 要] 以课程改革为核心推动育人模式变革,强化职业教育作为一种类型教育的特征,“岗课赛证”四位一体模式不失为一种良好的手段。通过分析人才培养现状、梳理课程体系逻辑,浙江交通职业技术学院工程造价专业结合“1+X”建筑信息模型(BIM)职业技能等级证书,开展交通行业背景下基于“岗课赛证”的课程体系优化实践,提升工作岗位适应性、课堂教学有效性、技能证书实效性、技能大赛普惠性。
课题 |
“OBE”教学理念在“测树技术”课程教学改革中的
[摘 要] “测树技术”作为林业技术专业的重要基础课程之一,具有应用性、操作性强等特点。基于近些年对江苏农林职业技术学院“测树技术”课程教学和实践的分析和总结,发现了一些问题,如课程教学内容不完善、课程教学方法不合理、课程实践内容欠缺以及课程考核方式单一等问题。针对这些问题,通过成果导向教育(Outcome based education,简称“OBE”)的教学理念对“测树技
课题 |
移动“互联网+”仪器设备信息化管理平台的研究
[摘 要] 仪器设备的管理普遍存在仪器共享水平不高、设备利用率低等问题,导致对教育资源和仪器资源的浪费。而随着移动互联网的迅速发展,敏捷的信息技术为解决上述问题提供了新的思路。分析仪器设备目前的管理状况,结合国外丰富经验探索仪器设备信息化管理平台的构建,较好地将“互联网+”技术与信息化管理结合起来,提高仪器设备的使用及管理效率。 [关 键 词] “互联网+”;仪
课题 |
基于超星学习通的混合式教学模式在健康评估教学中的应用探讨
[摘 要] 伴随着信息化教学改革的逐渐推进,高等职业教育的教学模式也随之改变。综合传统课堂教学和线上教学优势的混合式教学模式,能提高教学效果。因此,结合健康评估的课程特点,基于超星学习通的混合式教学模式在健康评估教学中的应用进行探讨,为其他专业课程的教学改革提供参考。 [关 键 词] 超星学习通;健康评估;混合式教学 [中图分类号] G712
课题 |
民办高校文秘工作困境及对策分析
[摘 要] 文秘工作是民办高校办公室日常工作的重要组成部分,在国家教育改革新形势下,其重要性日益凸显。做好文秘工作,对于提升民办高校管理水平、降低行政成本、实现高质量发展具有重要意义。 但从其现状来看,民办高校文秘工作仍存在一些现实困境,以民办高校漳州科技职业学院为例,通过分析文秘工作的特征、重要性、现实困境,提供相应的改进措施,助推民办教育事业高质量发展。 [关 键
课题 |
专创五融合,从“双创课程”到“专业课程双创”的创新与实践
[摘 要] 四川信息职业技术学院基于“引培孵助”四级递进创新创业教育体系,通过人才教学目标、教学内容、教学方法、教师队伍、实践平台“专创五融合”育人模式的实施,实现“双创课程”到“专业课程双创”的无缝对接,有效解决双创教育机制不畅、成效不明显等问题,破解了专业教育与创新创业教育“两张皮”的难题,形成了校政企协同创新命运共同体,为高职院校创新创业育人模式构建提供参考。 [关
课题 |
生涯发展视角下五年制高职物流管理专业专本融通培养路径优化研究
[摘 要] 高职物流管理专业的不断发展为社会输送了一大批相关专业人才,促进了我国物流行业的飞速发展。培养出符合当下社会发展需求的人才,是高职教育最重要的功能。要想更好地实现人才培养,就要从学生个人角度出发,让学生更好地学到专业知识技能,实现专科教育与本科教育的融通,促进学生职业生涯发展。 [关 键 词] 五年制高职;物流管理;专本融通 [中图分类号] G71
课题 |
广东建设职业技术学院劳动教育课程开展现状研究
[摘 要] 劳动教育是素质教育的重要组成部分,推动教育与劳动相结合,有助于发挥劳动教育在人才全面发展中的重大作用。根据习近平总书记针对劳动教育方面的讲话精神,采用多种研究方法,针对广东建设职业技术学院实地调查大学生劳动教育现状,旨在提高新时期职业院校大学生劳动教育的目的性。 [关 键 词] 职业院校;劳动教育;问卷调查 [中图分类号] G712
课题 |
产教融合背景下中医养生保健专业实践教学体系构建研究
[摘 要] 中医养生保健专业是适应大健康产业发展而设立的新兴专业,建立一套实用的、适用的中医养生保健专业实践教学体系是高职院校亟待解决的问题。通过分析中医养生保健专业实践教学体系构建的背景和目的,提出产教融合背景下中医养生保健专业实践教学体系的构建思路。 [关 键 词] 产教融合;实践教学体系;中医养生保健 [中图分类号] G712
课题 |
牙体三等分法在牙体雕刻实验教学中的初探
[摘 要] 为了增进同行教师交流学习,进一步完善、推广牙体三等分教学法在医高专牙体雕刻实验课中的应用,近年来利用该法进行了牙体雕刻实验课教学尝试。结果显示,教师在充分熟悉、熟练运用该法的教学技术技巧基础上,能显著激发学生课堂教学互动提问积极性,提升牙雕实操任务完成速度等,牙雕实验教学取得良好效果。 [关 键 词] 牙体三等分法;牙体雕刻;口腔医学技术 [中图分
课题 |
“互联网+”背景下基于模块化、情景化、小规模限制性的混合式教学模式研究
[摘 要] 高职专业教学中面对学生学习主动性低、自律性较差、学习时间短等系列问题,基于超星学习通的技术支持构建并实施“互联网+”背景下基于模块化、情景化、小规模限制性的混合式教学模式,以高职婚庆专业的商业修图课程为例分课前、课中、课后三个阶段进行混合式教学活动,结果表明能在有效的课时内较好地使学生掌握理论知识点、技术训练要点,激发了学生学习的主动性,有效地提高了职业教育效率。
课题 |
课程思政与混合式教学多元融合的探索
[关 键 词] 课程思政;混合式教学;多元融合 [中图分类号] G712 [文献标志码] A [文章编号] 2096-0603(2021)49-0120-02 高校课程建设应从知识、能力和素质三个方面,将课程思政教育融入课程教学改革的全方位、全过程,达到思想政治教育潜移默化、润物无声[1-4]。本文以
课题 |
基于混合式教学的消防安全课程改革
[摘 要] 消防安全是专业核心课程,专业性强。混合式教学同时融合线上、线下学习的优势,已成为当下重要的教学方式。以消防安全课程为例,开展基于混合式教学的课程改革,在“学生学习成果导向”教学理念的指导下,统筹设计,组建专兼职教师团队,创建信息化在线教学平台SPOC,并开展混合式教学实践,激发学生学习积极性,提升学习成效。 [关 键 词] 混合式教学;消防安全;课程
课题 |
融入实际工程案例情景化教学方式的改革与实践
[摘 要] 以湖北某锅炉补给水超滤预处理项目为例,提出了在水污染控制技术课程的教学过程中融入实际工程案例情景化教学方式的改革与实践,使教学内容更加贴近工程实际,有利于学生融会贯通学习知识,实现由“教”→“学”→“用” 的转变,为学生在毕业后更好地适应环境保护工作提供帮助。 [关 键 词] 水污染控制技术;实际工程案例;情景化教学方式;改革与实践 [中图分类号]
课题 |
人工智能时代基于学生学习力的翻转课堂教学设计思考
[摘 要] 翻转课堂是人工智能时代全球教育领域解放学生学习力的重要教学模式。人工智能时代教育更注重挖掘学生高水平学习力,培养学生转向智能化自主学习和逐渐确立正确职业观和技能观。研究选取高职学生为研究对象,以高职英语教学为课程依托,从人工智能对现代职业教育的影响、翻转课堂内涵、学习力内涵及影响要素、学习力影响要素对翻转课堂教学设计的要求及应对策略等方面,研究人工智能时代对教学改
课题 |
深圳高职教育产教融合创新模式探讨
[摘 要] 深圳高职教育经过多年的发展,取得了卓越成就。目前,在“粤港澳大湾区”和深圳“社会主义先行示范区”建设背景和历史机遇下,深圳高职教育产教融合又迎来新的发展需求,要深度对接区域产业经济,积极探索创新模式。从加强政策法律保障、拓展多形态合作方式、推进教学改革、促进“双师型”师资队伍建设四个方面,浅析深圳高职教育产教融合发展的创新模式。 [关 键 词] 高职
课题 |
高职院校留学生教育管理现状及对策研究
[摘 要] 我国经济和科技水平的迅速提升和高职院校的快速发展,吸引了越来越多的国外学子来高职院校留学,高职院校留学生的规模逐渐扩大,促进了高职教育国际化的快速发展。但高职院校留学生的管理工作也出现了困境,诸如招收的留学生生源质量不高、日常管理难度大、课堂讲授效果不佳、安全问题时有发生等。高职院校应加大招生宣传,抬高入学门槛,提升生源质量,以各种活动为载体加强文化交流,优化留学
课题 |
基于学分银行的高职扩招生学习成果认定和转换研究
[摘 要] 在高职百万扩招背景下,学分银行能够使高职院校对扩招生的学习经历、工作实践、培训经历、技能证书、岗位竞赛等成果进行综合性认定与转换,实现扩招学生教学成果的全面量化。结合高职扩招的具体背景和生源特点,以学分银行理念为引导,整合扩招生各层次各类别学习成果并完成学习成果认定和转换,助推高职扩招教学管理的可持续发展。 [关 键 词] 高职;扩招;学分银行;学习
课题 |
“十四五”规划背景下医卫高职院校筹划升本期的内涵建设重点
[摘 要] 医学高职院校因其职业类型特殊性、学科的复杂性多科性和用人单位对学历素质的要求,对升格成为本科层次的院校有着迫切的需求,在“十四五”规划背景下,部分医卫类高职院校将转型升格成职业技术大学写进规划。在这一时期,医学高职院校内涵建设具有一定特殊性和侧重点,以适应升本时期的标准和要求,拟就“十四五”规划背景下医学高职院校升本时期的重点内涵建设来进行论述。 [关 键
课题 |
新发展格局下职业院校学生国际项目提质增效的思考
[摘 要] 学生国际项目是职业院校国际合作交流的重要内容之一,是新发展格局下加快职业教育领域培养国际产能合作急需人才、提升职业教育国际影响力的有效举措。职业院校学生国际项目可分为学习类国际项目、实践类国际项目和交流类国际项目,根据项目开展现状,针对项目实施者、项目参与者和不可抗因素等分析开展项目的难点,从职业院校、学生国际项目、人才培养三个层面提出学生国际项目提质增效的思考。
课题 |
“双创育人”背景下校内BIM工作室在产教融合中的应用研究
[摘 要] 应用工作室的培养模式是当前国内学校创新人才的重要模式,同时也满足了学校产教融合的发展要求,在BIM专业人才的培养期间,使用工作室教学模式,会逐步提高学生的综合素质。重点讲述了“双创育人”的相关知识,同时针对学校内的BIM工作室运营模式做出了深度的分析,并探讨产教融合在BIM教学中的应用策略。 [关 键 词] 双创育人;BIM工作室;产教融合 [中图
课题 |
产教融合集成平台建设背景下实训基地提升区域企业培训服务能力的途径探索
[摘 要] 提升区域企业的培训服务能力是高等职业教育产教融合集成平台建设的一个重要组成部分。通过分析扬州市职业大学西门子实训基地开展区域企业培训的必要性、面临的机遇及优势,探索了西门子实训基地在产教融合集成平台建设背景下提升区域企业培训服务能力的有效途径。西门子实训基地应以产教融合集成平台建设为契机,抓好基础建设和体制机制建设,加快高素质专业化创新型教师队伍的成长,为区域企业
课题 |
高职类课程有效课堂管理清单
[摘 要] 从高职院校学生的特点、课程学习的现状出发,同时根据管理学中控制的类型包括前馈控制、同期控制和反馈控制,结合管理学原理与实务课堂教学实际,依次列出在进行课堂管理时课前控制、课中控制及课后控制的策略清单,以便教师在教学中更好地进行课程教学质量控制。 [关 键 词] 高职学生;特点;课堂控制;策略 [中图分类号] G717
课题 |
“1+X”证书制度下创新型师资队伍建设实践研究
[摘 要] “1+X”证书制度是国家职业教育改革的重要举措。高水平师资队伍是“1+X”证书制度高质量、高效率开展的重要保障。以西安铁路职业技术学院物流管理专业为例,依据“1+X”证书制度背景下师资队伍建设的新要求,提出创新型师资队伍建设的有效路径。 [关 键 词] “1+X”证书制度;创新型师资队伍;物流管理专业 [中图分类号] G717
课题 |
高职院校学生学籍异动现状及对策研究
[摘 要] 随着学分制的推行,学籍异动人数逐年增加,这部分学生的学习质量如何保证,成为高职院校教学管理中的难点。学籍异动管理是高校学籍管理工作的重要组成部分,也是学籍管理工作的重点和难点。结合目前学籍异动管理工作中存在的问题,提出针对学籍异动学生的学业问题做好学籍管理工作的建议。 [关 键 词] 高职院校;学籍异动;学业 [中图分类号] G717
研讨◆课程◆探析 |
探索中高职一体化院校中党建工作与业务工作融合的有效途径
[摘 要] 中高职一体化建设是构建现代职业教育体系的重要途径。新时代背景下,中高职一体化院校中党建工作面临新的机遇和挑战。要全面提高党建工作的水平,必须做好抓党建与促业务的深度融合。分析中高职一体化院校中党建工作的现状、存在的问题及产生问题的原因,并结合实际来探索党建工作与业务工作融合的有效途径。 [关 键 词] 中高职一体化院校;党建工作;业务工作 [中图分
研讨◆课程◆探析 |
课程思政在五年制高职护理专业病理学教学中的应用探讨
[摘 要] 在五年制高职护理专业课程教学中渗透课程思政,可以促进学生形成正确的世界观、人生观和价值观。病理学是五年制高职护理专业一门重要的医学基础课程,充分挖掘该课程中蕴含的思政教育资源,恰当地融入思政教育,是全面提高学生职业素养和核心素养,培养德才兼备的高素质护理人才的重要途径。 [关 键 词] 课程思政;五年制高职;护理专业;病理学 [中图分类号] G7
研讨◆课程◆探析 |
基于“课程思政”模式的中外合作专业课程建设探究
[摘 要] 面对复杂的国际环境和多元化的文化背景,中外合作专业课程思政建设的重要性日益凸显。以宁波某高职院校的中外合作专业课程——物料管理(Material Management)为例,分析了中外合作专业课程思政建设在专业课程、办学项目和授课对象等方面面临的挑战,基于对“课程思政”理念的融合,从不同的角度,如教学目标、方法和考核方式,深入挖掘课程中的思政元素,探究物料管理的“
研讨◆课程◆探析 |
课程思政融入高职物理的实践与探究
[摘 要] 课程思政在全国范围如火如荼地推进,简单介绍课程思政的奥义,提出在高职物理教学中以“训练物理思维 培养学习能力”“感受物理之美 提高审美能力”“穿插物理学史 激扬科学情感”“结合时事热点 增强爱国情感”这四种策略达到立德树人的目的。 [关 键 词] 课程思政;高职物理;融入策略 [中图分类号] G711 [文献标
研讨◆课程◆探析 |
新时代背景下构建职业院校思政有效课堂路径初探
[摘 要] 在全国高校思想政治工作会议上,习近平总书记强调要坚持把立德树人作为中心环节,把思想政治工作贯穿教育教学全过程,实现全程育人,全方位育人。高校思想政治理论课是落实立德树人根本任务的关键课程。构建思政有效课堂,对于职业院校思政工作以及对学生世界观、人生观、价值观的引领都具有重要的意义和作用。 [关 键 词] 职业院校;思政课;有效课堂 [中图分类号]
研讨◆课程◆探析 |
体育类高职院校体育保健与康复专业推拿教材问卷分析与优化策略
[摘 要] 推拿教材不仅是理论知识的载体,还是联系理论知识与技术能力的重要纽带。采用问卷调查法,对129名体育保健与康复专业学生教材使用情况进行问卷调查,基于调查结果,探讨体育保健与康复专业的推拿课程教材的现状与优化策略,提升体育保健与康复人才推拿教学质量。 [关 键 词] 体育类高职院校;体育保健与康复专业;推拿教材 [中图分类号] G712
研讨◆课程◆探析 |
医学检验导论课程教学改革的实践
[摘 要] 医学检验导论课程的开设,使学生进入学校后能迅速了解本专业的专业课程内容及今后的工作岗位,增强他们对本专业的认同度和自豪感,稳固专业思想。通过课程教学改革,提高学生的学习兴趣。 [关 键 词] 医学检验导论课程;教学改革;实践 [中图分类号] G712 [文献标志码] A [
研讨◆课程◆探析 |
基于OBE理念强化网络思维的一流课程建设
[摘 要] 一流课程是高等学校双一流建设的基础,为解决传统课程学生为考试而被动学习的弊端,秉承以学生为中心的教学理念,提出网络思维作为培养学生思维素养目标,采用产出导向的教学模式改革探索,以打造一流计算机网络系列课程。探讨了对网络思维的教学设计、基于OBE全流程的理论、实验模式构建以及取得的成效,对地方发展培养计算机网络理论实践并举的应用型和研究型人才做出了探讨。 [关
研讨◆课程◆探析 |
基于“校企合作、产教融合”理念的职业教育教学改革探讨
[摘 要] 在我国产业发展和经济结构不断优化的过程中,技术人才的职业素养也需同步提高。对高素质人才的培养主要依赖于不断革新的教育行业。职业教育需为学生提供产融结合的模式,打造产教融合、校企融合的教育模式,以此来提高技术人才的培养效果。在上述理念的指导下,重点探讨职业教育革新的方法和路径。 [关 键 词] 产教融合;校企合作;人才培养;职业教育 [
教学◆专业◆教法 |
新形势下造型设计课程教学改革分析
[摘 要] 造型设计是职业院校的一门专业技能课程,锻炼学生造型绘画能力和创作设计能力。手绘技能是动漫专业的基本功,其具有专业性强、工时较长的特点。探讨了在新模式下如何运用信息化手段保质保量地进行课堂教学,将教学方法的改变作为重点问题思考。 [关 键 词] 造型设计;教学方法;信息化教学 [中图分类号] G712 [文献标志
教学◆专业◆教法 |
“互联网+”教育下高职智慧课堂教学模式研究
[摘 要] 随着时代的发展,我国的教育教学体系迎来了全新的变化。鉴于互联网技术的加入,教师开展教学的方法与措施体现出融合发展、紧跟时代的特征。特别是在我国当今的高职院校教育教学环境中,教师对如何有效发展智慧课堂这一问题看得非常重要,而且在不断地研究新方法、提出新意见、做出新举措。希望通过先进的教学理念以及科学的教学方法对课堂进行高质量的构建,对学生进行深度培养,对互联网技术进
教学◆专业◆教法 |
“互联网+”背景下高职教育有效教学研究
[摘 要] 伴随着互联网信息技术的快速发展,高职教育逐渐受到了互联网信息技术的影响。高职教师应该意识到互联网信息技术对高职教育的具体影响,随后紧随时代发展潮流,进一步完善自身的教学方法、改进自身的教学模式,并以此为基础进一步提高高职教育的质量和效率。重点分析互联网信息技术对高职教育的诸多影响。 [关 键 词] 互联网信息技术;高职教育;有效教学 [中图分类号]
教学◆专业◆教法 |
信息化视角下大学计算机教学模式探究
[摘 要] 随着时代的不断发展,信息化已成为如今社会中的一个特征,大学生一定要将计算机知识掌握好,才能熟练地运用计算机技术。在大学背景下,计算机教学模式存在一些问题,大学计算机教师要对教学模式进行一定程度的更新,这样才可以紧跟时代,利用多样的教学方式,让学生学习到更多的计算机知识,从而保证大学计算机的教学质量。 [关 键 词] 信息化;大学计算机;模式探究 [
教学◆专业◆教法 |
大数据时代下中职英语教学改革的思考
[摘 要] 中职英语教学作为一门专业必修课程,在积极推行自身变革的过程中应确立“互联网+”思维,以全新的视角进行思考。在充分认知大数据时代下中职英语教学改革时代价值的基础上,思考当前中职英语教学在改革过程中遇到的现实困境,接着提出基于大数据时代背景下从挖掘专业课程资源、开发专业教学方式、建设专业化教学队伍和改革教学保障体系这几方面入手寻找中职英语教学改革的破解路径。 [关
教学◆专业◆教法 |
高职院校中基于学生中心的高等数学课程互动教学模式探究
[摘 要] 高等数学是高职院校的一门重要基础课程,基于学生中心的互动教学模式是围绕学生开发动力潜能和学习智能的动态教学模式,能有效克服高等数学教学中的学习疲劳现象,实现学生学习的主体性。该模式通过导入激发:提示目标,学生质疑,创设情境→推进激发:小组活动,组际互动,提供策略→高潮激发:思维撞击,引导应用→反馈总结:检测反馈,总结评价等环节,以小组学习为基础推动集体互动,让学生
教学◆专业◆教法 |
新形势下医学生临床实践教学改革与实践
[摘 要] 在当下社会快速发展的形势下,医疗行业领域的发展逐渐得到了国家和社会的关注和重视,对教学工作以及临床工作都提出了很高的要求。当下医学教学模式以及医疗行业对于医学生综合素质能力的要求也在提高,临床实践教学工作迎来了较大的挑战,在实施过程中也存在一些问题。现就新形势下医学生临床实践教学改革与实践进行分析和探讨,以供相关人员参考。 [关 键 词] 新形势;医
教学◆专业◆教法 |
解剖学教学改革面临的挑战与对策
[摘 要] 随着我国医学技术的迅速发展,目前将学生培养成实用型医学护理人才成为医学教育的主要目标。解剖学教学作为医学教育中的一项重点内容,传统的解剖学教学模式已经不能满足现阶段医学技术的发展需求,因此,加强对解剖学教学的改革,提高学生对解剖学知识的掌握程度,成为目前教学的关键。针对解剖学教学改革过程中面临的挑战进行了深入研究,并提出了教学改革的对策。 [关 键 词
教学◆专业◆教法 |
基于新时代职业教育改革,对我校天然药物化学教学的思考
[摘 要] 为了更好地适应当下高等职业教育教学改革创新的发展形势,结合天然药物化学学科的特点,针对兰州现代职业学院当前实际教学中存在的问题,提出天然药物化学教学改进的措施和方案。从高职教师自身专业素养的提升、多元方式教学模式的应用以及创新创业教育带动实验教学改革三个方面探讨了兰州现代职业学院教师应快速转变教学理念,提升课堂教学质量,从而更好地为新时代职业教育服务。 [关
教学◆专业◆教法 |
对接技能等级标准,探索高职机械制图课程内容改革
[摘 要] 在我国对职业教育实施改革的背景下,通过分析《机械工程制图职业技能等级标准》中级技能证书对机械制图的要求,针对当前高职机械制图课程中存在的问题,探讨机械制图课程内容与《机械工程制图职业技能等级标准》中级技能证书要求融通,合理将三维图样技术融入传统机械制图课程中,优化、完善机械制图课程内容,确保课程内容的科学性和先进性,提高机械制图的应用能力。 [关 键
教学◆专业◆教法 |
高职岩土室内测试课程标准制订企业调研报告
[摘 要] 课程标准是执行专业人才培养方案的课程教学指导文件,是课程教学的基本规范与质量要求,是教学标准体系的重要组成部分。为制订高职水文与工程地质专业和工程地质勘察专业岩土室内测试课程标准,通过对相关企业单位进行调研的方式,对岩土室内测试课程的性质、目标和内容等进行论证,提出岩土室内测试课程标准制订建议。 [关 键 词] 课程标准;企业调研;岩土室内测试 [
教学◆专业◆教法 |
高职院校大学生择业心理分析与调适
[摘 要] 高职学生作为大学生中特定的一个群体,面对日益严酷的就业环境,承受着比普通高校大学生更大的就业压力,当压力无法有效排解时就会产生心理不适,进一步影响他们的择业与就业。作为职业院校的思政工作者,面对职业院校学生如此的困境,有责任去探索学生择业时产生的心理误区,针对性地做一些切实有效的帮助与辅导,让学生重拾就业自信,获得最佳的择业选择。 [关 键 词] 高
教学◆专业◆教法 |
高职建筑制图课程教学方法改革探讨
[摘 要] 教育教学的核心是课程改革,要想将高职人才的培养质量进一步提升,实现培养人才的预期目标,应该与时代发展需求相适应,进一步进行创新和改革,根据教学目标对课程任务进行明确,并加以完成,以确保教学活动有顺序地开展。教师有计划、有目的地组织教学活动的依据便是课程。在高职课程中,建筑制图课程是建筑类学生的基础课程,也是必修课程,作为工程信息的重要载体,工程图样可以将工程对象的
管理◆育人◆师资 |
高职院校教学质量评价体系构建研究
[摘 要] 随着我国社会经济的快速发展,市场对于实用型人才的需求越来越大,这就推动着我国高职院校的改革发展。为了更好地满足市场对于实用型人才的需求,就需要注重提高高职院校整体的教学水平,促进教学质量和效率的提升,才能更好地培养出市场需求的人才,满足我国社会经济的发展。而教学质量评价体系作为影响高职院校整体教学质量的重要因素,对于高职院校人才培养目标的实现,加强高校整体的教学管
管理◆育人◆师资 |
高职院校教务管理系统的应用问题及对策
[摘 要] 教务管理系统是高职院校信息化建设的主要组成部分,对于整合资源配置、优化流程、规范管理、保障教学秩序的稳定具有重大意义。分析了高职院校教务管理系统的现状和使用中存在的问题,并提出相关的完善措施。 [关 键 词] 高职;教务管理系统;问题;对策 [中图分类号] G717 [文献标志码] A
管理◆育人◆师资 |
工匠精神在职业院校学生教学管理中的渗透探析
[摘 要] 在我国从制造业大国向制造业强国迈进的过程中,需要更多的职业人才提升我国的竞争力。职业院校承担着培养更多职业人才的任务,而工匠精神则是提升职业院校教学效果的核心。主要分析工匠精神在职业院校学生教学管理渗透中存在的问题,并提出更好的融合措施,以期为相关教学管理人员提供参考,更好地提升我国职业人才的核心竞争力。 [关 键 词] 工匠精神;职业院校;教学管理
管理◆育人◆师资 |
大数据时代高等职业院校教务管理工作的创新探索
[摘 要] 大数据时代下,高等职业院校教务管理工作要以培养满足当前社会发展需要的人才为目的,通过多元化的教育管理工作模式,充分发挥学生的主体地位。为了更好地创新大数据时代高等职业院校教务管理工作,通过分析高等职业院校教务管理现状以及大数据时代下发展高等职业院校教务管理工作的必要性,提出了其工作创新的策略。 [关 键 词] 大数据时代;高等职业院校;教务管理工作;
管理◆育人◆师资 |
五四精神在当代大学生思想政治教育中的价值研究
[摘 要] 五四运动是中国近代史上一场以先进青年知识分子为先锋、广大人民群众参与的反帝反封建的爱国主义运动。在新时代背景下,高校的思想政治课要注重对大学生的爱国主义教育,深刻领会五四精神的基本内涵,发掘和拓展五四精神的时代价值,将五四精神融入当代大学生的思想政治教育中,使学生树立坚定的理想信念,自觉践行社会主义核心价值观,积极投身于社会主义现代化建设中,培养高素质的爱国人才。
管理◆育人◆师资 |
当代高职院校教书育人浅析
[摘 要] 由于受到教育制度不断改革的影响,高职院校的教育工作得到了社会很大的关注与重视。教书育人工作的开展,需要广大教职工作人员彼此进行协同合作,加快推进科研工作,不断提升教学工作能力,做好教学方式与内容的创新工作,并且从思想上正确引导学生,使其形成正确的“三观”,进而完成对学生德育的任务。通过说明高职院校教书育人工作的特征,同时提出了当代高职院校教书育人的有效途径,以便加
管理◆育人◆师资 |
教育激励在高职学校德育实践中的有效渗透分析
[摘 要] 在高职院校的教学过程中,德育一直是一个非常重要的板块。而在这个过程中,采取教育激励法,能够让德育这部分工作开展得更为顺利。执行教育激励这项任务时,必须以学生为主体,从实际活动出发。要大力发挥德育的功能,考虑综合应用等因素,将激励教育灵活地运用到高职院校的教学工作中。通过对高职院校现状的分析、讨论,提出在德育教学中实行教育激励的策略、方法。 [关 键 词
管理◆育人◆师资 |
高职院校多元主体协同育人机制研究
[摘 要] 伴随着国家经济不断发展,新时代对综合型人才的需要逐渐增大,这也对高职院校的发展提出更高、更远的期待。因为高职院校的育人存在主体多元的情况,高职院校逐渐成为多元主体协同育人的主战场,但是,部分高职院校对协同育人机制仍然存在资源上不融合、机制上不健全、体系上不完善等问题。研究高职院校多元主体协同育人机制可以促进高职院校同政府、社会组织、企业、科研院所、风险投资机构等展
管理◆育人◆师资 |
边远地区电力专业人才培养模式的研究与实践
[摘 要] 根据边远地区电网企业人才队伍建设困难的现状,分析当前高职院校电力专业人才培养存在的问题,结合边远地区现状从教育理论、培养目标、培养主体、教学模式、课程体系、管理制度等方面形成一整套完整的适应于边远地区电网企业的专业人才培养模式,通过应用实践证明了该套模式的有效性。 [关 键 词] 边远地区;电力专业;人才培养模式 [中图分类号] G715
管理◆育人◆师资 |
高职院校专业课教师课程思政的能力浅析
[摘 要] 课程思政的高效开展,对专业课教师提出了更高的素质要求。专业课程的教师既要善于做学生传递专业知识的“经师”,更要做学生价值观念引领的“人师”。高职教育作为高等教育的重要组成部分,同样任重而道远。 [关 键 词] 专业课教师;课程思政;能力 [中图分类号] G715 [文献标志码] A
管理◆育人◆师资 |
专职教师临床护理实践的探讨
[摘 要] 教师承担着重要的责任,是教书育人的重要载体。教师的综合素养和教学的能力会直接影响教学的质量,尤其是专职教师,其培养的是专业型、技能型人才,教师除了要具备专业能力之外,实践能力也是必不可少的。但是分析当下的护理专职教师,长期脱离临床,一直在学校教学,这种状态下极易和社会脱轨,也难以培养优秀的临床护理人员。阐述了专职教师进行临床护理实践的意义,分析专职教师进行临床护理
应用◆社会◆传承 |
浅谈线上教学给医学教育带来的利弊与展望
[摘 要] 目前全国各地各院校兴起网络教学,温州医科大学第一临床学院通过钉钉教学模式取得了较好的教学效果。对线上教学工作进行总结分析并做了展望,为新时代下如何提高教学质量提供经验和对策。 [关 键 词] 线上教学;钉钉平台;医学教育 [中图分类号] G642 [文献标志码] A [文章
应用◆社会◆传承 |
微信平台在检验科微生物室教学工作中的应用
[摘 要] 目的:探究利用微信平台在检验科微生物室教学工作中的应用。方法:按照入科先后顺序,将68名实习学生分为对照组和实验组,对照组按照传统方案由带教老师进行带教。实验组在传统带教的基础上,加入工作微信群,并参与科室微信群的信息互动。结果:对照组学生的男生12名,女生22名,平均年龄21.53岁,24名本科,10名专科学生;实验组学生男生17名,女生17名,平均21.41岁
应用◆社会◆传承 |
互联网时代高职英语信息化教学策略探究
[摘 要] 互联网时代的快速发展将互联网与万物进行连接与结合,从而进一步形成了万物互联的时代。互联网与教学进行结合也给传统的课堂带来了巨大的变化。互联网时代的信息化和高职英语教学的结合,提升了教师运用互联网来增进高职教育教学质量的能力,进一步增强了高职英语教师在教学过程中的信息化程度。 [关 键 词] 高职英语教学;信息化英语教学;万物互联时代 [中图分类号]
应用◆社会◆传承 |
气象年轻干部培训工作的实践与思考
[摘 要] 做好气象年轻干部培训工作意义重大。2018—2020年,气象部门着眼长远、系统研究、统筹谋划、精准实施,策划并实施针对正处级、副处级和科级三个层次的年轻干部培训,积累了丰富的年轻干部培训经验。完善气象年轻干部培训工作,需要进一步打造品牌班次、完善气象年轻干部培训课程体系、加快师资队伍建设、大力开展混合式培训、强化培训在干部培养与考核中的作用。 [关 键
应用◆社会◆传承 |
我国农类校企联合“走向中亚”新模式探析
[摘 要] 在新发展格局背景下,我国与中亚开展农业方面的合作前景广阔。但当前中亚农业存在相对落后的发展现状和特点,我国农类高校和企业可以充分利用境外社会环境资源优势共享、高水平技术技能型人才共享、共育国际化人才培养模式等切合点协同“走向中亚”。还针对农类校企联合 “走向中亚”新模式进行分析并归纳,从理论出发助力校企联合投入国家战略,实现与中亚共赢共享。 [关 键
应用◆社会◆传承 |
开放大学背景下开放教育资源共享路径
[摘 要] 在当前时期,我们国家正大力推进开放大学的建设工作,而要保证办学基础得到夯实,必须确保开放教育资源得到满足。为了能够顺利达到教育信息化目的,教育资源应该实现共享。主要针对国内开放大学在教育资源开发、共享等方面出现的各种问题展开深入探析,在此基础上寻找到切实可行的共享机制,以期使教育资源共享目标真正实现,进而保证国民整体素质有大幅提升。 [关 键 词]
应用◆社会◆传承 |
高职院校现代学徒制实施中的问题与对策
[摘 要] 现代学徒制是职业院校加强内涵建设,深化校企合作,提升人才培养质量的人才培养模式。总结了现代学徒制实施的工作成效,针对实施工作中存在的问题,提出了解决问题的办法和建议,对推进现代学徒制模式,构建适合中国特色的现代学徒制具有一定现实意义。 [关 键 词] 高职院校;现代学徒制;问题;对策 [中图分类号] G715