期刊详情
查看往期
期刊目录
2021年13期
课题 |
青年学生社会主义核心价值观传播的微信朋友圈路径优化
[摘 要] 当下的年轻人已成为“圈一代”,微信朋友圈是他们互动交流的主要方式,也逐渐衍变为一种社会文化现象。在新媒体背景下,运用微信朋友圈对青年学生开展社会主义核心价值观教育,应客观分析微信朋友圈的影响因素,探寻朋友圈传播社会主义核心价值观的建构基础,从话语表达引导、媒介素养提升、教育模块开发与建设、丰富传播内容与形式、建立多元互动机制等方面,为优化青年学生社会主义核心价值观
课题 |
高职思政课培育学生“三农”情怀的着力点
[摘 要] “三农”情怀主要是指对“三农”工作的热爱之情,是每个个体由衷扎根农村、服务乡村振兴事业的精神动力之源。当前高职生对“三农”的认知模糊,关注匮乏,普遍缺失投身乡村振兴事业的情怀。高校助力乡村振兴特别是人才振兴,培养学生“三农”情怀的工作至关重要。以发挥思政课立德树人主渠道作用为切入点来探讨学生“三农”情怀培育的着力点。 [关 键 词] 思政课;高职生;
课题 |
新时代贵州精神融入高校思政育人工作的实践路径探究
[摘 要] 2017年10月27日,贵州省领导干部大会将“团结奋进、拼搏创新、苦干实干、后发赶超”的精神确立为新时代贵州精神,基于理论与实践之间的相互作用,新时代贵州精神基本内涵与实践意义的研究便不可或缺。继探究新时代贵州精神的文化意蕴及其在高校思想政治教育工作中的现实意义之后,在说明新时代贵州精神在融入高校思政育人工作的必要性与可行性之后,探究其实践路径。 [关 键
课题 |
“教演创”三维协同艺术教育创新模式研究
[摘 要] 培根固本将红色文化的思政教育融入音乐欣赏中,以音乐艺术作品为主线,重组音乐欣赏教学内容,寻求音乐欣赏课程思政和红色文化资源之间的内容契合、精神吻合和故事融合点,构建“音乐欣赏红色文化课程思政内容体系”挖掘中国智慧和中国精神,通过“教演创”三维协同艺术教育创新模式的探索,用中华民族创造的优秀精神文化财富来“以文化人、以文育人”,增强学生的社会责任感、职业精神、创新精
课题 |
互联网群体传播时代课堂教学中思想政治教育话语权提升研究
[摘 要] 课堂教学是思想政治教育的主渠道和主阵地,互联网群体传播背景下课堂生态已然发生重构,进而也影响着传统思想政治教育话语权的形成机制。互联网群体传播时代思政理论课教师应顺应时代形势,在课堂教学中融入信息技术,从服务教育对象、打通师生关系、创新话语体系、树立跨界思维着手,提升思想政治教育话语权。 [关 键 词] 互联网群体传播时代;课堂教学;思想政治教育话语
课题 |
课程思政视域下高职育人主体的协同逻辑
[摘 要] 课程思政建设的稳步推进,为高职育人主体协同创设了新维空间,使高职院校在人才培养中迈出了关键的一步。高职课程思政育人主体的框架中,二级学院为基石,专业教师是关键,思政教学部门为桥梁,思政课教师是纽带,领导干部为后盾,教辅服务人员是补充,彼此相互独立又相互协同,共同维系着高职全员育人的实践局面。 [关 键 词] 课程思政;高职;育人主体;协同育人 [中
课题 |
课程思政视角下在现代汉语课程中提升职业教育文化自信研究
[摘 要] 党的十八大以来,以习近平同志为核心的党中央多次提到“四个自信”,在国家提出各学科、专业实现“课程思政”的时代背景下,在思政课程之外的其他专业课程中挖掘文化因素、传播文化思想,现代汉语课程教学无疑是最为合适的土壤。现代汉语课程承担着发扬中华传统文化,增强民族文化自信的使命。通过现代汉语课程教学,可以使学生领悟我国博大精深的传统文化、奋发向上的革命文化、继往开来的社会
课题 |
基于社会主义核心价值观教育的医药专业“三心”意识培养探讨
[摘 要] 在医药类高职学生的德育教育过程中医药职业道德培养尚有不足,结合当前开展“课程思政”的大背景,通过对医药职业素养教育现状分析,阐述了医药类高职学生职业道德培养的重要性,探讨基于社会主义核心价值观教育对医药道德提升的重要作用,以此来提高高职院校学生的医药职业道德素养。 [关 键 词] 社会主义核心价值观;医药人才;“三心”意识培养 [中图分类号] G
课题 |
三全育人视阈下应急安全类专业“课程思政”的探索与实践
[摘 要] 论述了三全育人视阈下应急安全类专业“课程思政”的开展,提出准确把握应急安全类专业“课程思政”的内涵和内容构建,从加强领导、顶层设计、立足课堂、把握环节、协同发力、同向同行,结合广西安全工程职业技术学院的做法,提出三全育人视阈下应急安全类专业“课程思政”的实现路径。 [关 键 词] 三全育人;应急安全类专业;“课程思政” [中图分类号] G711
课题 |
浅析护理专业学生思想政治教育的措施
[摘 要] 在高等职业护理专业学生的教学中,如何将思想政治教育和教学内容相结合,是当下教育界需要研究的问题之一。当下国内各个医院的护理人员基本上都来自高职护理院校,因此如果想要医院的医护人员在思想政治教育上符合当代社会要求,那么就需要在高职教育中注重这方面的教学。而且在护理专业教学的时候,护理技能和思想政治是其教育的基础。当培养的学生具有职业道德精神的时候,才可以在后期工作中
课题 |
课程思政在康复治疗类专业课程教学中实施的理论探索与路径分析
[摘 要] 课程思政作为一种新的教育理念和教学实践,是迎合社会需要,保障“三全育人”实现的必然选择。江苏医药职业学院康复治疗类专业课程组教师通过深挖专业课思政元素,采用现代先进的教学手段和方法,将思政元素与专业课堂教学有效融合,量化思政教育考核评价方法,落实思政教育,使专业课程充分发挥育人作用。 [关 键 词] 课程思政;康复治疗类;专业课程 [中图分类号]
课题 |
新时代“立德树人”视域下培育高职学生工匠精神的研究
[摘 要] 在职业院校的教学过程中,需要关注工匠精神的培育,所谓的工匠精神代表了一种职业精神、职业道德、职业能力以及职业品质。“立德树人”视域下工匠精神的培育,不仅能够对精神内涵进行展现,同样也能够提供更好的实践平台。基于“立德树人”视域,主要针对工匠精神的培育和工匠技能的养成进行分析,从学校以及企业两大方面提出了未来教学的主要策略。希望能够帮助我国职业院校工匠精神培育的教学
课题 |
基于电路基础及应用课程思政的教学研究
[摘 要] 电路基础及应用是苏州信息职业技术学院智能制造学院电气自动化技术的专业群平台课,它来源于自动控制系统生产、安装与调试岗位群中电子产品的生产安装与调试等典型工作任务,对该课程进行课程思政,是培养高素质人才的重要举措。以课程思政为基础,阐述电路基础及应用课程思政的必然性,促进教师课程思政的教学能力提升,提高课程思政的教学质量,并推进响应落实我校《苏州信息职业技术学院“三
课题 |
高职院校专业课课程思政的教学设计与实施
[摘 要] 从坚持高校教育立德树人这一中心工作出发,阐述了工科类专业课教师在日常专业课教学中能够发掘和拓展的课程思政方法。从“六个结合”着手,阐述了如何充分挖掘、梳理工科类专业课程中蕴含的思政元素,如何发挥专业课程在思政育人方面的功能,如何把思政教育贯穿于专业教育教学全过程,构建全员、全程、全方位的 “三全育人”体系。 [关 键 词] 课程思政;专业课;“六个结
课题 |
“课程思政”在单片机原理及应用课程教学中的建设与实践
[摘 要] 单片机原理及应用作为电子专业学生的必修课程,是极其重要的思政教育阵地。主要分析了单片机“课程思政”的必要性与可行性,借助实际教学经验,设计了单片机原理及应用“课程思政”元素,介绍了“课程思政”实施的路径与方法,实现了思政教育与课程教学的有机融合。 [关 键 词] 单片机原理及应用;“课程思政”;路径方法 [中图分类号] G711
课题 |
高职院校劳动教育课的实践理论与创新探索
[摘 要] 随着我国工业现代化的不断发展,职业技术人才的培养已经变得越来越重要,高职院校作为我国培养职业技术人才的主要阵地,其发挥着越来越重要的作用,为企业培养大量的技术型人才,从而有效推动我国经济社会的发展。与此同时,当下各企业对职业技术人才的培养提出了更高的要求,其不但要求高职院校积极培养学生的技术能力,而且要求将学生劳动素养的培养作为重点,使学生在掌握职业技能的同时,也
课题 |
高职信息化教学改革深入发展的影响因素及对策
[摘 要] 在“停课不停教、不停学”的背景下,高职院校信息化教学改革迎来了一次重大机遇。通过对一段时期以来教学活动的观察,前期已经出现的问题更加凸显,选取高职院校思政教师与专业课教师在混合教学改革不同阶段的行为表现共性和差异这一视角,来证明混合教改提质增效主要影响因素分析的合理性,并结合学校实际情况提出下一步亟需解决的对策,以期抓住机遇,推动混合教学改革再上一个新台阶。 [
课题 |
共生与融合
[摘 要] 将生态学基本原理应用到高职语文教学中,对其进行深入、全面的审视,正是当前我国语文教学改革以及成熟发展过程中的全新科学范式。通过应用生态学基本原理,能够深刻地揭示高职语文教学中存在的问题,寻求更适合高职语文教学的生态环境和因素,提高语文教学的实效性,具有十分重要的意义。在高职语文教学中,应用生态学中的生态延伸、生克性、反馈性、瓶颈性、主导性、多样性等原则,可以促进各
课题 |
微课在师专高等代数课程中的教学模式实践探究
[摘 要] 介绍微课相关概念及特点,研究师专学生学习高等代数的现状,提出了基于微课在师专高等代数课程教学中的应用模式,并给出提高微课教学模式时效性的建议。 [关 键 词] 微课;师专;高等代数 [中图分类号] G420 [文献标志码] A [文章编号] 2096-0603(2021)13-0043
课题 |
基于“超星学习通+腾讯课堂”平台的线上教学实践分析
[摘 要] 2020年初,各大高校积极响应教育部“停课不停学”号召,纷纷组织师生开展在线教学工作,充分利用在线教学平台和资源,解决学生的居家学习问题。在此特殊环境下,如何重组教学主体关系,构建在线课堂教学模式,进而有效提升在线教学质量,同时使教学效果评价向过程性评价、指导性评价、个性化评价转变。以借助“超星学习通+腾讯课堂”平台相结合的方式开展财经应用文写作课程的线上教学工作
课题 |
大学英语教学与铁路物流专业英语教学的衔接模式研究
[摘 要] 大学英语教学及铁路物流专业英语教学之间的衔接问题是目前英语教学中的一个难点,也是需要迫切解决的问题。通过大学英语的教学目的和要求、铁路物流专业英语的教学目标和要求、二者之间的衔接三个方面进行论述,认为只有通过系统的教学模块衔接、专业知识的衔接及教师之间的衔接才能真正做好大学英语与铁路物流专业英语的衔接,这样才能取得更好的教学效果。 [关 键 词] 大
课题 |
混合式教学在高职生物化学实验教学中的应用
[摘 要] 探讨了混合式教学模式在高职生物化学实验教学中的应用,选取高职医学检验技术专业117名学生为实验组,2019级高职临床医学专业123名学生为对照组,分别实施混合式教学和传统的面对面线下教学,问卷调查教学效果,为高职生物化学实验教学改革提供思路。 [关 键 词] 高职;生物化学实验;混合式教学 [中图分类号] G712
课题 |
以学生为中心的组织胚胎学教学实践探索
[摘 要] 以学生为中心的教育理念认为学生是认知的主体,是知识意义的主动建构者,而教师只是对学生的意义建构起帮助和促进作用。在《组织胚胎学》部分章节尝试进行以学生为中心的教学,结果显示,学生能够通过自己独立探索和相互之间的协作,学会用所学知识解决实际问题。 [关 键 词] 教育理念;组织胚胎学;实践探索 [中图分类号] G712
课题 |
基于建构主义理论的信息化教学在护理专业技能教学中的应用
[摘 要] 目的:探讨建构主义学习观引导下,信息化教学在五年制高职护理专业技能教学中的应用效果。方法:采用随机抽样的方法选取某卫生高职学校护理专业三年级的两个班级作为实验组和对照组。两组均进行为期8课时的浅静脉留置针输液法技能教学,对照组使用常规的教学方法,实验组运用信息化手段进行教学,比较两组学生课堂参与度、技能综合成绩。结果:实验组课堂参与度、技能考核与满意度均高于对照组
课题 |
基于深度学习的高职基础课程教学策略
[摘 要] 深度学习是当今最先进的教育理念,是站在教育的制高点培养学生具有适应其终身发展和社会发展需要的品格及能力的有力举措。医用物理是高职院校医学专业一门重要的专业基础课程,通过对近年来高职院校影像、康复专业医用物理教学过程的反思研究,结合我校实际教学现状和高职院校的人才培养目标,提出基于深度学习的高职院校医用物理教学策略。 [关 键 词] 深度学习;医用物理
课题 |
校企融合“在线开放”实践课程的改革与实施
[摘 要] 教师、教材、教法“三教”改革是涉及教与学各环节的综合改革,“职教20条”中提出的教学要适应“互联网+职业教育”发展需求,运用现代信息技术改进教学方式方法,推进虚拟工厂等网络学习空间建设和普遍应用。利用网络及多媒体信息资源,通过《继电保护实训》《电力二次系统实训》等课程的“在线开放”,实现将该课程教学改革工作与电力行业“继电保护员”等工种技能等级评价工作无缝对接,为
课题 |
以学生为中心的教学理念在建筑工程计量与计价课程中的应用与实践
[摘 要] 随着我国教育不断朝着网络化、智能化等方向发展,教育观念也随之改变,教学模式也逐渐由以教师为主导转变为以学生为中心。基于以学生为中心的教学理念,结合课程特点,探索线上教学、案例教学、任务型教学等方法在课程中的应用,以期为课程提供合适的教学方法和教学模式。 [关 键 词] 线上教学;案例教学;任务型教学 [中图分类号] G712
课题 |
“双元制”模式下的课程体系开发路径研究
[摘 要] “双元制”指高等职业院校与企业合作,实现校企共同育人,系统培养高素质技能技术型人才的教育方式,具有同生产实践紧密结合、企业深度参与的鲜明特征,是职业教育人才培养的基本模式,对提高技术技能人才培养质量具有重要意义。以“双元制”模式下高职人才培养课程体系开发路径为研究主题,对“双元制”人才培养课程体系开发的意义、要求、路径和实施条件进行探讨分析,从实践角度提出了具体建
课题 |
应用型本科课程与实践环节设置探索
[摘 要] 针对铸造工艺学课程实践性较强和学生分析解决问题能力不足的特点,探索铸造工艺学在应用型本科人才培养中课程与实践环节相结合的新模式。通过模拟使学生直观感受实际生产环境下的铸造过程,同时解决铸造过程中出现的各种问题。最终达到提升学生分析、解决问题的能力和提高应用型本科铸造工艺学教学质量的目的。 [关 键 词] 铸造工艺学;应用型本科;实践环节 [中图分类
课题 |
企业职业卫生管理现状调查与分析在案例教学中的应用
[摘 要] 在广东省某市选取248家工厂企业开展职业病危害因素检测情况和职业卫生管理情况调查,结果发现职业病危害因素检测超标率居前五位的行业分别为食品制造业、建筑材料制造业、非金属矿物制品业、木制品制造业、金属制品业。职业卫生管理现状结果不容乐观,需进一步加强监督管理。为职业卫生监督管理部门和企业提升小微企业职业卫生管理水平提供基础依据,为职业健康课程的现场调查实训提供案例教
课题 |
浅析基于现代学徒制课外实践学习的思考
[摘 要] 现代学徒制是实践制度化的技术人才培养模式,其核心是实践教学,是通过校企联合开展学生培养过程。通过分析学情,对实践学习需求提出校内外实践学习两种形式。通过各种“合作班”,对学徒(学生)进行选拔、分派、拜师,进入企业或仿真实验室进行实践学习。在计算机专业教学中,课外实践教学是重要内容。要创建课外实践教学实践体系,创新校企深度融合的育人新模式,本着面向企业的职业理念,确
课题 |
基于虚拟仿真技术卫生微生物检验课程实训教学模式改革与探索
[摘 要] 针对卫生微生物检验教学现状,卫生检验与检疫技术专业在该课程中引入基于虚拟仿真技术优化实践教学模式,采用软硬件结合的方式进行实验教学,设计虚拟仿真实验项目,开展虚实结合的实践教学内容。在提高实验教学质量、培养专业实践基础、富有创新能力等方面取得良好的教学效果。 [关 键 词] 虚拟仿真;卫生微生物检验;实训教学 [中图分类号] G712
课题 |
基于强化护理专业学生职业情感的急危重症护理课程教学改革实践
[摘 要] 学生的职业情感包含对该职业的喜爱和认同程度,以及今后从事该职业的意愿。急危重症护理面向的患者具有病情变化快、临床任务重等特点,也正因如此,更需要从事急危重症护理工作的人员具有较强的职业情感,继而能在工作中无私奉献、救死扶伤,为患者提供优质的临床护理服务。研究从急危重症护理课程教学出发,重点探讨基于强化护理专业学生职业情感的教学改革实践,以期促进学生树立牢固的职业信
课题 |
基于职业技能大赛的药品质量与安全专业教学改革探索
[摘 要] 通过职业技能大赛推动药品质量安全专业教学改革不断深化,充分发挥技能大赛对人才培养和专业建设的促进作用,引领教育理念的转变、教师团队建设、学生技术技能水平提高、学生就业能力提升。利用职业技能大赛推动药品质量与安全专业教学改革,真正做到“以赛促教,以赛促改,以赛促学”。 [关 键 词] 职业技能大赛;药品质量与安全专业;教学改革 [中图分类号] G7
课题 |
高职院校影像专业职业规划与就业指导课程项目化教学模式探究
[摘 要] 各高职院校根据以就业为导向的职业教育理念,开设了职业规划与就业指导课程。该课程作为高职院校公共基础必修课程之一,为了让学生能够对该课程有更加清晰的认识,特对该课程教学模式进行探索。主要对该课程的教学现状与主要问题进行分析,提出课程项目化教学的意义,结合实际情况给予项目化教学的安排与组织的教学建议。 [关 键 词] 职业规划;就业指导;项目化教学 [
课题 |
综合教学模式下的港式全英教学模块在基础护理学教学中的应用研究
[摘 要] 目的:探讨综合教学模式下的港式全英教学模块在基础护理学教学中的应用。方法:选取2016级涉外护理专业护生40人为对照组,采用传统教学模式;选取2017级涉外护理专业护生40人为观察组,采用综合教学模式下的全英教学,教学结束后比较两组学习成绩、自主学习能力以及对教学效果进行评价。结果:观察组护生的学习成绩、自主学习能力得分高于对照组(P [关 键 词]
课题 |
长寿文化与森林康养的融合性发展研究
[摘 要] 自古以来,中国人就对长寿文化充满了向往,早在先秦,秦始皇就派人远渡重洋获取长生不老的秘密。森林康养最初由美国提出,而后被国内学者和企业引入,这是一种综合旅游、休闲、度假的综合服务新理念,是契合时代的大健康产业与旅游产业结合的产物。 [关 键 词] 长寿文化;森林康养产业;产业融合 [中图分类号] G712 [文献标
课题 |
局域网组建与维护一体化课程资源开发
[摘 要] 课程资源开发是人才培养的重要环节。为适应企业对职业素养和职业能力的双重要求,建设基于工作过程,以工作对象为载体,培养学生的职业能力、方法能力、社会能力的一体化课程资源有重要的意义。首先探讨局域网组建与维护的教学要求,随后分析一体化课程开发的意义,最后依照局域网组建与维护一体化课程开发的思路框架提出相应的实践策略,以期抛砖引玉。 [关 键 词] 局域网
课题 |
“人工智能+”视域下职业教育研究演进分析
[摘 要] “人工智能+教育”已经成为我国教育行业发展的必然趋势,因此深受学者重视。以中国知网为数据库进行检索,应用Citespace软件对近年发表的相关核心期刊文献进行了可视化分析。结果显示,学者们从人工智能对就业可能造成的冲击出发,在理论和实践层面对“人工智能+职业教育”展开了研究。人工智能背景下职业院校如何改进教学技术及手段,进行专业结构调整,培养具备持续发展能力的高技
课题 |
BOPPPS模型在电力系统继电保护课程教学中的应用研究
[摘 要] BOPPPS教学模型注重学生的参与和反馈,充分发挥学生的主动性,遵循以学生为中心、以目标为导向的教学理念,注重教学互动和反思,引导学生自主学习。将BOPPPS模型应用于电力系统继电保护课程教学中,对其应用效果进行了研究。 [关 键 词] BOPPPS模型;电力系统继电保护;应用研究 [中图分类号] G712 [文献
课题 |
“互联网+教育”视域下依托BIM的高职学生工程造价专业课程开发的智慧路径研究
[摘 要] 2020年是全球互联网经济飞速发展和多元转型的关键一年,“互联网+教育”彻底改变了传统的实体课堂教育形式,随之而来的是大量的智慧化教育形式和智慧教育的开发。目前高职教育改革的核心是强化“产教融合教育和更多的智能化创新教育”。工程造价专业的学科育人一直以来主要以实践性为特点,然而传统课堂教学的务实性不够,尤其是依托BIM进行建筑、工程项目设计和智慧建模的融合性教学的
课题 |
住宅工程分户验收职业能力信息化实训体系的构建与实施
[摘 要] 分析了住宅工程分户质量的现状,强调了住宅工程分户验收职业能力培养的必要性,并指出了住宅工程分户验收职业能力信息化实训体系构建的可行性。住宅工程分户验收职业能力信息化实训体系的构建主要包括校内新建1∶1分户验收模拟实训室给学生提供实训场地和利用“互联网+”等新一代信息技术创建住宅工程分户验收职业能力信息化实训平台两个方面。进一步阐述了在住宅工程分户验收职业能力信息化
课题 |
缄默知识视域下高职学前教育专业声乐课程教学的改革创新与实践
[摘 要] 当前高职院校学前教育专业声乐课程教学存在教材衔接不好、教学方法过于陈旧、轻视隐性知识等问题,缄默知识与声乐艺术的本质特点决定缄默知识运用到声乐课程教学中具有许多独特优势,把缄默知识运用到高职学前教育专业声乐课程教学中,从教师角度,重点构建缄默知识视域下的声乐课程新体系,搭建缄默知识视域下声乐课程教学多元实践平台,探索缄默知识视域下声乐课程多元化教学新模式。 [关
课题 |
谈高职院校党员教师的党性修养
[摘 要] 高职院校党员教师需从初心教育、实践教育、革新教育三个方面进行党性修养的提升,才能成为跨学科、跨领域、高素质的思想政治导师,才能在高职教育中践行“课程思政”理念,培养有思想、勇创新、敢担当的新时代高技能人才。 [关 键 词] 高职;党员教师;党性修养;思想政治 [中图分类号] G715 [文献标志码] A
课题 |
高职学生社会支持、人际信任与心理适应
[摘 要] 旨在探讨大学生社会支持、人际信任与心理适应的关系,加强对大学生的心理健康教育,帮助高职学生良好地适应大学环境,发展健康的人格。了解大学生人际信任与社会支持的现状,帮助构建和创新大学生学校支持体系,丰富与加强心理适应的理论研究,创新心理健康教育工作模式,提高大学生的心理适应和心理健康水平。 [关 键 词] 高职学生;社会支持;人际信任;心理适应 [中
课题 |
职业技能与职业精神融合视域下人才培养的研究与实践
[摘 要] 我国职业教育发展已经进入关键时期,一方面我国与世界发展融合速度不断加快,需要大量的复合型人才,另一方面培养更多的职业人才,可以深化各领域改革,推动我国创新发展。在职业学校培养金融领域复合型人才的过程中,应在职业技能与职业精神融合视域下,积极研究人才培养路径,为金融领域培养出更多的复合型人才。 [关 键 词] 职业技能;职业精神;高职院校;人才培养
课题 |
新媒体视域下大学生媒介素养培养路径探究
[摘 要] 在新媒体的全新时代,大学生会接触到千变万状的信息。于大学生而言,大学阶段正是树立正确“三观”的攻坚时期,积极应对媒介、科学使用媒介、拥有辨别繁杂的媒介信息的能力,是当代大学生应具备的基本媒介素养。以培育大学生媒介素养为切入点,探讨新媒体语境下提升大学生媒介素养水平的有效路径。 [关 键 词] 新媒体;媒介素养;大学生 [中图分类号] G710
课题 |
基于能力本位教育的技能型电子商务人才培养路径研究
[摘 要] 基于国际通行的能力本位教育,对“1+X”证书制度的现状进行了分析,提出适应目前我国高职院校电子商务专业的人才培养路径。高职院校应着力搭建“政、校、企合作”的人才培养构架,努力培养适应长三角地区,尤其是苏州地区发展的技能型人才。 [关 键 词] 能力本位教育;电子商务;人才培养;“1+X”;学分银行 [中图分类号] G710
课题 |
构建“T+3J”培养模式,提升新时代学前专业学生教育技术能力
[摘 要] 国家近年来大规模建设幼儿园,使其硬件水平足以满足“全媒体+教育”需求,但幼儿教师教育技术能力与幼儿园硬件设施不匹配无法将硬件作用最大化是当前亟待解决的问题。从学前专业学生教育技术能力培养入手,建构“T+3J”培养模式,使其就业前掌握整合运用学前专业知识和教育技术的能力,就可以有效解决该问题。 [关 键 词] 教育技术能力;“T+3J”培养模式;实践共
课题 |
1+X证书制度下高职工程测量技术专业人才培养改革探讨
[摘 要] 介绍了1+X证书制度的实施情况,并从在校生和毕业生两个方面分析了高职工程测量技术学生培养方面存在的问题,提出在1+X证书制度下,高职工程测量技术专业的人才培养应该从以下几个方面改革:构建课证融通的课程体系;搭建校企合作的长效育人机制;建立毕业生跟踪调查机制等,从而培养适应社会需求的高质量人才。 [关 键 词] 1+X证书制度;高职;工程测量技术;人才
课题 |
基于机器人与智能装备技术平台的创新创业人才培养探索与实践
[摘 要] 高职院校培养创新创业人才是服务地方区域经济社会发展,助力产业转型升级的重要任务。基于机器人与智能装备技术平台探索创新创业人才培养模式,逐步形成“三层递进,能力提升”的创新人才培养模式。实践证明,经过2~3年的培养,学生自主创新能力明显提高,人才培养质量内涵显著提升。该模式对国内职业院校相关专业的建设和发展也具有一定的指导和借鉴意义。 [关 键 词]
课题 |
汽车服务专业基于宝马“BEST项目”的现代学徒制实践研究
[摘 要] 简要介绍了现代学徒制的起源及其推广的必要意义,着重描述了基于宝马“BEST项目”开展现代学徒制的具体实现途径,从校企合作机制、招生招工一体化、岗位对接、质量保障与考核评价等方面进行了阐述,并分析了所取得的成效及存在的不足,为现代学徒制在汽车服务类专业的实施提供借鉴。 [关 键 词] 宝马;现代学徒制;人才培养;汽车服务专业 [中图分类号] G71
课题 |
医药类高职院校交叉学科人才培养探究
[摘 要] 医药类高职院校发展交叉学科对提高学科建设水平和学校竞争力具有重大意义。我国大多医药类高职院校在交叉学科建设和人才培养等方面存在不少困境与障碍,培养交叉型学科人才已十分迫切。近年来,医药类高职院校制药设备应用技术专业获得了迅速发展,但是其作为一个新兴学科交叉领域,面临着一些问题和挑战。以医药类高职院校制药设备应用技术专业为例,结合重庆医药高等专科学校专业教学特色,剖
课题 |
乡村振兴战略下高职艺术设计专业人才培养的路径探索
[摘 要] 人才是社会持续发展的关键性因素,近年来在新型城镇化快速推进的过程中乡村的衰退成为我国社会全面发展的短板,党的十九大所提出的乡村振兴战略致力于解决因人才缺位造成的乡村经济、文化、社会、生态等方面衰退不兴的焦点性问题。在这一背景下,高职所承担的培养国家社会发展所需、服务乡村振兴的创新型、实用型、综合型人才的任务再次加重,立足服务国家乡村振兴战略这一目标,探索高职艺术设
课题 |
高职院校党建引领劳动教育的探索与实践
[摘 要] 劳动教育是落实立德树人根本任务的重要途径,也是培养工匠精神、强化职业素养的重要手段,对于高等职业教育尤为重要,但受各种因素的影响,学生对劳动的价值认知还不够、劳动能力还不足,要实现高等职业教育的培养目标,需要从劳动价值观的教育、劳动技能的提升、劳动习惯的养成等方面努力,才能使劳动教育真正落到实处,发挥劳动教育促进人的全面发展的作用。 [关 键 词]
课题 |
基于“三全育人”的大学生综合素质测评体系优化研究
[摘 要] 大学生综合素质测评是学校以党的教育方针、政策为根本遵循,特别是在当前全员育人、全过程育人、全方位育人(“三全育人”)大背景下,不断优化、完善大学生综合素质评价体系,对制定大学生发展标准、促进大学生全面发展都具有重要意义。坚持问题导向,找出目前大学生综合测评体系存在的主要问题,提出需要坚持的“三全”原则,从而形成优化策略。 [关 键 词] “三全育人”
课题 |
农业高职院校校企合作产教融合的发展路径研究
[摘 要] 在供给侧结构性改革背景下,农业高职院校在校企合作产教融合过程中面对企业的参与积极性不高、校企合作的切合度不深、内在动力不足等困境,探索完善产教融合的政策法规,建立政行企校合作机制;实施高职教育供给侧改革,促进转型升级;融合校企资源,建立产教融合动力机制;深化校企协同育人,创新产教融合新模式等校企合作产教融合的发展路径,从而助力高等职业教育高质量发展,提升高等职业教
课题 |
产教融合背景下学前教育专业校企协同育人路径探索
[摘 要] 在当前产教融合的发展背景下,为了向社会输送更多应用创新型人才,高校逐步重视起了校企协同育人的合作教学模式。基于此,对当前学前教育校企合作教育模式的实施现状展开了分析,并对协同育人路径的构建与发展进行了全面探索。 [关 键 词] 学前教育;协同育人;人才培养 [中图分类号] G717 [文献标志码] A
课题 |
高职院校中层干部联系班级制度现状调查及对策分析
[摘 要] 以苏州卫生职业技术学院为样本,采用抽样问卷调查的方式,对不同年级学生、不同专业、中层干部等进行调查,运用统计学相关的理论,对结果进行汇总分析,提出相应的建议和措施。 [关 键 词] 中层干部;联系班级;对策分析 [中图分类号] G717 [文献标志码] A [文章编号] 2096-06
课题 |
高职院校学前教育专业毕业生社会适应性研究
[摘 要] 为了解高职院校学前教育专业毕业生的社会适应性状况,提高其社会适应性水平,使用了调查问卷和访谈相结合的方式,分析了宁夏幼儿师范高等专科学校近三年毕业生及个别用人单位所需人才的基本情况。了解了毕业生在社会适应性方面的现状,提出了一些解决的对策,以期促进高职院校学前教育专业学生社会适应性的发展。 [关 键 词] 高职院校;毕业生;社会适应性 [中图分类号
课题 |
纺织服装类高职教育“走出去”办学研究与实践
[摘 要] 基于“一带一路”的新形势以及成本因素和贸易因素双重因素,国内越来越多的纺织服装企业“走出去”,盐城工业职业技术学院充分抓住这一现状,认识到纺织服装类高职教育“走出去”办学的必要性,针对越南纺织服装类高职教育现状引发的后果,与天虹纺织集团(越南)合作办学,校企资源共享共用,实施订单式培养越南籍留学生;校企优势互补,合作共建实训基地;创新发展,共建海外纺织服装学院;面
课题 |
基于1+X证书的残疾人职教招生制度探索
[摘 要] 随着我国经济结构调整不断加快,社会对技能人才的需求越来越迫切,近年来国家不断出台与考试招生制度改革相关的文件,要建立多元录取的考试招生制度,以及完善“文化素质+职业技能”的考试招生办法,职业教育在经济社会发展和教育改革中发挥的重要作用越来越凸显,而残疾人职业教育是职业教育的一份子。为增强残疾人就业能力,提高残疾人修技立身的本领,为残疾人开拓一条升入高等院校的途径,
探析 研讨 实践 |
分析“新常态”下高职院校大学生就业创业服务体系的建构
[摘 要] 在“新常态”大背景下,素质教育理念已经深入贯彻到了各个教学阶层,在高职院校大学生就业创业服务过程中,教师必须要跟上时代的发展,将学校教育与社会工作进行有机结合, 完善就业创业服务体系的建构是高职人才培养和社会需求的有效对接,能够帮助学生更好地融入社会并适应社会。分析“新常态”下高职院校大学生就业创业服务体系的建构,着眼于完善教学路径,提高学生的实践能力与操作能力,
探析 研讨 实践 |
“1+X”证书制度下课程内容与职业标准对接构建探析
[摘 要] 分析了“双证书”制度实施中存在的问题,以及“1+X”证书与“双证书”制度的关系和“1+X”证书推行的意义,介绍了“1+X”证书制度下,以数控车铣加工职业技能标准为例,机械制造与自动化专业的课程体系优化重组与实训任务重构,提出以理论支撑课程内容为辅,以主体实践课程内容为主的职业技能标准对接途径,并指出标准对接及考核评价对职业能力素养的影响。 [关 键 词
探析 研讨 实践 |
新时代高校新闻传播专业课程思政育人体系建设路径探析
[摘 要] 为了使思政教育贯穿于新闻传播专业课程中,充分凸显课程育人价值,需要加强课程思政育人体系建设路径的探索。结合高校新闻传播人才培养要求,从课程体系完善、协同育人体系打造、课堂育人体系优化等多个角度提出了课程思政育人体系建设的路径,以新闻传播专业课程为载体拓宽思政教育途径,使高校育人水平得到进一步提升。 [关 键 词] 高校新闻传播专业;课程思政;育人体系
探析 研讨 实践 |
新高考改革下招生信息化实施策略
[摘 要] 随着高考招生改革以及教育数字化转型的不断推进,我国的考试招生制度正在不断地进行着更为深入的改革。在新时期,信息技术正处于一个快速发展的阶段,各种功能强大的信息技术对考试招生制度改革产生了强劲的推动力,同时也为其转变和创新提供了有力的技术支撑,这使得我国招生正快速地向着信息化方向发展。而随着时间的推移,我国招生信息化在时代的发展推动下迎来了一些新的挑战和要求,需要再
探析 研讨 实践 |
高职学前教育专业儿童歌曲弹唱课程教学模式优化研究
[摘 要] 在进入二十一世纪之后,伴随着新课程改革发展的要求,高职院校在我国的人才培养体系中承担着一个十分重要的角色,并且也是教育大环境中不可或缺的一环。对此情况,高职院校的各种专业现阶段都十分的热门,在这其中学前教育已经成为重点发展的专业之一,报选这门专业学生的数量每年都呈现出上涨的趋势。学前教育专业学生在实际的就业过程中服务的主体是处于低龄的儿童,因此学生在进行高职学前教
探析 研讨 实践 |
高校学生党员发展的质量保障体系建设路径
[摘 要] 学生党员发展工作的具体内容,是对党组织吸纳的优秀大学生展开思政教育与党性教育,增强其思政理论水平与党性意识,是学生成为合格党员的基础,因此,学生党员发展质量十分关键。深入分析高校学生党员发展的质量保障体系建设意义,并从四个维度提出具体的建设路径。 [关 键 词] 高校学生党员发展;质量保障体系;建设路径 [中图分类号] G711
探析 研讨 实践 |
马克思主义哲学给思想政治教育带来的启示
[摘 要] 在思想政治教育过程中,必须要积极融入马克思主义哲学思想。马克思主义哲学思想其丰富的内涵将为思想政治教育提供正确的理论基础,促使思想政治教育在开展过程中能够对学生给予科学的价值体系建设。所以通过分析马克思主义哲学给思想政治教育带来的启示,能够使当今时代下所开展的思想政治教育工作方向更明确、内容更丰富、理论更具体、实践更正确。 [关 键 词] 马克思主义
探析 研讨 实践 |
浅议五年制高职初任班主任德育工作
[摘 要] 德育工作是五年制高职学校教育中的重要环节。五年制高职学生群体特点鲜明,优缺点明显,作为初任班主任,开展德育工作过程中会遇到诸多难题。因此需在实践中对常见问题做理性分析,并精准施策:班主任要主动融入学生中,用真诚赢得学生的信任;练好“读心术”,及时关注学生心理健康状态;注重生活教育,在集体活动中塑造正能量;多点巧联动,关注时事热点并转化成德育案例,注重在社会实践等活
探析 研讨 实践 |
地方红色文化融入思政课堂教学的实践研究
[摘 要] 在中国共产党的领导下,全国各族人民在长期的革命斗争及改革实践中创造了以马克思主义理论为指导的富有中国特色的先进文化,即红色文化。高职院校作为培养应用型、创新型技能人才的教育机构,应充分利用本土红色资源,将富有地域特色的红色文化融入高职思政课堂教学之中,充分发挥地方红色文化的育人功能,以坚定当代大学生的理想和信念,激发他们的民族自豪感和爱国主义精神,树立正确的“三观
探析 研讨 实践 |
试论当前大专院校思政工作开展的具体措施
[摘 要] 在新的社会环境下,提高大学生的思想教育是德育面临的新课题,是否可以实施大专学生的思想政治教育,对国家和大专院校来说都很重要。每个国家都有不同的教育方式,但是每个国家都有相同的教育,就是思政教育,这表明发展思政教育的重要性。通过对学生思政教育重要性的探讨,分析思政教育以及学生思政教育的重要性,提出开展思政教育的具体措施。 [关 键 词] 大专院校学生;
探析 研讨 实践 |
国家通用语言文字课程思政教学实践探索
[摘 要] 在大思政背景下,高校的教育教学应将思政元素有效融入课堂教学,实现全程育人、全方位育人。主要从国家通用语言文字教学中实施课程思政的必要性、国家通用语言教学中“课程思政”实施的有效途径等方面,探索如何在国家通用语言文字教学中有效地实施课程思政。 [关 键 词] 国家通用语言文字;课程思政;教学实践 [中图分类号] G711
探析 研讨 实践 |
高职院校大学英语“课程思政”教育的路径探索
[摘 要] 新时代高职学生教育融入“课程思政”教育理念成了课程改革的方向。大学英语课时量较多、资源丰富、形式多样,应当发挥其优势,在知识传播的同时,对学生进行爱国主义教育,传播中国文化,传递社会主义核心价值观。通过江门中医药职业学院英语教研室大学英语思政课程路径探索实践,探讨大学英语思政教育的路径,并提出培养师资队伍、挖掘课程中的思政资源、多途径教学的策略。 [关 键
探析 研讨 实践 |
病原生物与免疫学课程思政建设初探
[摘 要] 为全面贯彻党的教育方针,落实立德树人的根本任务,将思想政治教育有机融入专业医学知识的传授中,对临床医学基础核心课程“病原生物与免疫学”的授课进行了实践及反思,在以教师为主导、学生为主体的教学理念基础上探索了如何深度挖掘思政元素,确定每堂课的思政目标及课程思政的实施路径、教学方法等,努力达到润物细无声的效果,引导学生立德成人。 [关 键 词] 课程思政
探析 研讨 实践 |
高职临床医学专业药理学课程思政的探索与实践
[摘 要] 临床医学专业根据其专业要求和学生特质,把药理学课程中隐藏的团队合作精神、生命教育、爱国主义教育、法制教育和医德教育等思政内容寻找出来,把思政教育和药理学的专业知识教学结合起来,探索药理学“课程思政”实施的基础途径和办法。在这个基础上,在药理学专业课程教学过程中,重新对教学过程进行设计,达到塑造价值观、培养技能和学习知识相结合的目的,潜移默化地在药理学的教学活动中融
探析 研讨 实践 |
以党建和业务工作的深度融合推动国有企业的高质量发展
[关 键 词] 党建工作;业务工作;融合 [中图分类号] G712 [文献标志码] A [文章编号] 2096-0603(2021)13-0162-02 在改革重组的重大战略机遇期,在统筹推进“五水综改”和打造一流水务旗舰劲旅的关键期,企业党建就要在改革中展现新作为,就要发挥党建的引领作用,就要更好地服务改革发展,
探析 研讨 实践 |
基于SPOC模式的高职英语教学实践与反思
[摘 要] 随着教育信息化的不断加深,越来越多的高校开始利用网络视频教学等一系列数字化工具进行线上教学。高职院校不断扩招,学生质量普遍下降,学生的英语基础与英语水平普遍偏低,学生对英语的学习兴趣不高,缺乏自主学习的能力;学校专业课程设置不合理,涉及学科广而杂,英语教学时间缩减,所以SPOC模式下的英语课程教学开始受到人们广泛关注,在高等教育教学实践中开始逐渐被应用。基于SPO
探析 研讨 实践 |
“项目化教学”在高职化学教学中的应用
[摘 要] 化学是高职院校最重要的学科之一,项目教学法可以显著提高学生的综合素质,如果在高职院校化学教学中得到广泛的应用,就可以在教学中全面提升高职院校学生的化学应用技能。针对高职院校的教学现状,在叙述项目教学法的定义和内涵的基础上,指出了高职院校化学教学中项目教学法的作用以及需要遵循的原则,并就项目教学法在高职院校化学教学中的运用提出了一些意见和建议。 [关 键
教学 专业 课程 |
中职语文古诗词教学中传统民俗文化的渗透探究
[摘 要] 古诗词教育中,中职语文教师已经开始考虑如何使用现有资源,让学生对我国的优秀传统文化具有更为全面、深入的了解,之后产生文化自信。由于考虑到古诗词是一种从时间跨度上来看,趋近于中华优秀民俗文化起源和生成时间的一种文化形式,因此很多教师开始考虑如何在中职语文古诗词教学中渗透传统民俗文化。 [关 键 词] 中职教育;语文教学;民俗文化;古诗词教学 [中图分
教学 专业 课程 |
把时事热点融入中职语文教学中
[摘 要] 在新课程改革加速实施的今天,要想使中职语文教学取得更好的成效,一定要不断拓展教学领域,最大限度培养学生的综合素质,努力使学生的人文素养得到显著提升,因而可以将时事热点融入中职语文教学当中,不断提升教学质量。对此进行研究和探讨,在简要分析中职语文教学中融入时事热点重要性的基础上,重点分析了制约因素,最后就如何开展时事热点融合教育提出了优化对策,旨在为促进中职语文教学
教学 专业 课程 |
新媒体环境下高职语文写作教学策略分析
[摘 要] 语文写作是语文教学过程中至关重要的环节,学生的写作水平能够直接体现其语文综合素养。而在语文测试过程中,写作所占的分值也是测试题中比重最大的,可见语文教学过程中写作教学的重要性,语文写作教学是语文教学过程中最为重要的内容。根据相关教学经验结合广泛的社会实践调查研究,就新媒体环境下高职语文写作教学策略展开了相关的探讨,望能提供借鉴。 [关 键 词] 新媒
教学 专业 课程 |
借助多媒体技术优化高职院校英语专业的语法教学方法研究
[摘 要] 信息时代背景下,多媒体技术作为信息时代的主要产物,不仅对各行各业的生活和工作方面产生积极影响,还被广泛应用在教育教学工作中,通过多媒体技术的使用,能够提升教学工作水平,实现传统教学方法和教学内容的改革。当前高职院校英语专业的语法教学中,还存在许多问题和不足,这对培养学生英语专业理论知识和学习能力产生消极影响,因此,还需要合理借助多媒体技术,加强高职院校英语专业语法
教学 专业 课程 |
一题多解思维训练的思考
[摘 要] 从三重积分和点集论里找了两个例子,阐述了一题多解的重要性和意义,并且明确了投影法下的柱面坐标和截面法下的柱面坐标,最后提出了一题多解的基础,把一题多解能力纳入自己的知识结构。 [关 键 词] 一题多解;投影法;截面法;柱面坐标 [中图分类号] G712 [文献标志码] A
教学 专业 课程 |
职教体育课田径项目的困境分析及改革措施
[摘 要] 当前,我国教育体系十分重视学生的全面发展,所以,在要求学校教育关注学生科学文化素养的同时,还需要重视学生身体素质的提升,在这一背景下,对学校体育课程教学提出了全新的要求。在职教体育教育中,田径项目是重要的组成部分,应认识和意识到当下田径项目教学的困境,然后运用行之有效的措施来进行创新改革,以此来提升田径教学的有效性。 [关 键 词] 职教;体育教学;
教学 专业 课程 |
免疫学检验教学改革浅析
[摘 要] 免疫学检验是医学检验技术专业的专业核心课程,理论知识理解难度较大,实验技能要求较高,临床技术和自动化仪器的发展、更新较快。从改革教学方法、优化师资队伍、完善考核方式、强化课程思政等多个方面对免疫学检验课程进行教学改革,实现对当今医学检验专业高职人才的高质量培养。 [关 键 词] 医学检验技术;免疫学检验;改革;自主学习;信息化技术 [中图分类号]
教学 专业 课程 |
校企共建医用检验仪器原理与维护活页式教材开发思路研究
[摘 要] 根据学生特点和企业需求并融合“新技术、新工艺、新规范”的活页式教材是目前高职院校教学改革内容之一。为让学生获得职业技能,传承爱国、奉献职业精神,我院与企业成立编写团队,整合资源,共同开发医用检验仪器原理与维护活页式教材及其相关数字资源,建设思路以期为相关课程建设提供参考。 [关 键 词] 医用检验仪器原理与维护;校企合作;活页式教材 [中图分类号]
教学 专业 课程 |
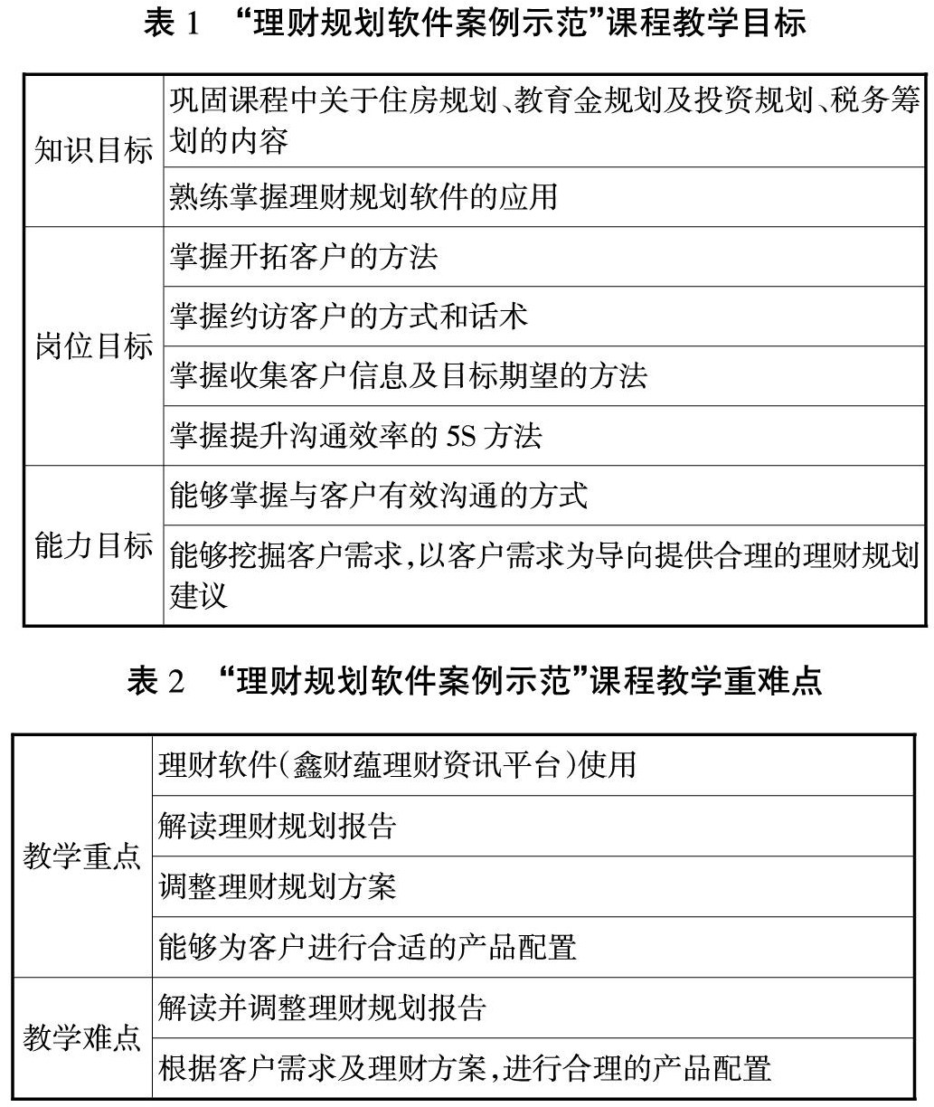
以个人理财规划课程为例探究高职院校信息化教学能力大赛课程设计
[摘 要] 随着信息化时代的到来,大数据和云计算技术等信息化应用让人们的生活更加便捷,如何让职业教育进入全新的智能化时代成为全新的课题和挑战。信息化应用技能也成为高校教学技能大赛考核能力之一,对教师的教学能力和职业素养提出了更高要求,教学手段信息化、教学环节数字化,将有效提高教学整体质量和效率。选取个人理财规划课程中“理财规划软件案例示范”的两节授课内容,基于高校教师信息化教
管理 育人 师资 |
高职院校纵向课题管理存在的问题及改进路径探索
[摘 要] 杭州科技职业技术学院建校时间短,基础比较薄弱,纵向课题申报起步较晚,存在以下问题:纵向课题总数偏少,其中高级别课题立项数少;纵向课题查新、查重不够严格,课题申报内容面窄;纵向课题过程监管不够到位;纵向课题合同经费到账率偏低;对纵向课题成果转化不够重视。针对这些问题提出改进纵向课题管理的路径探索,鼓励科研人员积极参与申报,帮助管理人员提升纵向课题管理水平。 [关
管理 育人 师资 |
大数据背景下的高职院校教学管理发展途径研究
[摘 要] 在现代社会的发展中,大数据俨然成为时下主流概念之一。高职院校教学管理中产生大量数据,运用大数据+云计算的技术,一方面将教学管理人员从繁重的“数据劳工”身份中解放出来,另一方面筛选出具备相关性、结构性的数据,为高职院校优化教学管理检测体系提供参考。旨在探索大数据技术在高职信息化管理中的应用意义,以及大数据与基础智慧校园相耦合的实际应用场景,帮助高职院校实现对教学质量
管理 育人 师资 |
高校学生党建工作路径创新探索
[摘 要] 高校党建工作的一大核心就是大学生党建,对高校培养高素质、高技能型人才起到了积极的促进作用,所以如何更好地开展大学生党建工作成为高校思政的热点问题。通过分析目前高职院校学生党建工作存在的问题,探索学生党建工作的新思路、新方法和新举措,为更好地推进高职院校的学生党建工作提供有效参考。 [关 键 词] 大学生党建;工作路径;创新探索 [中图分类号] D
管理 育人 师资 |
依托地域文化探索职业院校班主任学生思想工作新路径
[摘 要] 学生思想工作是学校教育工作的重要组成部分,尤其对于年龄、心智还处于发展阶段的职校生来说,思想工作教育对其今后的发展起着至关重要的作用。但我国职校生的学生性质和特点决定了其对单一的思想工作教育模式比较排斥,因此教育效果有待提高。以职业院校学生思想工作的重要性为切入点,分别从学生、教师和学校角度剖析当前职业院校学生思想工作的现状,分析地域文化与思想教育工作的耦合性,形
管理 育人 师资 |
关于三年制高职物业管理专业办学的思考
[摘 要] 三年制高职与五年制高职在招生对象、学制、教学方法及办学模式等方面既有联系又有区别。江苏城乡建设职业学院将逐步过渡到以三年制高职办学为主。基于《江苏城乡建设职业学院2020 年度社会需求与人才培养质量综合报告》以及对三年制高职与五年制高职物业管理专业学生和任课老师的日常沟通访谈,提出对三年制高职物业管理专业办学的思考与建议。 [关 键 词] 三年制高职
管理 育人 师资 |
当代大学生积极心理品质的培养研究
[摘 要] 众所周知,大学生属于国家未来发展建设中的重要人才力量,高等院校在开展针对大学生的教育工作的过程中,教师不仅要注重为学生传授文化知识,还应该从大学生的心理状况入手,做好心理健康教育工作,积极开展针对大学生积极心理品质的培养工作,有助于帮助大学生形成独立人格与高尚品质,使其树立科学的人生观与价值观。基于让大学生在毕业之后更快融入与适应社会和工作的目的,加大对当代大学生
管理 育人 师资 |
大健康背景下高职中医养生人才培养现状调研分析
[摘 要] 在大健康和“治未病”的背景下,中医养生作为大健康和“治未病”的主要手段之一,得到了较快发展。为了充分了解高职中医养生人才培养的现状,通过发放问卷、实地走访等方式,先后调研了全日制高职院校12所、中医养生企业和医疗机构16家,共发放问卷2000份,回收有效问卷1864 份,通过分析归纳,梳理相关问题并进行分析,以期掌握当前高职中医养生人才培养的现状。 [关
管理 育人 师资 |
高职“百万”扩招给高职人才培养带来的机遇与挑战
[关 键 词] 高职;扩招;机遇;挑战 [中图分类号] G715 [文献标志码] A [文章编号] 2096-0603(2021)13-0202-02 一、高职扩招是经济结构转型升级和高职教育高质量发展的需要 (一)高职扩招为现代化经济建设提供高素质技能型人才 高职教育的基本特征是服务产业、面向市场,因
管理 育人 师资 |
高职院校对工业机器人技术专业人才的培养分析
[摘 要] 工业机器人技术的研发推动着整个工业经济的发展,可以帮助更多的企业进行转型,因此,随着机器人技术的发展,机器人行业对人才的需求量也在日益增多。为了给机器人行业提供更加专业的复合型人才,学校必须增加机器人专业,不断完善课程,建立新的人才培养制度。基于此,谈谈高职院校对机器人专业的建设和对专业人才的培养,通过讲解可以让后者更好地进行借鉴,通过借鉴使中国的工业可以得到更好
管理 育人 师资 |
“高职扩招100万”背景下电气自动化技术专业人才培养模式探讨
[摘 要] 为了解决高职大规模扩招后所面临的复杂的教学工作,适应“工业4.0”和“中国制造2025”的发展需求,以云南国土资源职业学院为例,从办学历史、人才培养目标、专业发展思路以及“职业技能递增”式人才培养模式等方面对电气自动化技术专业进行了详细的介绍,通过毕业生和企业的反馈,“职业技能递增”式人才培养模式的实施效果较好。 [关 键 词] 高职扩招;电气自动化
管理 育人 师资 |
现代学徒制下实现“一体融通”的电子商务技术专业人才培养改革与实践
[摘 要] 电商行业新技术、新模式不断涌现,以厦门海洋职业技术学院电子商务技术专业为例,介绍在现代学徒制下进行校企合作,培育专业与职业一体、学业与岗位融通的现代学徒制人才培养模式改革的探索与实践。 [关 键 词] 现代学徒制;“一体融通”;电子商务技术专业;人才培养 [中图分类号] G715 [文献标志码] A
管理 育人 师资 |
高职院校青年教师职业发展规划的研究
[摘 要] 高职院校青年教师的健康成长与良好的职业发展对高职教育的未来发展至关重要,承载着学校发展的希望与动力,同时青年教师队伍成长也面临一系列压力和挑战。通过聚焦青年教师群体的职业发展,让更多的教师能够全方位地认识自身职业发展,同时为青年教师的成长提出一些建设性的意见,助力青年教师快速发展。 [关 键 词] 高职院校;青年教师;职业发展 [中图分类号] G
应用 创新 反思 |
高职院校应用文写作课信息化教学研究实践
[摘 要] 随着经济的快速发展,科学技术也取得长足进展,尤其是以信息技术为标志,当前我国也已进入信息化时代。信息化技术的快速发展,也带动了各行各业的发展,同时在发展过程中也产生了重要影响。对于当前的高职院校应用文写作课而言,探索其信息化教学研究实践既是紧跟时代发展的要求,又是实现其自身发展的诉求。应用文写作已经渗透到社会生活的各个层面,在每一个层面都发挥着极其重要的作用,对于
应用 创新 反思 |
基于微信平台的混合教学模式在中职护理教学中的应用
[摘 要] 分析基于微信平台应用混合教学模式的主要理论依据,同时进行师生访谈与问卷调查,从中职护理学教育传播的传播者、受传者、信息、教学媒体四个维度进行分析探讨,主要分析基于微信平台的混合教学模式在中职护理学基础教学中的应用。 [关 键 词] 微信平台;混合教学模式;中职护理学;基础教学 [中图分类号] G712 [文献标志码
应用 创新 反思 |
VR技术在中职计算机教学中的应用
[摘 要] 随着信息化时代的到来,计算机教学形式随着新兴技术的发展而变化,虚拟现实技术作为一种提高人类感官能力的计算机技术,将其引入计算机课程中,将会引起计算机专业教育形式的革新。计算机学科是理论与实践相结合的一门学科,在中职教育过程中,计算机课程需要学生与教师相互配合,共同达到教学目标,并且从学生角度剖析计算机相关理论的实践方法,根据学生自主性选择教学模块的实验方法,在中职
应用 创新 反思 |
现代化条件下中小学线上教学策略和优化
[摘 要] 现代化技术的运用,为中小学线上教学提供了条件,也为特殊情况下线上教学的发展提供了可能,解决了特殊情况下正常教学的困难,显示了现代教学条件的优势,但也暴露了线上教学不能面对学生,缺乏当面交流与辅导的不足。 [关 键 词] 现代化条件;线上教学;优势;不足 [中图分类号] G712 [文献标志码] A
应用 创新 反思 |
信息化教学手段在高职学前教育专业课的应用探究
[摘 要] 信息技术近年来的发展和进步,为我国的教育事业提供了新的途径和方法。利用信息技术参与当前的教学,能够给予学生更加优质的课堂体验,对提升教学效率有积极的帮助。对高职学前教育专业来说,利用信息技术进行教学具有明显的优势,但实际运用中仍存在一些问题。就信息化教学手段在高职学前教育专业课的应用做一些探讨。 [关 键 词] 信息化教学手段;高职教学;学前教育专业
应用 创新 反思 |
物资采购项目价格预算审计工作创新
[摘 要] 物资采购项目价格预算审计是单位内部审计业务工作中的重要内容,单位内审部门要结合工作实际,从物资采购项目价格预算的审计内容、核价方法、工作方式等方面进行全面把握,并结合审计对象的不同特点,选择最适合和最有效的审计核价方法和审计工作方式,审定物资采购项目的价格预算。 [关 键 词] 物资采购;价格预算;审计 [中图分类号] F239.4
应用 创新 反思 |
基于物联网大数据和5G背景下的智能家居应用场景研究
[摘 要] 自1999年美国麻省理工学院的凯文·艾什顿教授提出“物联网”这一概念以来,短短的二十来年,这一技术发展迅猛。其所包含的人工智能研究领域不断延伸,将专家系统、图像识别、语言处理与识别等内容都纳入范畴。在我国,随着5G技术的逐渐普及,语言识别与处理也已取得重大突破。与此同时,得益于国家大数据产业建设和发展政策的影响,国内白色家电行业愈发重视智能家居云服务和大数据的整合
应用 创新 反思 |
试论大专院校信息素养教育的几个问题
[摘 要] 详细阐述了信息素养教育的理论基础,提出大专院校信息素养教育的核心和培养目标,并指出信息素养教育存在的问题和解决方案。 [关 键 词] 大专院校;信息素养;信息素养教育 [中图分类号] G712 [文献标志码] A [文章编号] 2096-0603(2021)13-0226-02
应用 创新 反思 |
思政教育在大学生就业指导中的作用及现状思考
[摘 要] 随着社会的发展,用人单位的要求越来越高,导致现在的就业压力越来越大,对于大学生就业提出的要求也越来越严格,只看学历的时代已经成为过去,素质较高、能力较强的全面性人才是现在社会所需要的,因此高校的思政教育在大学生就业指导中有着不可或缺的重要性。就高校思政教育在大学生就业指导中的作用以及现在面临的问题以及如何针对大学生就业进行思政教育等方面进行相关思考。 [关
应用 创新 反思 |
“以器官系统为中心”的医学教学模式现状与思考
[摘 要] 实施创新教育是21世纪高等教育的主题。要继续深化医学教育改革,以期详细推进素质教育,培养学生的创新精神和实践能力。根据国外教育改革的经验,根据中国国情提出了“以器官系统为中心”的课程模型,舍弃了传统的封闭学科,促进了部门之间更高水平的协调,并采用课程整合的方式,提供优秀、多文化的教学内容。 [关 键 词] 器官系统;医学教学模式;现状;思考 [中图
应用 创新 反思 |
参加技能大赛对混凝土无损检测课程教学的反思
[摘 要] 职业技能大赛是对职业院校专业技能教学质量的考量,一方面反映出本行业的最新信息、对某项技能人才的需求,另一方面折射出当前职业教育教学中存在的各种问题。无损检测技能大赛主要面向全国职业教育工程院校学生。混凝土无损检测课程作为工程专业领域中的重要组成部分,其对整个工程专业教学的发展起着重要的作用,而随着无损检测技能大赛的举行,混凝土无损检测课程的重要性也在职业教育中得到
应用 创新 反思 |
在系统治理理论指导下对“以学生为中心”的思考
[摘 要] 学校教育要以学生的全面发展为中心,职业技术院校学生的全面发展要着重培养“高素养、明智慧、强能力、硬技术”,为此,在管理上必须注意正确处理三种关系:管理与培养的关系;关爱与磨炼的关系;规范与个性发展的关系。在实现学生全面发展中,学生是主体,为此,学生的主动参与是必须的,也是最重要的。学生参与的方式一要认真读书,二要勇于实践。 [关 键 词] 学生中心;