期刊详情
查看往期
期刊目录
2021年28期
前沿视界 |
以习近平总书记关于青年责任担当的重要论述指导大学生社会责任意识培育研究
摘 要:习近平总书记关于青年责任担当的重要论述包含着丰富的理论内容,具有鲜明的时代价值和实践意义,是新时代高校大学生社会责任意识培育的基本遵循。在总结梳理当前高校大学生社会责任意识缺失的种种表现并系统分析其原因基础上,探索如何以习近平总书记关于青年责任担当的重要论述指导大学生社会责任意识培育的路径。 关键词:重要论述;青年;责任意识;教育 中图分类号:G640 文献标志码:A
前沿视界 |
新工科背景下流体力学课程项目式教学与考核评价体系研究
摘 要:流体力学是高等学校能源与动力类专业的学科基础课,计算流体力学软件是流体力学相关研究开展的重要工具。文章首先探讨了新工科背景下流体力学开展项目式教学的意义、优势与不足,进而提出了流体力学进行项目式教学的改革思路与实践,探讨了将CFD模拟技术引入流体力学项目式教学中的教学方法和考核评价。 关键词:流体力学;项目式教学;CFD技术;考核评价 中图分类号:G642 文献标志码:A
前沿视界 |
大学生学习“一带一路”沿线国家语种的意愿研究
摘 要:“一带一路”倡议对我国的非通用语种的教育改革提出了迫切要求,需要在教育共同体的理念下着力培养“一带一路”复合型语言人才,高校外语人才培养体系的调整中,以公共选修外语课的形式向全体大学生开设外语课成为课程改革的一个新形式。本研究在广东省两所具有较强非通用语言教学能力的大学里调查了学生对“一带一路”沿线国家的非通用语言作为第二外语学习的意愿和动机,并从教育管理的角度提出管理策略:加强与“一带
前沿视界 |
美国空军士官培养体系研究及对我军士官培养的启示
摘 要:培养满足多样化作战需求的高技术士官人才,对我军战斗力的提升具有重要意义。文章研究了美国空军士官人才培养的教育培训体系结构和发展路径,士官人才管理体系和培养特点,提出构建我军全时域“矩阵式士官教育培训计划”的士官培养体系,并进一步提高士官管理能力和领导力,提升士官学历水平,提高士官管理的信息化层次。 关键词:士官培养;教育培训计划;美国空军;管理能力 中图分类号:C961
前沿视界 |
抗疫精神融入高职院校思政课教学现状、问题、提升策略研究
摘 要:抗疫精神的出现生动地诠释了爱国主义的民族精神和改革创新的时代精神,具有重要的思想政治教育价值。如何将抗疫精神融入思政课教学,是广大思政教育工作者和思政课教师需要研究的重要命题。受疫情影响,高职院校思政课教学面临诸多困难,为破解疫情下高职院校思政教学难题,提升思政课教学质量,文章以江苏旅游职业学院为例,通过调查疫情下学校思政课教学开展现状,找出思政课教学存在问题,通过原因分析,提出相应对策
前沿视界 |
国际理解教育和人类命运共同体观下的大学外语教育
摘 要:新冠肺炎疫情爆发以后,世界格局面临重建,构建人类命运共同体是全人类面临的共同课题。国际理解教育是建立人类命运共同体的根本指导方针之一。我国大学外语教育与国际理解教育在目的、内容和要求三方面一脉相承,这表现在我国大学外语教育集工具性和人文性于一体,通过外语教育,旨在让学生更好地理解本民族文化,在加强本民族文化认同的基础上,更深入地了解其他文化,了解文化差异,尊重、珍惜不同文化,加深对“文化
前沿视界 |
基于韩国语文化语境的跨文化教学策略探析
摘 要:文章旨在研究文化语境的构建在韩国语跨文化教学中的有效应用。文章提出文化语境贯穿语言-文化-交际行为的观点,并认为只有在真实的文化语境中才能实现跨文化教学的过程性指导目标。由于国内缺乏目标语国家的真实文化语境,跨文化教学很难做到过程性指导,难以真正培养学生跨文化能力。这与跨文化交际本身的动态性、过程性本质是相互矛盾的。鉴于此,文章厘清文化语境的内涵,注重教师、学习者、文化语境三者之间的动态
双一流建设 |
国外世界一流大学建设政策供给的比较研究
摘 要:近年来,各国或地区已将创建世界一流大学作为首要战略选择,并相继出台一系列政策和举措,加快一流大学建设,大学已变成国家竞争力的轴心机构。立足“卓越学科”“多元投入机制”“完善的内部治理结构”“坚持质量导向”等举措,成为国外政府富有特色的创建政策,这些政策为我国推进“双一流”战略具有重要的借鉴意义。 关键词:世界一流大学;中国特色;政策供给;制度创新 中图分类号:G640 文
双一流建设 |
“双一流”建设背景下科研与教学并重型青年教师教学能力提升途径及策略研究
摘 要:“双一流”建设是提高我国高等教育整体水平,增强高校创新能力的重要举措。随着大量高端青年人才的引进,青年教师已成为高校教育改革和创新的重要力量,青年教师只有具备扎实的理论功底以及较高的素养,才能为学生的课堂注入活力,也才能培养出更多优秀的人才,进而助力一流专业、一流学科建设。文章针对目前高校青年教师科研与教学并重的特点,以“双一流”建设、“工程认证”及“新工科”建设为背景,从科研促动教学的
双一流建设 |
“双一流”背景下制导原理理论与实验课深参与度研究性教学改革与实践
摘 要:制导原理理论与实验课作为导航、制导与控制专业的核心主干课程,承担着培养创新型、研究型航空航天人才的重任。在“双一流”建设背景下,为进一步提升学生的学习主动性与创造性,培养其良好的科研工程素养,授课团队从提升学生课程参与度入手进行了课程改革与实践。首先,从课程内容、授课方式与实践环节分析了当前课程的不足。其次,采用“理论-实践交互式”的一体化研究思路对教学内容与教学方法进行了改革,具体包括
创新创业教育 |
新工科视域下地方高校创新创业能力培养模式研究与实践
摘 要:在“大众创业、万众创新”时代背景下,对地方高校学生的创新意识、创业能力提出了更高的要求。为了推进素质教育、提高人才培养质量,为国家培养更多符合时代要求、符合行业发展需要的应用型高技能人才,文章从教学管理制度、实践教学体系、课程建设、多学科交叉融合、师资队伍建设、学科竞赛平台六个方面进行分析,提出构建“三大平台、三个层次”的分层递进实践教学体系以及分阶段递进创新能力培养模式,探索符合学校自
创新创业教育 |
新形势下现代学徒制发展与创新
摘 要:依托教育部现代学徒制试点专业,通过持续推进校企联合招生招工一体化,校企协同设计人才培养制度和相关标准,完善体现现代学徒制特点的管理体系,建设现代学徒制信息服务平台,逐步形成了校企协同育人长效机制,健全了成本分担机制,完善了协同育人机制,实现企业、学校和学生三方受益。 关键词:高职教育;现代学徒制;人才培养模式 中图分类号:G642 文献标志码:A 文章编
创新创业教育 |
“微时代”高校思想政治教育话语创新探索
摘 要:在互联网广泛覆盖、互联网技术不断革新视域下,依靠网络支撑的各类媒体在以较快的速度发展,与此同时,以微博、微信等为代表的新兴媒体也正在迅速崛起,使得人与人的对外交流、互动机会大大增多,也使得当下诸多大学生有了传递心声、观察社会的契机,无形中给高校思想政治教育带去了沉重负担,思想政治话语创新也由此面临较大难度。为了协助各所高校在这个特殊背景下顺利实现思想政治教育话语创新目标,我们针对“微时代
创新创业教育 |
创新创业教育与思政教育“阶梯平台”式融合的课程体系构建研究
摘 要:新时代背景下,创新创业教育与思政教育相互融合所发挥的效果具有重要作用。针对目前创新创业教育与思政教育融合过程中出现的问题,文章提出“阶梯平台”式融合的课程体系构建研究,以阶梯递进式平稳发展、平台互动式协调发展和“阶梯平台”融合的措施为主要内容,从理论与实践、校内到校外的维度提出创新创业教育与思政教育融合的体系构建,为培养创新性专业人才提供有力的支撑。 关键词:创新创业教育;思政教育;课
课题研究 |
当代大学生思想状况调查研究
摘 要:党的十八大以来,强化社会主义核心价值观已然成为大学生思想政治教育的重要内容。习近平总书记指出,高校要引导大学生的健康成长。时代在发展,大学生的思想状况也发生着日新月异的变化,思想政治教育工作更应该与时俱进。因此,高校在进行思想政治教育时要讲究科学的方法,掌握详实的数据,了解大学生的所思所想,有针对性地开展思想政治教育,用中国梦激发青年学生的历史责任感和使命感,为中华民族伟大复兴贡献自己的
课题研究 |
论《欧洲声乐发展史》在中国声乐演唱及教学中的借鉴指导意义
摘 要:美声唱法经历了几个世纪的发展演变,已成为如今国际上公认的最科学的演唱方法,这种科学的演唱方法也是西方文化、艺术的重要产物,要想把握它的演唱特点、风格特征、学习方法及教学方法,就要对西方声乐的发展历史、发声方法、演唱方式和演唱风格、技巧及教学方法要点等有所了解并掌握。从其中借鉴一些先进的、科学的演唱方法、技巧及教学方法。《欧洲声乐发展史》(以下简称《声乐史》)是尚家骧教授撰写出版的声乐类学
课题研究 |
工程认证背景下本科教学质量监控体系的构建
摘 要:随着高等教育的进一步发展,对高等教育的教学质量提出了新的要求。教学质量监控体系是保证高校教学质量的重要抓手,也是高等教育体制中必不可少的有机组成部分。应用型本科院校,尤其是工程类专业对教学质量监控的需求具有一定特殊性,首先需要克服现有教学质量监控体系建设中的一些问题,引入工程认证中的“持续改进”的思想,理清不同课程之间的关联性,抓住教学质量监控与人才技能形成之间的关键,将教学质量监控贯穿
课题研究 |
高校音乐线上教学优化策略探讨
摘 要:在信息化和互联网的大背景之下,传统教学迎来了许多挑战。而在新冠肺炎疫情防控要求下,开展线上教学是保障“停课不停学”的唯一途径,也是“互联网+教育”成果的有益应用和实践探索。文章在相关政策的引领下,针对高校线上音乐教育的具体案例,探索适合高校线上音乐教育的策略,从而为其他学校及课程的线上教育及混合式教育提供借鉴。 关键词:高校音乐;线上教学;优化策略 中图分类号:G642 文献标志码:
课题研究 |
工程训练教学中存在的矛盾分析及解决措施
摘 要:文章指出了目前工程训练教学中存在的几个矛盾问题,分析了引起这些矛盾的主要原因,指出了这些矛盾对工程训练教学质量和教学目标培养造成的不利影响,并对如何解决这些矛盾分别提出了建议。目的是为了引起相关管理部门和相关人员的重视,以便根据各自学校的具体情况采取相应的措施解决或减少这些矛盾,保证或提高工程训练教学质量。 关键词:工程训练;矛盾分析;解决措施 中图分类号:G642 文献标志码:A
课题研究 |
新工科范式下地方高校通识教育维度和路径研究
摘 要:文章借鉴综合性高校和工科优势高校的通识教育的实践经验,如北京大学、复旦大学、南京大学、厦门大学及广东各高校,从重视顶层设计、深化制度建设、建立体制机制、优化课程体系四个维度,从建优必修课程,坚持立德树人;做强选修课程,完善课程体系;实施公开招标,遴选核心课程;打造各类金课,增加开课数量;立项大创项目,验收认定学分;参加学科竞赛,获奖认定学分;融入“第二课堂”,实施学分认定七条路径对地方高
博士论坛 |
混合现实技术在机械课程教学中的应用研究
摘 要:混合现实技术(MR)突破空间、时间和现实约束,能够在现实世界中投射出全面、逼真、可编辑的机械结构和物理关系模型,因此能突破传统教学方式枯燥的刻板印象和信息传递的局限性,极有可能引领未来机械设计和制造类课程教育教学革命。虽然目前MR设备昂贵、技术尚不成熟,但根据历年微电子产品价格所建立的数学模型预测表明:10年后MR设备的价格和技术成熟度将等同于现阶段个人计算机。所以,价格和技术并不是制约
博士论坛 |
研究生导师指导模式和指导方法研究现状分析
摘 要:研究生导师对学生的指导模式是决定研究生培养质量的核心问题。文章总结了1978年恢复研究生招生以来我国研究生导师指导模式和指导方法研究进展。我国研究生导师指导模式仍以单一导师指导模式为主体,双导师和导师团队指导模式逐渐得到认可和推广,三种导师指导模式都还需要进一步改进完善。展望了构建以研究生为中心、导师为纽带,建立学术研究能力培养为核心、思想教育激活发展动力、心理健康构建和谐氛围、就业发展
博士论坛 |
开源软件Cantera在燃烧理论课程教学中的实践与探讨
摘 要:文章简介了国防科技大学燃烧理论课程的基本情况,分析了课程教学过程中存在的主要问题,并提出燃烧学分析软件的学习将有助于促进学员对理论知识的理解。介绍了开源软件Cantera的主要功能,并探讨了Cantera在辅助教学时的可行性、主要优势、注意事项以及基本思路。在燃烧理论课程教学过程中,引导学员自主学习使用Cantera软件,并以课堂作业的形式使学员完成了层流预混火焰传播问题的求解。通过教学
博士论坛 |
提升基本能力对改善研究生生源质量的必要性
摘 要:提高研究生培养质量是国内研究生教育面临的严峻挑战。致力于研究生生源(本/专科生)及在读研究生的记忆与理解、观察与发现、思考与分析、综合与应用等基本能力的提高与强化,是应对硕士研究生招生规模持续增长、硕士研究生生源式微对培养质量的负面影响、地方高校竞相招募而优质生源有限、研究生整体培养质量有待提高等问题的必要途径。 关键词:责任感;知识内化;创新能力;实践能力 中图分类号:C961 文
博士论坛 |
基于积极注意力管理思想的在线环境教学设计
摘 要:文章针对新冠肺炎疫情影响下高校全在线教学环境中出现的学生课堂注意力缺失、教学效果差等问题,提出了一种在线环境教学设计新思路。文章首先分析了在线环境下教学活动的特点,接着提出了“积极注意力管理”这一概念,即通过主动的、交互性的、去反感的和心理协调的方式,有效管理学生的注意力,最后给出了相关教学设计和一节课堂教学的具体实例,证明了该教学思想的可行性。 关键词:在线教学;教学设计;积极注意力
教海探新 |
软件项目管理课程的线上混合式教学模式探索
摘 要:为了应对新冠肺炎疫情期间不能线下开课的困境,提出了基于教学立方平台,整合优质慕课资源,利用视频直播开展线上教学的模式。该模式重构传统教学,整合线上优质资源,利用教学立方进行学生过程性管理和评价以及教师教学评价,收到了较好的教学成效。该模式同样也适用于线上线下混合式教学。 关键词:线上教学;混合式教学;教学立方;过程性评价;教学评价 中图分类号:G642 文献标志码:A
教海探新 |
新工科背景下以学生为中心的混合式教学探索与实践
摘 要:对标新工科人才培养要求,依托互联网时代智能教学平台,探讨了以学生为中心的学习模式的内涵,提出了以成果导向教育(OBE)理念进行教学设计是以学生为中心的教学的重要支撑。总结出以学生为中心的混合式教学设计原则。提出了传统教学模式、雨课堂+以问题为导向的教学模式、视频会议线上课堂翻转+以项目为导向的教学模式、SPOC异步线上授课+问题导向或分组讨论、自主探究学习等不同教学模式的适用性,并以实际
教海探新 |
基于国家级精品资源共享课的中药鉴定学混合式翻转课堂教学模式构建研究
摘 要:本研究借助宁夏医科大学校园网络系统,应用中药鉴定学国家资源共享课平台,基于国家级精品资源共享课对中药鉴定学混合式翻转课堂教学模式进行构建。强调多样化的学习途径,以重点的掌握、难点的解决、知识点的实践应用为基本目的,并在任务驱动条件下引起独立思考,提出疑惑,明确问题所在;继而在线上针对问题进行交流探讨、师生互动、答疑等活动,着重提出知识重点,攻克难点,解决疑惑;最后进行课后多元化的反馈评价
教海探新 |
云计算课程教学模式探索与实践
摘 要:云计算作为第四次工业革命的标志,引爆了产业界的“云爆发”模式,这为高等院校提出了人才培养的新要求。中国石油大学(华东)计算机科学与技术学院开设的云计算技术与应用课程,以“亚马逊AWS-中国石油大学云创学院”为合作基础进行了课程建设,在新工科与新基建背景下,尝试了一条IT人才培养的产学研合作之道。 关键词:云计算;产学研合作;新工科建设 中图分类号:G642 文献标志码:A
教海探新 |
微幅波理论教学探讨
摘 要:现有介绍微幅波理论的教材或著作,从控制方程组的形式、边界条件的提法,到解的推求过程中存在多处易使学生产生困惑的地方。文章针对这些地方分别提出了改进的教学方法、改进后的控制方程组和边界条件,提法更容易理解,整个推导过程更流畅,也更易被学生接受。 关键词:微幅波;运动学边界条件;动力学边界条件;势流理论;自由水面 中图分类号:G642 文献标志码:A 文章编
教海探新 |
能源动力类专业多元融合实验教学模式探索与实践
摘 要:文章以新工科建设思想为指导,融入课程思政、安全教育、在线教学和虚拟仿真四个元素,探索新冠肺炎疫情环境下能源动力类专业的多元融合实验教学模式,并据此构建实验教学的立体化考核评价体系及实施流程,以实现全过程全方位的协同育人。实践表明,多元融合实验教学模式为及时有效地响应国家“停课不停学”的号召提供了坚实保障,并切实发挥了实验教学在人才培养过程中的重要作用。 关键词:能源动力类专业;新工科;
教改新论 |
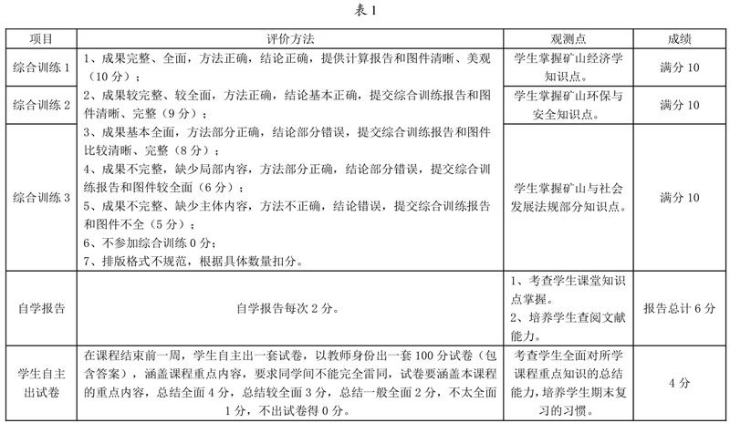
矿山与社会发展课程综合改革实践与研究
摘 要:矿山与社会发展课程是按照一流学科高质量、高水平的教学要求建设,要确保专业课教学的高质量、高水平,必须要有高水平的教授。为此,作者努力建成一支年龄结构、学历结构、知识结构合理,具有学术献身精神的高水平师资队伍。同时,结合课程实用性较强的特点,继续深入开展教学内容、教学体系和教学方法的全方位改革。从选修课开设、课时计划、内容编排、习题设计、案例精选、社会实践等诸多方面都关注学生实践能力的培养
教改新论 |
以学习为中心的大学生心理健康教育课程教学实践
摘 要:通过反思以教为中心的课堂教学模式以及以学生为中心的课堂教学模式的弊端,提出以学习为中心的课堂教学模式,并以此为指导,对大学生心理健康教育课程进行了教学改革实践。通过实践证明,以学习为中心的课堂教学模式有助于拓宽学生获取知识的途径、培养其主动学习的能力,提高实践能力,进而促进学生心理健康整体水平的提高。 关键词:以学习为中心;大学生心理健康教育;课堂教学 中图分类号:G642
教改新论 |
基于OBE的工科实验教学设计与实践
摘 要:新工科背景下,基于OBE的工程教育模式,以工程教育认证理念和本校教学定位为指导,针对机械设计制造及其自动化专业特点,结合现有实验教学条件,对专业核心课程计算机数控技术的实验教学项目进行了改革探索与创新实践。通过引入高级编程语言,应用具体设备机构,以团队小组协同合作,采用课前预习课后汇报的形式,持续改进实验教学过程,从而进一步激发了学生的学习热情和动力,促使其将理论知识学以致用,提高了学生
教改新论 |
注入航空特色的软件测试课程改革与实践
摘 要:文章分析了当前软件测试行业对人才需求的趋势,并结合一些高校软件测试课程教学改革的成功经验,从航空类科研项目中凝练出教学案例用于支撑课程教学。通过为软件测试课程注入航空特色,培养了学生解决实际复杂工程问题的能力,促进了课程教学目标的高质量达成。 关键词:软件测试;教学改革;教学案例;航空特色 中图分类号:G642 文献标志码:A 文章编号:2096-000
教改新论 |
基于思辨能力培养的综合英语互动型课堂演讲模式改革与实践
摘 要:中国外语教师在通过教学改革实现学生思辨能力培养方面已进行了一系列卓有成效的探索和实践。综合英语作为英语专业核心课程之一,其课堂演讲是培养英语专业学生思辨能力的重要教学环节。该研究以思辨能力层级理论模型为依据,尝试对综合英语课堂演讲进行改革,构建了以培养思辨能力为导向的综合英语互动型课堂演讲模式。通过教学实验、测试、问卷调查和访谈,作者认为互动型课堂演讲对英语专业学生思辨能力的培养是行之有
教改新论 |
职业本科试点高校思政课教学建设现状与改革思考
摘 要:思政课作为立德树人的“关键”课程,其教学改革是职业本科教育改革试点的一个特殊重要的方面。根据习近平总书记关于新时代思政课改革的“八个统一”根本要求,探索建立适应职业本科教学特点和人才培养目标“类型”特征的思政课教学,是试点工作的迫切任务。为此,文章以调查研究为基础,以思政课教学质量问题聚焦,分析了职业本科试点高校思政课在教师“教”、学生“学”、学校“建”等方面的现状与问题,提出了目前应积
师资·人才 |
新时代高校青年教师职业发展路径漫谈
摘 要:在我国特色社会主义进入新时代与“双一流”建设背景下,高校青年教师的职业发展同时面临着机遇与挑战,有效引导青年教师的职业发展已成为各高校提升综合实力的重要保障。文章从规划职业发展路径、研究方向建立、科研思路来源、研究团队加入、职业快速发展、科研工作与教学工作的有机协调等方面探讨了青年教师职业发展路径规划和推进方法,为满足高校青年教师的职业发展需求提供思路。 关键词:新时代;“双一流”建设
师资·人才 |
面向智能时代“管理学+法学”人才培养模式研究
摘 要:管理学和法学属于社会科学范畴。智能时代,两者共同面临智能化生产对人才素质提出新要求的挑战,但存在着专业发展与社会需求脱节、学科专业自我隔离等共性问题。作为国家“新文科”建设的重要内容,管理学融合法学培养复合型人才可以成为人才培养模式改革的一种有益尝试。事实上,管理学与法学融合也具有现实可行性,即两者具有相似的专业基因,社会对复合型人才的需求成为两者融合的内驱力,互联网为两者融合提供技术推
师资·人才 |
对公共事业管理专业(卫生事业管理方向)人才培养的思考
摘 要:目的:归纳总结当下暴露的公共事业管理专业(卫生事业管理方向)人才培养建设的问题,为该专业后续发展提出切实可行的参考建议。方法:通过文献研究,分析与公共事业管理专业(卫生事业管理方向)相关文献,总结存在的卫生事业人才培养问题。结果:公共事业管理专业(卫生事业管理方向)人才培养方面还存在培养目标、课程设置、实践环节、师资力量等方面的问题。结论:公共事业管理专业的发展是一个需要长期进行的过程,
师资·人才 |
基础医学阶段高素质应用型人才培养体系构建及实践
摘 要:以高素质应用型人才培养目标为导向,以学生能力提高为核心,从师资培养、课程建设、课堂教学改革、实践创新能力、人文思政素养五个关键点,构建基础医学阶段人才培养体系,为培养专业知识技能扎实,能力素养综合发展的高素质应用型人才奠定基础,为医学院校和相关专业院校的教育教学改革提供参考和思路。 关键词:基础医学阶段;高素质应用型人才;人才培养体系 中图分类号:C961 文献标志码:
师资·人才 |
基于OBE理念的工商管理专业人才培养模式研究
摘 要:新一代信息技术的蓬勃发展不仅给企业带来了巨大的变化,也为高校提出新的挑战,在众多院校推出大数据管理专业的同时,许多工商管理专业却对自己的定位和改革方向感到困惑。文章基于OBE理念,以北方工业大学为例,从工商管理专业人才岗位需求和能力要求出发,将工商管理专业培养方向仍然定位在市场营销管理、人力资源管理和信息管理与运营三个方向,但需要加强数据分析能力的培养,并运用在方向性课程中作为支撑。依据
师资·人才 |
校企协同育人的实践研究
摘 要:产教深度融合、校企紧密协作已成为职业教育提质培优行动计划的重要任务。麦苗学院是浙江商业职业技术学院餐饮管理专业与区域麦当劳门店签订协议,以人才培养方案制定和实施为重点,通过“双元双向三阶四融”的合作机制共同培育餐饮管理技术技能人才的校企协作教学组织。麦苗学院创新实践校企协同育人模式,实现人才培养目标与行业发展需求精准对接,人才培养模式与职业发展规划高度契合,服务学生全面发展,服务产业转型
高校思政 |
红色资源应用于高校思政教育的现状调查与分析
摘 要:文章调查分析了红色资源运用于高校思政教育的状况,对于提升高校思政教育实效性具有很强的现实意义。课题团队通过问卷形式对广州市部分高校进行调研,了解这些高校运用红色资源开展思政教育的真实情况,然后梳理出其不足之处并进行成因分析,旨在进一步增强红色资源运用于高校思政教育的针对性和实效性。 关键词:思政教育;红色资源运用情况;改进措施 中图分类号:G641 文献标志码:A
高校思政 |
“思政引领 育人压舱 学术扬帆”
摘 要:依托“一个基地、两大平台、三类课堂”,打造一门以“思政引领,育人压舱,学术扬帆”为特色、兼具人文关怀和民族精神的“思政味”大学物理精品课程。“双师型”教师队伍“润物细无声”地巧妙渗透思政教育,“教学思政科研”全方位育人,实现了“知识传授、能力培养、价值塑造”三位一体的育人目标。通过改革,强化了公共基础课程在学生专业发展及个性品质中的作用,提高了课程整体教学质量,提升了学生自主学习能力、实
高校思政 |
中医药特色文化“三全育人”党建品牌建设的实践与研究
摘 要:以“传承民族医药、培育健康卫士”为主题的“三结合、四平台、分阶段”中医药特色文化“三全育人”党建品牌是对接广西创新发展的“第九张名片”,秉承“以人民健康为中心”的理念,以培养新时代“健康卫士”为己任,以党建+、特色文化建设为主线,进一步强化“为党育人、为国育才”导向,通过系统策划、整体推进、分类实施和持续优化改进,以活动为载体,结合产业、行业背景及专业、职业特点,围绕学生“成长、成人、成
高校思政 |
安全系统工程课程思政建设探讨
摘 要:安全系统工程课程是安全工程硕士和博士入学考试、注册安全师考试的重要内容之一,蕴含着丰富的思政内容。根据国家高等教育发展的方针和安全工程专业人才培养的需要,在分析授课对象的学习能力基础上,深入研究探讨安全系统工程课程思政教学设计建设,详细介绍了在现代技术手段下课前、课中、课后三个教学环节中课程思政元素教学内容设计,探讨了“显性”和“隐性”思政元素的融入课程方法,为学科建设中发挥专业课程的思