期刊详情
查看往期
期刊目录
2021年20期
前沿视界 |
基于产出导向(OBE)的本科人才培养质量评价方案研究
摘 要:在国家建设世界一流本科教育和工程教育改革的时代背景下,做好本科人才培养质量评价工作是进一步提升本科人才培养质量的关键途径之一。文章基于工程教育专业认证标准,结合外部评价和内部评价、定性评价和定量评价、自我评价和相关方评价等,提出了一种面向产出的包含人才培养目标、毕业要求、课程体系和课程大纲四位一体的评价方案。通过搭建平台、建立机制和保障质量的方式,实现了对人才培养质量评价的科学性、客观性
前沿视界 |
国(境)外留学生学习习近平新时代中国特色社会主义思想融入思政课的必要性研究
摘 要:基于新经济增长理论视角,实证检验国(境)外留学生培养特性与地区间经济合作发展的相互关系,以及学习习近平新时代中国特色社会主义思想思政课对于满足地区间经济发展需求的国(境)外留学生培养体系的意义和作用机制,从而论证重视国(境)外留学生这一群体思想教育与培养的必要性和意义,阐述了国(境)外留学生学习习近平新时代中国特色社会主义思想思政课的理论依据。向国(境)外留学生进行中国智慧、中国共产党的
前沿视界 |
情绪感染理论视域下大学生在新冠肺炎疫情期间负面情绪表达及疏导研究
摘 要:有效释放与化解大学生负面情绪对于促进大学生健康成长意义重大。以情绪感染理论为依据,对部分在新冠肺炎疫情中具有明显负面情绪的大学生进行半结构访谈时发现:共情能力越强的大学生,情绪越易受到感染;女大学生更易产生“代替性”情感创伤;媒介素养等“文化”差异性高度影响情绪感染强度;群体内的情绪循环催生个体情绪极化。结合研究结论,建议通过加强媒介素养教育、推进高校心理健康教育和构建科学传播新格局等方
前沿视界 |
江苏12所省属高水平大学本科专业布局及其特征研究
摘 要:江苏省经济社会的高速发展主要是依靠科技发展和人才培养的大力支撑。高校的专业布局和学科建设是提高高校人才培养的关键因素,专业布局和特征代表了高校核心竞争力的总体实力,也是高校专业、课程以及师资建设的重要依托。面对经济的转型升级及其相应的人才需求变化,本科专业布局依然存在尚待改进的方面。研究江苏12所省属高水平大学的专业布局及其特征具有一定的代表性和重要的理论意义、现实意义。 关键词:省属
前沿视界 |
警校赴外留学生的文化冲击问题调查研究
摘 要:当前,国内众多公安院校大力推进对外交流与合作,与国外警察教育培训机构和警察学院建立了广泛的校际合作关系,越来越多的警校生赴外留学或进行短期访学研修。由于跨文化差异警校生在日常生活和学习中经常遭受文化冲击。文章立足警校生这个特殊身份和视角,以南京森林警察学院赴外留学生为调查对象,以开放性访谈和问卷调查等方法开展动态研究,了解他们在外生活和学习过程中经历的文化冲击,分析其产生原因并提出警校赴
双一流建设 |
“双一流”背景下高校重塑学科生态体系的策略
摘 要:“双一流”建设背景下,面对国家经济社会发展的现实需求,学校一流学科建设需要符合学科自身发展的内在要求,高校重塑学科生态体系成为必然选择。当前,学科调整的功利性、学科交叉融合不深入、学科治理能力不够强等问题,影响了学科生态体系重塑进程。高校应从加强顶层设计,优化学科结构布局;强化方向凝练,明确重点发展方向;搭平台强抓手,促进学科交叉融合;完善管理机制,激发学科内生动力等方面发力,以一流学科
双一流建设 |
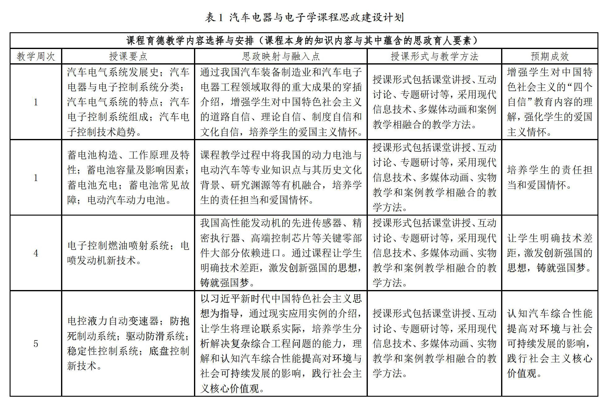
一流课程汽车电器与电子学建设研究与实践
摘 要:一流课程的开发、建设、教学、管理和评价水平是衡量一所高校人才培养质量的重要标志。文章以南京理工大学车辆工程专业人才培养为例,为解决学生工程创新能力、工程实践能力、科研创新能力和课程思政能力亟待增强等问题,开展了科教融合教学模式、产学合作多方协同育人教学模式、项目引导式实践教学和融入思政元素、铸魂育人的一流课程汽车电器与电子学的建设探索与实践,并取得了显著成效。 关键词:一流课程;科教融
双一流建设 |
基于PAD模式高级英语课程教学改革与实践
摘 要:高级英语是英语专业高年级的核心、必修课程。基于国内该课程教学现状,本教学改革采用了“对分课堂”(PAD)教学模式,内容侧重其高阶性和挑战度,课堂组织采用教师精讲、学生小组讨论等形式。通过问卷、访谈的方式,课程组对改革后的教学效果进行了定性与定量分析,结果显示:PAD教学模式对提高学生学习兴趣卓有成效,对改善教学内容、调动课堂参与度、加大课后投入等方面效果显著,为一流本科课程建设提供借鉴,
创新创业教育 |
思政教育融入经济学原理的课程体系创新研究
摘 要:思政教育应以马克思主义为指导,结合经济学学科的特点,构建经济学原理的思政逻辑。思政教育与经济学原理专业知识教育应是有机结合,并能够体现在教学目标、教学内容、教学模式等环节,从而完善经济学原理思政逻辑的课程体系创新建设。重视学生学习的主动性和灵活性;采用形成性评价体系和总结性评价体系;通过相应场景设置、案例的导入和课外作业、课外实践安排,提高利用经济学理论解释现实、解决问题的实践能力。通过
创新创业教育 |
新时代思想道德修养与法律基础课程实践教学创新
摘 要:新时代思想道德修养与法律基础课程实践教学面临教学针对性不强、课程吸引力不够、学生参与积极性不高的困境。为此,亟需精准把握 “基础”课实践教学现状与存在问题,重新深入探讨“基础”课实践教学本质内涵、作用机理,紧贴新时代大学生学习特点创新“基础”课实践教学内容、方法、方式,加强提升实践教学队伍能力建设,创新构建“基础”课理论与实践协调适应统一的教学新模式。 关键词:“基础”课;实践教学;创
创新创业教育 |
融合TRIZ创新原理的专业课程体系及课程开发路径探析
摘 要:高等职业教育的培养目标将从培养“技术技能型人才”提升到培养“技术技能型创新人才”,这给高职教育提出了新的要求:创新能力培养。为此,通过分析创新思维与创新能力的特点,调研TRIZ创新原理的应用成效,实施校企合作共同开发专业课程体系的方案,践行工作过程系统化方法的专业课程开发理念,最终探索总结出了一套融合TRIZ创新原理的基于工作过程系统化方法的专业课程开发路径,为培养“技术技能型创新人才”
创新创业教育 |
以双创竞赛为基础的财会研学团队构建研究
摘 要:创新人才培养不足是我国高等教育完善过程中的重难点,对以学科竞赛为载体构建创新研学团队的理论基础进行了研究,结合会计学教学现状对构建创新研学团队的必要性进行论证。在此基础上提出了以建设“夯实基础、细分专业、力争精尖、勇于创新”的创新研学团队为目标的团队构建模式,最终达到“以赛促教”“以赛促学”,在核心类课程安排、教学模式和硬件配套设施方面进行改革,然后提出相应保障机制,最终促进该模式持续、
课题研究 |
程序设计类课程过程性考核研究
摘 要:程序设计类课程是大学计算机专业的基础理论课程,旨在培养学生程序设计能力,对其逻辑思维进行训练,使学生达到新课程教育标准。文章以此为背景,首先分析了程序设计类考核现状,其次说明了考核内容,最后以现存问题为导向,提出了相应的解决措施,例如,应用在线考核模式、优化考核设计流程和健全考核机制。随着上述措施得以落实,程序设计类课程考核工作质量大幅提升,其他教师可对此进行借鉴或参考。 关键词:程序
课题研究 |
基于新工科的应用型特色本科专业产教融合模式研究
摘 要:新形势下经济社会发展对人才培养提出新需求和挑战,产教融合作为培养符合经济社会发展的复合型人才的重要手段,对推动经济发展方式转变和产业深度转型具有重要意义。文章对产教融合现状进行分析,剖析产教融合存在的主要问题,分析包装印刷产业发展趋势及人才需求,提出产教融合培养包装印刷“新工科”应用型人才模式。通过打造包装产业平台、升级优化专业课程、开展创新创业教育、大力推进产教融合,形成针对包装印刷产
课题研究 |
新时代高校本科生学风建设的实践探索与路径建构
摘 要:学风是学生内化于心的学识涵养,外化于行的精气神。加强本科生学风建设是高校落实立德树人根本任务的战略选择,是全面提升人才培养能力的迫切需要,也是全面从严治教从严治学的内在要求。以重庆科技学院为例,阐释了理念先行,践行“ESM”工作模式;顶层设计,构建“三全育人”工作格局;精准施策,实施“本科生导师制”的本科生学风建设实践探索,建构了本科生学风建设“导管帮促”新路径:发挥教师善导、学校严管、
课题研究 |
药物质量检测技术课程内部质量保障模式构建研究与实践
摘 要:药物质量检测技术课程是药学类专业群的核心课程,建立课程内部质量保障体系,持续保障课程质量螺旋提升,对于提高药学类人才培养质量非常重要。本课程参照教育部关于诊断与改进文件精神,借鉴了部分高校诊断改进的先进模式,经过探索与实践,创新性地建立了本课程内部自我质量保障体系,收到不错成效,可供职业院校专业类课程借鉴和参考。 关键词:药物质量检测技术;诊断改进;质量保障体系;职业院校 中图分类号
课题研究 |
工程教育专业认证与CDIO培养模式探究
摘 要:文章探讨了现阶段国内工程教育专业认证和工程教育CDIO培养模式,并通过不同的角度分析了这两者的结构特点,旨在为我国培养出更多合格、优秀的工程教育专业人才。 关键词:工程教育专业认证;CDIO培养模式;探究 中图分类号:G640 文献标志码:A 文章编号:2096-000X(2021)20-0077-04 Abstract: This paper di
博士论坛 |
地方大学二级学院教学质量保障体系的构建
摘 要:文章介绍了大连大学物理科学与技术学院教学质量保障体系建设的经验和做法。重点阐述了以人为本“1461”教学质量保障体系的主要内涵、组织结构和运行机制,以及以“重视重用、关心关爱、鼓励保障”为原则的青年教师本科教育教学能力培养模式。该教学质量保障体系的建设,提高了学院教学质量,对地方大学二级学院实施教学质量保障工作具有一定借鉴意义。 关键词:地方大学;二级学院;教学质量;保障体系 中图分
博士论坛 |
大学工科专业课学生注意力管理初探
摘 要:对大学工科专业课上学生注意力进行调查,针对目前工科专业课学生注意力偏低的问题,对原因进行了分析,结合注意力曲线的规律,从教学方法、课程设计、课堂管理等几方面入手,提出了解决方案。三年来实施方案前后学生在专业课上注意力情况的数据对比表明:文章提出的改进后的教学方法可以有效提升学生的课堂注意力和学习成绩。 关键词:注意力曲线管理;工科专业课;课堂设计;沉浸式教学 中图分类号:G640
博士论坛 |
基于评教与评学相融合的在线教学质量评价体系构建
摘 要:在线教学推动了教育的多维创新,提高了学习的便利性,但教学质量成为制约在线教学发展的瓶颈。传统的教学质量评价体系已经不能适应现代在线教育模式。文章提出了构建在线教学质量评价体系的基本原则,构建了基于评教与评学相融合的质量评价体系,以期为在线教学高质量发展提供有力保障。 关键词:在线教学;质量评价;指标设计 中图分类号:G642 文献标志码:A 文章编号:
博士论坛 |
吉林大学地球物理系荣誉课建设思路探讨
摘 要:荣誉课意味着高校为了寻求满足能力比较强学生的学习需求而提供大量的机会和经历,其目标包括选拔出能力卓越和志存高远的荣誉学生,为这些学生提供挑战自我的学术机会,让他们在最高水平上发挥自己最大的潜能。文章结合国家相关政策和吉林大学相关政策,通过阐述吉林大学地球物理系荣誉课的建设内容、选课方式、上课教师的选任、教材的选取、课堂内容边界、组织方式以及教与学的关系和荣誉课的考核方式等方面来论述荣誉课
博士论坛 |
改变教学方式,提升师范院校学生自学能力
摘 要:自学能力是一个人在成长及社会中生存必须具备的能力,也是衡量一个大学生从学校走向社会后有无发展潜力的重要标准,大学生自学能力的培养越来越受重视。文章在重视学生自主学习能力理念的基础上,对物理化学以及物理化学实验课程的教学方式进行了尝试改进,并取得了一定的效果,希望能为师范院校的教学改革提供有益参考。 关键词:自学能力;教学方式;微课 中图分类号:G642 文献标志码:A
教海探新 |
新冠肺炎疫情下应用网络在线平台实现实验动物学课程教学
摘 要:受新冠肺炎疫情影响,全国各级各类学校为解决延期开学阶段学生的居家学习问题,纷纷组织师生开展在线教学工作。实验动物学属于多交叉的学科,具有知识广且随专业不同着重点不同的特点。我校实验动物学教研室以超星学习通平台为载体,理论课采取统一上课模式(速课+答疑+课后作业)完成各章节内容。速课为每位教师重点发力对象,将知识点进行切割后分别录屏,按学生专业需求进行组合上课,辅以课堂答疑进而打破师生沟通
教海探新 |
基于实践为根、思政为魂理念的传感与检测技术课程信息化教学
摘 要:传感与检测技术课程是湖南大学电气与信息工程学院电气、自动化、电子和测控等四个本科专业的学类核心课,包含课堂教学、实验教学、小班讨论三个教学环节。传统教学存在:1. 原理复杂,知识点与应用结合不紧密;2. 传统集中式实验效率低;3. 课堂、实验和讨论环节没能有效打通;4. 没有吸纳校外优秀资源等问题。2020年春季学期,受新型冠状病毒肺炎疫情影响,学生无法返校,传统的课堂教学、实验教学和小
教海探新 |
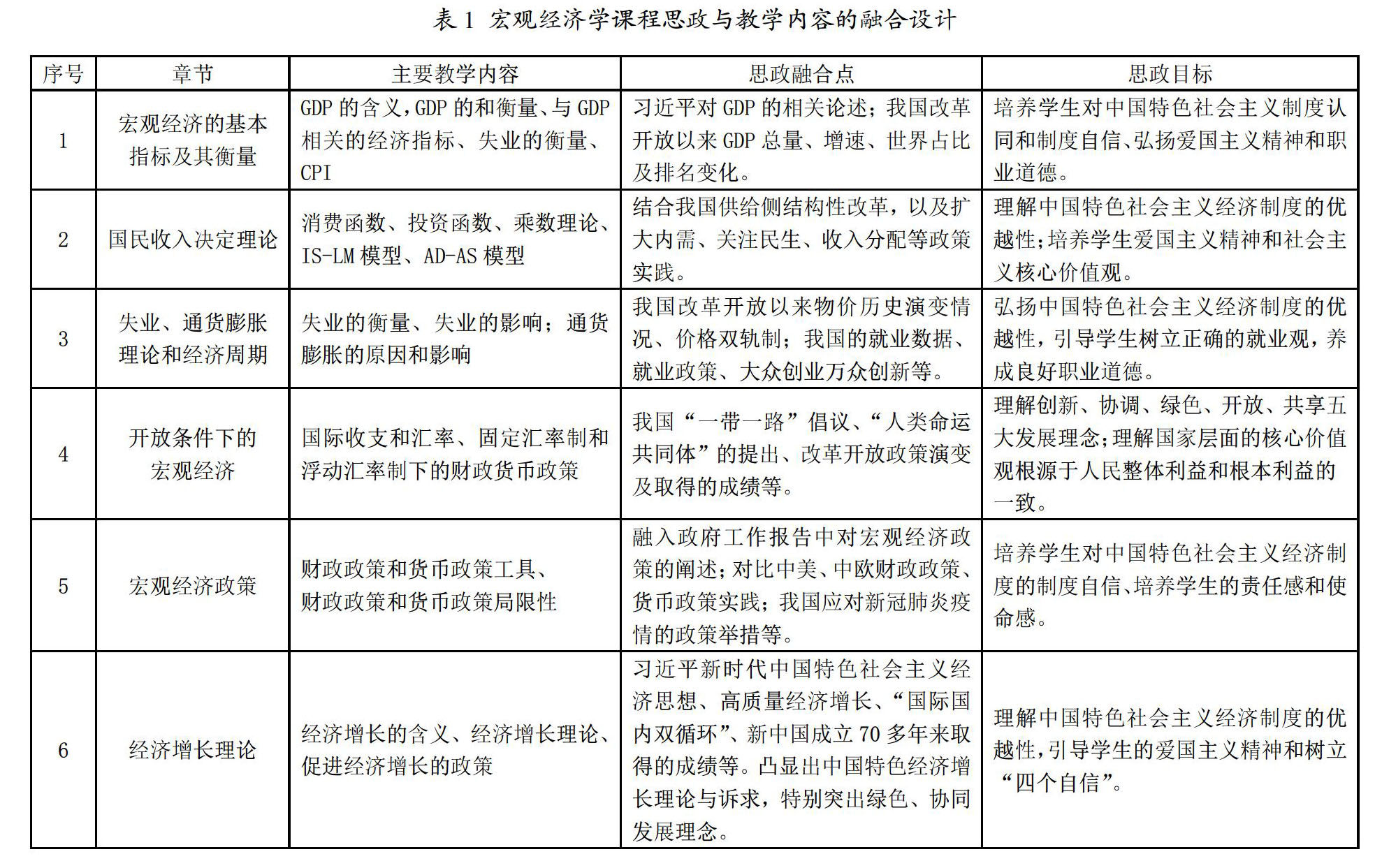
课程思政融入宏观经济学课程教学的探索
摘 要:思政融入课程教学是顺应新时代中国特色社会主义发展要求,落实立德树人根本任务的重要举措。宏观经济学是经管类本科专业的基础课程,应在课程教学中积极融入中国特色社会主义核心价值观、经济伦理思想以及习近平新时代中国特色社会主义经济思想等思政元素,并立足课程思政目标对课程思政融入教学内容进行重构。在此基础上,深入挖掘课程思政资源、改革课程教学方法和评价方式、加强教师课程思政培训等,真正实现专业课程
教海探新 |
化工类专业的课程思政教学探索与实践
摘 要:分离工程是化工类专业的核心课程,在该专业的人才培养中起着至关重要的作用。文章介绍了分离工程课程思政的教学目标和相应的教学内容、教学方法。基于绿色工程教育的理念,提出课程对绿色工程十二项原则的支撑内容;深度融合信息技术,在原有MOOC的基础上,建设了专门的课程思政MOOC;通过历史记载、科学家的故事、案例教学等形式,培养学生的文化自信、价值观、工程伦理意识和创新精神。文章以期为化工类专业课
教海探新 |
护理实验混合式教学体系的探索
摘 要:经过长期的探索与实践,基础护理学科组总结了一套适合护理实验的教学方案,确立了“一个中心,两个平台,三个着力点,多项结合”的护理实验混合式教学体系,解决护理实验教学中的关键问题,推进实验教学稳步开展,为护理实践人才培养迈出扎实的一步。 关键词:护理;实验;混合式教学;人才培养 中图分类号:G642 文献标志码:A 文章编号:2096-000X(2021)2
教海探新 |
土木工程专业本科有限元课程教学探索
摘 要:文章以土木工程专业本科有限元课程教学为例,开展了面向学术能力培养的教学探索研究。在本课程的教学过程中,任课教师通过基础理论普及、编程学习、软件学习、开放性问题探索、学术能力培养等多种方法,提升本科学生逻辑思维能力、解决问题能力、学术能力和学生学习能力,为学生未来的工作和进一步学习打下基础。 关键词:土木工程;有限元;学术能力;探索 中图分类号:G642 文献标志码:A
教改新论 |
专业认证背景下勘技专业教学持续改进体系研究与实践
摘 要:工程教育专业认证通用“闭合环”持续改进模式主要为校内、校外单方向循环,即校内仅对毕业要求的达成度与符合度的持续改进、校外循环仅评价培养目标的达成度与符合度的持续改进。对此,文章通过将校内、校外持续改进循环彼此交叉融合模式,力求在校内循环教学过程提高工程实践能力、将校外循环融入校内教学过程,构建“适时发现问题、当下解决问题”的持续改进模式,促进勘查技术与工程专业工程教育专业认证后真正有序、
教改新论 |
地方院校交通工程课程混合式教学改革探索
摘 要:针对交通工程课程在纯线下教学环境下受到的诸多局限,基于精品资源共享课网站和微助教平台建立了线上教学资源,围绕课程目标和教学内容,设计了线上线下混合式教学活动和考核方式。采用课前自学、课堂讨论、课后巩固的三步教学,由浅入深地提高学生的认知层次,培养学生的学习主动性,达到提高人才培养质量的目的。 关键词:混合式教学;认知层次;教学活动;课程考核;线上教学资源 中图分类号:G642
教改新论 |
“双驱动”+“场景化”教改模式下高质量网课的探索与实践
摘 要:基于企业流程变革与业务创新双轮驱动邮政业务与管理课程教学改革。实际教学中,课程团队持续探索推动“场景化”教学,以提高学生的实际感知与知识理解能力。新冠肺炎疫情背景下,任课教师在“双驱动”+“场景化”教改模式下,采取三种主要手段来提升网课质量,一是任务驱动,打造趣味性课堂;二是理论与实践结合,授课内容直观落地;三是课程思政与疫情防控相结合。基于此,实现邮政业务与管理课程教学改革与网络教学互
教改新论 |
课程思政背景下高校经济博弈论通识教育教学改革探究
摘 要:“课程思政”是落实习近平总书记一系列重要讲话的抓手和关键,也是落实好、解决好培养什么人、怎样培养人和为谁培养人的根本问题的关键。办好思想政治理论课关键在教师,关键在发挥教师的积极性、主动性、创造性。作为高校一名教育工作者,秉承着传播知识、传播思想、传播真理的历史使命,肩负着塑造灵魂、塑造生命、塑造人的时代重任。文章对如何将思政教育贯穿经济博弈论课程进行了深入地思考,阐述了课程思政的缘起和
教改新论 |
PBL教学法支撑下的医学研究生教学改革
摘 要:近年来,伴随着研究生教育的扩招,硕士研究生就业率持续走低,体现出我国研究生教育偏重于数量增长、不重视质量提升的现状。从毕业论文发表情况来看,大部分研究生都是在重复其他研究者的实验,其研究成果的科研价值较低,研究生教育明显呈现出“本科化”的倾向,研究生的专业能力、科研能力等并未比本科生有显著提升。在医学教育领域内,研究生教育的缺陷如果不加以改正,不仅难以培养学生的就业和临床工作能力,还会对
教改新论 |
实验语言学
摘 要:实验语言学是近年来国内外涌现出的语言学发展新趋势,文章介绍了实验语言学的内涵及理念,指出了汉语言文学(师范)专业的现代汉语课程向实验语言学方向实施改革的必要性,并提出了切实可行的改革措施,为该专业的现代汉语课程改革提供了新的思路。 关键词:实验语言学;汉语言文学(师范)专业;现代汉语;课程改革;新文科;部编版语文教材;混合式教学;立体化教材 中图分类号:G642 文献标
教改新论 |
当前形势下采矿工程专业核心课程改革紧迫性探讨
摘 要:当前形势下,煤炭作为我国的基础能源在未来很长一段时间不会改变,随着我国科技的快速发展,煤炭资源开采新技术、新设备更新换代日新月异,但我国从事煤炭开采的从业人员学历较低、素质较差,严重制约了我国煤炭资源高效、安全开采,对采矿工程高层次人才的需求是迫切的。巷道围岩控制是煤炭开采的前提,对巷道围岩控制方面的人才培养是煤炭资源高效开采的关键因素之一。文章针对煤炭开采中对采矿工程本科教学巷道围岩控
师资·人才 |
新时代教师格局的构成与培养
摘 要:中国特色社会主义进入新时代,人民期盼有时代格局的教师,培育堪当民族重任的教师格局是建设教育强国的基础性工程。教师格局是教师从事教育教学活动的内部倾向,是教师的价值坐标。坚定的政治格局、高尚的品德格局、远大的前瞻素养、细腻的情感格局及良好的心态格局等,是新时代教师从教格局的构成。教师格局的培养在职前注重塑造师范生完美的人格、职后注重培育青年教师坚定的教育理想、自我提升把养德作为推动专业向深
师资·人才 |
大学英语课堂中关于教师提问的教学信念和教学实践研究
摘 要:教师教学信念是教师相信自身具备足够的能力,可以积极地影响学生学习的一种信念,多密切关联于其教学实践。本研究借助于调查不同信念状况的大学英语教师所表现出的课堂提问状况,比较其在课堂之上的提问问题类型、话语量、交互调整/反馈办法之各层面的异同,力求在大学英语师资培养方面产生积极影响。 关键词:课堂提问;教学信念;大学英语教师 中图分类号:C961 文献标志码:A 文章编号:
师资·人才 |
锻造“六会”素养能力 促进学生全面发展
摘 要:培育学生的核心素养是推动新时代教育改革的重要基础。应用型民办本科高校应积极探索符合校本实际的培育路径。文章在简析广州工商学院“六会”素养能力的内涵,阐释 “六会”素养能力现实意义的基础上,探究“六会”对核心素养的有效培育途径。 关键词:应用型高校;大学生;六会;素养能力 中图分类号:C961 文献标志码:A 文章编号:2096-000X(2021)20
师资·人才 |
基于文化传承的应用型本科院校文化育人研究
摘 要:以新建地方应用型本科院校为研究对象,以传承地方文化为前提,本研究分析新建地方应用型本科院校校园文化育人建设理念,通过问卷调查,总结新建地方应用型本科院校校园文化育人成效、主要问题,并针对性地提出解决对策,为建成和谐校园文化、提高学生思想政治水平、实现学校的育人目标提供借鉴和参考。 关键词:文化传承;校园文化;区域特色文化;育人路径 中图分类号:C961 文献标志码:A
师资·人才 |
大学生体育运动自律行为培养研究
摘 要:为了更好地培养大学生体育运动自律行为,以安徽省高校学生为研究对象,综合运用文献研究、问卷调查、逻辑分析等方法。得出:大学生体育运动自律行为的达成具有重要的个体和社会价值,但态势不理想,其形成和保持的过程具有很强的系统性和可塑性。根据行为改变的倾向、促成和强化因素,构建高校课程范式:以体育核心素养为导向的课程目标;满足学生需要和发展的课程内容;具有技术性、技能性和精神性内涵的教学方法;与教
师资·人才 |
新工科背景下“四能系统型”导向的智能制造工程技术人才培养模式研究
摘 要:掌握复合融通的知识体系,具有分析解决、工程实践、创新创业和岗位胜任四种关键能力的新工科人才成为目前国家的重大需求,针对新工科对人才能力的需求,提出了“四能系统型”人才培养理念,开展智能制造工程技术人才培养模式探索,构建“平台+模块”式复合交叉融通课程体系,构建产教融合、专创融通“双融式”育人体系,实施多维度、多元化人才培养,建立人才培养方案、人才培养体系、教学资源、教学质量“全方位、全过
高校思政 |
三全育人视域下高校思想政治工作合力育人机制研究
摘 要:高校思想政治教育工作在高校各项工作中居于首要地位。高校践行立德树人根本任务,需要有效整合各类资源,构建起全员、全过程、全方位的多方联动合力育人机制。但当前高校内部对如何建构合力育人机制和实际操作均存在一些问题亟需改进,造成了部分职责的缺位。对此,要探索和实施三全育人工作机制,把握住“三全育人”的目的是“人”,核心在“育”,方式是“全”,关键是“合”,从顶层设计、实践操作、组织保障等方面入
高校思政 |
3W模式:“三全育人”框架下课程思政模式探索
摘 要:为解决当前思政教育研究中普遍存在的理论性较强而实践性不足、可操作性低、效果不明显的问题,文章作者提出了思政教育中的“3W模式”,即“WHO-WHICH-WHEN模式”。该模式关注“由谁来讲”“从哪一个切入点开始讲”“从哪个时间点开始进入价值观的渗透”这三个核心问题,提出了具体可操作、可复制、可推广的思政课堂教育方式。对课程思政的开展,是一项有益的尝试,填补了国内的一项研究空白,具有十分重
高校思政 |
“双带头人”培育工程视角下教师党支部书记教育培训研究
摘 要:“双带头人”教师党支部书记培育工程已成为新时代高校党建的一项战略工程。本研究基于问卷调查及访谈座谈相结合的方法,研究了当前高校教师党支部书记对正在进行或将要进行的教育培训内容和参与方式的看法和偏好。结果显示,当前高校教师党支部书记及其班子成员大多为非专职党务工作者,党建理论基础薄弱,未能充分理解党建工作和中心业务工作双融合双促进的深刻意义,是当前高校党建工作与中心业务工作深度融合的重要限
高校思政 |
基于提升学生“获得感”的高校思政课供给侧改革探析
摘 要:思政课教学应以满足学生“获得感”为目的,提升学生“获得感”是思政课教学改革的突破口,满足学生“获得感”是思想政治教育的必然要求;由于思想政治教育的特殊性,提升学生“获得感”的思政课供给侧改革必须坚持“供给”与“需求”相平衡、理论与现实相联系、精神性与物质性相结合、政治性与学术性统一的原则;提升学生“获得感”的思政课供给侧改革的基本内容:强化供给主体,优化供给内容,巧化供给方法,净化供给环