期刊详情
查看往期
期刊目录
2021年05期
前沿探讨 |
基于轻型车国六标准和国五标准下的道路滑行阻力比对研究
摘 要:阐述了乘用车道路滑行的工作原理,比较了基于轻型车国六标准的道路滑行法(简称国六滑行法)和基于国五标准的道路滑行法(简称国五滑行法)在阻力模型建立、滑行时间计算和试验结果修正等方面的差异,并开展了实车验证。理论和实践表明,国六滑行法比国五滑行法阻力大。 关键词:滑行阻力 国五 国六 比对 1 引言 道路滑行阻力是通过滑行计算所得的车辆道路载荷。目前,道路滑行法可以选择国六滑行法或国五滑
前沿探讨 |
VBOX3i RTK数据采集系统在多工况加速行驶车外噪声测试中的应用与法规分析
摘 要:欧洲经济委员会在2016年发布的最新版ECE R51 Rev3中新增了多工况加速行驶车外噪声(Additional Sound Emission Provisions)的测试要求和方法。其测试工况和评价方法相对于常规加速行驶车外噪声要复杂和繁琐很多。文章介绍了VBOX3i RTK数采系统的特点和优势以及如何使用该系统完成ASEP的测试。同时通过实例介绍ASEP法规的测试方法、评价原理和数据
前沿探讨 |
浅谈汽车智能座舱发展现状及未来趋势
摘 要:互联网的发展和新技术的应用,推动了汽车产品内涵和外延的深度变革。汽车已经开始从最初简单的交通工具逐渐向智能终端转变。智能座舱开始作为汽车整个内饰环境向未来延展创新的重要一环,愈发成为当前汽车厂商和消费者关注的热点之一。本文主要对汽车智能座舱的发展现状和未来趋势进行探讨。 关键词:智能座舱 发展现状 未来趋势 1 引言 5G通信、人工智能、大数据、硬件架构与软件算法等技术的进步及产业变
前沿探讨 |
农业机械化技术在农业发展中的作用及推广对策
摘 要:近几年我国社会技术水平不断发展与进步,农业机械化技术也逐渐提升并逐步被运用到农业的发展中。但现今我国农业机械化技术还需要在农业发展中进行推广,促使农业经营人员对农业机械化技术的作用充分了解,并将其优势发挥出来,进而提高农业生产效率与质量,提高农业经济收益。以下内容重点对农业机械化技术在农业发展中的作用及推广对策开展探究,进而为农业发展奠定良好的基础。 关键词:农业机械化技术 农业生产 作
前沿探讨 |
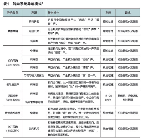
电动助力管柱颠簸路异响控制及预防
摘 要:本文主要对管柱式电动助力转向系统颠簸路异响的主要潜在原因和控制因素进行了研究,对排查和预防的方法进行了总结。 关键词:C-EPS 颠簸路 异响 预防 1 引言 随着消费者对乘用车舒适性要求的提高,各大汽车厂商对车辆的NVH要求日益提升,尤其是新能源车辆取消了发动机,驾驶舱内背景噪音进一步降低,消费者对振动和噪音更容易识别。有资料表明,汽车的振动和噪声问题占据了整车故障问题的1/3,与
前沿探讨 |
电气自动化在机电工程中应用的探究
摘 要:我国进入一个经济、科技飞速发展阶段,电气自动化技术应用范围扩大化,在机电工程中应用逐步深化。机电工程项目实践期间,电气自动化应用优势较为突出,常见的是系统的远程控制与管理工作,有效提升项目工程的安全性、稳定性。针对电气自动化在机电工程中的具体应用,笔者将结合实践开展细致化分析探讨,以期能够给产业发展带来有效建议。 关键词:电气自动化 机电工程 实践应用 1 引言 机电工程是机械与电气
前沿探讨 |
汽车新产品研发中项目管理的应用策略分析
摘 要:近年来我国汽车行业得到了快速发展,许多新技术和新理念运用于汽车研发,也促使汽车制造企业不断创新研发出更具竞争力的产品。随着汽车行业不断加剧的竞争,新产品研发是汽车企业不可或缺也是至关重要的一项工作,而汽车新产品研发中项目管理的运用也是十分必要的,不仅可以把控好研发的时间和质量,还有利于控制好成本。分析汽车新产品研发中项目管理的具体应用策略,以期为汽车新产品研发提供理论支持。 关键词:汽车
前沿探讨 |
LNG及车用LNG的现状与未来分析
摘 要:液化天然气(LNG)具有高效、清洁、安全等特点,目前主要应用于车用燃料、城镇燃气备用气源、发电等,涉及工、商、民用,是一种应用广泛、经济性较高的能源。目前我国天然气车分为液化天然气(LNG)车和压缩天然气(CNG)车两种,两者的本质都是天然气,区别在于生产加工的方式和存在形式。 关键词:液化天然气 经济性 安全性 加气站 1 国内LNG的现状 CNG和LNG的主要成分都是甲烷(CH4
前沿探讨 |
ETC智慧停车场营运管理系统的研究和设计
摘 要:文中对高速公路ETC技术在智慧停车场的应用现状进行了研究和分析,指出了当前ETC智慧停车场推广和建设中存在的问题,提出了ETC智慧停车场运营管理系统建设的需求,并对系统主要功能进行了设计。 关键词:ETC 智慧停车 运营管理 中间件 清分结算 运营和维护 1 引言 国家发展和改革委员会、交通运输部于2019年5月28日印发了《加快推进高速公路电子不停车快捷收费应用服务实施方案》,《方
前沿探讨 |
重型柴油车污染排放OBD在线监控系统研究
摘 要:针对重型柴油车排污监管中存在的问题,提出了重型柴油车污染排放OBD在线监控系统的框架和功能。通过对OBD车载终端和车载烟度计的车辆排放及定位数据的采集,对重型柴油车的污染排放进行实时监测,识别高排车辆,并开展一系列深度分析。 关键词:重型柴油车 OBD车载终端 排污 监管 1 引言 机动车排放已经成为城市大气污染的一个重要来源,重型柴油车保有量占比小,但是NOx和PM排放占比却相对比
前沿探讨 |
研究车载网络技术的应用现状和发展
摘 要:随着现代化水平的不断提高,人工智能的技术正在发展,人工智能的技术推动着时代的变革,也推动着各个领域的进步,为各个领域带来了新的契机与挑战,目前人工智能技术已经在多个领域之中,包括汽车也应用了人工智能的技术,是未来生态的发展趋势之一,将人工智能技术与汽车进行融合,是一种创新,本文研究人工智能技术在汽车中的应用研究,以供学者参考。 关键词:人工智能技术 汽车 虚拟技术 车载技术 目前而言,
前沿探讨 |
基于DEA的吉林省汽车制造企业生产效率分析
摘 要:汽车产业是吉林省经济的支柱产业,但吉林省汽车制造企业的生产效率尚有进一步提升的空间。本文以包括吉林省在内的22家汽车制造企业上市公司的数据为样本,运用DEA数据包络分析法对各汽车制造企业上市公司的生产效率进行实证分析。 关键词:DEA 汽车制造企业 生产效率 吉林省作为我国汽车企业大省,省内的汽车制造企业规模大、数量多。然而吉林省汽车制造企业的生产效率尚有进一步提升的空间。据不完全统计
前沿探讨 |
探究柴油机装配过程的质量控制
摘 要:对柴油机进行装配是制造柴油机过程中最为关键也是最后一个工作内容,柴油机能否保证自身良好的工作性能以及能否具备可观的经济性,很大程度上装配工作的好坏具备决定性,意味着最终结果取决于装配结果,也就要求在装配过程中企业必须对其进行质量控制,确保其产品质量能够符合相应标准。因此,为了提高装配的质量,需要探究装配当中使用的工艺并对其进行分析,在深入了解后提出有关的质量管控方案。本文首先分析在装配过程
前沿探讨 |
机电一体化技术在汽车智能制造的应用分析
摘 要:这些年,机电一体化技术逐渐朝着数字化和智能化的方向发展。机电一体化技术应用到汽车智能制造当中,这样能够显著缩短汽车产品的周期,而且能够减少加工误差,提高汽车产品的质量和效率。本文主要探索了机电一体化技术在汽车智能制造的应用的相关问题,从而更好地促进我国汽车产业的发展。 关键词:机电一体化技术 汽车智能制造 加工误差 1 引言 近些年我国智能制造行业取得了很大的发展。尤其智能制造202
前沿探讨 |
传统发动机效率体系的全面质疑
摘 要:基于传统发动机固有缺陷的重大发现:致使传统发动机效率不高的根本原因主要在于机械转换损失(见附件一),而机械转换损失则是曲轴连杆机构构成的固有缺陷,那么作为非曲轴连杆机构发动机则拥有巨大的热效率提高潜力,并在探索热效率的机理中,不仅发现了奥托理论热效率明显小于真实的指示热效率,而作为实际循环的指示热效率本应还低于理论循环2%左右的热损失,还发现作为传统发动机效率根基的卡诺循环热效率并不适用奥
前沿探讨 |
附件一:致使活塞发动机热效率低下的根本原因
致使活塞发动机热效率低下的根本原因是其自身曲轴连杆机构构成的固有缺陷,即机械转换损失。 现有活塞发动机热平衡中缺少直线-旋转运动的转换热量损失,转换后的活塞发动机械效率较真实的机械效率低得多。值得关注的是,此转换热量非但不能省略还给我们带来意外惊喜,促使非曲轴连杆机构发动机的研究开发价值骤然凸显。 1 发动机热平衡概述 现有活塞发动机热平衡有5个热量:有效热量qe、排气热量qr、冷却热量qs
前沿探讨 |
附件二:奥托理论热效率的大幅突破
1 引言 100多年以来,人们致力于提高传统发动机热效率的艰辛努力近乎东流,因为传统发动机即将退出历史舞台,传统发动机的有效热效率仅为25%~35%,与奥托55%~65%的理论热效率差距巨大,表明人类制作的热机效率还有很大潜力可以挖掘,而且远未止步于此,由于机械转换损失的人为缺失(见附件一),导致指示热效率被大大低估。并且还发现机械转换损失是由曲轴连杆机构构成的固有缺陷所致,再次表明在挖掘传统发
前沿探讨 |
传统发动机的污染排放与爆燃诠释
摘 要:传统发动机之所以被淘汰出局不仅只是效率不高,还有更为重要的大量污染排放,虽然传统发动机效率不高,但依然位居各类发动机的较高者之列,而污染排放虽经尾气后处理而大幅下降,但却难以摆脱环境污染的最大贡献者。已经发现污染排放与爆燃或者粗暴密切相关,致使传统发动机始终受制于爆燃或者粗暴的束缚限制,而爆燃或者粗暴则是曲轴连杆机构构成的固有缺陷。如果没有曲轴连杆机构这一固有缺陷,排放性能就会很好,燃油发
前沿探讨 |
一款令人神往的超高性能发动机
摘 要:根据《奥托理论热效率的大幅突破》和《传统发动机的污染排放与爆燃诠释》,非曲轴连杆机构发动机不仅拥有传统发动机100%的热效率提高潜力,还有近零排放巨大的降低空间,不仅如此,由于省去了曲轴连杆机构而使得结构更为简明紧凑,由于近零排放及其低温燃烧的稀燃特性使得缸内燃烧温度减低而无需冷却系统,由于没有惯性负荷下的滑动摩擦使得没有机件之间的较大磨损而无需润滑系统,更由于两大性能之高而无需任何先进复
汽车教育 |
基于能力本位的高职院校模块化课程体系研究
摘 要:在教育领域,“课程”是核心,课程体系的改革也是职教改革的关键。其中,模块化课程体系类似于搭积木的构建方式,使得教师的“教”与学生的“学”都很灵活,其相关研究也逐渐成为当前职业教育课程改革的方向之一。根据各专业对应工作岗位的技能要求和学生的个性化发展诉求,建构基于能力本位的高职院校模块化课程体系,不仅可让高职院校的人才培养精准对接市场需求,也可以使学生具备终身学习的能力,从而适应新时代产业结
汽车教育 |
“教学做合一”教学模式在汽车维修专业课教学中的实践
摘 要:随着我国中等职业教育的发展与普及,学校对于学生的成绩要求降低,这也就在一定程度上导致所招收的学生综合素质能力水平不足。而在学习过程中,由于学生的学习基础较差、学习兴趣不足,影响专业技术的教学,不利于中职院校课堂教学的发展与进步。要想当前对教育教学形式,满足老师老师的教学需求,就要对中职院校的教学模式进行改变与创新。而“教学做合一”的教学模式能够通过实践活动、以学生为教学中心,引导学生主动参
汽车教育 |
技能大赛视野下中职学校汽车专业核心课程教学改革与实践
摘 要:长期以来,中职学校汽车专业对于技能比赛存在着“重成绩、轻转化”的现象,导致只有少部分教师和学生受益,这与技能大赛“以赛促学、以赛促教、以赛促改”的理念相背。本文以《电控发动机检修》课程为例,阐述了中职学校汽车专业基于技能大赛开展专业核心课程教学改革策略与实践成效,以期为中职学校汽车专业核心课程教学改革提供有益借鉴。 关键词:技能大赛 中职学校 汽车专业 教学改革 专业核心课程教学改革既
汽车教育 |
新冠疫情下课程思政在大数据课程中的探索
摘 要:突如其来的新冠疫情给人民的身体健康带来极大的威胁,严重扰乱正常的生活生产秩序,而在这场疫情中也涌现出许多可歌可泣的先进人物,和事迹。教育部高教司印发的关于2020年工作要点中提出全面推进高校课程思政建设,而新冠疫情中涌现的优秀案例以深刻、经典、实时的特性更易于让学生接受,将代表性的优秀案例从五个方面融入到大数据课程中,采用类比教学法让学生在学习专业知识的同时,培养职业道德素质,拓展社会视野
汽车教育 |
校企共培高职汽车类专业学生工匠精神的探索与实践
摘 要:校企合作是实现汽车类专业学生工匠精神培养的重要载体。本文首先从匠心、匠品、匠艺三方面进行界定汽车行业工匠精神,提出校企双方共建品牌汽车集成中心、共同营造“汽车工匠”校园文化、共同制定“汽车工匠”人才培养方案、共同开发课程教学资源4个工匠精神培养策略,为培养高职院校汽车类专业学生工匠精神提供参考。最后以上汽大众SCEP校企合作项目为例进行具体的工匠精神培养实施,发现项目班学生工匠精神明显提升
汽车教育 |
基于电子学档评价模式的网络学习空间在物流管理专业教学中的应用研究
摘 要:随着经济社会的快速发展,建立符合当代物流产业和社会发展需求的高素质物流管理专业人才是物流管理专业教育工作者共同思考的课题。基于电子学档评价模式的网络学习空间顺应“互联网+”时代发展潮流,对于提高人才培养质量与水平具有不可替代的作用。本文重点探讨基于电子学档评价模式的网络学习空间在物流管理专业教学中的应用相关问题。 关键词:电子学档评价模式 网络学习空间 物流管理专业 应用研究 虽然我国
汽车教育 |
面向“工程认证”的《汽车构造》教学设计
摘 要:工程教育专业认证(简称“工程认证”)是我国“五位一体”高教评估体系的重要组成部分,是新形势下促进我国高等工科教育发展、提升高等院校工科人才培养质量的重要方法和途径。本文立足重庆理工大学车辆工程专业工程认证建设实际,以专业核心必修课程《汽车构造》为对象,结合工程认证标准与成果导向(Outcome-based Education,简称OBE)理念,对其进行面向“工程认证”的教学设计,包括教学目
汽车教育 |
基于云平台的数字资源开发与应用研究
摘 要:“加快构建以学习者为中心的教学和学习方式,依托信息技术营造信息化教学环境,促进教学理念、教学模式和教学内容改革”是《教育信息化“十三五”规划》中提出的明确要求。本文以《汽车电气设备构造与维修》课程的信息化教学改革为例,总结了适合汽车维修专业的数字资源的设计与开发模式,以及将数字资源融入在线学习的实践研究。 关键词:数字资源 云平台 开发与应用 江苏教育信息化2.0行动计划中提出,到 2
汽车教育 |
汽车营销技能大赛促进选手就业能力提升分析
摘 要:汽车营销技能大赛是职业教育中汽车营销类专业教育成果和选手能力的展示平台。通过参加汽车营销技能大赛,选手在与就业能力相关的职业能力、通用能力与应用能力,以及心理素质都有明显提高,由此表明汽车营销技能大赛对选手的就业能力的提升有着促进作用。 关键词:汽车营销技能大赛 就业能力 提升 1 引言 随着我国经济和汽车行业的高速发展,汽车服务行业紧需一批具有较强专业理论知识、动手实践能力和高素质
汽车教育 |
促进职业核心素养培养的中职机电专业电类有效课堂教学模式研究
摘 要:从中职机电专业电类有效课堂的学生现况以及特点对中职机电专业电类课堂有效教学的方式进行探讨。随着社会的迅速发展,机电是中职学业水平测试的基础课程。此门课程的种类范围较广,而且机电科目的理论知识偏艰深晦涩,对于学生群体而言,具有一定的挑战性,而当前中职学校也想抢占机电教学的制高点,因为全国范围内,对于机电课堂教学质量日趋重视,本文从机电教学改革的重要性着手,进一步分析机电教学的基本原则,最后得
汽车教育 |
技能大赛视野下中职汽车运用与维修专业教学改革与实践
摘 要:职业技能大赛是我国职业教育工作的一项重大制度设计与创新。历年来,大赛坚持“以赛促教、以赛促学、以赛促改”的理念,以提升职业院校学生技能水平、培育工匠精神为宗旨,以促进职业教育专业建设和教学质量提高为导向。本文就中职汽车运用与维修专业如何基于技能大赛开展专业教学改革开展论述,以期为促进中职学校专业教学改革提供有益借鉴。 关键词:技能大赛 中职 汽车运用与维修专业 教学改革 全国职业院校技
汽车教育 |
中职电气自动化专业现代学徒制实践研究
摘 要:在时代不断变革,社会飞速发展的背景下,各工业制造业,对于人才的能力素质,也提出了更高的要求。中职院校的电气自动化专业,是为企业提供一线技术人员的主要场所,更需要紧跟时代发展,进行人才培养模式的创新与变革。而现代学徒制模式,是一种高效的、优质的模式,因此就可以广泛应用在中职教学中,来提高人才培育质量。 关键词:中职 电气自动化 现代学徒制 1 引言 现阶段,中职电气自动化专业教学,还存
汽车教育 |
分析汽车检测与维修专业实践的教学改革
摘 要:职业院校的办学目的是为了对人才进行培养,因此在专业教学中不仅需要注重理论知识教学,还需要注重实践教学。在汽车检测与维修专业中,教师需要把培养学生实际操作能力作为重点内容,使学生可以对必要的维修技能进行灵活掌握和运用。下文针对汽车检测与维修专业实践的教学改革进行深入分析,希望可以有效提升实践教学效果,为学生未来就业打下良好基础。 关键词:汽车检测与维修专业 实践教学 教学改革 1 引言
汽车教育 |
注重价值塑造的车辆工程专业个性化创新教育研究
摘 要:新形势下,价值塑造已成为人才培养的第一要务。对于工科专业的人才培养,适应新时代的要求,价值塑造应蕴含于每一教育环节。本文以河北科技大学车辆工程专业的个性化创新教育实践环节为例,在创新教育的同时注重人才的价值塑造,并与个性化教育、创新能力培养两者协同发展,从设计题目定制、创新活动指导等方面充分发掘该实践环节中所蕴含的思政要素,构建切实有效的培养进程设计,促进学生的德智共同发展。 关键词:价
汽车教育 |
利用1+X证书制度提高学生综合职业能力探究
摘 要:随着教育体系的完善和改革,国内多数中职学校开始实施1+X证书制度,即一个学历证书加若干职业技能等级证书,旨在培养学生的实践创新能力,使学生成为德智体美劳全面发展的高素质劳动者和技术技能人才。目前1+X证书制度被广泛应用于各大中职学校中,并取得显著的效果。1+X证书制度是加强学生综合素养的新途径,可以夯实学生的知识基础、提升学生的实践水平和创新意识,充分挖掘学生的潜力、发挥特长,为中职学生未
汽车教育 |
新工科背景下以OBE为导向《机械制造技术基础》课程改革实施与评价
摘 要:产业的发展和经济的建设离不开新工科人才的培养。在新工科的背景,机械类专业的人才需要作出改变。《机械制造技术基础》是机械类专业的重要课程之一,然而此课程在教学过程中,还存有一定缺陷,需要进行创新。本文就新工科背景下,将OBE作为导向,对机械类课程的改革进行探讨。 关键词:新工科 机械制造技术 课程改革 成果导向教育 1 引言 2017年,我国提出新的科技革命和产业变革,把崭新的技术、新
汽车教育 |
基于成果导向的中职机电专业群核心课程浅谈
摘 要:机电专业作为中职教育体系重要构成部分,对培养学生技能、实现就业和个人发展具有十分重要的作用。然而随着社会经济和科学技术不断发展,社会各领域对人才也提出新的要求,并朝着复合型、专业型方向发展。这也对中职机电专业开展教育教学提出新的挑战,迫切需要对机电专业群课程体系进行构建和优化,在满足新时期人才需求基础上,提高中职机电专业教学质量,并推动学生获得更好发展。 关键词:成果导向 中职机电 专业
汽车教育 |
“课程思政”理念下汽车检测与维修专业教学改革方向的探究
摘 要:汽车检测与维修专业教学目前正面临改革,它作为高职院校中最为主流的专业之一首先希望融入“课程思政”教育理念,深度引导学生参与到道德品质、政治觉悟深度培养过程中。现如今,“课程思政”理念已经高度融合汽车检测与维修专业知识内容,形成了全新的综合教学模式,它更被认为是一种行之有效的素质培养教育模式,在高职该专业中发挥了重要作用。本文中首先探讨了专业中实施“课程思政”改革的可行性,并对其改革实施策略
新能源汽车 |
探索新能源汽车充电设施的电气设计
摘 要:现如今,新能源电动汽车充电装置电气设计,得要顺应现代化实际需求与发展趋势。在后期发展阶段之中,新能源汽车会引领着整个汽车行业的发展,当然也可以凸显出节能减排、绿色出行的优势。因此在新能源项目发展阶段之中,针对新能源汽车充电设施实施电气设计至关重要。鉴于此,本文主要分析新能源汽车充电设施的电气设计。 关键词:新能源汽车 充电设施 电气设计 1 引言 在电动汽车大范围普及与发展的过程之中
新能源汽车 |
基于用户认知的新能源汽车内饰研究
摘 要:在体验经济时代(在消费过程中追求顾客满意、注重自我体验),新能源汽车作为汽车行业的新兴产业,不断受到人们的追捧,其内饰比外观更为重要。在新能源汽车的内饰中,许多零部件具有不可替代的互动性,这也是用户了解新能源汽车内饰的关键因素之一。在智能化时代的背景下,大多数新能源汽车制造商单纯地将智能技术应用到新能源汽车上,其内饰造型、人机交互和使用体验已经不能满足客户对新能源汽车的要求。人机工程学是新
新能源汽车 |
跨界互联:海南新能源汽车赋能低碳旅游产业
摘 要:本文主要介绍了海南新能源汽车的发展现状,阐述了低碳旅游产业的内涵特征,从理论角度分析交通碳足迹对低碳旅游产业的影响因素,通过总结海南新能源汽车赋能低碳旅游产业的模式,引出产业融合的可持续性发展重要意义。 关键词:新能源汽车 低碳旅游 碳足迹 产业融合赋能 近年来,我国将环境生态建设与经济协同发展放在长期规划中,致力于节能环保工作中,旨在将节能环保理念融入各行各业,改变传统行业以环境为代
新能源汽车 |
氢燃料-光伏电池汽车动力系统分层能量管理策略
摘 要:汽车产业的热门趋势是新能源汽车,光伏电池汽车和燃料电池汽车的技术却未被开发,正是最好的发展方向。本文根据燃料电池和光伏电池的工作原理及输出特性,对其进行数学建模,选用双向全桥DC/DC变换器,作为系统控制的一部分,使用传统移相控制正向工作模式,并对其传输功率进行分析。利用matlab/simulink软件对上面的建立的数学模型进行建模仿真,建立出氢燃料-光伏电池汽车动力系统模型。分析研究氢
新能源汽车 |
新形势下我国新能源汽车政策现状与发展趋势研究
摘 要:汽车产业作为我国重要的经济支柱产业,在我国的经济发展和国家发展中发挥了重要的作用,为了寻求产业发展和能源消耗之间的平衡,新能源汽车的概念应时而生。特别是在当前我国各方面建设都进入新常态的形势下,推进新能源汽车的进一步发展,是现在我们必须要认清的一个很迫切的问题,也是一个很现实的问题。 关键词:新能源汽车 发展 经济 1 新形势下我国新能源产品准入现状 如表1所示2019年全汽车行业申
新能源汽车 |
锂电池电化学阻抗谱分析
摘 要:当前电动汽车车载电池均采用到锂电池,其电化学阻抗谱(EIS,Electrochemical Impedance Spectroscopy)是目前一种相对新颖的电化学测量技术。EIS能够为电动汽车锂电池组的电化学系统施加一个频率不同、振幅偏小且交流正弦的电势波,对于测量交流电势与电流信号阻抗比值方面具有良效。文章中简单分析了锂离子电池的电化学阻抗谱相关理论基础内容,然后对锂电池中电池电极电化
新能源汽车 |
轴向永磁轮毂电机的工作性能分析
摘 要:本文针对轴向永磁轮毂电机的工作性能,推导了不同盘间距下的转差率和盘间距关系的理论公式,以及传动效率的理论方程;利用Magnet软件模拟轴向永磁轮毂电机在不同盘间距时的磁密、转矩、转速等,研究涡流损耗和工作效率,分析节能性,模拟变负载系数与输入转速对系统转速变化、转矩调节范围以及传动效率的影响;搭建试验平台测量了盘间距不同时的工作转矩、转速和传动效率的变化情况以及输入转速对输出转速、转矩调节
汽车设计 |
基于某混动车型的整车电平衡测试
摘 要:整车电量平衡试验即为发电机(或DC-DC)、蓄电池输出的电能与整车用电器的电能损耗形成一种平衡且比较稳定的状态,随着汽车用电系统的不断增加,电路系统的设计也越来越复杂,整车电平衡测试对于整车电器开发的重要性也更加的突出。在本文中,笔者以一款混动车型的电平衡测试为背景,对测试方法以及评价准则进行详述,为混动车型电平衡试验提供指导。 关键词:电平衡试验 混动车型 测试方法 随着人们对车辆乘
汽车设计 |
某新能源汽车复合材料前车门轻量化设计
摘 要:本文以汽车前门作为研究对象,以碳纤维结构设计及铺层形式进行研究。经过仿真分析表明,碳纤维前车门的模态、刚度、强度都得到了明显的提升,在满足性能要求的基础上,重量得到了减轻,实现了轻量化的目的。 关键词:碳纤维复合材料 前车门 轻量化 模态识别 1 引言 近年来,使用复合材料已经成为汽车轻量化的重要措施,也更加贴合一直倡导的汽车环保化,节能化发展趋势,是未来汽车发展的前进方向。碳纤维复
汽车设计 |
全自动泊车系统的模型设计与仿真
摘 要:全球汽车保有量的增多,直接造成城市交通的拥堵以及停车位空间的减小。随之而来的就是泊车安全性问题,新手驾驶员或疲劳驾驶人员如何能在不发生碰撞的情况下,快速安全地泊车入库,成为当下研究的热点。针对以上问题,本文将对全自动泊车系统展开研究。基于B样条曲线设计出泊车路径,基于滑模变结构与预瞄方式进行泊车路径的跟踪。最后通过搭建SIMULINK与CARSIM仿真模型进行联合仿真。 关键词:自动泊车
汽车设计 |
城市轨道交通车辆液压制动夹钳测试设备的设计
摘 要:确保液压制动夹钳技术状态对城市轨道交通车辆安全运行非常重要,本文主要介绍了用于液压制动夹钳强度试验、灵敏度试验、测力试验与总行程试验、泄露试验、缓解间隙试验等试验的测试设备设计与应用。本文介绍了测试设备的设计方案及控制台、液压系统、机械工装及电气测控系统及人机交互系统主要结构部分的设计。 关键词:液压制动夹钳 试验设备 结构方案 1 引言 城市轨道交通设备液压制动夹钳例行试验主要包括
汽车设计 |
汽车仪表板乘客侧气囊框的结构设计及问题预防
摘 要:新时期随着社会进步和生活水平的提高,汽车保有量正在呈现出逐年攀升的迅速态势,人们对安全性要求也在逐步提高。在本文中笔者试图结合所在专业,谈如何做好汽车仪表板安全气囊框结构设计,结合问题预防细节入手做出相关探索,进而为实际业务的推进,以及整体安全性的提升提供理论依据。 关键词:汽车仪表板 气囊框 安全性 设计 1 引言 新时期随着汽车保有量的不断提升,人们对安全性要求也随着提高。对于实
汽车设计 |
汽车外后视镜镜面转向器性能测试机系统设计
摘 要:随着社会的不断发展,汽车已经走进了千家万户,外后视镜作为汽车驾驶员观察后方情况的重要部件,但由于驾驶员身高、驾驶习惯等因素,需要对外后视镜的镜面角度进行调整。因此,需要对镜面转向器的性能进行测试。亟需一种外后视镜镜面转向器性能测试机,本文提出了一种通用的汽车外后视镜镜面转向器性能测试机系统设计方法。 关键词:镜面转向器 性能测试 工控机 LabVIEW 1 引言 麦格纳(太仓)汽车科
制造与工艺 |
某车型侧围D柱下角板冲压成型问题浅析
摘 要:采用AUTOFORM软件对某车型侧围D柱下角板数模进行成型性有限元分析,预测出3处起皱或开裂风险。为解决D柱下角板成型问题,通过对D柱下角板成型工艺特点进行分析,并结合理论知识对造成D柱下角板成型不良的原因进行了详细研究;根据分析结果,通过优化产品结构,改善工艺结构,优化料片,使D柱下角板在成型过程中材料流动得到改善,提高产品的工艺性;通过CAE模拟再次进行分析验证,D柱下角板的起皱变量和
制造与工艺 |
汽车进气系统优化分析与环模试验验证
摘 要:CFD分析与试验验证相结合已经被各汽车行业普遍应用于汽车设计与开发研究中,在本文中主要论述了某车企工程师在研究某涡轮增压汽车进气系统时利用CFD软件分析其前端进气流场和温度,然后根据优化方案改制零件并装车进行整车热管理试验验证方案有效性。 关键词:汽车进气系统 CFD分析 环模试验验证 1 引言 汽车进气系统主要作用是为发动机提供高压力、大密度的新鲜空气,从而提高发动机功率及转矩,降
制造与工艺 |
汽车车身修理中钳工与焊接技术的应用
摘 要:本文第一部分以汽车车身修理的作业内容为导向,介绍了钳工技术在车身修理中的具体应用;第二部分,介绍了焊接技术中熔化焊、压力焊和钎焊三种焊接方法在车身修理作业中的应用。在汽车车身修理作业中,本文对钳工与焊接技术的应用列举了部分实例,阐明了钳工与焊接技术在车身修理中的重要作用,具有一定的指导意义。 关键词:车身修理 钳工 焊接 随着我国汽车工业的发展和人民生活水平的不断提高,全国汽车保有量正
制造与工艺 |
基于DEFORM软件对机车牵引主动锥齿轮的热处理的模拟分析研究
摘 要:基于DEFORM软件V6.1版本,对机车牵引主动锥齿轮进行计算机热处理模拟分析,优化热处理工艺。利用UG软件对机车牵引主动锥齿轮建立三维非线性有限元模型,建立热处理过程中温度场、应力、相变等相互作用的数学模型,结合材料学、传热学、弹塑性力学和数学等多学科的理论知识,通过计算机模拟获得对内燃机机车牵引主动锥齿轮热处理工艺过程的变化规律的认识,使其热处理质量的精确控制和工艺优化,并有助于开发创
制造与工艺 |
刀具在线补偿技术在发动机曲轴孔镗孔中的应用
摘 要:在发动机制造缸体曲轴内孔加工中,通常应用两种不同的刀具加工方案。一种采用玛帕原理的导条刀具机夹式刀片及导条。采用两到三个轴挡做引导,能保证最佳同轴度及直径公差。另一种使用线镗刀,同时加工各档,加工速度更快。刀具磨损的在线检测、实时补偿技术是关键难点之一。本文从线镗加工工艺、刀具补偿机构及原理、刀具在线补偿技术实际应用、失效模式分析及攻关,解析刀具在线补偿技术在缸体曲轴轴承孔加工中的应用。
制造与工艺 |
探讨客车不锈钢车身制造工艺
摘 要:随着海外出口客车量的增加,海外车辆对于客车车身防腐的要求也越来越高。不锈钢材料在客车车身上应用技术日益成熟,为满足海外客车的防腐要求,不锈钢做为客车车身材料的应用也越来越广泛。本文主要阐述客车不锈钢材质选择、车身设计结构、车身制造工艺难点和控制。 关键词:不锈钢 客车车身 制造工艺 随着客车制造技术不断发展,目前进行客车车身制造应用的材料有铝合金、碳钢、不锈钢材料等材质。其中不锈钢材料
制造与工艺 |
悬架系统对整车性能的影响
摘 要:本文系统分析了悬架系统对整车性能的影响,并且给出了整车因悬架问题导致的各种故障以及从设计角度及质量控制角度如何避免。 关键词:悬架 板簧 定位参数 弧高 半悬长 疲劳寿命 悬架是车架与车桥或轮胎之间的所有力传递装置的总称,作为非独悬结构中应用最广的一种弹性元件,钢板弹簧在整车中的布置,其结构形式、尺寸、疲劳寿命等对整车的性能、可靠性都起着至关重要的作用。整车出现的一些典型的故障模式如跑
汽车零部件 |
库存分析模型的建立及应用和推广
摘 要:本文就如何应用汽车行业零部件供应商的库存数据进行了梳理,结合自身15年工作经验的总结与思考,提出库存大数据的六大应用场景,以期向广大供应链推广,减少缺件风险的同时,控制合理库存、减少供应链积压或呆滞损失,进而有效提升库存管理水平。 关键词:健康度 齐套率 调产可行性 库控对标 1 引言 在汽车零部件行业,库存数据是相对核心的信息;作为供应链的三道防线之一, 库存计划起着承上启下的作用
汽车零部件 |
汽车盘式制动器及其液压驱动机构的分析
摘 要:首先对制动系的制动能效进行分析,然后对盘式制动器的结构、制动原理进行阐述;最后,对制动驱动机构的工作原理进行研究。对从事相关研究人员具有一定的借鉴意义。 关键词:盘式制动器 工作原理 液压驱动 1 引言 汽车制动系是用于将行驶中的汽车减速或停车的机构,它直接影响汽车行驶的安全性和可靠性。一套完整的制动装置必须由制动器和制动驱动机构两部分组成[1]。制动器根据结构,又可分成鼓式与盘式[
汽车零部件 |
经济型发泡技术的开发及在汽车内饰件的应用
摘 要:经济型发泡又被称为薄壁发泡,是一种对材料性能、设备精度、模具设计、产品设计、工艺控制等具有较高要求的复杂技术。该技术使内饰件具备舒适软触感及碰撞吸能特性的同时,还可以明显降低内饰件的重量,满足节能要求,这一技术符合汽车轻量化趋势。 关键词:经济型发泡 内饰件 轻量化 1 引言 随着汽车工业的发展,汽车逐年普及给人们生活带来了便利,同时也对能源消耗及环境污染产生巨大影响。为保持汽车产业
汽车零部件 |
气助喷嘴抗结晶性能试验研究
摘 要:尿素喷嘴的性能直接影响SCR后处理系统的工作效率,结合主机厂制定的SCR计量喷装置工程规范,在发动机台架上进行了2款气助喷嘴的抗结晶性能试验研究,试验表明:在发动机排气流量为500~800Kg/h、排温为550℃,尿素泵以100ml/h流量喷射尿素的工况下,试验喷嘴的抗结晶性能均满足要求,同时通过性能对比为喷嘴结构优化,性能提升提供依据。 关键词:空气辅助 喷嘴 抗结晶 选择性催化还原
汽车零部件 |
电池管理系统里的电池健康评估和寿命预测
摘 要:本文对锂离子电池的应用特性进行了总结,分析了电压、电流、温度三大参数对锂离子电池健康和寿命的影响,尤其是充电截止电压,化成电流和高温情况对电池容量的影响。以不同材料之间的比较试验为基础,重点分析了高充电截止电压,充电电流和高温对材料稳定结构的破坏,从而引发电池循环寿命降低的原理。最后基于电池使用中放电电流和环境温度应力为参数,进行了基于电压、电流、温度的锂离子电池循环寿命预计模型研究,得到
汽车零部件 |
汽车传动轴中间轴发展现状分析
摘 要:传动轴中间轴是传动轴的重要组成部分,主要用来传递发动机扭矩,传动轴中间轴的设计要依照不同设计要求,综合考虑影响设计的各种影响因素,本文主要针对传动轴中间轴现状展开分析,包括分析传动轴的材料,中间轴分类和热加工工艺。 关键词:材料 中间轴分类 热加工工艺 1 引言 目前,传动轴的产量已经超过8000万。轴的设计必须考虑到材料、制造工艺及热处理这些复杂的过程[1-3]。更进一步主要考虑的
汽车零部件 |
智能座舱的关键技术
摘 要:在汽车向着智能化、网联化和多功能化发展的今天,座舱的智能交互、操作方便性成为消费者关注的重点,智能座舱正在成为汽车厂商争夺的高点。本文分析了智能座舱的关键技术,以及其正在面临的技术瓶颈,最后预测智能座舱技术的未来发展趋势。 关键词:智能座舱 人机交互 用户体验 1 引言 近年来,随着智能技术的应用和发展,汽车座舱的功能、交互方式、操作方便性发生了显著变化,由原先交互方式以机械按钮为主
汽车零部件 |
车载双联屏产品的EMC风险评估
摘 要:为应对智能座舱产品丰富的人机界面,车载双联屏越来越成为SUV车辆的标配产品,在享受新技术带来便利的同时,如何提高车载双联屏产品的EMC性能也成为很多汽车行业内EMC工程师需要面对的新问题。本文结合车载双联屏产品的设计特点提出了一些EMC设计风险的分析方向。 关键词:车载双联屏 EMC设计风险分析 从特斯拉使用大屏显示后,汽车内饰显示就开启了大屏时代,各大汽车公司都在开发自己的大屏车型,
汽车后市场 |
多类型共享电动汽车出行用户特征分析
摘 要:共享电动汽车作为共享经济下的新兴产物,成功融合了私家小轿车和公共交通工具的优点,成为一种新兴交通模式。本文采用问卷调查及统计分析方法对共享电动汽车细分市场下的用户需求及出行选择进行分析,揭示出多类型共享电动汽车的用户特征,以助于共享电动汽车产业发展和促进中国绿色低碳发展战略进程。 关键词:共享电动汽车 用户群体 特征分析 问卷调查 1 引言 共享电动汽车经过多年发展,至今在中国已演化
汽车后市场 |
报废汽车实际再利用率和实际回收利用率计算研究
摘 要:近年来,我国逐渐重视汽车资源综合利用管理工作,针对报废汽车实际再利用率和实际回收利用率提出目标要求。然而目前行业尚未形成成熟的报废汽车实际再利用率和实际回收利用率计算方法,不利于资源综合利用目标的核算。本文研究了报废汽车回收拆解过程中的预处理、拆解、粉碎分选不同环节的具体要求和技术特点,通过再使用/再制造部件质量、再利用材料质量、能量回收材料质量统计分析,实现报废汽车实际再利用率和实际回收
汽车后市场 |
汽车检测与故障维修问题研究
摘 要:随着我国经济社会的不断发展,科学技术也为我国的汽车行业带来了智能和自动化的大幅发展,在这样的整体大背景之下,汽车的检测技术以及故障维修方面的技术也得到了更新换代,在汽车工业的性能技术方面也越来越注重汽车检测和故障维修预防。本轮将会对汽车检测与故障维修进行简要的概述介绍之后,分析传统的汽车检测和故障维修和现代化的汽车检测维修故障方面的技术,在此基础之上,找出目前汽车检测与故障维修技术方面存在
汽车后市场 |
关于电子诊断技术在新能源汽车维修中的应用
摘 要:本文将指出在新能源汽车维修当中的电子诊断技术优势,并且对电子诊断技术在新能源汽车维修当中的应用进行分析介绍。 关键词:电子诊断技术 新能源汽车 维修 应用 1 引言 将电子诊断技术应用到新能源汽车的维修当中,可以实现不拆车对汽车进行全方位的故障诊断。相对于传统的汽车来说,新能源汽车的仪表板组件更加复杂,所以在维修的时候也存在着很大的差异。为了进一步保证新能源汽车的稳定运行,需要制定完
汽车后市场 |
信息资源在汽车维修业中的应用研究
摘 要:信息资源是我国社会发展中的重要战略资源,将其应用到汽车维修业的发展中,可以帮助企业作出更加正确的决策,使企业能够在激烈的市场竞争中立于不败之地。但是就当前情况来看,汽车维修业存在较严重的人才匮乏情况,且传统的信息交换无法适应汽车维修业的不断发展,这就需要加强对信息技术的应用,为汽车维修业提供更加丰富的信息资源。鉴于此,本文就从多个方面对信息资源在汽车维修业中的应用进行探究,希望能为相关从业
汽车后市场 |
新能源汽车维修中电子诊断技术的应用探讨
摘 要:随着现在电力技术的飞速发展,汽车工业技术在不断进步,新能源汽车在我国汽车行业所占比例也越来越大,相比于传统的汽车动力机制而言,其构造、能量来源有着一定的区别。但是纵观市场发展,新能源汽车相比于传统的汽车使用的数量仍旧较少,在使用中也面对着诸多的挑战,特别是维修管理,传统的维修管理难以满足其实际需求。而利用电子诊断技术能够帮助维修管理人员在最短的时间内了解如何对新能源汽车进行维修管理,提高新
汽车后市场 |
广汽传祺GS4车型故障诊断2例问题解析
摘 要:文章以实际产品为例,详细分析了广汽传祺明星车型GS4的两种故障诊断的诊断思路,提出了两种常见汽车故障诊断和分析方法,掌握汽车故障产生的原因,理解汽车故障的变化规律。本文主要分析了发动机故障灯和空调不制冷的故障诊断与检修。 关键词:排放故障灯 发动机控制单元 空调系统 鼓风机总成 1 引言 汽车故障诊断是指在整车不解体的情况下,确定汽车技术状况,查明故障原因和故障部位的汽车应用技术,涵
汽车后市场 |
基于新能源汽车维修注意事项探讨
摘 要:近些年来,环境污染问题日益突出,而导致生态环境遭到破坏的主要原因就是碳排放量过度。因此,合理的控制碳排放量,成为了保护生态环境的一种有效方式。基于此种背景下,新能源汽车应运而生,其较传统汽车不同的是:其不再采用汽油作为主要能源,而是采用电池给整个汽车的运行提供动力。但是,由于我国新能源汽车起步较晚,相关技术还较不成熟,导致汽车在运行过程中常常出现故障事故,进而也就给人们的出行安全带来了一定
汽车后市场 |
帝豪EC718发动机无法启动故障诊断与分析
摘 要:发动机无法启动是汽车发动机故障中较为常见的故障现象,维修人员遇到此类故障现象,通常有一套通用的诊断与维修流程,但在实际诊断与维修过程中发现传统的标准的诊断与维修流程,也会因车辆发动机电脑控制策略及线路布置的不同,而改变诊断与维修流程,本文主要针对帝豪EC718发动机无法启动的故障进行诊断与分析,希望给维修人员提供一些参考。 关键词:发动机 无法启动 故障 1 发动机无法启动的诊断流程
汽车后市场 |
汽车维修管理中存在的问题及完善对策
摘 要:随着国民经济的飞速发展,汽车逐步进入家家户户。在如今,汽车成了交通发达的标志,而且汽车在我国的生活中显得越来越重要。汽车进入寻常百姓家,是国家经济繁荣,社会富强昌盛的标志,但是汽车在使用的过程中,需要时刻的进行保养,只有将汽车保养好才能更好地增强其使用的安全性和延长汽车的使用寿命。汽车的维修和保养是十分必要的,但是在现实生活中,却少有人在意汽车的维修,从而给汽车的使用带来了一些不好的影响。
交通与安全 |
城市轨道交通不均衡运输研究
摘 要:为了解决城市轨道交通在实际运行过程中存在的早晚高峰期间客流量集中增加这一突出问题,在轨道交通的运行管理中采用了不均衡运输的运营管理方式,对既定运力资源进行优化时空分配,以满足高峰阶段的运力需求,从而提高城市轨道交通的服务质量和水平,并实现降低满载率以及节能降耗的目标。因此应结合各城市实际情况,加强对城市轨道交通不均衡运输的研究,积极探索更加高效优质的轨道交通运营模式,推动我国城市的现代化发
交通与安全 |
试论摩托车自动驾驶技术
摘 要:我国交通行业快速发展,汽车的自动驾驶技术蓬勃发展,自动驾驶技术具备广阔的发展前景。而摩托车和自动驾驶技术结合,是自动驾驶技术发展的一个方向,也是摩托车行业未来发展的一个方向。本文笔者通过对我国摩托车驾驶技术实际发展情况分析,简介目前摩托车自动驾驶发展中遇到的困难,探讨摩托车自动驾驶技术的发展模式,科学技术推动智能交通发展,改善摩托车驾驶环境。 关键词:两轮摩托车 自动驾驶 自平衡 1
交通与安全 |
民生警务背景下电动自行车治理困境与应对策略
摘 要:大量的电动自行车违法行为给交通管理增加了繁重的压力的同时,也给民生警务改革、构建和谐警民关系带来了难题。在此背景下,文章首先阐述了新修订的《浙江省电动自行车管理条例》主要内容,接着分析了目前电动自行车治理存在民众对新《条例》认知不足、违法者不认同执法、电动自行车驾驶员安全意识不高和违规电动自行车生产销售等问题,最后有针对性地从宣传引导、加强执法协作和强化监管等方面提出了相应的对策建议。
交通与安全 |
汽车驾驶员不安全行为评价分析
摘 要:为稳步增强汽车驾驶的安全性,减少安全事故的发生,驾驶人员除了需要具备足够的应急应变能力之外,还需要做好安全行为习惯养成工作,形成良好的驾驶习惯。文章以汽车驾驶员不安全行为作出研究对象,在明确不安全行为表现的基础上,深刻分析影响汽车驾驶人员不安全行为的因素,在此基础上,制定合理的应对策略,旨在引导驾驶人员形成安全行为,以不断提升驾驶员的驾驶能力。 关键词:汽车驾驶 驾驶人员 不安全行为 应
交通与安全 |
地铁突发大客流客运安全组织工作实践研究
摘 要:伴随着社会经济的持续快速发展,地铁交通已经成为城市交通的重要主要部分,并且日益发挥着关键性的作用。在地铁运营的过程中,突发大客流是较为少见的问题。作为地铁运行中的一种特殊现象,一旦出现突发大客流,若缺乏科学且精细化的安全组织工作,势必会在很大程度上造成一定的安全隐患。为此,在地铁运行的过程中,应该构建科学且高效的安全组织工作方案,应该建立完善的应急预案等,切实保障地铁的安全高效化运行。
交通与安全 |
人工智能技术在城市智能交通系统中的应用
摘 要:城市化的快速发展能为人们的日常出行提供便利。但是与此同时,交通方面的问题也变得越发严重,传统的交通管理模式和交通系统已经无法满足时代的实际要求。在全新的时代背景下,城市交通必须要朝着智能化的方向进行转变,积极引入先进的人工智能技术,针对当前存在的问题进行具有针对性的解决,这样才能有效解决一系列交通问题。我国在发展过程中一直都十分注重可持续发展,并且致力于从多方面和多角度来贯彻可持续发展的理
交通与安全 |
舒心公交行:基于人文关怀的公交空间幸福感改进方案
摘 要:公交出行是我国公民主要出行方式。公交车作为移动的公共空间,其人文关怀的欠缺影响到人们的出行幸福感,这与我国传统文化中公共空间意识缺乏有一定关系。借鉴国外公共空间的理念,从制度建设、培养民众公共精神、建构成熟公交空间三个方面提出了改善方案,以提高人们公交出行幸福感。 关键词:公交空间 人文关怀 公德意识 1 引言 公交是我国大部分城镇居民的主要出行方式,据“车来了”统计我国每天利用公交
交通与安全 |
试论汽车驾驶员在安全驾驶中的问题
摘 要:中国在过去几十年里发生了翻天覆地的变化,社会经济建设取得了重大成就,经济也实现了跨越式发展。目前人们的收入是非常可观的,所以人们有足够的经济支撑购买汽车,这也正是现如今汽车保有量不断增加的主要原因。任何事情都具有双面性,汽车为人们的出行提供了便利,但是其同样会造成交通安全事故,威胁人们生命健康安全。对于汽车驾驶员来讲,道路状况会影响汽车驾驶状态,但对其影响最大的是个人主观因素,即驾驶员驾驶
交通与安全 |
谈交通运输企业物流仓储运作流程的精细化管理
摘 要:交通运输企业在市场竞争中要想保持竞争的优势,就必须要摒弃过往的只注重产量,而忽视物资在消耗上的问题。当交通运输企业的运输成本在不断增加的时候,就应该考虑降低在成本上的支出,努力控制住不该有的消耗,使得企业有一个长远的发展提供基础。今天来谈谈物流中的仓储,如果没有一个精细化管理,必然会大幅增加交通运输企业的成本,对企业的自身效益会有一定的影响。 关键词:交通运输企业 仓储物流 运作过程 精
交通与安全 |
刍议汽车安全驾驶及应急处置技术
摘 要:本文主要对汽车安全驾驶以及应急处理技术进行研究,分析影响汽车安全驾驶主要安全事故,从而提出相应的改善措施,意在确保驾驶安全,避免发生安全事故,希望对相关工作人员具有一定的参考价值。 关键词:汽车安全驾驶 汽车检修 应急处理 1 引言 近年来私家车数量不断增加,在驾驶过程中也频繁发生安全事故,严重影响着驾驶人员的生命安全。因此,为了减少安全事故的发生,相关的工作人员应重视研究汽车安全驾
交通与安全 |
高职校园交通问题及解决办法探讨
摘 要:随着近几年学校生源结构的变化,校内的交通工具种类和数量也在不断增多,这使得校园交通管理压力增大。通过对校园车辆类型和数量的分析,结合校园道路设计的实际情况,从后勤管理、安全保卫和宣传教育等方面采取相应的预防措施,提高校园师生的校园交通安全意识,预防各类校园交通事故的发生。从而增强师生的全员交通安全意识,保障师生的正常工作学习安全。 关键词:校园安全 交通安全 主题班会 1 引言 20
交通与安全 |
VISSIM仿真技术在道路施工期交通组织中的应用
摘 要:研究基于VISSIM交通仿真软件,搭建广深高速新塘立交段现状交通运行模型,标定模型中各阶段涉及到的车辆-驾驶行为参数。在此基础上,对施工期间交通组织方案进行仿真测试,并根据测试结果对施工期间交通组织方案提出改善建议,最后通过仿真模型,验证改善措施对施工组织期间对车辆通行效率的有效性。研究通过仿真软件定量评价和直观展示广深高速公路新塘互通立交改造期间的交通运行情况,为新塘立交施工期间“保畅”
交通与安全 |
城市轨道交通电话闭塞法行车组织优化
摘 要:本文针对电话闭塞法应用条件、工作原理、应用特点、组织流程等内容展开分析,通过研究增加校对次数、延后指令时间、加强互控性管理、简化命令内容、增设命令文件数量、规范内容呈现方式等内容,其目的在于提升城市轨道交通运行稳定性,提升行车组织优化管理。 关键词:城市轨道交通 工作原理 应用特点 组织流程 电话闭塞法是轨道交通信号系统在应用过程中出现故障时,通过人工电话方式,同相邻站取得联系,对区间
行业 |
东风汽车股份逆势增长1-2月汽车销售25021辆同比增长90%
【本网讯】“十四五”开局之年,在“163领先战略”引领下,走出疫情困境的东风汽车股份有限公司(以下简称东风汽车股份或公司)克服春节假期及节后市场需求乏力的不利影响,抢抓市场、加速发展,实现汽车销售淡季不淡,继1月份实现开门红后,2月份逆势上扬,再次实现春节后开门红,本部汽车销售实现8424辆,同比增长417%;1-2月累计汽车销售25021辆,同比增长90%,其中新能源汽车1-2月累计销售1612
行业 |
万丰集团:轻装起航“十四五”转身逐梦再出发
1993年,万丰集团创始人陈爱莲带领15人团队走上创业创新之路,经过26年的风风雨雨,打造了“大交通”领域先进制造为核心,实现资本、管理、人才、科技、品牌五个国际化的全球化集团。旗下浙江万丰奥威汽轮股份有限公司成立于2001年,至目前已形成轻量化应用汽车部件和通用飞机制造“双引擎”驱动的发展格局,跑出成长加速度,绘就了一部中国民企乘风破浪、接续跃升的时代画卷。 白手起家,波澜壮阔创辉煌 “那时