期刊详情
查看往期
期刊目录
2021年10期
前沿理论 |
中国与金砖国家水产品产业内贸易及影响因素研究
[摘 要]中国与金砖国家水产品产业内贸易潜力巨大,文章基于产业内贸易理论,采用产业内贸易指数、边际产业内贸易指数、多元线性回归模型对中国与金砖国家水产品产业内贸易进行实证分析。分析发现双边水产品贸易仍以产业间贸易为主,贸易平衡度(TB)和要素差异程度(DHTE)对产业内贸易发展有正向影响,人均收入差距(AGDP)、经济规模差距(DGDP)、外国直接投资(FDI)与其发展呈负相关关系。最后,从双
前沿理论 |
欧盟贸易便利化对国际市场营销的影响及对策研究
[摘 要]近年来,在单边、双边或者多边等多层次的共同努力下,全球贸易自由化的程度得到了很大的提升,各国之间的贸易活动关税壁垒以及非关税壁垒逐渐减小,国际贸易开始出现便利化的趋势。文章以贸易便利化为切入点,在贸易主体上选择欧盟来分析其贸易便利化对国际市场营销的影响,并探讨针对性对策。 [关键词]欧盟贸易便利化;国际市场营销;贸易壁垒 [DOI]10.13939/j.cnki.zgsc.2021.
前沿理论 |
人民币证券投资项目可兑换浅探
[摘 要]近年来证券投资项目可兑换进程不断加快,各部门协调推出了大量可兑换的政策工具,证券投资可兑换程度大幅提升。但是,总体看我国证券投资项目可兑换程度还有待提升,结合前期工作实践、总结工作中经验来明确未来改革思路,并对进一步推动人民币证券投资项目可兑换进行论证,以期为同行业提供参考。 [关键词]人民币证券投资;资本市场;资本项目可兑换;沪港通 [DOI]10.13939/j.cnki.zgs
前沿理论 |
直播带货的商业逻辑与规范发展
[摘 要]近年来随着网络直播的兴起,网红﹑明星纷纷入驻各大电商平台,将平台互动直播与实体商品交易融为一体,开启了网红﹑明星电商直播带货的网红经济新模式。文章在分析直播带货商业逻辑的基础上,结合当前直播带货快速发展过程中存在的突出问题,针对性地提出了未来直播带货规范发展的对策。 [关键词]直播带货;商业逻辑;互动体验 [DOI]10.13939/j.cnki.zgsc.2021.10.011
前沿理论 |
社会主义市场经济体制上升为基本经济制度之一的理论思考
[摘 要]市场在资源配置中起决定性作用,能更好地发挥政府宏观调控作用。积极稳妥推进国有企业混合所有制改革,营造支持非公有制经济高质量发展的制度环境,建设更高水平、开放型的经济新体制是文章研究的重要内容,希望能为相关人士提供一些参考和借鉴。 [关键词]基本经济制度;市场经济体制;国企改革;民营企业改革 [DOI]10.13939/j.cnki.zgsc.2021.10.013 1 前言 20
前沿理论 |
商业银行零售业务数字化转型策略探究
[摘 要]随着经济和技术的发展,金融行业竞争日趋激烈,商业银行作为金融市场的主体,其发展面临转型问题。商业银行传统的零售业务模式在当前的经济形势下已难以满足市场和客户的需求。数字经济的出现为商业银行的发展带来契机,商业银行零售业务的数字化转型可以有效改变目前银行对接客户的业务模式,提升用户体验。 [关键词]商业银行;零售业务;数字化转型 [DOI]10.13939/j.cnki.zgsc.20
前沿理论 |
浅析消费者权益保护与经济增长的关系
[摘 要]在新时代背景下,传统以投资及出口为导向的经济模式已经无法满足不断变化的市场需求,人们逐渐重视以消费来促进经济的复苏,而要想有效实现这一目的,就必须消除消费领域所面临的桎梏,有力保护消费者的基本权益。基于此,文章分析了我国消费者权益保护中存在的问题,阐述了消费者权益保护对经济产生的影响,最后给出了加强消费者权益保护的策略。 [关键词]消费者;权益保护;经济增长 [DOI]10.1393
区域与城市经济 |
河北省蔬菜出口影响因素研究
[摘 要]文章给出了河北省蔬菜出口影响因素研究的选题背景和意义,介绍了国内外研究成果综述。在此基础上分析了河北省蔬菜生产和出口现状,根据比较优势理论、引力模型理论等,基于单位根检验和Granger检验提出了影响河北省蔬菜出口的因素,并对促进河北省蔬菜出口提出了针对性的对策建议。 [关键词]蔬菜出口;生产技术;经济发展水平 [DOI]10.13939/j.cnki.zgsc.2021.10.01
区域与城市经济 |
区块链技术视角下的鞍山经济发展研究
[摘 要]2008年以来,比特币、区块链逐步走进人类的视野,通过对区块链各种特性的应用,人类在金融、旅游、法律等行业的服务水平获得较大程度的提高,与此同时也促进了区域经济的发展。文章将基于鞍山地区的区域特色,结合区块链技术,对鞍山经济进一步发展提出相应对策。 [关键词]区块链;鞍山经济;多元化产业 [DOI]10.13939/j.cnki.zgsc.2021.10.021 1 区块链技术
区域与城市经济 |
中国参与东盟铁路互联互通建设的挑战与应对策略
[摘 要]要素高效便捷流动是中国和东盟国家建立紧密经贸关系的关键,生产要素高效流动依赖互联互通的交通基础设施。因而需强化中国—东盟基础设施尤其是交通设施的对接,构建互联互通的基础设施网络。我国与东盟合作的中泰铁路、中老铁路、雅万铁路等项目都进展顺利,正在构建交通基础设施互联互通,助益包容增长,这是“中国—东盟命运共同体”理念的具象化。 [关键词]东盟;铁路;互联互通;“一带一路” [DOI]1
区域与城市经济 |
大型国际体育赛事与举办城市的契合度研究
[摘 要]基于对第七届世界军人运动会的回顾,文章深度剖析大型国际体育赛事与城市形象两者属性上的契合呈现,以及大型国际体育赛事对城市形象的契合效力,总结出大型国际体育赛事对城市形象契合的作用机理,以期帮助城市“经验者”更好地选择赛事、承办赛事。 [关键词]大型国际体育赛事;城市形象;契合度 [DOI]10.13939/j.cnki.zgsc.2021.10.025 1 前言 一场体育赛事的申
区域与城市经济 |
对城乡居民养老保险并轨问题的思考
[摘 要]养老保险政策不仅是一项基础的民生保障工作,同时也是一项能够有效促进我国和谐发展的基础性工作。而且,随着社会的不断发展,城乡居民就养老保险并轨问题而言,在发展的过程中已经受到了社会各界的广泛关注,这也使得国家在针对养老保险制度的建设和改革的过程中,能够使养老保险制度的建立更加完善。同时,实现城乡居民养老保险并轨也是有效促进社会发展全面性提升的基础方式之一,因此文章主要就城市和农村在养老保险
区域与城市经济 |
加强农村文化市场管理存在的问题及对策建议
[摘 要]近年来农村文化市场虽然呈现出多元化发展,且日益兴盛起来,但是在管理上仍存在一些问题和不足亟须解决。文章对目前农村文化市场的现状进行分析,找出其中存在的问题,并提出加强农村文化市场管理的对策建议,进而达到促进农村文化市场健康发展的目的。 [关键词]农村文化市场管理;农村经济;乡村振兴 [DOI]10.13939/j.cnki.zgsc.2021.10.030 1 引言 农村文化市场
财政与金融 |
四川省普惠金融发展水平测度
[摘 要]文章在总结思考国内外普惠金融发展水平测度方法的基础上,构建了普惠金融发展水平测度指标体系,测算了四川省21市州2014—2018年的普惠金融指数。测度结果显示,四川省21市州普惠金融的发展持续增长,但发展不平衡地区差异大。 [关键词]四川省;普惠金融;普惠金融指数 [DOI]10.13939/j.cnki.zgsc.2021.10.032 1 引言 中国发展普惠金融旨在解决“三农
财政与金融 |
中央企业员工持股试点案例研究
[摘 要]2016年11月,国资委选择了10户中央企业作为首批员工持股试点,至2017年7月,10户试点企业全部完成员工持股试点工作,首批央企员工持股试点工作取得阶段性进展。通过回顾分析首批试点企业员工持股工作的开展进程与方式,在此基础上结合目前试点企业的实际经营情况总结中央企业开展员工持股可供借鉴参考的模式,形成在国资企业系统内部可复制、推广的经验,有利于深化国有控股混合所有制改革,并进一步提升
财政与金融 |
新时期证券公司员工行为风险管理探析
[摘 要]证券公司是资本市场的重要组成部分,如果员工行为出现失当、失信甚至失德,轻者将给证券公司造成财务、声誉等方面的损失,重者则会危及公司生存,诱发系统性、行业性风险。在当前“防范化解重大风险”的宏观政策背景下,证券公司必须把员工行为风险管理置于重要地位,在复杂的内外部经济形势下采取有力措施防范员工行为风险,提升证券公司整体风险管理水平,为防范化解资本市场重大风险、保持行业健康发展奠定基础。文章
财政与金融 |
关于辽宁省开展信用分级分类监管的探索和思考
[摘 要]国务院办公厅印发的《关于加快推进社会信用体系建设 构建以信用为基础的新型监管机制的指导意见》提出了要进一步发挥信用在创新监管机制、提高监管能力和水平方面的基础性作用,更好激发市场主体活力,推动高质量发展。辽宁作为东北老工业基地,在各行各业都在探索信用先行,强化事前承诺、事中事后信用分级分类监管工作。倡导诚信建设导向,优化营商环境。 [关键词]诚信;诚信体系;信用监管;信用承诺;信用立法
财政与金融 |
人力资源与社会保障对经济增长的促进作用分析
[摘 要]改革开放以来,中国市场经济模式的变化是巨大的,在经济高速增长的几十年里,我国人力资源与社会保障工作出现了一定的问题,在某种程度上制约了国家经济发展需求。经济发展情况可以借由社会保障一定程度上体现出来,完善提高社会保障对经济增长有着显著的促进效果。 [关键词]人力资源;经济增长;社会保障 [DOI]10.13939/j.cnki.zgsc.2021.10.041 1 前言 随着社会
财政与金融 |
地方政府非税收入及其征管研究
[摘 要]通过实际调查发现,近年以来我国地方非税规模出现了不规范极速发展的态势,更是占据了地方财政收入巨大的比重。从我国地方非税收入规模以及征管视角下进行分析,出现了较大规模以及不透明征管等的弊端,要想促进地方税体制快速改革,就必须积极地构建完善的非税收入法律配套机制,全面普及并应用地方的PPP模式。 [关键词]地方政府;非税收入;土地财政;地方税制 [DOI]10.13939/j.cnki.
财政与金融 |
基于心理分析的大学生网贷行为思考
[摘 要]网络贷款是一种新兴的金融业务模式,其依托于互联网,一方面使资金紧缺的群体快速获得资金,另一方面使资本开始快速流转,通过高昂的手续费使得投资者收益。大学生属于一种特殊的成年人群体,由于其获得资金的手段比较有限,不能及时满足自己的消费需求及心理虚荣感,使得网络贷款在大学生之间成流行趋势。文章介绍了大学生网贷行为的现状,并从心理学的角度对大学生网贷行为进行了分析,给出了应对措施。 [关键词]
产业经济 |
2℃温控目标下亚洲能源互联网构建
[摘 要]亚洲经济体量大,能源电力需求旺盛,是全球发展的重要引擎,同时地区发展不均衡、不充分现象突出。为应对发展挑战,需进一步加强能源电力基础设施建设,带动资源开发利用,扩大区域合作,实现均衡发展,共同构筑安全、高效和低碳的能源治理体系。文章首次提出了满足2℃温控目标下高比例清洁能源结构的亚洲能源电力发展方案。分析亚洲各区域发展特点和清洁能源资源禀赋,建立亚洲能源互联网总体格局与目标,评估亚洲能源
产业经济 |
乡村振兴视角下农业经济管理探索研究
[摘 要]随着社会经济的发展,市场环境也在不断变化,产业结构调整速度加快,农业作为我国第一产业,虽然近些年得到很大发展,但面对新形势也要及时进行改革,才能适应当前经济社会发展的需要。农村经济作为社会经济发展的重要支撑力量,在我国经济发展中占有重要地位,但是面对新时期诸多因素制约着农村经济的发展,让农村经济没有得到较好地提升,为此要切实提高农业经济管理水平,促进农业经济的发展速度,让群众生活质量得以
产业经济 |
区块链技术在医疗领域的应用研究
[摘 要]自从区块链技术问世以来,截至目前人们从未停止过对它的探索。区块链技术目前在金融方面应用比较广泛,在其他方面应用较少,但是这并不意味着它的适用范围狭窄。区块链去中心化的不可篡改性和可追溯性表明其应用范围十分广泛。文章研究了区块链技术在医疗领域方面的应用,主要从三个方面具体说明了该技术在医疗领域的想法以及可行性,希望可以为相关专业人士提供灵感。 [关键词]区块链;药品追溯;临床试验;药价透
产业经济 |
期刊智库化转型存在的问题及解决对策
[摘 要]新时期下,随着国家软实力不断增强,繁荣发展文化事业和文化产业已经提升至国家层面高度,期刊出版行业在国家政策支持、自身资源优势及行业转型现实需求的影响下,促使期刊学术化、智库化是大势所趋,也是值得研究探索的重要话题。但是期刊智库化转型过程中面临着一些问题,如资金支持问题、体制转型问题、人才培养及作者团队问题、期刊学术质量问题,其导致的最根本结果是学术观点无法提供真正解决问题的有效思路或指导
产业经济 |
市场经济下广西高职院校图书馆阅读推广现状分析
[摘 要]在简要阐述市场经济下广西高职院校图书馆开展阅读推广重要意义的基础上,对广西高职院校图书馆阅读推广现状进行具体分析,有针对性地提出强化推广意识、健全机构设置、创新推广模式和完善评价体系四大实施策略,以期为相关研究人员提供借鉴与参考。 [关键词]市场经济;广西高职院校图书馆;阅读推广 [DOI]10.13939/j.cnki.zgsc.2021.10.056 目前,我国兴起了“全民阅
产业经济 |
浅谈基于健康管理基础上的家庭医生服务模式
[摘 要]所谓健康管理,是针对个人或者群体与身心健康相关的危险因素进行全面的检测、分析、评估和干预的整个过程。而随着中国社会的发展以及医疗卫生体制的不断改革、家庭医生制度的实施,作为家庭医生的主体——全科医生应承担起时代赋予的社区健康管理使命。文章着重论述基于健康管理基础上的家庭医生服务模式在社区卫生服务中心的慢性病健康管理和最近肆虐的新型冠状病毒肺炎疫情防控中,包括未来面对突发的公共卫生事件时社
产业经济 |
探析建筑经济管理中全过程工程造价的运用与重要性
[摘 要]近年来,我国经济发展迅速,市场经济的改革使得企业之间的竞争越来越激烈。在建筑行业中,建筑企业要想提升自身的核心竞争力,就要做好建筑工程的经济管理,要意识到全过程造价控制对工程造价管理的重要性。在建筑工程项目的开展过程中,合理地应用全过程工程造价控制,提升建筑企业的经济效益,进一步促进建筑企业的高质量发展。基于此,文章简要探讨了建筑经济管理中全过程工程造价的重要性及其应用。 [关键词]建
产业经济 |
我国国有企业从事境外工程承包业务的现状及发展趋势研究
[摘 要]国内的一些国有大型建筑公司,经常会在国际上承包建设工程项目。近年,国内的国有大型建筑公司的承包模式逐步向高端化发展,同时也出现了投资建设承包运营一体化发展趋势。建筑公司也会参与土地的开发和一些建筑的基础设施配套建设,在未来,境外工程会面临较大的运营风险,同时,境外的工程会受到其他国家法律的影响。因此,国有企业在走出去时,要提高自身的竞争实力,加强对海外工程的研究分析,提高海外工程建设的风
企业战略 |
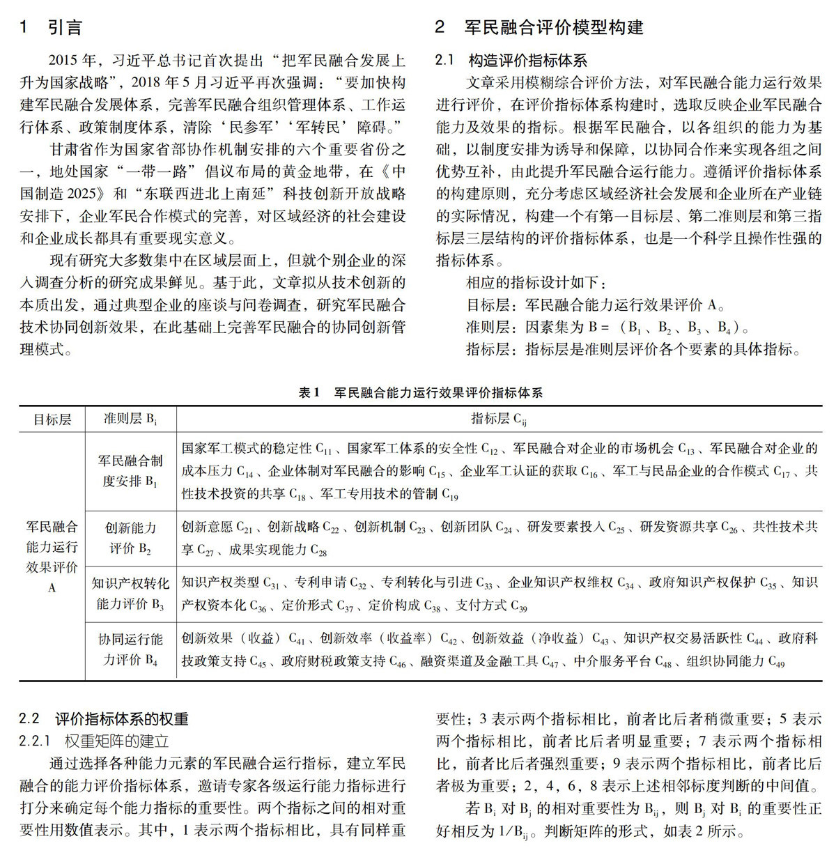
典型企业的军民融合运行效果评价
[摘 要]军民融合是国家战略性的安排,不同性质的经济组织由于各自的特殊性,对制度安排的响应存在差异。以原有进行军民合作的企业为例,采用模糊综合评价模型,构建企业军民融合运行效果评价指标体系,通过问卷调查,对公司军民融合过程中协同创新的重要性及影响力等做出评价,提出构建军民融合创新体系、建立知识产权保密制度、加强知识产权信息管理等相关措施。 [关键词]典型企业;运行效果;协同创新;模糊综合评价;军
企业战略 |
建筑企业集团并购重组问题研究
[摘 要]企业进行并购重组可对企业资产进行优化,有利于对抗相应风险,这是在我国经济转型下建筑企业广泛进行的活动。而企业集团在并购重组过程中仍有许多问题需要注意,也应该根据新的形势不断对建筑企业的并购重组方法进行调整。文章针对建筑企业并购重组的重要性及相关方法问题进行研究。 [关键词]建筑企业;并购重组;资产优化;资产投资 [DOI]10.13939/j.cnki.zgsc.2021.10.07
企业战略 |
基于SWOT模型分析的地方国有企业发展战略研究
[摘 要]SWOT模型是进行企业综合分析和战略匹配分析的一种常用工具,文章以某地方国有企业为研究对象,通过SOWT模型对其本身的优势、劣势及外部环境的机会和威胁进行系统分析,并在此基础上对企业未来的发展战略选择进行探析,以供参考借鉴。 [关键词]国有企业;SWOT模型;企业战略 [DOI]10.13939/j.cnki.zgsc.2021.10.072 1 前言 地方国有企业对解决地方就业
企业战略 |
浅析企业战略的现状及管理方法
[摘 要]随着市场经济的深入发展,企业在生产经营的过程中,越来越注重对核心竞争力的打造,而企业战略对核心竞争力具有举足轻重的意义,受到广大企业的重视。在现有的市场环境中,企业应着重分析企业战略是否适应现有发展态势,并且采取积极有效的方式进行改进,以便进一步促进企业未来的发展。文章以上海某国有(集团)有限公司为例,重点讨论公司当前的战略定位,并结合企业的实际情况,总结管理方法和策略,以期给后续企业的
企业战略 |
深化国资国企改革的思考和建议
[摘 要]《关于新时代加快完善社会主义市场经济体制的意见》文件中明确提出“两个探索”要求,第一个是对充分竞争领域的国家出资企业和国有资本运营公司出资企业,探索将部分国有股权转化为优先股,强化国有资本收益功能;第二个是对国有资本不再绝对控股的混合所有制企业,探索实施更加灵活高效的监管制度。文章对深化国资国企改革的基本原则、改革目标等要求进行简要分析和探讨,并提出深化国资国企改革的对策建议,希望能为我
企业战略 |
基于战略人力资源管理的招聘应用
[摘 要]人力资源管理在一个企业中已经达到组织战略的水平,是招聘管理体系的核心与基础。文章从战略人力资源管理与招聘管理的关系入手,深入探析了战略人力资源管理在招聘体系中的具体应用,具体应用内容包括招聘计划的制订、招聘团队的建立、应聘人员的录用以及后续的管理工作,以此不断提升人力资源员工的工作效率,为企业吸引更多的战略人才。 [关键词]人力资源;战略人才;招聘管理 [DOI]10.13939/j
企业战略 |
企业经济管理存在的问题与策略分析
[摘 要]随着我国市场经济的快速发展,企业的经济管理工作也发挥了越来越重要的作用。随着企业的规模不断扩大,面对的问题也越来越多,为了保证企业能够长期稳定的发展,必须要加强自身的经济管理,对经济管理进行全面的改善,同时还需要根据企业的实际情况和发展需求,逐步提高经济管理的水平,推动企业的经济快速发展,获得更多的经济利润。文章对企业经济管理的问题和加强企业经济管理的策略展开讨论,从而改善企业经济管理的
企业战略 |
企业质量体系运行之我见
[摘 要]随着社会经济的快速发展,各个领域之间的竞争越来越激烈,企业为了更好地生存和发展,就需要根据实际标准要求自己。质量管理体系是企业生存和发展的重要内容,质量体系如若是完善的,就能证明这个企业非常重视本身的产品,并对消费者是负责任的,而且企业质量体系越完善企业的竞争力越强,企业只有严格要求自身,才能持续发展。文章分析了企业质量体系运行的现状、问题以及原因,并针对这些问题提出了解决措施,希望对相
企业战略 |
论央企绩效评价体系存在的问题及策略
[摘 要]近年来随着改革开放的不断深入,央企绩效评价体系的建设已经取得了初步成效,但是在一些方面依旧存在诸多有待解决的问题,阻碍了改革的深化。文章采用文献综述的研究方法通过系统阐述央企绩效评价的背景和重要性,探索当前央企绩效评价体系存在的问题,提出完善央企绩效评价体系的策略,为如何促进央企绩效管理水平提升提供一些思路。 [关键词]央企; 绩效评价体系;人才流失;企业管理 [DOI]10.139
企业战略 |
新时期企业实施全面预算管理相关问题探讨
[摘 要]随着市场经济的全面深化发展,企业面临着越来越严峻的生存状况以及发展危机。在这种状况下,企业必须做好全面预算管理,将企业的财务管理精细化,将企业竞争力扩大化。然而,在当前的企业预算管理实践中仍然存在着许多的问题,诸如忽视市场调研的重要性、预算管理考核机制没有发挥效果、预算管理与企业活动脱轨、企业战略目标不明确等,这些因素的存在严重制约了企业财务内部控制,降低了企业资金的使用效率。文章对这些
管理科学 |
面向城市基础设施管理的决策支持系统研究与应用
[摘 要]随着信息化与政府监管活动的密切结合,政府服务过程中产生的各类数据反映了监管服务规律,隐含了与规划、建设、管理业务相关的信息,已成为政府高效监管和服务的手段,可通过数据资源整合、深度挖掘和再处理等方法,推进各类信息的协同应用,为政府进行服务决策提供了辅助。文章从城建行业主管部门的信息化现状出发,研究了决策支持系统的组成,设计了面向城市基础设施管理的决策支持系统,初步探讨和分析了在城建行业信
管理科学 |
工商管理对公共部门管理能力提高的促进意义探析
[摘 要]进入21世纪以来,我国市场经济的繁荣带来社会经济水平不断地发展。工商管理的应用对公共部门管理能力的提升及促进作用得到了进一步的体现,为我国公共事务的发展做出了积极的贡献。文章旨在分析工商管理对公共部门管理能力提升的意义和重要作用,并通过对工商管理给公共部门管理带来的促进意义进行科学分析,随后有针对性地提出加强工商管理在公共部门管理中应用的相关策略。 [关键词]工商管理;公共部门管理;能
管理科学 |
基于BIM技术的交通工程项目竣工模型归档规程研究
[摘 要]交通是城市发展的动脉,智慧交通是智慧城市建设的重要组成部分,BIM技术是实现智慧交通的关键技术之一,文章通过对交通工程项目竣工模型归档规程进行研究,以期打通交通工程建设与档案管理之间的“最后一公里”,提升BIM技术在交通工程全生命周期的应用价值,为智慧交通提供真实的数字化模型与分析工具。 [关键词]BIM ;交通工程;竣工模型;归档;规程 [DOI]10.13939/j.cnki.z
管理科学 |
探究医院后勤管理的建设与发展方向
[摘 要]医院后勤是卫生服务系统的一个复杂领域,整合医院所有业务流程工作,为患者提供医疗保健,然而医院内部流程会对患者在医院的就诊体验产生重大影响。随着服务体验意识受到社会重视,在政策支持下,对医病关系、医疗质量、医护人员工作效率等方面展开行动,提高医院对后勤管理的高度重视。因此,文章分析医院后勤管理现状,并提出医院后勤于信息化建设中的发展新方向,提供医院积极落实后勤管理机制建立和创新流程,全面优
管理科学 |
加强我国高校工会团队建设策略研究
[摘 要]高校工会在推动高校改革、促进高校发展的过程中起着重要作用,但是随着我国经济社会的快速发展,高等教育改革力度和强度也在不断加大,这对高校工会组织提出了更高的要求。面对新时代的新情况、新问题,高校工会团队存在着一定的差距和不足,只有不断加强工会团队建设,才能使工会工作更加顺应形势发展,更加有利于满足高校教职工的利益和需求。文章从重视高校工会团队管理者队伍建设、注重高校工会团队成员的培训、加强
管理科学 |
高职院校内部控制管理存在的问题及对策研究
[摘 要]随着国家对高职院校发展的不断重视,高职院校持续扩招,自主管理权的不断加大,内部管理问题频发,做好高职院校的内部控制管理工作十分重要。文章以浙江省为例,通过问卷调查等方式,从高职院校单位层面的内部控制管理展开调查研究,以COSO内控框架体系五要素分析当前存在的内控管理问题,建议从营造良好的内部控制环境、提升内部控制活动的效能、强化内部控制的执行力等方面优化高职院校内部控制建设。 [关键词
管理科学 |
浅谈医院后勤社会化服务存在的问题及应对措施
[摘 要]目的:探究并分析现阶段医院后勤社会化服务的问题及其解决对策。方法:文章从医院后勤社会化服务的现状入手,对其当前存在的问题进行研究,并简要介绍相应的应对措施,以探索新的后勤社会化服务模式,保障医院各项工作得以有效开展。结果:医院后勤社会化服务的完善与优化,其服务质量与成效得到显著改善,医院各项工作也得以有效开展。结论:在现代科学技术的发展、医疗需求的多元化、医疗行业的竞争日益激烈、各医疗机
管理科学 |
HIS维护与管理探讨
[摘 要]分析目前医院工作开展基本情况,可知基于多种先进技术的HIS(医院信息系统)有着非常多的医院取得了理想的利用效果,显著提升了医院总体的医疗服务质量,减轻了医院运营期间的种种问题发生率,所以该种系统仍需要在后续的医院经营发展之中多进行推广和使用,同时在HIS使用过程中,还需要医院对该种系统应用问题多进行研究分析,找出导致相关问题发生的原因,之后制定专门的维护管理策略,对信息应用情况进行全方位
管理科学 |
新疆省某医院人力资源精细化管理探讨分析
[摘 要]目的:从新疆某医院人力资源管理现状入手,总结归纳其现行模式存在问题,并以问题为导向,着重探讨人力资源精细化管理模式中的可操作性策略。方法:综合运用文献分析、专家咨询、问卷调查、座谈讨论等方法,对医院的组织机构、人员结构、现行人事管理制度、职工满意度等资料进行调查搜集、梳理分析。结果:明晰了人员整体结构现况及人才引进、人才培养、人才激励保障及职业生涯规划等现行模式下存在的问题。结论:针对人
管理科学 |
基于服务情境下的公立医院人力资源管理模式研究
[摘 要]人力资源管理是公立医院在当今服务情境下起着战略作用的重要内容,能够支持公立医院在社会主义服务中取得良好的经济效益,人力资源管理模式的建立对公立医院的长久经营和发展起着不可忽视的作用。文章通过分析目前公立医院在人力资源管理中存在的问题,结合社会发展的需求和医疗行业的服务性质,提出可行的管理模式创新策略,以其提高公立医院的管理效果,强化医院的服务能力。 [关键词]服务情境;公立医院;人力资
管理科学 |
甘肃子午岭林区华池林管分局人员结构现状分析
[摘 要]为了全面了解华池林管分局人力资源状况,更好推动林区可持续发展,文章对人员从性别、年龄、学历、来源类型、专业等方面进行了研究分析,得出华池林管分局人员结构不合理,专业技术人员缺乏,并在此基础上提出优化建议,以期为相关部门政策制定提供参考。 [关键词]华池林管分局;人员结构;管理机制 [DOI]10.13939/j.cnki.zgsc.2021.10.108 1 华池林管分局概况 1
管理科学 |
电厂内部控制的改进措施研究
[摘 要]随着互联网时代的到来,我国经济也随之高速发展,同时也使得国内的经济大环境变得更为复杂化。经济在飞速发展,社会对电力的需求也随之增大,使得电力行业的压力也越发增大,要想电力行业能紧跟时代脚步,为国民经济发展提供强大的后备力量,就需要加强电厂的内部控制力度,完善当下多数电厂在内部控制体系方面的漏洞,使电厂拥有一套完善的内部控制体系,进而提高整个企业的管理、生产效率。 [关键词]电厂;内部控
市场营销 |
新时代儒家思想“五常”与企业营销
[摘 要]儒家思想中蕴含着丰富的企业经营管理哲学,对新时代企业营销活动具有启示作用。“仁”是儒家思想的最高理念,“义”是企业经营活动中强调要遵守“重义轻利”,“礼”是企业经营过程中追寻共同发展所必备的“美德”,“智”是“智者、才智”,“信”是古代伦理道德的核心。与儒家思想相关的中国现代企业经营理念主要有以人为本、顾客满意、领导者自我管理、产品与品质的重要性、重视服务、企业经营创新、信用的重要性,儒
市场营销 |
基于学生感知价值的高职院校竞争力研究
[摘 要]从学生导向视角,构建了高职院校竞争力理论模型,通过使用结构方程模型对云南省4所高职院校的1127位高职学生的调查问卷数据进行实证研究发现:第一,学生感知价值、教学活动感知服务质量和学生管理活动感知服务质量是高职院校感知竞争力的前因变量;第二,教学活动感知服务质量和学生满意程度对学生感知价值有正向显著影响;第三,学生管理活动感知服务质量是教学活动感知服务质量的一个重要前因变量。 [关键词
市场营销 |
中国消费类头部电商平台商业竞争策略比较分析
[摘 要]在万物互联、社交方式和消费理念不断迭代更新的大背景下,电子商务企业的再造、升级已成为必然。文章选择大众熟知的C2C、B2C、C2B消费领域内几家头部平台企业,从市场定位、营销引流、支付手段、配送物流、后端商品流、成长与扩张策略等维度进行比较分析,总结其不同的商业竞争策略,推演其后期发展趋势,希望对我国当前电子商务行业的发展和转型提供参考和借鉴。 [关键词]消费类;电子商务;电商平台;商
市场营销 |
电子商务背景下外贸企业营销发展对策探究
[摘 要]电子商务,即企业借助于互联网平台和信息化技术开展的一种新型的“线上”营销模式。由于我国的电子商务在发展的过程当中会受到政府调控、市场变化等多种因素的影响,因此电子商务模式在实际的推进过程当中还存在一些问题和不足。特别是对于一些对外贸易企业而言,由于受到意识、物流以及人才等层面上的影响和制约,导致这些外贸企业的电子商务营销模式困境重重。为此,文章以外贸企业为例,在外贸企业基于电子商务背景之
市场营销 |
浅析低油价下石油销售企业转型策略
[摘 要]在石油行业人士的观点当中认为,在我国今后很长一段时间内,鉴于石油开采成本不断降低的基础上,美元持续坚挺,再加上新能源的快速发展,决定了我国石油价格不会有较大幅度上升的现象。从中可以看出,低油价是当前乃至未来很长一段时间的常态,在此背景下,我国石油销售企业怎样顺利转型成为最紧迫的任务。出于保证石油销售企业顺利转型的目标,文章详细提出了几点针对性的建议,希望能够给相关人士提供参考依据。 [
市场营销 |
市场营销中服务营销的作用及实践路径
[摘 要]在市场需求形势发生变化后,消费者越来越注重产品背后的服务,关注产品的售后服务体验。传统营销策略,以产品为核心,将产品的内在价值作为市场营销的重点,当下消费群体的结构发生了变化,由单一的人群变成了企业、组织、团体、个人等,多种形式的消费群体,对产品和服务的需求也各不相同,有的侧重于产品本身,有的侧重于产品的服务,侧重点的不同,需要企业在制定市场营销策略时将产品服务进行适当的融入,以满足多种
财税审计 |
基于熵值法及TOPSIS下对G公司财务绩效的分析评估
[摘 要]G公司是国际汽车制造公司,其经营模式具有销售群体范围广、创新技术驱动性强等特征。近年来,随着G公司面临的宏观经济环境不断变化,其财务绩效也随之变动。文章首先通过运用熵值法及TOPSIS对企业常用财务指标进行评估,其次对数据背后变化的原因及G公司面临的风险进行综述,最后为之提出可行化建议,G公司应该通过抓住新型汽车的市场实现产品多元化,通过并购与重组促进企业产业链一体化,并完善企业资产管理
财税审计 |
新时期会计改制必要性分析
[摘 要]伴随着我国社会主义市场经济体制的不断发展,会计已经成为社会经济核算的重要部分,而会计制度改革是用来约束和控制经济发展的创新手段。在国家社会发展的道路上,会计不断推动了社会主义经济的成熟化发展。但是由于受到诸多因素的限制,会计工作始终存在一些不足之处,这也对会计工作的开展带来不利的影响。在新时期状态下,只有对会计制度进行改革,才能推动社会进步。文章探析了新时期会计改制的必要性。 [关键词
财税审计 |
云会计在企业会计信息化中的应用分析
[摘 要]现阶段,我国互联网发展迅速,互联网技术也应用在了各行各业中。企业会计信息化对企业的会计信息有重要的作用,推进云会计的建设对企业的发展也有深刻的意义。文章将主要讨论云会计在企业会计信息化中的应用,旨在对我国企业会计信息化提供借鉴。 [关键词]云会计;会计信息化;ERP系统 [DOI]10.13939/j.cnki.zgsc.2021.10.137 1 引言 随着互联网技术的发展,我
财税审计 |
管理会计视角下地方高校社会责任履行路径探究
[摘 要]随着高等教育综合改革的不断深入,绩效、竞争等市场管理理念在高校中不断深化,社会责任履行成为高校长远发展的必然选择。在此背景下,文章结合管理会计理论,从战略管理角度总结地方高校社会责任履行的对象及内容,借助关键绩效指标法判断高校社会责任关键控制点。并以山东省16所普通本科院校为调研对象,在系统分析的基础上,构建地方高校社会责任履行管理会计控制图,为地方高校社会责任履行提供路径选择。 [关
财税审计 |
新时代增值型内部审计职能体系构建的创新与实践
[摘 要]内部审计的目标大致经历了为管理者服务、为管理当局服务、协助组织成员有效履行职责、协助本组织成员有效履行职责并以合理的费用促进有效的控制几个阶段。近年来,为适应新时代经济运行模式和企业风险管理、企业治理的新要求,国际注册内部审计师协会对内部审计定义进行了调整:内部审计是一项独立的、客观的鉴证和咨询活动,最根本的意义是为企业增加价值。同时,企业内部审计工作也应该顺应党和国家对审计监督工作的新
财税审计 |
行政事业单位财务共享服务模式构建策略
[摘 要]随着企业集团化运作发展,财务共享服务模式在企业集团中的应用已相对较为成熟,且呈现出显著应用优势。在政府会计领域,财务共享服务模式的应用尚处于初级阶段。在行政事业单位中应用财务共享服务模式,能够有效实现单位会计的集中核算、业财融合,为行政事业单位实现集中管控和战略决策分析提供可靠依据,从而推动行政事业单位财务实现转型升级。文章针对行政事业单位中财务共享服务模式的构建研究进行了深入分析,通过
财税审计 |
刍议高校资产管理与预算管理融合
[摘 要]高校作为我国教育体系的基本组成成分之一,其重要性是不言而喻的。与此同时,资产管理作为确保高校稳步发展的基本方式之一,各高校负责人员应当对此予以足够的重视。但就目前我国各高校资产管理现状而言,尚且存在着一系列急需解决的严重问题,若不加以及时处理,将严重遏制各高校的进一步发展。因此,文章将针对如何有效融合高校资产管理与预算管理的相应措施进行探讨,从而提供相关意见以供参考。 [关键词]高校;
财税审计 |
城市建设中财政税收管理与建议
[摘 要]城市化进程的加快使得城市建设管理越来越复杂,作为税收体系中的重要组成部分,财政税收管理对城市市场经济、人民生活水平的提高具有不可忽视的调节和促进作用。想要发挥财政税收管理对城市建设的积极作用,则需要对财政税收制度、税收征收中的监督力度及预算工作加强控制。文章从多个角度对城市税收管理现状进行分析,指出其中存在的问题,并在此基础上提出相关建议,旨在提升财政税收管理水平。 [关键词]城市建设
财税审计 |
浅谈新财税体制下如何强化事业单位财务管理
[摘 要]自2014年年中《深化财税体制改革总体方案》通过审议会后财政税收体制开始了新阶段的发展进步。新阶段的国家财政税收体制,主要着眼于以下三部分:预算管理体制、税收体制以及健全支出和制度责任体制,依照该发展趋势可以总结为24字:完善立法、明确事权、改革税制、稳定税负、透明预算、提高效率。文章就财政税收体制改革进行讨论,根据现状具体分析事业单位的财政部门需要完善的问题,依次做出整改措施。 [关
财税审计 |
信息化在优化医院财务报销中的思考
[摘 要]在新医疗改革形势下,医院取消药品和耗材加成,管理成本增加,医院面临规模扩大、设备设施更新加快的现状。医护人员工作繁重,医院领导出差会议多,签字流程长,报销人员疲于往来财务处,财务报销日趋专业性和复杂性,财务审核人员审核风险较大。利用信息化优化医院财务报销,可以很好地为领导节约时间、缩短报销流程、减轻财务审核风险,实现财务报销与预算相结合,提升财务管理水平。文章以某三甲医院为例,探讨信息化
财税审计 |
大数据背景下的法院财务管理探析
[摘 要]文章从大数据的概念和特征入手,分析了大数据发展对法院系统财务管理的影响,并以大数据时代背景为基准,分析法院财务管理发展面临的问题,从而提出建立全国法院综合管理平台、研制开发法院财务管理系统、建设法院财务人才培养体系、维护大数据下法院财务管理系统的网络数据安全,以求提高法院财务管理的工作效率。 [关键词]大数据;法院财务管理系统;财务人才培养 [DOI]10.13939/j.cnki.
物流与供应链管理 |
基于物联网技术背景下粤西地区生鲜产品冷链物流管理存在的问题及对策研究
[摘 要]随着物流产业的快速发展以及我国人民消费水平的日益提高,生鲜产品的冷链物流需求得到了快速的增长,同时随着物联网信息技术在冷链物流行业的普遍应用,冷链物流的管理取得了质的飞跃;粤西地区是广东省内重要的农产品等生鲜产品的产地,文章在对冷链物流以及物联网技术进行简要介绍的背景下,对粤西地区目前的冷链物流管理现状进行了分析,并探讨物联网背景下粤西地区生鲜产品冷链物流管理中存在的问题及相应的解决对策
物流与供应链管理 |
“一带一路”背景下丰巢快递柜服务发展策略研究
[摘 要]当今世界,快递行业发展突飞猛进,同时也带动了国内快递柜行业的发展。目前,国内对智能快递柜应用普及,智能快递柜被安装在各大小区、学校等密集场所,在这样的发展趋势下丰巢快递柜面对着服务质量不高、对网媒应用不充分等问题。“一带一路”是中国根据现有国情为实现共同发展、共同繁荣提出的重要倡议,对我国快递行业发展在很大程度上起到了促进作用。文章将对在“一带一路”背景下丰巢快递柜所面对的问题及服务发展
物流与供应链管理 |
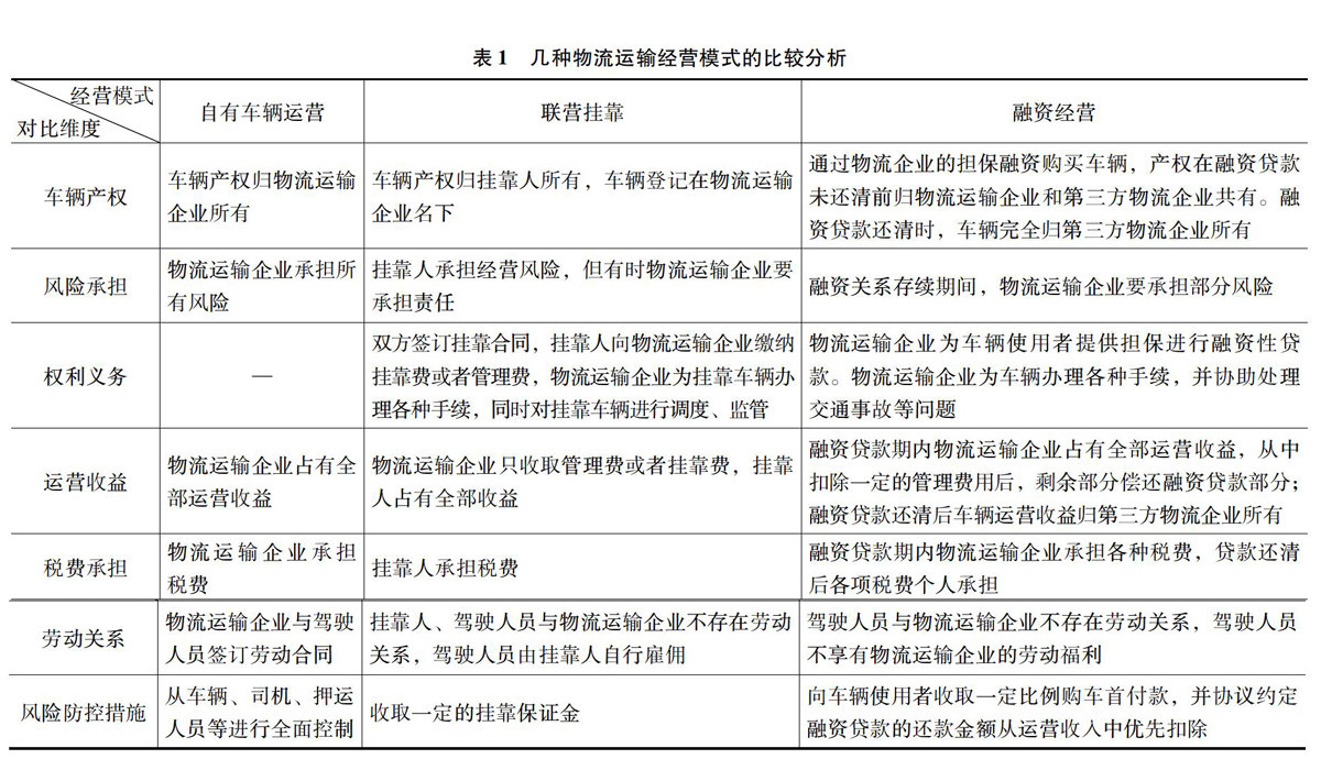
新疆地区能源化工企业选择物流经营模式的策略研究
[摘 要]新疆区域物流大通道建设、战略性物流枢纽节点的布局调整,以公路运输为主的多式联运体系的构建,疆内企业发展自身物流业务是企业发展的必备条件和巨大优势,文章通过分析得出能源化工企业采用以融资经营为主、联营挂靠为辅的物流经营模式,有利于利用企业现有的资源优势将服务向两端扩展,拓展营销一体化经营战略,成为企业提高经济效益的新途径。 [关键词]物流;经营模式;融资经营;联营挂靠 [DOI]10.
物流与供应链管理 |
基于信息共享与价值共创的快递包装回收模式探究
[摘 要]国家市场监管总局等八部门印发的《关于加强快递绿色包装标准化工作的指导意见》要求抓紧制定统一开放的数据信息、质量等级、管理规范等标准以支撑社会化快递包装循环共用平台建设。文章针对我国现行快递包装回收方式存在的回收体系缺失、回收成本高、公众参与率低等问题,提出了基于信息共享与价值共创的快递包装回收新模式。该模式联合相关回收主体,共享回收信息,通过连接公众信息服务平台实现回收积分的反馈,提高了
物流与供应链管理 |
浅析陕西省农产品的物流配送
[摘 要]物流的概念首先在美国形成,起源于20世纪30年代,“物质分配”或“物品分配”的本义。从陕西省农产品分布状况来看,农产品分布格局不聚集、农产品物流分布规模小、基础设施条件建设不足,配送过程中新设备和新技术的运用效率低,农产品损失高,配送成本高,无法满足市场需求。因此,对陕西地区的农产品物流运用需要进行进一步探讨,以规范配送体系,实现农产品的高效配送。物流系统的最终目标是送达消费者手中。顾客
物流与供应链管理 |
地市级烟草商业物流关于开展分层分类对标工作的实践与思考
[摘 要]对标管理作为一种先进的管理方法,是推动烟草行业高质量发展的有力抓手和重要途径。文章阐述了开展物流分层分类对标的重要意义,以玉林烟草物流分层分类对标工作为例,剖析分层分类对标存在的几个普遍问题,并提出促进地市级烟草商业物流分层分类对标工作不断进步的建议。 [关键词]烟草物流;分层分类;对标管理 [DOI]10.13939/j.cnki.zgsc.2021.10.167 对标管理是2
创新创业 |
“互联网+”背景下高职电商专业学生“短视频+直播”创业模式及路径研究
[摘 要]“互联网+”背景下“短视频+直播”成为一种热门的创业渠道,文章拟从“短视频+直播”兴起与发展;高职电商专业学生实施“短视频+直播”创业活动的可行性、模式、路径几个方面进行分析研究,以期为相关人员提供借鉴与参考。 [关键词]“互联网+”;短视频;直播;创业 [DOI]10.13939/j.cnki.zgsc.2021.10.169 1.“短视频+直播”兴起与发展 1.1 短视频的概
创新创业 |
基于价值创新的现代服务业大学生创业路径探索
[摘 要]现代服务业是我国经济增长的主要驱动力。由于现代服务业鲜明的时代特征和创新特征,再加上其市场规模巨大,逐渐成为大学毕业生创业的重要产业领域。在现代服务业领域中创业一定要遵从价值创新的原则,即一切创新的着眼点在于价值的创造。 [关键词]大学生创业;现代服务业;价值创新 [DOI]10.13939/j.cnki.zgsc.2021.10.172 1 前言 2019年,中国服务业占GDP
创新创业 |
设计思维指导下创新人才能力培养
[摘 要]随着科技的进步和技术的发展,我国对创新人才的需求日益增加。创客运动的兴起,让各行各业都以创新作为指导思想。在国内外创客实践中,设计思维有效地培养了创新思维,并被誉为开展创客教育的最佳途径。文章提出设计思维在我国市场营销创客活动设计中的重要性,并将设计思维融入创客教育实践,结合具体实践案例,进一步阐述如何利用设计思维原则进行创客教育,为创客教育模式建设和创新人才能力培养提供有效的操作指导。
创新创业 |
中医药院校大学生创新创业能力培育途径探析
[摘 要]中医药院校大学生创新创业能力培育是新时代对中医药人才培养提出的重要要求,关系中医药人才培育成功与否、关系中医药事业守正创新发展,通过不断完善具有中医药特色的创新创业课程体系、深入开展中医药特色创新创业实践活动、浓郁中医药事业创新创业氛围等途径,为逐步建立适合中医药院校发展、符合中医药人才教育成长规律、满足社会需求的中医药院校大学创新创业能力培育体系提供借鉴。 [关键词]中医药院校;创新
创新创业 |
新形势下事业单位人力资源管理创新研究
[摘 要]事业单位工作和管理的主要目的就是服务社会大众,并且这个行业的性质也决定了事业单位开展的管理工作必须根据时代的发展做出具体的调整,只有这样才可以为广大人民群众提供更为贴心的服务。在事业单位中,人力资源方面的管理是非常重要的,直接影响到事业单位的工作质量以及工作效率。 [关键词]新形势;事业单位;人力资源管理;创新研究 [DOI]10.13939/j.cnki.zgsc.2021.10.
创新创业 |
交通类工科高等院校的本科生就业质量对比分析
[摘 要]随着经济发展模式的新旧动能转换,伴随着应届毕业生数量的持续增多,毕业生的就业面临前所未有的压力和新问题。本研究对我国交通类工科院校大学生的就业问题进行分析研究,寻找对策建议,具有一定程度的现实意义。同时,以山东交通学院、北京交通大学、上海交通大学、西安交通大学、西南交通大学5所高校为例,对其2018届毕业生的就业质量进行分析,结合毕业生就业数据和就业满意度、专业相关度,分析探讨当前交通类
创新创业 |
构建经济大市背景下提升领导干部创新思维能力的途径
[摘 要]随着构建经济大市的任务逐渐落实,赤峰工业经济不断壮大,决策者们愈发冷静:新旧动能转换的关键进程中,创新思维至关重要,和改造传统产业、发展新兴产业、推进产业聚集、促进产业合作如影随形,不可分割。在各个环节的领导决策中,创新奔涌着思潮,澎湃着力量。提升领导干部创新思维能力,必须掌握基本的马克思主义哲学的方法论,坚持一切从实际出发,坚持普遍联系,发挥主观能动性,解放思想,善于学习,在时代快速发
创新创业 |
地方高校高层次人才引进与长效机制的构建
[摘 要]“聚天下英才而用之”是习近平总书记始终强调的理念,无论是国家的发展或者高校的建设均离不开人才。对于地方本科高校而言,主要受到了自身平台、政策制度以及资金等方面的局限,在高层次人才引进上效果不突出。分析成因,主要是由于在高层次人才引进上全局意识、战略意识、整体规划水平不高,人才引进渠道受限、人才评价体系不够科学、合理、健全。因此,地方高校应在科学布置战略布局、完善配套制度、创新引进模式、优
数字经济 |
嘉峪关生鲜农产品电子商务发展的路径与对策
[摘 要]以服务嘉峪关经济高质量发展为目标,满足嘉峪关现代农业、生鲜农产品电子商务、生态经济发展要求;以智慧农业、冷链物流为主要功能业态,以标准化、协同化、集约化、绿色化、开放化为主要特征;生鲜农产品电子商务实现与相关产业融合发展、电子商务发展要素齐全、创新能力较强、电商品牌影响力不断提升将是嘉峪关生鲜农产品电子商务发展的路径与对策选择。 [关键词]嘉峪关生鲜农产品;电子商务;电商行业 [DO
数字经济 |
人工智能对酒店人力资源管理影响的研究
[摘 要]科技飞速发展的背景下,人工智能带来的变革势必会渗透到各行各业,酒店行业人力资源管理的困境日趋明显。本研究深入高星级酒店的探访,总结出人工智能对酒店行业人力资源管理有三大正面影响,即提高工作效率、缓解用工压力和有助于数据分析,以及三大负面影响,即降低人性化服务质量、影响初期部分岗位裁减和前期投入维护费用高,并归纳了人工智能对人力资源岗位职能的三类影响,即替代性、辅助性和新岗位催生性。同时,
数字经济 |
不完全信息下的制度选择
[摘 要]制度具有替代性,同一任务有多种制度实现方式,如何选择制度,最终依据是效率,但具体的影响因素却方方面面、错综复杂。文章从信息角度分析制度选择问题,即不完全信息如何影响制度选择,并归纳制度选择的策略,以阐释信息技术发展对制度的影响。 [关键词]不完全信息;制度选择;制度替代性 [DOI]10.13939/j.cnki.zgsc.2021.10.193 制度是一种抽象且复杂的规则设置,
数字经济 |
大数据环境下电子商务企业客户关系管理研究
[摘 要]在新时代,特别是“十三五”时期,电子商务同大数据的普及运用,使各企业的运营均较之以往更便捷。在大数据条件下,电子商务企业在开展客户关系管控时,一般会借助大数据来搜集和整理客户的信息,这可以精确地定位和管理不同的客户。然而,在目前开展这项管理工作时,尚有若干突出问题,需在管理过程中积极稳妥地运用大数据来挖掘更多客户信息,以便加强对客户关系的管理。鉴于此,文章结合大数据环境下电子商务企业客户
数字经济 |
基于大数据的医院DRGs信息化管理模式研究
[摘 要]随着现代化技术的提高,信息技术已经被人们运用到多个领域上,随着现代化的发展,基于信息化管理的模式引起了人们的广泛关注,社会发展不仅仅是要将信息技术运用到领域之中,还要形成一个信息化的管理模式,才能够使得其发展更加丰富与完善。尤其是在医院等区域,拥有庞大的信息管理系统能够帮助管理者进行信息化管理,笔者基于大数据的医院DRGs信息化管理模式研究为切入点,力求为后续学者提供借鉴。 [关键词]