期刊详情
查看往期
期刊目录
2021年15期
课题 |
基于精益创新思想的ERP沙盘实训课程教学模式的探讨
[摘 要] 根据当前实训课程的教学改革升级需要,ERP沙盘实训课程在发现学生在课程中的主动性不强的情况下,采用了精益创新的思想指导课程建设,推动学生自我认知的觉醒。在精益创新基本思想的指导下,根据精益创新的综合优化方式,在并行协同创新、模块化族群创新以及“精益文化”等方面渗入课堂教学,使学生在团队建设、经营企业、课后总结中认识到自我意识觉醒的重要性,充分发挥学生的主观能动性。
课题 |
浙西南革命精神融入本土高校理想信念教育的途径
[摘 要] 一直以来,丽水格外珍惜、不断挖掘、用足用好浙西南革命史这一宝贵资源,大力弘扬和传承浙西南革命精神。本土高校应巧妙地挖掘利用这些弥足珍贵的红色文化资源,实现浙西南红色文化精神与高校教育的有效衔接。将宝贵的浙西南红色文化资源转变为高校理想信念教育资源,并将它应用到本土高校理想信念教育教学当中,这样才能真正凸显红色资源在理想信念教育中的价值。 [关 键 词]
课题 |
大学生社团思想政治教育功能研究
[摘 要] 高校社团的建设和大学生自身素质的提升密切相关。加强大学生社团建设,有助于推动高等教育的内涵式发展,为培养担当民族复兴大任的时代新人、实现教育强国目标助力。高校在发展和管理社团的过程中,应加强政治引导、价值引领、朋辈教育等,积极发挥社团在高校思想政治教育中的作用,不断丰富和优化思想政治教育方式方法。 [关 键 词] 大学生;社团;思想政治教育;功能
课题 |
红色引领:浙西南革命精神融入高校党建工作实践创新研究
[摘 要] 种树先护根,立德先养心。红色精神是中华民族近百年来的精神瑰宝,是支撑中华民族生存发展的文化之根,是凝聚民族精神与民族力量的精神纽带。浙西南革命精神是中国共产党革命时期在浙西南大地衍生出的革命精神结晶,映射着浙西南儿女的优良品格,凝聚着浙西南儿女坚定的理想信念,有着铸魂育人的功能。浙西南地区高校党建工作中可深挖浙西南精神的价值引领作用,找寻浙西南精神与高校党建的契合
课题 |
新时代增强大学生思想政治理论课获得感路径探析
[摘 要] 新时代面对影响增强大学生思政课获得感的因素即思政课受教者、教育者、教育内容及教育环境,应着力增强学生对思政课的需求动力、提升教师亲和力、加强教学内容吸引力与提高协同育人合力。 [关 键 词] 大学生;思想政治理论课;获得感 [中图分类号] G645 [文献标志码] A
课题 |
高校网络舆情对大学生思想政治教育的影响与应对措施分析
[摘 要] 互联网时代的到来,特别是手机移动网络技术日渐成熟后,高校网络舆情逐渐形成,并深刻地挑战了大学生思想政治教育。值得注意的是,这种影响是一把双刃剑,需要高校深入分析,科学引导,以持续有效开展大学生思想政治教育工作。鉴于此,从积极和消极两方面分析高校网络舆情对大学生思想政治教育的影响,并在此基础上思考有效的应对措施。 [关 键 词] 网络舆情;大学生;思想
课题 |
公共管理类课程思政建设的实践探索
[摘 要] 从思政课程到课程思政的转变,坚持把立德树人作为中心环节,把思想政治工作贯穿教育教学全过程,实现全程育人、全方位育人。管理学课程是管理类专业的核心课程,其包含的内容是人类历史的管理活动,教学内容与思政元素紧密相连,课程目标与课程思政目标有机结合。管理学课程思政要以价值引领为导向,加强专业建设和改革,以教学活动为载体,构建管理学课程中的思政逻辑;教学方法新颖多样,提高
课题 |
新形势下工科数学的教学模式探讨与研究
[摘 要] 工科数学课程中教学模式的开展,需要在课前、课中和课后予以优化,利用移动教学平台,增加师生之间和学生之间的交流。在实践教学中,使用移动互联网可以进行线上线下的混合教学,为学生营造良好的学习环境,保证学生主动参与到知识学习中,增强自身的学习兴趣,促进教学目的的达到。基于此,对新形势下工科数学教学模式做出详细分析。 [关 键 词] 新形势;工科数学;教学模
课题 |
高校计算机基础课程创新实践教学模式研究
[摘 要] 随着我国素质教育改革不断推进,以学生为中心的创新教育理念已经深入人心,但教学内容和教学手段陈旧、更新慢等问题仍然普遍存在。高校计算机基础课程的教学中存在实践教学环节内容陈旧、教学手段单一等问题,需要在创新教育理念指导下进行教学模式的创新改革。分析了目前高校计算机基础课程教学存在的若干问题,研究了计算机基础课程创新实践教学模式的构建策略。 [关 键 词]
课题 |
新农科背景下基础生物化学实验课教学改革的探讨
[摘 要] 基础生物化学实验是植物生产类相关专业的一门专业基础必修课,是基础生物化学理论课对应的实验课程。实践能力对于农科类专业的人才培养十分重要,针对目前西南大学农科类相关专业基础生物化学实验教学存在的诸多问题,结合教学实践,在新农科建设背景下对其实验教学改革进行了探讨,旨在提高基础生物化学实验的教学质量,适应新时代对农科人才培养的需要。 [关 键 词] 新农
课题 |
新文科背景下舞蹈学专业实践教学体系构建与探索
[摘 要] 新文科建设是当前阶段我国高校教育改革的一项重要内容,它立足于新时期下产业革命以及知识生产模式转变的客观事实,结合现阶段我国高等教育发展的实际情况,提出要基于现实需求进行学科专业建设,并对现有的人才培养模式进行科学的调整,以更好地适应国家战略发展以及技术产业革命。从这一背景出发,探讨高校舞蹈专业实践教学体系的建构,希望可以为高等教育改革的推进提供一定的参考借鉴。
课题 |
戏曲对高校师范类艺术生思政教育的作用研究
[摘 要] 湖北省的地方戏曲剧种现存20多种,其中贯穿的红色文化基因对师范类艺术生的思政教育具有道德规范的教化功能,产生共鸣的情感教育,传承文化的实践作用。 [关 键 词] 地方戏曲;红色文化;思政教育 [中图分类号] G641 [文献标志码] A [文章编号] 2096-06
课题 |
智慧在线课堂实现个性化教学的路径
[摘 要] 讲述了智慧在线课堂的基本概念和教学特色,在此基础上,提出如何利用智慧课堂实现个性化教学的具体方法:建设完备的资源库,根据学生的特点在课前、课中、课后对不同学生推送不同资源,实施不同指导,从而实现差异化的学习目标;将课程内容模块化,通过模块组合实现对旧知识的新组合,产生创新设计,从而达到激发学生创意的目的。 [关 键 词] 智慧课堂;线上教育;差异化;
课题 |
浅析幼儿园教育活动组织与实施线上线下混合式课程建设
[摘 要] 国家发展的新时期,不断加快幼儿学前教育的创新发展。通过整合线下教育的基础模式,有效改善线上以开展多元化教育实践活动为主题的实践活动方法。传统线下教育实践活动主要是以“亲子”“幼儿身心健康发展”“提升学习‘趣味’效果”“良好习惯”“传统教育理念”为主题的亲子实践活动,不断优化线上教育实践活动的资源整合模式,利用移动终端、手机App软件以及网络互动载体模式,由幼师精心
课题 |
专业教育课堂教学与完满教育的融合策略
[摘 要] 立德树人始终是高等教育的根本任务,国家和社会期盼高校在大学生道德、情感、态度、价值观等方面的培养加强实效性和针对性。传统专业教育中课堂教学暴露的教育问题让完满教育更具生命力。基于“专业教育”+“完满教育”融合发展的溢出效应,从知识点、教学素材、教学方式、反馈机制四个方面提出专业教育中课堂教学融入完满教育的实施策略。 [关 键 词] 教育教学;教学改革
课题 |
新工科教育体系下工程造价专业学生学习质量评价体系研究
[摘 要] 首先,通过梳理相关文献并结合新工科背景,得出新工科教育体系下学生学习质量评价内涵。其次,对工程造价专业学生学习质量评价相关利益者进行分析。最后,根据专家访谈、问卷调查构建工程造价专业学生学习质量评价体系。 [关 键 词] 新工科;工程造价专业;学习质量评价 [中图分类号] G645 [文献标志码] A
课题 |
新时代大学生网络语言特点及高校思政教育策略探析
[摘 要] 随着网络技术的飞速发展,网络语言呈现出形式简约、内容多样等特点,在大学生群体中得到广泛应用。但是,部分低俗、消极的语言则不利于学生身心健康成长,也为思政教育带来较大难题。对此,教育者应通过创造健康网络环境、开展心理健康教育、发挥多媒体辅助教育作用等方式,引导学生正确使用网络语言,形成良好的品格。 [关 键 词] 新时代;大学生;网络语言;思政教育
课题 |
大学课堂教学中师生互动的原则与模式探索
[摘 要] 有效的师生互动可以提升大学课堂教学的效果,激发学生的学习兴趣和提高学生的课堂参与度,对培养高素质、高能力人才非常有利。为此,首先介绍“师生互动”的概念内涵,然后阐述大学课堂教学中师生互动应遵循的原则,最后从营造大学课堂良好教学氛围、合理运用非语言行为以及积极引入情境教学三个主要方面详细探讨大学课堂教学中师生互动模式构建的主要策略,以期对师生互动模式的构建有所帮助。
课题 |
美国继续医学教育概况及对我国的启示
[摘 要] 从继续医学教育的定义入手,介绍美国继续医学教育的产生与发展。着重讲述美国继续医学教育制度的发展与变革,分析美国继续医学教育制度对学生生活、心理等各方面的影响,最后总结、归纳,得出其对我国继续医学教育发展的启示。 [关 键 词] 美国;继续医学教育;启示 [中图分类号] G649.3 [文献标志码] A
课题 |
“课程思政”在古代汉语课程教学中的构建与应用
[摘 要] 对学生的日常思想教育包括很多方面,不应该仅存在于学校的思想政治课堂中,应该有效地渗透到各专业各核心课程中,在潜移默化中为学生培养出爱国敬业、积极向上的精神面貌和对待生活与学习的态度。在各课程的理论课程中融入思政素材要求必须有效地宣传正能量和健康思想,并可以和相关理论课程较好地结合在一起。课程思政的讲授过程和传统的教学过程是有一定区别的,它对教师的综合素养、具体的教
课题 |
在自媒体传播背景下分析高校思想政治课创新发展
[摘 要] 自媒体是当前最新的一种传播方式,自媒体的发展给人们带来了更多的便利,让信息的获取更加具有灵活性和及时性。比如微信、微博作为自媒体发展的代表已经进入人们的生活中,成为当前时代的潮流。在此背景下,给各行各业都带来一定的影响。 [关 键 词] 自媒体传播;高校思想政治;课程创新 [中图分类号] G642 [文献标志码
课题 |
虚拟仿真技术在教学中的应用分析
[摘 要] 分析传统教学存在的问题,提出虚拟仿真技术应用于教学中的必要性,综述虚拟仿真技术应用于现代教学中的现状,并用具体实例予以说明。 [关 键 词] 虚拟仿真技术;教学;应用 [中图分类号] G642 [文献标志码] A [文章编号] 2096-0603(2021)15-0
课题 |
线上线下混合教学模式在安全工程专业专业导论与学业规划课程中的构建与实践
[摘 要] 安全生产关系重大,相关专业人才的培养尤其重要。专业导论与学业规划作为安全工程专业学生在大学学习阶段开局的一门通识课程,其传统教学模式存在一些弊端。以精品开放课程建设为手段,采用线上线下混合教学模式,充分发挥线上教学的优势及与线下教学的互补性,较好地解决了传统教学问题,促进了课程教学质量的提升。 [关 键 词] 混合;安全工程;导论;线上;线下 [中
课题 |
问题导向混合教学法在材料力学课程中的实践探索
[摘 要] 为了解决抬头率低的课堂难题,采用问题导向混合教学法,教学时以梁的弯曲强度措施应用为设计对象,通过课堂教学进行验证。教学设计分为新课导入、新课学习和课程思政三部分,通过精选广为人知的典型工程案例将三部分内容有机结合起来;通过采用案例法、实物展示等多样化的混合教学手段,增强课程吸引力、趣味性和易记性。通过层层设问和启发引导学生积极思考、追本溯源;通过将设计者的心理变化
课题 |
基于翻转课堂下的问题意识培养与教学提问设计
[摘 要] 翻转课堂教学中学生的问题意识不强、教学提问失效时有发生,这一直困扰着一线教师。为此,运用翻转课堂教学的基本理念,对翻转课堂下的问题意识培养进行了探讨,提出了“运用延拓思想,生成新问题”“利用解题障碍,培养问题形成与表述能力”“采用变式设疑,培养好问习惯”三种策略。此外,以“麦克斯韦速率分布函数”教学片段为例,对其教学过程中的教学提问进行了设计。 [关 键
课题 |
情景体验式教学在针灸学临床实践教学中的应用研究
[摘 要] 阐述了情景式体验教学法的优势,分析了目前针灸学临床实践教学的一些弊端以及情景式教学法在针灸学临床实践教学中的应用可行性。通过研究证实该法在教学中有一定的优势,但在客观指标评价上尚需加强研究。 [关 键 词] 情景体验式教学;针灸学;临床实践教学 [中图分类号] G642 [文献标志码] A
课题 |
临床病理案例引导在病理教学中的应用
[摘 要] 病理学作为基础医学与临床医学的桥梁学科,其教学质量和基础,可以影响医学及相关专业学生对后续临床知识的学习和掌握是否完整和系统。既往的传统病理教学方式如不加以深入改革,难以适应现代医疗知识的更新和发展速度。积极探索和应用以病理学的临床真实案例引导式为主体的教学模式,可以为相关学科的教学提供有益的借鉴,并为基础医学教育的深化改革提供可靠的支持,极大地优化病理学课堂教学
课题 |
对标争先,提升高校基层学生党建育人成效
[关 键 词] 对标争先;党建育人;成效 [中图分类号] G641 [文献标志码] A [文章编号] 2096-0603(2021)15-0056-02 学生党建育人是高校思想政治教育的重要组成部分,有助于探索和加深对大学生思想政治教育规律的认识,对丰富高校思想政治教育的理论和方法有所裨益。青年
课题 |
基于应用导向的高校外语跨文化交际复合型人才培养研究
[摘 要] 在阐述跨文化交际复合型外语人才的基本内涵的基础上,分析“一带一路”背景下培育外语跨文化交际复合型人才的现实必要性,基于应用导向从创新人才培养理念、优化外语课程设置、改进外语类专业教学模式、加强师资队伍建设以及深化国际间办学合作等层面对高校外语跨文化交际复合型人才培养策略进行探索,以期可以培育更多符合我国国际化发展需求的外语跨文化交际复合型人才。 [关 键
课题 |
基于学科竞赛的计算机专业留学生教学质量的提升
[摘 要] 针对应用型高校留学生教学资源匮乏问题,提出通过学科竞赛构建协同育人机制提升留学生实践能力的方法。学科竞赛可促进中外学生交流合作并提升留学生在中国的就业能力,通过学科竞赛和教学配套资源的使用共同构建协同育人体系。 [关 键 词] 留学生;学科竞赛;协同育人;就业能力 [中图分类号] G642 [文献标志码] A
课题 |
高校人才工作目标责任制的构建与实施
[摘 要] 健全人才工作目标责任机制,实施教师人才工作专项考核,促进人才工作规范化、制度化、科学化运行,是做好当前教师人才工作的重大课题。旨在针对当前人才工作目标责任制和评价机制存在的问题,探讨建立科学、有效的人才工作目标责任机制,完善人才工作管理、监督和评价三方面相结合系列制度,为高校制定人才政策、实施人才考核提供参考和依据。 [关 键 词] 人才工作;目标责
课题 |
“互联网+教育”背景下高校教师信息化教学能力提升探析
[摘 要] 随着现代信息技术与教育信息化的不断发展与进步,高校教师在具备基础知识的前提下,利用信息技术手段去解决教学问题,已成为信息化时代的必备技能。目前,高校教师仍然存在信息化教学能力薄弱、信息化资源获取能力不足等问题,建议改善高校信息化教学环境、开展信息化教学活动、建立信息化教学手段的考核制度,鼓励高校教师积极参与信息化教学大赛等方面提高信息化教学能力,尽可能地发挥“互联
课题 |
现代学徒制“双主体四阶梯”人才培养模式构建与实践
[摘 要] 以电气自动化技术专业的多年试点实践为样本,分析了现代学徒制人才培养模式的重要内涵和构建意义,阐述了基于现代学徒制的“双主体四阶梯”人才培养模式的理论构建要素,并从人才培养方案制定、教学组织实施和长效合作机制形成三个方面来实践,为其他开展现代学徒制的职业院校及后续研究提供可借鉴经验。 [关 键 词] 现代学徒制;“双主体四阶梯”;人才培养模式 [中图
课题 |
高职院校学生工匠精神培育的政策建议研究
[摘 要] 人民群众是历史的创造者,是国家繁荣发展的支柱,“十四五”规划的落实离不开人才支撑,每一个行业对技术技能人才的现实性需求都非常紧迫,职业教育在我国经济社会中也越来越受到重视,国家出台了多项政策改革创新。高职院校是培育技术技能人才的重要场所,要培养什么样的学生和怎样培养学生,这是职业院校发展必须思考的问题,在国家的政策指引下,高职院校培养学生必须与“工匠精神”相融合,
课题 |
产教融合背景下职教师资队伍建设研究
[摘 要] 建设高质量“双师型”职教师资队伍,提升职业教育人才培养质量,是我国职业教育改革亟待解决的重要命题。目前,职业教育师资队伍建设中仍然普遍存在缺乏平台、对实践能力重视不足的现象。在国家大力推行产教融合的背景下,职业教育师资队伍建设的关键在于创新相关激励制度,重点在于推进落到实处的融合,目的在于全面提升教师的理论与实践教学能力。 [关 键 词] 职业教育;
课题 |
借助中药技能大赛提升高职中药学专业学生技能水平的探讨
[摘 要] 自从2012年以来,国家教育部门、中医药管理局等单位每年举办全国职业院校技能大赛。大赛已经逐渐成为高等职业教育发展成果的展示以及用来提升高职高等教育中中药学专业学生的技能水平,提高职业教育的社会认可度,真正发扬“以赛促学”的中药技能大赛精神。通过对中药学专业针对中药的教学以及学生参加中药技能大赛的情况来看,分析该专业学生的培养过程以及如何借助中药技能大赛来提升高职
课题 |
应用型本科酒店专业学生软技能培养路径研究
[摘 要] 以酒店行业及学生双维度视角,对国际联号酒店从业人员和应用型本科高校酒店管理专业学生展开问卷调查,分析了酒店对人才软技能的需求及学生对软技能的认知,并提出了应用型本科酒店管理专业培养学生软技能的改革路径。 [关 键 词] 软技能;应用型本科;酒店管理;教学改革 [中图分类号] G645 [文献标志码] A
课题 |
基于“SWOT”分析视角下的秘书学专业档案管理课程研究与实践
[摘 要] 在“SWOT”视角下分析秘书学专业的档案管理课程发展现状,总结其内部与外部的优势、劣势所在,提出相适应的提升途径,为更好地促进高校秘书学专业健康、可持续发展提供参考意见。 [关 键 词] 秘书学;档案管理;课程研究 [中图分类号] G642 [文献标志码] A [文章
课题 |
蒙古族英雄史诗汉译技巧分析
[摘 要] 以蒙古英雄史诗——《罕哈冉惠传》的汉译工作为落脚点,严格按照翻译标准及原则,从直译、音译和意译等角度出发,围绕汉译技巧展开分析,以期能够给其他研究者以启发,为日后的史诗汉译活动提供参考。 [关 键 词] 汉译技巧;《罕哈冉惠传》;蒙古英雄史诗 [中图分类号] H059 [文献标志码] A
课题 |
“完整的人”视域下定向越野课的思政教育功能研究
[摘 要] “完整的人”是指能力得到全面培养的人,具体表现为人的品德素养、体力智力、心理素质、社会适应等诸多要素的协调。主要通过文献综述法、调查访谈法探讨“完整的人”视域下定向越野教学中的思政育人功能,从身体素质、心理素质、社会适应三个方面探讨“完整的人”视域下定向越野的思政育人价值,发现其存在的不足,并从构建有利于应用型人才的课程思政教学内容、创新基本信息技术色彩的课程思政
课题 |
智慧教育环境下数字化设计与3D打印技术精准教学模式探究
[摘 要] 以智慧教育环境为背景,分析了此环境下精准教学运行的核心机制,即“学深悟透,内化于心”是检验精准教学“会不会”发生的过程;“以学促做,外化于行”是检验精准教学“能不能”发生的结果,以高职院校3D打印技术课程为例,从教学模式的构成要素分析“智慧教”和“智慧学”的互动过程,从而推动精准教学模式在高职院校的推广和应用。 [关 键 词] 智慧教育;数字化设计与
课题 |
基于工程教育专业认证的电气工程专业实验教学改革研究
[摘 要] 随着教育体制改革的深入实施,社会各界对高等教育中的工程认证也越来越重视。所以,加大工程认证背景下电气工程专业实验教学中相关问题以及改革方向分析和研究的力度,对我国以工程教育专业认证为基础的电气工程实验教学改革模式的创新有极为重要的意义。 [关 键 词] 工程认证;电气工程专业;实验教学;改革 [中图分类号] G642
课题 |
数字化切片在病理实验教学中应用的效果评价
[摘 要] 病理学实验教学是课程学习中十分重要的环节,随着数字技术的进步,数字化切片在教学中的应用越来越广泛,为评价数字切片应用后的教学效果,将275名学生设定为数字化实验教学组,将244名学生设定为传统实验教学组,在分别进行了数字切片教学、实体切片考试和实体切片教学、数字切片考试后,分析学生成绩及答题情况,对学生的学习效果进行客观评价。研究结果发现,数字化教学组成绩略优于传
课题 |
医学影像专业生源与就业预期情况分析
[摘 要] 目的:生源因素对就业情况有重要影响,影响大学生就业预期与需求。医学影像专业大学生关键在于难以找到一份符合自身就业预期的工作。通过探析大学生的生源地因素,引领大学生树立正确的就业观,运用理性就业的科学教育方法。方法:通过对医学影像专业学生相关问题的问卷调查,获得生源地因素和就业预期的普遍情况,分析数据结果。结果:整体就业预期较高,倾向于东部与出生本地就业。结论:通过
课题 |
具体病例引导式病理实验教学改革
[摘 要] 实验目的:研究实施具体病例引导教学,能否帮助学生更好地掌握病理学基础知识和熟悉临床病理工作。实验方法:在病理学实习课上,分别给予实验组学生2次具体病理诊断案例分析,课后通过对实验组及对照组学生给予病理调查问卷进行评价和比较。实验结果:实验组学生对病理学基础知识的掌握、病理诊断流程的熟悉程度、熟悉了解病理诊断的意义、临床与病理的联系均优于对照组学生,差异具有统计学意
课题 |
“以学生为中心”的注册会计师审计实训教学模式研究与实践
[摘 要] “以学生为中心”的教学模式是当下注册会计师审计教学研究的热点之一。首先提出当下注册会计师审计课程教学中存在的问题,之后对“以学生为中心”的课堂教学模式进行深入分析,然后论述了“以学生为中心”课堂教学模式的策略选择,最后构建出“课堂角色扮演—审计软件及实验室模拟—会计师事务所审计助理岗位实习”的审计课程三维立体教学模式,有助于审计课程高技能型人才培养目标的实现。
课题 |
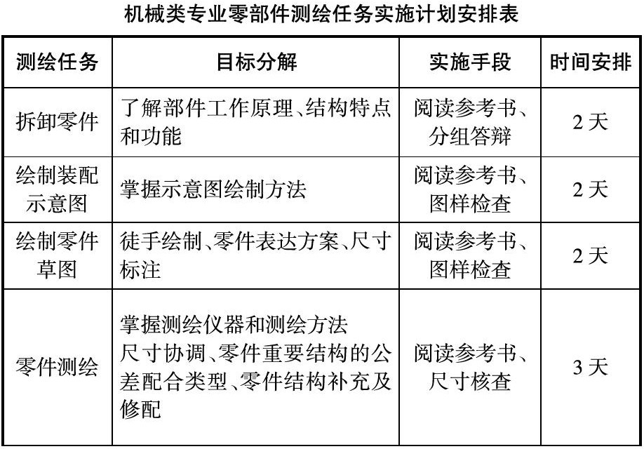
将三维建模融入机械测绘实习教学模式的研究与探索
[摘 要] 指出了机械零部件测绘实习包含的实质内容,制订了将三维建模融入测绘实习的教学安排,通过实例阐述将三维建模融入机械零部件测绘的教学模式,将三维建模融入机械测绘实习提高学生的工程实践能力。 [关 键 词] 机械测绘实习;三维建模;教学模式 [中图分类号] G642 [文献标志码] A
课题 |
烘焙食品加工技术课程思政建设的探索与实践
[摘 要] 烘焙食品加工技术是烹饪与营养教育本科生的专业核心课程,主要培养学生的实践动手能力和创新能力,传承中华优秀饮食文化,弘扬工匠精神,进而培养具有时代创新精神和良好职业道德的高水平技术技能型人才。通过对烘焙食品加工技术课程的基本介绍,深入挖掘课程所体现的思政元素,就课程实施过程中如何融入进行了探索和实践。 [关 键 词] 烘焙食品;加工;课程思政;教学改革
课题 |
果树栽培学虚拟仿真实践教学模式构想
[摘 要] 传统教学模式下,果树栽培学实践教学的开展受限制因素较多,而虚拟仿真教学模式可以避开这些问题,具有明显的教学优势。结合果树栽培学的教学特点,对果树栽培学虚拟仿真实践教学模式的构建进行了总体设计,并对虚拟场景和动画的制作、实践项目的评分指标都进行了详细的阐述,将果树栽培学的实践内容与虚拟仿真技术有机结合,为该实验项目虚拟仿真教学软件的开发提供参考。 [关 键
课题 |
教师教育课程对化学师范生PCK影响研究
[摘 要] 从化学教学论课程中的教学设计与教学方法、化学教学技能、化学学习策略等方面研究教育课程对化学师范生PCK的影响。以提高化学师范生的专业素养和课堂教学能力,增强对化学教材的分析和实践能力。 [关 键 词] 化学师范生;PCK;教师教育课程 [中图分类号] G645 [文献标志码] A
课题 |
基于工程教育认证理念的桥梁结构电算课程教学探讨
[摘 要] 随着近年来工程教育认证理念逐渐在国内本科教学中的推广,如何结合我国工程实际情况构建满足工程教育认证“以学生为中心、产出导向、持续改进”三大教育理念的课程教学模式是值得探讨的问题。桥梁结构电算课程是一门近年来得到高校重视且理论和实践性都很强的课程。课程要求学生充分利用计算机的优势来解决实际工程问题,内容符合新时代发展的趋势和潮流。尝试从课程目标设计、教学方法、考核方
课题 |
精准扶贫背景下高校学生资助工作机制研究
[摘 要] 高校贫困学生资助工作是学生管理的重要组成部分,也是实现教育脱贫工作的重要内容。高校在资助政策落实中存在贫困程度界定模糊、困难认定不合理、不太重视资助育人、队伍建设滞后、管理体系分散等问题,对学生资助工作产生了较大的影响。精准扶贫背景下,以服务学生为中心,探索建立高校学生资助工作新机制能有效提高学生资助业务水平、夯实资助育人工作,对提升家庭经济困难学生创新创业、提升
课题 |
校企、校院(所)协同育人机制优化研究
[摘 要] 校企、校院(所)协同育人是培养高校大学生实践能力、创新能力的有效途径。但由于受外部经济环境和传统教育体制的影响,作为协同育人主体的高等学校,普遍存在着对校企、校院(所)合作的市场化认识不足的问题,在校企、校院(所)协同育人过程中更多考虑的是高校如何解决学生的实习实践岗位、改善办学条件等,导致企业及其他合作方的积极性不高、动力不足,出现“校企协同失灵”等问题。探析了
课题 |
应用型本科院校创新创业人才教育体系研究
[摘 要] 推进创新创业教育改革,作为高等教育改革的综合突破口,越来越得到政府和高校的高度重视。高校人才培养模式如何实现创新创业人才培养的要求,是提升高校人才培养质量的关键。从创新创业人才培养的目标、体系、方法等方面提出对策建议,促进培养高层次具有创新思维和创业能力的高级应用型人才的进一步提升。 [关 键 词] 应用型本科院校;创新;创业;教育教学 [中图分类
课题 |
以德治教与依法治教:中国特色高校治理新探
[摘 要] 中国特色高校如何有效治理,是新一代领导集体倡导下进行社会治理的一个重要组成部分。以德治教与依法治教是我国教育管理历史传统的延续,也是当代教育治理的必然要求。其作用犹如一车两轮,一鸟两翼,互相配合,缺一不可。新时代条件下,以德治教与依法治教需要重新结合时代加以充分挖掘与倡扬,从而更好地推进中国特色高校治理。 [关 键 词] 以德治教;依法治教;中国特色
课题 |
学科文化建设在研究生培养中的作用
[摘 要] 工科学科的文化建设历年来没有得到国内各大综合性大学应有的重视,然而,工科研究生在完成必要的课程学习基础上,一般以在导师团队完成科研项目并获取实验数据为形式开展研究工作,如何发挥学科文化的育人功效,在研究生科研实践过程中实现立德树人,成为学科和团队负责人亟须解决的问题。首先阐述了学科文化的内涵和学科文化建设的意义,具体分析了国防科技大学空天力学学科文化内涵及其对研究
课题 |
“时空”模式下高校社会实践长效机制的研究
[摘 要] 习近平总书记多次强调,青年要成长为国家栋梁之材,要读万卷书、行万里路,既多读有字之书,也多读无字之书,注重学习人生经验和社会知识,注重在实践中加强磨炼、增长本领。社会实践作为高校实践育人的重要环节,是青年学生练就过硬本领的“大熔炉”。高校要加强社会实践的指导,完善社会实践的机制,聚焦社会实践的方向,不断对社会实践的长效机制进行探索和研究。 [关 键 词
课程◆教学◆教法 |
新建本科商务英语课程思政:资源挖掘与协同育人
[摘 要] 新建本科商务英语类课程在人才培养过程中出现了诸多问题:在商务环境中实践能力不强,跨文化能力有待提高,无法满足区域经济发展需要。将课程思政融入专业课程教学改革,深入课程思政的资源挖掘与协同育人,强化学生的实践能力和职业素养,在教材编写、学生需求导向、多模态商务场景资源库以及多维合力等四方面进行资源融合,同向同行,构建全员、全程、全方位育人格局。 [关 键
课程◆教学◆教法 |
Python程序设计课程思政与专业融合的案例设计
[摘 要] 为了深入贯彻习近平总书记在全国高校思政会议上提出的“各类课程与思想政治理论课同向同行,形成协同效应”这一当前高校教育教学改革的新命题,以“Python程序设计”课程为例,从独立院校的实际学情出发,具体给出了教学内容与思政教育有机结合,从而激发学生学习动力的课程思政案例设计,使专业课思政以“随风潜入夜,润物细无声”的方式走入学生的内心。经过多年的教学实践,将思政教育
课程◆教学◆教法 |
内燃机构造与原理课程思政实践与探索
[摘 要] 在课程思政理念下,内燃机构造与原理作为一门专业基础课同样要承担起育人的功能。总结了内燃机构造与原理开展课程思政的意义,明确了课程的育人目标,根据课程内容采取方法进行了价值观教育、唯物辩证的哲学教育、团队精神教育、工匠精神培养,初步实现了课程所承载的思政教育功能。 [关 键 词] 教育;课程思政;实践 [中图分类号] G642
课程◆教学◆教法 |
基于BOPPPS模型的概述类课程教学设计
[摘 要] 针对概述类课程在教学过程中具有知识点多、覆盖范围广,知识体系融合度不高,教学目标不明确,学生课堂关注度不高等特点,将BOPPPS模型引入课程教学中,从课堂导入、课堂目标、前测、参与式教学、后测和课堂总结等六个阶段对其授课内容进行教学设计,加强师生互动,提高学生在课程中的参与度,从而提升教学质量。 [关 键 词] BOPPPS模型;概述类课程;教学设计
课程◆教学◆教法 |
浅析大学物理教学中学生动态思维能力的培养
[摘 要] 若想提高大学物理教学质量和教学效率,教师不能一味地采取传统的教学方法,而应在大学物理教学中重视培养学生的动态思维能力。首先对动态思维的内涵进行阐述,其次分析在大学物理教学中培养学生动态思维能力的意义,最后结合教学实践经验提出在大学物理教学中培养学生动态思维能力的措施,希望能给广大大学物理教师带来一点参考。 [关 键 词] 大学物理;物理教学;动态思维
课程◆教学◆教法 |
基于就业导向的高职经济管理课程教学研究
[摘 要] 随着社会经济的高速发展,当今社会的人才需求日益明显,高职经济管理类课程的传统教学模式已经无法满足社会发展对人才培养的需求,学生接受高职教育的终极目标是为了更好地就业,因此高职经济管理课程教学中应以就业为导向。 [关 键 词] 高职;经济管理;教学手段 [中图分类号] G642 [文献标志码] A
课程◆教学◆教法 |
野外认药辨认实践教学的具体方法
[摘 要] 野外认药辨认实践教学活动是藏药药材识别与辨认的一项基础内容,熟练掌握野外认药辨认的方法与技巧,除了是学生藏药药理学学习的基本要求之外,同样也是将藏药植物学的课本内容转化为可实践的具体操作方式。学生在进行野外认药辨认学习实践时,可以真实地感知植物的形状、气味、颜色以及生长点,这些学习经验将为后期的方剂学与炮制学打下必要的实践基础。因此教师需要将学生的野外认药辨认的实
课程◆教学◆教法 |
课程内容与教学模式整合视角的大学物理教学改革研究
[摘 要] 随着经济水平和科学技术的不断发展,我国对教育行业的重视程度也越来越高。当前,为了促进我国教育行业的进一步发展,我国将对教育质量的保障作为高等教育发展中的重点。基于新时代环境下,就如何在课程内容与教学模式整合的视角下对大学物理教学进行改革展开一些讨论,课程内容与教学模式的改革为学生的学习创造了更大的空间。对教师来讲,也促进了他们教学方式的改革,最终目的就是要实现教师
课程◆教学◆教法 |
手术室情景教学法用于医学生外科实习前培训的效果分析
[摘 要] 目的:探讨分析在医学生外科实习前应用手术室情景教学法的培训效果。方法:选择本院外科实习的医学生展开对照研究,所有医学生在实习前进行培训指导,符合研究内容者共计1000例,将纳选对象依照随机数字表法均匀划分为对照组和观察组,将选用常规教学法培训的学生纳入对照组,将手术室情景教学法培训的学生纳入观察组,对比分析培训效果。结果:在教学干预后,观察组理论知识、操作技能考核
课程◆教学◆教法 |
新型教学方法在心血管内科临床教学中的应用
[摘 要] 心血管内科是一门专业性非常强的学科,随着医学科学、医学信息的迅速发展和社会医学模式的改变,传统教学模式的教学质量已经不能满足需求,医学院校应当采用有利于发挥学生主动性和创造性、训练学生临床思维的新型教学模式,从而提高教学质量。在这篇综述中,总结了问题导向教学模式(Problem-based learning,PBL)、案例教学法(Case-based learni
课程◆教学◆教法 |
支架式教学模式在大学英语阅读中的应用
[摘 要] 阅读自始至终都是锻炼学生理解能力和语言感知能力的重要基础,在整个素质教育中所发挥的作用都是无可替代的,正因为如此,将以阅读教学为切入点,立足于大学阶段的英语教学,从支架式教学模式入手,分析支架式教学模式的主要内涵和发展历程,并阐述当下大学英语阅读中存在的问题,探讨支架式教学模式在大学英语教学中的应用策略,希望能够给相关教师带来一定的参考和帮助,构建更加高效的课堂。
探析◆经验◆反思 |
红歌推进“大中小学思政课一体化建设”路径探析
[摘 要] 从“大中小学思政课一体化建设”的内涵、原则、必要性、目的入手,挖掘红歌推进“大中小学思政课一体化建设”的理论凭据。分析红歌在“大中小学思政课一体化建设”中的功能包括:引导大中小学生树立正确的价值观;提升大中小学生的精神文化水平;增强大中小学生的爱国意识;增强大中小学生的凝聚意识等。进一步总结红歌推进“大中小学思政课一体化建设”路径有:红歌合唱、红歌“快闪”等。最后
探析◆经验◆反思 |
高校环境工程原理课程思政路径初探
[摘 要] 近年来,我国经济水平不断提升,城市化建设不断扩张,人们的思想观念逐渐发生转变,开始关注生态环境保护。在社会发展中,人与自然是对立统一的辩证关系,保持人与自然的和谐共处是一项十分重要的工作,这也是环境工程专业教学的重要内容和目标。高校环境工程专业培养的人才是未来社会建设的生力军,环境工程原理作为该专业的基础课程,要实现专业人才培养目标,课程德育势在必行。 [关
探析◆经验◆反思 |
普通高校化学教学与课程思政相结合的新型教学模式探讨
[摘 要] 化学作为重要的自然学科,对推动科技进步和社会发展有着不可替代的作用。当下学生通过传统的教育模式能够获取化学知识,但缺乏社会建设意识。课程思政的主要形式是将思想政治教育元素,包括思想政治教育的理论知识、价值理念以及精神追求等融入各门课程中去,潜移默化地对学生的思想意识、行为举止产生影响。主要探讨将课程思政元素引入化学教学中,从教师课堂和学生自身出发,使学生完成“被学
探析◆经验◆反思 |
军队教育信息化建设探寻
[摘 要] 信息化时代的到来,对社会各个领域的影响都非常显著。在军事领域中,信息化也被认为是现代军事变革的核心。在这样的背景下,世界各国都纷纷大力推动军队信息化建设,从而提升军队的战斗力,以更好地应对未来的信息化战争。对于军队的信息化建设来说,教育信息化建设是基础。尽管近年来在军队教育信息化建设方面已经取得了显著的成就,但是信息化发展是持续的,所以,继续探寻军队教育信息化建设
探析◆经验◆反思 |
提升师范生信息化教学能力的策略
[摘 要] 随着社会经济的快速发展,教育行业有了翻天覆地的变化,而教育信息化作为教育现代化的主要途径之一,也在不断推进教育信息化的高速发展,信息化教学逐渐成为当前教育发展的主要趋势。而与其对应的信息化教学能力也是作为教师专业发展的主要构成部分,对教学的质量有着直接的影响。师范生是扩充师资力量的主要来源,因此,应该不断提高教师队伍信息化教学的能力,促使教育信息化能够获得更好的发
探析◆经验◆反思 |
民办本科高校大学生职业生涯规划现状调查与分析
[摘 要] 习近平总书记在党的十九大报告和十九届五中全会说到“十四五”时期经济社会发展主要目标时指出要“实现更高质量和更充分就业”。职业生涯规划教育对高校毕业生“实现更高质量和更充分就业”有着重要的作用。以民办本科高校浙江树人学院为例,通过问卷调查的方式,从职业规划意识、职业目标树立、职业规划行动、职业规划教育需求四个方面研究在校学生的职业生涯规划现状,分析原因,并对学校开展
探析◆经验◆反思 |
独立学院非事业编制财务人员职业生涯规划探析
[摘 要] 介绍独立学院等组织非编制会计人员职业生涯规划,指出该部分会计人员职业生涯规划存在职务职位晋升、基本保障和激励奖励机制等诸多瓶颈,提出独立学院等组织实现非编财务人员的职业生涯规划的若干构想。 [关 键 词] 独立学院;非事业编制会计人员;职业生涯规划 [中图分类号] G647 [文献标志码] A
探析◆经验◆反思 |
广东茂名地区残疾人职业培训与就业探析
[摘 要] 解决残疾人就业问题是实现残疾人脱贫致富的关键所在。近年来,逐渐加大对残疾人的精准扶贫和就业的扶持力度后,残疾人工作由“等靠要”的拨款扶残逐渐向“技术扶贫,就业助残”等多种方式推进。采用文献分析法、抽样调查法,从就业角度对茂名市残疾人职业培训过程中存在的问题进行分析,并探讨未来残疾人职业培训与就业的路径选择。当前残疾人职业培训存在三大问题,分别是职业培训资金投入不足
探析◆经验◆反思 |
新时代劳动教育的矛盾、困境与突围
[摘 要] 劳动教育具有立德、增智、强体、育美的综合育人价值,与德育、智育、美育、体育共同构成科学完整的育人体系。然而,居于五育之末的劳动教育与德育、智育、体育、美育之间的交叉重叠让劳动教育陷入自身角色定位的冲突,加之新时代计算机和人工智能飞速发展对劳动教育的挤压,造成劳动教育在落实中的矛盾与困境。因此,改革高校招生评价体系,提高劳动在综合评价中的权重,开设生活课堂,组建专兼
探析◆经验◆反思 |
高校宿舍垃圾分类现实意义以及实施路径分析
[摘 要] 我国垃圾处理水平有很大的提升空间,通常以粗糙的统一回收与填埋的方式进行垃圾降解处理。为了提升我国垃圾处理水平,改善当前的垃圾处理情况,有必要细致划分垃圾分类方式。基于此,探究在高校宿舍开展垃圾分类的现实意义及有效途径,促进我国民众垃圾分类意识的提升,从而提高我国垃圾处理水平。 [关 键 词] 高校宿舍;垃圾分类;意义及措施 [中图分类号] X79
探析◆经验◆反思 |
士官职业教育实战化教学训练的问题与对策
[摘 要] 士官职业教育开展实战化训练,必须充分认识到学校职业教育与实战化训练的矛盾,遵循学校职业教育开展实战化教学的基本规律,才能有效推进士官职业教育实战化教学,逐步促进职业教育向实战化训练转变。 [关 键 词] 职业教育;实战化训练;问题;对策 [中图分类号] G712 [文献标志码] A [文
探析◆经验◆反思 |
大学英语教学改革中ESP课程教学的问题与解决措施
[摘 要] 随着高等教育中英语课程教学改革的不断深入,ESP(专门用途英语)课程的教学地位在不断提升,但是仍旧存在一些问题,主要表现在教学目标不明确、教学内容设计存在缺陷、教学方式相对单一、教材体系建设相对滞后、师资力量相对薄弱等方面。对此,应当在明确ESP课程概念与教学优势的基础上,结合当前课程教学中存在的主要问题,进一步明确ESP课程教学目标,注重教学内容的科学设计,丰富
探析◆经验◆反思 |
幼儿学前教育教学中常见问题和对策研究
[摘 要] 随着社会经济的快速发展,教育行业的相关工作也发生了调整。具体来看,九年义务教育正在进一步深化。在此背景下,相关教育工作者要对幼儿教育给予广泛关注。幼儿阶段,无论是幼儿的思想方面还是行为习惯方面,都处在一个快速养成阶段,它不仅是幼儿对社会形成正确认识的阶段,也同样是其走进社会、开展社会探索的关键阶段。幼儿阶段教学质量不仅会影响相关教学工作的顺利开展,还对幼儿综合能力
探析◆经验◆反思 |
基于大学生校园诚信现状调研的诚信教育思考与对策
[摘 要] 诚信是当代大学生塑造健康人格、实现人生价值的道德基石。随着高校思政教育的不断深化,加强大学生的诚信教育已迫在眉睫。基于大学生校园诚信现状的调研,分析诚信缺失的原因,并从思政教育角度为提高大学生校园诚信水平提供新思路。 [关 键 词] 大学生诚信;现状调研;思想政治教育 [中图分类号] G645 [文献标志码]
探析◆经验◆反思 |
高校贫困生资助工作中感恩及诚信教育的必要性思考
[摘 要] 贫困生资助工作的有序开展,可以在保障大学生基本生活的同时,为其塑造良好的学习空间,进而使高等教育的教育价值得以落实。这就需要在开展具体工作时,能够通过感恩与诚信教育价值内涵的挖掘,帮助贫困生树立正确的价值理念与感恩意识,并能够使学生在提升思想道德水平、规范行为意识、积极回馈社会的过程中,获得更好的发展,成长为符合社会发展要求的高素质人才。 [关 键 词
探析◆经验◆反思 |
加强军校本科学员实战能力素质的几点思考
[摘 要] 随着立德树人理念的不断深化,在军事院校实战教学落实的过程中,教师必须从全面育人的角度提升本科学员实践能力素质。从分析军校本科学员实战教学存在的问题入手,浅谈如何从提高思想认知、增强学员创新意识、丰富教学内容、优化评价体系等方面增强军校本科学员实战能力素质的培养。 [关 键 词] 军校;本科学员;实战能力素质;培养 [中图分类号] E251.3
探析◆经验◆反思 |
关于提升广播电视新闻宣传传播力、引导力、影响力、公信力的思考
[关 键 词] 广播电视新闻宣传;传播力;引导力;影响力;公信力;提升途径 [中图分类号] G223 [文献标志码] A [文章编号] 2096-0603(2021)15-0180-02 近年来,广播电视宣传工作始终坚持以习近平新时代中国特色社会主义思想为指导,深入贯彻落实习近平总书记关于宣传思
探析◆经验◆反思 |
高校信息公开现状与思考
[摘 要] 在高校对内培育人才、对外服务社会的双轨机制中,高校信息公开是党风廉政建设的重要路径,响应了依法治校的理念。因专项立法的缺位与高校法律意识的淡薄,导致高校信息公开存在被动性、模糊性、选择性与形式化四个方面的问题,高校内部信息公开职能部门的信息收集、整理、审查、公开等职能与高校外部社会团体组织的信息知情权、监督权大幅缩水。为改善高校信息公开的现状,理应加强平台与组织机
研讨◆创新◆实践 |
传承红色基因教育工作研究
[摘 要] 党的十八大以来,习近平总书记多次提到红色基因的内涵和重要性。研究以南宁师范大学外国语学院为例,从外国语学院学生的“国际视野、中国情怀”微观探析到高校红色基因传承的宏观进行阐述。从红色基因的内涵、高校传承红色基因的重要意义展开论述,以基于实证来分析高校传承红色基因教育工作的现状及存在的问题,以思想政治教育理论为基础,从而探寻强化大学生传承红色基因教育工作的有效途径和
研讨◆创新◆实践 |
图形和背景的可逆现象在英语句型中的体现
[摘 要] 图形-背景(Figure and Ground) 概念是一个源自格式塔心理学的、基于图像视觉的,涉及感知的凸显认知观。图形与背景的关系并不是固定不变的,而是随着人的视角变化而发生转换的,图形有可能变成背景,背景也有可能成为图形,也就是说图形和背景是可以转换的,图形和背景具有可逆性。图形和背景具有可逆性这一特性在英语不同句型中有着充分的体现。 [关 键
研讨◆创新◆实践 |
中国艺术歌曲在高校声乐教学中的地位及其价值研究
[摘 要] 中国艺术歌曲汲取了中国民族艺术、西方艺术歌曲的精华,对我国音乐文化发展具有重要影响。高校声乐教学中加强中国艺术歌曲教学有利于弘扬和传承优秀的民族文化和民族精神,在引导学生掌握音乐知识和技能的同时,培养学生的音乐核心素养,进而实现全面发展。重点探讨中国艺术歌曲在高校声乐教学中的地位及其价值相关问题。 [关 键 词] 中国艺术歌曲;高校声乐教学;地位;价
研讨◆创新◆实践 |
环境艺术设计专业中、高职-本科教育课程体系衔接研究
[摘 要] 中、高职-本科贯通教育的核心是课程体系的衔接问题,能否实现中、高职-本科课程的顺利衔接是推进贯通人才培养顺利进行的核心所在。从构建中、高职-本科衔接课程体系出发,从顶层设计课程体系、课程结构、课程内容、课程标准、课程开发等方面,探索环境艺术设计专业中、高职-本科教育课程体系衔接路径。 [关 键 词] 环境艺术设计专业;中、高职-本科;课程体系;衔接
研讨◆创新◆实践 |
会计本科毕业生就业问题探讨
[摘 要] 近几年会计本科毕业生就业难是普遍现象,清华大学停招会计本科的消息一出便再次引发了公众对会计专业的担忧。会计本科毕业生就业难的原因是多方面的:会计培养方案定位不准,会计资格证考试对专业不设限,人工智能逐步取代基础会计岗位等。针对这些原因,高校需与时俱进,适时调整会计培养方案,相关部门需增设会计资格证报考专业门槛,学生需提升自身新能力,才能为社会培养更符合时代发展潮流
研讨◆创新◆实践 |
学科专业一体化建设策略研究
[摘 要] 学科和专业建设事关院校教学质量、科研水平和社会服务能力,反映院校的教育水平。针对部分院校学科专业建设中存在学科、专业发展不平衡的问题,结合对学科与专业关系的分析,对地方院校和军校中构建制度体系,加强学科和专业建设,以及构建一体化平台等学科专业一体化建设策略进行了研究,为地方院校和军校学科专业建设提供参考。 [关 键 词] 学科;专业;一体化建设;策略
研讨◆创新◆实践 |
基于大数据的智能处理类课程模块建设研究
[摘 要] 随着大数据时代的来临,高校肩负着培养具有实践能力与创新能力的复合型大数据人才的重任,如何充分挖掘大数据的潜能,提供全面、有用、精炼的信息,满足后续决策判别是大数据专业人才培养的核心技能之一。针对智能处理类课程教学难题,从课程培养目标、课程模块设置、课程教学设计和教学实验平台构建四个方面提出基于大数据的智能处理类课程模块,完成模块内各课程“纵向贯通、横向关联”的交叉
研讨◆创新◆实践 |
民办教育促进法实施研究
[摘 要] 民办学校对教职工权益的保障直接影响着民办学校教职工的稳定性及师资力量,从而影响民办学校的健康发展。2017年通过的新版《中华人民共和国民办教育促进法》为保障民办教职工的合法权益提供了新的依据。阐述海南省民办学校实施新版《中华人民共和国民办教育促进法》的具体情况。 [关 键 词] 《中华人民共和国民办教育促进法》;合法权益;实施研究 [中图分类号]
研讨◆创新◆实践 |
卢森堡职业教育制度体系
[摘 要] 卢森堡的职业教育与企业行业合作密切,并且由于地缘政治因素与小国教育资源不足的原因,卢森堡的职业教育融入德国、法国等邻国的教育特点。 [关 键 词] 卢森堡;职业教育;教育体系 [中图分类号] G649.3 [文献标志码] A [文章编号] 2096-0603(202
研讨◆创新◆实践 |
党校培训的教学管理与创新
[摘 要] 近年来,为了提高党校教学管理工作的质量,全国各地党校越来越重视教学优化改革工作。特别是在时代发展以及社会不断进步的情况下,优化党校教学管理工作成为提高党校教学水平的重要措施,同时也是实现干部培训工作改革的必然要求。在新形势下对党校管理和创新策略进行研究和分析,提出科学有效的党校培训教学管理创新策略,以期能够为党校的优化改革提供一定的参考,进而提高党校教学优化改革水
研讨◆创新◆实践 |
新文科视域下课程思政融合创新模式的实践研究
[摘 要] 党的十八大以来,全国高校思想政治工作会、全国教育大会等重要会议都明确提出推进高校课程思政建设的要求;教育部发布的“新时代高教40条”《“六卓越 一拔尖”计划2.0》所倡导的新文科建设也提出了突破传统学科自我设限,加强学科融合创新,促进新时代人才培养的要求。在新文科视域下,如何贯彻落实全员、全程、全方位课程思政“立德树人”的育人要求?以小学教育本科声乐基础高音练习“
研讨◆创新◆实践 |
翻转课堂在高校细胞生物学教学中的有效性及实践性
[摘 要] 近年来,由于信息科技的迅猛发展,多媒体技术已经广泛地应用于我国科学及经济建设的各个领域。其中细胞生物学在教学过程中,更是采用了多种数字化教学模式。根据目前的教学成果调查显示,在高校课堂上采取翻转课堂的教学模式,对于拓展大学生的科学视角、丰富大学课堂的教学内容、提升大学生对专业知识的学习兴趣以及对科学领域的探索和创新都有着不容忽视的促进作用。以全新的教育理念,从不同
研讨◆创新◆实践 |
翻转课堂在数字媒体艺术设计专业教学中的应用
[摘 要] 数字媒体艺术专业课程教学中,学生的学习主动性发挥着重要作用,而翻转课堂作为一种创新型的教学方法,在提升学生学习主动性方面有更好的效果,更能满足现代教学的培养需求。就数字媒体艺术专业教学中存在的问题进行分析,并对翻转课堂方式在该专业教学活动中的具体应用路径进行探究,以期提升教学效果。 [关 键 词] 翻转课堂;数字媒体;艺术设计;教学应用 [中图分类
研讨◆创新◆实践 |
民办本科高校金工实习中焊接教学的改革与实践
[摘 要] 针对民办本科高校的特点,论述了如何改变传统金工实习中焊接教学的思路,就如何激发和提高学生对焊接金工实习的兴趣,从改善实习环境、配备新式防护用品以及改革焊接实习内容与教学手段等方面进行了介绍,经过实际课堂检验取得了良好的效果。 [关 键 词] 焊接;金工实习;教学改革 [中图分类号] G642 [文献标志码]
研讨◆创新◆实践 |
基于超星学习通平台的翻转课堂在妇产科教学中的应用
[摘 要] 妇产科学是专门研究女性特有的生理、病理变化以及生殖调控的并且理论性、实践性较强的临床医学学科。传统的教学模式一直是大班授课、小课见习的方式,但在一些重点、难点的教学上往往教学效果欠佳,这可能与传统的终结性评价方式不够灵活及全面有关。广东医科大学妇产科教学结合课程特点,借助超星学习通平台设计了线上翻转教学模式,即课前通过慕课视频和学习任务单的设计引导学生对本章节知识
师资◆管理◆社会 |
新时代高校教师师德师风建设与自我管理探究
[摘 要] 随着中国特色社会主义进入新时代,党和国家对高校教师道德素养与理论水平的要求也在与时俱进。为了加强高校师德师风建设与教师自我管理,全面贯彻党的教育方针,更好地落实教育事业立德树人的根本任务,高校教师需从自身出发,以“四有”教师标准要求自己,提高道德修养,强化责任意识,加快高水平高素养师资队伍的建设进程。 [关 键 词] 教育理论;高校教师;师德建设;“
师资◆管理◆社会 |
多元化教育背景下教师社会角色的转变
[摘 要] 随着科技水平的提高,教育背景多元化趋势日益凸显,我国教育教学也在不断发生变革。近年来,传统教学模式下教师的教学效果不佳,影响了学生的学习效果,将原本的双边课堂变成了教师主导的单边课堂,这无疑是对我国教育的挑战。通过对传统教师的定位,剖析传统教学背景下教师的社会角色存在的问题。并基于静态的角度将我国教师角色重新进行定位,并为教师社会角色转换提出策略。未来,教师社会角
师资◆管理◆社会 |
精细化管理在高校辅导员日常事务管理中的应用
[摘 要] 精细化管理理念与模式能为高校辅导员的日常管理工作带来很大帮助,能对学生的学习成长产生积极意义。结合实际,简要探讨精细化管理对该校辅导员日常事务管理产生的影响,深入探究高校辅导员如何在日常事务管理中实施精细化管理。 [关 键 词] 高校;辅导员日常管理;精细化管理;实施策略 [中图分类号] G647 [文献标志码
师资◆管理◆社会 |
高等教育大众化背景下我国本科高校学生管理机制创新研究
[摘 要] 随着高等教育模式的不断革新,传统的精英化教育模式已经被大众化教育模式所取代,每一位考上大学的学生都能够获得较为平等的高等教育,其所学的内容、获得的奖金、获得自我表现机会以及享受的高等教育服务都是较为平等的。大众化教育所提供的教育服务不会随着学生社会地位、家庭条件的变化而变化,其是相对公正和平等的。在大众化教育背景下,本科高校培养出了许多优质的、能够满足各行各业岗位
师资◆管理◆社会 |
开放教育班主任管理工作中的问题与措施分析
[摘 要] 开放教育是近些年出现的一种新型教育方式,由于开放教育所面对的教育对象存在年龄、文化素养、学习条件和学习时间等差异,对班主任管理来讲,会有一定的难度和挑战,从而导致班主任管理工作中出现很多问题。因此,首先对开放教育的价值进行探讨,然后对班主任管理工作的特点和重要性进行了详细分析,并且指出其中的问题,提出相对应的解决方案,给现代开放教育班主任管理工作提供了借鉴和参考。
师资◆管理◆社会 |
以人为本的育人理念在高校教学管理中的实践
[摘 要] 以中央16号文件精神为指引,结合宁波G高校的教学管理工作实际,介绍了以人文本的育人理念在教学管理中的具体运用,对高校教学管理工作具有一定的参考价值。 [关 键 词] 育德;教学管理;以人为本 [中图分类号] G717 [文献标志码] A [文章编号] 2096-0603(2021)15
师资◆管理◆社会 |
新时代家风教育的意义及其在医院文化品牌建设中的运用
[摘 要] “家风”也叫作门风,对家族传承优良品格、民族发展都有深刻意义。在中国五千年的发展历史中,中国医学为世世代代的健康都作出了不容小觑的贡献,还伴生了严谨、具有深刻内涵的医德文化。时代的进步对医疗体制有了新的要求,医院也应逐步开展内部文化创新,在传承中创新,为医院文化赋予新的内涵,才能经久不衰,永葆活力。以新时代家风教育的意义出发,探讨其在医院文化品牌建设中的重要性并提
师资◆管理◆社会 |
全科医学模式下心内科住院医师规范化培训的探索
[摘 要] 全科医学是目前快速发展的一项综合性医学,随着老龄化发展,在我国医学教育中占据着越来越重要的地位。加快全科医学人才培养是目前医学培养方案的重要目标。住院医师规范化培训是我国现行医学临床教育的重要组成部分,旨在培养合格的临床医师。全科医学模式下对心内科住培规范化培训提出了新的要求及挑战。结合心内科临床实践情况,分析全科医学建设中心内科住培医师培养的模式,为当前全科医学
师资◆管理◆社会 |
医学生科研能力调查研究
[摘 要] 通过对医学生科研能力的调查,总结医学生科研能力现状特点:具有较强的创新需求,但缺乏怀疑精神和发现问题的能力;科研基本技能尚需提高;科研实践缺乏。根据调查结果并结合医学教育实践,提出了相应的建议:创造条件,鼓励学生参与科研;加强科研培训;大力发展科研社团。 [关 键 词] 医学生;科研能力;调查研究 [中图分类号] G645
师资◆管理◆社会 |
核医学新入职护士的培养
[摘 要] 随着核医学的不断发展,越来越多的新护士加入进来,为核医学护理事业的发展带来新的力量。由于核医学护理工作具有护理专业性和辐射防护特殊性,为了培养出高素质的核医学护士,对新入职的护士从角色转换、专业培训、学历提升、人文关怀四个方面进行培养,让他们能够认真地投入新的学习与工作中,提高带教质量与效果,为患者提供更为全面和优质的护理。 [关 键 词] 核医学;
师资◆管理◆社会 |
乡村振兴战略下崇义特色小镇建设与体育文化融合发展研究
[摘 要] 运用文献资料、逻辑分析等方法,对江西省崇义县的体育特色建设进行了深度分析。研究发现:崇义县政府充分发挥“体育+旅游+”的策略,充分利用地理资源、人文资源,以及国家体育总局对口支援的有利契机,发挥阳明山国家森林公园示范引领作用,积极推进体育旅游产业发展。 [关 键 词] 崇义;体育;小镇;文化 [中图分类号] K928.5