期刊详情
查看往期
期刊目录
2021年06期
前沿视界 |
重构·融合·革新
摘 要:首先对MOOC出现的客观性进行分析,指出MOOC构建起优质网络在线学习环境,对MOOC在线教学与传统课堂教学进行了对比。在分析得出MOOC是课程、教材与教学的综合体的基础上,阐释MOOC引发教学模式发生变革的同时,正在引发多维度、深层次的教学变革。剖析了MOOC与传统课堂教学融合发展的必然和趋势,着重对线上线下混合式教学模式进行阐述,对两种典型的翻转模式进行对比,进而从多个层面论述混合式
前沿视界 |
江苏体育强省建设背景下南京体育学院大学生培养成效、问题及路径
摘 要:南京体育学院是江苏竞技体育大本营、体育人才培养基地;采用文献资料、实地考察等研究方法对南京体育学院大学生培养进行研究。主要结论:在江苏体育强省建设背景下南京体育学院开展“二次创业”,引进了一批博士师资、大学生基本素养和职业素养也得到了增强,大学生在科研与竞赛、四六级通过率、体育行业国家职业资格证书取得率等方面有较大提升;大学生培养取得了显著成效。但面对江苏体育强省建设提供的巨大体育发展前
前沿视界 |
基于速课平台的物理化学教学难点突破研究
摘 要:本研究把速课微课堂应用于物理化学难点教学中,将知识难点、重点构建成PPT转换课件、速绘微课、轻课件等多种网络教学资源,课前和课后及时推送给学生进行线上并行教学。初步的实施效果表明:基于速课教学平台的知识难点线上并行教学模式可有效改善当前物理化学难点教学中存在的主要问题,扩大和加深师生间的良性互动和交流;教师利用速课平台提供的立体化数据分析和全面的教学质量监控体系加强了对学生的监督,实时把
前沿视界 |
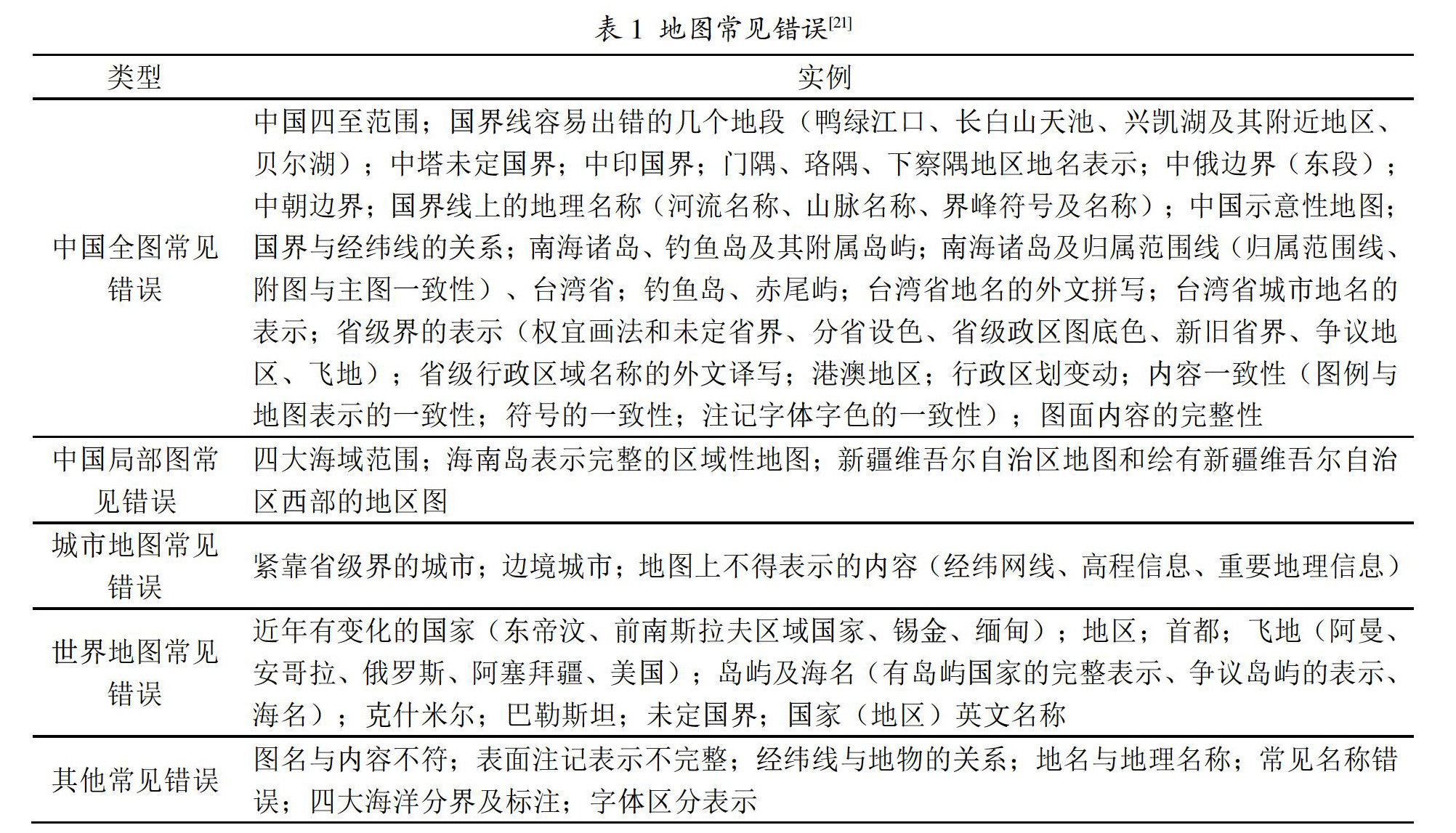
高校国家版图意识教育现状及其优化对策
摘 要:国家版图体现了国家对管辖区域的政治性。正确的国家版图是国家主权和领土完整的象征,是国家主权的体现形式。随着科技迅速发展,缩微地图、数字地图、电子地图、影像地图等地图形式应运而生,国家版图与之密切相关,版图意识教育刻不容缓。文章结合作者在《地理信息系统》课程教学实践中的经验体会,列举目前高校在版图意识方面教育的问题及现状,阐述高校版图意识教育的重要意义,并提出优化思路和对策,增长大学生版图
前沿视界 |
卓越机械工程师国际工程应用能力教学模式探索
摘 要:文章针对西安工业大学卓越机械工程人才国际化工程应用能力培养的现状,基于“增长拓宽学生国际见识”的理念,进行了卓越机械工程师国际化工程应用能力培养的教学模式改革探索并提出改进措施。重构了课程体系,加强国际化课程建设,改革主干课程新的国际化教学方式与教学内容。建设国际化课程及工程资源单元,探索面向国际工程能力培养的多元跨文化化实训教学。改进课程评价方式,培养学生的国际机械工程应用能力和跨文化
前沿视界 |
以OJ系统和学科竞赛为核心的程序设计实践教学
摘 要:通过分析各高校在线评测系统应用于实践教学的现状,结合北京化工大学在线评测系统应用实际,对九年来的计算机科学与技术专业的编程课程教学实践和程序设计类学科竞赛的培养情况进行数据分析和整理研讨。经验表明,文章分析的以在线评测系统为基础,以学科竞赛为目标的实践教学模式有利于培养优秀的计算机科学与技术专业学生。 关键词:程序在线评测系统;学科竞赛;实践教学 中图分类号:G640 文献标志码:A
创新创业教育 |
一流本科引领下的工程应用创新实践能力培养的改革和探索
摘 要:在一流本科建设的引导下,以培养机械类专业群学生工程创新与实践能力为核心,以丰富一流教学资源(包括课程资源及实习实训基地)为主线,将先进制造产业新技术、新产品、新业态、新模式融入教学过程,形成一批一流教学资源;对标先进制造业对工程创新能力的新需求,建成一批课内课外结合、校内校外融合以培养学生工程创新实践能力的一流双创实验实训基地;以卓越工程教育为引领,形成了与机械类行业企业协调育人、协同办
创新创业教育 |
教育信息化2.0背景下以“SPOC+雨课堂”为主的混合创新模式课堂实践
摘 要:在教育信息化2.0背景下,教学团队进行了《计算机网络技术》课程SPOC课堂创建和微课的创作,并在雨课堂平台下进行实践,为电子信息类专业的课程教学提供一种顺应潮流的教学改革模式尝试。 关键词:SPOC;雨课堂;混合创新模式 中图分类号:G640 文献标志码:A 文章编号:2096-000X(2021)06-0036-04 Abstract: Under the bac
创新创业教育 |
以行业需求及创新能力培养为导向的研究生实践教学构建与探索
摘 要:从当前市场需求来看,对硕士研究生人才的要求已从知识型转向能力型,急需能够利用所学知识解决实际生产问题的高素质、创新型人才。地质资源与地质工程专业是应用型交叉学科,培养适应产业发展的应用型人才是该学科的首要目标。为此,我校以行业需求与创新能力为导向,以创新意识和实践能力培养为重点,对我校地质资源与地质工程专业研究生实践培养体系进行了改革与探索,构建了“科技创新实践平台、社会实践活动平台、专
创新创业教育 |
新工科背景下基于机器人竞赛的创新人才培养模式
摘 要:新工科建设旨在培养多样化、创新型的卓越工程科技人才,高校作为人才培养的主要基地依然面临的问题是多数学生动手能力差,无法解决实际问题。机器人科技竞赛因其具有前沿性、综合性、实践性等特点成为了培养创新型人才的主要手段和重要突破口。为了加强创新人才的培养,文章依据新工科的内涵与特征,构建了以机器人科技竞赛为依托,教师为引导、学生为主体,重视跨教学培养,双向交叉的知识发展、宽口径知识发展和可持续
创新创业教育 |
习近平新时代中国特色社会主义思想话语体系视域下思想政治教育方法的改革与创新
摘 要:习近平新时代中国特色社会主义思想话语体系是在党和人民的生活实践中形成的、具有中国特色的、为中国的发展进步服务的话语体系。文章在总结习近平新时代中国特色社会主义思想话语体系特征基础上,从感染力、普适性、故事性三个方面提出了习近平新时代中国特色社会主义思想话语体系对思想政治教育方法改革与创新的重要启示。 关键词:习近平新时代中国特色社会主义思想话语体系;思想政治教育方法;改革与创新 中图
创新创业教育 |
地方高校创新创业实践育人模式的探究
摘 要:随着“三全育人”理念的不断深化,摆在地方高校面前尤为重要的任务是如何改革创新人才培养机制,切实提高大学生的创新精神、创业意识和创新创业能力,积极配合和服务国家的创新驱动发展战略。文章旨在分析当前地方高校创新创业教育的现状及存在的问题,提出聚焦内涵提质,以“育人体系构建”和“校企联动”为两大抓手,两手都要强两手都要硬,搭建“链式”体系,强化任务式培养,着力培育良好的高校创新文化环境,广泛提
课题研究 |
基于远程教育的理工科虚拟实验技术研究
摘 要:讨论了理工科虚拟实验技术在远程教育应用中的重大意义,紧密围绕远程教育的发展,着重探讨了虚拟实验技术对实践教学的促进作用;详细分析了虚拟实验技术的特点,重点研究了虚拟实验技术目前在远程教育中的应用分类及其实现技术。提出了虚拟实验技术软、硬件环境建设;结合实践分析,指出理工科虚拟实验技术实现中存在的现状问题,提出了相应的解决措施。指出虚拟实验技术在一定程度上能够激发学生的学习兴趣和参与感,增
课题研究 |
应用型本科督导模式优化探究
摘 要:高校设立教学督导并希望通过督导对日常教学工作进行指导,通过对教风、学风、考风等一系列方面的督查,以评促改、以评促建,实现教学管理工作的良性运行,文章通过对我国60所应用型本科院校的教学质量评估办网站中的督导方式进行分析总结了三种督导工作模式,结合应用型本科院校特征,希望通过目前工作中存在的不足对督导模式进行优化,最终实现闭环式督导。 关键词:督导;工作模式;优化完善 中图分类号:G6
课题研究 |
治理能力提升导向的地方高校考核制度探究
摘 要:校院考核制度是地方高校参与“双一流”建设、提升内涵发展品质的重要内容。战略管理理论、目标管理理论、校院二级管理体制构成地方高校建立校院考核制度的理论基础。在学校战略引领下,校院考核制度应坚持聚焦战略、重在激励,分类考核,底线管理的原则,制定二级学院与职能部门的考核指标体系,明确组织形式与过程,通过科学合理的考核评价制度提升地方高校治理能力与水平。 关键词:地方高校;校院考核制度;制度构
课题研究 |
读懂新形势 抓住新机遇 实现新跨越
摘 要:工程训练中心作为高校工程实践教育体系中的一个基础性平台,在实践教学中有着其他教学环节不可代替的作用。随着时代的变迁,工程训练中心的建设必须做出新的思考。我们必须紧跟历史潮流,主动顺应和读懂新形势(新工科),抓住和弄通新形势下的新机遇(新要求)。积极变革,不断创新,在新形势下重塑自我。不断拓展新功能,实现新跨越,为高校人才培养精准助力。 关键词:工程训练中心;新形势;新机遇;新跨越;精准
课题研究 |
探究式实训学习投入度的影响因素及教学模式设计
摘 要:探究式实训教学是实训教学的创新模式,文章着重探讨并分析了影响学生实训学习投入度的影响因素。调查发现,学生对探究式实训教学模式接受度有待提高;学生对所学专业认可度高、对所学课程性质的认识清晰、采用柔性课堂管理模式和获得较高的学习成就感对学生学习投入度正面影响较大。根据上述影响因素设计探究式实训教学模式,其中要考虑探究式实训学习的教学条件,同时也要考虑教学组织和教学设计。 关键词:探究式实
课题研究 |
高校师生在线学习社区的构建策略
摘 要:通过对高校师生在线教学与交流的文献研究和实践,分析目前高校师生在线教学与交流的特点和焦点问题。最后,从学校、教师、大学生、学生家长、其他教育参与者等多维角度,提出构建高校师生在线教学与交流虚实结合学习社区的策略。 关键词:高校师生;在线教学与交流;教学质量;教学监管 中图分类号:G640 文献标志码:A 文章编号:2096-000X(2021)06-0076-04
课题研究 |
科技汉语教材编写模式探析
摘 要:科技汉语教学需要将专业词汇、科技语体及其句法特点等方面都纳入教学内容范围,相关教材的编写也要根据这些内容进行课文的筛选和练习的设计,并考虑与相关课程的配合。目前的科技汉语教材在层次定位、文本筛选、生词界定、与专业课程关系、任务设计等方面普遍存在问题,而科技汉语在很大程度上必须依赖书面阅读的形式开展教学。科技汉语教材应以语言功能项目为纲,可分为初、中、高三个等级。不同等级配合不同的专业课和
博士论坛 |
基于项目式的课程教学模式探讨
摘 要:针对传统的教学模式主要以讲授学科知识为核心,教学过程缺乏对学生独立思考和创新性能力的培养,文章提出“以学生为中心”的基于项目式的课程教学模式,包括探究式教学、扩展型教学和以学科竞赛、科研项目带动的教学模式,并在生物医学工程专业学生的教学过程中进行实践,取得了较好的效果,进一步为促进课堂教学研究从单纯的知识讲授向能力培养的方向转变和提高学生的综合能力奠定了基础。 关键词:项目式;创新能力
博士论坛 |
计算机技术在地下水动力学课程素材建设中的应用
摘 要:地下水动力学课程理论性强,传统的多媒体配合板书讲授式的教学很难调动学生的积极性,并且不利于培养学生的实际操作能力。文章介绍了如何运用计算机技术(如Excel、AquiferTest、MATLAB、数值模拟软件等)开发建设课程素材,并将其融入教学实践中,以激发学生学习热情,锻炼其应用能力,提升其综合素质。 关键词:地下水动力学;课程素材建设;计算机技术;教学改革 中图分类号:G640
博士论坛 |
中药药剂学线上实验教学模式的探索与实践
摘 要:新冠肺炎疫情爆发以来,我校中药药剂学课程教学团队在开展线上理论教学的同时,对中药药剂学线上实验教学模式进行了积极有效的探索与实践。通过对传统实验教学现状分析,提出了“在线直播+视频讨论+翻转课堂”的线上实验教学模式,利用在线课程开放资源、规范化实验操作视频制作、翻转课堂、视频找错等形式开展线上实验教学,并对构建的教学模式和教学效果进行调查问卷分析,结果显示学生对疫情期间采用的线上实验教学
博士论坛 |
金课背景下《矿井通风与安全》课程教学研究与实践
摘 要:针对“金课”如何建设这个问题,文章通过分析《矿井通风与安全》课程具有知识点多,内容比较抽象的特点,对其建设“线下一流课程”过程进行了研究与实践。运用企业岗位需求分析、线上课程资源建设、课堂组织实施、多元教学方法和改革课程考核等方法,实现金课的“两性一度”要求。并采用“学生调查问卷”和“工程教育专业认证”所使用的课程目标达成度考核表对“金课”教学效果进行评价,评价结果表明,课程目标达成度较
博士论坛 |
“心理疏导、价值引导、能力教导、知识向导”四位一体教育理念军校实践
摘 要:针对军校学员工作学习压力大、军事训练强度高和学员环境适应难等突出问题,利用专业院系青年教员对军校学员成长规律认识深刻、对部队实际需求了解深入以及对武器装备发展趋势清晰掌握等自身优势,尝试把心理疏导环节高效融入到传统的“三位一体”教育理念中,以“学员发展为中心”创新提出了“心理疏导、价值引导、能力教导、知识向导”四位一体的教育理念,以专业基础课为载体开展了深入的探索实践,取得了显著成效。
博士论坛 |
基于校企合作视角下德国“双元制”教育及对我国高职教育的借鉴
摘 要:自实行新教改以来,社会各界愈发看重“以人为本”的教育思想,因为只有这样才能将学生的本身地位还原,使其在教学中享受到更具实用价值的教学服务。尤其是高职参加工作之后必须依赖自己扎实的专业实践能力,方可获得企业主的青睐。在这种前提下,所有高职教育从业者都必须敢于突破传统教育瓶颈,摒弃过去那套生硬、老旧的灌输型教育模式,深入探索在校企合作视角下融合德国“双元制”教育,精准定位中西方之间的差异,并
博士论坛 |
论建构地方本科院校新文科应用型课程体系
摘 要:新文科是“四新”战略的构成之一,是实现哲学社会科学转型发展、新文科人才培养体系重构的关键抓手。文章首先从国家整体发展需要及地方本科院校人才培养目标出发论证了建构新文科应用型课程体系的战略意义;对地方本科院校新文科应用型课程体系建构的目标任务与基本特征等进行了阐释和梳理;探讨区域文化资源优化整合对于地方本科院校新文科应用型课程体系建构的重要意义及推进策略,为开展地方本科院校新文科应用型课程
教海探新 |
智慧教学对预警学生的精准学习服务及教学效果探讨
摘 要:文章针对当前高校工程教育专业认证如何保证课程教学质量问题,分析“互联网+教育”精准学习服务的有效途径,提出智慧教学对预警学生提供精准学习服务的观点,并通过在线开放课程数字逻辑与系统设计典型案例,阐述智慧教学对预警学生提供精准学习服务可以有效提高课程达成度的观点。 关键词:智慧教学;精准学习服务;预警学生;工程教育专业认证;课程达成度 中图分类号:G642 文献标志码:A
教海探新 |
大数据背景下高等医学教学模式探讨
摘 要:随着科学技术的快速发展,大数据已经渗透至人们学习、工作与生活的各个领域中,在教育领域中也可以应用大数据技术展开教学活动。文章对大数据背景下多种高等医学教学模式的结合应用进行了研究,并通过实践与体会得出结论,在大数据时代可以根据实际情况灵活的结合PBL、CBL、LBL以及网上合作学习的方式等多种教学方法进行医学教学,这对提升教学效果有着积极作用。 关键词:大数据;高等医学教育;教学模式
教海探新 |
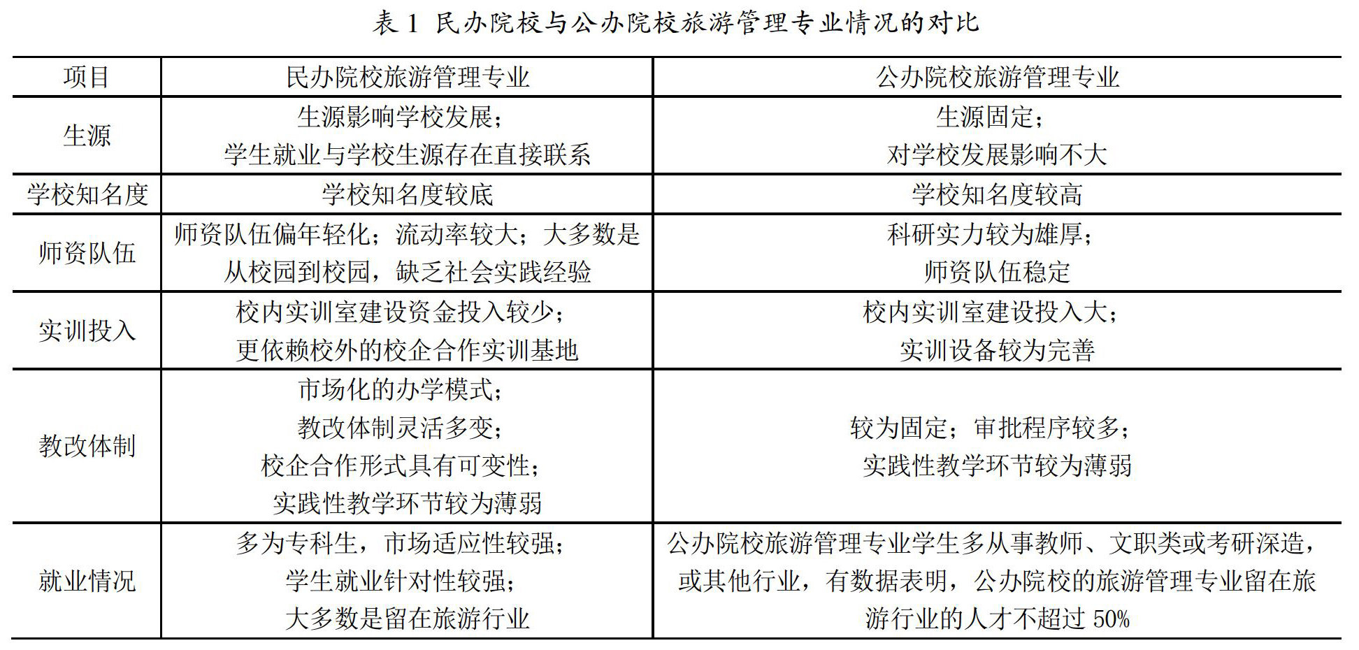
基于CBE模式的民办旅游管理专业职业化实践教学模式构建
摘 要:CBE模式是一种旨在提高学生实际实践能力、满足企业需要的教育模式,CBE模式的主要特点为将学生专业理论知识与实践操作技能有机结合在一起。在调研过程中,作者发现广东省民办高校旅游管理专业学生普遍存在着对旅游企业的认可度不高、缺乏清晰的职业规划的现象,除此之外学生在实践能力方面所受到的培养和教育也远远不足,尤其是高职旅游管理专业教育。在此基础上,作者提出构建“基于CBE模式的旅游管理专业职业
教海探新 |
基于“点面结合”教法的插花艺术慕课教学实践
摘 要:插花艺术慕课是黑龙江省级精品在线开放课程,主讲教师团队完成了插花艺术慕课知识点的拆分(点)、切入点的对应(点)、知识面的定位(面),形成了“点面结合”的教学方法。在插花艺术慕课教学实践中,教学团队理清了教学内容,配套了教学方法,构建了慕课“点面结合”教法的授课体系,完成了慕课教学的核心目标与关键问题,提升了教学吸引力,形成了学生全新的教学体验,实现了慕课的创新性建设,推进了教育技术与慕课
教海探新 |
《流体力学基础》线上教学的探索与实践
摘 要:文章对《流体力学基础》线上直播的教学方式进行了探索与实践。提出线上教学应围绕如何将“主动学习”融入到教学活动中的设计思想,并根据线上教学的特点设计了具体的实施组织和考核评价方式。在教学过程中采用了“理论-应用-反思”的教学设计以及分小组讨论等教学活动。实践表明,这些教学设计和教学活动在线上教学中发挥了积极作用,促进了学生主动学习。 关键词:线上教学;《流体力学基础》;教学设计;主动学习
教海探新 |
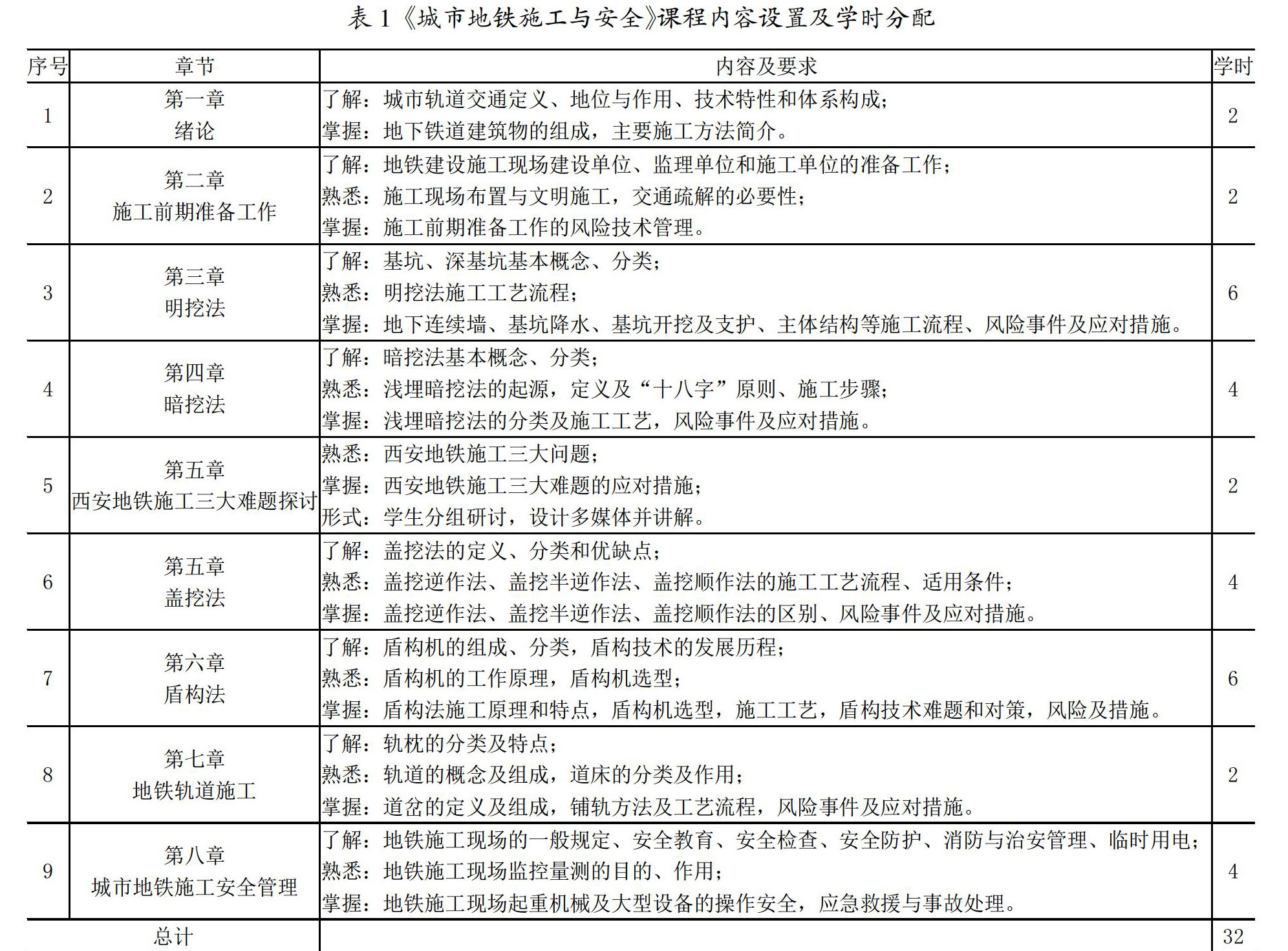
安全工程专业本科必修课程《城市地铁施工与安全》建设
摘 要:我国城市地铁的快速发展,地铁车站、区间隧道等施工过程中事故频频发生,培养一批在地铁施工领域从事安全技术和管理的专业型人才势在必行,在安全工程专业本科生教育中开设《城市地铁施工与安全》显得尤为必要。将城市地铁施工技术与安全学原理结合形成了以“地铁施工方法为基础,以风险辨识和防控为目标”的教学内容,尝试了“传统授课+翻转课堂+互联网学习+实践教学”的教学方法。《城市地铁施工与安全》的开设将进
教海探新 |
基于专业技能课程的“六双一体”教学模式的构建与实践
摘 要:专业技能课程是培养高质量技术技能人才职业核心能力的重要载体,实现能力培养目标的途径是:遵循职业教育的基本属性,走产教融合、校企合作、工学结合之路。在此理念指导下,探索出“双主体、双导师、双身份、双课堂、双内容、双评价”的“六双一体”专业技能课程教学模式,并在教学实践及推广应用中取得较好成效。 关键词:专业技能课程;教学模式;六双一体;实践 中图分类号:G642 文献标志码:A
教改新论 |
基于产教融合的仪器分析实验教学方法改革的研究
摘 要:在高等教育产教融合背景下,应用型高校的仪器分析实验如何对传统的教学方法进行改革将直接影响到人才的培养质量。采用了项目化教学法、研究性教学法、案例教学法、同伴教学法、信息化教学法的实践教学方法,全面改革教学方法,这些改革举措培养了学生的积极主动分析思考和实践创新能力,推行学生自主实验教学。为地方高水平应用型大学实践育人和拔尖人才培养探索了新的方法。 关键词:仪器分析及实验;教学方法改革;
教改新论 |
地方高校研究生教学改革探索
摘 要:食品营养学进展是食品科学与工程专业研究生的一门核心专业课。随着研究生教育深化改革以及食品专业理论技术的快速发展,传统的食品营养学进展课程教学已不能满足当代的教学要求,对该课程进行教学改革是大势所趋。文章通过分析食品营养学进展课程教学存在的问题,从教学内容、教学模式、教研结合、考核评价等方面进行改革探索,从而提升教学质量,拓宽研究生的学术视野,以期为地方院校食品专业研究生的课程建设提供参考
教改新论 |
以学生能力培养为目标的实验教学中心持续发展模式探索
摘 要:高校实验教学中心建设,是高校提高学校整体实力、培养学生实践应用能力、契合国家双创发展战略的重要举措。认识高校实验教学发展中存在的问题,并积极的寻求解决这些问题的方法与措施,以促进高校实验教学中心的可持续发展,是当前高校在新工科复合型人才培养要求下,深化教学改革的重要任务。 关键词:能力培养;实验教学中心;持续发展模式;新工科 中图分类号:G642 文献标志码:A 文章
教改新论 |
定格动画联合作业教学改革初探
摘 要:定格动画的发展历史悠久,随着电子科技的发展,对传统的定格动画制作产生了一定的影响。在定格动画制作过程中,单靠个人的力量很难做好一个定格动画短片,只有通过团队的合作方式,才能在较短的时间内完成较为完整的定格动画作品。文章通过自身的教学体验,详细论述定格动画教学联合作业的必要性,分析联合作业的定格动画作品,让学生掌握如何在较短的时间内完成较好的定格动画作品。 关键词:联合作业;定格动画;教
教改新论 |
新工科背景下地方工科高校教学模式改革探索
摘 要:当前,新工科建设正在如火如荼推进,湖北工业大学作为一所地方多科性高校,主动融入湖北“一芯两带三区”发展战略,根据办学定位和人才培养目标,坚持立德树人作为根本任务,坚持本科教学工作的中心地位,坚持“育学结合”的理念,研究工程素养的内涵,开展基于理实研一体的科教融合性项目导向式教学模式改革,力争培养具有国际视野、创新精神、人文情怀和实践能力强的高素质应用型人才。 关键词:育学结合;理实研一
教改新论 |
基于应用型人才培养的《金属学与热处理》实验教学改革
摘 要:在工科材料类专业中金属热处理实验是重要的专业基础实践课程,对培养应用型人才具有重要的作用。《金属学与热处理》是材料类的专业基础课程,涉及内容丰富,理论性强,部分概念和原理较为抽象不容易理解。基于该课程实验的性质和特点,以培养应用型人才为目标,采取巩固和完善验证性实验、开设综合性设计型实验和优化考核等措施对实验教学环节进行改革探索。实验教学改革实践表明,优化考核机制,激发学生的自主学习兴趣
人才培养 |
工科高校实施基础学科拔尖人才培养的探索与实践
摘 要:哈尔滨工业大学以英才学院为培养平台,以2011年入选教育部“基础学科拔尖学生培养试验计划”为契机,紧扣拔尖创新人才培养一条主线,围绕示范区、桥头堡、特训营三个基点,搭建荣誉课程、科技创新、大师引领、国际交流和素质教育五大平台,不断强化面向学生、教师、院系、学校战略和拔尖计划五大服务,构建了先进完善、特色鲜明的“1355”拔尖人才培养模式,对学生的创新能力、学术水平、德育素养等提升发挥了显
人才培养 |
外语类院校信息管理与信息系统专业人才培养模式研究
摘 要:信息管理与信息系统专业人才培养过程中存在培养目标不清晰、特色不鲜明、学生理论知识和实践能力不平衡、高校课程体系和企业需求不同步等问题。文章以外语类院校信管专业人才培养为背景,打造“信息管理+IT外语”的应用型人才培养特色,开展信管专业人才培养体系的改革和实践。 关键词:信管专业;应用型人才;IT外语 中图分类号:C961 文献标志码:A 文章编号:2096-000X(
人才培养 |
教育扶贫理念下高校图书馆文化育人的研究
摘 要:目的:文化传承和培养人才是高校图书馆的基本职责,在扶贫攻坚的大环境背景下,采取教育扶贫方式可以从根本上彻底消除贫困。方法:文章就教育扶贫理念下高校图书馆文化育人具备的优势、存在的问题和构建有效路径方面进行探讨。结果:高校图书馆文化育人的教育扶贫理念已成为高校图书馆人新的思考,教育扶贫理念下高校图书馆文化育人功能与路径研究有助于彻底消除贫困。 关键词:教育扶贫;高校;图书馆;文化育人
人才培养 |
复合型临床专硕研究生培养模式的探索及实践
摘 要:当下国民健康水平的发展需要复合型卓越医学人才的培养,而现阶段医学教育体制培养的医学人才较单一化,尤其是对于临床医学专业学位硕士研究生(简称“专硕研究生”)的教育,只注重临床思维及技能操作,而忽略了科学研究等方面综合能力的培养,割裂了对医学完整性的认识,不能满足当下社会的需求。因此,高等医学院校对于专硕研究生培养模式的创新性改革是非常有必要的。文章以我院临床专硕研究生的培养为例,对复合型临
高校思政 |
立德树人视域下高校“人师”与“经师”内涵及自我养成路径
摘 要:“立德树人”是新时代我国高等教育的立身之本。作为教育第一资源与核心要素的教师必须加强自我修养,以习近平总书记对教师“四有、四个引路人、四个相统一”的要求为准绳,深化教育情怀,锤炼高尚的师德师风、扎实精深的学科教学知识、夯实精湛的教学技艺,实现“经师”与“人师”的合二为一,德艺双馨,诠释新时代高校教师的风采与魅力。 关键词:立德树人;新时代;人师;经师;路径 中图分类号:G641 文献
高校思政 |
大学英语课程思政的实践路径研究
摘 要:高校课程思政教育要求将思政元素与专业教学有机结合,开创教育新模式,实现知识传授、素质拓展和价值引领的统一。大学英语写作课程作为以产出为导向的高校英语专业课程,在教学目标、内容和形式上都具有开展课程思政的优势。通过加强教师队伍主体和课堂设计客体的建设,实现英语写作教学走向英语写作教育,对培养具有高水平思想政治觉悟的外语人才具有不可低估的作用。 关键词:思政教育;英语写作;路径研究 中图
高校思政 |
探索课堂中学习、实践中锻炼、环境中熏陶三位一体的高职大学生公共精神培育模式
摘 要:培育高职大学生公共精神是当前社会及学校不容回避的重要课题。文章通过梳理高职大学生公共精神研究综述,界定高职大学生公共精神的内涵,阐述高职大学生公共精神的意义,提出要探索课堂中学习、实践中锻炼、环境中熏陶三位一体的高职大学生公共精神培育模式。 关键词:教学;实践;环境;三位一体;公共精神;培育 中图分类号:G641 文献标志码:A 文章编号:2096-000X(2021
高校思政 |
课程思政融入高校英语教学的路径分析
摘 要:高校是人才培养的基地,承担着立德树人的重要任务。立德树人的教育任务不能仅依靠高校的思想政治教育课程,还要贯穿到教育教学的全过程中去,因此,除思政课程以外,高校的其它课程也要挖掘思政资源,承担育人重任。高校英语课程是大学生的必修课程,受众面比较广,学时比较长,因此,要深挖英语课程里面的思政元素,实现由思政课程向课程思政的转变,真正的实现全程育人。文章分析了课程思政融入高校英语教学的意义,阐