期刊详情
查看往期
期刊目录
2021年21期
前沿视界 |
中美工程教育认证标准中的素质教育研究
摘 要:文章以素质教育为出发点,分析中国大陆工程教育专业认证协会(CEEAA)、美国的工程技术评审委员会(ABET)及中国台湾的中华工程教育学会(IEET)认证标准的异同。ABET对认证标准的各个方面都做出了详细的要求,而且非常注重工程教育的产出效果和学生的专业素质与人文素质。IEET作为一个涉及多学科认证的组织,其工程类专业的认证标准相较于其他两个组织较为笼统不够详细,对素质教育的考察不够充分
前沿视界 |
农林类学生思想政治理论课有效性提升机制研究
摘 要:高校思想政治理论课是落实立德树人的关键课程,在培养担当民族复兴大任时代新人中具有特殊重要的作用。农林院校学生思想政治理论课要以立德树人为根本,以强农兴农为己任,培养更多知农、爱农的新型合格人才,为全面推进乡村振兴作出新的更大贡献。文章通过对农林院校学生思想政治理论课有效性进行调查分析,从加强领导机制、健全教学机制、加大激励机制、建立保障机制、完善评价机制、建设协同机制等方面提出思想政治理
前沿视界 |
“双一流”背景下船舶与海洋工程一流专业建设思考
摘 要:随着中国教育进入新时代,全国教育大会的召开给我国本科教育工作提出了新的要求,兴海强国战略的制定更是给船舶与海洋工程专业的建设提出了新的挑战与机遇。为此,文章在分析了“双一流”建设内涵的基础上,首先联系哈尔滨工程大学船舶与海洋工程专业建设基础,分析了船舶与海洋工程专业存在的不足,然后针对存在的不足,提出了在“双一流”建设背景下船舶与海海洋工程专业建设思路。以期进一步推进我校船舶与海洋工程专
前沿视界 |
美国《21世纪外语学习标准》视域下的农业高校英语教学模式探索
摘 要:基于经济全球化和国家安全战略的需要,美国外语教学委员会在1996年出台了《21世纪外语学习标准》, 该文件是美国国内最具权威性和指导性的语言教学基准文件。文章依据我国最新的《大学英语教学指南》,结合该标准的具体内容, 提出我国农业高校英语教学新模式,即创建真实有意义的交际情境;增强学生的文化感知力和理解力;加强学生对多元语言文化的对比;促进语言学习与其他学科内容的有机融合;组织多种多样的
前沿视界 |
建设“有温度的师德师风”
摘 要:中华民族的伟大复兴离不开教育这项基础工程,教师作为人才培养道路上的“大先生”“筑梦人”“系扣人”和“引路人”,肩负着传递知识和传承文化的重任。而师德师风建设则对教师队伍的建设起着至关重要的作用。中外合作办学高校以其特殊的办学模式和多元的文化背景,其师德师风建设呈现出建设性与批判性、统一性与多样性、自律性与主动性、持久性与连续性的特点和功能,同样也存在着因中外双方成员人生规划和理想信念不同
前沿视界 |
多学科交叉复合的新兴工科专业建设与人才培养的探索与实践
摘 要:随着工业4.0及全世界大范围内的又一轮科技改革发展、产业改革发展、经济最新发展、人类即将面临问题的复杂程度不断升级改变,迫切需要学科与学科之间的交叉复合,从而产生新兴的工科专业。针对这些情况,文章分析了多学科交叉复合的新兴工科专业建设与人才培养的特点、必要性及面临的主要问题,探讨了建设多学科交叉复合的新兴工科专业建设和创新人才培养的新举措,鼓励培养勇于探索和创新,培养具有独到见解的创新人
创新创业教育 |
“微时代”背景下高校“创+思政”教育模式实践探究
摘 要:现今,人类已然进入了以微博和微信为主流交流媒介的“微时代”。尤其是大学生这一群体,正迅速成为“微时代”的中坚力量。然而,这种新的媒介形式对大学生的价值观形成及发展将产生极大的影响。因此,在微媒体时代环境下,对高校“创+思政”教育模式实践进行探究具有现实意义。通过基于文献研究法、综合分析法等研究方法的运用,研究了微时代背景下高校“创+思政”教育模式实践。经过研究,建议思想引导与创新创业教育
创新创业教育 |
基于“虚拟企业”的创新创业教育模式研究
摘 要:现阶段如何提升创新创业效果,需要积极探索培养新时代双创人才的创新创业教育新模式。为此,通过对目前高校创新创业实施过程中存在的大学生创新创业意识不强、专业教育与创新创业教育融合不够、创新创业教育模式单一等问题分析,将“虚拟企业”理念融入到创新创业教育模式改革中,提出了基于“虚拟企业”的线上线下混合式创新创业教育新模式。首先在专业教育基础上,通过构建面向“虚拟企业”的创新创业教育线上资源,其
创新创业教育 |
新财经教育改革背景下财经类专业教学模式创新思考
摘 要:随着现代财经科学与新一轮科技革命交叉的深入融合,财经类专业应加快教育改革,着力培养新财经人才。以新财经教育改革为目的,财经类知识内容的丰富性、互动性学习要求及现代信息技术影响使得有必要创新财经类专业教学模式。而建构主义学习理论对新财经人才培养提供了思路,课堂因其在教学活动中的特殊地位,成为教学模式创新的首选突破。据此设计了“一条主线,两类协作”的教学模式创新框架,并就教学模式创新应用提出
课题研究 |
基于CDIO理念的任职教育课程教材设计与研究
摘 要:随着装备试验鉴定工作重要性的日益凸显,做好岗位任职培训满足岗位任职需求已经成为军校教育者所面临的实际问题。而教材作为教学工作的重要载体,建设任务不可谓不迫切。文章建立了基于CDIO理念的岗位任职能力培养三角形模型,并将该模型应用于装备效能评估与适用性验证方法课程教材的建设过程中,进行了贴近岗位需求、贴近装备实际的教材内容设计,并配套以辅助内容设计。 关键词:任职教育;CDIO理念;教材
课题研究 |
普通本科院校双语教学课程建设的思考
摘 要:文章根据近20年来普通本科院校在双语教学课程建设方面的现状及存在的问题,从普通本科院校的实际情况出发,提出普通本科院校双语课程建设应注重校内合作的建议。针对双语课程建设的主要制约因素,结合双语课程建设的经验,给出校内合作的一些具体措施。 关键词:普通本科院校;双语教学;合作教学 中图分类号:G642 文献标志码:A 文章编号:2096-000X(2021
课题研究 |
地方应用型本科高校实践育人现状的调研与分析
摘 要:学生是高校的主体,实践育人是高校的基本任务,特别是地方应用型本科高校。文章采用问卷调查、专题座谈、资料收集三种方式,分析了地方应用型本科高校实践育人的现状,从中发现存在的不足并提出改进措施。地方高校在实践育人上取得了一定的成效,有效提升了学生实践能力,然而依然存在着需要持续改进的方面,包含完善实践育人制度、丰富实践育人平台、提升教师实践育人能力、提高实践资金投入等。 关键词:本科高校;
课题研究 |
加强高校能源类学科建设 助力打造“能源革命排头兵”
摘 要:在全球应对气候变化的大背景下,世界低碳无碳化进程加快,为应对挑战,党中央提出了“能源革命”,山西提出了“争当能源革命排头兵”。实现能源转型,人才和科技是重要支撑,高校作为人才培养阵地,有着举足轻重的作用。而高校学科专业建设的质量关系着人才培养的结构与质量。文章通过选取山西省五所代表性本科高校与西安交通大学的能源类学科专业在学科评估、师资队伍、支撑平台、校企合作方面进行对标分析,找出问题和
课题研究 |
我国医药类高职高专院校药剂学教学现状与思考
摘 要:目前,我国药学类毕业生满足不了行业产业高质量发展需求的问题日益凸显,高职高专药学类人才就业时普遍存在药学理论知识较弱、药学操作能力较弱、药学职业素养较弱的“三弱”现象。药剂学是培养药学类人才的主干课程,学好药剂学是合格药学人才的前提条件。研究将对象锁定在高职高专层次,通过内容分析法对药剂学教学进行历史性综述,从药剂学理论教学和实践教学两方面探讨,归纳教学中的突出问题及解决措施,得出药剂学
课题研究 |
新媒体时代大学生心理健康教育路径探究
摘 要:新媒体时代,大学生的心理问题更为复杂,教师的主导地位发生了动摇,同时新媒体为心理健康教育工作提供了多样的途径,这就为高校的心理健康教育工作提出了新的要求。积极心理学倡导运用科学的研究方法探究人的积极品质,挖掘个人优势,从而使人类的潜能得到充分发挥并获得幸福感,其研究对高校心理健康教育目标的实现、教育资源的扩充、教育方法的多元化等方面具有重要意义。为此,新媒体时代大学生心理健康教育工作要确
博士论坛 |
基于实践的应用型本科院校高分子材料成型加工课程建设的认识和探索
摘 要:以地方应用型本科院校典型工科专业课程高分子材料成型加工课程的教学实践和探索为出发点,总结了常熟理工学院高分子材料成型加工课程教学改革积累的经验,对工科专业课的教学模式进行了研究探索。 关键词:应用型本科;高分子材料成型加工;实践;课程建设 中图分类号:G640 文献标志码:A 文章编号:2096-000X(2021)21-0062-04 Abstra
博士论坛 |
新工科背景下电气工程学科建设研究
摘 要:新工科建设是教育部2017年提出的一项重要战略决策,旨在推动全国高校在专业建设、人才培养方面进行适当调整,以适应当今社会经济转型需要。文章结合新工科发展意义及建设现状,以齐鲁工业大学电气工程专业学科建设为例,分析了当前新工科建设中存在的问题,并给出了相应的策略和改进建议。 关键词:新工科教育;高等教育;电气工程 中图分类号:G640 文献标志码:A 文章
博士论坛 |
科技文献检索“课程思政”教学实践探索
摘 要:专业课程与思政教育相结合的“课程思政”是立德树人的重要举措,有利于提升人才培养质量。基于软件工程专业的科技文献检索课程,结合课程知识特征与学生专业背景,有机融入一些思政元素,期望提升学生的爱国热情、激发学生的创新意识、提升学生规则意识、激励学生养成自觉学习的好习惯等。文章从课程的思政目标要求、思政元素融入方式、教学案例设计、教学方式选取、专业特色体现、教学效果评价等方面对“课程思政”教学
博士论坛 |
基于高等数学课程综合性设计的有意义学习经历创造
摘 要:文章根据目前教学的实际情况和调查数据,论述了转变以教为中心到以学习为中心的教学理念,通过综合性的课程设计,努力为学生创造有意义的学习经历,以高等数学课程为依托,就关键的步骤介绍了作者在课程设计和教学过程中的一些实践和探索。 关键词:高等数学;综合性设计;有意义;学习经历 中图分类号:G640 文献标志码:A 文章编号:2096-000X(2021)21-
博士论坛 |
基于个性化实践的古生物学及地史学线上线下混合课程建设
摘 要:古生物学及地史学探索深时地球的圈层耦合关系和生命演化进程,是地质学及资源勘查工程专业学生的必修课程。作者在主持校级教改项目《基于个性化实践的古生物学及地史学课程优化与提升》的实施及授课过程中,深感课程优化和提升的重要性和迫切性。通过最近三期课程讲授和改革实践,作者对该课程开展了包括培养目标修订,课程大纲和教学内容重构,教学形式和教学手段更新,智慧平台参与教学管理等实质性改革,初步实现了古
博士论坛 |
新医科背景下构建多学科交叉融合的生物信息学专业特色课程体系
摘 要:探索符合新时代需求的新医科人才培养体系对医学教育改革至关重要,实现医学向以“医工、医理、医X交叉学科支撑的医学教育新模式”转变。生物信息学即典型的、前沿的多学科交叉的新医科专业。生物信息学专业在确立“厚基础、重能力、求个性”的办学定位,明确“医工结合的新医科生物信息学人才”培养目标的基础上,以成果为导向,紧跟科技前沿,创建多学科交叉融合特色课程体系。通过课程整合、增加前沿课程、更新课程内
教海探新 |
新工科视域下语音识别声学模型的设计实验
摘 要:针对新工科视域下工程专业对学生具有扎实理论基础,较强的实验实践操作能力,强烈工程创新意识的需求,探索抽象理论模型与具象实验相结合的教学模式。设计隐马尔科夫模型的实验中,内容涵盖了数学与统计学、声学与语言学、计算机与人工智能等多学科交叉的知识,通过逐步优化多参数融合的隐马尔科夫模型实验,锻炼了学生理论与实践相结合,分析和解决复杂问题的能力,也解决了学生参与工程实践与科研实践的难题,将知识系
教海探新 |
基于MOOC+SPOC的车载网络技术课程线上线下混合式教学研究与探索
摘 要:随着我国汽车产业向智能化、网络化的升级,车载网络技术课程已成为汽车类专业的重要课程。由于该课程对理论和实践的要求均较高,传统的教学已不能满足车载网络技术课程的教学需求。文章从分析线上线下混合式教学的必要性出发,介绍了MOOC+SPOC平台,并基于该平台从教学目标、教学内容、教学评价等方面对车载网络技术课程进行线上线下混合式教学研究与探索。实践证明,该模式对于解决教学中存在的问题、提高教学
教海探新 |
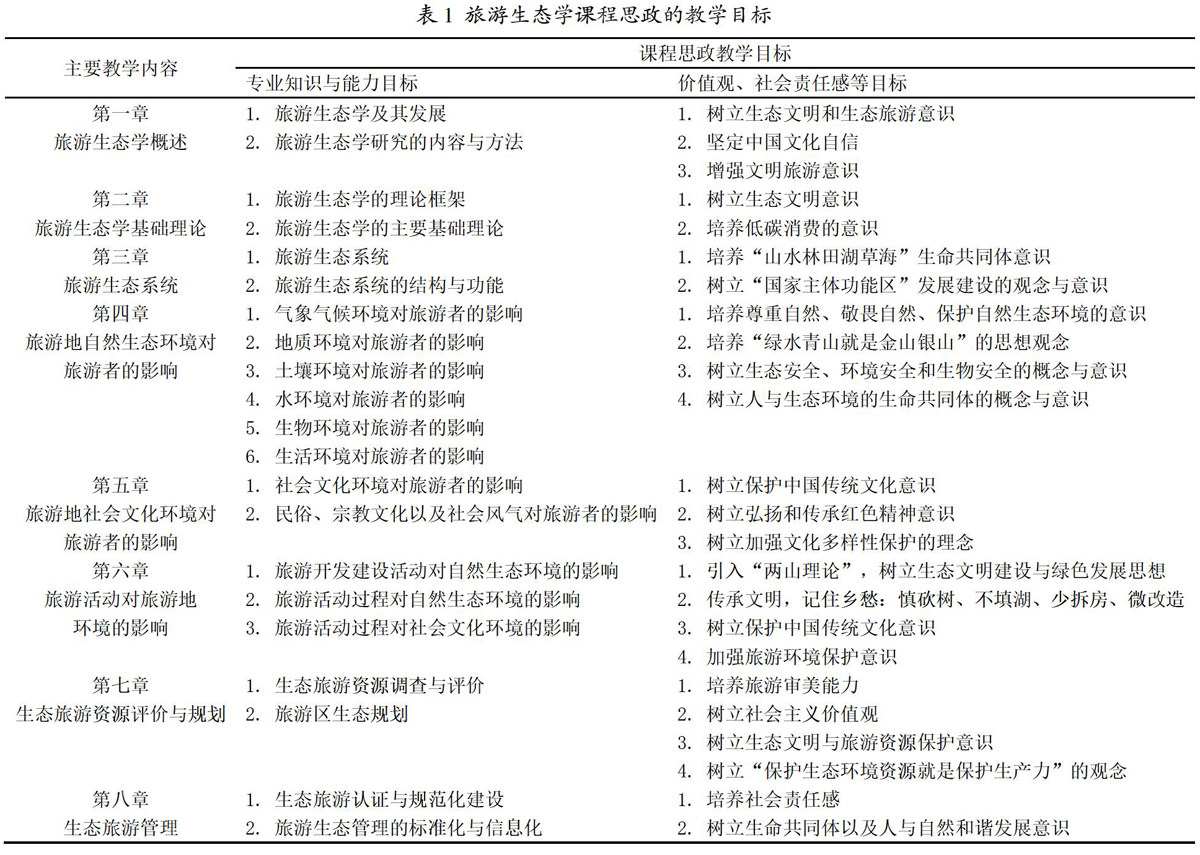
旅游生态学课程思政教学的内容与措施探讨
摘 要:课程思政是改进高校大学生思想政治教育的开放教学体系,目的是为了实现立德树人。旅游生态学是生态学专业的专业限选课程,理论性、实践性和综合性较强。课程团队围绕专业课程体系的建设内容,从课程思政教育目标、实施措施等方面着手,将社会主义核心价值观、生态文明理念、乡村振兴战略、绿色发展、主体功能区规划等融入课程教学过程以及课程考核等环节,从而将思政教育与专业课程教学有机结合,为进一步推进高校专业课
教海探新 |
混合式教学在中药制剂技术课程中的应用
摘 要:教法改革是“三教改革”的重要内容,当前教法改革主要体现在适应“互联网+职业教育”发展需求,实行混合式教学改革。中药制剂技术课程是药品生产技术、中药学等相关专业的主要核心技术课程,开展混合式教学,借助现代信息技术能够有效提高课堂教学效果,有助于课堂教学的精准化、精细化,达到向课堂要质量的目标。 关键词:混合式教学;中药制剂技术;颗粒剂;三教改革 中图分类号:G642 文献
教海探新 |
装备经济管理类课程研究性教学模式构建
摘 要:在界定相关核心概念和系统分析装备经济管理类课程研究性教学主要特征的基础上,提出了一套较为完整的研究性教学模式,对该类课程研究性教学的组织实施进行了全面设计,从教员队伍、教学条件、评价体系、制度条件等方面对全面构建该类课程研究性教学模式提出相应的对策措施。 关键词:装备经济管理;研究性教学;教学模式 中图分类号:G642 文献标志码:A 文章编号:2096
教海探新 |
基于CBL的模拟培训混合教学模式在麻醉学临床实习教学中的应用
摘 要:目的:探讨基于CBL的模拟培训混合教学模式在临床麻醉学本科教学中的应用价值。方法:选择2018年6月-2020年6月在蚌埠医学院第一附属医院麻醉科实习的68名本科学生作为研究对象,依照随机数字法分为实验组和对照组。实验组34人采用基于CBL的模拟培训混合教学模式进行授课;对照组采取传统教学方法。最终以基础理论考试、技能操作考核、调查问卷和回访的方式比较两组学生学习效果。结果:两组学生入科实
教海探新 |
金课背景下材料力学课程线上线下混合式教学研究与实践
摘 要:材料力学课程是工程力学、土木工程、机械工程和材料科学与工程等众多工科专业的重要专业基础课,在“金课”建设的背景下,确立了以学生为主体和教师为主导的基本教学理念,推进线上线下混合式教学改革,实现优质在线开放课程资源的有效应用。合理选择线上学习内容,优化线上线下教学活动,完善过程评价制度,促进信息技术和网络教学资源的深度整合,提升教学水平和人才培养质量。 关键词:材料力学;教学模式;混合式
教海探新 |
“互联网+”时代,基于SPOC的混合式教学模式的探索与研究
摘 要:“互联网+”与教育相结合的改革观点,为高校传统教学模式带来重大的挑战,同时也提供教学模式创新的重要机遇。文章分析 “互联网+”时代为教学带来的机遇,对比分析“互联网+”时代产生的新型教学理念,并基于SPOC构建了“线上线下”混合式教学模式。在此基础上,以传统课程工程制图及计算机CAD为例,介绍了混合式教学模式在该课程中的应用、获得的成效以及出现的问题。 关键词:互联网+;大规模在线开放
教改新论 |
基于数值试验的岩石力学教学模式改革
摘 要:随着数值模拟技术的发展,数值试验已成为第三种科学研究方法,探究如何将数值试验技术引入高校学科教学显得尤为重要。文章通过岩土工程领域的常用软件RFPA对页岩进行了力学特性和破裂损伤过程分析,充分证实了RFPA可以极大地促进学生对岩土工程课程理论的理解,且其操作简单方便,在岩土工程领域应用较广。因此,将其引入到高校学科教学中符合高校教学研究要求,并将推动高校科研建设的发展。 关键词:RFP
教改新论 |
基于创新人才培养的有机化学实验教学改革
摘 要:有机化学实验是高校环境工程、食品科学与工程、中药学等专业的基础性实验课程,有利于培养学生的科研能力和创新能力。为提高有机化学实验的教学质量,文章分析了实验教学中存在的不足,并以学生为主体,对实验教学的教学内容、学生自身、教学方法、考核方式等方面提出一些建议,探索更科学、更有效的实验教学方式,为创新人才的培养提供经验与参考。 关键词:创新人才;有机化学实验;教学改革 中图分类号:G64
教改新论 |
机器人控制技术课程教学改革的探索与实践
摘 要:为了满足国家与社会发展需求,自迈入21世纪后,各高校均不同程度地进行教学改革,也由此在教育领域掀起了一股改革热潮,正是因为这股热潮的兴起,才引申出机器人控制技术课程教学改革,使得机器人控制技术课程教学改革成功更具可能性。就目前来看,机器人控制技术课程教学改革仍旧处于探索与实践的初级阶段,有必要对其进行研究和分析。基于此,文章围绕机器人控制技术课程教学改革进行深入的探索与实践,提出改革各项
教改新论 |
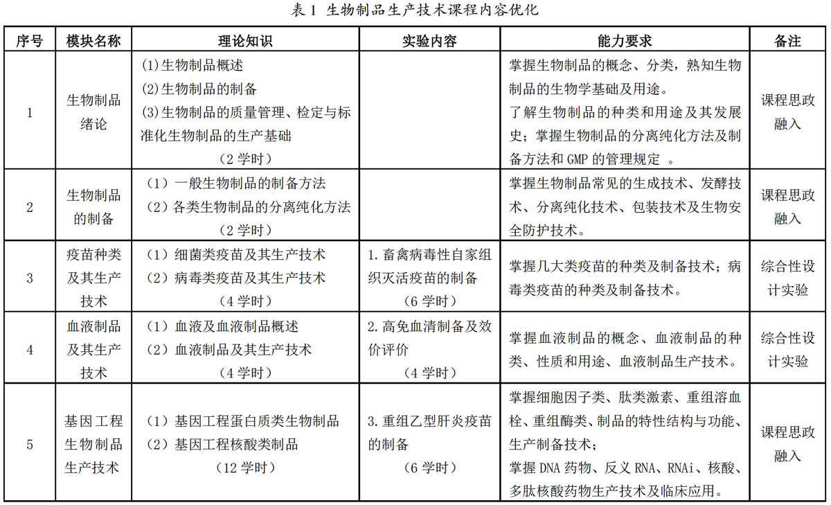
应用型本科高校生物制品生产技术课程教学改革探索
摘 要:生物制品生产技术课程是近年来我国部分高等院校生物类专业的重点核心课程之一。为了促进学生掌握生物制品生产技术所必需的理论知识和专业实践技能,结合自身专业优势和区域特色,培养出适合区域地方经济社会发展所需要的应用型高素质生物技术专业人才,文章从课程教学团队建设、教学内容优化、教学方式方法创新、产学研合作与开展、网络教学平台搭建、课程评价制度建立六方面对生物制品生产技术课程进行了改革与探索,逐
高教管理 |
江苏高水平高职院校知识产权工作现状分析及关键举措思考
摘 要:为有效提升江苏高水平高职院校知识产权工作水平,以常州机电职业技术学院等22所高职院校为研究对象,从知识产权制度、专业人才培养、知识产权的数量与质量、知识产权的转移与转化和服务机构管理五个维度全面调研江苏省高水平高职院校知识产权工作现状,分析其存在的突出问题。最后提出了形成制度层面的政策合力、培养内部管理人员的业务能力、设置知识产权专业技术岗、深化产教融合和加强外部服务机构考核与沟通四大具
高教管理 |
医学细胞生物学线上教学与成绩评定的探索与思考
摘 要:在新冠肺炎疫情的影响下学生居家学习,线上教学工作全面展开。文章通过总结医学细胞生物学线上教学的一些具体做法,探索线上教学的经验,做到既能让学生完成课程学习,又能激发学生学习的兴趣和独立思考能力。此外,在进行成绩评定时,充分考虑线上教学的特点,初步建立多元化成绩评定体系。 关键词:医学细胞生物学;线上教学;成绩评定 中图分类号:G642 文献标志码:A 文章
高教管理 |
试论普通高校高水平运动队发展困境及对策
摘 要:目前我国普通高校高水平运动队的发展,在内部管理、学训矛盾和招生制度等方面都存在很多不足之处。为了将高校高水平运动队的作用和价值充分发挥出来,作者结合自身的实践工作经验和文献收集调查的方法,分析了目前普通高校的运动队发展现状,并从学训关系、经费、教练、生源、管理多个角度提出了针对性的改进意见。希望通过文章的研究,能够为我国的高校运动队发展提供一定的参考,也为社会主义现代化建设贡献一份力量。
人才培养 |
基于OBE理念的民族地区拔尖国际会计人才培养体系改革研究
摘 要:随着经济全球化的不断发展,社会对国际化人才的需求越来越大,拔尖国际会计人才的短缺问题也逐渐暴露出来。文章以广西民族大学为例,基于OBE教育理念,结合民族地区国际化会计教育发展现状和民族地区的社会发展需求,对民族地区拔尖国际会计人才培养体系进行分析,指出民族地区培育拔尖国际会计人才培养体系存在重理论轻实践、重结果轻过程、区域适应性不强等问题。据此,文章以成果、学生、可持续、国际化为导向,对
人才培养 |
面向“双万计划”省属理工院校管理类专业人才培养模式改革研究
摘 要:“双万计划”是推动中国高等教育内涵式发展的核心工程,受到国内高校高度重视。与其他专业相比,管理类专业拥有较大的入围机会,拥有建设新文科的先天优势。然而,从已经公布的结果看,省属理工类高校管理类专业的表现并不突出,整体实力达不到“双万”标准,学科交叉的优势没有转化为胜势。对此,省属理工类高校管理类专业必须直面如何适应人工智能时代问题、案例教学的条件支撑问题、产学研协同问题,明确专业定位、规
人才培养 |
导弹测控专业人才培养特性分析与对策研究
摘 要:导弹测控专业人才培养存在学科专业方向多、培训学员层次多、输出定位岗位多等特性。文章分析了专业现状,指出专业建设应突出学科特色、把握装备作战能力生成主线,针对工作领域与职业能力制定适合各层次人才的教学计划,突出学员核心能力和岗位适应性培养。在教学实施层面,教学内容采取“一主多辅”式组织形式,教学方法针对不同层次职业能力要求设定项目课程,条件建设注重虚拟到实装的递进关系,师资培养强调多类人才
人才培养 |
“体医融合”背景下体育保健与康复专业人才培养探究
摘 要:“体医融合”背景下,社会对体育保健与康复专业人才需求急剧增加。高职高专体育保健与康复专业培养的是从事一线体医融合工作的技能型人才,为了使我们培养的体育保健与康复专业人才符合社会经济发展需求,我们通过明确人才培养目标,构建人才培养模式,培养双师素质教师队伍,建设实践教学基地,改革教学方法,提升社会服务能力,为培养适应社会需求和发展的“体医融合”复合型人才提供可参考的思路和方法。 关键词:
人才培养 |
人工智能时代应用型本科院校人才培养模式改革探究
摘 要:人工智能有着高效性、自主性和开放性等特征,在应用型本科院校人才培养中借助人工智能技术通过创建虚拟的学习平台,提供给学生独特的学习环境与模式,极大地提高学生创造力和自主学习能力。本研究以推进应用型本科院校人才培养模式改革事业的发展为目标,结合人工智能时代特征,提出相关改革路径,以期为我国高等教育人才培养事业与时俱进的发展提供有益参考。 关键词:人工智能;高校人才培养;变革;措施 中图分
人才培养 |
翻转课堂视阈下法学本科创造性思维能力培养研究
摘 要:创造性思维能力是法学本科教学的培养目标之一,对学生未来从事法律职业具有重要作用。传统法学教学模式在培养法科学生创造性思维能力方面缺位明显。翻转课堂教学模式适合法学的学科特点。翻转课堂通过深度学习和探究式学习,能够较好地培养法学本科生的创造性思维能力。在法学翻转课堂教学中,适当的机制设计和策略实施十分重要。 关键词:翻转课堂;创造性思维;深度学习;经验主义;教学设计 中图分类号:G64
高校思政 |
应用型高校土建类专业课程思政的实践与探索
摘 要:对“课程思政”而言,不是要改变专业课程的原本属性,而是要充分提炼其蕴含的价值基因,通过隐形渗透、元素融合等方式,在专业教学中开展包含精神指引在内的综合素质教育。文章以应用型高校土建类专业课程思政建设为例,从课程思政建设体系、挖掘思政元素和课程思政教育生态圈等方面,阐述了如何在专业课程中融入思想政治内容,利用课堂有限的时间和专业资源开展思想政治教育,该实践也取得一定的成效。对相近高校专业课
高校思政 |
财务管理学课程开展课程思政的路径探析
摘 要:课程思政融入财务管理学课程的探索,是深化财务管理专业教学改革的重要内容,也是落实立德树人根本任务的重要途径。文章分析了课程思政融入财务管理学课程的必要性,提出将传统文化融入现代财务理论的教学进行课程思政的内容设计,从教师、教材和制度建设三个维度为课程思政提供保障。 关键词:课程思政;财务管理;传统文化 中图分类号:G641 文献标志码:A 文章编号:20
高校思政 |
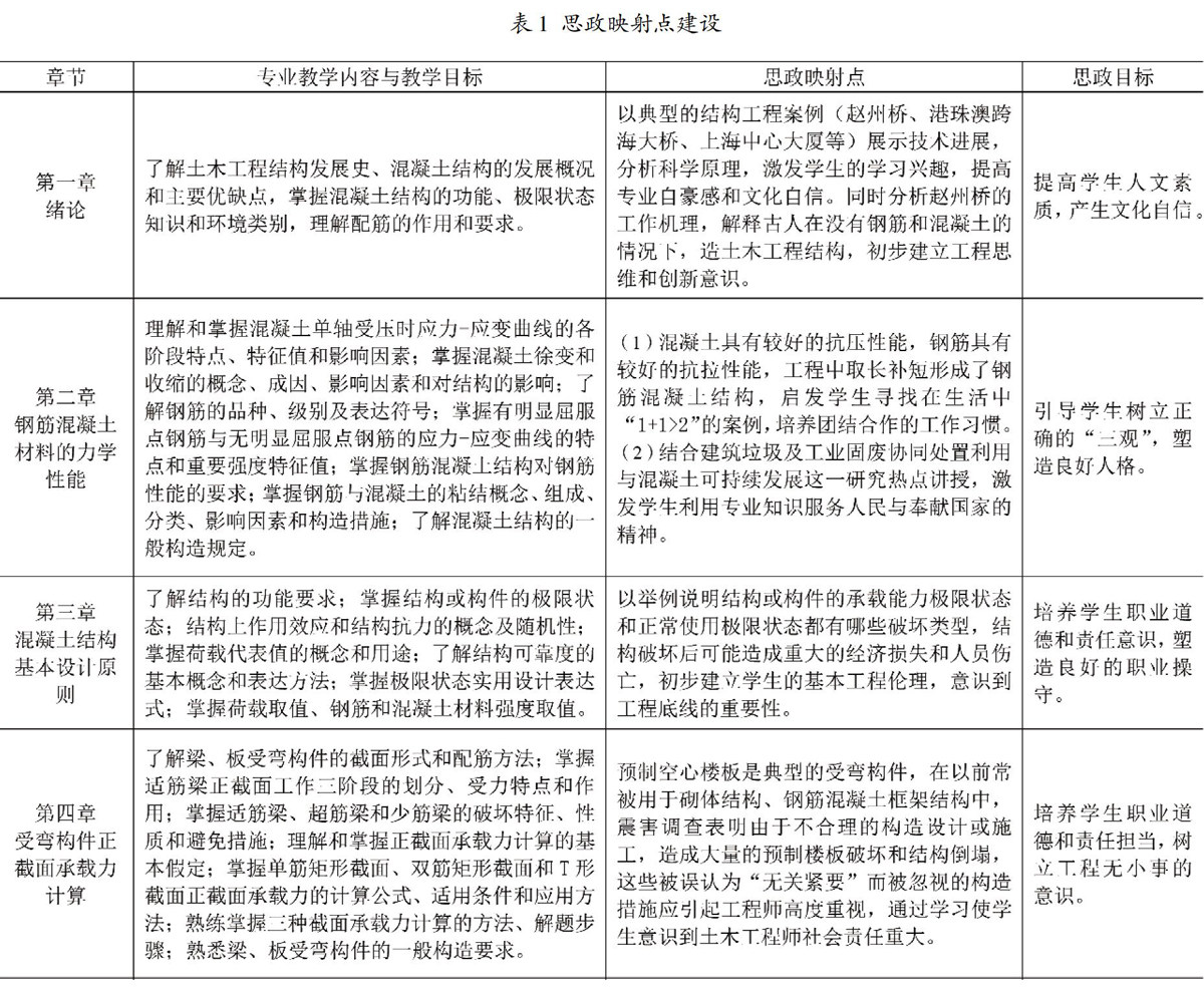
混凝土结构基本原理课程思政教学设计与实践
摘 要:专业课程教学是课程思政的最主要依托,混凝土结构基本原理是土木工程专业核心课程,为了产生“润物无声”的思政育人效果,思想政治教育内容与专业知识技能教育内容有机融合,针对课程10个章节深度挖掘“思政映射点”,将文化自信、强国意识和社会责任的思政目标融入到课程教学目标中,可为土木工程其他专业课程思政教学设计提供参考。 关键词:混凝土结构基本原理;课程思政;教学方案 中图分类号:G642
高校思政 |
“微时代”大学生思想政治教育面对技术异化的挑战
摘 要:马克思的著作中蕴含丰富的技术异化思想,他不仅揭示了技术对人的奴役,使主体沦丧的表征样态,而且深入剖析了技术异化发生的机理,即技术的资本主义应用,并指出了扬弃技术异化,促进人全面发展的路径。以马克思技术异化理论为基础,认识“微时代”智能算法推送技术宰制的根源与实质,探寻技术发展的价值旨归,对超越大学生思想政治教育困境具有深刻的启迪。正视技术异化是前提,扬弃资本逻辑是关键,实现大学生自由而全
高校思政 |
革命文化融入高校思想政治教育的路径分析
摘 要:革命文化是中国共产党在马克思主义指导下,带领广大人民在新民主主义革命、社会主义革命中孕育出来的文化,是积极向上、凝聚人心、塑造人格的优秀文化,是高校思想政治理论课教学的宝贵资源。将革命文化融入到高校思想政治教育中,不仅能指引青年学生健康发展,为其奠定文化自信的理论和力量之源,还能推动高校思想政治理论课改革创新。革命文化融入高校思想政治教育可以从强化课堂教学、注重课外实践、建设网络平台、融
高校思政 |
无机及分析化学“课程思政”元素的设计
摘 要:无机及分析化学是化工类相关专业的重要基础核心课,在以往课堂教学中以知识传授为主而忽视课程思政教育。文章深刻剖析了无机及分析化学重点内容中的“课程思政”元素,弥补了课堂教学活动中思政内容的缺陷与不足。将“科创精神”“家国情怀”“职业操守”与“政治认同”等思政要素融入到课堂教学中。坚持以学生为中心,以“润物无声”的方式将正确的价值追求、理想信念和家国情怀有效地传递给学生。 关键词:思政元素
高校思政 |
美好生活视域下大学生理想教育的价值转向
摘 要:在传统视域中,大学生理想教育一般将价值取向定位于“为未来做准备”,这是特定的社会历史条件赋予理想教育的使命。但这割裂了理想与现实之间的内在联系,造成两者间的矛盾和冲突,使理想教育自身走向工具主义,陷入了困境。随着历史发展主题的转换,以人为本成为教育的内在追求。理想教育的价值取向应回归人的本质,转变为“成就美好生活”,突出人的主体性。大学生理想教育应引导学生辩证看待理想与现实的关系,追求美