期刊详情
查看往期
期刊目录
2021年14期
前沿视界 |
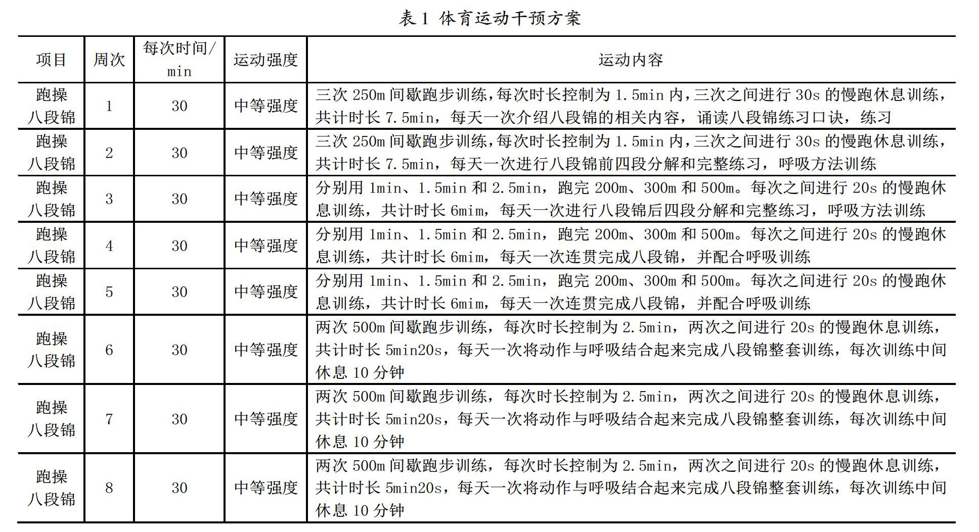
新冠疫情封校期间不同体育运动对航海类学生负面情绪调节自我效能感的中介作用
摘 要:结合半军事化管理实际,分析疫情期间校园封闭管理下航海类学生焦虑和抑郁情绪水平,比较得出适用于航海类学生缓解负面情绪的体育运动方式,探究体育运动调节负面情绪的过程中情绪调节自我效能感所起的作用及其心理学机制。 关键词:体育运动;焦虑;抑郁;情绪调节自我效能感;心理学机制 中图分类号:G640 文献标志码:A 文章编号:2096-000X(2021)14-0
前沿视界 |
思辨能力三元结构模型与大学英语思辨能力培养
摘 要:在英语教学中突出思辨能力培养是20年多来国内英语教育改革的焦点之一。思辨能力相关理论与英语教学的配适度问题一直备受关注,在大学英语课时有限的前提下,哪种思辨能力模型更加适合大学英语教学呢?理查德·保罗和琳达·埃尔德提出的由思维要素、智力特征和思辨能力标准组成的思辨能力三元结构模型及其相关理论和操作指南为大学英语教师教学和学生自学提供理论指导和实操办法,使英语水平和思辨能力同步提高。 关
前沿视界 |
一流本科建设背景下《货币银行学》课程教学创新改革的思考、实践探索
摘 要:课程是本科教育的基石,推进课程教学的创新改革应成为一流本科建设的重要发力点。《货币银行学》是金融学专业中具有奠基性重要作用的核心专业基础课程,在新形势下,本课程在课程内容、教学模式及方法两大方面,存在突出问题。对此,文章以学生发展为中心,通过“老课新做”进行了改革创新的实践探索。主要有:基于“新金融”的背景动态更新课程内容,使其具有较强的时代性;课程内容有机融入思政教育;组合不同“套餐”
前沿视界 |
自传课程教学在“发展心理学”实践课程中的应用:后形式思维的促进
摘 要:这项研究将自传课程教学应用于发展心理学实践课程,以期促进大学生后形式思维的发展。采用前后测设计,以应用心理学专业32名学生为研究对象(对照组31名),主要通过社会范式信念量表和期末考试成绩来评估研究效果。结果表明该模式在保障学习效果的同时显著提高了学生的后形式思维水平。文章还分析了影响该模式教学效果的因素、问题及建议。 关键词:自传课程;发展心理学;后形式思维 中图分类号:G642
前沿视界 |
基于水下机器人竞赛的培养模式探索与实践
摘 要:全国大学生水下机器人学科竞赛是一项面向全国海洋工程、海洋技术类专业的全国性的大学生学科竞赛,浙江大学结合三年“水下机器人设计”校内竞赛的经验,为全国海洋学子提供一个可以互相学习、互相研讨、互相竞技、共同提高的专业性交流平台。文章在充分分析水下机器人学科竞赛与大学生实践创新能力培养关系的基础上,提出“课-赛”结合的人才培养模式。全国大学生水下机器人学科竞赛与专业课程结合的实践表明:“课-赛
前沿视界 |
新工科背景下机器人工程专业人才培养体系建设思考
摘 要:机器人工程作为我国刚起步的新工科专业,其建设成效将直接影响未来国家经济的发展和中国在全球经济中的主导地位。文章通过分析现阶段国内外大学机器人工程专业发展历程及特点,梳理机器人工程专业建设中存在的问题,提出机器人工程专业建设思路与改革办法。 关键词:新工科;机器人工程;专业建设;人才培养 中图分类号:C961 文献标志码:A 文章编号:2096-000X(
创新创业教育 |
地方医学院校创新创业人才培养对比实证研究
摘 要:[目的] 调查山西省高校学生对创新创业教育认识现状,研究师生对现行教育体系满意程度,为山西省高校,特别是医学院校创新创业教育提出建议。[方法] 通过调查问卷,调查山西省高等院校总体创新创业教育模式,将医学院校与非医学类院校比较,从多个角度进行分析。[结果] 非医学院校学生在接受教育,实践经历和教育效果等方面比例均超过了医学院校。[结论] 非医学类院校较医学院校具有更优越的教学效果,因此可
创新创业教育 |
“需求引领、元素聚焦、服务驱动”高职创新型技术技能人才培养模式实践探索
摘 要:加强高职教育对创新型技术技能人才的培养是新时代必然要求。深化校企合作、产教融合,以产业人才需求引领专业建设和育人目标定位,建立人才培养传导联动;以产业先进元素为聚焦,实践产业先进元素融入教育教学全过程;以产业创新服务为驱动,打通产教双向深度融合路径,确保协同育人可持续性,实现师资融通、产教畅通、学生流通。 关键词:产教融合;创新;产业;人才 中图分类号:G710 文献标
创新创业教育 |
拓宽创新创业路径 推动社会经济发展
摘 要:文章首先梳理了创新与创业的内在逻辑关系,提出创新是创业的基础,创业是创新的延续,而企业家是连接创新与创业的主体;其次分析了创新创业教育助推经济发展的内在机理和外在表现,分析了我国创新创业教育方面存在的典型问题,并有针对性地提出了建立完整的创新生态体系,发展众创空间建设,开展多形式的创新创业培训,构筑“高校-政府-企业-社会四位一体”的创新创业教育体系等对策建议。 关键词:创新创业;企业
创新创业教育 |
基于创新能力培养的生物化学实验教学研究
摘 要:具有创新精神和实践应用能力的大学生是应用型本科院校的培养目标,也是高等教育法的基本要求。为增强大学生的创新创业意识,对创新教育背景现状及传统教学模式进行了分析,结合生物化学实验教学,基于OBE教学理念,以云班课为平台,对生物化学实验的教学方法及评价体系进行改革创新,全面提高了学生的实验技能和综合素质及应用能力,对于应用型创新型人才创新能力培养具有重要意义。 关键词:创新能力;培养;生物
创新创业教育 |
基于满意度与市场导向的经济管理类研究生培养模式创新研究
摘 要:社会经济的转型发展及科学技术的快速进步,对当代高等教育的人才培养提出了新的挑战和要求。研究生教育是高等教育中的更高层次,对于国家拔尖人才培养与科技创新都具有更重要的战略意义。新时代的发展,要求对研究生的培养既要关注其自身的满意度及个性的发展,又要基于市场需求导向,不断提升其创造力。这些都要求要创新研究生的培养模式。文章以经济管理类研究生为研究对象,基于对教育满意度的研究趋势与研究重点的梳
课题研究 |
本科教学评价的层次分析法研究与应用
摘 要:通过对大学课堂教学的分析研究,梳理出影响课堂教学效果的诸多因素,并对其按照属性进行分类与归纳,构建本科课堂效果评价的层次分析模型。应用层次分析法及计算机编程计算各因素影响课堂教学效果的权重,分析计算结果的实际意义,得出该方法作为优化和评价课堂教学效果的决策依据具有可行性和科学性。 关键词:教学效果;层次分析法;课堂教学影响因素;评价指标 中图分类号:G640 文献标志码
课题研究 |
线上考试平台功能浅析
摘 要:线上考试平台是线上教学的重要组成部分,并且可以服务于线下教学。平台的人员管理、权限管理、题库管理、考试管理、试卷管理和考试分析等系统功能存在很多改善空间。平台内部功能非常复杂,但用户希望操作简便。从用户角度出发,分析线上考试平台的功能和需求,分析结果可供用户和开发者参考。 关键词:线上考试平台;人员和权限;题库;考试;试卷 中图分类号:G640 文献标志码:A
课题研究 |
偏差地图视角下南北方大学生的群际关系研究
摘 要:文章通过问卷调查分析南北方大学生的群际认知、群际情感、群际行为等方面的特征;进而找出南北方大学生群际偏差的形成原因;最后总结出南北方大学生群际和谐的策略。 关键词:南北方大学生;偏差地图;群际偏差;群际关系 中图分类号:G640 文献标志码:A 文章编号:2096-000X(2021)14-0059-04 Abstract: Through a que
课题研究 |
中俄边境高校经管类实验室建设研究
摘 要:黑河学院是中俄边境唯一一所省属本科高校,黑河学院经济管理学院是培养物流管理专业、会计学专业、国际经济与贸易专业创新复合应用型人才的主阵地,在近十年物流管理专业、会计学专业、国际经济与贸易专业的实验室建设中取得了一些经验,同时也存在着一些棘手的问题。现结合实际提出具体解决对策,预测这三个专业实验室发展的前景,找出实验室建设的基本路径,为黑河学院经济管理学院三个专业的发展提供决策参考和行动指
课题研究 |
中华传统文化融入高校心理健康教育路径研究
摘 要:中华传统文化博大精深,意义深远,高校心理健康教育的内容需要实时丰富,形式需要不断提升。将中华优秀传统文化的寓言故事、人物典故、经典诗词等精髓融入高校心理健康教育课程,有利于大学生再次吸取传统文化精华,实践于行,内化于心,增加心理健康知识,提高心理健康水平。 关键词:中华传统文化;高校心理健康教育;融入路径研究 中图分类号:G640 文献标志码:A 文章编
博士论坛 |
机械制造技术课程思政教学途径探讨
摘 要:文章针对高校思政教育难以与专业课程教学深入融合而存在“孤岛”问题,在深入学习和了解思政课程开展必要性的基础上,探索机械制造技术课程思政教学方法。面对制造领域教育问题的特殊性和重要性,需要将工匠精神渗入教学过程的各个环节,并且需要顺应国家的制造发展战略,培养学生的民族自信和责任担当。通过中国制造2025、社会主义核心价值观等政策的引入,设计政策牵引式多模块课程教学内容;以产学研为基础,构建
博士论坛 |
应用型本科高校《信号与系统》模块化课程教学探究
摘 要:模块化教学强调输出为导向,以素质为核心、注重能力培养, 是近十年来逐渐兴起的应用型本科人才培养模式。《信号与系统》是电子信息与电气工程专业最重要的专业基础课程,该课程的模块化对电子信息专业模块化教学改革影响重大。文章通过探讨《信号与系统》与电子信息专业培养方案的关系,对该课程进行模块化设计、探讨模块在专业培养中作用、对模块能力进行分解、阐述本课程模块化教学举措,并从理论教学内容改进、实践
博士论坛 |
地方应用型本科高校师范类专业课程思政的探索与实践
摘 要:地方应用型本科高校是全国本科高校的主体,师范类专业肩负着培养社会主义接班人的重要使命,推进地方应用型本科高校师范类专业的课程思政工作具有重要意义。文章从明确人才培养目标和分类构建课程思政两方面,以泰州学院数学师范专业的课程思政工作实践为例,论述在地方应用型本科高校师范类专业课程中有机融入思政内涵,实现学生价值观塑造的实施路径和关键措施。 关键词:课程思政;地方应用型本科高校;师范专业
博士论坛 |
应用型本科人才培养视角下的课程体系建设
摘 要:棉花实验班作为农科类应用型本科人才培养模式改革的试点班级,在课程体系方面进行了构建。结果表明:(1)棉花实验班的课程体系总学分218.5,其中通识教育占总学分的37.30%,学科基础占17.85%,专业方向占20.82%,专业特色占3.20%,集中实践教学占20.82%;(2)课堂理论教学与实践教学学分比例为6.5:3.5;(3)通识教育81.5学分,占课堂教学学分的47.11%,专业课
博士论坛 |
高师《中国音乐史》课程思政教学实证研究
摘 要:王光祈是我国近现代著名音乐家,他是我国比较音乐学研究的先驱,也是采用进化论方法研究中国音乐史的第一人。本课教学,旨在围绕王光祈音乐人生和学术成就的解读,发掘王光祈的爱国主义精神及其对新时代音乐专业人才的价值启迪。 关键词:王光祈;音乐人生;学术成就;爱国主义 中图分类号:G642 文献标志码:A 文章编号:2096-000X(2021)14-0088-0
博士论坛 |
我国教育目的历史演变:特点与启示
摘 要:纵观中国教育发展历程,不同时期的教育目的具有鲜明的时代特征。对我国教育目的历史演变进行梳理,分析其特点,可以更好地把握教育目的演变规律,更好地将马克思主义个人全面发展学说、以人为本的教育目的观融合到当今教育目的中,不断满足新时代人才培养的需要。 关键词:教育目的;特点;启示 中图分类号:G640 文献标志码:A 文章编号:2096-000X(2021)1
教海探新 |
基于《环境工程制图与CAD》课程系列教材的混合式教学实践
摘 要:《环境工程制图与CAD》是各高校环境工程专业的重要专业课程,在学生继续学习深造和工作中都有着广泛的应用。文章分析了该课程教学过程中存在的问题,在大连大学教学团队和化学工业出版社联合出版的《环境工程制图与CAD》《环境工程设计图集》《环境工程设计案例图集》等系列教材基础上,对该课程进行了混合式教学改革与实践,并录制了该课程的在线教育资源。不仅能够真正提升学生对该课程的学习能力,还将在各高校
教海探新 |
“新工科”背景下高等教育机械类专业课程教学方法探讨
摘 要:随着科技的进步和经济的发展,社会对新型工程技术人才的需求日益加大,这就需要我国高等学校改变传统的工科培养目标和方式,以适应社会对新型工科人才的需求。文章以机械类专业课程教学过程为出发点,从教学目标、课程内容、教学模式、课堂教学规模、课堂教学方式、教学互动、课程项目教学和考核方式等方面对高等教育机械类课程教学进行了分析,以期对我国的高等教育发展与改革提供借鉴。 关键词:新工科;机械类专业
教海探新 |
基于应用案例和几何意义的线性代数教学研究
摘 要:文章讨论了在线性代数教学中引入实际应用案例和几何意义的重要性。在线性代数教学环节中给出应用案例和几何意义,有助于对抽象概念加深理解,提高学生分析问题和解决问题的能力。通过几个具体的应用案例解释了矩阵的数乘运算、矩阵乘法、逆矩阵、特征值和特征向量,并且给出了向量组线性相关性和线性方程解的几何意义的例子。 关键词:线性代数;应用案例;几何意义 中图分类号:G642 文献标志
教海探新 |
应用型转型中民族医药特色课程教学实践探讨
摘 要:建立一套切实可行的课程实习体系,是民族医药学科突出课程特点,也是向应用型转型的必由之路。通过对本学院课程实习的不断摸索,对民族医药学科的特殊性及课程实习的重要性进行了分析,提出了从课程组合实习、合理选择实习点及精心培养双师型人才等三个方面,探讨了民族医药学科课程实践的要点及所取得的成果,为民族医药学科的应用型转型提供了参考。 关键词:课程实习;应用型人才;双师型;教学实践 中图分类号
教海探新 |
过程控制课程教学中混合式教学模式的探索与实践
摘 要:针对过程控制课程内容多、学时少的问题,通过“翻转课堂”将部分理论教学内容以混合式教学方式进行,学生课前通过在线资源自学相关知识点并完成项目及测试,课上教师讲解重点难点,组织讨论并答疑解惑。经过两轮混合式教学的探索与实践,取得了初步成效。文章最后探讨了混合式教学的优势及实施中的问题,并对这种教学模式的推广实施给出了一些建议。 关键词:混合式教学;过程控制;翻转课堂;传统课堂教学;在线教学
教改新论 |
新时代高职思政课混合式教学改革创新理论维度分析
摘 要:高职院校混合式教学改革创新是新时代思想政治理论课(以下简称思政课)全面落实信息时代教学部署,凸显现代化教育发展趋势的新尝试;是思政课全面落实立德树人根本任务,守正创新建设的规律遵循和本质要求;是满足“00”后大学生的情感诉求和价值实现路径,“以学习者为中心”的课程改革创新新方向;是发挥传统课程与网络课堂协同发展的混合教学双优势,体现思政课教学服务最大值的必然性要求。 关键词:思政课;改
教改新论 |
信息化背景下大学英语混合式教学改革与实践
摘 要:信息技术与教育教学深度融合的教育背景下,大学英语教学需要提升内涵,实现教与学的范式转型。混合式教学为当前课堂教学改革提供了一种延续性创新思路。基于对混合式教学的内涵理解,以布鲁姆教育目标分类体系、掌握学习理论/认知负荷理论等为理论支撑,探讨大学英语课程混合式教学设计思路及实施过程,以期对大学英语改革提供一些经验借鉴。 关键词:大学英语;混合式教学;教学改革 中图分类号:G642
教改新论 |
以能力培养为导向的《信息科学基础》课程教学改革
摘 要:文章分析了《信息科学基础》课程教学存在的主要问题,结合我校学员培养目标的转型,以满足部队需求为目标,以创新能力培养为导向提出了具体的改革措施。实践结果表明学员的学习积极性显著提高,信息技术应用能力和创新能力明显增强。 关键词:信息论;编码理论;思维导图;教学改革;创新能力 中图分类号:G642 文献标志码:A 文章编号:2096-000X(2021)14
教改新论 |
基于医工融合背景下专业实践教学体系改革
摘 要: 以陆军军医大学生物医学工程专业为例,突出专业特色和创新点,将工学与医学互动互融,构建适合军民融合生物医学工程专业的教学模式进行深入分析。研究发现:生物医学工程专业以实践能力、思维能力和创新能力培养为重点,以学科为中心转向以学生为中心、社会需求为导向,按需施教,优化教学体系,培养具备有较强的创新能力和实践能力的“医工融合”的创新人才,更好地为未来实践和科研工作奠定良好的基础。 关键词:
师资·人才 |
环境工程专业人才社会需求分析及人才培养应对策略
摘 要:随着经济社会的快速发展和环境污染问题的日益凸显,国家和地方对生态环境保护问题日渐重视,环境工程专业人才的社会需求逐渐增加,社会对人才的培养质量要求越来越高。环境工程是典型的工程应用学科,高校环境工程专业肩负着为祖国培养环境保护高级专门人才的重担。文章以中南民族大学为例,分析经济社会快速发展对环境工程专业人才的社会需求。同时,通过分析民族院校学生特点和现存教学过程存在的不足,探索专业人才培
师资·人才 |
高校党委教师工作部的职能及其体制机制建设
摘 要:教育不仅是治国之本,也是育人之基。而在教育发展中,教师扮演着不可或缺的重要角色。我党一直高度重视教师队伍的打造和发展,并立足于现实情况提出诸多要求,为教师队伍合理、稳步、健康发展夯实了重要基础。全国高校思想政治工作会议召开之后,诸多高校设立党委教师工作部,该部门是在学校党委领导下,代表党委履行党管教师工作的职能部门。目的就是由党委直接抓教师思想政治工作,做好教师培养、培训及思想政治教育工
师资·人才 |
全员育人理念下高校学生自主管理育人模式探新
摘 要:建立健全“三全育人”机制是落实立德树人的根本要求,是大学生成长成才的时代新要求,是高等院校实现转型发展的客观要求。全员育人既是全面实施素质教育的必要举措,又是全面深化高校改革,提高人才培养质量的核心环节。在学校二级学院建立“学生院长”自主管理育人模式,充分吸纳学生参与学院建设与管理,有助于增强高校“三自”育人实效,从而推进高校二级学院民主科学管理和效能提升。 关键词:全员育人;自主管理
师资·人才 |
新时代高校管理育人的内涵与路径研究
摘 要:新时代开启了社会主义高校快速发展的新征程,面对新的方位、新的目标、新的使命,高校管理工作必须全面贯彻落实立德树人的根本任务,努力打造全员全过程全方位育人的新局面。辅导员作为开展大学生思想政治教育和日常管理工作的骨干力量,必须充分理解高校管理育人的时代内涵、任务和要求,增强辅导员职业的文化自觉和自信,通过创新且有效的路径关爱、引导、服务和教育大学生健康成长成才,帮助他们筑梦、追梦、圆梦,让
高校思政 |
中医整体观视域下的大学生思想政治工作“三全育人”探析
摘 要:大学生思想政治工作是一个系统性工程,强调“全员育人、全程育人、全方位育人”;中医整体观具有整体性、协同性、统一性的特点,与“三全育人”理念有着天然的契合性。针对“三全育人”实际操作中存在全员育人的协同性欠缺、全过程育人的统一性欠佳、全方位育人的整体性欠通等问题,提出中医整体观视域下的大学生思想政治工作“三全育人”对策:“脏腑相关论”对标全员育人的各守其责、协同育人; “形神相应论”要求全
高校思政 |
基于网格化管理的高校基层党建工作责任制落实研究
摘 要:高校基层党组织作为高校党的政治领导核心和战斗力基础,在实践中落实党建工作责任制对坚持高校社会主义办学方向和巩固党在高校中的领导地位发挥着举足轻重的作用。文章以湖南省高校基层党建工作为例,深入分析各高校落实基层党建工作责任制的现状,探讨网格化管理模式对落实高校基层党建工作责任制的必要性,最后思考如何构建资源共享、动态参与的高校基层党建工作责任制落实体系的单元网格,以期形成“校党委-院党委(
高校思政 |
新时代高校劳动教育融入思政课项目驱动教学的路径探析
摘 要:新时代是奋斗的时代,当代大学生是奋斗的主力军,高校思政课是培养德智体美劳全面发展、担当民族复兴大任时代新人、奋斗主力军的主干渠道。高校思政课教学在分析劳动教育现状的基础上,探索劳动教育与思政教育的结合点,开展“德”“劳”一体的项目驱动教学,能促进大学生的全面成长成才,增强思政课教学的思想性、理论性和亲和力、针对性。 关键词:劳动教育;思政课项目驱动教学;路径 中图分类号:G641
高校思政 |
课程思政在地理专业实践教学中的探索与运用
摘 要:加强课程思政建设是高校落实立德树人根本任务的重要举措。在地理科学专业实践教学中强化“课程思政”,不仅能够有效解决地理科学专业“培养什么人和为谁培养人”的问题,而且能够让学生在实践中增长智慧,在艰苦奋斗中锤炼意志品质。文章通过优化完善课程思政体系整体设计,深入挖掘地理专业实践教学中的思政元素资源,并结合天津大学地理科学专业进行实际案例分析,力求探索提高地理专业实践教学课程思政建设成效的有效
高校思政 |
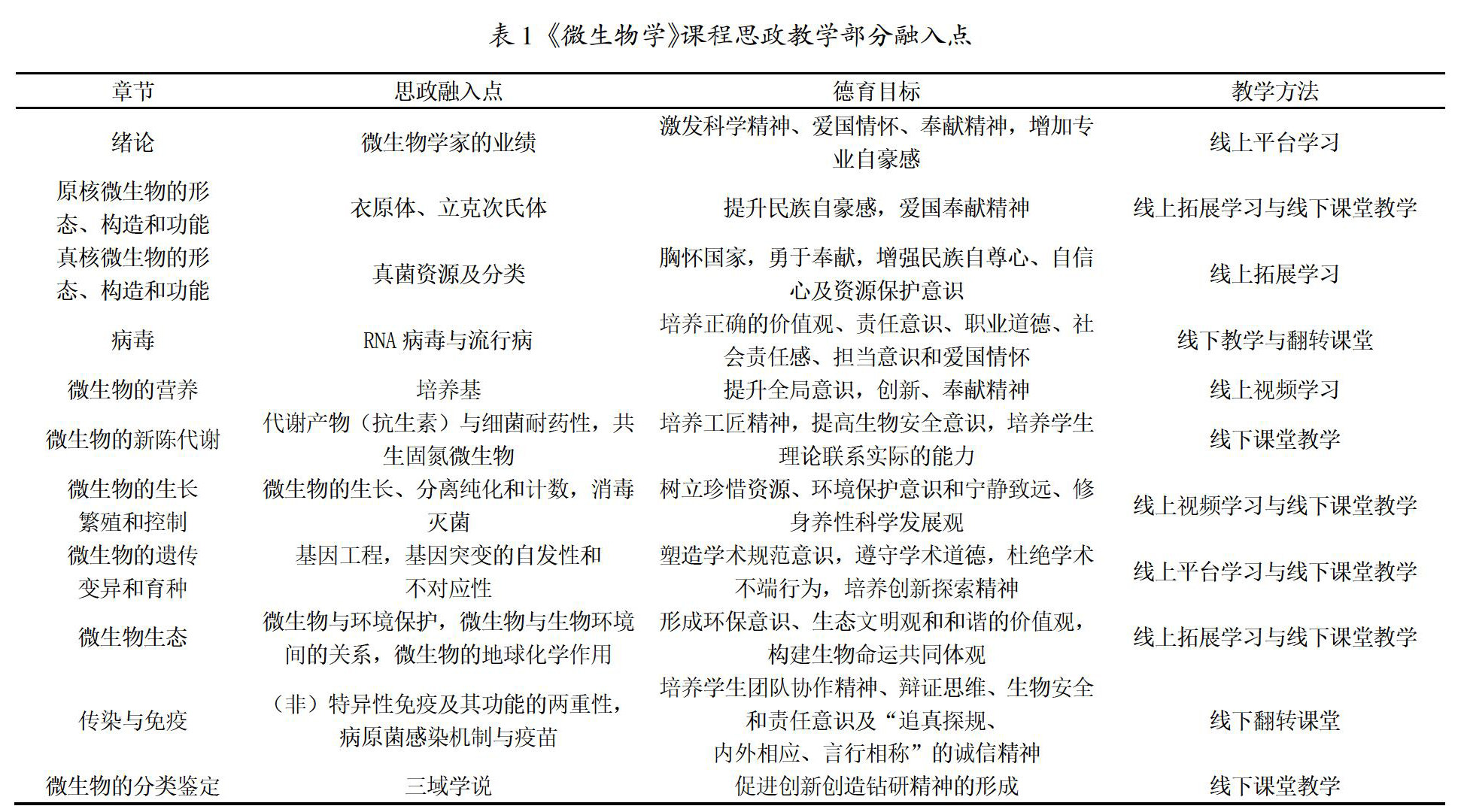
基于线上线下的《微生物学》课程思政的教学探索
摘 要:课程思政对高校落实立德树人、实现人才培养目标具有重要的意义。在专业课中进行课程思政改革有助于探究高校专业课程中育人功能的发挥。《微生物学》作为生命科学相关专业重要的专业基础课程,在生命科学知识体系的构建中具有重要作用。文章立足内蒙古农业大学《微生物学》混合示范课程改革的教学实践,对课程中蕴含的思政内容和切入点进行梳理,使课程思政元素贯穿于《微生物学》教学全过程,使知识传授与价值引领同行并
高职论坛 |
高职院校思政课培育工匠精神:维度与路径
摘 要:近些年,随着我国教育行业的不断改革和发展,培养学生工匠精神的问题逐渐受到人们的关注和重视。从马克思主义角度来看,职业的态度、人文的素养,以及专业的精神是工匠精神三大层次。我国高职院校在进行学生工匠精神培养的时候缺乏学校的重视及专业精神的支持等,从而导致工匠精神的培养受到影响。因此,为了能够更好培养学生的工匠精神就需要依靠技术和洼地理性,通过与思政课的教学来实现。 关键词:高职院校;思政
高职论坛 |
“三教”改革背景下探究式教学在《咖啡品鉴与制作》课程中的应用
摘 要:随着社会经济的发展,咖啡行业对具备良好冲煮理论,拥有扎实冲煮技术技能的咖啡人才的需求越来越大。职业教育侧重于实践技能和实际工作能力的培养,在“三教”改革背景下,结合咖啡冲煮技能与高职学生学习的特点,以探究式教学方法创设情境、分组引导学生自主学习、在实践中发现问题、重新审视练习过程,进行自我调整,达到掌握冲煮技能的教学目标。 关键词:“三教”改革;高职院校;探究式教学;咖啡冲煮技能 中
高职论坛 |
高职药学专业实践教学体系的构建
摘 要:在当今社会经济不断向前发展的形势下,人民生活水平越来越高,随之而来的就是人民追求的生活条件也越来越高,这就给我国基础民生行业提出了新的要求。在我国民生领域中,人民群众最为直接也最为迫切的就是对自身健康的追求,所以就需要相关专业的人才具备更高层次的专业素质和药学素养。 关键词:高职;药学专业;教学体系 中图分类号:G712 文献标志码:A 文章编号:209
调查·分析 |
地方高校师范生公共必修课“课程思政”实施状况调查研究
摘 要:“课程思政”是贯彻党的教育方针和落实立德树人根本任务的必然要求,对了解高校“课程思政”的实施状况具有重要的现实意义。调查研究发现,地方高校师范生公共必修课在“课程思政”实施中还存在着不少问题:实施范围不深入,师生观念不受重视;课程教学目标、内容单一,有碍“课程思政”实施;教学方法、评价传统等。基于这些问题,地方高校提升师范生公共必修课“课程思政”实施效果的策略应该是:深入宣传和教育,让“
调查·分析 |
法化学专业主要课程相关性分析
摘 要:法化学专业是培养政治过硬、业务精良、能够胜任基层公安机关工作的高素质应用型公安专门人才。其理论课程设置包括通识类课程和公安业务类课程,这些课程设置是否能够达到培养目标的要求,文章对2015级法化学专业毕业生所学的22门主要课程成绩运用Pearson系数法进行了相关性分析,结果表明大学物理、高等数学、生物化学、无机及分析化学,以及有机化学5门基础课与其他专业基础课及专业核心课的Pearso
调查·分析 |
大学英语网络课程学习焦虑现状调查与对策研究
摘 要:目的:调查大学英语网络课程学习焦虑现状,探究大学英语网络学习焦虑形成机制,提出针对性的解决措施。方法:对42所高校437名大一学生进行问卷调查,使用SPSS 21.0统计软件分析数据,探究大学英语网络课程学习焦虑现状及影响因素。结果:统计分析结果表明,46.79%的大学生存在大学英语网络课程学习焦虑情况;男女生大学英语网络课程学习焦虑值差异有统计学意义(P<0.05);农村、城镇生