期刊详情
查看往期
期刊目录
2021年09期
前沿探讨 |
对汽车技术管理工作的分析
摘 要:汽车的运用在学校和社会上进行开展,为了在汽车的使用上出现更加专业的管理者,汽车运用的重要组成是汽车的技术管理工作,技术管理负责使车辆进行运输等工作,需要对汽车进行科学的管理,来进行汽车技术的检查和保护,保证汽车的正常运输且能够增强安全性,节省能源的消耗,充分的利用汽车技术进行工作。为了保证环保,汽车的运行应减少有害气体的排放污染环境,对社会的环境发展带来帮助。 关键词:汽车 技术管理 工
前沿探讨 |
协作机器人在发动机总成线螺栓拧紧装配中的应用研究
摘 要:人机协作机器人具有成本低、安全性好、柔性高、精度高等优点,被逐步引入到传统的汽车制造领域,在提升制造效率的同时,大量节约人工成本。本文基于丹麦优傲人机协作机器人,设计了一种高效的发动机总成线螺栓的拧紧方案,并首次用于北京奔驰移动式发动机总成线,取代传统人工手持电动工具拧紧的模式,完成移动式发动机总成线的螺栓拧紧过程,实现了人与机器共享工作区域的人机协作生产方式。以较低的改造成本,降低了发动
前沿探讨 |
汽车生产线上摩擦式传动输送线的应用
摘 要:本文重点针对汽车生产线摩擦式传动输送线的具体应用展开了全面分析和研究,介绍了摩擦式传动输送线的具体结构过程以及工作原理,同时对摩擦式传动输送线的具体应用进行了全面分析,以此来全面提高汽车生产线的整体工作效率和稳定性,实现汽车生产企业的良好经济效益和社会效益。 关键词:汽车生产线 摩擦式传动输送线 应用 Application of Friction Transmission Line
前沿探讨 |
智能自动化技术在汽车工程中的应用
摘 要:作为主要交通工具,汽车的安全和舒适性向来受到重视,为满足消费者的相关要求,智能自动化技术近年来开始大量应用于汽车工程领域。基于此,本文将围绕现代智能化技术要点进行研究,简单探讨其在汽车工程中的应用,并结合可拓切换控制方法深入探讨智能自动化技术在智能驾驶汽车时的应用价值,结合具体的实验能够确定,可拓切换控制方法能够较好保证汽车的工况适应性和控制精度。 关键词:自动化 汽车工程 Appli
前沿探讨 |
中国新能源资源基础及发展前景展望
摘 要:随着时代的发展,我国的经济水平和科技水平有了进一步的提升。我国是一个人口大国,各项自然资源的人均占有量都普遍较低,我国传统的能源消耗就是煤炭,煤炭的生成需要耗费大量的时间,在燃烧过程中还会对自然环境造成一定的影响。目前,世界各国都提高了对新能源开发利用的重视程度,时至今日,煤层气、油砂、页岩油、地热等新能源已经在部分国家进行了开发利用,取得的效果是比较明显的。我国对于新能源资源的开发利用也
前沿探讨 |
基于流体计算力学的T型管流场性能研究
摘 要:为了获得三种T型管的输送能量耗散和管道冲击情况,本文利用流体计算力学仿真软件,研究了三种T型管模型的空气输送过程,分析了五种流场入口速度下的管内总压分布分布情况,对比仿真结果得出直角T型管道模型的管道冲击和能量耗散较小但支管溢出量较大,而球形T型管模型的支管溢出量较小但是能量耗散较大,圆角T型管模型的管道冲击、能量耗散和支管溢出量介于二者之间,本文仿真结果为流体输送管路系统中的T型管选择提
前沿探讨 |
汽车EPS热保护机理浅析
摘 要:实际工作中,电动助力转向系统(以下简称EPS)热保护策略设置不合理,会导致出现诸多故障问题。本文深入研究不同供应商的EPS热保护策略,并基于某车型在实际工作中出现EPS助力电机失效,致EPS失去助力的问题,结合实车测试对热保护策略进行修订,从根本上解决热保护策略设置不合理导致的无助力问题。 关键词:电动助力转向系统 控制器 电机 热保护策略 Analysis on the Therma
前沿探讨 |
浅谈汽车感知质量评价
摘 要:汽车工业发展到现在已有百余年的历史,美国、日本等汽车企业在全球汽车市场中占据着举足轻重的地位。随着国内车企的强势崛起,汽车行业的竞争程度日益加剧,原来的质量管理模式已难以全面有效地满足社会发展需求,也难以促进车企改进和创新。在新时代发展环境下,应加强对市场的深入探讨和细致研究,准确合理地把握客户需求,坚持以客户为基础的感知质量管理模式,以此在准确把握市场命脉的基础上扩大市场份额,促进企业创
前沿探讨 |
FF总线控制系统的仿真与分析
摘 要:利用MATLAB/Sinulink软件中的Stateflow工具箱,搭建基金会现场总线控制系统的仿真平台。通过此仿真平台,对FF总线系统性能进行分析,分析结果与FF总线通信特征相一致,验证了仿真模型的可行性,此模型可以为协议的改进提供理论基础,更为实际工程应用提供指导。 关键词:控制系统 仿真 分析 Simulation and Analysis of FF Bus Control S
前沿探讨 |
关于货物与服务采购综合评分法的合理运用
摘 要:综合评分法在货物与服务采购工作中均被得到广泛运用,国家在法规中均提出明确的规范。但在实际运用中,大多数采购单位对法规解读不够深入,导致最终结果往往不尽如人意。本文将结合法规要求及案例,分析综合评分法在运用中需要注意的地方。 关键词:货物与服务采购 综合评分法 价格评分 基准价 Reasonable Application of Comprehensive Evaluation Meth
前沿探讨 |
国内智能网联汽车操作系统发展现状与前景
摘 要:智能网联汽车是近些年出现的新汽车产品概念,经过一段时间的研发,此类汽车产品展现出了巨大的潜在价值,因此在我国成为了汽车工业发展转型的主要方向。而操作系统更是此类汽车产品发展的重中之重,该系统关系到此类汽车的性能、安全性与未来发展走势等多个方面,因此本文为了了解国内智能网联汽车操作系统的发展现状与前景将展开研究,阐述智能网联汽车操作系统基本概念、发展现状与未来前景。 关键词:智能网联汽车
前沿探讨 |
浅谈我国新能源发展现状及前景
摘 要:随着我国的工业化越来越完善,拥有了世界上第一个完整的工业产业链,我国对能源的需求也越来越迫切,因此我国就急切的需要发掘和利用新能源,这样就可以很好地避免人们过度的利用传统的能源,从而对地球造成不可逆的伤害。在当前越来越严峻的环境形势之下,新能源具有低污染、使用清洁、方便以及可再生的优点,因此本文通过了解以及分析我国的新能源发展的现状从而开展了对于新能源的前景的研究,希望以此来对我国的新能源
前沿探讨 |
广西林业类事业单位公务用车服务社会化改革探究
摘 要:经过本轮公车改革之后,广西林业类事业单位取得了喜人的成绩。配备不合理、使用效率低等现象得到了明显改善,公车私用的问题得到了有效遏制,但长期以来存在的车辆管理与运行成本偏高的问题仍未彻底消除。有鉴于此,本文就广西林业类事业单位公务用车运行与管理的各项成本进行分析,以公车改革社会化服务为视角,就广西林业类事业单位公车改革进入深入探索,以期为林业类事业单位公车改革提供有益借鉴。 关键词:林业类
前沿探讨 |
新时期国企政工工作的职能定位与模式创新探讨
摘 要:经过实际研究之后发现,以往使用的政工工作方式没有离开思想政治工作的核心方向,但是产生的效果却并不令人满意。站在某种意义上来讲,强调思想意识的方式可以更好的提升矛盾解决效果,因此未来需要站在落地效应的基础上进行加强。首先需要注意能够在目标分析和目标协同的角度上挖掘新时期的工作内在需求,从而发挥出更好的工作效果。本文主要针对于国企政工工作的职能定位和模式创新进行分析,从而提出更好的发展方向。
汽车教育 |
智能网联汽车技术与标准发展研究
摘 要:随着社会的进步,汽车行业也迎来高速的发展,在汽车制造行业中,计算机网络,通讯技术,以及人工智能等先进的技术得到了广泛的应用。这对于人们的出行将是一个跨时代的改变。但是对于中国而言,智能网联汽车是一项新的技术,尚未达成生产技术和标准的统一化与规范化。这就使加强该技术与标准发展研究成为了当下的重要课题。 关键词:智能网联汽车 汽车技术与标准 发展研究 Research on the Dev
汽车教育 |
“一带一路”背景下湖南职业教育国际化发展现状分析
摘 要:“一带一路”背景是我国职业教育国际化发展的重大机遇,“一带一路”的倡议使我国更加注重技术技能型人才的培养,以培养全能型人才为基本目标。随着世界经济的迅速发展,经济出现了全球化的趋势,所以我国的教育必须要遵循这一趋势,对教育进行适当的改革,使人才的培养向着国际化的方向发展,努力推动科研人员的交流和沟通,推动高端的合作,促进学生的全面发展,开拓学校的全球化发展事业。本文讲述了“一带一路”背景下
汽车教育 |
VR模拟实景在汽车教育领域的应用探讨
摘 要:现代社会科学技术发展迅速,VR模拟实景技术不断发展并被逐渐运用到各个领域,为我们现代社会生活带来了更多的便利。可以看出VR的成熟应用期即将到来,尤其在汽车行业,为汽车行业发展中包括汽车设计、汽车销售、售后服务、汽车教育等各个环节带来了新的改变。本文主要围绕VR模拟实景技术在汽车教育领域的应用展开探讨,旨在探讨VR虚拟实景技术在汽车教育领域应用的更多可能性。 关键词:VR模拟实景 汽车教育
汽车教育 |
试论面向社会需求职校德育教育模式
摘 要:现阶段的职校教育工作中,德育教育是当前重点的教学内容之一,其对于学生的成长以及教育行业未来的发展均具有非常重大的影响。文章基于此,先对职校教学中有关德育教育的重要性进行了简要分析,而后总结了职业教育过程中关于开展德育教育的基本原则,进而详细阐明了有关职校教学过程中开展德育教育的具体措施。 关键词:职业教育 德育教育 面向社会 On the Moral Education Mode of
汽车教育 |
汽车检测与维修专业生产性实训基地建设的几点思考
摘 要:高等职业院校肩负着培养新时代高素质技术技能人才的重任,复合型人才的培养离不开高水平的实训基地建设。生产性基地的建设促进了产教融合,在人才共育、过程共管、成果共享、责任共担方面发挥着重要意义。本文阐述了汽车检测与维修专业生产性实训基地的功能,分析了基地建设中存在的几点问题,并给出了应对策略。 关键词:高职院校 生产性实训基地 产教融合 Some Thoughts on the Const
汽车教育 |
高职院校电工电子课程改革探索
摘 要:电工电子这门课程实质上是一门非常实用,操作性非常强的课程。但是就目前的形势来看,高职院校的教学现状存在诸多弊端和不足。尤其是传统教学的方式不利于培养学生的实践能力,所以需要对电工电子课程的的授课方式进行改革。为了不断提升教学质量和培育新型社会人才,本文主要探讨了为什么需要进行高职院校电工电子课程改革以及如何进行改革。 关键词:高职院校 电工电子课程 改革 Exploration on
汽车教育 |
以雷锋精神为思政载体的课程思政教学设计与实践
摘 要:教育部关于印发《高等学校课程思政建设指导纲要》的通知中指出,全面推进课程思政建设,就是要寓价值观引导于知识传授和能力培养之中,帮助学生塑造正确的世界观、人生观、价值观,这是人才培养的应有之义,更是必备内容[1]。雷锋精神是社会主义核心价值观的生动体现,并且还在实践中不断丰富和发展着。该文以汽车类专业课程中的《起动系统不工作故障检修》项目教学为例,将雷锋精神作为课程思政的载体,融入到课程教学
汽车教育 |
新媒体时代大学生思想政治教育的机遇、挑战及应对
摘 要:新媒体充斥着当代大学生的物质和精神世界,大学生思想政治教育工作也面临着全新的机遇和挑战。具体表现为多元化的信息来源冲击大学生的价值认同,碎片化的信息传播方式影响大学生的思维方式,开放化的信息技术助力大学生综合素质的发展,片面化的信息理解能力制约大学生心理成长的速度,虚拟化的信息场域充斥着大学生的精神世界。大学生网络思想政治教育工作要以此为契机,积极应对新媒体时代的的机遇和挑战,探寻卓有成效
汽车教育 |
项目管理沙盘模拟教学实践探索
摘 要:高校教学中,教师通常采用多媒体教学,但是课堂效果并不理想,这种现象与教师的授课无趣有直接关系。工程类课程大多是实践性非常强的科目,学生听不懂,没有概念,没有想象,所以引发此现象。以我校土木工程专业学生课堂引入沙盘实践项目为例,模拟项目的全过程管理。学生通过策划、实施等活动感受项目过程,学习管理技巧,提高动手能力,并且加强团队意识。通过教学改革,沙盘实践取得了比较好的效果,提出后续推广计划,
汽车教育 |
中职汽车专业的改革与探讨
摘 要:改革开放以来,我国社会经济有了很大的发展和进步,职业教育在新的形势和背景下,所占的地位也逐步呈现出上升趋势。同时在国家的重视和推动下,中职教育的发展也在逐步前进,呈现一个良好的趋势。然而国内汽车运用与维修服务专业建设起步较晚,相对于其他的一些专业还是个新生事物,因此对中职汽车专业的改进和人才的培养却成为了一个难题,本文将通过对中职汽车专业进行合理的分析评估并提出一些有价值的方案。 关键词
汽车教育 |
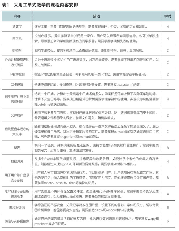
高职院校《Python程序设计》课程中基于工单制的教学模式探索
摘 要:高职课程应该以实践为导向,需要改善传统教学中重理论,轻实践的问题。工单式教学模式相比项目式、任务式进一步加深了对实践能力的重视。本文探讨了对于《Python程序设计》这样的基础课程采用工单式教学存在哪些困难,并针对性的设计了合理的工单式教学内容。 关键词:高职教育 工单式 Python Exploration of Teaching Mode Based on Work Order S
汽车教育 |
行动导向教学法在二手车鉴定与评估课程教学中的思考
摘 要:二手车的鉴定与评估是当前高等院校汽车电子技术专业中的重点课程之一,也是学生们所需要掌握的基本技能之一,在教学的过程中,该方面的内容是需要教师与学生重点关注的。行动教学法是一种综合性的教学方法,应用在该课程教学中有着非常良好的效果,本文立足于课程教学实际,重点分析了行动导向教学法在二手车鉴定与评估课程教学中的应用。 关键词:行动导向法 二手车 鉴定 评估 课程教学 Thinking of
汽车教育 |
现代信息技术下《NX三维机械设计》课程教学模式改革探索与实践
摘 要:当前社会信息技术的快速发展为开展信息化教学提供了有利条件,现代信息化技术的应用为提升人才培养质量和促进教学效率起到了至关重要的作用。目前,高职院校的信息化教学应用还不够深入。本文以NX三维造型设计课程为例,进行信息化教学模式的探索与研究,为高职信息化课程改革提供参考和借鉴。 关键词:信息技术 NX三维机械设计 教学模式 Exploration and Practice of Teach
汽车教育 |
技师学院机械类专业中德合作办学的探索
摘 要:本文从加强机械专业方向性、加强中德双语教学以及提升教师专业素养等几个方面阐述了我院在中德合作办学过程中如何提升教学效果、全面培养学生素质能力,同时探索了中德合作办学中产生的问题以及处理方式。借由中德合作办学的教学模式,有助于提升职业化教学的新方向,满足技师学院对于专业技术人才培养方面的市场需求。 关键词:中德合作办学 机械专业 教学方法 Exploration of Sino-Germ
汽车教育 |
项目教学法在中职汽车运用与维修专业中的应用分析
摘 要:中职是新时代面向社会各界培育优质人才重要教育机构,如何在教改过程中提高育才质量,成为中职院校需思考与解决专业发展问题之一。其中,项目教学法作为典型以学生为主的育人形式,由教师引领学生自主完成项目式学习任务,在实操过程中掌握知识技能并得到个性化发展,项目教学法育人优势可见一斑。本文通过探析项目教学法在中职汽车运用与维修专业中的应用方略,以期提高中职院校专业育人质量。 关键词:项目教学法 中
汽车教育 |
走向深度学习发展汽修专业核心素养
摘 要:在我国工业飞速发展的大背景下,不论是汽车的制造水平,还是配件的完善程度都得到了显著的提升。这与对外国零件的引入及技术的吸纳有着直接关联,随着工艺水平的进步,在一定程度上推动了汽修人员的专业核心素养的发展。因此,为满足汽修专业长远发展的需要,对汽修人员的专业技能及核心素养有着更为严苛的要求,以提高汽修水平,以便应对汽修领域中出现的各种问题。为了达到这一高度,满足当代人们对于汽修的真实需求,走
汽车教育 |
中职汽修专业应对新能源汽车产业发展的教学研究
摘 要:在社会快速发展背景下,社会车辆保有量也在不断增加,因此,社会对汽修专业人才需求也越来越大。中职汽修专业在培养专业的汽修人才方面发挥着重要的作用。新时代背景下,我国汽车产业发展也发生了巨大的变化,现如今新能源汽车成为了汽车产业发展的新趋势,且新能源汽车也是我国绿色环保发展理念下的必然方向。在新能源汽车产业发展背景下,就对汽修专业人才提出了新的要求。原来传统汽车相关教学理念和方法显然不再适应现
汽车教育 |
探讨《电气控制线路安装与检修》的教学改革
摘 要:随着社会职业需求的不断变化,行业内逐渐兴起的电气技术应用领域也越来越需要专业对口的电工类人才。本文从《电气控制线路安装与检修》的教学改革进行了探讨和分析,希望能够为更多电工类专业的学生带来课程教学上的新思路和新方法。 关键词:电气控制 线路安装 检修 教学改革 Discussion on the Teaching Reform of “Electrical Control Circui
汽车教育 |
虚拟仿真技术在汽车检测与维修技术专业实训教学中的应用研究
摘 要:在汽车产业不断发展的过程中,行业竞争也是越发激烈,其中也推动了汽车技术的迅速发展,对汽车的维修和售后保养等方面也提出了更高的要求。我国高职院校的汽车检测与维修技术专业由于多方面的因素影响,无法有效保障实训教学整体质量和效果,并且该专业培养出来的人才无法有效满足汽车产业的实际需求,因此在汽车检测与维修技术专业实训教学中必须发挥和利用虚拟仿真技术的重要作用。本文主要是针对虚拟仿真技术在汽车检测
汽车教育 |
校企合作模式下的新能源汽车技术专业教学模式的创新
摘 要:新形势下,随着时代和社会的发展,环境问题越来越凸显,为了改善能源紧缺的问题,新能源汽车技术就呈现到了众人的视野当中。在汽车行业发展和创新的历程中,不仅需要引进大量的技术性人才,还需要为汽车行业的发展注入源源不断的动力。同时新型技术的出现,也意味着新型人才的需求。此时就需要在校企合作的基础上,对专业教学模式进行有效的创新。因此,本文首先提出了需要探究的主要内容,之后,结合现状,针对性的制定出
汽车教育 |
混合式教学模式及综合成绩评定的探索与实践
摘 要:近几年,在互联网的影响下,线上线下混合式教学模式逐步走进高职院校,而如何用好线上线下混合教学模式是每一个高职院校教师必备技能。本文通过分析线上教学的特点和线上线下混合式教学模式的必要性,结合《民航概论》课程为例,探索线上线上教学模式的应用步骤及注意事项以及综合成绩的评定。 关键词:线上教学 线上线下混合式教学模式 综合成绩评定 Exploration and Practice of B
汽车教育 |
新能源汽车检测与维修专业“教师,教材,教法”改革实施问题与策略
摘 要:进入21世纪后,科学技术快速发展,高级技工学校的教育发展和社会经济的发展有些距离,高技术的人才在高级技工学校得不到及时的培养,这对社会经济和企业造成了严重的阻碍,而造成此现象的主要原因是传统的教学理念仍未摒弃,高级技工学校培养出的学生不能达到社会发展人才的要求。因此实施三教一体化迫在眉睫。笔者以以广西商贸高级技工学校为例,在新能源汽车检测与维修专业探究了“教师,教材,教法”改革实施问题与策
汽车教育 |
如何提高中职汽修专业实训课的教学效果
摘 要:中职教育作为现代教育事业当中的一个重要组成部分,能够在教育教学阶段,确立培养技术性人才的指导目标,并可以真正结合企业的人才需求,培养真正具有专业能力与素质的技术人员。而中职汽修专业作为现阶段社会需求量较大的行业,则更需要教师在开展实训课的教学过程当中,切实注重学生实际操作能力的培养,帮助学生掌握更多实用的工作技巧,以此不断满足毕业之后企业的招聘需求。本文能够深度剖析中职汽修专业实训课的教学
汽车教育 |
课程思政的素材挖掘、内容组织与教学实践
摘 要:根据“课程思政”示范课程建设要求,从人才培养目标出发,分析课程中包含的思政教育元素类型,深度挖掘课程中蕴含的思想政治教育元素。以PDCA循环提升教学质量为理念,进行课程教学设计,制定课程思政具体实施方案。更新教学内容,创新教学方式,将思想政治教育贯穿于教育教学全过程,实现人才培养目标。 关键词:课程思政 光纤光缆制造 思政素材 教学设计 Material Mining, Content
汽车教育 |
高职院校专业课教师“课程思政”探究
摘 要:“课程思政”旨在使高职课程中的思想政治教育功能得以充分发挥。实际教学过程中,教师要明确自己肩负的责任,有效地在日常教学过程中渗透思政内容,促进思政教育贯穿学生学习的全过程,实现育人目标。高职专业课程教学中,教师创新教学,改革教学模式,实现“课程思政”教育,对于提高高职院校教育教学价值具有重要意义。因此,在高职院校专业课程教学过程中,教师必须通过“课程思政”对高职学生进行全面的思想政治教育,
汽车教育 |
1+X证书制度背景下课证融合教学改革实践研究
摘 要:在1+X证书制度背景下,构建课证融合的教学改革是推行证书制度试点工作要求的一项重要措施,《数控铣床操作与编程》是数控技术专业的一门核心职业技能课程,学生能否考取数控铣加工的专业技能证,需具备满足相关专业知识与技能及职业能力素养。本课程实例采用课证融合教学改革模式,重构教学内容,将教学目标与职业技能考证目标相融合,教学内容与考证大纲要求相融合,结合职业素养思政教育贯穿整个教学过程。通过实践证
汽车教育 |
高职院校就业困难大学生就业意向调查分析
摘 要:针对无锡工艺职业技术学院离校未就业大学生就业难的情况,本文对就业困难大学生的就业意向进行调查分析,提出了精准就业帮扶措施,以期促进高职院校就业困难大学生更加充分更高质量就业。 关键词:高职院校 就业困难 就业意向 Investigation and Analysis of Employment Intentions of College Students with Employment
汽车教育 |
新工科背景下车辆工程专业实验教学改革策略研究
摘 要:本文主要以新工科背景下车辆工程专业实验教学改革策略研究为重点进行阐述,首先分析车辆工程专业实验教学存在的问题,其次从革新实验教学思想,构建完整的实验教学课程结构、优化管理与运行机制,为人才培养提供保障、整合教学模式,落实实验项目选修制几个方面深入说明并探讨新工科背景下改革与创新车辆工程专业实验教学体系的思考,旨意在为相关研究提供参考资料。 关键词:新工科 车辆工程专业 实验教学 改革策略
汽车教育 |
现代学徒制在高职汽修专业中的有效应用
摘 要:随着社会的不断发展,社会对人才的需求变得越来越多,要求也逐渐提高,想要在激烈的竞争中占有一席之地,已经成为现阶段学生发展的重要内容。现代学徒制最为一种传统的学习制度,跟随科技发展的脚步,也开始不断进行改革,与社会发展相适应。本文简单分析现代学徒制在高职汽修专业中的应用。 关键词:现代学徒制 高职汽修专业 应用 方法策略 The Effective Application of Mode
汽车教育 |
浅谈现代学徒制在汽车检测与维修技术专业中的应用
摘 要:高职汽车检测与维修技术专业采用现代学徒制的人才培养模式能够最大范围的实现产教融合和校企合作,对学生实际动手能力的提升也有着非常重要的作用,当然在实施过程中还是会遇到了一些问题和阻力,这就要求院方和企业积极探讨,不断探索,寻找一条适合的路线。这样汽车检测与维修技术专业现代学徒制的进行才可以真正达到目的,实现学校、学生和企业的“三赢”。 关键词:现代学徒制 汽车检测与维修技术专业 校企融合
汽车教育 |
网络教学模式下信息技术教育教学改革的策略
摘 要:随着我国科学技术的发展,社会形态发生改变。新的社会形态下,为满足社会需要,教育开始改革。革新后,教育体系更加重视教育教学的更新与进步。新时代下,社会形态日新月异,信息技术、网络技术等快速更新迭代。新社会人才定义发生改变,知识本身不再具有核心竞争力。基于此,教育教学亟需新颖的教学模式完善传统教学。以基于现今网络教学时代,实现信息技术教育教学的深度融合,达到教育教学与时俱进,利用科学技术提高教
汽车教育 |
发展型资助对于高校学生资助精准资助育人工作的启示
摘 要:发展型资助是在总结以往资助工作经验和不足的基础上而发展出的新型资助模式,是对脱贫攻坚工作的积极回应,有助于更好实现精准资助育人的目标。发展型资助模式更新了学生资助的话语体系,扩宽了学生资助的内涵外延,深化了学生资助的根本目标。本文对如何实现发展型资助提出了若干建议。 关键词:发展型资助 精准资助 育人 The Enlightenment of Developmental-oriente
新能源汽车 |
汽车新能源以及节能技术的应用分析
摘 要:随着我国社会经济发展水平的不断提高,人民群众的消费能力显著提高,汽车不再是一部分人专有的奢侈品,而变成了很多人都能拥有的生活必需品。近年来,我国的汽车总量逐渐增加,废气排放量也相应增加,致使环境污染问题日益严重,最终导致城市居民的生活质量严重下降。 关键词:新能源汽车 节能环保 混合动力技术 Analysis of the Application of New Energy and E
新能源汽车 |
关于VR技术在新能源电动汽车拆装试验中的应用
摘 要:当前国家正致力于推进新型能源体系建设,新能源汽车相比传统汽车在能源耗费量上具有明显的优势,产业上升空间较大。本文主要介绍VR技术在新能源电动汽车拆装试验中的应用价值及应用要素,并从设备准备、技术支持、系统分析和科学校验等角度探究VR技术在新能源电动汽车拆装试验中的应用路径,旨在进一步扩大新能源电动汽车的产业规模,促进行业现代化发展。 关键词:VR技术 新能源电动汽车 拆装试验 设备准备
新能源汽车 |
基于动力蓄电池回收利用的新能源汽车产业绿色低碳发展路线分析
摘 要:2020年9月22日,习近平主席向国际社会庄严承诺,提出中国碳排放2030年达到峰值、2060年实现碳中和的战略目标。汽车产业碳排放一直占据较大比重,如何在大力发展新能源汽车产业的同时落实碳中和相关举措成为十四五期间重要方向。我国新能源汽车动力蓄电池回收利用已基于生产者责任延伸制度构建了全生命周期溯源管理机制,本文将结合我国动力电池回收利用现状及发展趋势,重点分析欧洲新电池法规中碳足迹及再
新能源汽车 |
浅谈氢燃料电池汽车的现状及发展趋势
摘 要:石油资源的日益减少和汽车尾气的过度排放迫使汽车行业需要寻找新出路。各国都在致力于研发能够替代传统燃油的清洁燃料,以减少对石油资源的过度依赖和汽车尾气的过度排放。新能源汽车的出现给学者们的研究带来了新希望。而新能源汽车中的氢燃料电池汽车作为动力足、无污染的一类电动汽车,是未来新能源汽车的发展方向。本文通过对氢燃料电池汽车的现状及发展趋势进行分析,对调整我国的能源消耗占比、实现氢燃料电池汽车的
新能源汽车 |
新能源汽车动力电池应用现状及发展趋势
摘 要:新能源汽车主要就是利用非常规性或者是常规性的车用燃料、新型的动力设备等当做是动力来源,综合性的进行动力控制,合理应用驱动技术,形成带有先进技术原理并且使用全新技术、全新结构的新型汽车,目前在新能源汽车方面已经开始开发利用可燃冰能源、核能与页岩气能源、风能等等,最为深入的就是电能方面。下文就分析新能源汽车动力电池的应用现状、种类,提出未来的发展趋势,旨在为系能源汽车的动力电池良好开发运用等提
汽车设计 |
一种共差模信号分离器设计
摘 要:本文设计了一款基于射频变压器的共差模信号分离器,针对射频变压器在高频区域隔离度不够的缺点,引入差模滤波电容以及共模扼流圈从而提高了在高频区域的性能。首先通过电路仿真分析了该装置的可行性,之后组装装置进行了实物测试,证明了该分离器对共差模信号分离的有效性。 关键词:电磁兼容 共模信号 差模信号 信号分离器 A Design of Common Differential Mode Sign
汽车设计 |
汽车蓄电池剩余电量快速测量方案设计
摘 要:在新能源汽车中,汽车蓄电池的电量直接决定着汽车的续航能力,随着新能源汽车的快速发展,对汽车蓄电池的剩余电量进行快速检测越来越重要。本设计通过对电流进行采样,来实现蓄电池的剩余电量进行快速检测。这不但要求蓄电池大电流的放电,还要求放电的电流尽可能恒定。所以,该设计使用恒流源放电电路来实现恒定放电。其具有结构简单,调整方便的优点。该恒流源放电电路,使放电的电流基本恒定,确保了剩余电量测量的精确
汽车设计 |
浅析新能源客车电动空调选型设计对整车主要性能的影响
摘 要:绿色环保科技快速发展,汽车行业顺应能源产业的发展趋势,开发新能源客车。新能源客车改变了传统汽油、柴油能源供给的方式,对整车实施新能源可持续发展。从能源的实际应用背景要求出发,深入分析电动客车的特殊性和应用方式,以快速的提升新能源客车产业市场的快速发展。本文将以新能源客车电动中的空调选型设计发展思路为标准,从整车的性能发展要求出发,分析新能源客车的电动空调选型和设计方式,结合空调开发的新要求
汽车设计 |
在艺术设计视角下的汽车内饰设计的研究方法
摘 要:随着我国汽车行业的迅速发展,生产商与消费者越发注重汽车的整体造型设计,而汽车内饰是整车造型的重点部分。除了体现出汽车的美学功能外,还可以让乘坐者获得舒适、便捷和美观的体验。基于此,文章从艺术设计的角度出发,首先阐述了以感官质量为中心进行汽车内饰造型设计的意义,进而分析了基于艺术设计汽车内饰造型设计开发流程,最后总结了基于艺术设计的汽车内饰造型设计思路,通过上述分析来实现内饰设计工程与艺术的
汽车设计 |
一种胶管绕带设备的绕带动作设计
摘 要:分析企业胶管产品的手工绕带过程,分解绕带工艺动作,对其中关键工艺动作进行机械传动设计和电气控制设计。设备研制成本低,操作简单方便,提高了企业胶管生产质量和效率。 关键词:绕带 动作标准 机构设计 控制设计 研发胶管自动绕带设备 The Design of the Winding Action of a Rubber Hose Winding Equipment Xu Weiguo
汽车设计 |
中国传统美学应用于汽车造型设计的思考
摘 要:汽车造型设计持续发展,结合中国传统美学形成本土化、完善化的设计模式。将中国传统美学应用于汽车造型设计中有利于增加汽车造型设计的创新价值、本土化价值与消费市场价值。本文通过对中国传统美学应用于汽车造型设计的价值和途径进行深层次分析,以期为汽车造型设计行业提供发展思路。 关键词:中国传统美学 汽车造型设计 本土化 Thinking on the Application of Chinese
汽车设计 |
中国传统文化元素在汽车内饰设计中的应用研究
摘 要:汽车是世界第二次工业革命的主要成果,其诞生成为了人类进入电气化的主要象征。全球化促使民族大融合,观念相互流通,促使汽车文化趋向于“同质化”状态。如何从这种“同质化”环境中出来,向“异质化”道路迈进是中国汽车设计师必须考量的重要内容。汽车内饰设计师不仅肩负着设计出符合大众审美标准的汽车内饰,还有传递设计思想,传播中华民族文化的重要责任。由此,本文重点探究了中国传统文化元素在汽车内饰设计中的应
汽车设计 |
一种工业机器人打磨工作站的控制系统设计
摘 要:本文设计一种工业机器人的打磨工作站控制系统,打磨产品为风机机壳,从总体方案的设计,设备间的通讯设计,PLC程序几方面进行了阐述。 关键词:打磨 工业机器人 控制系统 Design of the Control System of an Industrial Robot Polishing Workstation Li Hao Abstract:This article design
汽车设计 |
充电桩现场安装施工流程设计
摘 要:充电桩是电动汽车等充电交通工具的重要配套设施,建设良好的充电桩设备,不仅是新能源汽车发展的前置条件,更是城市实现绿色发展的重要途径。本文分析了当前充电桩安装中存在的主要问题,对充电桩安装的总体流程进行了设计,具体阐述了安装前的准备、线管敷设、设备安装、电线电缆敷设、回路接通及测试、检验验收等充电桩安装的关键工艺。希望本文的研究可以为充电桩及相关设备的施工管理提供参考。 关键词:充电桩 安
汽车设计 |
仿真技术在机械设计制造中的应用分析
摘 要:近年来,随着我国社会经济的快速发展以及科学技术水平的不断提高,计算机技术与机械行业快速发展,因此在机械行业中积极使用计算机仿真技术可有效推动机械制造技术的快速进步,也是未来机械制造行业的主要发展方向。计算机仿真技术在机械设计制造中的应用具有较广的分布范围以及较强的分布性特征以及集成性特征。当前在机械产品结构设计、机械产品复杂数据分析以及机械产品生产加工等领域计算机仿真技术得到了广泛应用,可
制造与工艺 |
浅谈汽车总装工艺规划设计
摘 要:随着我国科学技术的快速发展,许多行业都发生了巨大的变化,其中汽车行业就是变化较大的行业之一,不仅因为人们在日益富裕的情况下对汽车的质量要求越来越高,还因为时代的要求下汽车行业不得不进行改革和创新,像新能源汽车、电动车、混动型汽车都说明了汽车行业的变化。而为了提高汽车行业的整体质量和生产流程,同时还需要更好的呈现出汽车行业的安全性、便利性,促使整个汽车行业的生产效率大幅度提升。因此本文中笔者
制造与工艺 |
浅谈冲压自动线模具首次上线调试效率提升方法
摘 要:本文通过深度剖析冲压自动线模具首次上线调试工作内容、影响因素,总结归纳其效率提升方式。明确给出不同类型零件机器人轨迹调试方式、送料皮带轮速度选择原则、高效的调试流程以及相关的模具结构和端拾器的设计原则,并结合线外端拾器组装调试的方法,使调试时间由连续6~11h降低至4~8h,大大提升了冲压自动线模具首次上线调试效率。 关键词:冲压自动化生产线 首次上线调试 调试效率 Discussio
制造与工艺 |
汽车制造总装车间生产线输送设备研究
摘 要:本文针对汽车制造总装车间生产线输送设备展开详细分析,要想实现对总装生产线合理的选择和应用,就要对汽车制造总装生产线的基本特征、定义有所认识和了解。将其作为基础,有利于实现对输送设备种类、设备等科学合理的选择,最大限度保证汽车制造总装车间生产线设备安全可靠的运行,为汽车制造总装车间的生产效率、质量提升提供保证。 关键词:汽车制造 总装车间 生产线 输送设备 Research on Con
制造与工艺 |
汽车转向节主销热处理工艺探索
摘 要:本文对转向节主销的工作原理及技术要求进行综述,通过有限元分析及试验分析等方法对转向节销受力进行分析,改进热处理工艺,达到提升产品质量的目的。 关键词:转向节销 热处理 有限元 Exploration on the Heat Treatment Process of the King Pin of Automobile Steering Knuckle Yang Qing,Li Jin
制造与工艺 |
SPC在汽车制造过程的应用
摘 要:所有的产品都是过程的结果,SPC是运用数理统计方法对生产制造过程的数据加以收集、整理和分析,从而了解、预测和监控过程的运行状态和水平。这是一种以预防为主的质量控制方法。 关键词:SPC 控制图 过程能力 过程控制 Application of SPC in Automobile Manufacturing Process Min Li Abstract:All products a
制造与工艺 |
安灯系统在整车工厂总装车间的应用
摘 要:在现代技术支撑下,车辆生产厂家为提升生产效率,降低成本输出,开始搭建符合企业方向的安灯系统,以适应不断变化的行业市场。文章主要以安灯系统概念和其作用为切入点,并在安灯系统结构基础上,探究其在整车工厂总装车间的应用,望对相关人员该系统的梳理有所启发。 关键词:安灯系统 车辆生产 质量控制 应用 Application of Andon System in Assembly Worksho
制造与工艺 |
小型熔喷模头加工及装配方法研究
摘 要:国内外对熔喷非织造技术的研究已经较为成熟,国外代表公司有日本卡森和德国Biax,国内公司主要有精诚、精岳和华多等。在整个生产环节中由于工艺的特殊性,熔喷模头对材料和加工都有一定要求。为了保证熔喷模头的稳定可靠运行,本文介绍了模头工作原理,分析影响产品质量的核心部件,再对模头材料和加工方法进行了分析,以不同的方式对模头进行装配,装配的好坏对整体性能具有较大的影响,下一步的重点是在发展中去寻求
制造与工艺 |
现代机械制造工艺与精密加工技术探究
摘 要:现代机械制造工艺与精密加工技术随着时代的发展也越来越成熟,相关机构件的加工精度也逐步提高,并且随着技术不断的革新,制造业的工艺流程也变得愈发复杂。在此大环境之下,企业如何从竞争激烈的市场中占据其领先地位,这背后相应的技术支持是不可缺少的。本文立足于现代机械制造工艺与精密加工技术的现状,结合市场需求,进行多方面探讨。 关键词:机械制作工艺 精密加工技术 现代 Research on Mo
制造与工艺 |
汽车四门锥型孔技术研究
摘 要:随着消费者对汽车表面感受度和高品质要求的提升,四门门锁安装形式也进行了升级,由平头圆孔安装形式发展为锥型孔安装形式。本文介绍了锥型孔的常见工艺工序种类,机器人锥型孔设备应用,常见问题,典型问题解决方案等。汽车四门锥型孔技术采用机器人冲孔系统,得到了更稳定、更优异的产品,在汽车制造业具有先进性和指导意义。 关键词:锥型孔 机器人 模具 Research on the Technology
制造与工艺 |
棒材收集辊道的长寿命改造
摘 要:对棒材精整收集辊道辊子磨损、损坏问题进行了分析探讨,提出了解决方案,通过改进辊道盖板的材质、V型辊道辊子、盖板结构的优化改进、辊子材质的改进,提高了辊子的耐磨性。创新辊子的修复方法,利用高温耐磨焊条对辊子进行堆焊,或采用加工钢套法对辊子进行修复,解决了辊道扎钢、钢材捆端部有长头、钢材捆走不动等问题,经济效益显著。 关键词:辊道扎钢 辊子磨损 V型辊道盖板 辊子修复 耐磨合金辊 高温耐磨焊
制造与工艺 |
基于SFE参数化模型的灵敏度分析对白车身扭转性能优化的应用探讨
摘 要:方法:本文通过构建SFE参数化模型,并应用拓扑优化手段对白车身结构进行灵敏度分析。然后根据车身结构灵敏度分析及车身截面灵敏度分析结果进行方案设计与分析验证,以探讨在车身结构设计前期应用SFE及拓扑优化进行车身性能初步分析的可行性。结论:SFE参数化模型与拓扑优化可以作为车身设计前期可靠的性能分析手段,可提前对车身性能进行评估,并可根据灵敏度提出具有针对性的优化建议,为后续车身设计中性能、重
汽车零部件 |
WEISS电主轴运行性能检测与应用
摘 要:高精密电主轴广泛应用于数控机床领域。本文以FANUC加工中心WEISS电主轴为研究对象,开展电主轴运行性能检测系统的研制工作。首先通过对电主轴结构与工作原理进行解析,进而分析确立电主轴运行性能关键指标及验证策略;最后,结合现场实例全面介绍检测系统及应用。 关键词:电主轴 运行性能 诊断检测 WEISS Motorized Spindle Performance Detection an
汽车零部件 |
汽车发动机水泵的工作原理与故障分析
摘 要:当前,科学信息技术更加发展,国家的经济发展水平不断提高,广大人民群众外出的方式变得更加的多样化,但更多的是依托汽车来帮助其出行。提到汽车,首先就会想到汽车的动力结构发动机。汽车发动机能够为汽车的整个运行提供强大的动力,让燃料的燃烧更加充分,产生了动力更大。一般发动机在运转发动过程中,内部的温度都是较高的,内部排出的气体和外部的气体无法进行及时的更换,内部运转的温度就会较高,个发动机的零部件
汽车零部件 |
脉冲光纤激光器系统在发动机制造的应用研究
摘 要:脉冲光纤激光器作为目前汽车行业激光合成的光源技术,它是激光领域的前沿技术,广泛应用于汽车制造发动机缸体、缸盖、曲轴金属3C件的二维码打码。用于追溯产品的过线记录、类型识别、质量门等。本文主要解析脉冲光纤激光器与智能化生产设备的控制原理、信号控制对接、故障诊断。 关键词:激光器 控制原理 信号对接 故障诊断 Research of Pulsed Fiber Laser System In
汽车零部件 |
汽车外饰降本方案浅谈
摘 要:随着市场竞争愈演愈烈,降本将是所有汽车主机厂的持久战,但降本不得以牺牲产品竞争力为代价进行。本文从外饰件轻量化、减少构成件/标准件等的应用、免喷涂高光材料使用、零件集成化/模块化、工装柔性化等几个方面对汽车外饰降本方案进行简单阐述。 关键词:外饰降本 轻量化 集成化 柔性化 免喷涂材料 A Brief Talk on the Cost Reduction Plan for Automo
汽车零部件 |
汽车构造中汽车发动机技术及其新进展研究
摘 要:当前,随着经济社会的不断发展和科学技术的不断进步,汽车这一新兴的出行方式替代了原有的马车等传统出行工具,在某种程度上缩短了人们的出行时间,提高了人们的出行效率,在一定的空间距离里,时间距离缩短了。发动机是汽车构造的动力核心,是有效推动汽车前进的重要部件,当前,随着我国工业发展水平的不断提升,国家的发动机技术水平也在不断提高。在不断的改进和创新改革之中,汽车的发动机技术发展迈上了新的台阶。发
汽车后市场 |
互联网汽车融资租赁金融产品的设计与创新
摘 要:汽车融资租赁作为汽车新零售模式的重要形式,极大刺激了汽车消费市场。本文通过梳理汽车融资租赁的业务模式和主体,剖析汽车融资租赁金融产品的设计思路,探索汽车融资租赁产品设计的创新路径。 关键词:汽车融资租赁 金融产品 设计 创新 Design and Innovation of Financial Products for Internet Car Financing and Leasin
汽车后市场 |
车身外覆盖件在不同损伤程度下的修复方法
摘 要:在汽车车身修复各项目中,一般情况下,外覆盖件损伤的事故车在总体事故车中所占比例最高,因此,车身外覆盖件修复是钣金维修从业人员必须掌握的一项基本技能。汽车车身外覆盖件主要包括左右车门、前后翼子板与保险杠、发动机舱盖、后尾箱盖、汽车车顶等。根据材料的不同,车身外覆盖件又可划分钢板制件、塑料制件与铝合金制件(本文主要针对钢板制件进行论述)。针对不同的材料,其维修方法略有不同但又大同小异,一般常用
汽车后市场 |
汽车电控发动机检测技术探讨
摘 要:随着机动车保有量的增加,汽车排放污染问题日趋严重。如何控制汽车排放物环境破坏成为相关研发人员面临的重要工作。汽车发动机系统关系到汽车的质量,加强对发动机系统故障诊断,能有效降低故障发生率。保证汽车发动机发生故障及时发出警告尽快检测,使汽车在国标规定下工作,减少对空气污染成为汽车故障诊断维修的重要研究课题。本文阐述汽车发动机系统结构组成,分析汽车发动机工作中的故障,提出现代检测技术在汽车发动
汽车后市场 |
基于互联网的停车位出租方法研究
摘 要:互联网技术为人们的生活带来了许多便利,同时也改变了居民日常生活的方式。现在几乎家家户户都有车,但是对于停车位却是一位难求,因此针对基于互联网技术的停车位出租方式进行相应的研究,能够有效地改善人们日常停车问题,为停车位难寻的问题以及空余停车位的再利用问题。 关键词:互联网技术 停车位出租问题 方法 Research on Internet-based Parking Space Rent
汽车后市场 |
论温度对HIII50th假人的影响
摘 要:碰撞试验评价中重要的参考依据是假人在碰撞时受到的伤害,而碰撞试验过程中试验室的温度变化会对假人产生一定的影响,因此假人在实验前的状态直接影响车辆在碰撞过程中所采集到的数据是否真实有效,直接影响试验人员对车辆真实情况的评判。精确的数据将使研发人员进一步提高车辆的安全性能,能在车辆发生意外碰撞时保证驾驶员和乘员的安全。本文主要对HIII 50th 假人在21℃和22℃状态下进行标定。通过对不同
汽车后市场 |
汽车发动机的常见故障与处理研究
摘 要:发动机是汽车运行的基本部件,在现代传感技术和生产工艺全面提升的背景下,发动机运行水平不断提升,故障发生几率不断降低。但是由于作业环境和组装环节等方面因素影响,使得故障现象还会不同程度存在。本文在对汽车发动机及工作原理简要概述基础上,对常见故障类型简要分析,结合现有技术应用提出对应的处理策略,以此为发动机维护和保养工作开展提供参考。 关键词:汽车 发动机 故障 Research on C
汽车后市场 |
机电一体化设备的故障诊断技术研究
摘 要:随着当前我国科学技术水平的不断提高,在机电一体化的领域也取得了一定的进步。机电一体化设备在有效的应用过程当中受到了各种外界因素的影响,所以经常会出现一些严重的故障,而对这些故障进行有效的诊断和分析就是非常关键的一件事情。在这一基础之上,本文分析了机电一体化设备出现的故障问题以及有效的应用技术,希望能够对有关工作人员有一定的帮助,从理论的层面促进机电一体化设备故障诊断的发展。 关键词:故障
汽车后市场 |
汽车空调系统的原理及故障诊断维修方法
摘 要:随着现在人们的收入逐渐的提升,汽车已经逐渐成为了大众的代步出行工具,汽车的普及程度逐渐的提高。在汽车的正常使用过程当中,汽车的空调系统是很容易产生故障的一个部位,很多业主在发现空调故障之后没有相映的故障诊断方法和解决方案,这个时候是比较困扰的一种状态。本文从汽车空调系统的原理以及汽车空调的故障排除维修方法进行讨论分析。 关键词:汽车空调系统 故障诊断 维修方法 Principles o
汽车后市场 |
商用车新媒体营销建议
摘 要:随着全球互联网时代的到来,新媒体在不断地改变着人们的生活。新媒体具有形式多样、传播途径广泛,可以通过数据衡量产出等特征,将其应用在市场营销中,能够加强企业与用户之间的双向沟通,及时准确地掌握消费者信息及需求,为客户量身打造创造客户最大价值的产品,提升企业品牌形象及价值认可。商用车口碑传播及转介绍营销与新媒体营销特征相得益彰,未来可期,但目前仍处于起步和摸索阶段。本文从结合商用车新媒体营销现
交通与安全 |
关于治理大吨小标车辆整备质量违规检测的方案研究
摘 要:针对目前普遍存在的车辆大吨小标问题,本文结合在检查检测站违规检测中发现的问题,详细分析了检测站在整备质量检验中可能采用的各种作弊方法,并针对这些作弊方法提出了行之有效的治理方案。 关键词:整备质量 大吨小标 车辆违规检测 超载治理 Exploration on the Plan for the Inspection of the Curb Quality Violation of La
交通与安全 |
农村公路内业资料的编制
摘 要:在公路工程建设中,编制内业资料是非常重要的工作,关乎到公路工程的顺利展开以及公路事业的稳定发展。现在各个行业提高了“责任制”观念,资料管理工作得到高度重视,尤其是一些资料对公路工程的后期维护、维修以及发生事故的时候对责任的确定都起到了决定性的作用。中国的农村公路比较复杂,近年来对农村公路的新建、改建、改造等项目非常多。由于工程量不多,很容易忽视工程内业资料的编制工作。本论文着重于研究农村公
交通与安全 |
浅谈衡阳市交通现状与交通优化
摘 要:随着我国经济建设的不断深化发展,我国城市化的建设进程持续加快,工业化的发展带动了汽车产业规模的扩大。衡阳市是我国南方地区的一个城市,其同样在汽车产业的发展背景下,出现了城区交通拥堵的问题。本文主要对衡阳市交通拥堵的原因进行深入的分析,并提出一定的解决措施,改善当地交通拥堵的问题,提高居民的生活质量具有一定的指导意义。 关键词:城市 交通拥堵 交通优化 Talking about the
交通与安全 |
探讨当前城市电动公交车充电桩安全管理的相关措施
摘 要:在经济社会不断发展的社会背景下,人们对环境保护和能源管理理念逐渐重视起来,政府有越来越多的相关新能源政策进行支持,因此城市电动公交车行业的发展迎来了新的机遇,关于电动公交车充电桩的基础设施建设也更加完善,这也促进了电动汽车行业的发展。同时为了满足电动公交车基础设施建设的要求,就要极大的加强充电桩安全管理,保证充电桩的使用安全,减少充电桩使用中存在的安全管理问题,做好风险防护措施十分重要,本
交通与安全 |
交通运输系统安全风险管理及现状探究
摘 要:交通运输行业的发展对于加强全国物流速度和便利人们的出行具有重要意义,同时交通运输的发展对于经济水平的提升也具有重要的意义,在这样的背景下,我国政府高度重视公共交通基础设施建设。近年来,我国公共交通运输水平不断提升,然而伴随着公共交通的繁荣,我国公共交通运输过程中的安全事故也不断频发,如何优化我国交通运输系统,提升我国交通运输安全水平成为了当前的一大关键问题。本文主要阐述了公共交通运输系统安
交通与安全 |
关于增强汽车驾驶员安全驾驶意识的探讨
摘 要:近几年我国社会经济水平不断提高,人们的生活水平和生活质量也逐渐提升,汽车驾驶也成为现今主要的交通出行工具,现今道路机动车数量逐年增多,汽车驾驶员的数量也不断增加,其内容的增长在一定程度上提高了人们出行的便利,但交通事故发生的概率与数量也大大增多。交通事故的发生会影响交通正常运行,也会为发生事故的驾驶员和其家庭带来较大的影响和经济负担。汽车驾驶员的安全驾驶意识对控制交通事故发生概率有直接的影
交通与安全 |
车辆技术管理对于降低运输成本的影响研究
摘 要:运输属于我国基础设施完善中的重要构成部分,有着十分明显的收益,但是投入的成本也不是小数目,尤其是对于车辆技术管理这一方面,将会直接对运输整体造成很大的影响。车辆属于运输管理工作中的主要内容,随着经济带动运输业的进一步发展,车辆的总数量、车辆的级别都在逐渐提升,所以增加了车辆技术管理工作的成本输出。于是,本文主要针对车辆技术管理展开分析,希望具有一定借鉴意义。 关键词:车辆技术管理 降低
行业 |
东风汽车股份在上海快递物流市场喜获350辆大单
4月26日,东风汽车股份有限公司旗下全新一代高能轻卡——东风凯普特星云区域上市会在上海举行。同时,东风汽车股份还现场签订了共350辆东风轻卡订单,服务上海快递物流市场。 活动现场,东风汽车股份与顺丰快运签订了130辆东风凯普特、20辆东风凯普特星云的购车协议;与圆通速递签订了200辆东风多利卡D12快递定制车。 据悉,进入2021年,东风高端轻卡市场化进程再提速,应用日产全球标准体系、集合中日
行业 |
290辆东风天翼纯电动公交车在武汉上线运营
4月22日一早,武汉金银潭大道地铁金银潭公交站,一辆崭新的295路公交车平稳驶来。站内候车的市民鱼贯而入,有眼尖的市民立即察觉“异样”——车内设施看起来更有科技感,起步时也毫无声响。“哟,换电动车了,蛮不错咧。”一位乘客赞到。 当天上午,290辆由东风汽车股份有限公司旗下东风襄阳旅行车有限公司生产的东风天翼纯电动公交车,正式交付武汉公交集团上线运营,并在武汉公交集团二公司五分公司举行交付仪式。