期刊详情
查看往期
期刊目录
2022年09期
学前教育课程与教学 |
幼儿园结构性质量要素组态对课程质量的作用路径与机制
[摘 要] 幼儿园课程质量对于儿童的学习与发展至关重要。为突破已有研究在研究视角和数据分析方法上的局限,本研究基于复杂性理论和教育生态学思想,采用模糊集定性比较分析法,探索幼儿园结构性质量要素组态对课程质量的影响,以揭示驱动和阻碍幼儿园课程高质量发展的多元路径及其作用机理。结果发现,结构性质量要素并非各自独立而是以相互链接的组态形式影响课程质量。驱动幼儿园课程高质量发展的路径有3条,分别是“资金投
学前教育课程与教学 |
重视去语境化语言:国际学前语言教育的新动向
[摘 要] 在学前阶段顺利实现从高度依赖情境到去情境化的转变,是保证儿童入学后学业语言进一步发展的关键。为此,成人应高度重视学前儿童去语境化语言的发展。去语境化语言包括对不可见物体或过去和未来事件的认识和叙事,与学业语言相似但又不同。去语境化语言具有更多的文学语言属性,使用连词、副词、名词短语以及心理动词帮助个体在语境受限的情况下进行意义建构是其核心特征。更早和更高质量的去语境化语言输入,有助于提
学前儿童家庭与社区教育 |
幼儿家长健康养育效能感现状
[摘 要] 年幼儿童的健康依赖成人的照料,幼儿家长需要积极承担健康育儿职责。健康养育效能感是影响家长健康养育行为的重要因素。本研究利用自编问卷对834名幼儿家长进行调查,结果发现家长的健康养育效能感整体较高,但在健康促进和心理健康领域效能感较低,尤其是约半数的家长表示没有信心经常在孩子面前控制自己的情绪。潜在剖面分析发现,家长的健康养育效能感可以分为“效能感不足”“效能感一般”“效能感较高”三种类
学前教师教育与专业发展 |
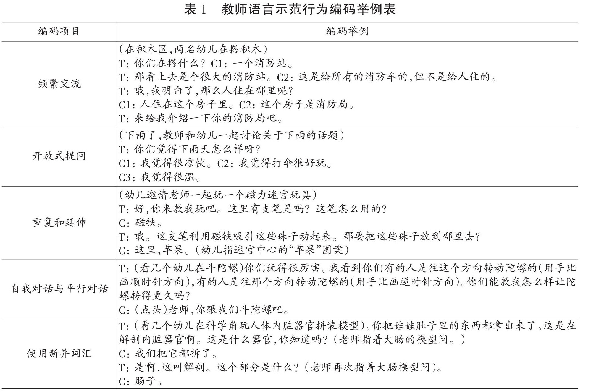
幼儿园生活活动和自由游戏中教师语言示范行为分析
[摘 要] 包括频繁交流、开放式提问、重复和延伸、自我对话与平行对话、使用新异词汇在内的教师语言示范行为对幼儿语言学习与发展具有重要影响。针对已有研究很少关注生活活动和自由游戏中教师语言示范行为的不足,本研究以广州市20所幼儿园的60个班级为观察样本,对收集到的62段生活活动视频和57段自由游戏视频中的教师语言示范行为进行分析。结果发现,教师语言示范行为频次越多,幼儿使用的词汇量越大,在词汇丰富性
学前教师教育与专业发展 |
师幼互动影响幼儿发展的内在机制:多因素的调节作用
[摘 要] 虽然大量研究发现高质量师幼互动对幼儿发展有积极作用,但是随着师幼互动领域研究的扩展,也陆续出现了一些不一致的结果。一些研究者提出,一种可能的解释是潜在的调节变量影响了师幼互动与幼儿发展结果之间的关系。从生态系统理论来看,师幼互动对幼儿发展的影响有可能受到过程、人、环境、时间四个层面的多种因素的调节作用。目前相关研究揭示了幼儿个体特征(如性别、种族、基线能力水平、天生的气质与反应性、任务
学前教育管理与政策 |
可持续发展视角下区域学前教育环境承载力评价指标体系及其测算
[摘 要] 当前我国学前教育事业发展重心已逐渐转向内涵式可持续发展,需要充分考虑当地区域环境对学前教育的承受力与支持力,因地制宜和量力而行地发展学前教育。本研究借鉴OECD所提的DPSIR模型,经文本分析、理论建构、专家咨询阶段,建构了包含驱力、压力、状态、影响、响应五类因子,共25个指标的区域学前教育环境承载力评价指标体系。在此基础上,本研究进一步采用主成分分析法与熵权法相结合的计算方法,以山西
学前教育管理与政策 |
我国农村学前教育高质量发展的时代意义与所需支持
[摘 要] 我国农村学前教育不仅要实现数量意义上的规模发展,而且应实现内涵意义上的高质量发展。这是农村幼儿全面可持续发展与社会公平发展的必然要求,也是我国学前教育事业发展的必然内容。我国农村学前教育应以更开放和融合的视角指向农村幼儿对社会发展的全面适应与健康发展,在政府、家庭以及相关主体的协同参与下成为具有良好内生发展动力的教育系统。其中,政府应继续切实承担发展农村学前教育的主导责任,构建农村学前
儿童早期学习与发展 |
幼儿音乐学习的脑发育基础及其教育启示
[摘 要] 传统幼儿音乐教育没有充分考虑幼儿音乐学习的心理发生机制,让幼儿的音乐学习以掌握一定的音乐知识与技能为主,无法真正激发和释放幼儿的音乐潜能。脑科学研究显示,幼儿音乐学习的本质是一个由大脑相关神经网络对进入大脑的音乐刺激进行逐步分离、识别与加工的过程,需要左右半脑共同作用,并调动听觉皮层、运动皮层、视觉皮层等多个脑区广泛参与。这表明幼儿音乐学习须与其大脑发育同步。基于脑科学的研究发现,幼儿
幼儿园教科研 |
基于自然主义教育思想的幼儿园自然教育
[摘 要] 基于自然主义教育思想,幼儿园自然教育不仅指以自然为对象的教育,更在于顺应幼儿身心发展的自然规律,让幼儿在环境中自主探索、游戏和学习。幼儿园自然教育应呈现生活性、生成性、探究性的特点,促进幼儿在认知、技能、情感、态度目标上的融合发展;应将对自然的理解从大自然进一步拓展至整个人类社会,以幼儿的亲身探究为前提和基础,利用自然元素优化幼儿园的环境布置,开辟种植园地,提升幼儿的自然体验感,在一日
幼儿园教科研 |
幼儿园引入民间艺术的价值及其课程实践
[摘 要] 民间艺术是民间传统文化的重要组成部分,幼儿园引入民间艺术,有利于培养幼儿对本土文化的情感,促进幼儿的全面健康发展。彩绘泥塑“泥叫吹”是一种流传于豫南地区的民间艺术。当地幼儿园引入该民间艺术形式,能够很好地唤醒幼儿对本土文化的情感,激发幼儿的好奇心,满足幼儿的操作需求,促进幼儿的认知发展。在开发相应的园本课程时,幼儿园应注意从幼儿发展需求出发设定课程目标,应对此民间艺术形式蕴含的各种教育
幼儿园教科研 |
幼儿园开展STEAM教育活动的多元价值与基本过程
[摘 要] 幼儿园开展STEAM教育具有多方面价值。从幼儿的角度而言,STEAM教育符合幼儿学习特征,能够激发幼儿的学习兴趣,促使幼儿在任务的驱动下不断开展深度学习,促进幼儿经验的整体性发展和学习品质的提升。从幼儿园的角度而言,STEAM教育可以深度开发课程内容的价值,实现不同领域内容的融合,完善幼儿园课程体系,提高幼儿园教育质量。确定目标、选择内容、组织实施是幼儿园开展STEAM教育活动的基本过