期刊详情
查看往期
期刊目录
2021年08期
深度涉足 |
秦皇岛开发区:学党史,践初心(下)
信仰的力量 田凤钧/摄 在学习党史的过程中,开发区不断将理论学习内化于心,外化于行,在各行各业掀起学党史、践初心的热潮,用实际行动践行为人民服务的初心和使命。 在开发区兴龙尚府社区,整洁宜居的环境让人心情舒畅,树荫下居民们三五成群地聊着家常,孩子们在文体小广场上尽情玩耍。提及现在的居住环境,居民们都连连夸赞,而这一切均得益于兴龙尚府社区积极探索形成的“红色物业”服务管理新模式。20
深度涉足 |
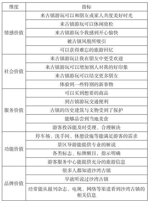
历史文化名镇游客感知价值、满意度和行为意向关系研究
摘 要:目前,我国一些历史文化名镇随着旅游的迅速发展,出现了过度商业化问题,导致游客对当地的感知价值下降、满意度降低等问题。管理者如想要提高旅游者的满意度以及重游率,不能只是优化旅游环境,还需提升游客旅游体验及其感知价值。本文以沙湾古镇为例,构建了游客感知价值、满意度、行为意向关系的概念模型,提出4类研究假设,历史文化名镇游客感知价值维度主要由情感价值维度、社会价值维度、服务价值维度、功能价值维度
深度涉足 |
乡村振兴战略背景下阿坝旅游文化资源的保护与开发
摘 要:目前,随着我国经济的发展,人民生活水平得到了提高,我国旅游业保持了强劲的增长势头。2017年,在中国共产党第十九次全国代表大会报告中,提出根据产业兴旺、生态宜居、乡风文明、治理有效、生活富裕的总要求实施农村振兴战略,统筹城乡发展,加快促进农业农村现代化。基于此,本文基于乡村振兴战略的时代背景,运用文献分析和实地考察的方法,对四川阿坝神座村的传统文化遗产进行调查、整理和分析,探讨四川阿坝神座
深度涉足 |
基于内容分析的河南温泉旅游体验
摘 要:本文基于携程旅行网,选取2018年1月至2020年12月期间的5家河南省温泉旅游度假区线上评价文本,建立数据库,并运用内容分析法,从旅游者体验角度,对游客特征词库、情感倾向、社会网络语义等进行分析。结果显示:旅游者认为河南省温泉旅游度假区的环境卫生、旅游基础设施、景区服务质量、景区游客容量等因素会影响其旅游体验质量。基于此,文章提出提升温泉环境卫生、更新旅游基础设施、强化员工专业培训、控制
深度涉足 |
基于CSSCI期刊的国内传统村落研究热点与态势分析
摘 要:本文以中文社会科学引文索引(Chinese Social Sciences Citation Index,CSSCI)期刊文献为数据来源,利用可视化软件对传统村落研究文献进行梳理分析。研究发现:现阶段传统村落的研究关注度呈现递增的发展态势,且以湖南省研究输出最多。在发文习惯上,已形成由11种期刊构成的核心期刊群。研究热点集中于现状困境及发展模式、景观建筑保护传承、空间形态布局等方面。研究方
旅游管理 |
“双轮驱动”应用型旅游管理专业人才培养模式的构建与优化
摘 要:本文以AS学院旅游管理专业为例,总结了其“双轮驱动”应用型人才培养模式,深入研究了该模式目前存在的主要问题,并提出了优化思路。第一,通盘考虑各学期课程门数和学时数。第二,建立专业课教师的集体备课制度。第三,开设文旅讲堂。第四,改扩建专业实训室。第五,增加校内实训课程的学时。第六,重视实训、实习结果的反馈、总结。第七,建议采用“工学交替”的实习形式。第八,聘用企业导师。 关键词:旅游管理;
旅游管理 |
长白山智慧旅游景区建设与发展研究
摘 要:大数据时代的到来使智慧景区的发展迎来了新的机遇和挑战,作为5A级景区的长白山,近年来将发展重点集中在景区的智慧化建设上,如何摆脱目前景区智慧化发展的瓶颈,实现景区跨越式发展,是本文将要讨论的重点。本文主要从智慧景区的概念出发,探讨长白山智慧景区目前发展的瓶颈和障碍。目前,长白山智慧景区主要存在建设目标与实际差距过大、沟通渠道少、智慧服务未落实等问题,针对这些问题,本文提出通过构建一体化平台
旅游管理 |
产教融合推进应用型本科旅游管理专业职业教育发展
摘 要:为了进一步健全多元化办学体系,深化产教融合是当前最有效的途径。随着经济与科技的发展与进步,旅游行业的发展前景非常广阔,对应用型本科人才的需求越来越旺盛。而高校作为人才孵化基地,培养复合型人才是当前重要的教学任务。如何推动人才培养目标的实现,如何对产教融合的方式进行深度探索,是应用型本科院校一直以来的研究方向。 关键词:产教融合;应用型本科;旅游管理;职业教育 中图分类号:F590-4;
旅游管理 |
人工智能背景下培养高职酒店人才的思考
摘 要:人工智能化时代的到来,正影响和改变着酒店行业和酒店相关职业。因此,高职酒店专业人才培养模式必须转型升级,以更新酒店教育理念为切入点,调整人才培养目标,通过动态性地整合课程内容,不断优化课程体系,依托人工智能平台,创新课程教学模式。同时,要优化教师能力结构,创建“复合型”的双师教学团队和加强校企合作,实现资源共享,切实保障酒店人才培养模式的转型,以培养出适应时代发展的复合型、创新型酒店人才。
旅游管理 |
文旅产业结构优化背景下常德市星级酒店服务质量提升
摘 要:随着我国社会经济的不断向前发展,人们的生活质量得到了飞跃性的提高,而国民生活质量的提高让人们更加注重生活品质,与此相对应的是文化旅游行业的不断发展,而文化旅游业的发展使其形成了一定规模以及结构的旅游产业,在爆发式的文化旅游产业发展过程中暴露了诸多的不足,文化旅游产业发展的弊端对于与文化旅游相关的其他行业也产生了一定的影响,文化旅游产业的发展离不开食住行游购娱等因素,而酒店行业的服务内容包括
旅游管理 |
红色旅游资源融入高校思政实践教学的路径研究
摘 要:红色旅游资源和高校思政课具有共通之处,本文通过分析红色旅游资源融入高校思政教学的价值意义、现存的问题,进而从教学模式、第二课堂、专业融合、网络建设等方面提出一系列解决路径,这既能弘扬红色传统文化,又有助于提升思政实践教学实效。 关键词:红色旅游资源;思政实践教学;路径 中图分类号:G641 文献标识码:A 引言 习近平总书记指出,要把红色资源利用好、把红色传统发扬好、把红色基因传承
旅游管理 |
旅游管理专业“3+4”中本贯通培养模式实施现状与优化策略
摘 要:“3+4”中本贯通培养模式是现代职业教育体系的重要组成部分,旅游管理专业是多数省份“3+4”项目的首批试点专业。本文基于重庆旅游管理专业“3+4”中本贯通人才培养模式的实施现状,重点分析了该模式实施过程中存在的问题,并在此基础上提出了“进出内外”的人才培养模式优化策略。 关键词:旅游管理;3+4;中本贯通;人才培养 中图分类号:F590-4;G642 文献标识码:A 基金项目:重庆市
旅游管理 |
乡村旅游公共服务智慧化提升研究
摘 要:为促进智慧旅游发展,提升政府管理能力,引领旅游业更好发展,在研究乡村旅游公共服务与智慧旅游公共服务现状的基础上,结合对福建省境内乡村旅游景点的走访调查,从旅游信息服务、交通服务、安全服务等方面了解乡村旅游公共服务体系智慧建设存在的问题。本文采用实地调查法、抽样调查法、指标评价法,重点观察评价四地乡村旅游公共信息服务、交通便捷服务、安全保障服务等五类服务智慧化程度。笔者通过对比将4个地区共有
旅游管理 |
新疆旅游业服务水平提升路径探析
摘 要:新疆旅游业的发展需要不断优化旅游服务水平,提高旅游服务质量,本文对新疆旅游业服务水平提升的意义、价值、发展现状、成因及提升路径进行分析,并提出从建立信用规范体系、构建科学智能化交通服务、努力缩小服务水平与产业发展的差距3个方面提升新疆旅游业服务水平,希望对促进新疆旅游业服务水平有所帮助。 关键词:旅游业;服务水平;提升路径;新疆 中图分类号:F592 文献标识码:A 引言 旅游业服
旅游管理 |
“段子”在地方旅游概览教学中的运用
摘 要:在地方旅游概览课堂教学中恰当的运用“段子”能有效提高课堂教学效率,引用有趣的“段子”能激发学生对海南旅游概览的学习兴趣,借用或自创与课堂内容紧密结合的“段子”,能加强学生对课堂内容的理解以及知识点的掌握。运用“段子”精心设计活动,不仅促进教学目标的实现,还能培养学生的创造能力、表达能力、自学能力。 关键词:段子;地方旅游概览;教学 中图分类号:F590-4;G712 文献标识码:A
旅游管理 |
“大智移云”时代地理信息系统在旅游发展中的应用与探索
摘 要:在现代社会经济发展中,随着信息技术的进步人们已经迎来了“大智移云”时代,不但改变着人们的日常生活,还对相关的产业产生了巨大影响。旅游业是当下流行的产业,其作为自然生态的象征,也是一种新兴的资源产业,其在发展中存在一些问题,影响旅游业可持续健康发展。本文主要探索和研究“大智移云”时代地理信息系统(Geographic Information System,GIS)在旅游发展中的价值和意义,开
旅游管理 |
基于项目教学法的模拟导游实训课程翻转课堂教学实践
摘 要:模拟导游是旅游管理专业最为重要的应用实践课程,基于项目教学法的翻转课堂教学融合更新的教育发展理念,全面深入领悟项目教学法和翻转课堂教学模式,不断总结,全面把握课前、课中与课后3个重要环节,以学生为主体,以就业为导向,以提升学生应用实践技能为目的,应用各种信息技术、微课以及互联网交流平台,努力打造优质高效课堂,造就适应我国新时代发展的高素质旅游管理人才。 关键词:项目教学法;翻转课堂教学;
生态保护 |
文旅融合视角下林州市红色文化资源保护与利用研究
摘 要:红旗渠文化是林州市红色文化的典型代表,为林州市红色文化旅游发展提供了丰富的文化资源。本文以红旗渠为代表,介绍了林州市红色文化旅游资源的分布地区,并根据红旗渠景区存在景区地域组合度不高、产业链条有待延长、客源类型受限、新兴技术的应用有待提高的问题,从开发多样化的红色文化旅游产品、做好红色文化的大众化传播、增加红色研学旅行产品种类、提升服务质量、提高游客满意度几个方面提出了一些建议,希望能够为
生态保护 |
贵州生态旅游资源划分与发展探析
摘 要:本文基于已有研究结果,立足于新的发展背景,根据各旅游目的地生态旅游开发主要依托的旅游资源和业态类型,对贵州省生态旅游类别进行重新划分,以更加适应新时代贵州旅游产业化发展的需要。本文通过对习水县国家级自然保护区生态旅游开发的案例分析,表明了贵州生态旅游蕴藏着巨大潜力,是贵州省旅游业高质量发展的重要模式之一。 关键词:生态旅游;资源划分;自然保护区;贵州 中图分类号:F592 文献标识码:
旅游规划 |
网络时代提高导游服务技巧的措施
摘 要:随着经济迅速发展,旅游业作为第三产业市场潜力较大,并且当前居民物质条件有所提升,更注重个人日常娱乐,因此旅游行业颇受关注。针对旅游业发展国家已出台各项扶持政策,旅游行业发展态势良好。而导游作为旅游业的主要向导,是旅游行程的设计者及安排者,更是组织者,因此为让游客感受良好的服务质量及服务状态,导游应端正个人态度,充分利用各种网络技术,使导游与游客间的互动交流更加多样化。基于此,本文主要对网络
旅游规划 |
中国民宿空间分布特征及影响因素
摘 要:本文以中国省域、市域为研究单元,基于去哪儿网的民宿数据,运用核密度、最邻近指数、Zipf位序-规模法则、累积耗费距离和多元线性回归法,对民宿空间分布特征及影响因素进行分析。得出结论:民宿空间分布不均衡,主要分布在长三角、珠三角、环渤海、成都及丽江等地区;省域层面上民宿均呈现集聚分布的态势,集聚程度最高的多集中在西北地区的城市,最低的集中在东南沿海地区的城市;市域层面上民宿发展呈现2个阶段,
旅游规划 |
基于SWOT-PEST分析法的开封市文化旅游融合发展与转型升级对策研究
摘 要:本文以开封市为例,综合政治、经济、社会和技术4个方面,分析开封市文旅融合发展的环境以及现状,构建SWOT-PEST分析矩阵,由此发现开封市文旅融合发展存在问题,并针对如何实现文旅融合转型升级提出发展型、扭转型、多样化、防御型等发展对策。 关键词:文旅融合;SWOT-PEST分析;发展对策;开封市 中图分类号:F592 文献标识码:A 基金项目:河南省高等学校青年骨干教师培养计划(20
旅游规划 |
乡村振兴背景下新疆特色乡村民宿旅游发展探究
摘 要:在乡村振兴战略的指引下,民宿行业充分利用政策支持、制度保障,对民宿群落及乡土文化资源进行重新配置,由此催生出了更具地域性、特色性的乡村旅游新业态。而随着时下消费需求的个性化、差异化以及多样化演变,民宿产业也面临着更为复杂的市场态势与考验。因此,要立足当前乡村社会的发展现状,围绕延伸旅游产业链、更新基础设施建设、营造乡土文化质感等创新现有的民宿旅游运作样式,逐步构建集群化产业形态,从而有效助
旅游规划 |
品牌与IP路径融合下的文旅品牌推广研究
摘 要:文旅品牌推广是文旅产业发展中的一个必要环节和重要手段。本文从品牌理念和IP理念的角度,研究了两大理论体系的不同适用性及共性,并结合文旅行业的特点,探讨在文旅品牌推广中对两条路径融合利用的必要性和实施建议,以期为推动文旅品牌发展提供一些有益参考。 关键词:品牌价值;IP理念;文旅融合;文旅推广 中图分类号:F592 文献标识码:A 基金项目:重庆语言文字科研项目“汉语言文字艺术在文旅品
旅游规划 |
城郊休闲型旅游目的地发展模式研究
摘 要:随着城市化进程的加快,社会经济的迅速发展,人们希望有更多能够接触自然环境的机会。不同于远距离的节假日出行旅游,日常休闲的旅游需求在城市内部空间或者城市的近郊就可以得到满足。本文以内蒙古自治区呼和浩特市的城郊休闲型旅游目的地——莫尼山非遗小镇为例,探讨其旅游发展模式。呼和浩特市莫尼山非遗小镇处于城市周边,旅游目的地的可达性较好,凭借其独具特色的历史文脉与深厚的历史文化,以“非物质文化遗产”为
旅游规划 |
芒砀山景区发展现状及建议
摘 要:芒砀山景区是豫东平原上唯一的山群,历史悠久,以汉代文化而闻名,还被誉为汉文化博物馆。芒砀山景区在2017年被评为5A级旅游景区之后,知名度逐渐上升,笔者通过实地考察,发现景区在服务质量、基础设施建设以及营销手段方面还存在一些问题。基于此,本文探讨了该景区的现存优势以及遇到的问题并提出了相应的建议,以期为芒砀山景区发展提供一些参考。 关键词:旅游景区;汉文化;智慧旅游;芒砀山 中图分类号
旅游规划 |
吉林西部冰雪旅游线路设计研究
摘 要:冰雪旅游是新兴旅游形式之一。根据旅游淡旺季的特点,冬季一般为旅游淡季,但东北地区利用冰雪优势在冬季发展冰雪旅游,利用冰雪旅游资源推动当地第三产业发展,提高当地的经济效益。吉林省区位条件具有一定优势,冬季温度适宜,冰雪旅游资源比较丰富,为冰雪旅游线路设计提供一定的基础。本文主要运用文献研究法和比较分析法,针对吉林西部冰雪旅游路线进行设计研究,明确吉林省冰雪旅游发展现状,从中得出吉林省冰雪旅游
旅游规划 |
“互联网+”背景下康养旅游产品创新思维与营销策略研究
摘 要:随着人们物质生活水平的提高,同时精神生活有了极大的提升,越来越多的人开始注重旅游和养生,基于此发展趋势,康养旅游成为当下十分流行的一种新型旅游方式。康养旅游产品的兴起,满足了人们对美好生活的向往和追求,提升了人们的生活品位。但是相关调查显示,我国虽然在很多地区开发了康养旅游产品,但是开发的力度和水平不够,具有知名度和影响力的康养产品较少。基于此,本文主要针对“互联网+”背景下康养旅游产品的
旅游规划 |
武陵山片区民俗体育产业与旅游产业耦合背景及可行性分析
摘 要:武陵山片区整体经济发展较为落后,但自然资源、人文资源非常丰富,为发展旅游业奠定了良好的基础。在文旅融合和民俗体育发展的背景下,研究民俗体育产业和旅游产业的耦合关系对发展武陵山片区经济具有重要意义。本文从武陵山片区民俗体育产业和旅游产业耦合背景出发,分析了当地民俗体育产业和旅游产业耦合的可行性,并提出了建立这一耦合关系时的注意事项和应对措施,以期为促进武陵山片区旅游业和社会经济的发展提供参考
|
大河息壤 美哉东营
黄河咆哮万里,在山东省东营市涌入蔚蓝的渤海湾,河海交汇的壮美景观,恰如一幅绚丽的画卷。黄河是世界上含沙量最大的河流,年均输沙量达到16亿 t,其中有10亿 t左右淤积在黄河入海口地区,形成了世界上最年轻、发展最快的大河三角洲——黄河三角洲。 黄河每年携沙造陆最高达20 km2,海岸线最大推进达2.21 km,“沧海桑田”的典故在这里得到最真实的体现。这里因黄河而孕育的大片湿地,由夏之翠绿到秋
艺览天下 |
文创设计中城市地域文化元素的提取与设计研究
摘 要:我国文化创意旅游发展方兴未艾,城市文创作为促进经济发展的重要推动力得到迅速发展,本文立足于城市地域文化的深入探索与挖掘,分析如何更好地表现城市的地域文化特色并进行创新设计,并对城市文创发展中文化创意及其产品现实需求进行思考,从而提升城市旅游的文化效益与内涵。 关键词:城市文创;地域文化;设计表现 中图分类号:G127 文献标识码:A 一、文创产品的发展 文创产品是源于文化、融入创意
艺览天下 |
冬至多学科综合素养研学课程开发探索
摘 要:民间有“冬至大如年”的谚语,借助冬至这个特殊的节日开展研学旅行,开设具有多学科意义的研学课程,能够引导学生感受冬至所蕴含的独特的社会人文情怀和自然科学智慧,使书本知识和生活经验深度融合,促进学生对以冬至为代表的中国农耕历法的认识和了解,从而增强民族文化自信。 关键词:地理科学;人文情怀;研学课程 中图分类号:G633.55 文献标识码:A 引言 自2016年教育部发布《关于推进中小
艺览天下 |
河源市旅游文化传播策略研究
摘 要:在旅游和文化深度融合发展的大背景下,旅游文化传播成为推动城市旅游行业发展的重要抓手。河源市拥有丰富的客家文化资源和非物质文化遗产,同时是中国革命的策源地之一。这些宝贵的文化是河源市旅游文化传播事业发展的有力支撑。然而,由于众多因素的影响,与其他文化旅游强市相比,河源市的旅游文化传播能力处于劣势。在未来,河源市需在旅游文化传播过程中加大政府的扶持力度,充分发挥河源市全域旅游发展优势,更好地传
旅游经济 |
体验经济下“互动+”旅游产品创新设计
摘 要:随着旅游业的转型升级,旅游消费结构也发生着翻天覆的变化,“体验旅游”成为一股新潮流,旅游者在旅游过程中不仅追求身心的放松愉悦,更希望获得行动上和精神上的深度参与。体验经济下的“互动+”产品开发模式可以更好地抓住游客的体验心理,创造具有体验的氛围和环境,更好地满足旅游者的需求。本文在互动体验的指导思想下结合丁村民俗博物馆深厚的文化底蕴,利用高科技设计一系列具有互动体验的旅游产品,以期使丁村民
旅游经济 |
文旅融合背景下盐城红色文化旅游发展路径研究
摘 要:盐城作为革命老区、红色之城,红色文化资源丰富、利用价值高。多年来,政府部门不断出台一些文旅相关政策,推动盐城红色旅游的发展,但仍存在同质化、人才缺乏、资金不足及产业化形式较单一等问题,应当从催生盐城“四色融合”产业新业态、提高红色文化旅游的规模效应、创新文化产业发展、提升软硬件设施、加大人才培养力度等方面促进盐城红色文化旅游的高质量发展。 关键词:红色文化、盐城文旅、文化旅游 中图分类
旅游经济 |
经济型酒店网络营销渠道及创新探索
摘 要:当下,互联网的普及、信息技术的快速发展,使网络营销成为经济型酒店在互联网时代最重要的营销方式之一。而大数据背景下,经济型酒店也面临如何以长远的眼光、成熟的互联网思维、探索更加合理有效的网络营销方式的问题。基于此,大量的精力和时间投入在创建酒店的网络营销渠道中并及时进行创新探索来促进经济型酒店在互联网时代的快速发展,进而推动整个酒店业的发展。 关键词:经济型酒店;网络营销;创新探索;渠道
旅游经济 |
贵州山地旅游吸引力提升策略探讨
摘 要:为了满足旅游者休闲、康养的需求,山地旅游逐渐兴盛,贵州依靠当地丰富的山地旅游资源大力发展旅游业,带动了全省经济发展。为实现旅游可持续发展,提高旅游竞争力,本文从旅游资源吸引力、旅游品牌吸引力等方面对贵州旅游吸引力现状进行分析,并探讨了贵州山地旅游吸引力提升策略,以期为贵州山地旅游可持续发展提供参考。 关键词:山地旅游;吸引力;提升;贵州 中图分类号:F592.7 文献标识码:A 基金
旅游经济 |
广西全域旅游型特色小镇的建设研究
摘 要:本文紧扣旅游特色小镇理论内涵,在广西壮族自治区内有旅游业发展基础的乡村小镇中选取典型的小镇(恭城莲花小镇)进行调研考察。笔者采用问卷调查的方式,对该小镇进行调查研究,分析该旅游特色小镇的发展状况、运营效果及社会反馈,并针对恭城莲花小镇建设中存在的问题提出对策和建议。 关键词:特色小镇;生态旅游;全域旅游 中图分类号:F299.27;F592.7 文献标识码:A 一、广西全域旅游与特色
旅游经济 |
凤冈县推进茶旅一体化发展的生态审美阐释
摘 要:茶旅一体化作为一种新型旅游活动,充分融合了茶园的生态价值、审美价值和经济价值,在尊重生态健康的前提下,进一步丰富了人对于茶文化的审美体验,打破了传统人与自然对立、以人类为中心的审美模式,建立了人对自然作为其生存环境的生态审美模式。凤冈县推进茶旅一体化发展主要通过“融入式体验”的生态审美模式,使人深入体验凤冈禅茶瑜伽的“中和安康之美”和自强不息的“阳刚之美”,深刻认识茶园对凤冈人民的“栖居”
旅游经济 |
天水旅游业语言服务需求研究
摘 要:天水市位于甘肃省东南部,地处陕、甘、川三省交界。天水享有“羲皇故里”的殊荣,是中国古代文化重要的发祥地,古丝绸之路上的重镇,也是海内外龙的传人寻根问祖的圣地。悠久的历史孕育了灿烂的伏羲文化、大地湾文化等;大力发展天水的语言服务业、积极培养一大批优秀的翻译人才是传播天水文化、发展天水旅游业的一个关键因素。 关键词:语言服务;文化传播;旅游业 中图分类号:F592.6;H102 文献标识码
旅游经济 |
豫西地区传统村落旅游保护和发展研究
摘 要:传统村落被誉为中华文化活的灵魂,蕴藏着丰富的生态景观资源和历史文化,是真实反映地域文化的传承载体。河南位于中原腹地,遗存资源丰富,同时也是中华文化最重要的发源地。本文通过实地调研法、文献分析法等探究卫坡村旅游保护和发展过程中所存在的问题并提出相应的措施,以期为河南地区传统村落保护及发展提供一些理论参考。 关键词:传统村落;乡村旅游;卫坡村 中图分类号:K928.5 文献标识码:A 引
旅游经济 |
全域旅游视角下广东德庆县乡村旅游转型发展策略
摘 要:乡村旅游服务的人群大部分是都市人群,而全域旅游的主要功能是为都市游客提供全过程、全时空的旅游体验产品,满足游客全方位体验需求的一种旅游开发模式。基于全域旅游背景之下,乡村旅游需要合理布局、科学规划、差异化发展,最大限度地满足游客求新求异的新需求,才能迈向可持续发展之路。 关键词:全域旅游;乡村旅游;转型发展;差异化;广东德庆县 中图分类号:F592;F320 文献标识码:A 基金项目
旅游经济 |
人工智能视域下旅游景区吸引力模型构建与应用研究
摘 要:随着大数据和人工智能技术不断地革新和发展,影响游客选择旅游目的地的信息来源正在发生巨大变化,游客通过线上用户评价来选择旅游景区逐渐成为普遍现象。本文以旅游网络平台上的用户评论为数据来源,利用人工智能技术对旅游景区深度吸引力进行分析,并根据分析结果提出优化策略,促使旅游景区向高质量方向发展。 关键词:人工智能;旅游景区;深度学习 中图分类号:F592.7;F299.27 文献标识码:A
旅游经济 |
建瓯市文旅融合发展策略
摘 要:文化是灵魂,旅游是载体,文化与旅游相融是时代发展的趋势,是区域社会经济发展的重要动力。文旅融合方能彰显建瓯山水宜居城、历史文化城的魅力,为新建瓯发展构筑硬支撑。文章围绕建瓯文旅发展现状展开研究,通过资源禀赋、现实基础、问题困境、发展目标、空间布局、发展策略等方面进行论述,为文旅发展提供思路。 关键词:文旅融合;发展策略;建瓯市 中图分类号:F592;G124 文献标识码:A 引言
旅游经济 |
旅游资源稀缺地区景区开发与运营探析
摘 要:近年来,党中央、国务院高度重视旅游业发展,提出要把旅游业打造成为传承中华文化、弘扬社会主义核心价值观、提升国民素质、促进社会发展的重要渠道,成为绿水青山转化为金山银山、生态文明建设的重要抓手。各地区贯彻执行党中央、国务院决策部署,加大旅游景区开发,本文以宿迁为例,为探索旅游资源稀缺地区景区开发与运营的经验、教训以及深入开发的思路与对策,为其他类似地区提供参考。 关键词:旅游资源稀缺;景区
旅游经济 |
江苏省江阴市美丽乡村文旅融合发展研究
摘 要:乡村旅游是实现农村美、村民富的有效途径,其开发有助于农村的经济发展、村容村貌的塑造以及地方传统文化的传承。本文基于文化自信的视角,将江苏省江阴市美丽乡村作为研究对象,在调查本地乡村旅游和地方乡土文化资源情况的基础上,总结江阴市乡村文旅融合发展的成果并分析现存问题,并着力于探索进一步融合发展的策略,寻求美丽乡村建设和乡村文化的可持续发展。 关键词:文化自信;美丽乡村;文旅融合 中图分类号
旅游经济 |
基于游客感知的南京夫子庙美食形象研究
摘 要:美食形象对旅游目的地形象的塑造和推广意义重大。从游客视角出发,以南京夫子庙美食街作为研究案例地,采用质性分析与量化检验相结合的研究方法,对游客感知的美食形象进行了尝试性探讨。研究发现:①游客感知的南京夫子庙美食形象分为认知形象和情感形象两大方面;②美食认知形象由美食吸引力、美食品质、美食文化3个维度构成;③在美食形象中,美食文化得分最高,美食吸引力、美食情感次之,美食品质得分最低。此外,文
旅游经济 |
游客体验视角下烟台葡萄酒庄旅游开发研究
摘 要:烟台市作为中国最大的优质葡萄酒酿造产区之一,也是葡萄酒旅游产业的发源地之一,提升烟台市葡萄酒旅游产业的竞争力,能够增强区域发展的新动能。目前,烟台市葡萄酒庄旅游产业开发过程中还存在一些不足,对此,本文以烟台市某葡萄酒庄为例,对其相关情况展开调查研究,以期为提升烟台市葡萄酒庄旅游产业竞争力、推动烟台市旅游经济从高速发展向高质量发展转换贡献力量。 关键词:游客体验视角;葡萄酒庄旅游;烟台
旅游经济 |
全域旅游战略下昆山休闲农业与乡村旅游发展路径研究
摘 要:发展休闲农业和乡村旅游是实现乡村振兴的重要手段,也是推动全域旅游发展的路径。江苏昆山率先提出“全域旅游、全景昆山”的发展战略,把乡村旅游作为昆山发展全域旅游最重要的着力点。但是各部门链接不畅、文化含量不足以及专业人才匮乏阻碍了其发展速度,因此需重视“全域”观念、构建乡土文化研究与开发机制、打造品牌形象,实现可持续发展。 关键词:休闲农业;乡土文化;全域旅游;昆山 中图分类号:F592.
旅游经济 |
广西民族文化旅游产业发展现状及创新对策研究
摘 要:当前广西的民族文化旅游产业资源禀赋优势突出,市场需求旺盛,总体呈现良好的发展态势。与此同时,也存在区域发展不均衡、文化旅游产品开发缺乏内涵、文化旅游产业综合效益一般等问题。通过分析广西民族文化旅游产业发展过程中的优势和存在的问题,提出政策扶持、创新发展、培育龙头企业、数字转型4个方面的创新对策,实现广西民族文化旅游产业高质量发展。 关键词:民族文化旅游;高质量发展;创新;广西 中图分类
旅游经济 |
我国定制旅游发展路径探析
摘 要:随着我国国民经济的发展,整体消费需求的升级,旅游者对于出行品质有了更高要求,不再满足于单一的观光,传统的旅游模式也无法抓紧年轻一代旅游的热情。在此背景下,旅游行业面临转型升级,定制旅游应运而生。其作为新兴的旅游模式逐渐开展,并开始走向成熟。个性化的定制旅游将成为未来旅游业市场发展的趋势。本文围绕我国定制旅游的发展,通过探究定制旅游发展现状,分析定制旅游当前存在的问题,指出定制旅游优化方向,
旅游经济 |
非对称优势下河西走廊红色旅游线路规划及产品整合开发研究
摘 要:红色旅游是具有明显特色的人文旅游形式,一方面丰富了旅游产品的形式,另一方面在政治文化方面的意义也是独一无二的。随着国家越来越重视红色历史文化教育,国内红色旅游业的发展迅速,河西走廊具有巨大的红色旅游发展潜能,但在发展过程中还是存在发展迟滞、宣传力度不够、资金投入相对不足等问题。本文运用非对称优势,准确把握河西走廊红色旅游产品开发中存在的问题与局限性,从红色旅游线路规划及产品整合开发的视角进
旅游经济 |
文旅融合背景下商丘火神台庙会发展研究
摘 要:庙会是融宗教、艺术、民俗、经贸和游乐等为一体的社会文化现象,其文化性、参与性与体验性受到游客的喜爱。商丘火神台庙会有着深厚的文化底蕴,但庙会的旅游开发尚处于初级阶段,存在文化内涵不丰富、娱乐体验项目缺乏、特色产品开发不到位等问题。在文旅融合发展大背景下,融合庙会的文化与资源优势,文章提出商丘火神台庙会应深入挖掘文化元素、规范庙会秩序、打造特色旅游产品、增强居民参与等改进措施,以期推动商丘火
旅游经济 |
基于地域红色文化建设创新型旅游城市的研究
摘 要:信阳市作为历史悠久的革命老区,从建党初期到解放战争时期,一直处于革命前线,红色资源不仅密度高,分布广泛,而且类型多,范围大,潜力足。国家政策大力支持的大好形势下也给信阳红色旅游提供了良好的机遇,由于区域壁垒,基础设施不够,市场促销意识缺乏,创新意识不足等原因,信阳市红色旅游发展欠佳。在红色旅游市场激烈的竞争下,信阳市必须根据自身特点,创新思路,深层次挖掘红色旅游资源内容,创新开发形式,树立
旅游经济 |
“十四五”初期国内旅游产业发展策略
摘 要:“十四五”初期国内旅游产业面临巨大挑战。本文分析当前旅游消费特点,提出国内旅游产业发展策略,即加强文旅融合、重视青年群体旅游消费、加强网络口碑营销、持续推广云旅游。 关键词:“十四五”初期;文旅融合;消费特点;云旅游 中图分类号:F592 文献标识码:A 引言 2021年,正值“十四五”规划开局之年,在“构建以国内大循环为主体、国内国际双循环相互促进的新发展格局”背景下,促进旅游业
旅游经济 |
景区数字化服务对旅游业高质量发展的影响
摘 要:在大数据时代,智慧旅游成为影响旅游业高质量发展的关键因素。然而,作为智慧旅游的终端服务,景区数字化服务质量对游客满意度的影响研究尚未深入。本文把洛阳明堂天堂作为研究对象,以问卷调查的方式获得样本数据,并利用SPSS21.0对收集的样本数据进行实证分析。研究发现,明堂天堂景区数字化服务对游客满意度影响显著。基于此,本文提出完善数字化服务质量、改进景区解说系统等政策的建议。 关键词:景区数字
旅游经济 |
旅游城市化进程中广西乡村文化生态与旅游融合的景观设计
摘 要:广西壮族自治区民族文化底蕴与资源都较丰富,本文选择从乡村文化生态着手,将其与旅游业进行融合,将充分带动当地经济发展与乡村建设。文章对推动乡村文化生态与旅游融合的必要性进行概括,然后提出建设民族特色的旅游小镇、打造具有影响力的民族庆典、探索与发展民族创意产业、挖掘民族优秀的文化元素、推动民族乡旅文化融合创新的建议,以期为促进乡旅景观融合有推动作用。 关键词:旅游城市化;文化生态;景观设计;
旅游经济 |
“旅游+地质”产业融合的路径分析
摘 要:本文对湖南省地质旅游资源的开发提出了产业融合这一全新角度,从“旅游+地质”产业融合的角度对旅游产业的发展进行分析,探讨当前湖南省在“旅游+地质”产业融合过程中存在的问题,并对此提出相应的发展策略,对湖南省“旅游+地质”产业融合提出地质观赏旅游模式、地质研学旅游模式、地质养生旅游模式、地质鉴购旅游模式等4种发展模式,开发旅游资源本身的经济价值及社会价值,为游客提供鉴赏与购买平台,丰富了游客旅