期刊详情
查看往期
期刊目录
2021年08期
育人◆课题◆反思 |
场域理论下的中职学校班级文化建设探究
[摘 要] 中职学校是高中阶段教育的组成部分,但由于学生整体水平偏低,学生管理工作复杂而任重道远。要着眼于中职学校班级文化建设现状及问题,通过对场域理论在班级文化育人的价值和优秀班级文化场域应该具备的条件分析,以19美术高考1班“新”班级文化建设为例进行实践探究,通过树立班魂、净化环境净化心灵、美化环境美化心灵、建立班级制度规范、建立班级教育共同体五个步骤打造以新时代、新学生
育人◆课题◆反思 |
创新“一节一菜”育人模式 打造职业教育校园文化品牌
[摘 要] “一节一菜”是具有专业特色的校园文化品牌,深入挖掘节庆文化、节气文化的内涵,用“感知体验”的活动形式,以中华饮食文化为媒介,培养学生爱的情感和人文情怀,塑造工匠精神,提升职业素养和职业技能。 [关 键 词] 传统节日;传统节气; 文化育人;育人模式 [中图分类号] G717 [文献标志码] A
育人◆课题◆反思 |
中职历史教学中家国情怀教育的实施
[摘 要] 2020版中职历史新课标对中职历史教学提出了新的要求,更加注重学生的家国情怀教育。以往历史教学中进行的爱国主义教育,没有像今天一样提升到非常凝练的家国情怀这一学科素养的高度,因此要深入细致地研究如何利用历史独特的学科育人优势,培养学生家国情怀素养。先介绍家国情怀教育相关内容,再分析其在中职历史教学中实施的重要意义,最后论述具体策略,从而落实立德树人的根本任务。
育人◆课题◆反思 |
中职学校美术教学中学生创新能力培养策略
[摘 要] 中职学校美术教学是我国中职教学工作中的重要组成内容,对我国专业人才的美育素养培养有着重要的意义。美术教学主要侧重于对学生审美能力与专业绘画技能的培养,需要学生具备优秀的创新能力,才能有效提升学生的美术学习效果。对中职学校美术教学中学生创新能力培养策略进行了分析,以供参考。 [关 键 词] 中职学校;美术教学;创新能力;策略 [中图分类号] G71
育人◆课题◆反思 |
中职音乐教学中学生学习主动性的培养
[摘 要] 中职音乐教学主要为国家培养音乐专业的教育者,需要中职音乐教育专业的学生具有扎实的理论知识和音乐功底,以及丰富的教学实践技能和先进的创新意识。从分析中职音乐教学中学生学习主动性的培养原则入手,分别提出了构建和谐师生关系、保障学生主体地位、发挥学生个体能动性、设计以学生为主的教学方式、建立并完善中职音乐教学体系等有效培养方式,以供参考。 [关 键 词]
育人◆课题◆反思 |
中职酒店管理专业核心职业能力培养
[摘 要] 伴随社会经济与科学技术的进步发展,相关工作者更加注重中职院校酒店管理专业学生的培养与发展,强化中职院校酒店管理专业工作者的核心职业能力非常关键,只有这样才能够满足社会对人才的诉求,并且为社会经济快速发展奠定坚实基础。在现代中职院校酒店管理专业课程的实际教学中,院校与教师一定要重视对学生核心职业技能方面的培养与教育,依据现代化的教学要求,对实际教学中积累的经验进行总
育人◆课题◆反思 |
农林专业校企合作德技并修育人模式
[摘 要] 为把我校农艺专业办出特色,本着“校企共育、教学共管、成果共享”的原则,实行校企合作德技育人模式。该模式的做法是三位一体育人;知行合一,体验成功;校企合作开发农民培训教材;共同研制实习标准。其结果能达到校、企、生多方共赢的培养目标。 [关 键 词] 农林专业;校企合作;德技并修;育人模式 [中图分类号] G717
育人◆课题◆反思 |
中职学校电工电子技术教学与学生创新能力培养
[摘 要] 中职学校是我国教育体系的重要组成部分,其教育工作的质量直接影响到我国职业教育工作的整体水平。电工电子技术是中职学校的基础课程之一,是培养技术性和创新性专业人才的重要方式。分析了中职学校电工电子技术教学现状,并提出改进电工电子技术教学与学生创新能力培养应该采取的措施,以期为提高中职学校电工电子教育工作质量提供一点启示。 [关 键 词] 中职学校;电工电
育人◆课题◆反思 |
中职建筑制图教学中学生空间想象力的培养探究
[摘 要] 在新课改不断落实的背景下,推行素质教育成为时代发展的必然趋势。而中职院校的教育目标同样应以培养学生更为全面的综合素养为主,使学生能够真正成长为一名对社会、对时代有用之人,故而对教师在教学水平方面提出了更高的要求。建筑制图是中职教学中的重要课程之一,可以帮助学生在掌握建筑制图基础知识的同时提高相应的绘图能力。在实际教学中发现,绝大多数中职院校的建筑制图教学忽视了对学
育人◆课题◆反思 |
护理协会对护生培养职业素养的意义
[摘 要] 学生社团是在校学生基于共同爱好并为满足共同的兴趣而自发组织起来的群众组织,是学校校园文化的重要组成部分,是展示学生个人才华的平台,也是实现学校人才培养的重要载体。护士执业素养是医学人才选用的第一标准,是职场制胜第一法宝,是护士在护理工作中表现出来的综合素质,而职业素养是可训练的。护理协会社团活动的开展对护理专业学生训练和培养护生的职业素养起着十分重要的作用。在市场
育人◆课题◆反思 |
信息化背景下中职美术教学新模式的构建探究
[摘 要] 当前的中职美术教学较为注重体现教学的有效性。教师可在教学实践中,采用多样化的美术教学方式开展教学。在信息化背景下中职美术教学新模式的构建,可围绕美术教学内容实用化、美术教学灵活化、美术教学模式多样化等方面进行中职美术教学新模式的构建。能够有效地整合信息技术与美术教学内容,彰显出美术教学的知识性与趣味性,使中职美术课堂教学发展成为一种全新的教学模式,从而更加高效合理
育人◆课题◆反思 |
信息技术环境下中职德育模式创新探究
[摘 要] 德育课的主要任务在于培养学生形成对我国各类先进思想和科学思想政治观念的正确理解,并树立正确的人生观、价值观与世界观,充分提高学生的爱国精神与民族荣誉感。学生接受教育后所表现出的思想道德素质是教育工作成败的最直接表现。在信息技术环境下,我国中职德育模式受到严峻考验,具体的教学思想与手段更是需要每一位教育工作者予以深入分析与探讨。 [关 键 词] 中职德育
育人◆课题◆反思 |
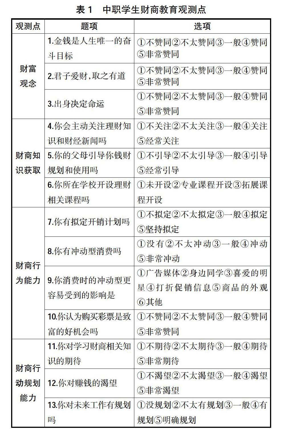
教育扶贫视域下职业院校学生财商能力培养的现状、问题及对策
[摘 要] 职业院校学生绝大多数来自农村和城市经济困难的家庭,是职业技术教育开展脱贫攻坚的核心群体。通过对贵州省20所中职学校的学生财商培养情况进行调查研究和统计分析发现,大多数中职学生有脱贫的意愿,但学校财商教育的缺位,对学生长远发展和脱贫成果巩固造成了不利影响。基于此,通过“五进·五打造”,多渠道多形式开展中职学生的财商教育,形成财商教育与课程思政相结合、学校与社会相融合
育人◆课题◆反思 |
浅谈技工教育中如何培养学生的工匠精神
[摘 要] 工匠精神既是一种教育理念,也是一种职业精神,是在职业发展中职业道德的最高体现。在技工教育中,培养其工匠精神是主要的培养路径,也是企业和学校培养人才的必经之路。结合工匠精神的相关概述,来分析在技工教育中如何培养学生的工匠精神,以供相关人员参考。 [关 键 词] 技工教育;工匠精神;培养策略 [中图分类号] G711
育人◆课题◆反思 |
以学生为中心,以能力为本位
[摘 要] 在中职学校,学前教育环境创设课堂教学模式的效果与幼儿园环境创设的用人需求息息相关、密不可分。近几年,“理实一体化”教学模式的优越性日益显现,目前,部分中职学校在一些专业课程中已采用该教学模式,但运用于中职学前教育环境创设课的例子少之又少,理论与实践几乎空白。据此,对如何在课堂中实施“理实一体化”教学模式,在课堂中“以学生为中心,以能力为本位”谈谈实践体会。 [关
育人◆课题◆反思 |
中职学校“互联网+”智慧课堂移动课堂构建分析
[摘 要] 随着信息技术的不断发展和进步,中职学校已经逐渐引入“互联网+”教育的概念,并将其运用到实际教学中,智慧课堂的构建就是其中的重要体现。基于此,简要介绍“互联网+”智慧课堂以及智慧课堂的特点,并分析了“互联网+”背景之下智慧课堂的构建策略,以期为相关从业者提供有效参考。 [关 键 词] 中职学校;“互联网+”;智慧课堂 [中图分类号] G712
育人◆课题◆反思 |
企业为主体的校企合作新模式探究
[摘 要] 基于企业利益发展背景,对校企合作的全新模式作出相应的探索,并且依托前期调研的结果对其进行论述和阐释,突出国内外针对校企合作工作提出的先进意见和看法,从中寻求相关经验教训,为后续校企合作的开展提供支撑和帮助,进而提出校企合作全新育人模式的构建和架设。 [关 键 词] 校企合作;企业利益;育人机制;经验 [中图分类号] G717
育人◆课题◆反思 |
依托“智能物联”创客工作室创新第二课堂学习模式
[摘 要] 通过分析网络专业和电技专业的发展瓶颈问题,提出依托智能物联创客工作室,专业联合创新开展第二课堂学习模式,引入企业项目和兼职教师解决专业发展师资、实训室资源不足的问题。 [关 键 词] “智能物联”;创客工作室;第二课堂 [中图分类号] G712 [文献标志码] A [文章编号] 2096-0603(
育人◆课题◆反思 |
职业院校汽车专业校企合作综合评价研究
[摘 要] 近年来,我国职业教育在国家政策的推动下实现了基本目标,但还存在体系建设不够完善、企业参与办学动力不足、办学和人才培养质量水平参差不齐等问题,建立健全一套校企合作质量评价体系,有助于产教深度融合,规范和指导校企各参与方的行为,提高其积极性和主动性。中职教育校企合作人才培养模式,是一种新型的教学模式,通过这种教学模式可以培养出更加适合行业发展要求和企业需要的应用型人才
育人◆课题◆反思 |
浅谈中职学校倦怠现象的改善策略
[摘 要] 近年来,许多研究者发现在教育的各个阶段都存在教师职业倦怠、学生学习倦怠的现象,在中等职业学校也不例外。学校中的倦怠现象对教学工作的顺利推进造成了较大的负面影响,这是每个教育机构需要高度重视的问题。基于少数民族地区甘南州中等职业学校的倦怠现状,对教师职业倦怠和学生学习倦怠的成因进行分析,并提出针对性的对策和建议,以进一步完善中职学校的教育工作。 [关 键
育人◆课题◆反思 |
教师学习共同体在课例研修中探索有效看图讲述活动指导策略
[摘 要] 课例研修是一种基于课堂改进的教师在职学习方式,它是通过教师团体聚焦现实的教育活动问题,透过研究教育活动现场、同课异构、集体反思、教学行为改进,使教师在群体研修中更新理念、相互借鉴、总结经验、提升实践智慧的过程。 [关 键 词] 课例研修;教师学习共同体;看图讲述活动 [中图分类号] G715 [文献标志码]
育人◆课题◆反思 |
交通行业职业学校“双师型”教师队伍建设探索
[摘 要] 从交通行业类职业院校“双师型”教师人才队伍建设实际出发,分析研究背景及存在的问题,探讨一些“双师型”师资队伍建设行之有效的方法。“双师型”教师队伍的建设方式,从长期来看政策规划、校企合作平台、技能大师工作室教师团队建设意义深远,短期则是教学大赛、技能竞赛对教师队伍的培养促进作用效果显著。 [关 键 词] “双师型”教师队伍;校企合作;教学大赛;技能竞
育人◆课题◆反思 |
初探幼儿数学活动指导校本教材的开发与应用
[摘 要] 校本教材的开发应立足于国家和地方课程标准的基础上实现互相补充,同时需要结合本地区、本校的生源实际情况,有指导、有计划地开展,让校本教材充分弥补统编教材的不足,同时能更好地适应市场的需求,满足学生的个性化发展,打造学校的专业特色。幼儿数学活动指导作为中职学前教育专业的核心课程,具有较强的应用性,同时是一门与数学学科交叉的课程,兼具很强的理论性和抽象性。幼儿数学活动指
育人◆课题◆反思 |
新课标视野下传统文化教学与信息技术的融合
[摘 要] 《中等职业学校语文课程标准(2020版)》的颁布,首次明确语文学科的核心素养,包含了语言理解与运用、思维发展与提升、审美发现与鉴赏、文化传承与参与。通过课例分析进行新课标视野下传统文化教学与信息技术融合的探索,对中职语文智慧化课堂新模式展开实践研究。发挥学生主体性,拓宽古诗词教学的空间;采用多种信息技术手段,营造有层次、有意境的古典氛围;以创新理念为指导,打造寓知
育人◆课题◆反思 |
基于超星学习通平台的妇产科护理课程的教学资源建设和实施
[摘 要] 介绍依托超星学习通教学平台构建妇产科护理课程教学资源库并实施的过程。通过采用任务驱动的教学方法,让学生在课前利用微课进行预习,使学生完成基本概念的理解和章节内容系统性的初步构建。在课堂组织教学的过程中,借助实训微视频、视频直播、案例分析等开展教学,引导学生个性化学习,完成知识的内化、吸收。课后通过互动讨论、网页链接和学生反馈等手段实现知识的拓展,延伸课堂知识。最后
育人◆课题◆反思 |
基于3D技术的中职妇产科护理学“枕先露的分娩机制”说课设计
[摘 要] 在中职妇产科护理学教学中,“枕先露的分娩机制”是一个难点。而通过将3D技术应用于课程教学中,可以将文字、图片等静态知识转化为医学知识动画视频,降低教学难度。因此,以3D技术的概念及优势为切入点,在简单分析妇产科护理学“枕先露的分娩机制”教材及中职生学习情况的基础上,从教学措施、教学步骤两个方面,论述了3D技术支持下的“枕先露的分娩机制”说课设计方法。 [关
育人◆课题◆反思 |
中职学校遗传学教学思考
[摘 要] 遗传学作为中职学校的重点专业,涉及的知识内容较广泛,是一门理论与实践相结合的专业课程,遗传学知识点具有较强的抽象性和逻辑性,学生在学习过程中存在较大难度。主要针对中职学校遗传学的教学方法进行简要分析和探究,充分结合遗传学教学内容的特点和基本要求,依据学生的能力发展水平,优化教学设计,完善教学内容与教学环节,进而激发学生对遗传学知识的学习兴趣,提高中职学校遗传学的教
育人◆课题◆反思 |
关于中等职业学校数学教学的几点思考
[摘 要] 在基础课程中,数学教育占据非常重要的地位,其不仅在中小学教育中充当重要的角色,同样在中等职业教育中也充当着比较重要的角色。因此,在学习过程中,需要教师、学生等群体对其重视起来。而数学教师在教授数学的过程中,首先需要对数学教育进行全新的认识,与此同时,为了进一步和新时代的要求相适应,中等职业学校需要对教学实施一定的改革,这样才可以使学生的非智力能力以及思维能力得到一
教学◆教法◆经验 |
分析中职思政课现状,构建课堂教学新亮点
[摘 要] 分析中职思政课现状,构建课堂教学新亮点。首先分析出中职思政课主要存在缺乏对思政课的重视、缺少思政教师队伍的建设、思政教材版本较多三个问题。其次分析出通过加强思政课程的建设、打造思政师资的队伍、推动思政课程的改革三种途径,去抓准教学问题的关键,以便拟定有效的措施来提高思政课的质量,达到思政课的全方面覆盖,进一步增强中职思政课的实效性,最终把学生培养成为一名优秀的社会
教学◆教法◆经验 |
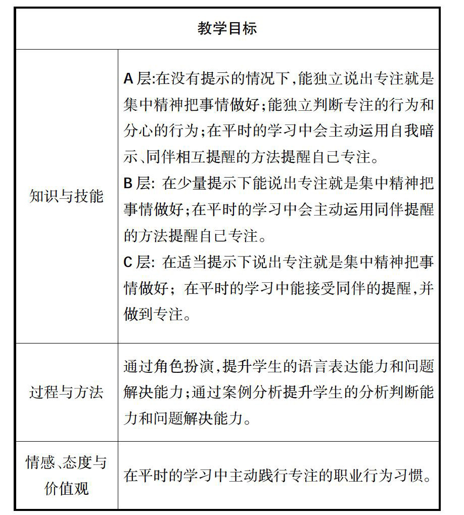
智障中职职业道德修养课教学目标设计的原则和方法
[摘 要] 基于智障学生身心发展水平、认知学习的差异,以及未来就业岗位对智障学生职业素养的要求,在智障中职职业道德修养课上,拟定出符合学生学习起点、学习需求的教学目标是整个教学活动成功的关键。在实践中,总结出在智障中职职业道德修养课设计教学目标的几项原则和步骤。 [关 键 词] 智障中职;职业道德修养;教学目标 [中图分类号] G712
教学◆教法◆经验 |
中等职业教育语文教学存在的问题及对策研究
[摘 要] 针对中等职业教育语文教学存在的问题及对策展开深入研究,先阐述了中等职业教育语文教学存在的问题,如中等职业教育语文教学模式比较落后;中等职业教育学生基础掌握不牢固;缺少激发学生学习兴趣的因素;然后又提出了几点切实可行的解决对策;如立足实用性,培养学生的听、说、读、写能力;重点讲解语文基础知识,树立学生学习的自信心;采用多种教学方式,激发学生的学习兴趣;开发专业特色的校
教学◆教法◆经验 |
试析多元文化背景下的小学语文课程教学研究
[摘 要] 我国是一个多民族的国家,少数民族文化与汉族文化共同形成了我国的中华文化,在我国的基础教育过程中实施多元文化是顺应时代的发展和潮流,并且也符合我国的教育发展形势。多元文化背景下的小学语文教学在弘扬中华优秀传统文化的同时,还促进了社会和谐,使教育更加公平化。小学语文是启蒙教育,是基础教学,因此语文在实施多元文化的教学中任重道远,意义重大。针对多元文化背景下的小学语文课
教学◆教法◆经验 |
中职学业水平考试背景下的中职语文“微写作”教学
[摘 要] 近几年国家越来越重视学生的学习,让教师在教学的过程中,采取恰当的方法,帮助学生自觉学习、快乐学习。对于中职语文来说,教师在“微写作”的教学课堂上存在一些问题,使学生在听课的过程中不能够全面激发自身的潜力,影响了他们的综合能力,然而学生的语文综合能力与学业水平考试有着十分重要的联系。主要对中职学业水平考试背景下的中职语文“微写作”教学进行浅析。 [关 键
教学◆教法◆经验 |
小组合作学习在英语教学中的“四个统一”
[摘 要] 以学生为主体的小组合作学习是一种先进的教学方式,有助于学生提高听、说、读、写的综合能力。教师在实施小组合作学习的过程中要注意“四个统一”:坚持有效沟通和自主学习相统一;坚持课堂合作和课外准备相统一;坚持集体优势和个体特性相统一;坚持互相竞争和友好合作相统一。 [关 键 词] 小组合作;有效沟通;自主学习;课堂合作;课外准备;互相竞争;友好合作 [中
教学◆教法◆经验 |
基于学生差异的中职英语分层教学活动设计
[摘 要] 随着我国教育事业的不断改革和发展,一些中职院校在教学过程中出现一些问题,特别是在英语分层教学过程中,学生之间存在的差异性,在一定程度上对教学活动造成了影响和限制。因此,教师在之后的教学过程中需要重点关注学生之间存在的差异性,采用分层方式来设计教学活动,密切关注学生的学习情况,才能够设计出更加符合学生情况的教学活动方案,这样不仅可以有效地提高学生的学习效率和质量,同
教学◆教法◆经验 |
中职数学教学策略探究
[摘 要] 对于中职院校而言,学生的学习重点一般放在专业技能的培养上,然而数学学科作为现代科技发展的基础性学科,也必须引起重视。随着课程改革的不断推进,中职数学教学需要针对以往教学过程中出现的问题做出改进,重视学生数学核心素养的培育,促进学生全面发展。 [关 键 词] 中职数学;教学设计;翻转课堂 [中图分类号] G712
教学◆教法◆经验 |
中职教学中关于中小企业财务管理的教学探析
[摘 要] 目前,我国中小企业在财务管理人才培养方面仍然存在问题,基于此分析当前中小企业财务管理中存在的问题,并探析财务管理的教学内容,使学生能够在学习中进行探索,了解中小企业财务管理的具体内容,以此提出具体的对策。 [关 键 词] 中小企业;财务管理;教学对策 [中图分类号] G712 [文献标志码] A
教学◆教法◆经验 |
全国计算机等级考试与计算机基础教学有效结合
[摘 要] 随着信息技术的发展,掌握计算机相关技术已成为每个人适应现代社会的必修课。高职院校的学生作为即将步入社会的新一代人才,需要具备基本的计算机技能。高职院校为提高学生的综合素质,也越来越重视计算机应用能力的培养。因此,教师应当结合全国计算机等级考试对学生基本的计算机基础技能要求开展教学活动。从引导学生重视、提升学生兴趣、强化平日练习、开展合作学习、提高优秀生占比五个方面
教学◆教法◆经验 |
中职单片机原理及应用课程的教学策略简析
[摘 要] 当前,社会对硬件设计工程师的需求不断增长,单片机原理及应用这门课程的重要性也越来越明显。中等职业学校单片机原理及应用教学过程应适应新形势下社会对技能性人才培养的需要。根据中职学生的学情以及单片机原理及应用课程的特点,从课程的教学内容、教学方法和手段、实践教学体系等方面进行研究和尝试,目的在于提高学生分析问题和解决问题的能力,培养学生的编程思路,从而提高对单片机原理
教学◆教法◆经验 |
中职数控专业教学的现状研究
[摘 要] 数控专业是许多中职学校重点建设的专业,机器设备作为现代工业生产重要的生产要素,操控设备的人更是工业流水线生产的重中之重。但在教学中也发现不少问题,这些问题构成复杂、原因多样,全部解决起来有一定难度,主要包括“教育学知识欠缺”“学生操作情况的掌握力低下”“生源质量和学生结构差”“教学内容与学生实际需求脱节”四方面问题,这些问题解决起来都不是一日之功,需要投入大量的资
教学◆教法◆经验 |
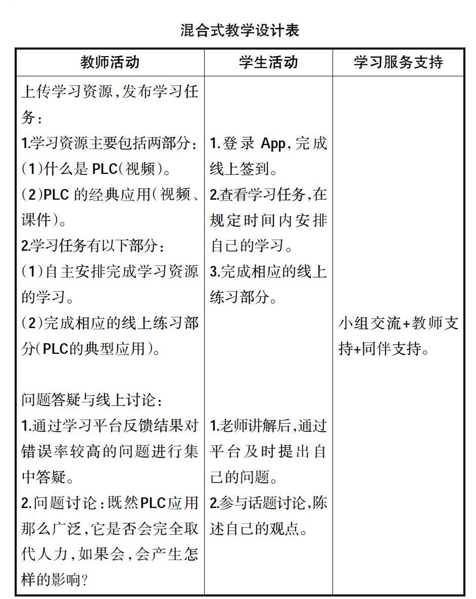
数控铣削编程与加工的混合式教学实践探究
[摘 要] 信息技术的快速发展以及网络教学技术的广泛应用,促进了学校教学质量的提升。对中职院校而言,利用网络教学平台进行混合式教学是目前中职教学改革的一个重要发展方向。在进行混合式教学过程中,应该结合线上线下的优势,弥补传统教学中存在的不足,调动师生双方的积极性,从而提高教学效率和学习效果。从混合式教学的相关概述、混合式教学的设计原则以及数控铣削编程与加工的混合式教学开展进行
教学◆教法◆经验 |
中职学前教育专业舞蹈教学的有效措施探究
[摘 要] 职业教育是为社会输送具备专业知识和技能人才的一种教育类型,能够对社会的建设与发展产生重要的推动作用,包含初等、中等和高等三种不同的等级,其中中等职业学校是最为常见的类型。教育是国家发展的根本,随着社会的发展以及教育观念的转变,学前教育在人的发展以及教学实践中的重要性逐渐凸显,职业学校中学前教育专业学生的比重也在不断提升,为了让儿童能够在学前教育阶段接受更加专业化的
教学◆教法◆经验 |
小组合作学习在中职会计教学中的有效应用
[摘 要] 随着新课改的不断推进,中职会计教学方法和教学模式也在不断创新,并且取得了较好的效果,也极大地提升了中职会计教学的质量。现阶段,在中职会计教学中小组合作学习是一种常用的教学方法,其不仅能够有效地培养学生的创新能力,还可以培养学生的合作意识,在提高学生专业技能的同时,还为学生在未来的就业与发展提供良好的保障。对此,在中职会计教学实践中要对小组合作学习的方法和理念进行不
教学◆教法◆经验 |
分层教学法在中职计算机课程教学中的应用探索
[摘 要] 在分层教学过程中,教师需要深入了解学生,能够从学生的实际情况出发,根据学生的认知水平制定不同层次的教学内容,满足学生差异化的学习需求,让每个学生通过学习都能够有所进步。在教学过程中,教师需要根据学生的差异设计教学环节,进行合理的分组,对于不同层次的学生制定差异化的教学目标,采取不同的教学方式,在最后的考核中也要遵循分层原则。 [关 键 词] 分层教学
教学◆教法◆经验 |
中职计算机网络技术课程教学中行动导向法的应用探析
[摘 要] 随着信息技术的快速发展,计算机等智能设备的不断普及,信息技术已经应用于各行各 业,并且对各行各业产生了极为重要的影响,因此信息技能已成为学生在未来发展和就业中所必备的技能。这就对中职教学提出了新的要求。中职教育是为社会培养高素质技能型人才的主要渠道,因此在教学活动中必须要关注计算机网络技术课程教学,不仅需要在教学中激发学生的学习兴
教学◆教法◆经验 |
谈一体化课程教学在ABB工业机器人中的应用
[摘 要] 以“单行规则排列图块的搬运”为学习任务,用ABB IRB120型机器人进行搬运,采用一体化课程教学,让学生在做中学、学中做,从而使学生能够说出完成任务的知识内容,遇到问题能够团队协作,共同解决,并能够完成小组的分工任务。 [关 键 词] 一体化课程;ABB IRB120机器人;单行规则排列图块搬运 [中图分类号] G712
教学◆教法◆经验 |
项目教学法在中职网络设备配置课程中的应用
[摘 要] 为了提高学生的职业技能,笔者在常用网络设备配置的教学中通过信息化教学手段,采用项目教学法实施教学,提高学生分析问题、解决问题的能力,培养学生成为职业技能过硬的高素质劳动者。 [关 键 词] 项目教学法;网络设备配置;职业技能 [中图分类号] G712 [文献标志码] A
教学◆教法◆经验 |
行为导向教学方法在中职数学课堂中的应用探究
[摘 要] 数学知识能够培养个人思维能力,帮助个体运用正确思维解决问题,提高解决问题的效率。中职教育教学主要任务是培养高素质的劳动者,培养技能型人才等,因此中职教育中不仅要加强专业课程教学,还应该加强数学课程教学。探究中职数学课堂中应用行为导向教学方法的策略,以提高学生的数学学习效果与综合能力为出发点,通过确定科学的中职数学教学目标、优化教学内容与教学方法等,探析行为导向教学
教学◆教法◆经验 |
中职数学数列教学方法的创新分析
[摘 要] 在新课程改革的推动下,对各阶段教育都提出一定要求,尤其是针对中职教育教学来说,由于学生的个体差异相对较大,所以,在实际开展教育教学的过程中,教师必须要重视落实好每一环节教学,从而制定针对性教学方案,创新教学模式,为学生未来的学习与发展提供更多帮助。因此,在中职数学数列教学的过程中,教师需要不断优化教学方法,弥补传统教学模式存在的不足。基于此,主要分析中职数列教学方
教学◆教法◆经验 |
理论和实验一体化教学模式在中职物理教学中的应用
[摘 要] 中职物理是矿山机电和电子电器专业开设的一门基础学科,物理知识的学习有利于此类专业学生后续专业课程的学习。因此,中职物理教学的教学目的是夯实这个专业学生的物理学基础,使他们掌握更多的物理知识技能,更好地服务于自己的专业。但是目前中职物理教学中依旧存在许多显著、突出的问题。因此,为了有效地提升中职院校物理教学水平,提升中职学生物理学习的效率,就必须要明确物理教学的目标
教学◆教法◆经验 |
中职机电翻转课堂教学模式探讨
[摘 要] 随着新时代的到来,我国社会经济得到快速发展,中职教育也受到大众越来越广泛的关注和重视,互联网技术的快速发展和普及应用,使得教育领域也受到了非常深刻的影响。正因为如此,中职教育普遍应用互联网技术教学,中职教师也纷纷开始利用翻转课堂的教学模式,充分尊重学生的课堂主体地位,深入促进教学发展,提升教学的有效性。针对中职机电翻转课堂教学模式应用情况展开具体分析和探讨,同时提
教学◆教法◆经验 |
项目仿真教学在中职汽车运用与维修专业教学中的应用
[摘 要] 在中职院校的教学中,仿真实训平台已经逐渐成为现代教育的常态化使用手段。在实际教学中,项目化教学能够让学生脱离传统的教学实践课程的限制,用虚拟仿真训练替代一些比较难开展和实施的专业实践训练,还能通过校企合作项目,强化项目过程性教学质量,让学生能够系统全面地进行实践练习,通过形成性考核训练,让学生的专业技能水平得到锻炼提升的空间。 [关 键 词] 项目化
教学◆教法◆经验 |
游戏教学法运用于中专音乐课堂教学的意义研究
[摘 要] 音乐教学是中专教育的重要组成部分。游戏教学法作为一种新兴的教学方法,给课堂效果带来的改变是巨大的。基于游戏教学法的概念定义,对游戏教学法在中专音乐课堂教学中应用的必要性和意义进行了阐释,并结合相关的教学案例,为其应用提供了可行性方案。 [关 键 词] 游戏教学法;音乐教学;中专 [中图分类号] G712 [文献标志码] A
教学◆教法◆经验 |
分层教学模式在中职烹饪实习教学中的应用
[摘 要] 培养学生的职业技能是中职院校的重要教学目标和办学宗旨。实习操作教学是中职烹饪教学的主要内容之一,对于强化学生对理论知识的理解和掌握,提升实践应用能力具有重要的作用。但是在实际的实习教学过程中,由于不同的学生在学习能力以及应用操作方面存在一定的差异性。如果一味地采取统一的实习教学方式,忽视学生之间的个性化需求,会导致学生对知识掌握不牢固,实践应用能力不能得到切实提升
教学◆教法◆经验 |
中学语文古诗词诵读教学的困境与对策分析
[摘 要] 中学语文教学当中比较重要的教学内容之一就是古诗词的诵读教学。随着我国教育体制和课程的不断改革和不断深化,中学语文教学要不断加强古诗词诵读教学,尤其要严格要求学生提高古诗词的鉴赏能力以及对古诗词的诵读能力。 [关 键 词] 中学语文;古诗词诵读;教学困境;对策 [中图分类号] G712 [文献标志码] A
教学◆教法◆经验 |
“翻转”中职语文阅读课堂的策略
[摘 要] 随着教育现代化的深入发展,信息技术与学科教学正在实现深度融合。在此背景下,翻转课堂这种新的教学模式被提出来,并应用到教学实践中。以翻转课堂教学模式在中职语文教学中的应用可行性为切入点,详细阐述“翻转”中职语文阅读课堂的策略。 [关 键 词] 中职语文;翻转课堂;教学策略 [中图分类号] G712 [文献标志码]
教学◆教法◆经验 |
提高中职语文教学质量的方法与建议
[摘 要] 在中职学科教育体系中,中职语文是非常重要的基础组成部分,它能够有效提升学生的语文综合素质以及语言表达能力,提高语言交流思维能力,促进学生的全面、健康发展。在中职语文教学中,教师应该重视教学质量的提升,让中职语文教学尽可能充满趣味性及挑战性,调动中职学生学习语文学科的热情,并且在教学活动中充分发挥引导者作用,鼓励学生自主探究学习,形成语文学科思维。就如何提高中职语文
教学◆教法◆经验 |
湖南省高校国防教育开展现状与对策研究
[摘 要] 高校国防教育是全民国防教育的重要环节,推进高校国防教育现代化对实现全民国防具有重要的现实意义。旨在研究湖南省高校国防教育开展现状,从高校国防教育组织和教学层面研究分析湖南省高校国防教育开展现状,并从提高思想认识、创新内容方法、加强师资力量建设、营造浓厚氛围等四个方面提出对策,为加快推进高校国防教育现代化提供参考。 [关 键 词] 国防教育;高校;现状
教学◆教法◆经验 |
架起通往学生心灵的桥梁
[摘 要] 中职班主任与学生进行有效的沟通是加强班级管理,发现和解决学生心理问题的主要途径之一,其在中职教育中占据重要地位。但就目前的研究成果来看,不少中职班主任由于缺少沟通技巧和沟通素养,使与学生的沟通效果并不理想,甚至会产生与预期相反的效果,影响学生的心理健康成长和正常的学习状态。因此,剖析当前中职班主任与学生沟通存在的问题,并针对这些问题制定解决策略十分必要。 [关
教学◆教法◆经验 |
中等职业教育现状及其发展策略
[摘 要] 职业教育与普通教育是两种不同教育类型,具有同等重要的地位。推动中等职业学校的发展,就是推动职业教育发展,就是为培养新时代中高级技能型劳动者服务,就是适应中国经济产业转型升级要求,就是适应中国经济高质量发展需要。 [关 键 词] 职业教育;现状;发展策略 [中图分类号] G710 [文献标志码] A
教学◆教法◆经验 |
论中等职业学校数学教学中存在的问题及对策
[摘 要] 在当前情况下,国家对职业教育的具体发展情况非常重视,并且给予了一定的财政以及教育支持,进而使中等职业教育在一定程度上取得了一定的进步。尽管其在总体上获得了较好的成绩,但是对其进行详细的观察,发现其仍然存在一系列的问题。主要对中等职业学校中数学教学存在的一些问题进行简单介绍,希望可以给大家带去一些启发。 [关 键 词] 数学教学;学习兴趣;师生交流
教学◆教法◆经验 |
新课标下如何做好中职化学教学工作
[摘 要] 中职的化学内容大部分都是基础内容,还有一部分会涉及一些专业技能,这些内容都是和学生素质以及生活息息相关的内容,因此中职化学教师应该加强重视,夯实学生的化学基础,同时让学生掌握相关的技能。新课标在完成普及之后,传统的教学方式已经不适用于新形势的教学,所以教师需要做好相关教学理念的转变,并且提高自身应用新型教学方法的能力。只有这样,教师才可以有效地提高学生的学习效率和
教学◆教法◆经验 |
中职计算机教学中存在的问题及解决策略
[摘 要] 计算机的应用需要建立在使用者掌握一定的知识和技能这一基础上,只有这样才能够更好地服务于单位,提升工作效率,在中职学校中开设计算机课程是十分必要的,只有这样才能够满足社会发展所需,培育出更多的高素质人才。计算机技术的发展是十分迅速的,中职学校在课程的设置上脱离了实际,学生学到的内容无法满足当前的社会发展趋势,导致很多学生的学习兴趣不足。要想增强中职计算机教学的有效性
教学◆教法◆经验 |
运用“理实一体化”教学,开创中职学前教育专业幼儿园环境创设新课堂模式
[摘 要] “理实一体化”教学模式,是理论知识与实践操作的结合体,培养的人才更加契合社会的发展。通过对“理实一体化”的认识与理解,结合从教经验发现“理实一体化”教学模式能引导学生从幼儿园实际工作出发,了解幼儿园环境创设的重要性和提高学生的实践动手能力,从而为他们从事幼儿园教育工作打下坚实的基础。对此,运用“理实一体化”教学,分析中职幼儿园环境创设的重要性,尝试对中职学前教育专
教学◆教法◆经验 |
中职学校体育教学中运动损伤的预防与处理
[摘 要] 中职学校开展体育教学过程中,可能会造成学生运动损伤,不仅会影响学生正常生活,还会使学生身心健康受到不良影响,因此教师应充分掌握运动损伤的预防与处理措施,才能为学生提供优质、安全的体育教学课堂。综上所述,将针对中职学校体育教学中可能出现的运动损伤情况进行分析,并提出有效的预防与处理措施,以期加强中职学校体育教学效果,增强教学安全性与提高质量。 [关 键
教学◆教法◆经验 |
一种巧用探针找正工件坐标系的方法
[摘 要] 在数控机床加工产品时,运用传统对刀方法,对于复杂零件,坐标系建立与设置往往通过打表来找正,需花费大量的时间,有时还会因没有明确的调整方向,浪费很多装夹零件的时间,增加了数控机床辅助时间,降低了数控机床实际生产效率。因此,传统的对刀方法在复杂零件坐标系设置中,已不能适应当今的高效自动化加工的要求。在长期操作机床过程中,利用企业现有条件,设计出一种找正装夹效率更高的工
研讨◆应用◆创新 |
生活化教学模式在思想品德教学中的构建方法研究
[摘 要] 当代中小学生生活在一个多元文化交织的社会中,而且随着科技以及社会的进步与发展,很多学生的思想也受到各种信息的冲击,老师有义务帮助学生树立正确的世界观、人生观、价值观,但是理论性的教学方式很难让学生理解或接受,为更好地提高学生的思想品德教育质量,应注重生活化的教学方法运用,发挥生活化教学模式的优势。针对思想品德教学构建过程中的原则进行分析,结合当前学生特点,调整教学
研讨◆应用◆创新 |
语文综合实践活动在中职语文教学中的重要性
[摘 要] 语文综合实践活动在中职语文教育教学中占有极其重要的地位。语文综合实践活动是语文学科教学与综合实践活动整合的一种新形式。它是以语文教材为依托开展的综合实践活动;活动能够与学生的生活相联系,走出课堂,走上社会,拓宽视野,培养兴趣,提升素养,锻炼能力。 [关 键 词] 中职语文;实践活动;重要性 [中图分类号] G712
研讨◆应用◆创新 |
新时代中职学校班主任的角色定位
[摘 要] 在职业学校,由于特殊的教育环境和复杂的学情特点,从而赋予班主任非常重要的角色定位。作为班级的“教育者、领导者、组织者和管理者”,尤其在职业学校,是一个优秀班主任不可或缺的四种能力,也是新时代一个全能型班主任应该扮演好的四个重要角色。从创新班主任的教育理念、领导水平、组织能力和管理方法入手,对中职学校班主任的职业素养提出了新要求。 [关 键 词] 中职
研讨◆应用◆创新 |
中职会计专业新型“双师型”教师培养研究
[摘 要] 界定了中等职业学校会计专业新型“双师型”教师的特定含义,明确了建设中职会计专业新型“双师型”教师队伍的重大意义,着重阐述了中职会计专业新型“双师型”教师应具备的基本条件和培养途径。 [关 键 词] 中职会计专业;新型“双师型”教师;基本条件;培养途径 [中图分类号] G715 [文献标志码] A
研讨◆应用◆创新 |
技能大赛对中职计算机教学的促进探究
[摘 要] 随着社会的进步发展,我国的各个高职以及中职院校对职业技能大赛的重视程度愈来愈高,使其逐渐成为各 个高职、中职学校在培育学生中的重要环节。主要针对技能大赛对中职计算机教学的促进作用进行研究。 [关 键 词] 技能大赛;中职计算机;教学 [中图分类号] G712
研讨◆应用◆创新 |
关于中职会计专业财务数字化教育研究
[摘 要] 会计财务数字化教育的发展十分迅速,值得教师深入研究。通过分析目前中职会计专业财务数字化教学存在的问题,试图提出相应的解决措施以及优化策略。 [关 键 词] 中职会计;财务;数字化教育 [中图分类号] G712 [文献标志码] A [文章编号] 2096-0603(20
研讨◆应用◆创新 |
推进干部人事档案在高校治理现代化中的作用
[摘 要] 高校治理现代化是国家治理体系和治理能力现代化对大学治理现代化提出的目标要求,也是高校面向未来、提速发展的必由之路。其中,倾力打造一支政治素质过硬、业务能力精湛的高素质干部人才队伍是“大学之治”的基础和保障,进而作为对全面考察了解、选拔任用、管理监督干部人才具有特定依据作用的干部人事档案,则在推进高校改革发展各项事业中的重要作用更为凸显。因此,认真思考干部人事档案工
研讨◆应用◆创新 |
人工智能技术在教学中的应用研究
[摘 要] 随着我国教育体制的改革,人工智能技术与教育教学的结合,为我国中职院校实现精准 教学和个性化课堂的营造提供了新的契机,目前我国中职院校数学课堂仍然坚持以传统的教学模式为主,在课堂教学环节,大部分学生都缺乏相应的学习积极性,同时对于课程内容的实践机会也少之又少。而人工智能技术,不仅可以营造更好的课堂氛围,让学生重新认识数学课程,激发学习兴趣,更能够转变课堂角色,让学生
研讨◆应用◆创新 |
翻转课堂在中职数学教学中的运用分析
[摘 要] 现代教育体系中,对学生采取的教学方式体现出多元化的特点。为学生传授知识要求、提升学生的参与度以及学习兴趣,对教学方式提出了更高的要求。在中职数学教学过程中,翻转课堂的应用具有十分重要的价值,能够对学生参与到学习中的程度产生重要的影响。基于此,对中职数学教学过程中翻转数学课堂的应用进行了分析。 [关 键 词] 翻转课堂;中职教学;数学教学 [中图分类
研讨◆应用◆创新 |
中职美术教学中色彩的运用探析
[摘 要] 色彩教学是中职美术教学中的重点内容,也是教学的难点之一。学生对色彩的掌握水平在一定程度上体现了学生创作的水平,如何提高中职美术教学中色彩教学的有效性是近年来一些中职美术教学研究的重点问题。在分析目前中职美术教学中色彩教学存在问题的基础上,探讨了中职美术教学中色彩教学的内涵和重要性,重点分析了中职美术教学中色彩教学的运用策略。 [关 键 词] 美术教学
研讨◆应用◆创新 |
小组合作在会计技能课程中的运用
[摘 要] 随着教育改革的不断深入,基础教育的教育方式和教育要求也有所改变和提升。在会计技能课程中,运用小组合作的教学方式是一种教学趋势。一方面由会计技能课程的属性决定,它需要学生互相合作切磋技能,以保证将会计技能熟练运用并熟练掌握。另一方面由小组合作这一教学方法和学习方式的优势所决定,小组合作能够带动学生互帮互助,锻炼学生的小组合作能力和团结协作能力,并能够通过不同学生的配
研讨◆应用◆创新 |
初探案例式教学在中职卫生保健课程中的应用
[摘 要] 为解决目前中职卫生保健课程教学中存在的问题,在中职卫生保健课程教学中采用案例教学法,通过具体的个案案例和生动的肢体语言、面部表情来提高学生的学习专注力,以达到提高学生学习兴趣、提高教学质量的根本目标。 [关 键 词] 案例式教学;中专;卫生保健课程;应用 [中图分类号] G712 [文献标志码] A
研讨◆应用◆创新 |
中职“1+1+1”工学交替人才培养模式实践应用探究
[摘 要] 近年来,随着我国职业教育的改革发展,校企合作、产学研结合的工学交替人才培养模式成为职业教育培养人才的主要模式。基于“1+1+1”工学交替人才培养模式的内涵,就“1+1+1”工学交替人才培养模式应用存在的问题从学校和企业两个方面进行具体分析,并从这两个方面就如何提升中职“1+1+1”工学交替人才培养模式的实践应用效果,切实培养社会与市场所学的应用型复合技术人才提出可
研讨◆应用◆创新 |
中职体育教学中体育分组游戏的运用分析
[摘 要] 在体育教学中,游戏是重要的教学方法之一,它能增强学生对体育的热情,进而提高教学效果。体育教学应在增强学生体魄的同时,注重培养学生互帮互助的集体精神,使其在体育学习的过程中有所收获。 [关 键 词] 体育教学;分组游戏;运用分析 [中图分类号] G712 [文献标志码] A
研讨◆应用◆创新 |
思维导图在液压传动单招教学中的应用
[摘 要] 在简要阐述思维导图基本内涵的基础上,阐明了思维导图在液压传动单招教学中应用的必要性,明确了具体的应用要点和应用对策,并通过案例进行了实证分析,因此具有一定的指导性和普适性。 [关 键 词] 思维导图;液压传动;应用要点;应用对策 [中图分类号] G712 [文献标志码] A
研讨◆应用◆创新 |
现代化采矿工艺技术在采矿工程中的应用初探
[摘 要] 矿产资源是重要的自然资源,在推动我国经济增长方面发挥着重要作用。同时,通过不断完善矿产资源开发、利用,也能够给我国工业发展带来积极的促进作用。因此,在社会经济、科学技术高速发展的背景下,相关部门及其技术人员应积极应用更新颖、先进的采矿工艺和技术,以此来促进我国采矿能力的显著提升。 [关 键 词] 采矿工艺技术;采矿工程;应用探究 [中图分类号]
研讨◆应用◆创新 |
体校语文教学改革的创新研究
[摘 要] 传统教育体制下,对体育专业学生的评价标准多以体育技能水平为主,但是素质教育背景下,单纯的体育水平已经不能代表一个学生的综合素质,文化修养也是非常重要的一部分。良好的文化修养不仅能够提高学生的体育技能水平,还可以提高学生的审美能力、理解能力、表达能力,引导学生形成正确的人生观与价值观,因此语文教学在体育学校教学体系中有着不可替代的作用。然而实际教学中,体校语文教学还
研讨◆应用◆创新 |
电力拖动控制线路与技能训练课程创新教学
[摘 要] 电力拖动控制线路与技能训练课程是当前高级技工学院自动化专业中的重点学习模块,随着当前教育教学事业的改革和发展,以及教师对学生学习水平和专业能力的关注程度提升,当前的电力拖动控制线路与技能训练课程教学工作开展地得更加科学与高效,教师对课堂教学方法的设计展现出了前所未有的素养,而学生学习该课程的积极性和主动性也得到了进一步提升。此次研究将依托当前全新教育教学理念,开发
管理◆育人◆培德 |
信息技术环境下中职班主任工作资源建设与应用
[摘 要] 由于现下科技飞速发展,处于信息爆炸时代,各类信息轰炸向社会上的各个领域,网络化的普及也十分迅猛。因此,中职班主任身为育人子弟的代表人物应及时迈出自己前进的脚步,做到与时俱进,合理地根据学生的各项特点,做到有效建设与应用中职班主任的工作资源,让整个班级有序进步,得到更加科学、系统、合理的管理。 [关 键 词] 信息技术环境;中职班主任;工作资源建设
管理◆育人◆培德 |
新背景下中职班主任管理班级的方法与技巧
[摘 要] 近些年来,我国教育体制不断深化改革,无论教育方式如何改进,班主任在班级管理中的作用都是不可替代的,作为班级的领航人,肩负着班级管理、师生沟通、家长沟通的三重责任。中职院校能够为国家培养专业型、技术型人才,但和普通高中不同,中职学生更加难以管理,这就需要班主任具备更多的管理方法与技巧。分析了新背景下中职班主任管理班级的方法与技巧。 [关 键 词] 新背
管理◆育人◆培德 |
中职电子商务人才培养误区与专业发展思路
[摘 要] 随着社会经济的发展和信息技术的进步,在这样的大背景下中国的电子商务产业也在发展,社会生产领域需要越来越多的专业电子商务人才,同时也需要大量的电子商务人才来推动电子商务行业的健康发展。然而,由于我国电子商务行业起步较晚,电子商务人才培养模式相对落后,存在一些不足之处。因此,对区域经济发展中的中职电子商务人才培养模式进行了细致的分析和研究,希望可以为我国中职电子商务人
管理◆育人◆培德 |
现代学徒制背景下口腔修复工艺专业师承式专业素养养成的人才培养研究报告
[摘 要] 中职学生专业素养的养成直接影响其专业学习兴趣和职业能力的形成。学生形成良好的职业素质是职业学校最重要也是最艰巨的任务。口腔修复工艺专业的专业特点对学生专业素养要求更高,如何提高学生的专业素养,使人才培养供给侧与行业人才需求侧接轨。基于对口腔修复工艺专业的调研,探索在现代学徒制背景下中职学校如何发挥校企师资的优势,以师承的形式促进口腔修复工艺专业学生专业素养养成,提
管理◆育人◆培德 |
从养老服务需求层面议论中职医学人才的培养
[摘 要] 我国老龄化的加速推进,给中职学校培养老年服务与管理人才带来了新的机遇和挑战。以云南省临沧卫生学校老年人服务与管理专业的人才培养为例,对养老服务人才的培养进行分析,一方面养老产业正适应社会需求蓬勃发展,另一方面养老产业的发展遇到了老年护理人才奇缺的瓶颈。以所调查的社区为例对养老现状、如何在社区老年居民养老服务需求及多元化养老模式下构建老年护理人才培养体系展开调查和讨
管理◆育人◆培德 |
关于中华优秀传统文化与中职思政课教学相结合的探讨
[摘 要] 思政课是中职院校塑造学生优秀品质、培养学生正确价值观念的重要途径。在当前背景下促进中华优秀传统文化与中职思政课的结合,运用优秀传统文化丰富思政教育资源、增加思政教育深度,对学生、对社会以及对国家具有重要意义。结合实际,探讨中华优秀传统文化与中职思政课教学相结合的意义,并就如何促进两者的深入融合提出几点针对性建议,希望能为相关教学工作带来些许帮助。 [关 键
管理◆育人◆培德 |
“道术器”视域下非遗传承与中职德育融合研究
[摘 要] 基于《道德经》之“道术器”思想,借鉴中华优秀传统文化智慧,秉持文化自信理念,构建“一体两翼四驱动五进阶”的模式,抓住“水仙为根,木偶为范”这条主线,把非遗传承与中职德育相融合,讲好非遗故事,传播职教声音,取得了一系列开拓性、引领性和标志性的德育成效。 [关 键 词] “道术器”;非遗文化;德育;传承模式;融合途径 [中图分类号] G711
管理◆育人◆培德 |
工匠精神融入中职思政课教育的路径探讨
[摘 要] 中职院校是我国培育人才的重要阵地,如何将工匠精神融入中职思想政治课中,培养高素质综合型人才是现阶段中职院校立德树人的主要课题之一。正确把握中职院校的教育特色,严格遵循中职院校学生思想政治课程教育教学的规律,在中职院校思想政治教育课程体系开发过程中以及综合型人才培养过程中有效融入工匠精神,是全面提升中职院校学生综合素质的核心途径之一。 [关 键 词]
管理◆育人◆培德 |
“产教融合、校企合作”办学模式下中职学生德育工作探究
[摘 要] “产教融合、校企合作”是职业教育办学的重要模式,目前在该模式下学生德育工作还尚显不足,许多方面还存在着有待研究和完善的问题。在分析“产教融合、校企合作”办学模式下进行德育工作必要性的基础上,阐述当前中职德育工作中存在的问题,并针对这些问题提出解决方法。 [关 键 词] 产教融合;校企合作;中职;德育工作 [中图分类号] G711
实践◆改革◆探索 |
中职语文主题模块化教学的实践研究
[摘 要] 随着教学事业的不断发展,中职语文教学得到了非常多的关注。在中职语文教学过程中,通过模块化教学可以有效培养学生的综合素质,为学生未来进入社会奠定基础。通过对中职语文教学进行分析,并结合实际提出中职语文主题模块化教学方式,希望为关注中职语文教学的人群带来参考。 [关 键 词] 中职语文;模块化教学;教学实践 [中图分类号] G712
实践◆改革◆探索 |
新形势下中职哲学与人生课程线上教学模式的探索与实践
[摘 要] 新形势下,中职哲学与人生课程展开线上和线下教学。为了保证线上教学的效果,教学模式的构建是基础。教师要结合新形势下中职哲学与人生课程的教学方法,明确教学要点,探索科学有效的教学方法,在实践中不断完善教学模式。 [关 键 词] 中职教学;线上教学;教学模式 [中图分类号] G712 [文献标志码] A
实践◆改革◆探索 |
“互联网+”背景下的中职课堂教学方法与实践
[摘 要] 信息时代的到来加速了教育变革,中职课堂也不例外。在阐述中职教育特殊性以及“互联网+”时代背景下提升当今中职课堂教学效率的具体方法,以期为相关中职教育从业者的课堂实践活动提供理论借鉴。 [关 键 词] “互联网+”;中职课堂;教学方法;创新 [中图分类号] G712 [文献标志码] A
实践◆改革◆探索 |
中职学生职业生涯规划教育实践研究
[摘 要] 在我国的教育体制中,不同阶段培养的法则以及培养学生的手段不尽相同。大多数学生的学习离不开义务教育、高中教育和大学教育。但在教育体制中,也有一种教育更注重对学生的社会实践以及动手实践能力的培养,那便是中职教育。中职教育的教育内容不同于义务教育和高等教育,因此,在培养中职学生时需要更注重学生对技能的掌握和对职业生涯的规划发展。 [关 键 词] 中职学生;
实践◆改革◆探索 |
深度学习理念下五年高职数学课堂教学反馈实践研究
[摘 要] 深度学习要求学生主动理解和创造知识,并发现其中潜藏的逻辑思维,逐渐加强学生对学习过程的分析和探讨,接着进行反思,不断优化学习策略,实现知识的有效转换。为了优化教学效果,将深度学习理念渗透到五年高职数学课堂反馈机制中,既能提高学生主动学习积极性,还能增强师生之间的互动。基于深度学习理念,首先分析现阶段的学习情况,接着以课堂反馈的主体、目的和范围为出发点,提出了一些有
实践◆改革◆探索 |
“线上+线下”混合式教学模式在中职电工基础教学中的实践研究
[摘 要] 线上线下混合式教学体现出多种优势。在中职电工基础实践教学中,要结合混合式教学的特点,分析存在的制约因素,结合教学的要点,提出解决对策,构建基于线上线下混合式教学的中职电工基础新模式。 [关 键 词] 混合式教学;中职电工基础;教学实践 [中图分类号] G712 [文献标志码] A
实践◆改革◆探索 |
中职物流专业课堂教学实践研究
[摘 要] 中职物流课堂教学影响中职生综合能力的培养,提高物流课堂教学的途径有很多,主要从教学目标、教学内容和教学过程分析,结合物流技术与实务学科进行教学实践研究,运用信息化手段教学,让学生分组讨论共同完成教师所布置的任务,让学生真正地成为课堂的主人,激活学生潜质,让课堂充分灵动起来,提高课堂教学的有效性。 [关 键 词] 中职物流;课堂教学;实践研究 [中图
实践◆改革◆探索 |
中职电子商务专业信息化教学质量评价研究与实践
[摘 要] 近年来诸多领域科学技术一直处于快速发展进步的过程当中,很多先进成熟的科学技术已经在很大程度上改变着人们日常生产生活的方方面面,这其中以互联网相关科学技术及其所关联的信息化、智慧化科学技术的发展势头尤为迅猛,确实需要给予足够的关注。为了切实有效地确保我国长期健康可持续发展伟大构想能够平稳健康地推进落地,需要在积极秉持开放发展及与时俱进核心指导思想的基础上,采取诸多得
实践◆改革◆探索 |
中职园林制图信息化教学的实践研究
[摘 要] 信息化教学,是以现代教学理念为指导,利用信息技术手段完成更好的教学活动。以“绘制小庭园水平斜轴测图”任务为例, 围绕“以学生为主体,用信息手段,服务园林专业”的教学理念,运用现代信息技术辅助课堂教学,有效提高了园林制图课堂教学效率。 [关 键 词] 信息化;课堂教学;园林制图 [中图分类号] G712 [文献标
实践◆改革◆探索 |
教育信息化2.0视角下中职数学教育教学的改革实践
[摘 要] 信息技术为人们的生活、学习带来了诸多便捷,将其运用到中职数学教育教学中,既能弥补以往教学中存在的缺陷,又能优化教学内容和方式,达到双重教学的效果。基于教育信息化2.0视角下,首先简要地分析了中职数学教育教学面临的机遇和挑战,接着重点提出了一些有效的改革策略,以期为中职数学教师教学提供参考。 [关 键 词] 教育信息化2.0;中职数学;教学改革 [中
实践◆改革◆探索 |
基于“双创”能力培养的中职电商专业课程教学改革研究
[摘 要] 随着经济全球化的一体建设,“双创”能力培养正以势不可挡的趋势席卷了我国的中职教育,带动了学生对创新意识与创业能力的正确认识。而基于互联网技术下的电子商务专业,是实现学生创新创业的重要途径,教师也要在实际教学中将培养学生的“双创”能力,不断融入中职电商专业的课程教学中来,从而不断激发学生的“双创”意识。对基于“双创”能力培养的中职电商专业课程教学改革的重要性进行具体
实践◆改革◆探索 |
基于数控技能竞赛的中职数控技术专业教学改革研究
[摘 要] 随着时代的发展,我国社会对数控技术方面的人才产生了较大的需求,对数控专业水平和职业素养的要求也越来越高,中职数控技术专业教学也面临更高、更新的要求。然而,当前的中职数控技术专业教学存在一定的问题,导致人才培养与行业实际需求之间产生了分歧。技能竞赛自开展以来对中职教育的发展起到了推动作用。 [关 键 词] 技能竞赛;中职;数控技术专业;教学改革 [中
实践◆改革◆探索 |
基于新课标的大语文教育观下中职语文教学评价的多元化探索
[摘 要] “一轴心、四结合”是职业学校大语文教育的实施模式,它强调职业学校的语文教育应以课堂教学为轴心,向学生生活的各个领域开拓延展,将课内与课外有机结合,教语文与教做人有机结合,语文学习与专业课学习有机结合,读、写、听、说有机结合。从中职语文的学科定位、教学评价现状及评价方式几个方面对基于这一模式的教学评价作了探索。 [关 键 词] 中职语文;大语文教育模式
实践◆改革◆探索 |
基于“理实一体化”理念优化中职学前教育实践教学的探究
[摘 要] 实践教学是以工学结合为主,在学生对理论知识了解的基础上,强调实践教学的实用性,重视在实训的情景中实现知识和行动的完美融合,帮助学生形成新的技能体系,使学生能适应幼儿园工作岗位,在学校就能初步完成学生向“职业人”的转变。基于理实一体化理念浅谈优化中职学前教育实践教学的几点看法。 [关 键 词] “理实一体化”;中职学前教育专业;实践教学 [中图分类号
实践◆改革◆探索 |
中等职业学校数学学科核心素养要素初探
[摘 要] 随着我国教育改革的发展以及教育质量的提升,现阶段中等职业院校的数学学科教学也在逐渐发生着改变,教学的任务以及教学的要求,正在逐渐地随着时代的发展而进步,中等职业院校的数学和其他学科的教学难度相对来说要大一点。而在数学教学当中,数学教学的思想在数学的核心素养当中占有非常关键的地位,也是数学课程需要注意的,根本的内容在进行教学的时候,最重要的就是要有效地培养学生的数学
实践◆改革◆探索 |
“双元制”在会计教学改革中的实践与探索
[摘 要] 随着时代的进步,在当前学生会计教学过程中,出现了与时代脱轨的现象,进而直接影响了学生整体会计专业水平的提高。面对该种现状,在学生实际会计教学过程中,就必须紧跟时代发展步伐,不断革新传统落后的教学形式,对市场会计单位用人需求进行深入的调查,进而制定针对性的教学方案,尤其是“双元制”理念的提出,教师就应该以此为核心,实施全面的教学改革工作。基于“双元制”理念对会计教学
实践◆改革◆探索 |
溧阳建筑产业现代化下的中职建筑工程施工专业群建设
[摘 要] 当前建筑产业不断发展,在产业结构转型升级背景下生产方式有所转变,用集约型代替粗放型,如何立足建筑产业发展现况通过观念创新、技术改良、管理优化等渠道实现建筑产业集约化、现代化发展目标,成为社会各界热议的问题之一。基于溧阳市建筑产业现代化发展探析中职建筑工程施工专业群建设的内涵及价值,以期助推中职教育活动稳健发展。 [关 键 词] 溧阳建筑产业;中职建筑
实践◆改革◆探索 |
特校服装工艺教学中提升听障学生专业能力探索
[摘 要] 在现如今的特校教育当中,着重提升听障学生服装工艺的专业能力,其不仅对提高特校服装工艺教学工作的成效有极大的帮助,同时听障学生服装工艺专业能力的提升也为听障学生今后的就业提供了强有力的支持和保障,其一定程度上推动了特校服装工艺专业的改革和发展。鉴于此,教师在组织开展特校服装工艺教学工作当中,既要深度研习教材,明确特校服装工艺教学的目标和要求,又要丰富授课内容,选择贴
实践◆改革◆探索 |
基于泛雅平台的护理学基础混合式教学探索
[摘 要] 教育是育人之本,中等职业学校作为教学的重要平台,对提升学生知识水平和综合素养负有不可推卸的责任。中等职业学校中强化分析教学内容与规划教学目标,制定了学生线上学习平台和教师线下教育相结合的教学方案,增强学校教学的趣味性,培养学生的自主学习能力。基于教育理念创新应用的时代背景下,分析以泛雅平台为基础的中等职业学校护理学基础混合式教学模式的应用方法。通过数据与分析,获得
实践◆改革◆探索 |
社区教育志愿者队伍的建设探析
[摘 要] 在诸多工作人员的共同努力之下,社区教育得到长效发展,其中,社区教育支援队伍更是必不可少的重要部分。在新的历史阶段,社区教育志愿者被赋予了新的历史使命,加强社区志愿者队伍的建设,全面提升志愿者的素质、能力,才能更好地为社区教育的开展以及社区文明的建设作出更大的贡献,促进和谐社会的建设与发展。围绕社区教育志愿者队伍建设展开了讨论。 [关 键 词] 社区教
实践◆改革◆探索 |
中职学校建设“十大平台”,实现“三全育人”的实践探索
[摘 要] 面对新时代对中等职业学校提出的培养德、智、体、美、劳全面发展的社会主义合格建设者和可靠接班人的新要求,宁阳县职业中等专业学校近年来在学生德育方面进行了有益的实践探索,通过建设课程育人、活动育人、网络育人、文化育人、管理育人、协同育人、劳动育人、心理育人、榜样育人、资助育人“十大育人”平台,建立家庭、学校、社会三位一体的育人长效机制,实现“三全育人”,不断提高学生的