期刊详情
查看往期
期刊目录
2021年42期
课程教学 |
“四个自信”教育在“概论”课程教学中的实施研究
[摘 要] “概论”课程内容与“四个自信”教育内容相关性最大,把“四个自信”教育全面融入“概论”课程教学中,坚持政治性与学理性、主导性与主体性、统一性与多样性相统一的教学原则,在教学内容的时代化、教学组织形式的与时俱进、教学手段和方法的多样性和灵活性方面进行积极探索,以进一步推进“四个自信”教育,提高“四个自信”教育的实效性、时效性和长效性。 [关 键 词] “
课程教学 |
基于线上线下概率论与数理统计高效课堂的研究
[摘 要] 概率论与数理统计是理工科相关专业的一门必修课。针对传统的教学模式,结合雨课堂采用线上线下结合的教学模式,引入实例到课堂,提高学生学习兴趣和积极性,培养大学生利用概率统计思想解决实际问题的能力。 [关 键 词] 雨课堂;线上线下;概率论与数理统计;贝叶斯公式 [中图分类号] G642 [文献标志码] A
课程教学 |
课程思政在“计算思维与信息技术”课程教学中的实践与探索
[摘 要] 课程思政是将德育置于课程目标之首,在培养新时代的青年时,除了专业文化课的学习,更重要的是帮助其树立其正确的人生观、价值观,形成德才兼备的人才队伍,为新时代建设做贡献。在计算思维与信息技术专业课的教学过程中融入思政要素,介绍了思政教育在计算思维的融入,以及通过课程教研团队自主二次开发Google开源工具Blockly实践来实现实践教学过程。 [关 键 词
课程教学 |
基于文化自信背景下高校美术教学实践研究
[摘 要] 从文化自信的方向进行教育切入是一种新的教学范畴,更是陶冶学生情感的重要途径。大学美术教学中,教师不但要坚持“以学生为本”的教育理念,更要对学生进行高层次、深内涵的艺术能力培养,引导学生正确认识艺术,追求自己向往的美好生活。结合实践分析教师在文化自信视域下的高校美术教学。 [关 键 词] 文化自信;高校;美术教学;实践;探究 [中图分类号] G64
课程教学 |
沉浸式体验在高校设计理论教学中的应用研究
[摘 要] 设计史论课一直是设计教育的重要阵地,当下高校开展设计史论课也不断从教学内容优化、教学模式改革、教学效果评价等维度进行革新。然而,进入全媒体时代以来,随着信息技术的发展、触媒方式的多样化,设计史论教育对课堂信息的学习体验要求越来越高,亟须打破以往的教学方法,寻找更加灵活有效的教学模式。在教授中外艺术设计史课程中,为了更好地让学生理解设计的本质,引入沉浸式教学体验法。
课程教学 |
对分课堂融合CBL+PBL教学模式在妇产科护理学教学中的应用研究
[摘 要] 目的:探讨对分课堂融合CBL+PBL教学模式在妇产科护理学教学中的应用价值。方法:选右江民族医学院2017级护理专科生1班、2班(1个理论课授课大班)共114人为对照组;另选2017级护理专科生3班、4班(1个理论课授课大班)共112人为观察组;对照组采用传统教学模式实施教学,观察组采用对分课堂和CBL+PBL教学融合的方式实施教学;完成授课后,从学习兴趣、自主学
课程教学 |
校企合作开展临床血液学检验技术混合课的探索与实践
[摘 要] 深化校企合作,以企业虚拟仿真实验平台为依托,辅以优慕课、智慧职教、中国大学慕课等校内外优质教学资源,构建了临床血液学检验技术线上线下混合课教学模式,在医学检验技术专业教学应用中取得良好效果。 [关 键 词] 校企合作;混合课;血液学检验 [中图分类号] G642 [文献标志码] A
课程教学 |
翻转课堂在“内科护理学”见习教学中的应用
[摘 要] 目的:探讨翻转课堂教学模式在临床见习护士内科护理学循环系统单元教学中的应用。方法:招募64名护理学院学生,并随机分为两组。一组采用翻转式心力衰竭课堂,另一组采用翻转式心脏骤停课堂。课后通过问卷调查方式综合评价教学效果。结果:研究发现,与心力衰竭翻转课堂相比,心脏骤停翻转课堂在教学过程、课堂兴趣、培养团队合作能力等方面更具有积极作用。结论:翻转课堂案例的选择、频率、
课程教学 |
中药虚拟仿真系统在中药商品学实验实训教学中的应用
[摘 要] 中药学虚拟仿真系统是将中药学专业知识,特别是实践教学内容,设计到计算机软件当中的新型中药学实验实践教学体系。中药商品学实验实训是中药商品学课程的实训教学内容。主要探讨中药虚拟仿真系统在中药商品学实验实训课程中的应用情况,以便为中药学专业教学工作提供参考。 [关 键 词] 虚拟仿真系统;中药商品学;实训教学 [中图分类号] G642
课程教学 |
新工科背景下研究生课程分子肿瘤学思政建设初探
[摘 要] 在课程中融入思政教育是实现“三全育人”的关键途径。拓宽创新性教育的视野,结合工科院校分子肿瘤学课程的特点和优势,深层次挖掘思政元素,通过修订课程教学目标、创新教学模式、改革考核评价机制,将思政教育引入课堂教学中,实现知识传授与价值引领的有机统一,为培养和引导研究生树立正确的人生观和价值观奠定了基础。 [关 键 词] 分子肿瘤学;课程思政;教学改革;案
课程教学 |
课程思政引领下的护理伦理学教学改革探索
[摘 要] 随着课程思政理念的提出,各大高校纷纷开启了课程思政的探索之路。其中,护理伦理学中蕴藏着丰富的思政元素,深入挖掘护理伦理学中的思政元素,与思政教育相结合,可以有效提高护理伦理学的课程价值。为进一步打造良好的护理环境,提升医护人员的综合素养,需要各大高校重视护理伦理学课程。推进护理伦理学课程思政化的发展,培养和提升护理人员医德,有利于更好地构建和谐社会。重点探讨护理伦
课程教学 |
交通强国建设背景下交通调查与分析课程思政建设研究
[摘 要] 交通强国战略的提出,为高校立德树人明确了方向,为交通工程专业课程建设明确了具体任务。交通调查与分析是交通工程专业必修的一门专业基础课,探索本门课程思政建设路径,挖掘课程思政要素,构建“课堂+网课+实践”的三维教学体系,使课程思政教学自然融入,实现专业学习与思政教育完美融合,对我国交通运输事业的发展具有非常重要的现实意义。 [关 键 词] 交通强国;交
课程教学 |
车辆工程教学中的“课程思政”教学改革研究
[摘 要] “课程思政”是将思想政治全面融入大学教育课堂,综合提升大学生思想道德水平和专业知识素养的有效方式。根据赛车设计与制造类课程的特点,结合高校大学生赛车运动发展需求,改革传统的单向教学模式,将课程思政元素融入教学案例,研究从问题出发的双向教学模式,寓教于学,以学促教,培养学生严谨的科学态度、勇敢的创新精神以及为我国汽车工业发展全身心付出的奉献精神。 [关 键
课程教学 |
将“雨课堂”融入实验教学
[摘 要] 针对目前地方院校实验教学中出现的缺乏足够重视、实验指导针对性不强以及缺乏明确过程化考核等问题,建立新的实验环节预习教学模式很有必要。“雨课堂”是一种新型的、行之有效的智慧课堂教学软件。通过“雨课堂”在青岛理工大学环境工程实验技术教学中的应用,提高了学生对实验课的重视度、积极性和主动性的同时,加强了实验课程的全方位、立体化过程考核,实验课堂效果大幅度提升。 [关
教育研究 |
“一带一路”背景下高校“课程思政”实施路径研究
[摘 要] 在“一带一路”背景下,推行“课程思政”工作,有助于落实高校立德树人的根本任务,加强学生的素质建设。立足于高校“课程思政”建设,分别从高校“课程思政”实施的重要性和高校“课程思政”实施的具体路径两个方面,针对“一带一路”背景下高校“课程思政”实施路径研究进行了初步的分析和探索。 [关 键 词] “一带一路”;课程思政;具体路径 [中图分类号] G6
教育研究 |
高校开展劳模精神教育的时代价值及路径分析
[摘 要] 在各大高校的教学课程中融入劳模精神的教育,一方面可以激励学生学习先辈辛勤劳作、甘于奉献的精神,另一方面也有助于进一步推动国家的社会主义建设,弘扬优良的民族传统精神。在此过程中,首先应明确劳模精神的内涵以及对不同时代的特殊意义,并加以宣扬。其次,要从高校和教师团队入手,树立优秀的精神典范,深化学生心中的印象。最后,要开拓有效的教育路径,培养学生的思想觉悟和劳动能力。
教育研究 |
新时代大学生理想信念教育机制创新研究
[摘 要] 大学生理想信念教育是高校学生培养的重要目标,如何通过行之有效的体系引导学生坚定理想信念,是大学生理想信念教育机制创新的主要探索方向。以现阶段大学生成长过程中主要存在的问题为导向,从客观原因、主观原因两个方向分析目前高校学生理想信念教育存在的不足,探索引导大学生理想教育的主要措施,形成常态化理想信念教育机制,以期探索出更行之有效的、提升学生就业能力的高校学生管理方式
教育研究 |
旅游英语语域在ESP课程教授中的若干问题
[摘 要] 研究的目的是尝试找出在特殊用途英语课程(ESP)中教授旅游英语语域存在的问题。研究发现影响ESP课程教学方法的问题确实存在,并且可以被归类为主要两类:课程讲授者的问题和学生的问题。讲授者的问题包括低效的教学方式和不适合学生的教学材料设计。学生的问题被划分为学生英语水平层次低、词汇量缺乏、学习动机不足和听说读写技能的基础不扎实等。 [关 键 词] 旅游
教育研究 |
理论比较方法融入“马克思主义基本原理概论”课的实践路径探析
[摘 要] 加强和推进新时代高校思想政治理论课改革创新,应坚持和贯彻“建设性和批判性相统一”的思想理念。将理论比较方法融入“马克思主义基本原理概论”课可有效落实这一要求。该方法以思想史比较为根基,以中西主流意识形态理论比较为核心,以同国内错误思潮比较为保障,能够帮助当代大学生鉴别真伪、澄清认识,坚定马克思主义理论信仰,增强中国特色社会主义理论自信。 [关 键 词]
教育研究 |
创新创业教育理念视域下的太阳能光伏材料及应用课程实践改革
[摘 要] 依托五邑大学材料科学与工程专业的太阳能光伏材料及应用专业选修课,将创新创业教育理念融入多个教学环节,旨在培养学生的创新思维,提高学生的创新创业实践能力。课程教学团队实践包括虚拟作品的创新设计、太阳能电池作品的制作、微课视频的制作等创新实践形式,为专业理论课的创新创业教育实践提供有益的参考。 [关 键 词] 创新创业教育理念;太阳能光伏材料及应用;创新
教育研究 |
“新农科”背景下农林院校“生物统计学”课程的改革与探讨
[摘 要] 工业4.0时代下,“新农科”对农业人才培养提出了更新的要求,“生物统计学”是一门通用工具类课程,是培养高素质人才的重要课程之一。以普通高等农林院校为例,对“生物统计学”课程的现状进行讨论,从课程定位和设置、生源质量、理论授课内容、实验教学工具和授课方式等方面提出建议。研究认为,“新农科”对农业人才培养的新需求主要体现在大数据和人工智能方面,因此在教学实践中应根据专
教育研究 |
新工科理念下环境专业教育教学创新路径研究
[摘 要] 新工科背景下,更加关注人才的实践能力、创新能力,旨在培养具有实践技能的专业型人才。结合新工科背景下人才的培养特点,针对环境专业教育教学中暴露出的问题进行简要分析,并在此基础上提出了针对性的创新路径。 [关 键 词] 新工科;环境专业;教学创新;实践能力 [中图分类号] G642 [文献标志码] A
教育研究 |
“互联网+翻转式教学”在思政理论课中的探索与实践
[摘 要] “互联网+”的快速发展深刻地影响着教育。基于大学本科生思政理论课科学社会主义理论与实践教学,仔细研究了“互联网+翻转式教学”模式的实际应用。“互联网+翻转式教学”模式完全以学生为中心,打破了传统的师生界限,使教师成为学生学习的伙伴和引导者,让学生真正成为教学主体,激发学生的学习积极性,增强了学生的自主学习能力与知识内化效率,深化了课堂教学效果,切实提升了思政理论课
教育研究 |
互动式教学在通识平台选修课程建设中的应用
[摘 要] 通识平台选修课程是高校课程体系的重要组成部分,其特点是不分专业,以学生的兴趣为出发点,强调学科交叉,为当代大学生的素质教育提供保障。但是,由于其自由度大的特点,部分学生未引起足够的重视,以修满学分为主要目的,未能够达到教学目标。研究采用互动教学模式,以食品营养与健康课程为例,进行教学改革。调查显示,加大互动教学模式占比,可充分提高学生自主学习的积极性,并提高综合成
教育研究 |
优化小班小组合作模式的考核策略
[摘 要] 在线上教学和思政教育及翻转课堂的影响下,高等数学的教学模式发生了很大的变化。主要讨论在新时代教学要求下如何优化小组合作模式中的考核策略。 [关 键 词] 小组合作;高等数学;考核策略 [中图分类号] G642 [文献标志码] A [文章编号] 2096-0603(2021
教育研究 |
高校海外实习现状、问题及对策研究
[摘 要] 新时代培养具有全球视野的国际化人才,是我国高等教育改革的方向,海外实习是实践教学改革的重要内容,是加快培养国际化创新人才的有效途径。首先研究了高校海外实习现状;其次分析了存在的问题:海外实习数量不足,高校与企业缺乏沟通和联系,实习导师队伍建设薄弱,缺乏长效机制等;最后提出加强海外实习的对策措施:提高重视、加大投入;整合多方资源,为我所用;加强实习导师队伍建设,构建
人才培养 |
基于立德树人根本任务的资助育人实效提升路径的探索
[摘 要] 资助育人作为育人基本任务的十大质量提升体系之一,紧紧围绕立德树人这一根本任务。通过立德树人与资助育人的内涵揭示其关系,揭露资助育人存在的问题,阐述资助育人实效提升的意义,通过抓好学生的责任感教育、注重学生的劳动教育、建立健全资助工作队伍、搭建和完善“互联网+”平台,最大化提升资助育人实效,强力支持乡村全面振兴。 [关 键 词] 立德树人;资助育人;社
人才培养 |
产教融合背景下高校通识课教师职业能力提升研究
[摘 要] 在深化产教融合的背景下,要全面提高高职院校教育质量,助力经济转型升级,培养创新型人才,这对高校教师的职业发展提出了更高的要求,提高教师的实践能力,培养“双师型”教师十分必要。然而,通识课在学生的课程中占比近40%,既是专业课的基础,又与专业课融合发展,但高校通识课教师的职业实践能力往往被忽视。主要研究在产教融合背景下,高校通识课教师职业能力发展面临的问题及能力提升
人才培养 |
“双一流”建设背景下高校国际学生辅导员队伍建设的现状审视与优化路径探析
[摘 要] 国际学生辅导员作为国际学生的教育者和管理者,提升其专业性、完善其队伍建设既符合我国来华留学教育事业发展的新要求,也能更好地服务于国际学生教育与管理工作。研究通过问卷调研了51名国际学生辅导员,结合实地调研成果,提炼出我国高校国际学生辅导员队伍建设现状,结合实际工作思考,提出国际学生辅导员队伍建设优化路径。 [关 键 词] 国际学生辅导员;队伍建设;来
人才培养 |
水产养殖专业本科人才培养模式改革探讨
[摘 要] 分析了当前学校水产养殖专业本科人才培养中遇到的问题,并提出了设置“校内导师”与“企业导师”双导师制、优化课程设置和提升专业课教师课程思政能力的改革举措和实施方法。旨在让学生了解水产养殖,热爱水产养殖,树立职业理想,成为优秀的水产养殖专业人才,为现代化渔业发展而奋斗。 [关 键 词] 水产养殖;人才培养;改革探讨 [中图分类号] G645
人才培养 |
兽医创新型人才培养模式探讨
[摘 要] 为了满足现代畜牧业、宠物业及其相关行业快速发展对兽医创新型人才的需求,从创新型人才的培养目标、培养方案的制定、创新型教师队伍的建设以及创新型人才评价体系的建立四个方面对高等农业院校兽医创新型人才培养模式进行分析和探讨,旨在为兽医创新型人才的培养提供行之有效的理论参考。 [关 键 词] 兽医;创新型人才;培养模式 [中图分类号] G645
人才培养 |
“互联网+教育”背景下大学教师教学能力发展路径与策略
[摘 要] 随着高校多媒体教学设备的不断增加,“互联网+”正逐渐成为大学教育的主要方式。分析现阶段高校影响和限制教师教学能力提高的因素,明确教育科研位置,建立开发平台,改进激励机制,加强管理和监督,力求提高教师水平。 [关 键 词] 大学教师;教学能力;“互联网+”;策略 [中图分类号] G645 [文献标志码] A
人才培养 |
高校教师教学能力提升的困境及其突破
[摘 要] 在新时代大背景下,党和国家对高校办学宗旨和人才培养方向的明确,对高校管理机制的调整和财政的大力支持,为高校师资水平的提高提供了新思路、新平台和新方向。但目前不少高校依然存在教师的思维方式固化、教学内容陈旧、教学方法简单、教学实际水平不高等状况。在新时代环境下,高校要营造良好的教育氛围,激发教师的自我启发意识,改善教师培养机制及教师教育评价体系,提高其从教能力。
专业探讨 |
参数估计及假设检验的教法探析
[摘 要] 纵观概率论与数理统计教学的所有内容,概率论部分相对于数理统计部分而言较为简单。然而高校普遍存在教学中重概率、轻统计的现象,这一现象与应用型本科院校培养目标相差甚远。如何在有限的学时中讲清楚该门课程后半部分数理统计的内容成为高校教师普遍关心的问题。结合教学实践,提炼出在概率论与数理统计的参数估计和假设检验中的教学方法包括数形结合法、类比法、案例分析法三种较为实用的教
专业探讨 |
基于自动评价系统的大学英语写作反馈有效性研究
[摘 要] 写作能力是最能体现外语水平的综合能力,而写作反馈有效性则决定着外语写作学习的高效性,如何利用自动评价系统反馈对学生英语写作作出高效指导,以及合理地应用句酷网,最大限度地利用其优势提高写作质量。研究在调查、访谈以及两个实验班对照的基础上,提出相关的建议与策略,给大学英语老师提供一些建议与思考。 [关 键 词] 自动评价系统;句酷网;大学英语写作;反馈有
专业探讨 |
研究生癌生物学课程思政教学模式的初步探索
[摘 要] 在“三全育人”的大格局下,要充分发挥教师队伍“主力军”、课程建设“主阵地”和课堂教学“主渠道”作用,进一步落实研究生课程思政建设要求,全面推进研究生课程思政的高质量建设,将思政工作体系贯通人才培养体系全过程,是培养中国特色社会主义建设者和接班人的重要基础。癌生物学是北京工业大学环境与生命学部生物学一级学科的研究生课程思政示范课程。结合自身教学实践,浅谈癌生物学课程
专业探讨 |
课程思政在土木工程专业中的实践与探讨
[摘 要] 大学不仅是培养专业人才的地方,而且是塑造大学生健康、正确的世界观、人生观与价值观的重要场所。如何将课程思政融入大学专业课中,是当前形势下各方高度关注的前沿问题。在此背景下,如何将课程思政与土木工程相融合,需要每个土木工程专业教师认真思考。通过探讨课程思政的内容及意义,结合土木工程专业提出了相应的实践途径。 [关 键 词] 课程思政;土木工程;实践路径
专业探讨 |
我国小学科学教师研究的现状分析
[摘 要] 为了解我国小学科学教师研究的现状与热点,使用CiteSpace文献计量软件对中国知网数据库收录的948篇中文小学科学教师研究文献进行发表年份、研究机构、作者、关键词等可视化知识图谱分析,结果显示,发文量总体呈波浪形缓慢上升趋势;研究机构集中于师范院校;作者间的合作较少;研究热点为小学科学教师现状、小学科学教育、小学科学课程与教学、科学素养。 [关 键
专业探讨 |
适用于工程教育专业认证的教学大纲设计研究
[摘 要] 工程教育专业认证是基于《华盛顿协议》而展开的在国际范围内对签约国的本科工程学历资格相互认可的认证工作。只有秉持“以学生为中心、支撑毕业要求、关注目标达成”三项原则,从课程基本信息、定位、教学目标、课程目标与毕业要求的支撑关系、学时与教学安排、课程考核等多方面合理设计教学大纲,才能切实支撑专业培养目标的达成和实现,使教学大纲适用于工程教育专业认证的大背景,最终促进专
专业探讨 |
留学生PBL教学案例的撰写探讨
[摘 要] 近年来,越来越多的海外留学生赴我国学习医学,他们课堂表现活跃、思维转换较快,因而对传统灌输式教学方法颇多不适应。实践摸索发现,基于问题的学习Problem Based Learn-ing(PBL)教学法更加贴合留学生的特点,可改善教学质量,提升高校的国际影响力。撰写高质量的英文案例是留学生PBL教学的关键,故将探讨留学生英文PBL案例的设计、撰写流程,为进一步提高
专业探讨 |
基于岗位胜任力的护理专业药理学课程思政探索实践
[摘 要] 以护理专业岗位胜任力为导向,围绕培养目标,初步探索在药理学课程中开展思政教育,根据药理学课程的特点挖掘教材德育元素,采用以学生为中心的教学模式,将思政元素与教学内容有机融合,实现知识传授与德育的统一,从而达到全面、立体、创新的专业课程思政教育。 [关 键 词] 岗位胜任力;药理学;课程思政 [中图分类号] G641
专业探讨 |
消化内镜微课在中医院校本科生教学中的应用效果研究
[摘 要] 目的:探讨消化内镜微课在中医院校本科生教学中的应用效果。方法:将广州中医药大学第三临床医学院2016级中医学专业120名本科生作为研究对象,随机分为微课教学实验组60名和传统教学对照组60名,传统教学对照组采用传统课堂教学方法进行授课,微课教学实验组在传统课堂教学方法基础上联合微课教学方法进行授课。对比两组学生对消化内镜相关知识掌握情况以及对教学模式的看法。结果:
专业探讨 |
博爱文化导向下“三全育人”推进路径研究
[摘 要] “博爱”即无私的大爱,惠及所有人。博爱教育是以人为本的教育,以“博爱之心”去教书育人、传道授业、“塑造灵魂”。以博爱文化为出发点,以“三全育人”为落脚点,嵌入博爱文化,优化全员、全过程、全方位育人的实效性。在分析博爱文化与“三全育人”契合性的基础上,探索“三全育人”实施路径:“人人”参与,形成全员育人的合力;“时时”衔接,持续推进全过程育人;“处处”覆盖,拓宽全方
院校管理 |
基于SPOC的翻转课堂2.0教学模式在食品工厂设计中的应用
[摘 要] 翻转课堂2.0教学模式自从被学者提出后,虽然得到了关注,但是在教育界并没有引起重视,对其理论和实证研究较少见于报道。分析翻转课堂当前的情况和出现的问题,构建翻转课堂2.0的教学模式,探讨其在食品工厂设计课程中的应用。结果表明,翻转课堂2.0教学模式可以显著提高学生的创造、评价等高阶思维能力,实现知识到能力的转化。 [关 键 词] 翻转课堂;创造;布鲁
院校管理 |
应用型本科院校大学生党支部建设中绩效评估指标体系的构建
[摘 要] 绩效评估指标体系构建是应用型本科院校大学生党支部建设非常重要的内容。应用型本科院校大学生党支部具有非常重要的作用。大学生党支部可以构建起普通学生和党组织之间沟通的桥梁,能对大学生群体的健康成长起到辐射作用。大学生党支部人员的综合素养和业务能力与应用型本科院校党建工作的顺利开展密切相关。但是目前应用型本科院校大学生党支部建设中绩效评估指标体系在构建中依然存在不少问题
院校管理 |
新时代加强和改进高校机关作风建设与工作效能的路径探索
[摘 要] 分析高校机关作风建设的背景与现状,对高校在机关作风建设以及工作效能方面的问题进行梳理,提出“提高政治站位,提升思想认识”“加强学习教育培训,提升机关干部服务意识和能力”“开展‘最多跑一趟’工作,增强师生的满意度和幸福感”“加强意见收集和作风考核,提升服务满意度”“加强制度建设,推进治理体系和治理能力现代化”“加强机关文化建设,营造积极进取氛围”等现实举措。 [关
院校管理 |
地方高校大类招生下课程体系与基层教学组织建设研究与实践
[摘 要] 依据重点大学的成功实践经验,地方高校也在积极探索和推广大类招生的培养模式。以湖州师范学院工学院机械类为例,分别从课程体系和基层教学组织建设两个层面,分析和阐述大类招生下地方高校的教学改革的措施。结合地方经济特色,提出“平台+专业+模块”的三维课程体系。为保证大类招生模式下的教学质量,从组织结构、职责和规范制度三个方面重新定位了基层教学组织。 [关 键
院校管理 |
民办医学院校大学生心理健康的研究进展
[摘 要] 由于民办医学院校的特殊性,大学生心理健康一直是社会所关注的话题,研究表明,大学生心理健康与社会支持及应对方式有密切的联系。旨在提高民办医学院校大学生心理素养,增加其社会支持资源,以积极的方式应对心理问题。 [关 键 词] 民办医学院校;心理健康;社会支持;应对方式 [中图分类号] G444 [文献标志码]
院校管理 |
药学专业大学生专业领域创新创业能力综合评价体系研究
[摘 要] 在不同领域的创新创业活动能力评价系统中,能力指标的权重存在差异。针对药学专业领域创新创业活动的特点,使用层次分析法和加权综合评价法构建药学专业大学生在本专业领域创新创业能力的评价体系。该综合评价体系有助于对药学专业开展的创新创业课程和创新创业活动进行效果评价。 [关 键 词] 创新创业;评价系统;药学;层次分析法 [中图分类号] G645
院校管理 |
本科层次职业院校内部质量保证体系建设研究
[摘 要] 通过研读《国家职业教育改革实施方案》,分析关于职业本科、技术本科教育的前期研究成果,明确了本科层次职业院校内部质量保证体系建设目标。对标世界主流质量保证体系,提出了本科层次职业院校内部质量保证体系建设的方向性原则、操作性原则;在分析影响本科层次职业院校在内部质量保证体系建设的四大因素群的基础上,提出本科层次职业院校内部质量保证体系建设路径。 [关 键
院校管理 |
新形势下多形式校企联合培养模式探究
[摘 要] 新形势下,高层次复合应用型人才需求日益增多。随着协同育人理念的不断推进,原来校企单一的嵌入式人才培养模式已经难以满足企业需求,在这样的需求前提下,校企合作协同育人的模式也逐渐发生改变,培养模式逐渐发展为校企定向联合培养、分段培养、到岗分级培养等多种复合形式,让学生在学校就对未来的行业产生有效认知,并逐步将专业知识应用于生产实践中,让学生在学习中受益,让企业在培养中
院校管理 |
新时代高校二级学院治理体系改革困境及路径重构
[摘 要] 直面新时代二级学院治理体系改革困境,在深化治理体系改革上持续发力,支撑和推动高校内涵式发展,使党建、行政和学术更加协调地相互支撑、相互促进,不断推动新旧动能转变,提升基层局部现代化治理能力,实现学校整体现代化治理。 [关 键 词] 高校管理;二级学院;治理体系;困境;重构 [中图分类号] G647 [文献标志
院校管理 |
民办高校创新创业实践教育现状及对策
[摘 要] 在国家实施创新驱动发展战略、促进经济提质增效升级的背景下,高校作为人才培养的重要基地,提供创新创业型人才的智力支持责无旁贷。大学生创新创业教育是高等教育人才培养的组成部分,尤其是深化民办高校创新创业教育改革,符合民办高校大学生的现实需求,有利于更好地解决大学生的现实问题。着重探讨了民办高校创新创业实践活动的开展情况,并提出了加强创新创业实践教育的对策和建议。 [
院校管理 |
高校自主培养模式下预科生教育管理反思及对策探究
[摘 要] 高校自主培养模式下的民族预科教育能够使预科生尽早融入内地高校氛围,对实现预本教育衔接、提高预科教育质量具有积极意义。以南京农业大学少数民族预科班为实验基地,从四个方面的适应情况对少数民族预科生开展调研,反思问题产生的主要原因,同时提出内地高校教育管理预科生的对策建议。 [关 键 词] 预科教育;自主培养;性格特征;农业院校 [中图分类号] G64
课程 教学 教法 |
新时代把中华优秀传统文化融入社会主义核心价值观的路径思考
[摘 要] 党的十九大报告指出,中国特色社会主义进入新时代。但我国的基本国情仍然没有改变,对于中华优秀传统文化的继承是新时代中国特色社会主义事业发展的题中应有之义。新时代中华优秀传统文化融入社会主义核心价值观主要通过以下三个方面:以马克思主义为基点,弘扬中华优秀传统文化的时代价值;以学校教育为主导,增强中华优秀传统文化教育的持续性和实效性;以多元媒体为平台,实现宣传大众化。
课程 教学 教法 |
大中小学国家安全意识教育一体化问题研究
[摘 要] 正所谓“家是最小国,国是千万家”,随着社会的进步和时代发展,国家安全和国家的各方面发展息息相关,也时时刻刻影响着国民的幸福生活。只有保障国家安全,社会才能没有后顾之忧,更加奋力地发展经济、文化、科学,国民才能享受稳定、和谐的社会生活。因此,对于国民的国家安全教育应该从小抓起,在小学、中学、大学的基础课程中加入国家安全教育,增强青少年对国家安全的意识,夯实青少年对国
课程 教学 教法 |
职业本科高校大学生法治素养培育路径研究
[摘 要] 习近平总书记指出,依法治国是坚持和发展中国特色社会主义的本质要求和重要保障,职业本科高校积极贯彻落实法治培育精神,将法治素养培育纳入高校思政教育教学体系,对大学生的健康成长起到了保驾护航的作用,但尚未满足社会对高素质技能人才培养的期待。当前职业本科高校大学生存在理论和实践“两张皮”问题有待进一步解决、对提升法治素养的兴趣不高、法治素养培养成效尚不显著等问题。基于此
课程 教学 教法 |
自媒体下大学生网络法治素养研究
[摘 要] 当下自媒体发展迅速,网络世界充满各种信息,这些信息对思维活跃的大学生来说会产生双面的影响。大学生已经比较善于在自媒体平台上发表自己的观点,也可以通过自媒体获得各种各样的信息,拓宽了自己获取信息的途径,但是网络世界的信息良莠不齐,也可能对大学生的思维建设起到反作用。我国的教育制度比较重视对学生进行知识培养,在法治素养方面关注度不是很高,更不可能要求教师利用自媒体进行
课程 教学 教法 |
论正念与情绪的关系研究
[摘 要] 现如今,素质教育的全面应用和实施,使得在教育过程中成效和结果并不作为唯一的考量标准,受教育个体的心理健康状况和情绪也是其中的重要因素。主要从正念教育出发,就其在幼儿教育过程中与情绪的关系及二者结合实施对于教育的帮助作出分析和讨论,为幼儿情绪和心理健康教育的发展提供一定的建议。 [关 键 词] 正念;情绪;幼儿教育 [中图分类号] B842.6
课程 教学 教法 |
“志愿+信用”模式下大学生志愿服务工作建设研究
[摘 要] 大学生志愿服务,是在共青团的组织和规范下落实各项服务机制,并以自愿和特色服务为基础,对社会和个体给予支援和帮助,发挥着服务社会和思政教育的双重功能。高校应秉承推动和谐社会建设、健康可持续发展、增强信用品质的原则,构建信息化工作平台。将大学生志愿服务正式纳入青年信用体系构建中,整体和深度推进“互联网+志愿服务”工作模式。 [关 键 词] “志愿+信用”
课程 教学 教法 |
大学生无聊倾向与主观幸福感关系研究
[摘 要] 就大学生无聊倾向与主观幸福感的关系进行研究,研究表明:主观幸福感和无聊倾向呈显著负相关,主观幸福感的6因子中,对健康的担心、对生活的满足和兴趣、心情忧郁或愉快这三个维度与无聊倾向呈显著负相关,并从加强心理育人工作、心理健康知识宣传工作、专业和职业生涯教育三方面提出了相关建议和对策。 [关 键 词] 无聊倾向;主观幸福感;大学生 [中图分类号] G
课程 教学 教法 |
人工智能中的政务管理
[摘 要] 人工智能的发展与计算机科学的发展是相辅相成的,是计算机科学研究领域的分支。随着信息技术的更新升级以及信息共享在大众中的进一步普及,人工智能已经不仅仅是企业追求经济利益的产物,更是政府处理政务管理工作的重要技术支撑,政务管理也将会因人工智能技术的引用而产生新的价值。但在人工智能实际运用于政务管理的过程中,仍然存在一些问题。 [关 键 词] 政务管理;人
课程 教学 教法 |
应用型本科采购与供应管理课程教学改革研究
[摘 要] 以教学实践应用为基础、教学实例为佐证,从职业化、国际化、思政化三个方面对应用型本科采购与供应管理课程的教学改革进行研究论述。 [关 键 词] 应用型本科;采购与供应管理课程;教学改革 [中图分类号] G642 [文献标志码] A [文章编号] 2096-0603(2021
课程 教学 教法 |
军队院校人文课程教学的困境与对策分析
[摘 要] 近几十年来,军队院校的专业教育不断发展壮大,人文教育则相对薄弱,许多院校不同程度地表现出人文教育和专业教育脱节的现象。就军队院校人文课程教学遭遇的困境及原因展开探讨,并提出相关建议和对策。 [关 键 词] 军队院校;人文课程教学;困境;对策 [中图分类号] G642 [文献标志码] A
课程 教学 教法 |
马业科学专业建设现状探讨
[摘 要] 马业科学是基于现代马产业全产业链的新兴特色专业,具有较强的理论性、应用性和综合性。以马业科学专业建设、学生培养为出发点,结合马业科学专业综合分析了马业科学专业发展现状及存在的问题,从而助力国家马业高质量人才体系建设。 [关 键 词] 马业科学;学科建设;教学改革;学生培养 [中图分类号] S821.4 [文献标志
课程 教学 教法 |
杜威普职融合教育思想对职业教育的启示
[摘 要] 通过对杜威职业教育思想的深入探究,分析和总结了杜威反对狭隘职业教育观、主张普职融合观,杜威普职融合教育思想反映在课程上就是主张普职课程的融合。接着阐述了当下我国普职融合的模式和不足,最后期望杜威的普职融合教育思想能够对我国职业教育发展有所启示。 [关 键 词] 职业教育;普职融合;杜威 [中图分类号] G710
课程 教学 教法 |
基于大数据技术的军事理论课程精准教学设计与实施
[摘 要] 军事理论课程要求学生具备运用军事理论的基本原理分析军事实践问题的意识和方法,因此如何利用有价值的信息驱动有针对性的教学,进而精准诊断学生军事理论核心知识和军事素养的表现水平,就成为军事理论课程精准教学研究的核心问题。通过对大数据技术和精准教学模式的有效结合,以构建的军事理论基础课程大数据环境下精准教学模式框架为指导,初步检验了基于大数据技术的军事理论课程精准教学模
课程 教学 教法 |
汉语音韵学与中学语文教学
[关 键 词] 汉语;音韵学;中学语文教学 [中图分类号] G642 [文献标志码] A [文章编号] 2096-0603(2021)42-0140-02 汉语音韵学是一门语言课。就目前状况而言,只有本科院校的“语言”专业作为必修课开设,“文学”专业或“汉语言文学”专业则一般是作为选修课开设的;至于专
课程 教学 教法 |
初中音乐第二课堂流行乐队的开展策略
[摘 要] 为了提升初中音乐课的教学效果,设计了在第二课堂中通过音乐教师引导学生学习“三大件”乐器,来开展组建流行乐队的实践活动。分析了在第二课堂中开展流行乐队的意义与可行性,发现这样的实践活动能够给初中学生的音乐学习和个人成长带来诸多好处,但在实施过程中有一定的障碍。就如何在初中音乐第二课堂开展流行乐队实践活动进行了分析。 [关 键 词] 流行乐队;初中音乐;
课程 教学 教法 |
浅析某型飞机动力装置课程教学案例库建设
[摘 要] 某型飞机动力装置课程是航空发动机原理的重要组成部分,是飞行学员任职培训的一门专业必修课,直接关乎飞行学员日后的飞行技术和飞行安全。针对某型飞机动力装置课程教学案例库的建设,在教学实践过程中引导学员分析、研究和探讨问题的互动式教学模式,可以激发学员的学习兴趣和探索热情,在一定程度上改变了以往理论课程授课上教员难教、学员难学的困境,也为其他航理专业课程教学案例库建设探
课程 教学 教法 |
浅析在线学习平台的教学有效性
[关 键 词] 在线学习平台;有效性;学生需求 [中图分类号] G642 [文献标志码] A [文章编号] 2096-0603(2021)42-0146-02 一、背景 互联网技术的快速发展给教育体系带来了机遇和挑战。一方面技术的发展加速了教育与技术的深度融合,年轻学习者对互联网的接受与依赖增强
课程 教学 教法 |
船舶与海洋工程专业英语教学模式的探讨
[摘 要] 随着经济全球化进程的加快,开展语言与专业相结合的专业英语教学是各专业步入国际化的必然趋势。通过实践教学和调研,对比和总结了船舶与海洋工程专业英语课程教学和双语教学改革在专业英语教学中的优势及问题,并针对各类问题提出了一些解决方案,为船舶与海洋工程专业英语教学模式的选择提供了依据。 [关 键 词] 专业英语;双语教学改革;船舶与海洋工程 [中图分类号
课程 教学 教法 |
物流经济地理“混合式”教学模式探讨
[摘 要] “混合式”教学在高校教学授课的比例不断增大,其兼具线下集中授课和线上自主学习的特点。但受限于主客观等因素,一部分“混合式”教学无法具备这一特点,而且目前已有的“混合式”教学模式还存在线下和线上的“同质化”教学,缺乏理论与实验环节的互动等问题。基于此,以物流经济地理为例,结合线上线下的教学实践,提出相应的改进型“混合式”教学模式,即线下和线上教学内容,分别侧重于理论
管理 应用 育人 |
高校教学管理信息化建设思路分析
[摘 要] 在调研并分析高校教学管理信息化建设现状的基础上,提出构筑五大保障体系,即构筑组织保障体系、团队保障体系、机制保障体系、系统保障体系和资金保障体系,以促进高校教学管理信息化建设的顺利进行。 [关 键 词] 高校教学管理;信息化建设;五大保障体系 [中图分类号] G647 [文献标志码] A
管理 应用 育人 |
网格化管理在高校大学生管理中的应用与创新
[摘 要] 网格化管理理论是一种与时俱进的管理理念,它既保留了传统管理模式的优势,又融入了各种现代信息技术,主要特点是具备人性化、高效化,同时还具有较高精准度并兼具数字化,把该管理理论与高校学生的管理实践相结合,能让高校拥有更高的管理效率,同时又可缓解其思想政治工作压力,让学生管理工作的效率持续提高,又可保持科学性与针对性。在围绕高校学生展开网格化管理实践工作期间,要始终坚持
管理 应用 育人 |
高校辅导员学生工作的精细化管理模式探究
[摘 要] 当前,随着时代的发展,辅导员的工作迎来了越来越多的挑战,例如制度的变革、角色定位的挑战等,这使辅导员的工作变得更加复杂。在面对这些挑战的时候,作为辅导员,要充分发挥引导人的作用,加强对学生的管理,促进自身管理工作的精细化。同时,辅导员也可以充分借助互联网对学生进行精细化管理,以学生为基准做好角色转换工作,并对制度进行不断完善。首先对高校辅导员进行相关的介绍,随后分
管理 应用 育人 |
新时代民办高校辅导员激励问题研究现状
[摘 要] 近年来,民办高校管理体系不断得到完善,激励机制创新水平提升工作迫在眉睫,但是很多民办高校在实质性建设中仍然存在诸多问题,这些问题限制了民办高校辅导员激励机制创新工作的进展及民办高校的可持续化运营。分析激励机制创新水平提升的重要性以及民办高校激励机制创新水平提升过程中遇到的问题。对民办高校辅导员进行有效的激励,能够提升民办高校激励机制创新水平,以此来推动我国民办高校
管理 应用 育人 |
线上线下混合式教学模式在高等数学教学中的应用
[摘 要] 在互联网技术飞速发展的当下,高校教学与信息技术之间的联系更加紧密。高等数学的知识点和公式非常多,学习起来有很大难度。与其他教学模式相比,线上线下混合式教学模式有着独特优势,不仅灵活多样,具有较强的针对性,而且能够有效激发学生的学习兴趣,提高教学效果。主要阐述了线上线下混合式教学模式的优势,分析了传统教学模式的不足,并探析该教学模式在高等数学教学中的具体应用。 [
管理 应用 育人 |
沉浸式经营体验在公共建筑设计课程教学改革中的应用研究
[摘 要] 沉浸式体验在目前的本科课程教学中已经有了广泛应用。沉浸式经营体验是指,让学生以经营者的身份去沉浸式体验项目的经营过程,去领会、感悟建筑设计项目在日常经营、使用的过程中遇到的问题,需要改善的问题和在设计之初应该注意的问题,让学生体验到在建筑项目交付使用之后,项目的实际应用状况和发展状况,使学生充分了解建筑设计项目在实际使用过程中的问题,让学生反向思考,意识到建筑项目
管理 应用 育人 |
慕课在军队高等教育自学考试中的应用探析
[摘 要] 鉴于军队高等教育自学考试自身存在的不足,为实现军队自考与慕课相融合,建设军队自考慕课体系,是“互联网+教育”时代潮流下的迫切需要。慕课可以提供高质量的军队自考助学服务,提高自学效果,改善军队自考学业评价模式,进而改善军队自考的人才培养结构。未来应将慕课建设纳入军队自考的助学范畴,构建军队自考慕课体系,实现制度层面和技术层面的双重支撑。 [关 键 词]
管理 应用 育人 |
新入职护士培训考核体系的构建与应用
[摘 要] 新入职护士规范化培训作为毕业后医学教育的重要组成部分,对于新护士良好的职业道德、扎实的医学理论知识和临床技能的培养起着不可或缺的作用。以胜任力为导向,从新入职护士、带教老师双层面出发构建培训考核体系,为提高新入职护士规范化培训质量提供参考。 [关 键 词] 新入职护士;规范化培训考核体系;管理 [中图分类号] G645
管理 应用 育人 |
PBL结合临床模拟技能练习在妇产科临床见习教学中的应用
[摘 要] 目的:探讨PBL教学、临床模拟技能练习联合传统教学法在妇产科临床见习教学中的教学效果及应用价值。方法:选取2016级及2017级在我院见习的苏州大学法医专业学生共51名为实验组,采用PBL教学、临床模拟技能练习联合传统多媒体教学法教学,2014级及2015级的学生共42名为对照组,采用传统多媒体方法理论和实践教学。对两组学生进行理论和实践考试,并进行教学效果问卷调
管理 应用 育人 |
路径式教学管理在手术室护理教学中的应用
[摘 要] 目的:探讨路径式教学管理在手术室护理教学中的应用效果。方法:将我院2020年1月—2021年1月60例手术室护生,数字表随机法分两组。常规组给予常规带教,路径式教学管理组实施路径式教学管理。比较两组教学满意水平、实习成绩。结果:路径式教学管理组教学满意水平高于常规组,实习成绩高于常规组,P [关 键 词] 路径式教学管理;手术室护理;教学;应用 [
管理 应用 育人 |
关于专业满意与人才培养的研究
[摘 要] 专业教育作为高等教育体系的基础和高校开展人才培养的基本依据,关系着学生的职业生涯,但同时,中国的专业教育存在资源配置不合理、学生专业选择时的盲目与被动等问题。通过问卷和访谈的形式调查了大学生专业选择与专业培养对专业满意度的影响因素,填补了以往文献中较少涉及的中学阶段对专业选择的影响,回收了116份有效问卷及进行15份单人访谈后,发现超过70%学生在中学阶段对大学专
管理 应用 育人 |
“智慧计量”产业发展背景下校企研协同育人模式探索
[摘 要] 随着人工智能的飞速发展,传统计量产业正在全面往“智慧计量”快速转型,针对智慧计量背景下校企研协同育人问题,首先分析了产学研协同育人的国内外研究现状,剖析了计量产业相关企业人才缺乏,同时计量专业学生就业难现象产生的原因,并提出了从构建校企合作平台和提升师资水平两方面的措施,对解决方法进行了深入探讨。 [关 键 词] 校企研合作;协同育人;“智慧计量”
改革 社会 就业 |
基于核心素养视域下的高等数学教学改革探讨
[摘 要] 随着核心素养理论的指导和推行,高等数学更加注重应用型人才的培养质量,基于核心素养视域下的高等数学改革不仅面临教学观念和目标的转变,还需要对教学模式和评价等方面进行革新。首先就核心素养的概况和作用进行简要阐述,之后分别从理念革新和方式革新两方面入手围绕高等数学教学中如何培养学生的核心素养进行分析研究,以期通过合理的教育模式培养出适应新时代需要的高素质人才。 [关
改革 社会 就业 |
以学生视角看待思想道德修养与法律基础课的混合课程教学改革
[摘 要] 在进行了大量调研的基础上,以学生的视角,对高校思想道德修养与法律基础课的线上与线下混合课程教学改革应注意的几个问题进行了探讨,重点思考了老师、学生角色的转换,以求达到应有的教学效果。 [关 键 词] 思想政治理论课;引导者;学生视角;教学目标 [中图分类号] G642 [文献标志码] A
改革 社会 就业 |
虚拟仿真+程序教学法对病理技术实验课改革
[摘 要] 病理技术实验课对熟练掌握病理技术至关重要,当前实验课教学模式的局限性无法完全实现实验课的教学目的,虚拟仿真技术可以弥补这一缺陷,程序化教学法将虚拟仿真平台使用规范化、应用合理化。虚拟仿真平台与程序式教学法结合教育模式为完善病理技术实验课教学方式,提高教学效果提出新思路、新方法。 [关 键 词] 病理技术实验课;虚拟仿真;程序教学法 [中图分类号]
改革 社会 就业 |
应用型财务会计专业课程中“课程思政”教学改革探讨
[摘 要] 充分融合思政教育与专业课程实现的教育革新的主要方向,根据专业课程教育知识和思政教育的素质培养,对学生的综合能力和专业素养进行全面优化,是实现立德树人教育目标的根本任务。在应用型财务会计专业课程教育现状的基础上,通过明确会计专业课程思政教育的现实意义,研究如何在当前应用型财务会计专业课程教育工作中融入思政教育,并解决以往实践教学中面临的问题,运用现代化教育理念和技术
改革 社会 就业 |
卫生士官病原生物学实验教学改革探究
[摘 要] 卫生士官是基层部队卫勤保障的重要力量,有着不同于一般医学生独特的岗位任职需求,对卫生士官的教学要紧密地和其任职需要相结合。针对卫生士官病原生物学实验教学改革的目的、方法和步骤进行了初步探究。 [关 键 词] 卫生士官;病原生物学;实验教学;改革 [中图分类号] G642 [文献标志码] A
改革 社会 就业 |
基于建构主义的指挥控制系统运用课程教学改革实践
[摘 要] 针对以往实践类课程中存在的重教轻学、重原理轻实践等现象,着力实现以学员为中心,主动构建课程知识体系的教学模式,以武器发射工程专业指挥控制系统运用课程教学改革实践为例,借鉴建构主义教育理念,从明确建构化教改方向、实现建构化能力生成路径、搭建建构化实践平台三个方面探索该课程改革方法。 [关 键 词] 指挥控制系统;建构主义;实践教学;教学改革 [中图分
改革 社会 就业 |
工程教育专业认证形势下高校教学管理模式改革与研究
[摘 要] 教学管理是我国各高校培养人才的重要基础工作,近些年,对于高校实行的教学管理模式,工程教育专业认证提出了较高的要求和标准。因此,探讨了工程专业认证对于高校进行教学管理改革的关键性,概述了专业认证背景下高校教学管理工作的基本理念,分析了工程认证引导高校教学管理工作的有效策略。 [关 键 词] 工程教育专业认证;高校;教学管理模式 [中图分类号] G6
改革 社会 就业 |
面向工程教育专业认证的机械设计基础教学改革研究
[摘 要] 随着机械类专业越来越多参与工程教育专业认证,机械设计基础课程被众多专业设置为必修专业基础课。然而,传统的机械设计基础的教学设置重点是机构组成与运动原理、机械受力分析、机械强度设计等,偏重于机械的尺寸几何设计与力学分析的内容。这对机械类力学薄弱专业的学生学习带来了挑战。提出利用现代教育技术手段,结合计算机辅助图解法、CAD/CAE工具的方式,开展了教学改革与实践研究
改革 社会 就业 |
肾科住院医师规范化培训中医患沟通能力培养
[摘 要] 随着住院医师规范化培训的全国普及,“规培”已成为医学生成长为医生的重要过程。在现在的医疗环境中,肾内科这样的以慢性病诊疗为主的临床科室,提高一线规培医生的沟通能力可以改善患者体验,提高医疗效率,构建和谐的医疗环境。目前,多数医学院还没有将医患交流设置为主要课程。因为规培医生的实战经验不足,所以带教老师应当重视规范化培训中医患沟通能力培养。对策主要有以下几种:重视诊
改革 社会 就业 |
课程思政在医学临床内科教学中的应用策略研究
[摘 要] 医学是关乎生命、关乎人民健康的学科,因此“立德树人”的思政教育在医学教学中具有异乎寻常的重要性,需要结合医学和教育的双重属性,形成“思想品德与专业实践双向贯通”“课程思政与思政教育双向融通”的良好思政教育格局,才能为社会培养更多医德高尚、医术精湛的优秀医生。因此,以医学临床内科教学为例,在分析课程思政重要性的基础上,针对目前课程思政在医学临床内科教学中的开展现状,
改革 社会 就业 |
PBL教师在住院医师规范化培训教学中的效果分析
[摘 要] 目的:研究分析PBL教师在住院医师规范化培训教学中的应用效果。方法:将研究对象列为长江航运总医院2018年8月至2020年8月期间接受规范化培训的48名医师,随机将48名医师分为研究组和对照组,每组24例。其中,对照组采用传统教学方法,研究组采用PBL教学方法,比较两种教学方法对学员考核成绩的影响以及学员对培训的满意度。结果:比较两组学员的考核成绩。研究组学员在理
改革 社会 就业 |
大学生就业指导课改革路径探索
[摘 要] 在大学生就业难的背景下,高校毕业生的就业问题引起了社会各界的广泛关注。在新形势下,以往的大学生就业指导已经不能满足大学生的就业需求,需要对以往的教学模式进行改革。就大学生就业指导课程的教学改革进行了探讨。 [关 键 词] 大学生;就业指导课程;教学改革 [中图分类号] G645 [文献标志码] A
改革 社会 就业 |
灵活就业视角下高校艺术设计专业大学生就业能力提升研究
[摘 要] 艺术设计专业在世界各地高校发展迅速,艺术设计人才数量成倍增长。相对于相对狭小的艺术人才需求市场,市场对艺术设计人才的需求越来越高,艺术设计专业本科生的就业竞争也越来越激烈。如何提高艺术设计专业本科生的就业能力,已成为高校培养艺术设计人才的重要课题。艺术类毕业生作为高校毕业生中的特殊群体,就业形势不容乐观,形势越来越严峻。在文献分析和调查数据的基础上,分析了艺术设计
经验 实践 探析 |
新时代对外警培训工作的思考与转变
[摘 要] 长期以来一直使用的传统教学模式不能正常实施,已经无法满足日常各类教学活动的需要,因此,网络教学就逐步成为教育界公认的行之有效的教学手段,也登上了我国外警培训的舞台。互联网技术的普及使网络教学和外警培训之间逐步建立起密切的联系,也成为连接各国警察沟通交流的桥梁。由此伴随而来的是相应的教学方法、教学内容和教学理念的转变。 [关 键 词] 网络教学;外警培
经验 实践 探析 |
思政融入教学课程的设计与实践
[摘 要] 目前,全国各高校大力推进思政课融入专业课教学,旨在提升院校专业课中思想政治教育的实效性,使思政育人的功能进一步发挥,达到“立德树人”的目标。以“立体构成概述”为例,通过案例导入法、交互式教学法、拓展训练法进行课程思政教学实践,使知识传输与价值引导相统一。从中探索思政融入专业课教学的教学实施方法及过程,总结课堂育人成效,进行教学反思,为进一步创新专业课思政教学提供有
经验 实践 探析 |
以信息技术提升结构化研讨质量的实践与思考
[摘 要] 信息技术的快速发展,对于党校干部教育培训提出了更高的要求。在智能技术高度发达的今天,作为新型教学方式的结构化研讨在提升教学质量的同时也面临严峻挑战。通过信息技术开展课前调研,能够提升研讨的针对性和适切性;通过翻转课堂,可以解决研讨教学时间不充分的问题;通过融合应用信息技术,能够变革研讨结构、提升研讨质量。当前以信息技术提升结构化面临三个挑战:要增强以信息化促进变革
经验 实践 探析 |
部队新设专业任职培训的探索与实践
[摘 要] 为解决部队新设专业在任职培训中存在的培养方案不完善、受训人员基础薄弱、培养内容与需求脱节以及培训机制不健全等问题,从新设专业教学目标与特点出发,通过采取梳理任职培训人才培养规律、运用模块化教学、瞄准需求定目标以及健全预测反馈机制等方法,较为有效地提升了部队新设专业任职培训的办学效果,为新设专业任职培训工作提供了借鉴与参考。 [关 键 词] 任职培训;
经验 实践 探析 |
山西红色文化在理工院校思政育人的路径探究
[摘 要] 红色文化是我国历史发展过程中形成的特有文化形式,是现代高校开展思政育人教育活动的重要资料。山西省高校要充分发挥地区文化优势,立足“山西省革命根据地”“山西省红色革命历史”,深入发掘地区红色文化资源,融入思政育人体系中,引领学生在学习红色文化的过程中形成良好思想价值观念与道德素养,培育学生的社会主义核心价值观念。解读山西红色文化内涵,简要分析山西红色文化在理工科学校
经验 实践 探析 |
高等数学教学中课程思政探索
[摘 要] 现代社会教育不只是要扩大学生的知识面,更要从整体上立体地培养德才兼备的人才。由于高校培养的是在毕业后进入社会工作的实际性人才,对此,更应重视其教育模式。高等数学课程思政育人模式是高校教学育人的一种模式,其主要是借助信息化技术,运用线上与线下相结合的教学模式,融入德育的内容,不断丰富和规范教学内容,引导学生树立正确的价值观。基于此,结合高等数学教学实际,探讨将思政教
经验 实践 探析 |
课程思政价值蕴含及实践路径探究
[摘 要] 课程思政的概念相对宽泛,尚无统一定义。当前比较容易接受的观点是课程承载思政,思政寓于课程。即将思政元素穿插于非思政课程中,通过融盐入水、润物细无声的过程,在非思政课程中进行的寓教于德的课堂教化活动。通过这种教化活动把思政元素传递给学习者,进而培养德艺双馨人才。达到这一目的现实路径有三个:加强课程思政顶层设计;持续推进教师培养体系建设;完善课程体系,优先建立“示范课
经验 实践 探析 |
关于构建大学生创新实验辅导平台的尝试
[摘 要] 对大学生而言,开展创新实验活动是十分重要的,在大学阶段的学习过程中,学生会接触到更多的新知识,但是在整个大学的学习中,更应当注重的是对学生自主学习能力与综合能力的提升,只有具备自我学习能力才能够更好地对知识进行掌握,从而不断提升综合素养。对于高校的教学而言,要充分注重对学生综合能力的培养,在教学过程中利用创新实验的方法来提升学生的动手能力,让学生在学习的过程中更好
经验 实践 探析 |
以营会活动为载体的青少年心理健康教育理论初探
[摘 要] 青少年营会目前在国内迅速发展,但缺少相应的理论。综述通过关键词及摘要搜索,整理国外文献资料,通过梳理发现自我决定理论(Self-Determination Theory,SDT)、青少年正向发展理论(Positive Youth Development,PYD)和社会发展模型(Social Development Model,SDM)对营会设计及青少年的心理健康教
经验 实践 探析 |
新媒体技术在大学生法治教育中的应用探析
[摘 要] 全面推进依法治国是建设社会主义国家的重要内容之一,也是中国特色社会主义发展道路的“四个全面”内容之一,是新时代的必然要求。当代大学生作为社会主义事业的继承者和接班人,是实现中华民族伟大复兴的中坚力量。大学生自身的法治意识和法律意识在一定程度上代表着未来社会的法治建设水平。随着社会的不断进步与发展,大学生学习越来越依靠新媒体技术,所以大学生法治教育也要顺应时代发展趋
经验 实践 探析 |
试论高校医学伦理教育的人文关切和现实指归
[摘 要] 高等院校医学伦理教育的认知和培养命题,是新时期高校医学人才培养及社会演进发展的重要诉求。面对发展的新环境和新挑战,高校可以通过更新教学理念、拓宽教学内容、丰富教学实践设计、加强多学科背景师资合作四个方面全面把握医学伦理教育的发展演进。正确引领医学伦理学思想的构建,有力地促进医学伦理学发展,对当前我国卫生事业的改革与发展具有重要的时代价值。 [关 键 词
经验 实践 探析 |
产教融合下的水产养殖技术专业实践教学模式分析
[摘 要] 产教融合是现代专业教育领域十分重要的教学理念,这一理念更加注重校企的联合培养,更加有利于专业人才在实践技能运用方面的培训,可以实现教学资源优化配置与企业实践技能培养的有效结合,切实提升专业人才实践能力的培养,最大程度上缩短专业人才培养流程链条。从水产养殖技术专业教学入手,探究产教融合理念之下教学模式转变的可能性与实践方式。 [关 键 词] 产教融合;
经验 实践 探析 |
面向研究生教育的智慧教室构建探索
[摘 要] 研究生教育是国家所有教育层次的最高阶段,肩负着科技强国、教育强国的战略重任。随着教育信息化、智能化的不断发展,如何构建适用于研究生教育的智能化课堂教学环境是一个值得深度思考的问题。结合研究生教育的特点及需求,对常规智慧教室进行优化,并在现代高新技术支持下,实现面向研究生教育的智慧教室的构建,以探索对研究生教育创新型教学模式的应用发展。 [关 键 词]
经验 实践 探析 |
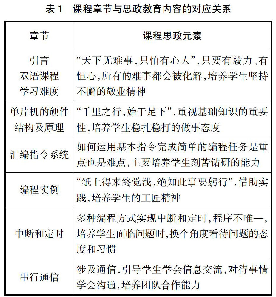
双语教学模式下的课程思政探索
[摘 要] 随着中德合作办学项目的日益发展,双语教学也日渐成熟。对于中德项目的学生,有一定的思辨能力,如何将双语教学和思政教育相融合,学生是否能够较好地接受,都是老师需要考虑的一个因素。以单片机原理及应用课程的双语教学为例进行研究,分析此课程和思政内容融合的必要性和可行性,以部分章节内容为例,设计专业知识和思政元素的融合方式,并且研究双语教学方式和思政元素的融合方法。 [关
经验 实践 探析 |
培养中职会计学生工匠精神的方式探究
[摘 要] 不同行业的工匠精神其内涵具有不同的特点,但精益求精、注重细节、追求极致仍是工匠精神的核心,不随时代变化而变化,仍是社会所需要的精神品质。信息化快速发展的今天,智能财务系统给中职会计专业的培养对象——从事基础性财务会计工作的会计人员带来被替代的危机,所以要想中职会计专业的学生不被时代淘汰,顺应社会发展需要,培养并提高中职会计学生的工匠精神尤为重要。当前中职会计专业学
经验 实践 探析 |
玖玟枳椇纯露对CCl4致小鼠急性肝损伤的预防作用
[摘 要] 目的:采用腹腔注射0.12 %的四氯化碳玉米油溶液0.1 mL/10g,造成小鼠急性肝损伤模型,观察玖玟枳椇纯露对四氯化碳致小鼠急性肝损伤的预防作用。方法:60只小鼠随机分组,分为空白组、模型组、双环醇片组(200 mg/kg)及玖玟枳椇纯露高剂量组(6 g生药/kg)、中剂量组(3 g生药/kg)、低剂量组(1.5 g生药/kg),每组10只,0.2 mL/10