期刊详情
查看往期
期刊目录
2021年38期
课题 |
高职学校智库关于产教融合现状的调研报告
[摘 要] 通过对盐城地区职业学校校企合作、产教融合情况进行调研,了解盐城市职业教育校企合作、产教融合的现状以及存在的问题,并提出解决问题的方法和建议。 [关 键 词] 校企合作;产教融合;调研报告 [中图分类号] G710 [文献标志码] A [文章编号] 2096-0603(20
课题 |
试论中华优秀传统文化视域下的历史教育之“大思政课”教学
[摘 要] 如何将中华优秀传统文化有机融入历史教育中,以更好地改革和优化历史教学,并实现历史教育“大思政课”教学的功能?试图结合历史教育实际,从开展家国情怀教育、革命传统教育、挫折教育等方面进行了初步探索。 [关 键 词] 中华优秀传统文化;历史教育;大思政课教学 [中图分类号] G711 [文献标志码] A
课题 |
基于新时代爱国主义教育的高职思政课教学改革创新研究与实践
[摘 要] 高校思政课是爱国主义教育的主阵地,将爱国主义教育融入思政课教学是实现“两个一百年”奋斗目标的时代要求,是落实中央文件精神的必然举措,是解决教学实际问题的内在要求,是爱国主义教育制度化、常态化的关键环节。然而,近年来思政课教学仍然面临学生思想认识“浅表化”倾向、教师理论研学“深度化”不足、教学模式“创新度”不强等困境。因此,通过理论教学、实践教学和网络教学三方面进行
课题 |
高校中华优秀传统文化教育的渠道创新研究
[摘 要] 中华优秀传统文化是中华民族的基因与血脉,其中具有十分丰富的教育元素,对学生全面发展具有极为显著的影响。在简要阐述高校中华优秀传统文化教育主要内容的基础上,对创新高校教育中的中华优秀传统文化教育渠道进行探究,以期充分挖掘中华民族传统文化蕴藏的教育资源,希望为高校素质教育实施策略提供科学参考与借鉴。 [关 键 词] 高校教育;中华优秀传统文化教育;素质教
课题 |
现代信息技术在党员教育工作中的优势与应用
[摘 要] 现代信息技术的飞速发展改变着人们的生产生活和学习方式,同样也给党员教育提供了新的平台,其在党员教育中的作用日益凸显。结合现代信息技术在党员教育工作中的运用,探究现代信息技术在党员教育工作中的优势,分析应用中出现的问题,提出现代信息技术应用于党员教育工作的具体措施,促进现代信息技术在党员教育活动中的高效利用。 [关 键 词] 现代信息技术;党员教育;应
课题 |
以党建育人模式推进新时代高职院校党建科学化的探索与实践研究
[摘 要] 高职院校党建科学化是党的建设在高校中的具体体现和重要一环。以浙江金融职业学院工商管理学院为例,从“党建育人模式”的实践视角对党建科学化进行探索与实践研究,得知党建育人模式的创建与党建工作科学化水平的提升相辅相成。党建育人模式应以科学的理论指导方向、以科学的制度建构基础、以科学的方法增进动力。 [关 键 词] 党建育人模式;高职院校;党建科学化 [中
课题 |
“双向协同”课程思政理念的实施路径研究
[摘 要] 课程思政理念实施的核心在于将思政元素以“盐溶于水”的方式融入每一门课的具体知识传授中去,主要就“双向协同”在新媒体应用课程思政改革中的具体实施路径展开阐述和讨论,以期为“双向协同,三链融合”模式在课程中的具体落实提供研究素材与实践基础。 [关 键 词] “双向协同”;课程思政;实施路径 [中图分类号] G711
课题 |
“课程思政”与“思政课程”双向融通的路径探究
[摘 要] “课程思政”与“思政课程”融通理论是当下课程思政研究的核心问题。从教学内容、教学目的、教育主客体三个层面来看,坚持“专业元素”与“思政元素”相结合,加强课程体系建设;坚持灌输与引导交互,教育主体与客体相融,创新师生协同机制,有效解决高职院校“课程思政”与“思政课程”融通问题。 [关 键 词] “课程思政”;“思政课程”;融通路径 [中图分类号]
课题 |
大数据时代高职院校思想政治教育模式创新探索
[摘 要] 高职院校思想政治教育模式创新要依托大数据整合教育与教学资源,赋予思想政治教育新思路;运用大数据实施学生个性化教学,开展思想政治教育新理念;借助大数据开展多维的评价方式,实现思想政治教学新机制;运用大数据构建协同育人的机制,发挥各类教育资源的作用,从而更好地推进高职院校思想政治教育学科的建设与发展。 [关 键 词] 大数据;思想政治教育模式;个性化教学
课题 |
课程思政在仪器分析课程中的探究
[摘 要] 分析仪器分析课程中课程思政的教学现状,进一步明确课程思政建设的主要目标,在此基础上提出了课程思政在仪器分析教学中的渗透、融合方式方法。 [关 键 词] 课程思政;仪器分析;课程教学;实践探究 [中图分类号] G711 [文献标志码] A [文章编号] 2096-0603(
课题 |
“课程思政”视域下开放大学学前教育专业课教学探究
[摘 要] 开放大学学前教育专业开展课程思政教育,不仅可以加深学生对课程知识的感知深度,掌握更高效的教育方法,还能让学生充分认识自己的责任和义务。结合课程思政的政策内涵和重要意义,基于目前教育实践中存在的问题,探索出具有可操作性的教学策略。要实现开放大学学前教育专业课和思政教育的高度融合,还需进行更多细致的工作。 [关 键 词] 课程思政;开放大学;学前教育;教
课题 |
浅谈机械制图与CAD课程思政的探索与实践
[摘 要] 教育是国之大计、党之大计。课程思政是将所有课堂作为育人主渠道,将思想政治教育有机融入各门课程的教育教学改革。针对机械制图与 CAD 实施课程思政的路径与方法、教学效果评价、体会三个方面进行探讨,深化课程思政建设内容与情怀,落实好立德树人根本任务。 [关 键 词] 机械制图与CAD;路径与方法;教学效果 [中图分类号] G711
课题 |
Master cam软件应用课程思政的探索与实践
[摘 要] 专业课程教学在遵循科学规律的同时,要以学生的发展为总则。主要阐述Master cam软件应用课程教学过程中,在传授学生理论和工程实际应用知识的同时,如何将思政教学元素融入教学过程,使该课程与思想政治理论课同向同行,形成协同效应。 [关 键 词] 课程思政;融入;工匠精神;立德树人 [中图分类号] G711 [
课题 |
高职大学生“四个自信”教育教学价值认同研究
[摘 要] 通过对高职大学生“四个自信”教育教学价值认同情况进行问卷调查,有助于深入了解大学生“四个自信”教育教学实效,掌握大学生“四个自信”教育教学改革存在的问题,力图寻求一条适合大学生“四个自信”的培育路径,从而有效地推动大学生“四个自信”教育教学改革工作,有针对性地提出加强和改进大学生“四个自信”教育教学成效的对策。 [关 键 词] 高职;“四个自信”;教
课题 |
“青年红色筑梦之旅”活动视角下思政课实践教学设计研究
[摘 要] 以推动“青年红色筑梦之旅”活动成为全国最大的有温度的高校思想政治理论课为目标,在深入分析“青年红色筑梦之旅”活动对主体能力素质要求的基础上,针对高职院校必修的思想政治理论课的实践教学,进行递进式、系统性、一体化设计,以期进一步增强思想政治理论课的有效性和针对性,协同推进学校备赛“青年红色筑梦之旅”。 [关 键 词] “青年红色筑梦之旅”;思政课;实践
课题 |
三全育人视阈下城市轨道交通类专业课程与课程思政的融合实践研究
[摘 要] 专业课程在职业院校知识传授与能力培养中有着重要地位,专业课程与课程思政互相渗透是价值塑造的实现途径。结合城市轨道交通行业特点,挖掘岗位思政要素,以城市轨道交通应用技术专业核心课程为例,整合优化课程思政内容,基于三全育人的理念提出“三入四式”线上线下混合课程思政范式,设计五维评价体系,实现思政评价与课程知识、能力评价同步,以虚实结合的生产性实训基地为载体开展专业内容
课题 |
区域经济转型背景下河南高职教育发展路径探析
[摘 要] 高等职业教育的质量与区域经济转型发展是和谐共生、协调共进、互为支撑的关系。优质的高等职业教育能推动区域经济高质量转型发展,区域经济的高质量发展又倒逼区域内高等职业教育适时优化调整、提质升级。针对河南高等职业教育与区域经济发展存在的适切性不足、体制机制不完善、可持续性不强等问题,河南高职教育要建立行业、企业深度参与的办学新模式,推进与区域内行业、企业互联互通的产学真
课题 |
职业教育国际合作办学质量保障机制研究
[摘 要] 随着《职业教育提质培优行动计划(2020—2023年)》的颁布和实施,职业教育迎来高质量发展机遇期,但是,职业教育国际合作办学工作遗留一些深层次问题亟待解决。为此,应结合职业教育的定位,探索建设与国际标准相衔接的具有中国特色的职业教育国际合作办学质量保障体系,构建以审批准入机制、评估认证机制、处罚退出机制、成功经验共享机制为重点的四个质量保障机制。 [关
课题 |
中学生教育公平感问卷的编制
[摘 要] 党的十九大报告指出要办好人民满意的教育,推进教育公平。而义务教育作为我国教育重要组成部分之一,如何实现中学生教育公平的发展,对我国教育公平的发展具有重要意义。在梳理先行研究者的基础之上,结合实际,对已有问卷进行修订,并通过验证性因素分析显示,修订完成的《中学生教育公平感问卷》具有良好的信效度,为今后中学生教育公平感研究提供有效工具。 [关 键 词]
课题 |
辅导员对高校学生突发事件的认识与思考
[摘 要] 高校学生突发事件的发生不仅严重影响学校的正常教学管理秩序,也对学校的声誉带来负面影响。作为直面学生的一线学生工作者,辅导员不仅是学生健康成长的安全守护者,也是预防应对学生突发事件、维护校园和谐稳定的中坚力量。如何采取积极有效措施防患未然,如何在突发事件中群策群力形成处置合力,以及如何在突发事件后妥当善后,是每个辅导员的必修课。结合辅导员多年应对处理突发事件的经验,
课题 |
高职百万扩招背景下应用化工技术专业人才培养策略研究
[摘 要] 以应用化工技术专业扩招生源为研究对象,探索扩招背景下的应用化工技术专业人才培养策略。顺应产业发展,改革创新人才培养方案、课程体系、教材、课程资源、教师团队等,为培养知行合一、德技并修的高素质技术技能人才服务。 [关 键 词] 高职;扩招;人才培养 [中图分类号] G715 [文献标志码] A
课题 |
“德技并修、工学结合”的育人机制在通信技术专业的建设与应用实践研究
[摘 要] 职业院校要健全“德技并修、工学结合”的育人机制,将思政元素润物无声地融入专业课堂,以德为本、寓德于技,形成“全员、全过程、全方位”育人格局。在教学实践应用中,高职院校可依托“互联网+教育”共享课程平台,实施“四驱动”教学策略;工学结合建设产教融合创新基地,紧扣“1+X”证书制度试点,实现校企合作“双元”育人。 [关 键 词] 德技并修;工学结合;产教
课题 |
高职院校劳动教育融入课堂教学的探索与实践
[摘 要] 国家的飞速发展使得现代化社会的结构体系越来越完善,这离不开制度的改革创新和深入的实践,离不开劳动教育的参与,更离不开培养劳动教育的稳定输出。在新时代的背景下,高职院校要重视劳动教育的基本培养模式,从师资队伍建设到社会组织发展,不仅要深刻认识培养人才的劳动教育理念,还要对课程改革与实践加强重视。把劳动意识建立在理论学习和实践操作的过程中,为人才具有过硬素质、树立爱岗
课题 |
教育信息化背景下的高技能人才培训体系构建
[摘 要] 构建基于岗位职业能力模型的高技能人才培训体系,突出职业导向和能力为本的原则,重视理论与实践的结合,加强现代信息化教育技术与培训资源的融合创新,以服务企业实际需求为目的,开发基于国家职业技能鉴定标准和岗位能力需求的课程内容,提升培训体系的有效性和针对性。 [关 键 词] 信息化教学;高技能人才;培训体系;岗位职业能力模型 [中图分类号] G715
课题 |
课程思政视域下学生创新能力的培养
[摘 要] 为适应新时代创新人才培养,思政教育与专业课程融合是有效途径。以挖掘新能源发电技术课程的思政元素为主线,将课程思政在实践中落实,并不断反馈总结形成闭环,完善教学内容和方法的同时,实现学生创新能力的培养。通过课程思政的实施,构建“四位一体”的育人方式,实现学生综合素质的提升。 [关 键 词] 课程思政;新能源;创新能力;“四位一体”;课程建设 [中图分
课题 |
新经济常态下高职院校学生核心素养培养路径
[摘 要] 全球化加快了新经济发展的步伐,科技的创新让信息技术在全国各领域得到了广泛应用,在高职院校学生核心素养培养的过程中发挥重要作用。新经济常态下,学生需要掌握的知识更加繁杂,信息获取的渠道也更加多元化。高职院校的学生想要全面提高自身的核心素养,就需要在信息多元化的社会环境下有效预防不良观念对自身思想的侵袭,从根本上预防享乐主义、奢靡之风的影响。主要探讨新经济常态下高职院
课题 |
产教融合背景下高职护理专业“四方融合”与“三个一体”人才培养改革探索
[摘 要] 针对高职护理专业人才培养的现状,落实“双高计划”建设,以落实立德树人任务为根本,与健康服务行业领先企业在人才培养方面深度合作,产教融合、协同育人,深入研究、探索校院(企)师资资源相融合、课程建设相融合、实训基地相融合、校院(企)文化相融合的“四方融合”人才运行机制以及中职与高职衔接一体化、学习与工作一体化、人才培养与岗位培训一体化的“三个一体”的人才培养路径。
课题 |
校企合作背景下高职院校医学专业人才培养模式探索与实践
[摘 要] 目的:通过校企合作背景下人才培养模式的探索与实践,培养适合社会需求的合格的高职院校医学专业人才。方法:分析传统高职院校培养模式的弊端,采用校企合作背景下多种方式的培养模式改革。结果:更好地培养实用型高职院校医学专业人才。结论:校企合作背景下人才培养模式的转变,克服了传统培养模式的缺陷,更好地为企业和社会提供高质量的高职院校医学专业人才。 [关 键 词]
课题 |
我国护理专业男生职业认同研究进展
[摘 要] 在社会不断进步以及护理学专业不断向前发展的特定环境下,男性群体开始步入护理岗位,并且以其独特的岗位优势发挥了重要的作用。男性进行护理工作,表现出较强的判断力、较高的逻辑思维能力、较强的动手能力和敏捷的反应力等综合素质。近年来,尽管我国医学院校招收护理专业的男生人数和规模不断扩大,但是在现有的护理队伍中,男护士离职率较高的现象日益严重,此情况密切地关联着男护士的职业
课题 |
基于CDIO模式的现代学徒制实施成效与优化路径
[摘 要] 在现代学徒制教育环节中引入CDIO模式,对职业教育革新具有深远意义。深入论述CDIO教学模式的内涵特点,分析基于CDIO模式实施现代学徒制的成效,并提出相应的优化路径。 [关 键 词] CDIO模式;现代学徒制;实施成效 [中图分类号] G715 [文献标志码] A [文章
课题 |
现代学徒制视角下的高职音像技术专业人才培养模式优化研究
[摘 要] 为进一步培养学生良好的职业素养,提高音像技术专业对口率,增强师资队伍建设,根据教育部、省及学院对现代学徒制建设的相关要求,结合音像技术专业的建设目标,基于现代学徒制背景下对本专业的人才培养模式从搭建校企合作育人平台、教学团队改革、课程体系和教学方式改革、考核评价体系构建等方面进行优化,实践得出,现代学徒制对音像技术专业的就业率及专业对口率的提高、师资队伍建设和专业
课题 |
基于职业核心技能的高职院校课程职业化探索与实践
[摘 要] 高职院校课程职业化是提高职业学生专业技能的重要手段,以高职中药学专业药用植物学课程职业化的探索为例,分析当前课程教学中的问题,建立高职院校课程职业化三元模型,从职业化思维、职业化知识和职业化技能三个方面深入阐述课程职业化的内涵,并设计完善的评价机制。实践表明,高职院校课程职业化能切实提高学生职业核心技能。 [关 键 词] 高职院校;职业化;课程建设
课题 |
基于OBE理念的学习成果多元评价方法的设计
[摘 要] 无论是OBE的课程设计还是OBE的课程大纲,评价环节都处于非常重要的地位。基于电子商务文案创意与撰写教学改革实践,从评价的目的和评价方法的选择两方面展开,用教学实例展示如何完成六宫格表即评价方法的选择并提供设计范例。 [关 键 词] OBE;评价方法;教学改革 [中图分类号] G712 [文献标志码] A
课题 |
高职临床专业生理学课程思政设计与思考
[摘 要] 生理学是高职临床专业重要的医学基础课程,为后续课程做铺垫,其任务是研究生物体及其各组成部分正常功能活动规律的一门学科。精选相关思政案例融入课程教学,温暖和鲜活生理学课堂。 [关 键 词] 高职临床专业;生理学;课程思政 [中图分类号] G712 [文献标志码] A [文章编
课题 |
产教融合下高职跨境电子商务课程建设
[摘 要] 跨境电子商务是一种典型的互联网与国际贸易相结合的新型贸易方式,各大中小企业可充分发挥跨境电子商务的优势,直接面对国际市场,有效降低商品的流通成本,并获得更多的发展机遇和发展空间。当前,各大企业对跨境电子商务人才的需求量越来越大,为了提高企业的市场竞争力,高职院校要为其输送优秀的跨境电子商务人才,对现有的教学进行改进,改善课程体系,使学生的综合能力获得提升。 [关
课题 |
高职院校基础会计精品资源共享课程建设研究
[摘 要] 随着信息化的发展,“互联网+”教育的推进,越来越多的课程进行着线上线下相结合的混合式教学模式改革,这样的改革也很好地给线下单一课程教学起到辅助作用。因此,课程线上资源的建设及利用尤为重要。以基础会计课程为例,对精品资源共享课程的建设进行探索研究,以便更好地为财经类专业的教学服务。 [关 键 词] 基础会计;精品资源;课程研究 [中图分类号] G7
课题 |
高职高专数学分组教学的尝试
[摘 要] 数学是高职教育不可或缺的一门重要课程。数学作为基础学科,在培养学生的思维能力、分析能力、解决问题能力等方面是其他学科无法取代的。而传统的教学模式已经不能适应当代数学教学的学情,不能适应现有的学生数学基础及心理状况。要培养高职学生的数学素养,提高学生的数学思维能力,尝试放手让学生主动参与学习,成为学习的主动者和成功体验者。为此,针对目前高职高等数学的教学模式、学生素
课题 |
高职体育教育中的体验式教学方法研究
[摘 要] 目前,体验式教学法在我国高职体育教学中的应用越来越普遍,在很大程度上提升了学生体育课程学习的积极性。基于此,尝试对高职体育教育中的体验式教学方法的应用情况进行了研究,希望可以对我国高职学生健康成长起到促进作用,从而促进学生今后的职业发展。 [关 键 词] 高职体育教育;体验式教学方法;应用方法 [中图分类号] G712
课题 |
“互联网+职业教育”背景下,高职英语信息化教学能力提升路径研究
[摘 要] “互联网+职业教育”背景下高职英语信息化教学是将网络教学平台与人工智能相结合的教学模式。分析江苏城乡建设职业学院英语信息化教学存在的问题、原因以及高职英语信息化教学能力提升路径研究。 [关 键 词] “互联网+职业教育”;高职英语信息化教学;教学平台 [中图分类号] G712 [文献标志码] A
课题 |
示错教学法在医学生心肺复苏术实践教学中的应用
[摘 要] 目的:探讨示错教学法在心肺复苏术实践教学中的应用效果。方法:随机抽取98 名医学生分为实验组(49名)和对照组(49名)为研究对象。对照组采用传统教学法,实验组采用示错教学法,建立以学生为主体的实践教学格局。结果:课程结束后,实验组的操作技能成绩明显高于对照组(P<0.05);实验组81.63%~95.92%的医学生认为示错法能够提高学习的积极性和主动性,激
课题 |
我国高等护理教育Mini-CEX应用现状及思考
[摘 要] 高等护理教育是我国培养高技能、高素质护理人才的基本途径。Mini-CEX兼具教学与评估功能,能够提高护生的临床知识、实践能力,促进护生临床思维能力、实践动手操作能力、人文素养和健康教育能力等多方面综合能力的培养。阐述了Mini-CEX基本概念,介绍了我国护理教育中Mini-CEX应用及发展情况,提出围绕护士核心能力,以学生为出发点,构建具有护理专业特色的多元化的护
课题 |
在非小细胞肺癌中RUNX3和P53基因的表达及意义
[摘 要] 目的:观察在非小细胞肺癌组织(NSCLC)及癌旁正常组织中两种基因RUNX3和P53的表达情况,对两者在非小细胞肺癌组织中的表达情况进行相关分析,研究它们与临床病理分期的关系,探讨这两种基因与非小细胞肺癌之间发生、发展的关联。方法:采用免疫组化法(SP法)检测在40例非小细胞肺癌和10例肺癌旁正常组织中两种基因RUNX3和P53的表达情况。结果:(1)在非小细胞肺
课题 |
深圳“双区”建设和“双高计划”背景下药品生物技术专业群构建研究
[摘 要] 深圳紧抓“双区”建设的历史机遇,加快生物医药产业集群发展的步伐。在“双高计划”下,以市场需求为导向,加快技术技能人才培养,为区域产业转型升级提供人力资源支撑是高职院校的重要使命。指出新形式下深圳高职院校药品生物技术专业群建设的必要性和紧迫性,在分析深圳生物医药产业结构以及职业群分布的基础上,着重介绍了药品生物技术专业群构建路径,同时也客观点出当前专业群建设面临的挑
课题 |
基于AR技术与学习通的心肺复苏混合式教学实践
[摘 要] 目的:探讨基于AR技术与学习通的心肺复苏混合式教学效果。方法:构建以AR技术与学习通的心肺复苏混合式教学模式,在52名中职影像专业学生中应用并评价教学效果。结果:技能成绩84.08±2.75,按压部位、频率、深度及吹气量大小的正确率分别为:92%、88.2%、83.5%、89.4%,课程活动数3322,章节学习次数236次,教学效果良好。结论:心肺复苏课程开展混合
课题 |
混合式教学模式下内科护理导学案设计与应用探索
[摘 要] 目的:探索混合式教学模式下导学案在内科护理教学中的应用效果。方法:选取昆明卫生职业学院2019级护理专业254名学生作为研究对象,按班级随机分为对照组和实验组,对照组(128人)采用传统教学法,实验组(126人)采用导学案为载体的混合式教学法。教学内容为循环系统疾病病人的护理,比较两组的教学效果和满意度。结果:实验组学生参与度和课前测试成绩明显高于对照组;问卷调查
课题 |
信息化视阈下食品类课程思政教学资源开发途径初探
[摘 要] 随着信息技术的迅猛发展,教育信息化已成为教育现代化的必由之路。课程思政作为一种教育的创新模式,已受到国内各高校的高度重视。因此,信息技术与课程思政的融合值得深入探讨。以食品智能加工技术专业的核心课程食品质量安全管理为例,基于信息化视阈,分别从课程标准修订、微课视频资源开发、交互式Flash动画开发、信息化教学平台搭建等方面系统阐述信息化视阈下食品类课程思政教学资源
课题 |
基于专业集群在线开放资源,进行翻转课堂混合式教学的研究
[摘 要] 建筑设备专业集群是涵盖建筑设备工程技术、供热通风与空调工程技术、建筑智能化工程技术、建筑电气工程技术、消防工程技术五个专业的建筑设备类专业群,实施专业“一体化”建设。各专业创新建设基于工作过程的个性化核心课程体系平台,平台依据建筑安装职业岗位(群)典型工作任务所需关键技能点、知识点为资源载体,按照“一体化设计、结构化课程、颗粒化资源”的组织建构逻辑,开发建设各类资
课题 |
“互联网+”背景下汽车专业智慧课堂教学模式研究
[摘 要] 以适应教育信息化发展趋势,新形势下的职业教育领域迅速形成了融合“互联网+”智慧课堂教学模式的职教之风。对新形势下融合“互联网+”智慧课堂教学模式进行研究,将“互联网+”深入融入教学过程中,研究汽车专业职业教育智慧课堂教学模式的含义及构成要素,对智慧课堂教学模式的建构体系进行探讨,对职业教育教学模式改革进行有意义的探索。 [关 键 词] “互联网+”;
课题 |
融入数字技术的广西文创产品设计教学实践
[摘 要] 数字技术的发展应用,促使学校教育、行业企业、社会生活都在改变适应。研究广西文创产品设计教学实践与数字技术的融合,实现艺术与科技的共融共生,使艺术设计教育与广西文化遗产保护传承紧密结合。 [关 键 词] 数字技术;文创产品设计;广西文化遗产 [中图分类号] TB472 [文献标志码] A
课题 |
“互联网+”背景下测绘地理信息类专业“岗课赛证创”一体化建设研究
[摘 要] 伴随着时代的发展,创新创业能力将成为一名优秀技术技能型人才的必备素质。在测绘地理信息产业飞速发展前提下,不断学习、创新是产业对测绘地理信息技术人才的新要求。在“互联网+”时代,探索高职创新教育新模式,通过构建“岗课赛证创”一体化课程体系,逐步提高学生的创新创业能力。 [关 键 词] 测绘地理信息;创新创业;课程体系 [中图分类号] P20
课题 |
济南泉文化融入高职简笔画教学初探
[摘 要] 济南泉文化是济南特有的地域文化,将泉文化融入高职简笔画教学中,不但能提高高职院校学生的简笔画水平、探索具有地域特色的高职简笔画教学模式、完善简笔画教学体系,还能以简笔画为传播载体,将当代教育与泉文化进行融合,有利于形成全新的文化保护和传承体系。 [关 键 词] 简笔画;泉文化;地域文化 [中图分类号] J204
课题 |
由时间价值引出的励志公式和理财警示
[摘 要] 时间价值是财务管理课程中的重要知识点,内含励志教育和理财警示,形成典型的课程思政案例。财务管理的思政教育目标包括文化自信、社会责任感、职业素养、价值观等方面。教师应在专业课中润物细无声地开展思想政治教育,与思政理论课程相辅相成、互相补充,积极培养道德品质高尚、职业素养优秀的专业人才,有效推动社会事业发展进步。 [关 键 词] 时间价值;财务管理;课程
课题 |
“双高”建设背景下高职学校专业课教材评价指标体系建设研究
[摘 要] 习近平总书记在2021年全国职业教育大会工作中作出重要指示:“职业教育前途广阔、大有可为”,明确职业教育的重要意义,以关键改革推动职教发展新格局。“双高”计划以培养高水平的技术技能人才为主要目的,在教学过程中专业课教师显然离不开教材的支撑。职业教育教材质量关系着职业教育为国家培养什么样的人的问题,职业教育教材研究是国家培养高素质技术技能人才的题中之义,职业教育教材
课题 |
文化润疆:新疆职业院校班级文化建设的“六重维度”研究
[摘 要] 通过对新疆职业院校现存的制约班级文化建设的因素进行分析,提出了新疆职业院校班级文化建设面临的问题,阐明了新疆职业院校班级文化建设的“六重维度”,即班级文化建设的目标、核心、关键、载体、保障及抓手,以期在“文化润疆”战略工程视域下为构建新疆职业院校班级文化建设提供有效范式。 [关 键 词] 文化润疆;班级文化建设;问题;对策 [中图分类号] G71
课题 |
职业院校产学研工作探析
[摘 要] 作为高等教育的重要组成部分,我国职业教育有着独特的教学规律,教学过程中应体现出极强的应用特色,理论与实践教学实现并重发展,故此,我国职业院校除做好常规理论教学与实践训练外,还应加大开放性办学力度,鼓励与校外机构开展有效合作,让产学研相结合的合作办学迈出实质性步伐。具体实施过程中,监管机构应完善相关政策,切实维护三方主体的实际利益,实施多元化产学研合作形式,建设产学
课题 |
对如何提高高校校内巡察工作实效的探究思考
[摘 要] 高校校内巡察是一项全新的工作,是新形势下贯彻落实党中央全面从严治党向基层延伸的重大举措和重要抓手,是党内监督的战略性安排,全面从严治党永远在路上,深化巡视巡察监督也永远在路上。对于如何开展好这项工作高校一直处于不断探索的阶段,针对存在的问题做了一些思考分析,并提出了一些举措,以促进高校各项事业的健康发展。 [关 键 词] 高校;校内巡察;问题整改;问
课题 |
强化班级横向联合的学生干部培养模式构建策略研究
[摘 要] 高职院校学生干部队伍建设对于促进学生工作开展、引领学生成长成才具有重要意义。以浙江金融职业学院会计学院为例,考察当前学生干部培养情况,发现还存在班委能力参差不齐、学生干部年级内沟通对话少、组织换届学生干部青黄不接等问题,究其原因主要有:班级自治指导老师缺位、纵向帮带加剧横向交流壁垒、梯队培养忽视基层学生干部能力建设等。据此,提出构建强化班级横向联合的学生干部培养模
课题 |
“无师值守”5I课堂构建与实践
[摘 要] 针对高校合班大课堂管理难、影响教学实效,多个平行班分别上课,资源需求大,造成重复劳动等现象,构建了一种5I课堂。该课堂具有智能化教室、信息化教学与管理平台、学生主动学习的规范模式、教师相互合作实施、教师学生空间相互隔离的属性特征。课堂实现教管分离,一位教师专注授课,课程组其他教师承担后台监管;构建与此课堂匹配的1N3E教学内容、教学组织方法、评价体系等,以保障课堂
课题 |
高职院校学生在线学习状况研究与思考
[摘 要] 为了解高职院校学生在线学习状况,从是否采用线上教学、线上和传统教学的学习效果对比、线上教学和传统教学方式的选择三个方面入手,进行调查研究,探寻如何将线上教学模式和传统教学模式的优点相结合,形成适合当代学生学习和教师授课的方法和机制。 [关 键 词] 高职院校;在线学习;调查研究 [中图分类号] G717 [文
课题 |
新形势下高职院校“双师型”教师队伍建设研究
[摘 要] 在“双高计划”背景下,高职院校应采取“严把教师招聘和引进入口、放开教师企业研修和兼职出口、专兼结合、完善“双师型”教师考核体系与评价机制、依托产教集团多样化办学”等措施,提升高职院校“双师型”教师队伍建设的整体水平。 [关 键 词] “双师型”;教师队伍;推进措施 [中图分类号] G715 [文献标志码]
课题 |
产教融合背景下高职院校“双师型”师资队伍建设路径实证研究
[摘 要] “双师型”是高职院校师资队伍建设教师能力的培养目标。深化产教融合、校企合作是培养“双师型”教师的重要途径,也是职业院校提高人才培养质量的根本途径。针对目前我国高职院校“双师型”师资队伍建设现状,通过完善“双师型”师资队伍培养培训体系,构建结构化教学创新团队培养模式实证研究,推动产教深度融合机制完善,提高企业参与度,实现高水平、高素质“双师型”师资队伍建设路径。
课题 |
校企合作多途径建设“双师型”教师队伍
[摘 要] 教师队伍建设对高校而言十分重要,“双师型”教师队伍建设是高职院校师资队伍建设的目标。学校非常重视校企合作,通过建章立制,规范和引导师资队伍与教师发展工作,通过实施“1511”工程,着力打造一支师德高尚、数量充足、技艺精湛、专兼结合的高素质专业化“双师型”教师队伍。 [关 键 词] “双师型”;“1511”工程;高职院校;师资队伍 [中图分类号]
课题 |
高职院校“双师型”教师认定标准及应具备的能力素质结构分析
[摘 要] 从高职院校人才培养规格出发,首先综述了“双师型”教师认定标准现状;然后从教育教学能力、专业实践能力、社会服务能力等方面对“双师型”教师进行了能力素质结构分析,以期对高职“双师型”教师能力素质培养和提升提供一定的借鉴。 [关 键 词] 高职院校;“双师型”教师;认定标准;能力素质结构 [中图分类号] G715
课题 |
现代职教体系背景下高职教师专业发展探析
[摘 要] 对于高等职业教师的专业化需要从多个方面分析,首先要了解现代职教的本质是为国家提供基础人才,是国家教育体系的重要一环,因此,高职教师专业化是现在职教体系发展的必然要求,也是大背景下的必然结果。 [关 键 词] 高职教育;现代化;高职教师;专业化发展 [中图分类号] G715 [文献标志码] A
研讨◆探析◆评价 |
用社会主义核心价值体系指导大学生思想政治教育
[摘 要] 社会主义核心价值观是社会主义意识形态的核心体现,是反映社会主义核心价值体系的基本要求,是对社会主义核心价值的集中表达。对大学生来说,思想政治教育是丰富学生思想、避免学生产生恶习的最好方式,将社会主义核心价值观融入思想政治教育中,可以更好地培养大学生的思想品德和整体素养。因此,将社会主义核心价值体系利用到指导大学生思想政治教育中,是当前大学教育必须要重视的工作。
研讨◆探析◆评价 |
新时代高校思政教育与大学生职业生涯规划的融合与发展
[摘 要] 高校思政课就是国家重视的教育课之一。学好思政课利于学生树立立德树人的理念,并且利于创新能力与创造探索能力的发展。不过当前高校思政教育没有对大学生职业规划进行很好的融合与发展。对高校思政与大学生职业规划的融合与发展进行阐述,并提出解决策略,促进两者结合,形成更好的影响。 [关 键 词] 高校思政;大学生职业规划;融合与发展 [中图分类号] G711
研讨◆探析◆评价 |
课程思政背景下高职院校大学生心理健康教育教学中育心与育德相结合模式探讨
[摘 要] 课程思政背景下,高职院校大学生心理健康教育课程在加强大学生心理健康教育与思想政治教育方面有自己独特的优势,育心与育德有机结合的模式分别为“结合自我认知方面内容的教学进行育德教育”“结合自我与环境关系方面内容的教学进行育德教育”以及“结合挫折承受力方面内容的教学进行育德教育”。 [关 键 词] 课程思政;大学生心理健康教育;育心;育德 [中图分类号]
研讨◆探析◆评价 |
优秀传统文化融入高校思政教育的实践研究
[摘 要] 大学生肩负着弘扬中华优秀传统文化的重要使命,他们是实现中华民族伟大复兴的践行者。高校学生正处于人生的重要发展时期,他们即将由长时间的校园生活过渡到社会生活,这一阶段他们的思想道德发展具有承前启后的重要作用,思政教育是引导学生成长的重要方式,科学的教学指导将会使学生顺利实现思想道德的提升,也会让思想政治教育达到事半功倍的教学效果。立足思政教育的本质探究优秀传统文化的
研讨◆探析◆评价 |
新课改形势下高职院校思想政治理论课教学方法改革的思考
[摘 要] 新时期教育教学大环境下,高职院校教学改革无疑是当前阶段全面提升高职教学质量的重心,而全面创新和改进教学方法则是高职院校教学改革的关键。鉴于此,针对新课改形势下高职院校思想政治理论课教学方法的创新改革策略进行一定的分析和探究,并且提出一些合理化建议。 [关 键 词] 新课改;高职院校;思想政治理论课;教学方法;改革 [中图分类号] G712
研讨◆探析◆评价 |
课程思政理念融入大学语文教学的实践与思考
[摘 要] 大学语文拥有丰富的思政教育资源,具有隐性思政教育功能,有融入课程思政理念的天然优势。但目前课程思政理念融入大学语文教学过程中,在教学模式、教学内容与教学方法等方面存在一定的问题,影响了思政教育效果。鉴于此,提出课程思政理念融入大学语文教学的策略,以确保思政理论与大学语文课程同向同行,形成协同效应,培养出符合社会需求的优秀人才。 [关 键 词] 课程思
研讨◆探析◆评价 |
以就业为导向的高职护理专业思政课程的创新研究
[摘 要] 高职院校教育呈现出迅猛发展的趋势,高职院校毕业的学生和在校的学生数量呈现出持续性增加,这就需要以就业为导向开展教育,提升高职院校的就业率。在倡导素质教育的今天,思政课程教育备受关注。教育需要重点围绕“立德树人”展开,对学生的培养,早已不仅仅是知识与技能的培养,更多的是要注重其思想品质和道德素养方面的增强。良好的道德品质对学生的成长以及发展具有至关重要的作用。对高职
研讨◆探析◆评价 |
钢琴基础课程中思政教育元素的发掘
[摘 要] 在我国中职院校和高职院校中,思想政治教育的地位毋庸置疑,需要将思想政治教育渗透于中职和高职院校的各学科教育之中,从而真正使“立德树人”的目标最终实现。在中职和高职院校的课程之中,钢琴基础课程在开设后取得了良好的教学成果,院校能够通过对钢琴基础课程之中的思政教育元素进行发掘,让全体学生在掌握钢琴弹奏技巧的同时,形成正确的“三观”,道德品质得到培养,为将来毕业后走上工
研讨◆探析◆评价 |
高职“工业机器人系统建模”课程思政建设的教学研究与实践
[关 键 词] 课程思政;教学研究;实践 [中图分类号] G711 [文献标志码] A [文章编号] 2096-0603(2021)38-0150-02 习近平总书记在党的十九大报告提出,“要以培养担当民族复兴大任的时代新人为着眼点”,指明了新时代高校立德树人的实践方向。2020年,教育部印发的《高等
研讨◆探析◆评价 |
新时代企业党校教学存在问题及对策研究
[摘 要] 企业党校是培养企业党员和干部的学校,以提高企业骨干人员的政治素质和工作能力为目的,党校教育在企业党建和干部培养中占据核心地位。因此,认真研究企业党校存在的问题并以此提出解决对策,必将有利于党校教学质量的提高,有利于提高企业党校的培训水平,使企业党校在企业发展中真正起到促进作用。 [关 键 词] 党校教学;新时代;存在问题;对策 [中图分类号] D
研讨◆探析◆评价 |
本科层次职业教育现状与浅析
[摘 要] 国务院关于印发《国家职业教育改革实施方案》的通知中明确提出,开展本科层次职业教育试点,职业教育与普通教育是两种不同的教育类型,具有同等重要的地位,要探索长学制培养高端技术技能人才。教育部2021年工作要点也提出要稳步推进本科层次职业教育试点,并出台职教本科学士学位授权与授予管理工作有关规定。对本科层次职业教育发展的现状、存在的问题等方面进行分析,并提出了一些浅显的
研讨◆探析◆评价 |
如何利用职业教育为区域经济建设发展服务
[摘 要] 研究石狮市高职教育发展的现状以及往届毕业生对泉州地区经济发展的推动情况。在论述地区高职教育现阶段的问题的同时,提出高职教育的发展方向,并探讨了利用职业教育的优势为区域经济发展做贡献的途径。 [关 键 词] 高职教育;就业;高级技术人才;区域经济 [中图分类号] G712 [文献标志码] A
研讨◆探析◆评价 |
新时代背景下高职院校产教融合发展机制研究
[摘 要] 习近平总书记提出的“立德树人”教育,把教育改革推到了首要位置。高职教育作为我国培养人才不可缺少的部分,其人才培育目标是为社会培养更多具备高技能和良好职业道德的人才。产教融合是新时代背景下能够有效链接高职教育与企业市场需求,实现产和教共同发展的有效途径。因此,对新时代背景下高职院校产教融合的发展机制进行研究,对其作一总结以供参考。 [关 键 词] 产教
研讨◆探析◆评价 |
大学生创造力、创新自我效能感和人格特质的相关性研究
[摘 要] 国家和社会的发展越来越需要大学生的创新能力作为支撑,经济的快速发展最关键要靠创新型人才,高校大学生的创造力水平深深地影响到国家未来的经济发展,因此,我国大力倡导培养具备创新能力的人才。研究影响创造力发挥的因素已经是势在必行,这不但关系到大学生创新性教育的开展和国家创新型人才的培养,而且可以为学校从小培养学生的创造能力提供理论依据。在大量阅读前人的相关研究文献的基础
研讨◆探析◆评价 |
解析职业教育的1+X证书制度
[摘 要] 2019年1月24日,国务院印发了《国家职业教育改革实施方案》,其中1+X证书制度是重点建设内容,方案的具体指标中明确提出要从2019年开始,在职业院校、应用型本科高校启动1+X证书试点工作。从1+X证书制度的含义解析、职业技能等级证书和职业资格证书的区别、职业技能等级证书的机制、1+X证书制度将破解的职教难题、落实1+X证书制度存在的问题等五个方面探讨职业教育的
研讨◆探析◆评价 |
“课—证—赛”提高高职学生资格证书通过率
[摘 要] 通过分析证券从业资格考试通过率不高的原因,从学校、学生、教师多维度找对策、找方法,以促进教学改革,提高学生考试通过率,从而提高就业率。 [关 键 词] 课证赛融合;证券从业资格证;教学改革;校企合作 [中图分类号] F830.91 [文献标志码] A [文章编号] 2096-06
教学 专业 教法 |
基于1+X证书制度下中职学校混合式教学模式的应用
[摘 要] 2019年,国务院颁发了关于职业教育改革的方案,这不但显示了职业教育的重要性,也为中职学校的发展指明了方向。为此,首先分析了1+X证书制度和混合式教学模式的概念,其次分析了基于1+X证书制度下中职学校混合式教学模式的应用意义及方式,旨在为混合式教学模式改革提供参考,以此来提高中职院校教学水平。 [关 键 词] 1+X证书制度;中职学校;混合式教学模式
教学 专业 教法 |
互联网时代高职英语信息化教学措施分析
[摘 要] 鉴于互联网时代下高职英语教学存在诸多问题,不利于促进高职教育现代化发展的情况,立足于信息化教学,着重分析互联网时代高职英语信息化教学改革的意义,进而探讨互联网时代高职英语信息化教学措施。 [关 键 词] 互联网时代;高职院校;英语教学;信息化 [中图分类号] G712 [文献标志码] A
教学 专业 教法 |
学习新课标,改革高职英语课堂教学模式
[摘 要] 高职院校英语教育工作者应学习新课标的指导思想,推动高职英语课堂的改革。基于此,以新课标下的英语课堂教学为探讨方向,从教师、学生角度分析新课标下的高职英语教学,同时分析新课标给高职英语教学带来的机遇和挑战,并提出目前高职英语课堂教学中存在的问题,最后根据新课标的教学目标提出改革高职英语课堂教学的建议。 [关 键 词] 新课标;高职英语;课堂教学 [中
教学 专业 教法 |
浅议高职英语反思性教学
[摘 要] 高职英语教学的实际效果与教学目标存在一定的差距,需要进行反思,以更好地提升教学效果。 [关 键 词] 高职英语;反思性教学;途径 [中图分类号] G712 [文献标志码] A [文章编号] 2096-0603(2021)38-0172-02 一、引言 高职英语
教学 专业 教法 |
临床案例教学资源库网络教学平台在高职护理教学中的探索
[摘 要] 案例教学法是国内现阶段高职教育护理专业中大力推广的重要教学模式,在高职护理教学中发挥着重要作用。但目前的高职护理教学中缺乏真实性、时效性、典型性、针对性的临床案例,无法更好地满足护理人才的教育与培养。根据江苏省徐州医药高等职业学校具体情况,加强院校的深度融合,布置由临床带教与学校实习指导老师共同指导实习生收集最新典型的真实临床案例的学习任务,建立临床案例教学资源库
教学 专业 教法 |
高职高专院校开展口腔医学美学教育的探索与展望
[摘 要] 口腔医学美学是一门新兴的口腔学科,也是一门蓬勃发展的学科,其内容涵盖口腔修复学、牙体牙髓病学、牙周病学、口腔颌面外科学等多个口腔医学的分支,旨在维护、修复颌面部及牙齿的美观。随着经济社会的发展,人们对口腔医学美学的需求不断增加,高职院校的口腔医学教育主要面向基层输送专业人才,满足广大基层群众对口腔健康的需求,因此高职院校口腔医学教育探索融合口腔医学美学的教育新模式
教学 专业 教法 |
1+X制度试点下失智老年人照护培训的实践与思考
[摘 要] 为积极应对老龄化社会的到来,尤其是失智老年人数量剧增的挑战,让护理专业学生系统学习失智老年人照护知识和技能,并获取相关职业技能等级证书势在必行。从教育部“1+X”证书制度试点项目之一的失智老年人照护职业技能等级证书培训出发,阐释具体的培训过程,以期为本证书试点单位或其他证书试点工作提供实践经验。 [关 键 词] 1+X;失智老年人照护;职业技能等级证
教学 专业 教法 |
课程衔接理论的研究梳理与应用前瞻
[摘 要] 对我国课程衔接理论研究的梳理有利于该理论的发展。基于这样的逻辑,梳理课程衔接理论的发展脉络。通过梳理发现,不论是从纵向或横向视角剖析课程衔接理论,研究最后的落脚点均是理论的应用。因此,接下来研究的视角转向了课程衔接的应用:课程地图如何在其中发挥重要作用。通过演绎课程地图的发展脉络及特点,发现了课程地图(CM)与课程衔接理论的落地与应用有着较高的契合性。研究最后强调
教学 专业 教法 |
高职铁道工程产教融合型实训基地建设探索与实践
[摘 要] 基于高职铁道工程产教融合生产性实训基地建设实践经验,通过分享高职铁道工程产教融合生产性实训基地建设现状分析、建设模式与途径、基地结构体系构建等实践经验,对高职教育铁路类院校产教融合实训基地建设具有一定借鉴意义。 [关 键 词] 铁道工程;产教融合;实训基地;探索;实践 [中图分类号] G712 [文献标志码]
教学 专业 教法 |
电子技术基础与技能课程网络教学资源建设的实践研究初探
[摘 要] 随着我国教育事业的发展,学校极为重视网络教学。但是在网络教学资源的实际建设过程中,往往存在一些现实的问题,基于网络教学平台的教学方法需优化改良。在电子技术基础与技能课程中,需建立课程资源库,并将其课程资源的资料进行整理分类,以达到良好的教学效果。因此,以电子技术基础与技能课程网络教学资源建设为基础进行实践研究,针对网络教学资源建设的重要性、建设中需要注意的问题、建
教学 专业 教法 |
新常态下中国高尔夫职业教育的创新发展路径
[摘 要] 高尔夫运动的普及和高尔夫产业的迅猛发展,给我国高尔夫职业教育带来了更多的发展可能。从分析高尔夫职业教育现状入手,概述了新常态下中国高尔夫职业教育具有的优势,进而提出了新常态下中国高尔夫职业教育创新发展路径,希望对高尔夫职业教育发展提供借鉴。 [关 键 词] 新常态;高尔夫职业教育;教学创新;发展路径 [中图分类号] G849.3
教学 专业 教法 |
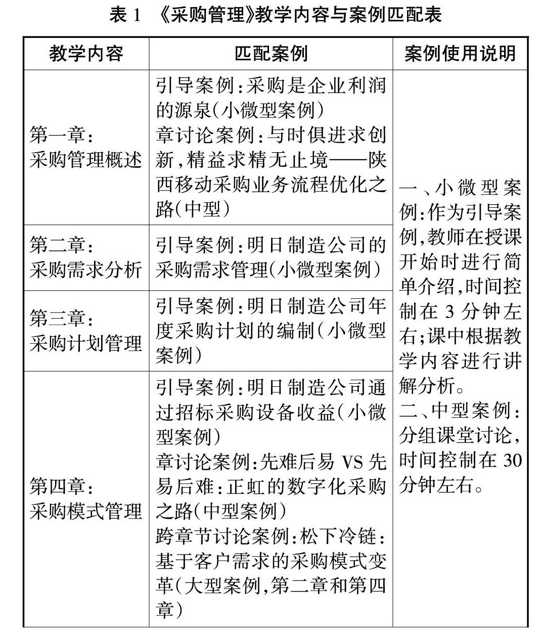
多层次案例在高职采购管理课程内容中的匹配研究与应用
[摘 要] 目前案例教学在高职课程教学中得到了广泛应用,但是教学内容与案例的匹配研究还比较缺乏。基于多层次案例,从案例规模与教学内容的匹配,以及教学内容与具体案例的匹配两个方面出发,对高职采购管理课程教学内容与典型案例进行匹配研究与应用。有利于激发学生的学习兴趣,同时增加了师生之间的互动,有效提升了教学效果。 [关 键 词] 多层次案例;教学内容;匹配研究 [
教学 专业 教法 |
中职烹饪专业分层教学模式探索
[摘 要] 以盐城机电高等职业技术学校为例,探索中职烹饪专业分层教学课堂模式,培养满足社会发展需求的烹饪专业人才,分析从新课改下“以人为本”学生观出发选择的因材施教,分类指导的分层教学课堂模式,达到促进全体学生发展的目的。 [关 键 词] 中职烹饪专业;分层教学;探索 [中图分类号] G712 [文献标志码] A
教学 专业 教法 |
基于OBE理念的高职高专学前心理学教学模式分析
[摘 要] 在现阶段高职高专的教学开展过程中,学前心理学是一门十分重要的课程,在该课程教学过程中,教师能够有效了解学生的心理发展状态以及内心发展的规律。基于OBE理念对高职高专学前心理学教学模式进行分析,首先介绍了此项理念,其次分析了教学现状,最后重点对相关教育模式进行了研究。 [关 键 词] OBE理念;高职高专;学前心理学;教学形态 [中图分类号] G7
教学 专业 教法 |
高职高专院校高等数学课程教学方法初探
[摘 要] 在高职高专院校的课程体系中,高等数学课程是其中十分关键的组成部分,该课程难度比较大,相关理论知识等比较晦涩难懂,因此,在实际的教育教学过程中,要针对教学方法进行不断的创新和改进,结合学生的实际情况使教学质量和效率得到更显著的提升。重点分析高职高专院校高等数学课程所涉及的内容和使用的教学方法,为提升学生的学习成效做出应有的贡献。 [关 键 词] 高等数
教学 专业 教法 |
案例教学法在高职护理专业健康评估教学中的应用研究
[摘 要] 高职院校的护理专业为各个医院输送了大量的护理人才。在高职院校中采用有效的教学手段培养实力强,能适应各种急难险重环境的卓越护士人才是高职院校的教育方向。学校能否教育出解决各种复杂医疗情况的实践技能型护士,是检测学校实力的参考。护士与病人的就医效果息息相关。护士的护理技巧强,实践经验丰富,将决定医生检查病人健康状况的微观能力,也决定着病人能否获得更有效的护理。 [关
教学 专业 教法 |
“教学做合一”理论在基础护理学实训教学中的应用
[摘 要] “教学做合一”是陶行知先生的主要教学理念之一,以“教学做合一”的理论为基础,阐述其在基础护理学实训教学中的应用,其中老师在“做中教”应做到精通和细致,学生在“做中学”应做到大胆而多动,教师可以组织学生开展“学生做”“学生学”等灵活机智的实训方式,最终实现学生“做中学”,“做中会做”,做得更好,做得更优的教学目标。 [关 键 词] 教学做;基础护理;做
管理 育人 师资 |
协同育人思想下高校教育管理路径的差异性研究
[摘 要] 当前我国已经进入新的历史时期,高校是人才培养的摇篮,在新时期要充分展示出新作为、新担当,并为中国特色社会主义社会输送更优秀的人才。现阶段在协同育人思想下,越来越多的高校以教育管理路径的差异性构建为基础,全力调整教学方式,在创新驱动的原则下,完善高校教育管理制度,由此,重点分析协同育人思想下高校教育管理路径的差异性。 [关 键 词] 协同育人思想;高校
管理 育人 师资 |
高职院校学生教育管理模式的创新研究
[摘 要] 高职院校在规模上占据我国高等教育的半壁江山,对促进我国产业发展以及完善高等教育体系具有至关重要的作用,因此对高职院校学生的教育管理模式研究具有重要的现实意义。高职教育管理工作者应认真思考高职人才的培养目标,分析新形势下高职生教育管理工作中出现的问题,通过将管理模式与科学技术创新性结合,不断完善学生管理模式,促进学生健康成长。 [关 键 词] 高职院校
管理 育人 师资 |
基于创新思维模式的高职护生班主任管理方法探究
[摘 要] 随着人民群众对医疗护理需求的增加,高职院校护理专业招生规模也在扩大,给学校和班主任工作带来了新的挑战。根据实际工作经验,就高职护生创新思维能力培养方面做了一些探索,希望能与广大高职护生班主任、辅导员进行交流。 [关 键 词] 创新;护生;班主任 [中图分类号] G717 [文献标志码] A
管理 育人 师资 |
基于五年制学生特点的班级管理举措
[摘 要] 五年制高职班主任在班级管理中要付出很多时间和精力去关注学生的思想动态以及所表现出来的行为习惯,并及时引导和给予帮助,使班级管理更加高效而有序。结合工作实际,分析学生特点,采取严格规范教育,加强学风建设,促进学生素质不断提高。 [关 键 词] 五年制;学生特点;班级管理 [中图分类号] G717 [文献标志码]
管理 育人 师资 |
升格背景下贵州高职图书馆转型发展研究
[摘 要] 升格是图书馆层次的提高,完成了外延式规模的扩张,而转型是图书馆转向内涵建设的新一轮发展主题。在对贵州高职图书馆转型发展实际情况进行调研的基础上,总结转型发展所取得的阶段性成效和存在的问题,探讨图书馆转型发展的实现路径。 [关 键 词] 高职图书馆;转型发展;办馆理念 [中图分类号] G717 [文献标志码]
管理 育人 师资 |
新形势下农业高校后勤管理模式的分析和对策
[摘 要] 农业高校要想提升教学水平,一是要从教学改革入手,直接提高教学水平;二是要从教学管理和后勤管理方面入手,从侧面为教学工作创造良好条件。在影响高校教学水平的众多因素中,后勤是极容易遭到忽视但又发挥着不可忽视作用的一个关键因素。后勤管理影响到高校的校园环境建设和教学环境建设,在农业高校中,大多数学生的校园生活依赖于学校后勤。如果后勤管理出现重大纰漏,高校师生尤其是在校学
管理 育人 师资 |
教学管理平台在高职院校成人高等教育中的应用
[摘 要] 成人高等教育是我国高等教育体系的重要组成部分,成人高等教育的教学水平与人才培养质量取决于教学教务管理水平的高低。互联网技术在人们日常生活、学习、工作中占据的地位越来越重要。主要阐述了成人高等教育管理平台当前使用过程中存在的问题及原因,以扬州工业职业技术学院为例,探讨了成教管理及在线学习平台在成人高等教育管理中的特点以及应用此平台进行成人高等教育的重要作用。 [关
管理 育人 师资 |
高职院校思政教育与大学生创新创业教育的有机融合路径探讨
[摘 要] 在新形势的教育改革基础上,我国对于学生的教育应当更有层次地上一台阶,尤其是对高职院校的学生来说,更应该促进思政教育与大学生创新创业的有效结合。针对高职院校“课程思政”的意义与大学生创新创业发展做出融合探析。 [关 键 词] 高职思政教育;创新创业;有机融合 [中图分类号] G715 [文献标志码] A
管理 育人 师资 |
“三全育人”理念下高校提升资助育人成效的路径研究
[摘 要] 中共中央、国务院《关于加强和改进新形势下高校思想政治工作的意见》提出,坚持全员、全过程、全方位育人(以下简称“三全育人”),这一理念的提出,为高校资助育人工作提供了一种新的模式。针对“三全育人”理念下高校提升资助育人成效的路径进行研究,希望可以为高校资助工作的开展提供有效参考,使高校资助工作达到更高成效。 [关 键 词] “三全育人”;高校;资助工作
管理 育人 师资 |
数控技能竞赛人才培养与思政教育融合初探
[摘 要] 数控技术职业技能大赛是促进数控专业建设、课程改革、师资队伍建设、人才培养和实训基地建设的重要手段。思政教育有助于培养新时代高素质技能型人才,是实现中国由制造大国转变为制造强国的重要保障。通过数控技能竞赛人才培养与思政教育有机融合手段研究,对赛前集训和赛后总结中“互联网+思政+竞赛”“技能团队建设”“技能社团建设”“‘竞赛+思政’双导师制”“技能竞赛+课程思政”等路
管理 育人 师资 |
探讨高职美术教学中学生实践能力的培养
[摘 要] 现代化的教学理念渗透在高职教学中以后,高职教学方式更加注重对学生实践技能的培养,因为高职院校培养的是适应社会岗位需求的实践型、应用型人才,希望学生掌握社会一线工作者的实践技能。 [关 键 词] 高职;美术教学;实践能力 [中图分类号] G715 [文献标志码] A [文章编
管理 育人 师资 |
高职图书馆对培养幼教学生文化素养的作用
[摘 要] 幼儿教育是一个国家的基础教育,更是根本教育,幼儿园作为儿童走进社会的第一站,幼儿时期是决定和影响其一生发展以及道德观念、行为习惯形成的关键期。幼儿教师肩负着儿童启蒙教育的国之大任,因此其文化素养的高低,直接影响着我国未来的发展。通过探讨高职图书馆在培养幼儿教师文化素养中的作用,有计划、有组织地制订大学生文化素养培养计划,使高职图书馆更有针对性地开展深层次、个性化、
管理 育人 师资 |
新时代加强高职院校思政课教师队伍建设路径探析
[摘 要] 思想政治理论课教师座谈会上,习近平总书记提出了“思想政治理论课是落实立德树人根本任务的关键课程,办好思想政治理论课关键在教师”的重要论述,为了进一步将习近平总书记关于思政教育的重要讲话精神落实落地,以打造一支“可信、可敬、可靠,乐为、敢为、有为”的思政课教师队伍为突破口,通过对成都工业职业技术学院思政课教师队伍建设情况进行探索,旨在为高职院校思想政治理论课的教师队
应用 创新 社会 |
浅谈信息化技术手段在高职体育教学中的应用
[摘 要] 随着我国社会经济的快速发展,我国现代化科学技术也在全面发展,逐渐与人们的生活进行融合,不仅改变了人们的生活习惯,更为人们的生活提供了大量便利,从另一方面来讲,也体现出了现代化信息技术的重要性。教师将信息技术与教学课程相互融合,使课堂教学不再枯燥乏味,更是突破了传统教学所带来的弊端。通过信息化技术与体育课程的相互融合,学生逐渐对体育课程重新燃起了兴趣,教师以丰富、有
应用 创新 社会 |
大数据时代下高职行政管理工作方法创新
[摘 要] 随着我国经济水平的不断提升,在现代信息技术不断发展的大背景下,人们逐渐进入了大数据时代。信息技术已经被广泛应用于各个行业,在很大程度上提高了工作效率。行政管理是每个单位重要的工作内容之一,将现代信息技术与高职院校行政管理工作进行有机结合已经成为当前单位发展的必然趋势。将高职院校行政管理工作的概述以及对单位发展的意义作为着手点,对大数据时代背景下行政管理工作的发展历
应用 创新 社会 |
中职旅游服务与管理专业教学创新策略研究
[摘 要] 首先分析了中职旅游服务与管理专业教学中存在的问题,进一步探讨中职学校旅游服务与管理专业人才培养教学创新策略,旨在整体提高旅游服务与管理专业学生的核心素养,从真正意义上落实职业教育的教学目标。 [关 键 词] 中职;旅游服务与管理专业;职业能力;翻转课堂;项目教学;校企合作 [中图分类号] G712 [文献标志
应用 创新 社会 |
全媒体时代下高职护生基础护理技术课程思政教学的创新
[摘 要] 就媒体时代发展影响而言,全媒体时代对高职院校基础护理技术课程的整体发展产生重要和全新的影响,在传统教学中,基础护理技术课程不受过多外部环境的干扰和影响,然而,在当今基础护理技术课程的讲授过程中,却受到多媒体视频传输及其内容的整体影响,因此需要强化全媒体时代高职院校护理专业学生对课程内容的正确理解,基于思政教育的强化和创新,提升学生对课程内容的整体理解和把握,避免学
应用 创新 社会 |
基于三育融合的焊接结构生产活页工作手册式教材开发
[摘 要] 编写将专业教育、思政教育、创新教育三种教育元素融合的活页工作手册式教材是新时期“三教”改革成败的关键要素之一。基于活页工作手册式教材的职业教育定位,结合传统教材存在的问题,展开了对基于三育融合的焊接结构生产活页工作手册式教材的开发,梳理了教材的总体设计思路,并且提出了课程项目内容、课程思政内容、创新教育内容、附录内容编写体例的具体呈现形式。 [关 键