期刊详情
查看往期
期刊目录
2021年12期
课程与教学 |
探寻幼儿园里的“苏格拉底”
【摘要】随着儿童哲学日渐为幼儿园教师所熟悉,苏格拉底式对话法也成为教师在开展儿童哲学活动时重点关注的一种方法。但儿童哲学对话不应仅被理解为像苏格拉底那样进行质疑与辩论,教师在与幼儿对话的过程中还应关注幼儿的生活与情感,为幼儿营造适宜对话的氛围,充分尊重幼儿的兴趣与观点,从幼儿的问题中寻找进一步开展相关活动的可能性。在幼儿园中开展儿童哲学活动,不仅能帮助教师成为善于倾听的温和的“苏格拉底”,还有助于
课程与教学 |
幼儿园课程质量与儿童语言发展的关系研究
【摘要】本研究对浙江省38所幼儿园70个样本班级的课程质量进行评估,同时对样本班级中364名儿童的语言发展水平进行测评,探讨幼儿园课程质量与儿童语言发展的关系。研究结果表明,幼儿园课程编制质量与儿童语言发展之间存在线性关系,幼儿学习与发展促进质量与儿童语言发展之间存在非线性的门槛效应。研究者据此提出相关建议。 【关键词】幼儿园课程质量;语言发展;门槛效应 【中图分类号】G612 【文献标识码】
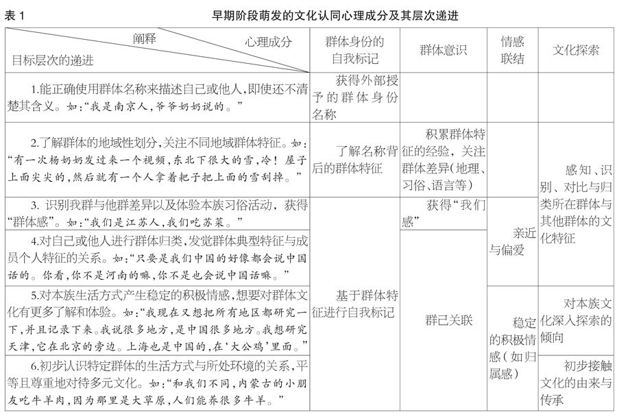
课程与教学 |
文化认同早期阶段教育目标框架研制
【摘要】文化认同是人们对所属文化或文化群体的认可与归属意识。培养儿童对中华文化的积极认同是我国传统文化教育的重要使命。为了落实文化认同这一教育目的,需要制定各阶段具体的教育目标体系。本研究通过目标草案拟定与验证两阶段,研制出文化认同早期阶段教育目标框架,清晰呈现具体目标及目标层次关系,为教师辨识与评价幼儿文化认同萌芽状态以及寻找进一步教育支持的方向提供指引,走出当前传统文化教育的一些认识与实践误区
课程与教学 |
微观权力视角下幼儿告状行为分析
【摘要】本研究基于微观权力视角,以幼儿告状行为为切入点,分析其背后的权力运作机制,并尝试从规则教育的实施前提、开展过程和教育理念三个方面反思规则教育,为更好地处理幼儿告状行为提供新路径。 【关键词】微观权力;告状行为;规则教育;幼儿 【中图分类号】G612 【文献标识码】A 【文章编号】1004-4604(2021)12-0020-04 规则是所有利益相关方在充分表达权利诉求后逐渐妥协的
课程与教学 |
大班幼儿参与区域游戏规则制定的现状调查
【摘要】幼儿参与区域游戏规则制定有利于其社会性发展。本研究运用观察法、访谈法,以W市S幼儿园大班幼儿为研究对象,分析大班幼儿参与区域游戏规则制定的特点和存在的问题。研究发现:区域游戏前,幼儿通过同伴间协商提出初步的游戏规则,但讨论规则的方式较少;区域游戏过程中,幼儿在不断修改和调整中逐渐理解并遵守游戏规则,但遵守规则的自觉性较低;区域游戏结束后,在教师的引导下,幼儿通过观察和游戏体验迁移以往游戏经
管理论谭 |
政策工具视角下我国幼小衔接政策研究
【摘要】为大力推进幼小科学衔接,化解幼儿园“小学化”难题,国家层面首次出台专门性的幼小衔接政策。本研究以教育部《关于大力推进幼儿园与小学科学衔接的指导意见》为分析蓝本,通过构建政策工具和政策内容分析的二维框架,对政策文本进行编码、统计和交叉分析。结果表明,我国幼小衔接政策中环境型政策工具运用偏多,较倚重政府权威;供给型政策工具较少运用,相对弱化教师教育;需求型政策工具使用较为缺乏,相对忽视市场塑造
教师发展 |
幼儿园教师认知敏感性及其评价
【摘要】本文梳理了幼儿园教师认知敏感性的基本概念、理论与研究支持及对其评价的现状与发展,并在此基础上,就幼儿园教师认知敏感性在幼儿园教师专业发展中的作用、评价及实践做了展望。 【关键词】幼儿园教师;认知敏感性;儿童发展;评价 【中图分类号】G615 【文献标识码】A 【文章编号】1004-4604(2021)12-0035-05 幼儿园教师认知敏感性是近年来在探讨幼儿园教育质量与儿童发展
家庭与社区教育 |
家庭社会经济地位对幼儿园外教育和家庭教育的影响
【摘要】为探究不同家庭社会经济地位对幼儿园外教育和家庭教育的影响,本研究选用741个幼儿家庭样本,分析家庭社会经济地位、园外教育、家庭教育的关系,并结合《关于大力推进幼儿园与小学科学衔接的指导意见》等政策文件,提出相关研究建议。 【关键词】幼儿;家庭社会经济地位;园外教育;家庭教育 【中图分类号】G616 【文献标识码】A 【文章编号】1004-4604(2021)12-0040-05
家庭与社区教育 |
家长教养方式对幼儿自我控制能力的影响:家长教育卷入的调节作用
【摘要】本研究旨在了解家长教养方式、幼儿自我控制能力与家长教育卷入之间的关系,揭示家长教育卷入在家长教养方式对幼儿自我控制能力影响方面的调节作用。本研究通过对209名幼儿及其家长的测查发现:(1)权威型家长教养方式与幼儿自我控制能力具有显著的正相关关系,专制型家长教养方式与幼儿自我控制能力具有显著的负相关关系;(2)家长教育卷入在权威型家长教养方式与幼儿自我控制能力之间存在正向调节作用;(3)家长
国外教育 |
丹麦0-3岁婴幼儿托育服务及其启示
【摘要】丹麦已经形成了较为成熟的0-3岁婴幼儿托育服务体系,这一体系具有多主体共同参与、“友好型”政策支持、层级化管理体制以及规范化监督评估等特点。借鉴丹麦婴幼儿托育服务的有益经验,我们应树立多方参与的托育理念,扩大托育服务供给;制定“家庭友好”的相关政策,减轻家庭育儿负担;实行分级分层的管理体制,完善托育服务管理;加强严格规范的监督评估,提升托育服务质量。 【关键词】丹麦;0-3岁婴幼儿;托育