期刊详情
查看往期
期刊目录
2021年21期
城乡建设 |
乡村振兴背景下郴州市新型农业经营主体高质量发展研究
摘要:在乡村振兴的推进过程中,新型农业经营主体已经成为主力军,是各地农业现代化的关键力量。近几年,郴州各类新型经营主体不断发展壮大,辐射带动引领作用也在逐步增强,但仍然存在发展不充分、竞争力不强等缺陷和不足,难以匹配乡村振兴的现实要求。郴州须在新型农业经营主体的发展需求、发展方式、发展效率、发展联结中寻找思路,助推新型农业主体的高质量发展,为乡村振兴助力。 关键词:乡村振兴;新型农业经营
城乡建设 |
抚州高标准农田建设的经验、问题与对策
摘要:高标准农田建设是提高耕地质量、稳定粮食生产的必要举措。文章对抚州市高标准农田建设的主要做法和经验进行了总结概括,分析了抚州市在推进高标准农田建设中存在的主要问题与障碍,并提出了破解难题的对策建议,为高标准农田建设研究提供新的研究视角和研究思路。 关键词:高标准农田;经验;问题;对策;抚州 农田是农业生产赖以生存的重要载体,建设高标准农田是提高耕地质量、稳定粮食生产、发展现代农
城乡建设 |
丽水市养生养老标准化体系探讨
摘要:养生养老标准体系的建立,能够加快当地养生养老产业的发展,推进养生养老机构服务多元化、规范化、标准化,更好的为老龄人口提供养老服务,创造舒适幸福的晚年生活。文章对丽水市养生养老产业服务标准体系构建进行了初步探讨,希望可以为本地的养生养老产业开展服务提供参考。 关键词:养生养老;体系构建 一、需求分析 (一)产业缺口 截止2018年底,丽水市60周岁以上老年人口已达5
经济观察 |
基于生态文明视野下生态农业发展研究
摘要:党的十八大以来,生态文明建设已经贯彻到经济社会生活的方方面面。在广大农村地区,要留住青山绿水,为人民提供更多优质生态产品,就离不开生态农业的发展。文章从一个农业县的生态农业发展现状着手,秉着以一斑而观全豹的想法,从中得到一些启示和借鉴。 关键词:生态文明;生态农业;农业大县 LH县是农业大县,长期以来,一直都致力于传统农业向现代农业的转变。笔者对LH县生态农业发展进行了长时间
经济观察 |
企业境外投资的现状、法律风险及对策研究
摘要:近年来,随着国际经济环境日趋复杂化,企业在开展境外经营和投资的过程中面临着越来越多的经济、法律风险。市场环境的差异、政策法律的差异等因素给企业的境外经营和投资带去了大量的不确定因素。随着我国境外投资规模的增大和境外投资企业数量的增加,相应的风险管理研究也不断深入,为规避投资风险,我国企业应当积极探究有关企业投资风险、法律风险管理的理论,并在日常经营中积极落实。文章从当前我国企业境外投资的
经济观察 |
共享经济3.0时代引领商业模式新革命
摘要:2015年是中国互联网金融元年,移动互联网的普及使得大众与网络连接更为紧密。而在网络时代的大背景下衍生出一种全新的经济模式——共享经济。共享经济的创新理念吸引了投资者和公众的关注,在经历了共享经济的高潮后,在疫情与5G的推动下,共享经济亟待革新。文章聚焦于大数据时代背景,分析我国共享经济的现状,并探究共享经济的未来发展之路。 关键词:共享经济;信息时代;模式创新 一、引言
经济观察 |
中国天然气产业发展形势与前景
摘要:目前,我国天然气产业与发达国家相比仍存在较大的差距,因此需要加强对天然气的研究力度,参考国外发达国家在天然气产业构建方面的优秀经验,结合我国实际国情,考量当下影响天然气产业建设的因素,根据国内天然气消费需求提出解决措施。考虑到天然气产业发展会受到工业化、能源供给侧改革等因素的干扰,使国内天然气消费量增速远远超于产量进口渠道的供给量,为了防止天然气过于依赖外部进口而形成的风险,因此当下必须
经济观察 |
天津市城镇居民收入增长影响因素研究
摘要:通常,为了准确反映某个地区居民生活水平情况、购买能力以及经济发展水平、经济发达程度,会将城镇居民可支配收入作为重要衡量指标,天津市位于环渤海区域经济的中心,承担着推动京津冀协同发展的重任。文章试对2001~2017年的相关统计数据进行整理分析,运用主成分分析法,选取了城镇非私营单位职工平均工资、人均GDP、投资率、城镇化率、外贸依存度等8个指标,对天津市的城镇居民可支配收入增长的影响因素
战略研究 |
沟域经济机理与发展模式研究
摘要:在山区农村经济发展中,沟域经济作为新的途径,需要对山区功能进行定位调整,从而对山区产业进行有效融合, 并以沟域为基本单元,将农业种植、养殖、生态、 旅游、 民俗等发展集为一体,对区域经济进行有效创新。通过沟域经济的积极开展,能够促进城市及郊区经济发展,提高农民收入。文章就沟域经济机理及发展模式进行分析和探讨。 关键词:山区经济;沟域经济;发展模式 随着经济建设的快速发展,极大
战略研究 |
引入社会资本促进页岩气开发的路径研究
摘要:文章通过调整页岩气开发融资结构,改善项目收益率,吸引社会资本进入,以期改变以往国企在页岩气领域的垄断地位,为能源领域的国企实现混合所有制提供借鉴,据此构建“PPP+运营缺口性补贴”模式,结合演化博弈理论对社会资本和政府之间策略选择进行博弈分析,进而得出监管方和运营方的最优策略选择,并分析社会资本进入渠道和退出机制。研究结果表明,可考虑从降低投资门槛、提高政府激励政策等方面着手引入社会资本
战略研究 |
提升沈阳科技创新外界互动能力的对策
摘要:按着党的“十八大”报告精神,科技创新需要外界互动。文章通过归纳各类文献,研究了科技创新外界互动发挥作用机理;通过数量分析,概括了沈阳科技创新外界互动的现状;通过对各类权威发布、各类排名、各类数据指标的解读,总结了沈阳科技创新外界互动存在的问题;通过运用理论分析、经验分析、归纳分析等方法,提出了建设沈阳科技创新外界互动的建议。 关键词:沈阳;科技创新;外界互动 近些年,沈阳在对
管理创新 |
浅析项目支出绩效评价管理
摘要:2020年初,财政部颁布《项目支出绩效评价管理办法》,从绩效指标设定到绩效评价工作程序,使得绩效评价管理走上专业化、规范化的道路。为全面实施预算绩效管理,把预算管理与绩效评价有效连结起来,需要制定符合项目发展情况的绩效目标,依据绩效评价标准和方法,构建科学合理的绩效评价体系。通过预算绩效管理,可以有效的提高资源配置效率,更有针对性的安排预算资金,提升单位绩效管理水平,为我国经济发展做出强
管理创新 |
乡镇林业护林防火工作策略探究
摘要:作为国家重要资源,加强乡镇林业护林防火工作具有非常重要的现实意义。在甘肃临洮县,通过积极加强森林资源和动物资源的保护力度,为动植物的生存提供了一个良好的条件,有效地维护了当地生态环境的安全稳定,对保障各项生产经营活动高质量开展有十分大的裨益。基于此,进一步落实好乡镇林业护林防火工作是尤为关键和必要的,必须给予高度的重视。文章先分析探讨乡镇林业护林防火工作中所存在的问题,进而从三个方面论述
管理创新 |
提高森林督查工作效率的思考
摘要:森林督查工作意义重大,能在有效的管理、控制过程中明确当前森林资源的使用情况,故有序推动森林保护工作,合理开展森林督查管理及分析工作,确保森林督查工作落到实处。文章对森林督查工作效率影响因素进行解析,并针对影响因素提出相关措施,旨在充分发挥出森林督查工作价值。 关键词:森林督查;工作效率;影响效率;提高措施 森林督查工作的开展需多个部门协同完成。为有效开展森林资源保护工作,推动
管理创新 |
信息化下企业预算管理与财务共享服务协同融合研究
摘要:随着经济的迅速发展,企业各项业务所涉及的财务问题变得越来越复杂,传统财务处理方法已远不能满足当下企业管理的需要。财务共享在此环境下得到了一定程度的发展,财务共享通过企业财务管理工作提供相关信息集中处理平台,能够帮助企业节约成本,提高企业的管理效率,在企业财务管理中,具有重要意义,已经成为了企业的重要管理模式。文章主要对企业预算管理与财务共享相结合的问题进行初步探讨,并在此基础上,提出了企
管理创新 |
吴江经济技术开发区重点项目管理探析
摘要:文章从吴江经济技术开发区重点项目的特点、存在问题分析了该区重点项目的管理现状,总结了其经验与做法,从而对重点项目管理提出相关建议,希望更能提高和完善开发区重点项目管理的效率,为其他开发区的重点项目管理工作提供借鉴和参考。 关键词:开发区;重点项目;管理 2020年以来,吴江经济技术开发区(以下简称“开发区”)对于相应的重点项目进行强化服务意识,狠抓执行落实,突出“项目为王”理
管理创新 |
政府和社会资本合作(PPP)项目预算管理及风险控制研究
摘要:政府和社会资本合作(PPP)模式是推动社会各项事业建设步伐和效率的有效方式之一,能够集中解决项目资金需求量大等客观问题。但是PPP模式由于涉及社会资金庞大,包含业务流程复杂,合作主体众多,如何在确保公共服务效率与质量不受影响的前提下,做好财务风险的防范与控制,避免出现资金浪费与利用不当的情况,这是业界重要的研究课题之一。文章对PPP项目预算管理的作用进行客观分析,对我国政府规范PPP项目
管理创新 |
电网企业危险废物环保处置监管措施研究
摘要:危险废物环保处置是一项系统性、复杂性工作,必须依赖处置过程高效、有力地监管。受制于监管力量有限、技术手段不足,电网企业在危险废物环保处置监管上面临着一系列的挑战。基于危险废物处置监管现状和问题,提出了电网企业面向利益相关方健全完善处置监管机制的建议,并提出以物联网技术驱动处置监管手段创新的总体思路。 关键词:电网企业;危险废物;环保处置;监管措施 一、引言 危险废物是指
管理创新 |
企业内部控制问题与对策研究
摘要:市场经济体制下企业间竞争日益激烈,企业综合实力与可持续发展能力成为企业建立竞争优势的关键。完善的内部管理制度能够起到良好的规范与约束作用,提高企业经营管理效率,强化企业风险防范能力,从而提升企业市场竞争力。随着内部控制在企业经营发展中的作用越来越凸显,企业逐步重视内部控制对企业发展的重要性,内控管理能够有效改善企业经营管理效率。基于此,文章首先从企业角度对内部控制的重要性进行分析,然后对
管理创新 |
企业内部控制审计与管理制度优化研究
摘要:随着市场经济的发展和相关条例政策的不断完善,企业管理层面上的内部审计变得愈发重要。内部审计工作在我国市场经济中具有双重作用,一是对企业的经营进行合法化监督;二是促进企业经营状况的改善和经济效益的提升。对于企业来说,内部审计工作能够促进企业生产经营的规范化和合法化,促进企业经营管理能力的提高。因为内部审计工作的重要性,所以必须对内部审计工作进行优化,可以促进企业内部审计工作的提高,能更加精
管理创新 |
中小食品企业管理中的几点思考
摘要:2020年年初新冠疫情爆发,给国内经济带来了巨大的冲击,导致部分中小企业经营困难。但是还有很多拥有良好生存能力的中小企业在逆境中谋发展。文章主要对中小食品企业管理进行分析,希望为改善中小食品企业管理现状提供借鉴。 关键词:食品企业;中小企业;企业管理 中国经济改革开放40年来,快销品行业早已成为充分竞争的行业,2020年受疫情影响,全球经济下滑已是不争的事实,这直接影响消费者
管理创新 |
会计信息化视角下的中小企业内部控制优化研究
摘要:随着“互联网+会计”的不断发展,财务云、会计大数据、人工智能、移动支付等信息技术与财务工作深入融合,中小企业在会计信息化条件的内部控制监督需要适应信息化时代背景,更新技术、优化内部控制方案。通过分析会计信息化和内部控制的关系,以及会计信息化对内部控制各要素的影响,从会计信息系统授权与参数控制、财务数字化平台预警功能、中小企业内控部门设置、会计人员与内审人员的培训等方面提出中小企业内部控制
管理创新 |
浅谈新闻宣传工作在企业管理中的重要作用
摘要:新闻宣传工作是企业管理的有机组成部分,可为企业生产经营提供思想保证,新形势下,随着煤炭市场竞争的加剧,榆神能源公司规模小的弊端日渐明显,作为拥有1000多名员工的央企(以下简称企业),企业员工的思想波动较大,通过科学的宣传手段,正确的舆论引导,可以疏导思想,定向“化瘀”,增强员工对企业的信心,增强企业的凝聚力和向心力,为企业稳定发展提供不竭的精神动力。 关键词:新闻宣传;企业管理;
管理创新 |
国有企业全面预算管理的问题探讨
摘要:全面预算管理是现代企业管理的核心内容之一,尤其是对于国有企业来说,新时代下的体制变革是市场经济发展的必然结果,只有全方位推行全面预算管理,国有企业才有可能实现可持续发展。虽然目前绝大多数国有企业都采取了全面预算管理模式,但是在实施这种管理模式的过程中还是存在不少问题,因此文章将对国有企业全面预算管理存在的问题进行分析,针对相关问题提出国有企业更加科学地进行全面预算管理的建议。 关键
管理创新 |
浅谈预算执行动态监控机制建设
摘要:文章概述了财政预算执行动态监控的概念及意义,探讨了财政预算执行动态监控目前存在的几点问题,并就推动、完善预算执行动态监控机制建设提出建议,希望对进一步推动财政预算科学化管理有所帮助。 关键词:预算执行;动态监控;财政预算;对策 当今世界全球化、信息化日趋明显,随着网络信息技术的发展,特别当前5G技术的逐渐普及应用,其正在从纵、横两个维度影响、并改变政府的管理工作方式。其中,财
管理创新 |
证券公司全面预算管理问题研究
摘要:在经济全球化持续推进的背景下,我国的市场竞争也趋于激烈,证券公司要在竞争激烈的市场中站稳脚跟,需要与财政管理接轨,将全面预算管理方案应用于其中。但就目前来说,我国证券公司全面预算管理还存在一定的问题。文章探究了证券公司全面预算管理存在的问题,并找出针对性的解决措施,以使证券公司的预算管理工作得到强化,确保证券公司能够实现可持续发展。 关键词:证券公司;预算管理;全面预算 在新
管理创新 |
新形势下如何强化企业会计管理工作
摘要:随着时代的进步和市场经济的发展,协调企业组织的行政管理与财务功能是相关部门工作人员的重要任务。当前我国对于企业会计管理工作依旧存在一些问题,很多企业在发展过程中逐渐暴露出财务会计等相关问题,随着社会竞争压力加大,很多中小型企业甚至国有企业的发展生存都举步维艰。面对更加复杂多变的市场,如何更加高效地进行企业资金管理,如何更好地加强财务管理工作,是相关会计工作人员需要思考的问题。当前财务管理
管理创新 |
浅谈高新技术企业内部控制建设
摘要:十五大召开以来,我国开始大力培植大批次的高新技术企业,给予提供政策优惠和技术支持,以通过高新技术企业的壮大来推动我国经济不断创新式增长。面对良好的政策机遇,近些年我国高新技术企业发展迅猛,逐步成为市场中的中坚力量,但是企业的内部控制管理存在诸多问题,难以跟上企业的发展速度和规模,尤其是在治理结构、风险评估及应对及内部监督等方面的问题较大。文章探析高新技术企业如何健全内部控制体系,以此来保
改革论坛 |
供给侧改革背景下发电行业成本控制与优化研究
摘要:在我国供给体系中,重要组成内容之一就是发电行业,是社会经济发展的重要基础保障,供给侧改革下的发电行业,应注重火电规模的严格控制,同时在清洁能源项目开发方面加强力度,调整优化电源结构,在此基础上使绿色低碳供给规模逐渐扩大。值得注意的是,受电力体制改革这一因素影响,必然会日益加剧发电行业竞争,此时就需要发电企业基于成本的严格管控,促进自身市场竞争力有效提升,但是,因清洁能源及火力这两种发电形
经营之道 |
小微企业网络营销与企业经济管理分析
摘要:在市场化经济发展中,逐渐增加了小微企业数量,市场竞争力也日益加强。通过网络营销,可以为企业提供发展机遇。由于小微企业资金实力不足、客户数量少、竞争力薄弱。网络营销的高回报、低投资、便于沟通等优势,已经广泛应用到小微企业经营管理中。文章主要分析了小微企业网络营销与企业经济的管理,希望对小微企业发展提供借鉴意义。 关键词:小微企业;网络营销;经济管理 在信息技术发展过程中,电子商
经营之道 |
发展“红色物业” 助力企业发展
摘要:党建工作可以带动物业企业发展,物业企业是党建工作开展的依托。“红色物业”工程以满足城市社区居民对美好生活的需求为出发点,把党建与物业企业发展有机融合,不仅把物业企业打造成了基层党组织服务群众的平台,也为物业企业发展、物业服务提升和企业文化建设提供了政治引领。 关键词:红色物业;党建;物业企业 2017年,武汉提出实施“红色引擎工程”,旨在通过“八个红色”重点内容,全面加强党的
经营之道 |
市场营销在企业管理中的作用
摘要:随着经济的不断发展,市场竞争越来越激烈,企业为了在激烈的市场竞争中占据优势,实现可持续发展,必须要做好经营管理工作,不断开拓新的市场,提高市场占有率。除此之外,社会经济的发展带动企业管理理念的改革及创新,企业的经营管理理念由原本的生产型变为生产销售型,更加看重市场销售,根据该销售理念,市场营销在企业管理中能够发挥极其重要的作用,文章首先讲述市场营销管理的主要内容。其次,对当前企业市场营销
经营之道 |
低碳经济下电力行业的发展与转型
摘要:随着我国经济的不断发展和对环境保护的迫切需要,传统的电力行业逐渐变得落后,并且出现了配置不合理、污染大、体系落后等问题。而新能源发电的出现与兴起在一定程度上能够弥补传统火力发电的缺陷。文章阐述分析电力行业的现状与转型的好处,提出转型方法,希望对电力行业日后的发展与转型起到借鉴作用。 关键词:低碳经济;电力行业;新能源技术;发展与转型 一、引言 我国现有的发电方法主要是以
经营之道 |
基于主成分的我国三大航竞争力分析
摘要:文章主要对三大航空公司在2010~2016年度内净资产收益率、主营业务利润率、资产负债率、资产总额、旅客周转量、货邮周转量等二十个指标的收集,通过SPSS软件提取出贡献度最大的5大成分,计算出有关航空公司竞争力的计量模型,并通过计量模型算出三大航空公司在2010年、2012年、2014年、2016年的年度平均得分,并针对三大航得分提出相应措施。 关键词:三大航;主成分分析;竞争力
经营之道 |
谈企业文化建设中的灰色陷阱
摘要:市场竞争日益激烈,企业要更好地生存下去,必须采用各类方式提升企业竞争力,文化建设即是办法之一。但更多的企业在文化建设上走入了灰色地带,宏观上企业运作确实有所转好,利润也有所上升,但企业内弥散着消极的情绪,员工主动离职率居高不下,企业经营风险不断升高。当出现灰色陷阱时,企业试图通过给予临时性经济补偿、对员工进行谈话安抚等,但效果普遍不佳。由此,文章讨论的是企业文化建设中存在的灰色陷阱,并加
经营之道 |
港珠澳大桥拱北隧道冻结法施工成本管理措施
摘要:对于现代化隧道工程来说,冻结法是推动其得以顺利开展的关键技术。但是,由于冻结法在我国长期缺乏良好的成本管理措施,导致相应的效果不理想,尚未形成完善的管理模式,给隧道施工造成了一定的阻碍。对此,文章以港珠澳大桥拱北隧道为背景,围绕冻结法成本管理展开探讨,在总结具体问题的基础上提出了针对性的解决措施,以便更好地为成本管控提供指导,给隧道施工创设优良条件。 关键词:隧道工程;冻结法;国有
经营之道 |
我国医药企业规模、融资结构与经营绩效相关性研究
摘要:文章以五年期间内我国沪深两市A股医药上市公司为样本,研究规模扩张和融资结构调整在瞬息万变市场环境中如何决定医药企业经营绩效的趋势走向。研究表明,医药企业扩大经营能够有效降低生产和管理成本,通过股权融资的方式,为医药企业采购先进的设备提供强有力的资金保障,培养建设专业人才梯队、结合人才精准匹配和精细管理,提升新品药物研发投入比,提升研、产、销范围形成的规模效应,从而降低经营成本。 关
经营之道 |
企业商誉减值存在的问题及对策
摘要:文章主要对企业商誉减值存在的问题和策略进行了分析,研究了商誉本质的意义,并且提出了企业商誉减值的应对方法与策略,希望能够为我国企业在商誉减值方面提供参考与帮助。 关键词:企业商誉减值;问题;策略 在如今的企业当中,相关管理人员将企业商誉减值比作为一种特殊的“商品”,此“商品”在企业经营的过程当中,可以帮助企业获得更大的利益与效益,在企业中的地位至关重要。但是在当前企业商誉测量
理论探讨 |
经济新常态下我国农业政策调整研究
摘要:为了推动社会主义经济体制的深度改革,发挥经济发展新常态的优势,稳定国民经济增长。文章以经济新常态为宏观视角,以农业生产为切入点,分析我国农业发展的基本特征,并列举出农业建设面临的主要问题,阐述农业政策转型的方向和措施,希望能够给农业发展带来一些启示,仅供参考。 关键词:经济新常态;农业政策;转型探讨 在党的十九大报告中明确指出,乡村振兴战略是解决“三农”问题的重要基础,也肯定
理论探讨 |
党建入章程:对中证800国有上市公司的观察与分析
摘要:党建入章程是国有企业落实党组织在公司治理结构中法定地位的重要制度安排。文章以中证800国有上市公司为样本,从股权结构角度对国有绝对控股和相对控股企业党建入章程进展和文本进行分析,揭示了上市国有公司党建入章程与企业股权结构和股东大会表决机制的关系。 关键词:党建入章程;国有绝对控股企业;国有相对控股企业 一、引言 公司章程是公司制企业内部制度体系的基础,回答了公司的性质、
理论探讨 |
农产品质量安全在市场中的经济学体现
摘要:在目前的农产品市场中,农产品的基本质量安全因素已经成为核心性的产品性能衡量标准。农产品是否达到产品安全与产品质量的现行检测标准要求,直接决定了农产品消费者自身的食品安全权益能否得到切实的保障。因此,从农产品市场的角度来讲,严格保证农产品的良好质量及产品安全性具有重要的实践价值。文章通过实施经济学分析的措施与方法,对于农产品质量安全市场中的经济学因素予以客观与全面的体现。 关键词:农
理论探讨 |
基于意愿价值评估法的社区街道改造
摘要:街道改造是城市社区空间更新的重要环节,而作为使用与经营街道的主体——人,应积极参与街道人居环境营造。文章针对长辛店老镇更新计划中的共建阶段,从居民的视角出发,通过意愿价值评估法对长辛店大街街道环境价值进行评估,提高居民对于居住环境改造的整体参与度,量化评估居民对于长辛店大街改造的意愿与倾向,并以此为基础,优化长辛店大街的改造策略,进一步为老镇居民的生存状态带来改变。 关键词:长辛店
理论探讨 |
经济风险和社会风险偏好对个体信任行为的影响
摘要:为考察经济风险偏好与社会风险偏好对信任行为的影响,采用信任博弈任务(Trust Game,TG)和特定领域风险量表(Domain-Specific Risk-Taking Scale,DOSPERTS)中的社会风险分量表和经济风险分量表对60名(29名男性,31名女性)被试施测。结果发现:在信任博弈情景下社会风险偏好与信任行为显著相关,表现为社会风险偏好越高信任率越高;在小金额社会互动情景下
理论探讨 |
浅谈水泥企业量本利向价本利模式的转变
摘要:在固定资产投资增速下滑、房地产市场不大景气的宏观背景下,水泥市场需求增速大幅回落,产品供大于求的矛盾越来越严重,产能过剩的水泥企业在行业内十分普遍。传统的“CVP”(Cost-Volume-Profit)模式无法保障企业的正常利润水平,甚至大量水泥企业处于亏损状态及倒闭边缘,基于此,文章以 “PCP” (Price-Cost-Profit)模式作为研究对象,认为水泥市场应该保持一个合理的
理论探讨 |
基于数字时代的哲学思考
摘要:数字时代是人类文明演变过程中的重要阶段,是将定义为第一生产力的科学技术付诸实践所带来的飞跃性结果,这其中难免会带来可控和不可控、可预知和不可预知的问题。文章从马克思主义视角出发,结合具体生活实际加以剖析,试图探讨数字化时代的特征,以及在此特征下,人的生存与发展问题又有哪些新的表现形式,这种新的问题出现到底会给人类精神及物质生活带来何种改变,并且在此种情形下,人们基于数字化技术的生产与交往
财税金融 |
传统金融机构转型与变革的研究
摘要:国内金融企业也在数字化和大数据分析的浪潮之下,发生了翻天覆地的变化。金融科技企业的快速发展,传统的金融机构也抓住机遇和挑战,寻求数字化的转型,银行等金融机构成立银行金融科技子公司与互联网企业巨头、金融科技企业服务商等进行强强合作,从而形成金融科技企业。而金融科技公司在此过程中有效弥补了传统金融机构经济业务的不足,进而助力传统金融机构的转型和变革。 关键词:金融科技;传统金融机构;转
财税金融 |
探讨PPP投资项目全过程税务筹划
摘要:在市场经济体制下我国经济得到了快速的发展,根据相关数据显示,PPP投资项目具有可观的市场发展前景,但由于我国PPP投资项目起步较晚,在实际的应用过程中需结合我国国情,学习其他国家成功的PPP投资案例,以此不断总结经验,制定出更加科学、适用的PPP投资方案,实现不断改革经济的目的。文章根据PPP投资项目税务筹划的原则出发,细致分析PPP投资项目不同阶段中的税务筹划的作用价值,以及其他相对应
财税金融 |
大数据时代税收征管服务路径实践与创新
摘要:大数据时代的到来,为我国所有领域及行业带来了一场前所未有的重构革命,税务是我国政府部门中一个十分重要的部门,直接关系着我国各行各业的税收工作,也是我国主要的财政来源,这一部门也会首当其冲受到大数据技术的影响。近年来随着我国对税务的不断研究,我国税务管理正在不断与现代的网络社会和大数据进行结合,而我国相关管理人员需要了解,在大数据时代背景下对税务进行征收的具体方向,通过一系列的管理使税收在
财税金融 |
互联网金融时代商业银行网点转型研究
摘要:互联网的发展在潜移默化地影响着人们的生活,现实中除了老年群体和少儿群体,大部分群众都在使用便捷的线上支付方式,使得商业银行传统的线下支付中介地位受到了撼动。而互联网技术与金融深度融合已成为大势所趋,将对金融组织、产品、业务和服务等方面产生更加深刻的影响。随着大数据技术的提升和信息技术的发展,推动了互联网金融行业的飞速发展,大力推进互联网金融健康发展,有利于提升金融服务质量和效率,深化金融
财税金融 |
商业银行服务“三农”金融策略研究
摘要:党的十九大报告强调,全面加强乡村振兴建设,应该把“三农”问题作为全党工作的关键点。一直以来,各商业银行不断在实践中研究探索金融服务“三农”的路径,且成效显著,如商业银行在农村地区优化创新抵押担保模式,在系统优化与创新农业经营发展模式、促进农业生产建设水平提升等方面,给予了农业生产大力的金融支持,为加快实现小康社会的建成奠定良好基础。 关键词:商业银行;“三农”;金融策略;服务
财税金融 |
浅谈汽车拆解行业的税务风险及对策
摘要:税收征管工作的信息化、数字化运用,对企业的税务风险管理工作提出了更高的要求,目前汽车拆解行业索取发票困难,税负居高不下,偷税漏税现象普遍,交易双方税务风险意识淡薄,给企业带来巨大的税务潜在风险。面对行业目前发展中存在的诸多问题,有针对性地提出解决问题的对策及建议,以期引起政府主管部门、业内组织和社会的高度关注,共同采取有效措施,推动报废汽车回收拆解行业向着产业化经营、资源化利用和环保化处
财税金融 |
对上市公司信息披露违规问题的探讨
摘要:随着我国社会的不断发展和经济水平的持续进步,我国市场经济越发繁荣,上市公司的数量也越来越多,经营规模也在持续扩大,促进了我国金融证券市场快速发展。对于上市公司来讲,上市公司信息披露对于公司的发展有极为重要的作用,尤其信息披露的准确性和规范性会直接影响金融证券市场运行。所以,上市公司必须要重视信息披露的规范化管理。文章首先阐述信息披露制度;其次,分析我国上市公司信息披露当中所存在的问题;最
财税金融 |
棚户区改造投融资模式现状及建议探讨
摘要:所谓棚户区改造,主要是政府系统的改造城镇一些破旧的住房和年久失修、有危险的房子,或者是改善需要帮助的家庭住房条件,因此,政府会推行一项重要的民生工程。现在我国经济正在快速的发展,国家相继出台了很多有效的政策,受这些因素的影响,中国的棚户区改造在其方式上也出现了较大的改变。基于此,文章重点研究了棚户区改造在投融资方面上存在的一些重要问题,并积极探究了比较有针对性的建议和措施,希望对此有一定
财税金融 |
社会保险基金运行现状及对策研究
摘要:延迟退休,已成为当今社会议论的热点话题。热议的这些内容都是社会保险基金管理的内涵,是社会保险基金管理中的一个环节、一个侧面、一项内容。我国社会保险虽然起步较晚,但发展较快。在社会保险基金管理运行现阶段仍存在问题,针对这些问题,文章提出以下建议,自上而下地设立统一的社保经办机构;实行养老金改革,解决财政可持续问题;健全基金预决算系统,增强基金管理的科学性和准确性;健全和完善法律制度,加强基
财税金融 |
金融科技与金融新业态双视维度下乡村金融产业振兴之路的探索
摘要:随着党的十九大提出我国在进一步加快建设创新型国家的步伐中必须将科技进步和创新作为加快转变经济发展的推动力,乡村金融产业振兴路径的完善将顺应时代政策背景号召下的金融科技和金融新业态的新环境结合起来是十分有必要的,金融业的发展对乡村产业的发展起着基础性的作用。因此,文章以双视维度为出发点,结合湖州的基础数据分析出现的问题瓶颈并提出完善的建议举措,对乡村金融振兴路径的发展起着非常重要的理论和现
财税金融 |
县域人身保险发展中存在的问题及对策研究
摘要:随着我国市场经济的飞速发展,人民生活水平也在不断提升,同时对于人身保险也有了更多的关注,但是县域人身保险的发展仍然存在一定问题。基于此,文章简要介绍了县域保险的概念,围绕县域保险在发展过程中存在的问题进行了详细分析,并针对县域保险发展问题提出了相应的解决对策。以期为相关行业工作者提供有效参考。 关键词:县域;人身保险;保险产品 近年来,随着我国建设新农村战略的不断推进,我国县
财税金融 |
“营改增”对建筑行业造价影响的研究
摘要:我国推行“营改增”以来,对许多行业都带来了一定的影响。对建筑行业的影响主要表现在工程造价和结构等方面。目前,我国建筑行业中还未有完善的机制系统来规范和约束相关经济行为,因此,各地的建筑市场发展形势有所差异。通过推行“营改增”,可以有效平衡各地建筑行业的发展,并推动整个行业的快速进步。然而,也会使行业进行内部重新组合。建筑企业要认真学习“营改增”方面的知识,全面分析对建筑业造价等方面的影响
商贸流通 |
电子商务环境下推动物流业高质量发展的策略研究
摘要:近年来,电子商务已经深刻融入了人们的生活,电子商务及其衍生的一系列行业也都获得了更广阔的发展和应用空间。文章将重点关注电子商务与物流行业的发展关联性和影响因素,针对现阶段电子商务环境下我国物流产业发展所面临的主要问题和压力展开探讨。围绕整治优化物流发展环境,创新物流管理理念,重构物流产业布局,增加新技术的研发应用投入和跨境电子商务与物流融合发展等几个方面深入剖析。并在此基础上结合实际给出
经济与法 |
建设法治国有大型企业的有效路径探究
摘要:打造法治国有大型企业是推进依法治国整体战略的重要组成部分,也是中国社会主义法治体系不可或缺的一个环节。国有大型企业作为中国特色社会主义经济中的支柱,对于国民经济的发展和社会生活的稳定,有着不可替代的作用。探究建设法治国有大型企业的有效路径,让国有大型企业在具有中国特色的社会主义法治体系下蓬勃发展,对推进中国社会主义法治建设,落实依法治国的总体战略,有着重要的指导意义。 关键词:法治
经济与法 |
网络公益众筹平台社会性规制策略
摘要:新时代网络个人求助诈捐骗捐问题频发与网络公益众筹平台监管失灵直接相关。文章通过分析水滴筹监管存在的问题,包括法律规制不健全,政府监管不力,行业自律规范匮乏和平台内部监管机制不完备等,这些问题本质上是社会性规制理念贯彻不够的结果。优化水滴筹监管,应完善相关法律和行政法规;明确政府监管主体和职责范围,完善社会性规制机制;唤醒行业自律,协建平台准入和退出机制;倒逼平台落实义务与履行监管责任入手
经济与法 |
试论经济法视野下网络文学的生产机制
摘要:对网络文学生产领域的讨论在学术体制内一直得到重视,如何将实践与理论研究相连接是当下需要认真思考的问题。对这一生产领域的治理,需要着眼于个体与社会之间协调与整合,在落实“创新发展”与“协调发展”的理念下,发挥市场和政府的作用,给予网络文学产业生产发展的空间,提升网络文学产业的社会价值与经济效益。 关键词:经济效益;生产机制;网络文学;商业化 一、问题与思路 根据中国互联网
人力资源管理 |
基于数据挖掘的国有企业人力资源管理分析
摘要:国有企业在建设发展与改革的过程中,人力资源管理能够起到良好的推动作用。而当前我国国有企业人力资源结构科学性有所欠缺,管理层出现青黄不接,普遍面临人才流失频繁的状况。因此基于数据挖掘视角分析国企人力资源管理现状和对策非常关键。文章以T公司为例,研究国企人力资源结构,探索优化对策,助力国有企业良性发展。 关键词:人力资源;国有企业;数据挖掘 一、案例提要 T公司为C市国资委
人力资源管理 |
人力资源专员财务思维的培养与应用探微
摘要:人力资源作为一个组织获取竞争优势的首要资源,其专职工作人员除了应具备基本的人力资源管理知识和技能外,在实际工作中还应从整体战略的角度运用指标量化、财务管控、投资管理等财务思维考虑人力资源的管理问题。文章按照以上提出的三点财务思维要素入手,拟探讨其在人力资源管理方面的培养和应用,希望能为战略性人力资源管理下人力资源专员的工作提供借鉴。 关键词:人力资源;财务思维;培养;应用 中
人力资源管理 |
基层企业劳动工资统计存在的问题及对策
摘要:对于劳动工资统计而言,与企业的不断发展有着直接的关系,对于企业职工在现实生活和社会中的稳定性更是有着决定性作用,在基层企业的不断发展中属于一项十分重要的任务。文章主要深入分析了目前我国基层企业中劳动工资统计过程中存在的各种不足之处,并提出了具有针对性的解决对策。 关键词:基层企业;劳动工资统计;问题;对策 在每个企业的实际管理工作中,劳动工资统计工作占据了企业统计部门的重要位
文化产业 |
老龄化社会背景下乡村养老旅游发展模式研究
摘要:近年来,我国人口老龄化问题日益严重,在老龄化社会如何持续发展养老服务业成为有关部门急需解决的问题,乡村旅游为其提供了很好的方向。文章将在介绍乡村养老旅游概念以及特点的前提下,分析与讨论其存在的问题与发展策略。 关键词:老龄化;乡村养老旅游;发展模式 现阶段,我国已经步入老龄化社会时代,在快速发展社会经济的同时,也在不断提升人们的生活水平,养老观念也发生了很大的转变,无法通过简
文化产业 |
育人价值视角下湖南研学旅行产品设计与开发研究
摘要:研学旅行作为实践育人方式,对转变教与学方式、培养学生主动探究意识和自主管理能力具有重要意义。文章分析了国内研学旅行育人价值的研究动态,原创性地以育人价值视角对湖南研学旅行产品进行了设计与开发,阐述了产品开发思路,提炼了产品开发主题,并对其课程设计与行程安排进行了具体安排与策划。 关键词:育人;研学旅行;产品设计 研学旅行作为一项综合实践活动,不仅丰富了学生的学习方式和生活内涵
文化产业 |
海南省昌江黎族自治县文化和旅游融合发展的思考
摘要:文章从昌江县十三五时期旅游和文化发展所取得的成绩出发,根据其文旅融合发展现状及存在的问题,针对性地提出进一步发展的思路,以期为昌江县文旅融合发展的十四五规划提供新的视角。 关键词:昌江县;文旅融合发展;对策 昌江黎族自治县是海南省直辖自治县,昌江县拥有山、海、河、田、宅、花、村、林、气、矿、文等多样化的旅游资源类型,是海南西部旅游资源富集区。十三五期间内昌江县文化和旅游不断深
财务管理 |
企业财务管理模式的创新研究
摘要:在现代企业发展过程中,财务管理是其非常重要的组成,可以有效促进企业的发展,而企业如果想要在瞬息万变的市场中占据重要的位置,不断提高竞争优势,就需要对财务管理模式进行有效创新。企业需要从整体方面加强管理力度,以适应新时代背景下的各种变化,全面提高整体企业管理水平,使企业在市场竞争中拥有更高的竞争力。基于此,文章全面研究企业日常财务管理工作,对财务管理模式创新的重要性进行深入的分析,并提出切
财务管理 |
论网络经济时代财务会计管理存在的问题及对策分析
摘要:网络经济时代的发展为众多行业带来转型升级,利用信息化的设备和高效的数据处理能力,为行业提供优质的数据共享氛围。而财务会计管理也在时代的发展下不断的创新发展模式。文章从财务会计的信息数据、会计核算以及会计人员层面进行现状分析,探索财务会计在网络经济时代的发展下存在的问题,并针对问题提出改进建议,让财务会计管理更好地发挥出优势,促进企业的发展壮大。 关键词:网络经济时代;财务会计管理;
财务管理 |
社会转型时期的企业财务管理举措
摘要:随着社会的进步,我国的经济已经逐渐进入了社会转型时期。在这一时期,很多的国内企业都已经面临着非常严峻的考验。众所周知,企业的发展是推动我国经济发展的重要因素。目前,很多企业因为受到市场经济发展的影响导致其发展趋势也逐渐趋向于业财融合的方向。所以,企业在运营过程中,不仅需要参与到各项经营活动的具体决策中,还需要主动参与到每一项活动的后期分析过程中。对于目前的企业财务管理而言,如果实施业财融
财务管理 |
共享服务中心下财务管理人员面临的挑战及转型措施
摘要:当今企业面临越来越多的竞争和压力,没有任何一家企业可以按照以往的模式一成不变的进行发展,同样对于财务人员来说,企业的转型也将带来财务人员的组织架构,工作方式以及角色的转换。文章阐述了共享服务中心下的财务人员可能面临招聘、岗位转换、新技能学习方面的挑战,并为财务人员和企业的转型提出相应解决措施。 关键词:共享服务中心;财务人员;岗位转型;综合素质 财务共享中心被越来越多的跨国公
财务管理 |
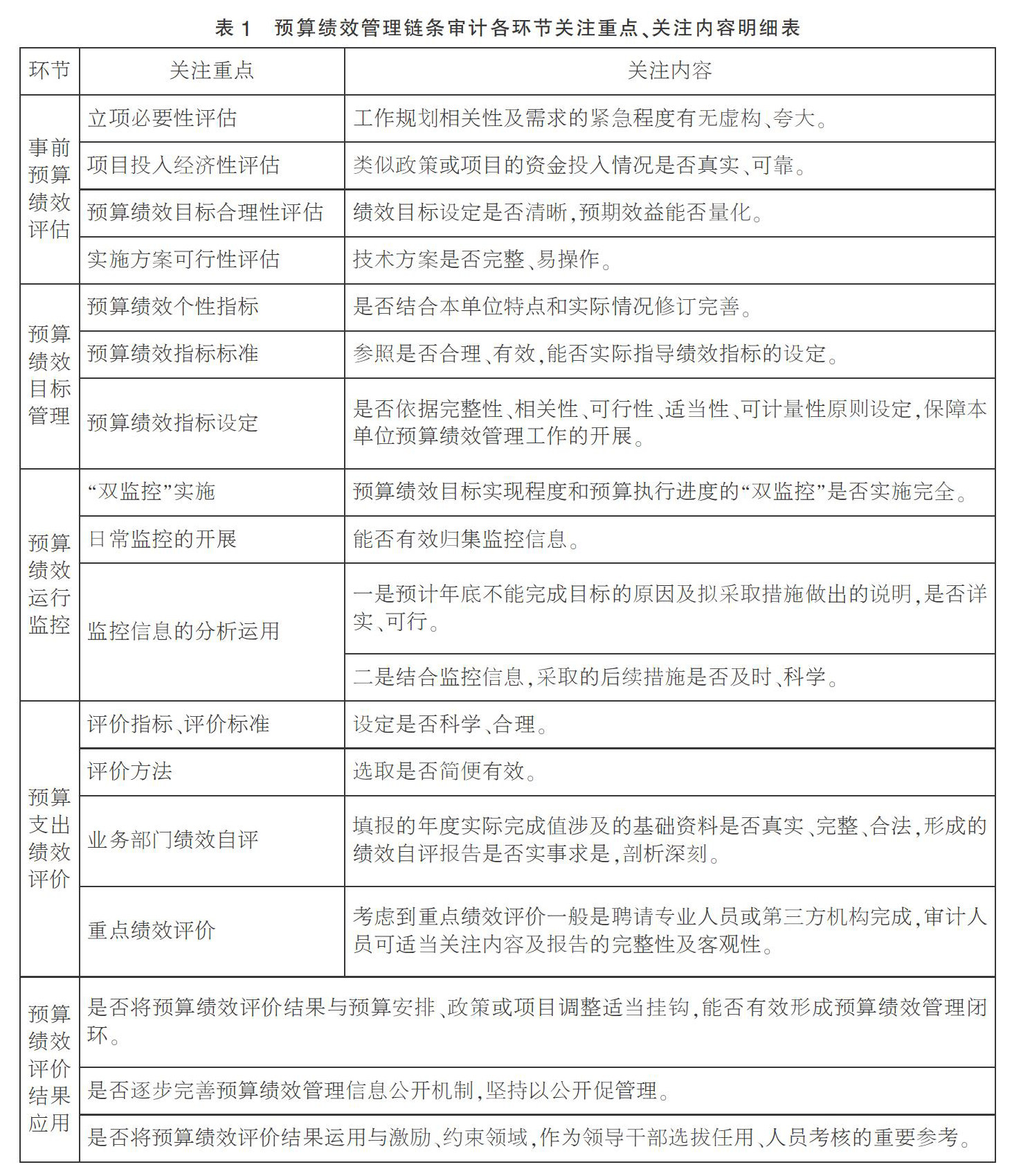
基层央行财务预算绩效审计研究
摘要:近年来,人民银行高度重视财务预算绩效管理工作,强调基层央行应构建符合人民银行特点的全方位、全过程、全覆盖的预算绩效体系。人民银行内审部门深入开展基层央行财务预算绩效审计,总结绩效审计的实践探索,梳理绩效审计的内容重点,并提出了对策建议。 关键词:预算绩效审计;绩效目标;绩效监控;绩效评价 一、基层央行财务预算绩效审计的实践探索 自2018年以来,人民银行各分支机构便开始
财务管理 |
互联网背景下企业财务管理模式的创新研究
摘要:随着我国市场经济的深入发展,企业在规模、运营模式等方面发生了重大变化,因此对会计信息的效率性、准确性、精细化等方面提出了更高的需求,而互联网技术、大数据技术和信息共享技术的快速推广应用能够在一定程度上满足企业对会计信息的新需求。基于此,文章以互联网为背景,探讨了企业在新背景下实现财务管理模式创新的新思路,旨在改善企业财务管理水平,提升会计信息的质量。 关键词:互联网;财务管理模式;
财务管理 |
国有企业财务管理制度建设与执行问题研究
摘要:国有企业,作为一种生产组织形式,除了具备企业盈利性外,还具有一定的公益性,肩负着国家对一个行业引领及推动的职能。现阶段,要将国有企业做大做强,标准化管理必不可少,同时企业也必须兼备创新力,以保持其活力。对于标准化管理而言,财务管理制度是内控制度里重中之重的板块。因此文章根据现行国有企业在财务管理制度建设中所出现的问题,就如何建设及优化制度进行分析,以此来提升财务管理制度的合理建设、有效实
财务管理 |
新会计准则下公共基础设施资产核算分析及应对策略
摘要:公共基础设施因其在资金来源、建造过程、产权关系、使用需求等方面具有特殊性,近些年被政府会计主体纳入核算,目前相关会计准则逐步被调整和完善,为公共基础设施的核算做好了准备。但由于公共基础设施建设和实施中尚存在较多的特殊性和历史遗留问题,文章将从公共基础设施核算准则的创新点出发,阐述在执行准则时面临的困难和挑战,并提出切实可行的应对策略。 关键词:新政府会计准则;公共基础设施;资产核算
财务管理 |
电力企业资金集中管理模式的探讨
摘要:电力企业资金集中管理模式的应用,是电力企业现代化创新的关键选择。文章通过对电力企业资金集中管理模式的剖析与电力企业资金管理分析发现管理不足,及时对发展现状反思,总结行之有效的实施策略,目的在于发挥电力企业资金集中管理价值,提高电力企业资金管理效率。 关键词:电力企业;集中管理;分散模式;资金流通 电力企业资金集中管理模式的实施,是适应社会快速发展,市场经济体制改革的重要举措。
财务管理 |
企业资金风险控制研究
摘要:企业资金风险是企业资金在循环过程中,由于各种难以预计的因素使企业资金的实际收益小于预计收益而发生的资金损失,造成企业运转不通畅。文章从分析资金风险内涵及类型入手,阐明了企业资金风险控制的重要性,围绕着A企业介绍了资金管理工作中的一些不足之处,包含资金管理制度有待优化,资金管理信息不够畅通,以及面临资金风险问题方面,并以此为基础,提出了一系列资金风险控制手段,为保障企业长远稳定发展提供一定
财务管理 |
财务共享服务模式下红星美凯龙公司的财务转型研究
摘要:传统的财务管理模式中集团公司的各个子公司与母公司相互独立,财务工作由各单位公司进行独立核算。但随着企业的不断发展壮大,财务工作也在不断增多,投入的成本随之不断上升,如何对这些程序化、重复性的工作进行集中处理来降低成本、提高工作效率成为财务的思考方向。时下研究的财务共享服务模式,它需要信息技术作为应用前提,融合财务业务处理程序,本着完善组织结构、规范业务流程、提升工作效率、降低企业营运成本
财务管理 |
加强国有企业财务内部控制的思考
摘要:随着我国经济体制的深化改革及发展的背景下,想要进一步强化现代企业整体的管理水平,重视、强化财务内部控制工作对于企业发展具有极为重要的作用。特别是对于占据我国经济发展主要力量的国有企业而言,随着市场竞争环境逐渐激烈,造成影响财务内部控制的因素也不断增多。因此,为了有效提升我国国有企业的财务管理水平和效率,需要树立创新管理意识,充分利用先进的技术手段,达到加强整体内部控制的目的。基于此,文章
社会视野 |
从民生角度看失业保险对社会稳定的影响
摘要:失业保险是国家通过立法强制实行的保险制度,主要由政府负责建立失业保险基金,对非本人意愿中断就业失去工资来源劳动者提供再就业服务与社会保障制度,是建立和健全服务型社会必经的道路探索,是建设新时代和谐社会的关键内容,有助于预防失业无业、支持创业就业、稳定社会局势。文章从民生角度探讨失业保险,分析了失业保险的作用以及存在的问题,进而提出健全失业保险的措施,以期对当前失业保险存在的问题提供一定的