期刊详情
查看往期
期刊目录
2021年36期
前沿理论 |
“一带一路”框架内人民币国际化在哈萨克斯坦的机遇与挑战
[摘 要]“一带一路”倡议出台、亚投行成立、人民币加入SDR等标志性事件,使得人民币国际化再次成为热点。人民币国际化和“一带一路”倡议同为当前热点,是关系到中国复兴大业以及“一带一路”沿线国家发展的重要历史性事件,而作为“一带一路”的首倡地,哈萨克斯坦的人民币国际化问题具有重要的现实意义。文章重点分析当前大力实施“一带一路”建设背景下,人民币国际化在哈萨克斯坦所面临的机遇和挑战。 [关键词]人民
前沿理论 |
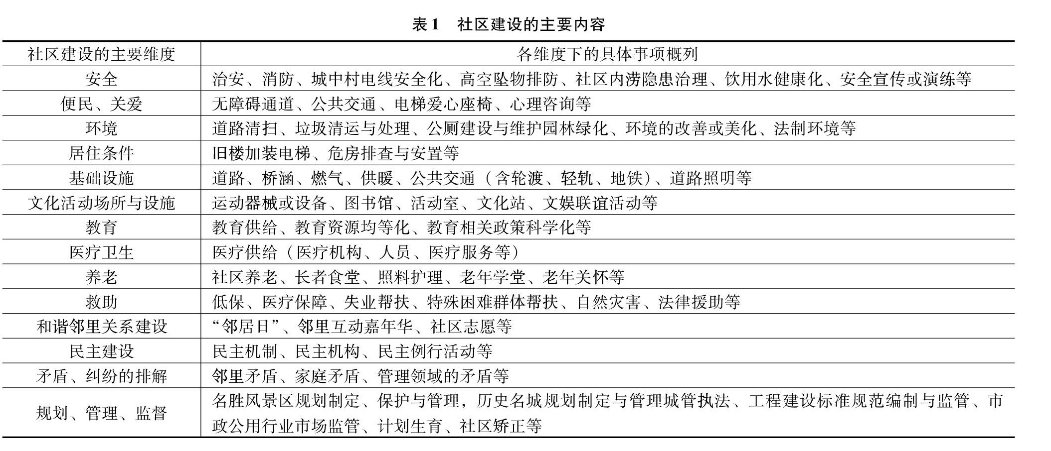
社区建设内涵及其经费的演变
[摘 要]现代社会学意义上的社区组织与功能的重构是伴随我国社会转型进程的一个自我调适,从某种意义上来说是制度的一种自我演进,是在与多方因素的耦合下实现系统协同的动态过程。对于社区来说,伴随上述协同过程始终的一个重要内在诉求便是日渐担负民众生活共同体的社区及其事权费协调模式的合理建构,这是一个内生的动态均衡实现。 [关键词]社区建设;单位制背景;民众生活共同体 [DOI]10.13939/j.c
前沿理论 |
供应链视角下山东中小企业绿色可持续发展研究
[摘 要]随着经济快速发展和社会不断进步,环境问题日益引起人们的重视。企业在增加经济效益的同时,更加注重绿色可持续发展。然而在推动企业绿色可持续发展的过程中,很多企业尤其很多中小企业情况不容乐观。文章通过调查山东部分中小企业绿色可持续发展的现状,分析制约其绿色可持续发展的原因,从供应链角度有针对性地提出优化建议,以期助力中小企业真正实现绿色可持续发展,实现经济与社会最优发展。 [关键词]中小企业
前沿理论 |
北京城乡消费支出差异分析
[摘 要]我国自实行改革开放政策以来,经济建设取得了巨大的进步,得益于此,全国人民的生活状况有了很大的改观。但经济高速发展的同时,仍然存在城乡之间的消费差距问题。城乡消费差距问题一直是我国政府关注并且致力解决的问题,城乡消费差距是社会发展不均衡不全面的体现。解决城乡消费之间的差距有助于我国全面、均衡地发展,提高全国人民整体生活水平。文章选取了1992—2016年城乡家庭人均年生活消费支出的有关数据
前沿理论 |
公司财务风险预警文献综述
[摘 要]当前由于疫情的冲击,国际形势多变,国内经济仍在复苏,企业仍旧面临潜在经营风险。在理论界,对财务风险的防范研究是财务管理的重要课题之一。文章对财务风险预警模型的构建做了国内外文献的梳理和总结,试图为后来者深入研究提供一些启示。 [关键词]财务风险;预警模型;单变量预警模式 [DOI]10.13939/j.cnki.zgsc.2021.36.012 1 引言 财务风险预警的研究一直是
前沿理论 |
基于经济增加值的我国国有资产保值增值研究
[摘 要]经济增加值是一家企业的净利润,也就是一家企业的税后利润减去全部成本后的实际所得。其核心是资本投入是有成本的,企业的盈利只有高于其资本成本(包括股权成本和债务成本)时才会为股东创造价值。文章针对经济增加值与传统资本保值增值的区别进行评价,探讨了当前背景下经济增加值的特点与作用。 [关键词]国有资产;国有资产增值;国有资产保值增值指标;EVA [DOI]10.13939/j.cnki.z
前沿理论 |
经济与人类的群体主动存在
[摘 要]人们通常认为经济是价值的创造、转化与实现;人类经济活动就是创造、转化、实现价值,满足人类物质文化生活需要的活动。但是通过将人类的各种经济活动与政治、军事、文化等相结合分析后可以得出,经济的概念是人类个体为了寻求自身的主动存在而在法律允许范围内进行的交换活动。经济是人类智能、文化性群体主动存在的结果。 [关键词]文化经济;智慧生命文化性主动存在;群体主动存在 [DOI]10.13939
前沿理论 |
抗疫精神对社会经济发展的作用研究
[摘 要]伟大的抗疫精神是指在与极端严重的新冠肺炎疫情殊死较量中铸就的生命至上、举国同心、舍生忘死、尊重科学、命运与共的敢于斗争、敢于胜利的大无畏精神。伟大抗疫精神具有极为丰富的思想内涵,对经济体制改革、贯彻落实科学发展观、推动国际经济合作都具有重要作用。 [关键词]抗疫精神;经济体制改革;科学发展观;国际经济合作 [DOI]10.13939/j.cnki.zgsc.2021.36.020
前沿理论 |
国际项目商务合同管理中的常见风险及解决对策
[摘 要]合同是保持市场经济稳定发展的重要手段,在“一带一路”倡议的背景下,国际项目长足发展,为了有效保障国际工程项目承包人的合法权益,应充分重视国际工程项目商务合同的管理。与国内项目相比,国际工程的外部环境与国内不同,国际项目所面临的市场环境更加复杂,商业活动受到更多不可控制因素的影响,商业风险大,涉及资金多,因此国际商务合同管理比国内难度大,同时,对企业的业务能力也提出了更高的要求。国际工程项
前沿理论 |
论融资租赁行业发展现状及未来发展趋势
[摘 要] 文章对中国融资租赁行业生态和一些现存问题进行研究,探讨了融资租赁业务未来的发展方向,行业未来的发展重心。在引用传统融资租赁业务理论的基础上,结合作者的行业从业经验,并结合当今经济形势等外部因素影响,对融资租赁行业未来的发展趋势提出了建议。希望可以对融资租赁从业人员提供一些有益的参考。 [关键词]融资租赁行业;拥抱监管;差异化发展;租赁向服务升级 [DOI]10.13939/j.cn
前沿理论 |
信用证项下交单与付款的不可分割关系
[摘 要]文章以一起信用证项下单证不符及银行拒付纠纷引发的诉讼为研究对象,分析了日本法院判令中国开证行在日本受益人已转售货物获得货款,无单据向银行交付的情况下支付全部信用证金额的不合理之处,阐明和强调了信用证项下交单与付款的不可分割关系。 [关键词]信用证;单证不符;银行拒付;转售货物;日本法院判决 [DOI]10.13939/j.cnki.zgsc.2021.36.027 首先介绍原被告
区域与城市经济 |
长三角生态绿色一体化发展示范区构建生态治理共同体的路径研究
[摘 要]良好的生态环境是长三角地区高质量一体化发展的基础和保障。示范区三地在生态治理一体化上开展了很多探索,尤其在联合治水上取得了突出成效,但是仍然存在很多不足,必须进一步构建生态治理共同体,从行政主体、生态要素、多元主体同频共振等方面进一步加强协同。 [关键词]长三角一体化;示范区;生态治理共同体 [DOI]10.13939/j.cnki.zgsc.2021.36.029 长三角一体化
区域与城市经济 |
基于抖音的泰安城市形象传播策略研究
[摘 要]城市形象是人们对城市的主观印象,也是对城市经典符号的个人内化和整合,受到大众媒体、个人体验等多方面的影响。在传统媒体时代,政府主导的城市形象宣传多以宏观叙事风格进行,有力地提升了城市的知名度,但缺乏亲民和微观视角的呈现。近几年短视频尤其是抖音的爆发式发展,为塑造城市形象提供了个人化、交互式的传播新途径。文章着眼于“抖音上的泰安”现状研究,从传播主体、传播内容、传播路径对构建泰城形象进行了
区域与城市经济 |
新农村建设背景下农业经济管理优化的路径探讨
[摘 要]在新农村建设背景下,为了能够更好地解决当前乡村农业经济管理中存在的问题,探索更多符合当前社会发展的新农村农业经济管理路径,文章从新农村建设背景下农村经济管理的概率与意义、发展趋势、现状、出现的问题等方面进行分析,并在此基础上提出了相应的优化路径,望能有效提高乡村农业经济管理优化的质量和效率。 [关键词]新农村建设;农业经济管理;乡村农业经济管理优化 [DOI]10.13939/j.c
区域与城市经济 |
基于调查问卷的RQ县城市居民满意度评价研究
[摘 要]通过对RQ县为期8天的实地调研,采用线上和线下相结合的方式,从城市特色、交通出行、公共设施供给、公共服务、宜居环境、城市管理、公共安全七个方面对不同年龄段和不同职业的人群进行问卷调查,全面了解RQ县人民群众在疫情期间反映强烈的城市建设问题,综合主客观评价结果,找出存在的问题和短板,并提出有效措施。 [关键词]调查问卷;RQ县;城市基础设施现代化 [DOI]10.13939/j.cnk
区域与城市经济 |
自贸区时代黑龙江省发展对外贸易的优势及领域
[摘 要] 黑龙江省成为中国首个沿边地区的自由贸易试验区,自贸试验区共含哈尔滨、黑河及绥芬河三个片区。自贸区环境下,口岸经济发展获得了新的优势。中俄两国政府之间关于毗邻地区的区域发展政策成为推动中俄边境口岸城市联动发展的外在动力。文章以黑河市与布拉戈维申斯克市为例,分析其在物流、农业和金融方面的经济联动优先发展领域并提出发展建议。 [关键词] 自由贸易试验区;黑龙江省;对外贸易 [DOI]10
区域与城市经济 |
全域旅游视角下九龙山体育特色小镇建设研究
[摘 要]九龙山体育特色小镇的建设目标是打造集户外运动、文化体验为一体的体育特色小镇。文章分析了九龙山体育特色小镇的优势与劣势,从全域旅游视角入手探讨了优化完善配套基础设施建设、充分发挥地域资源特色优势、合理打造专项专题旅游项目、加大体育旅游人才培育储备、强化体育特色小镇宣传力度等建设对策。 [关键词]全域旅游;体育特色小镇;体育旅游人才培育 [DOI]10.13939/j.cnki.zgsc
区域与城市经济 |
理性选择视角下四川省农村居民垃圾分类投放的诱因探析x
[摘 要]近年来垃圾分类成为政府和学术界研究的重点对象。广义上的垃圾分类由分类投放、分类收集、分类运输和分类处置四个环节构成。相较于后面三个环节,投放环节显得尤为重要。一方面投放环节的成功开展是垃圾分类工作顺利完成的前提。另一方面收集、运输、分类均可以在政府的监管下得到控制,但分类投放更多的是居民自发参与的行为,政府难以监管。因此如何激发居民主动参与垃圾分类便成为关键所在。相较于城市居民,农村地区
区域与城市经济 |
吉林省榆树市农业巨灾保险发展情况调研报告
[摘 要]文章以吉林省榆树市为研究对象,采用“线上调研+调查问卷”的调研形式,充分收集保险公司承保情况、农户对于农业保险的态度与诉求,深入了解农业巨灾保险供求现状。通过真实的信息与数据,充分挖掘现存问题,并有针对性地提出对策与建议,从而推动和完善吉林省农业保险制度和体制建设,保障农业生产经营,促进农业高质量发展。 [关键词]农业巨灾保险;政策性农业保险;农业损失 [DOI]10.13939/j
区域与城市经济 |
体验经济情境下吉林省乡村智慧旅游发展路径研究
[摘 要]乡村旅游的需求与供给动力呈现出新的特征,消费者对于吃、行、住、游、娱、购的需求呈现个性化、多元化、数字化、智慧化的发展趋势。在体验经济情境下,乡村旅游需要融入智慧旅游,以此提升乡村旅游的竞争力和吸引力。文章基于体验经济视角,对吉林省乡村旅游现状和存在问题进行分析和梳理,并对吉林省乡村智慧旅游的未来发展路径提出建议:吉林省的乡村旅游需要深挖文化特色,提供个性化体验;提升经营者的专业化水平,
区域与城市经济 |
青岛市医疗卫生服务体系建设现状分析
[摘 要]医疗卫生事关人民群众福祉,也是支撑国民经济高质量发展的重要保障。近年来,我国医疗科技水平迅速提高,医疗卫生体系进一步健全,但当前发生的重大公共卫生突发事件也暴露了我国在医疗卫生领域的短板和不足。为深入贯彻习近平总书记关于医疗卫生工作的重要指示批示精神,落实青岛市《推进健康青岛行动实施方案》要求部署,立足青岛实际,助力改革、引领创新、推动发展,全力为青岛医疗体系发展提供优质高效的综合金融服
区域与城市经济 |
基于农村经济管理机制健全的农村经济持续发展研究
[摘 要]农村经济是中国国民经济的重要组成部分,农村经济管理的发展直接关系到中国国民经济的发展。农村资金管理不足、欺诈性的财政信息以及缺乏民主监督等原因严重阻碍了相关经济的发展,所以要加强农村经济管理环节,深度剖析农村经济发展缓慢的原因,并据此提出可行性建议,让相关管理工作内容变得高效优化,从而为农村经济发展提供参考建议。 [关键词]农村经济;经济管理机制;农村建设 [DOI]10.13939
区域与城市经济 |
泰安市非公有制单位人才资源状况调查研究
[摘 要]为及时掌握非公有制单位人才状况,便于各级政府和有关部门研究指导人才工作,有力推进人才强国战略实施,山东省泰安市统计局对全市194家非公有制单位人才资源状况进行了调查,就人才建设提出建议。 [关键词]非公有制;人才资源;女性就业 [DOI]10.13939/j.cnki.zgsc.2021.36.055 1 泰安非共有制单位人才资源主要情况 调查显示,泰安市194家被调查单位共有从
财政与金融 |
企业债券融资风险防范
[摘 要]随着我国经济的高速发展,企业的发展也呈稳定趋势。在宏观调控背景下,国家加大了调控监管力度,对资金的流动性进行严格控制及管理,以预防金融风险的发生。同时,对于规模较大的企业而言,受资金密集型特点的影响,其对金融机构信贷有着较大的依赖性,这就在一定程度上提高了融资难度,导致企业融资仍面临着一些问题亟须解决,不利于企业获取最大经济效益。文章就企业债券融资的风险进行了阐述,分析了相关影响因素,并
财政与金融 |
民营上市公司融资偏好影响因素实证分析
[摘 要]文章以22个民营上市企业的公开数据为样本,就其在融资过程中的偏好及其影响因素开展回归性分析。将企业规模、净资产收益率、主营业务利润率、成长性、企业担保价值、债务偿还能力及营销效率作为自变量,通过建立民营上市公司投资偏好多元回归模型进行分析。研究显示,企业规模与资产负债率之间呈正相关;偿债能力与资产负债率呈负相关;其他自变量对民营上市公司融资偏好影响不太显著。 [关键词]民营上市公司;融
财政与金融 |
脱贫攻坚与乡村振兴有效衔接探究
[摘 要]乡村作为我国最基础的群众自治性组织,其发展状况不仅直接影响到社会主义现代化建设进程,也影响到农村居民整体生活水平的提升。为保证农村居民生活质量的稳步提升以及农村经济的稳健发展,就需要将脱贫攻坚与乡村振兴有效衔接,推动全面小康社会的顺利建成。文章主要分析了脱贫攻坚与乡村振兴的重要性,并从金融服务体系的改善、农户发展助力、扶贫产业的整合升级、扶贫攻坚认知的强化等方面入手,实现两者之间的有机衔
财政与金融 |
PPP项目的财务管理及控制措施思考
[摘 要]随着政府大力推行PPP项目建设模式,越来越多的社会资本参与到公共基础设施建设服务工作中来,这在极大程度上推进了我国公共服务体系和社会经济的发展。尽管如此, PPP项目在具体实施过程中仍存在不少问题,制约着项目的开展,相关工作人员需要正确认识这些问题,并具有针对性地采取相关措施予以处理,确保PPP项目得以有序高效地进行。文章从PPP项目的财务管理着手,分析其中存在的主要问题,探讨有效的控制
财政与金融 |
政府会计制度下医院科研经费核算问题探析
[摘 要]随着《政府会计制度》的全面实施,医院等行政事业单位的会计核算将得到进一步规范,会计信息质量将得到进一步提高。然而,现阶段医院科研经费的会计核算仍然存在许多问题,影响着医院财务信息质量和科研经费的使用效率。医院应设置相关明细科目,分别核算科研项目间接费用和科研项目配套资金;优化科研项目合同管理,按照权责发生制确认科研项目收入;构建科研经费管理信息化平台,促进科研项目信息透明化,提高科研经费
财政与金融 |
艺术院校办学经费投入与支出结构研究与实践
[摘 要]教育经费的收入与支出,是高等教育发展的基础和保障,尤其对我国高等艺术院校来说起着至关重要的作用。在现阶段,努力拓宽办学经费筹资范围,在优先保障学校正常运行的同时,进一步优化结构、深化改革、强化监管、提高资源使用效率,这对保障高等教育发展、推动艺术类高等教育改革、提高艺术类教学质量有重要意义。文章以习近平新时代中国特色社会主义思想为指导,遵循高等教育和艺术教育规律,以调整优化结构为主线,以
财政与金融 |
复合型地产项目投资分析和评价指标体系的构建
[摘 要]复合型地产项目的投资分析涉及多业态共存和租售并举的发展模式,投资测算模型的搭建和评价指标的选取往往较为复杂。在厘清开发运营逻辑的基础上,按照分阶段测算后汇总整合的方式建立测算模型,基于企业发展战略构建结构化评价指标体系,从不同层次和维度反映项目盈利能力、偿债能力和财务生存能力,为投资决策提供支持依据。 [关键词]复合型地产项目投资分析;结构化评价指标体系;投资测算模型 [DOI]10
产业经济 |
分布式光伏发电项目的效益分析与推广措施
[摘 要]对于我国的长期运行发展而言,电能可谓是国家发展的基本应用能源之一,有效实现分布式光伏发电项目的建设,能够进一步加快电能节能工作的开展,也能有效降低对能源的浪费。文章探讨了分布式光伏发电项目的成本效益,并对其推广方式进行了分析,希望能够以此方式来进一步加快我国节能建设工作的开展,并且也能在项目落实的过程中,通过此工作的运行来为国家能源保护工作做贡献。 [关键词]分布式光伏发电项目;优化电
产业经济 |
新冠肺炎疫情下构建我国汽车产业韧性供应链研究
[摘 要]2020年,新型冠状病毒肺炎的突然来袭引发全球性应急事件激增。各行各业的经济都受到了不小的冲击,线下、制造业和零售行业受到的影响尤其严重,即使在面临全面复工复产可能带来的第二波疫情的危机下,恢复经济也是现在刻不容缓的第一要务。汽车产业作为制造业和线下零售模式的结合体,其高度协同化的全球供应链也一样受到了不小的冲击。文章基于组织韧性视角延伸的中国式水样的概念,分析汽车行业受到的影响,以规模
产业经济 |
试论制造企业生产计划管理
[摘 要]随着社会的发展和进步,越来越多的生产制造企业不断地跟进时代发展的趋势和潮流,在生产和制造过程中改进和创新管理模式,使得企业生产制造能够在满足当前社会需求的同时,可以在极大程度上提升自身的经济效益和竞争力。基于这样的发展背景和发展现状,制造企业本身也就需要进一步采取科学以及先进的管理理念,助力自身在市场环境中做好发展策略的调整和落实,体现有效管理的同时,能够保障生产计划管理满足生产需要,从
产业经济 |
各瓶颈约束下的加工零件利润研究
[摘 要]以各零件加工中心作为瓶颈约束,以约束理论(TOC)为基础,通过对某案例的实际应用,对各瓶颈约束下的加工零件利润进行计算,以销售收入、单件毛利润和总利润最大为目标,要获得最大利润,就要在瓶颈作业中获得最大的产出报酬,达到企业和顾客双赢。 [关键词]约束理论;零件加工;瓶颈作业 [DOI]10.13939/j.cnki.zgsc.2021.36.078 1 引言 企业的目标只有一个,
产业经济 |
基于PDCA循环下的酒店质量检查应用探讨
[摘 要]为了建设全面质量管理体系,有效提升酒店产品服务质量,应最大程度上降低质量事故发生的概率。文章借助PDCA循环原理,将其进行规范化运作、标准化考核、程序化控制和持续化改进的功能运用到酒店质量检查控制当中,形成全面质量管理系统,促使进一步强化检查及反馈执行等环节整改方案,建立高标准,使得酒店服务效果得到螺旋式提升。 [关键词]酒店服务质量;PDCA;酒店质量检查系统 [DOI]10.13
产业经济 |
建筑施工全过程成本精细化管理与造价控制
[摘 要]由于建筑企业之间市场竞争的加剧,价格竞争仍在继续,建筑企业要具有竞争优势,应该在建筑施工全过程中进行精细化管理,放弃旧的且相对落后的管理方法。只有通过更好的管理与造价控制,才能在实现更好的质量的同时降低成本,进一步提高企业的经济效益。文章对建筑施工全过程成本精细化管理与造价控制进行分析,总结现状与问题,并提出对策和建议,以供参考。 [关键词]建筑施工;精细化管理;造价控制 [DOI]
产业经济 |
脚轮行业未来发展前景与企业战略管理
[摘 要]脚轮的出现和发展在一定程度上促进了人类社会的进步与经济的发展。脚轮的应用范围很广,便于移动,承载力强。文章在进行论述的过程中,主要围绕脚轮的发展现状以及战略管理进行开展,对脚轮的发展前景进行了展望,希望对于脚轮行业的发展有一定的借鉴意义。 [关键词]脚轮行业;企业战略管理;品牌塑造 [DOI]10.13939/j.cnki.zgsc.2021.36.084 1 引言 脚轮是一个统
产业经济 |
业余排球赛事的发展现状及策略探究
[摘 要]随着里约奥运会女排夺冠,国人开始积极参与到排球运动中,且关注度呈现逐渐上升的趋势,为其发展提供新生力量。文章主要探究业余排球赛事的发展现状及策略,通过分析业余排球赛事的发展现状,阐明具体的应对策略,以期能够解决我国排球球市冷清现状,提升全民运动、全民参与排球赛事的动力,起到一定的借鉴作用。 [关键词]业余发展;排球赛事;排球俱乐部运营机制 [DOI]10.13939/j.cnki.z
产业经济 |
论高职院校女大学生创业意识培养的途径
[摘 要]严峻的就业形势下,高职院校大学生的就业空间被挤得越来越小,尤其是女大学生,毕业即失业的人数比例在逐渐增加。针对就业危机,通过自主创业形式实现就业无疑是一种重要的途径。但当前,在校女大学生的创业意识薄弱、意志不坚定、动机不强烈,不利于自主创业。本课题以高职院校女大学生的创业意识为抓手,调查创业意识现状,分析创业意识薄弱成因,在此基础上,提出培养女大学生创业意识的途径。 [关键词]高职院校
产业经济 |
全过程造价咨询在建设项目投资控制中的效果
[摘 要]随着建筑工程项目的不断发展,全过程造价咨询服务水平也在不断提升。而由于建设项目时间周期长,而且涉及内容繁多复杂,导致相应的全过程造价咨询服务也就具有一定的复杂性。在现实的发展中,全过程造价咨询服务贯穿整个建设项目的始终,管控着建设项目的工程造价,同时还能够根据工程项目的实际运行状态进行实时管理,推动建设项目的顺利开展。文章从分析全过程造价咨询开始,阐释全过程造价咨询的具体含义以及其服务的
企业管理 |
国有企业行政管理优化思路探析
[摘 要]我国大型国有企业行政主管部门不仅肩负着组织实施、研究、参谋等各项宏观管理的职能,又同时肩负着对文件的编制起草、监督与协调、业务沟通接待、渠道信息采集与收发等各种宏观管理服务的责任,它们实现了这样一个单元的承上启下、协调左右、衔接内外的功能。在新形势下,对于加强国有企业处置办公室的政务建设、搞好事项、规范服务人员工作的水平都提出了更全面、更高的要求。 [关键词]行政管理;宏观管理服务;国
企业管理 |
国有企业人事管理绩效考核存在的问题与对策
[摘 要]人力资源是企业经营发展的重要基础和动力,所以做好其优化管理工作尤为关键。而绩效考核作为提升工作人员主观能动性、推动责任及工作落实的有效手段,强化人事绩效考核管理具有重要意义。文章对当前国有企业人事管理绩效考核中的不足开展论述,并提出有效应对措施,希望能够为强化国有企业人事管理绩效考核提供参考,充分发挥人事管理绩效考核机制作用,促进国有企业更好发展。 [关键词]国有企业;人事管理;绩效考
企业管理 |
基于高质量发展趋势下国有资产监督管理的分析
[摘 要]国有资产监管关系到我国财政体制改革的成败,同时也对国民经济增长、社会发展产生重要影响,伴随着国资监管体制改革的不断深入以及国有经济的快速发展,为了有效保护国有资产,进一步维护国有经济的主体地位,国有资产监管有必要引起人们足够的重视。对国有资产监管体制改革的宏观背景进行了分析,认为国有资产监管中存在科学发展理念没有得到全面贯彻落实、企业内部改革不够深入、企业管理能力有待进一步加强和企业发展
企业管理 |
民营企业风险导向内部控制建设研究
[摘 要]民营企业为增强竞争力需立足管理领域多做改善,通过管理达到协调内部运营体系、完善组织结构、合理使用资源目的,管理重要性可见一斑,如何提升管理水平,成为民营企业需在发展中解决问题之一。其中,内部控制作为财务管理举措,能协助民营企业防范风险,营造稳定、安全、和谐的管理环境,是民营企业管理体系重要一部分。文章通过探析民营企业风险导向内部控制建设方略,以期提高民营企业管理质量。 [关键词]民营企
企业管理 |
大学生创业中的思维误区规避研究
[摘 要]大学生创业者缺乏一定的理论知识和实践经验,在创业的过程之中常常使公司走向困境,小组调查发现大学生创业者创业成功率相对较低,故小组成员通过研究《从0到1》一书及各学者的学术论文中的理论方法精心挑选并实践于合作企业,不断修改方案得出最适合大学生创业的指导方法。目前大学生创业者所存在的思维误区有:认为社交比自身能力更重要、公司内部缺乏一致理想和管理层人数过多。并提出了三种解决对策:利用自然法则
企业管理 |
新形势下企业工会的职能作用研究
[摘 要]工会组织是保障企业职工根本权益的重要组织,能够提升企业职工队伍的稳定性,在企业内部营造良好的工作氛围,从而提高企业工作效率。但是当前工会在企业中难以发挥应用的职能作用,给企业发展造成了制约,需要企业重视这一问题。文章分析了在新的社会形势下发挥企业工会职能作用的有效措施,以期可以为工会工作活动开展提供参考。 [关键词]企业管理;企业工会;企业职工利差 [DOI]10.13939/j.c
企业管理 |
长租公寓企业运营管理研究
[摘 要]随着我国经济的发展和进步,城市化的发展给社会带来了较大的变化,而在城市化的发展中,越来越多的年轻人留在大城市中奋斗和拼搏,租房的需求不断加大。近两年我国爆发的“蛋壳公寓”事件给公寓行业带来了一个较大的提醒,如何做好长租公寓企业的运营管理就成为其中的重点。通过对长租公寓企业运营概述、长租公寓企业运营管理的要点以及我国长租公寓行业的发展前景等方面进行分析,可以为我国长租公寓行业的发展提供参考
企业管理 |
企业薪酬管理的优化探索
[摘 要]优化薪酬体制管理,作为现代企业管理人力资源中的重要一个组成环节部分,要切实保证一定的管理公平性、有效性和合法性,文章针对当前企业制定优化薪酬体制管理进行理论探索与分析研究,认为通过薪酬管理能够有效激励企业员工、直接产生资本增值、不断优化内部资源配置、有效率地吸引外部更多优秀人才等。目前传统薪酬管理存在没有统一数据平台、业务协作困难、无法保证数据的精确性、管理工具无法满足薪资核算的全部需求
企业管理 |
企业招工难与大学生就业难的对比分析
[摘 要]当今社会随着高等教育的普及,高校毕业生越来越多,从而导致就业压力越来越大,形成大学生就业难的现象。同时大学生随着自身教育程度的提高,对职位的要求也越来越高,从而导致企业招工难现象。企业招工难与大学生就业难成为政府和全社会共同关注的焦点。当前企业招工难与大学生就业难并存的原因是:企业产业结构不合理、企业招聘制度不完善、院校重人文素质教育忽视学生技能技术的培养、高校扩招与就业市场的供求关系问
企业管理 |
企业职工培训存在问题及对策
[摘 要]进入到新的历史发展阶段,竞争成为了社会发展的主旋律。不论是何种类型的竞争,从本质上而言,都是围绕着人才进行的,拥有更多的高素质人才,就能够在社会发展建设当中占据优势位置,就能够引领行业发展的基本方向。在当前企业数量不断增多的情况下,更加需要各个层面积极行动,更加扎实有效地做好职工培训工作,借助扎实的职工培训,可以帮助职工更好坚守初心,更加执着地践行好发展建设使命,使企业的向心力、凝聚力及
企业管理 |
科技型企业的战略人力资源管理体系构建探究
[摘 要]科技型企业中有大量知识型员工,他们对于自身发展较为关注,企业应该将员工个人发展愿景融入企业发展战略中,构建战略人力资源管理体系,为员工提供良好的发展平台,从而激发员工的发展潜力,实现企业与员工的双赢。科技型企业人力资源管理中存在人力资源管理理念落后、人员招聘选拔机制不科学、薪酬分配不够合理、缺乏有效的激励机制等问题。应当建立科技型企业战略人力资源管理框架和建立完善人力资源管理体制。 [
企业管理 |
公立医院科室绩效考核公平性问题研究
[摘 要]目前,医院中的公平性问题,已经成为了人们格外关注的重要话题。文章基于自身长期的工作实践经验,针对公立医院当中的科室绩效考核工作进行研究,从分配、程序以及互动这三个角度进行公平性的探讨,并针对出现的一些问题提出相应的解决措施,确保可以有效地帮助公立医院在未来的发展中提升绩效考核水平。 [关键词]公立医院;互动公平性;绩效考核 [DOI]10.13939/j.cnki.zgsc.2021
企业管理 |
新形势下企业经济管理的创新策略
[摘 要]新形势下,保持好企业经济管理的创新,可以有效地提高企业的核心竞争力。文章介绍了新形势下企业管理的基本情况,分析了新形势下企业经济管理创新中存在的问题,认为新形势下企业经济管理创新中存在重视程度普遍较低、覆盖面积不足、关联深度不够、人才储备相对短缺和人力资源存在短板等问题。提出了新形势下企业经济管理创新的策略,应当提高对企业经济管理创新的重视、加强企业的信息安全建设、完善企业绩效管理的水平
市场营销 |
天猫畅销内衣品牌面料应用情况分析
[摘 要]在人们的日常生活中,内衣作为贴身穿着是重要的服装产品分类之一,内衣的面料直接与皮肤接触,肌肤对面料的触感以及面料所具备功能将第一时间被消费者感知。文章通过分析目前国内线上市场内衣品牌畅销产品面料使用情况,总结内衣面料的现状和发展趋势。 [关键词]内衣面料应用;再生纤维素纤维;内衣产品销售 [DOI]10.13939/j.cnki.zgsc.2021.36.120 1 研究背景 随
市场营销 |
数字经济推动零售业转型升级研究
[摘 要]文章在零售企业数字化转型背景的基础上,提出零售业数字化转型升级路径:管理层积极倡导,推动企业数字化转型、培训数字化人才,提升全员数字化技能、借助工具整合数据,为数字化运营提供基础来源、运用数据分析技术,增强数据分析,实现数字化运营及探索供应链运营新模式,实现数字化生态伙伴协同。 [关键词]新冠肺炎疫情;零售业;数字经济;数字化转型 [DOI]10.13939/j.cnki.zgsc.
市场营销 |
文化产品创新影响因素分析
[摘 要]创新推动文化产业发展。文章定义文化产品为文化产业输出的统一名称,研究探讨文化产品创新的影响因素。在参考前人研究成果的前提下,整理指标,设计问卷,收集数据,并通过对调研数据的整理,采用因子分析的方式提取影响因子学习能力、内部创新氛围、重视协同创新、品牌绩效和外部创新环境。并使用方差分析的方法研究不同的公司规模在每个影响因子上的差异性。 [关键词]文化产品创新;影响因素;因子分析 [DO
市场营销 |
新媒体时代企业市场营销战略创新研究
[摘 要]新媒体时代的企业营销具有互动性强、受众扩大、泛娱乐化的特点。目前很多企业在进行新媒体营销时存在理念不够明晰、专业人才缺失、投入不够的问题。应从完善新媒体营销规划、建立专业的营销人才队伍、紧跟潮流选择合适的营销方式和内容、加入新媒体营销投入等方面来强化新媒体营销工作。 [关键词]新媒体时代;信息技术;市场营销 [DOI]10.13939/j.cnki.zgsc.2021.36.128
市场营销 |
农产品在网络直播平台的营销策略
[摘 要]通过对农产品在网络直播平台的营销策略进行深层次剖析,总结出存在的问题是不适合传统的品牌建设观念、产业链建设尚处摸索阶段、缺乏技术资源的整合能力、竞争力难以形成持续战力等方面,要想解决这些问题为农产品铺平该模式的营销之路,需要从农产品自身特性出发,以浓郁的品牌内涵支撑和各项技术的资源整合来更加全方位的提升,进而实现农业现代化进程中的农产品网络营销策略的成功。 [关键词]农产品;网络直播平
市场营销 |
“一带一路”背景下的市场营销从业者的商务英语技能构建路径探索
[摘 要]“一带一路”贯穿65个国家,在这样的大背景下,市场营销从业者掌握商务英语技能也就掌握了理解并进入当地市场的钥匙。研究认为当前“一带一路”市场营销人才英语应用能力必然具备普适化、时代化、年轻化、实用化四个基本的发展条件,并且需要对商务英语的能力的掌握度应该达到一定的水准。建议通过借助课本,夯实科学调研与本土化调研的基础;跟进环境,了解当地流行文化与习惯性表达;迭代更新,伴随着青年群体,理解
市场营销 |
新媒体时代下酒店运营的挑战与出路探究
[摘 要]当前科学技术迅速发展,网络技术在酒店运营的各个环节当中得到了普遍的使用。自从引入互联网以来,进一步推动了酒店的运营。在这种情况下,如果可以把握先机,就可以在市场上占据更加有利的地位。目前,新媒体不断发展和进步,在酒店营销当中,越来越普遍地应用新媒体技术,通过微信和微博来完成营销工作将是非常普遍的一种状况。 [关键词]酒店运营;新媒体;互联网营销 [DOI]10.13939/j.cnk
财税审计 |
智能时代下的业财融合与财务共享深化运营研究
[摘 要]面对复杂的经济形势与科技的智能化快速发展,财务人员面临更大的挑战,在做好会计核算与会计监督职能的同时,更要思考智能化时代如何未雨绸缪,做到有备无患,提升服务质量。文章从业财融合、财务数智化转型、财务共享的深化运营等方面开展研究,为智能时代下的企业创新财务管理提供基建支撑。 [关键词]业财融合;财务共享中心;财务数智化转型 [DOI]10.13939/j.cnki.zgsc.2021.
财税审计 |
论VIE架构下企业税收风险及监管趋势
[摘 要]VIE架构下,在对外吸引外资过程中,还能够增强国内企业的整体经济实力,可谓是一举多得。然而,VIE架构下运作的企业存在避税及税务风险的问题,越来越多的专家对于VIE企业在日常运营中税务合规问题重视程度日渐提升。VIE模式对于我国企业走出去、引进来都有着极为重要的意义,若能够很好的处理相关税收风险问题,并提升对其的监管力度,相信未来会对国内企业持续走出去发挥其应有的作用。文章从VIE架构简
财税审计 |
OBE理念下高职会计专业人才培养模式改革
[摘 要]文章从OBE理念内涵与我国高职会计教育运用视角进行研究实践。新时代高职会计专业人才培养面临互联网+行业变革,会计行业发展趋势日新月异,尤其2020年疫情就业率下降显著,引起高职教育反思。基于OBE理念的高职会计专业人才培养模式相比以往学者研究的各类改革模式,这是一种教育培养范式的转换。运用OBE理念与高职会计专业人才培养模式改革,也是在2020届毕业生实践验证过的有效改革模式,即从“基于
财税审计 |
企业ERP管理环境下的财务风险控制研究
[摘 要]近几年我国社会经济市场不断发展和进步,企业数量也在不断增加,市场竞争也逐渐激烈,ERP作为融合先进管理理念和信息技术的综合管理系统,可以提供更多的支持和帮助。现阶段,ERP管理系统的应用范围逐渐扩大,提高了企业财务管理的效率和质量,但是财务风险问题也一直存在。文章将企业财务风险中存在的漏洞进行分析,提高控制力度和水平,充分发挥ERP管理系统的作用和价值,寻找企业财务风险控制的有效途径,进
财税审计 |
建筑工程招标控制价与施工成本控制探微
[摘 要]工程招投标管理是项目工程建设成本控制的必要环节,也是保证项目施工顺利进行的关键要素。而在现阶段招标控制价管理过程中,某些因素的影响导致控制价管理仍尚存些许问题,影响到项目整体成本控制成效。文章从招标控制价管理问题的分析入手,并在此基础上提出招标控制价与施工成本控制措施,以供参考。 [关键词]施工成本;招标控制价;建筑工程 [DOI]10.13939/j.cnki.zgsc.2021.
财税审计 |
基于财务共享模式下的业财融合探究
[摘 要]随着我国经济快速发展,不少企业为了实现规模扩张,走上了集团化道路。同时,互联网信息技术的飞速发展,给大多数集团企业跨地运营提供了基础,一些企业为了对所属分公司、子公司进行集中管理,实施财务共享模式。通过财务共享模式,既能极大提高企业资金安全和利用效益,也能加强对集团所有公司财务信息的监督掌握,从而使企业获得更多利润。文章简要介绍财务共享和业财融合相关概念,并就财务共享模式下企业业财融合对
财税审计 |
会计核算和会计信息质量关系研究
[摘 要]在会计制度的深入发展下出现了新会计准则,规定了企业会计信息质量方面的要求,在以往会计制度的基础上进一步完善了会计标准,并对影响会计实施的不确定因素进行了分析。文章以会计核算和会计信息质量为基本研究切入点,在阐述会计核算和会计信息质量内涵的基础上,着重从会计确认核算、会计计量核算、会计记录核算几个方面分析会计核算和会计信息质量的关系。 [关键词]会计核算;会计信息质量;会计制度 [DO
财税审计 |
新财会制度下医院财务管理的信息化建设
[摘 要]全新的医院财会制度实施后,使医疗改革工作得到进一步落实,并且也保证了医院在进行转型的过程中,实现财务管理工作的优化,并通过精细化管理,有效保证在满足基本建设上,实现推动医院的快速运转。但是,在此过程中,实现精细化财务管理的前提是做好信息化建设工作,这样才能保证医院在运行发展时,可以利用数据平台来实现数据流转,并通过协同机制的应用来提高信息的使用效率,进而来强化财务管理。因此,实现医院财务
财税审计 |
管理会计与财务会计的融合探讨
[摘 要]在当前时期,会计系统的组成出现了变化,其是由管理会计、财务会计共同组成。从企业经营的角度来说,这两者存在紧密的关联性,并会对企业发展产生直接的影响。在整个会计信息系统中,管理会计是十分重要的组成部分,企业通过其能够获得所需的信息,进而使得内部管理更具实效性。财务会计则是要将会计准则、会计制度作为依据,使得经济业务活动的监督、核算能够顺利完成。企业若想保证自身的发展更为稳健,除了要完成好财
财税审计 |
业财一体化背景下高校财务管理研究
[摘 要]当前,互联网技术突飞猛进,在高校财务管理方面,信息化建设的重要性渐渐成为关注的焦点因素,区别于一般企业的财务管理工作,高校财务管理有自己的特点,多样性与复杂性并存。在信息时代的社会发展背景下,高校财务管理工作所发挥的作用越来越大,应结合高校财务管理的实际情况,制定和研究符合自身运作环境的管理模式,运用信息化技术打破信息壁垒,构建业财一体化的智慧性财务管理体系,提升高校财务管理的效率,为高
财税审计 |
DRGs付费方式下公立医院医疗成本管理问题研究
[摘 要]公立医院是我国重要的医疗部门,它可满足群众对医疗服务的需求,进而提高人们的生活质量。在医疗成本控制中,工作人员应当总结、评价相关管理制度及管理方式,对各项经营、管理的成本支出进行测试,消除治疗费用昂贵、就医困难的问题。因此,管理人员应当结合DRGs付费管理方式统计成本管理的类目及要求,能够适应国家医改政策,有助于激励医院加强医疗质量管理。 [关键词]DRGs;成本管理;公立医院 [D
财税审计 |
基于价值创造导向下烟草商业企业财务管理对策研究
[摘 要]我国烟草商业企业生产经营工作进入了新时期,而企业发展的最终目的就是价值创造,确保企业的可持续发展。唯有不断发展创造价值,企业才能够为社会创造出更高、更优质的价值。此外,烟草企业作为国家全资控股的企业,其经营成果直接体现为国家的收益。烟草商业企业在开展财务管理时,应该同价值创造之间保持紧密联系,这样才能够有效促进企业自身发展与进步。文章着重阐述了以价值创造作为根本导向,烟草商业企业强化财务
物流与供应链 |
社区团购探究——以美团优选为例
[摘 要]近几年传统电商、新零售的发展停滞不前,但社区团购这一模式在特殊的大环境下开始迅猛发展,给电商行业带来新的曙光。文章主要从社区团购的概念入手,以美团优选为例,对其所存在的优势和劣势进行分析。美团优选的优势是良好的用户购物体验、团长运营优势、获客成本低、“爆款+预售”模式降低库存损耗、交付体验好及售后服务增加用户黏性等。美团优选面临的风险和挑战是商品种类受限、团队与用户需求的复制性低和供应链
物流与供应链 |
如何利用预算管理进行企业所得税纳税筹划
[摘 要]税收是企业参与国家建设重要渠道,如何在依法缴税基础上节约税收成本,成为企业为获利需解决管理难题之一。其中,预算管理作为财务管理分支,主要是指为规范预算进行系列调节、组织、监督、控制活动统称,旨在促进企业经济均衡发展,避免入不敷出,合理运行资金,助力企业竞争,其管理价值可见一斑。文章通过探析利用预算管理进行企业所得税纳税筹划方略,以期提高企业运营管理质量。 [关键词]预算管理;税收;纳税
物流与供应链 |
大宗物资集中采购的风险管理措施分析
[摘 要]大宗物资集中采购对于企业发展有着非常重要的作用,其主要目的是完成企业生产资料准备以及生活资源储备等相关工作。文章针对大宗物资集中采购中的风险管理工作进行了分析研究,文章阐述大宗物资集中采购的主要特点,并对其风险进行分析,同时指出当前企业集中采购风险管理存在的问题,针对问题提出了大宗物资集中采购风险管理的措施。 [关键词]大宗物资;集中采购;风险管理 [DOI]10.13939/j.c
物流与供应链 |
应用电子商务平台提升采购管理效益
[摘 要]在网络采购的基本流程和要点分析基础上,通过分析电子商务平台在采购业务中存在的问题给出了有针对性的对策建议,助推企业提升采购管理效益。网络采购存在的问题有法律方面的缺失、网络安全风险、网络支付的障碍以及专业人员的匮乏等。应用电子商务平台提升采购管理效率的优势有采购环境更广阔安全、更符合新时代的需求、更符合环保节俭理念以及提升了采购管理效益等。 [关键词]电子商务平台;网络采购;采购管理效
物流与供应链 |
供应链管理在物流企业发展中的作用
[摘 要]企业与企业之间的交流日趋频繁,无数的企业在商海里大浪淘沙,形成了纷繁交错的供应链。良好的供应链管理,可以有效助力物流企业管理的各个环节,使其高效地运转。文中提供了供应链管理的具体步骤和实施方案。值得注意的是谈判在供应链管理中的重要性,以及内部与外部沟通效果对供应链管理的影响。 [关键词]物流;供应链管理;供应链体系;采购流程 [DOI]10.13939/j.cnki.zgsc.202
物流与供应链 |
大型企业非生产性物资电商采购管理模式探讨
[摘 要]随着时代的发展和社会竞争的加快,各行各业的企业中普遍面临产能过剩、成本上升等发展问题,同时各种成本问题加大已经成为必然现实。企业转型升级也推动了新的采购变革方式的产生。中国经济大国、消费大国的地位逐渐确立,而在产品制造技术不断发展的前提下,提升物资采购管理水平和管理策略在采购物资方面,除了原材料等生产性物资外,还有大量的非生产性物资采购需求,如外部渠道激励、内部配套基础设施、办公用品、员
物流与供应链 |
基于B2B电子商务的企业采购供应链管理研究
[摘 要]随着国内外经济的发展与人工智能、互联网、大数据技术的高速发展,B2B电子商务模式也逐渐应用于企业采购供应链管理之中。但B2B电子商务模式仍存在诸多问题,如深度扩展水平低与深入应用不到位等情况的出现,制约了B2B电子商务模式在企业采购供应链管理中的发展。文章就B2B电子商务的企业采购供应链管理为研究对象,以期为企业物资采购供应链管理的良性发展提供助力。 [关键词]B2B模式;电子商务;采
物流与供应链 |
第三方冷链物流配送中心选址研究
[摘 要]根据第三方冷链物流的特点,建立以物流总成本和服务水平最优化的双目标选址模型。服务水平最优化目标的实现运用惩罚成本来体现,使双目标转化成单目标;并用遗传算法求解模型,运用具体事例进行分析,证明文章选址方法的可行性。 [关键词]冷链配送中心选址;双目标规划;遗传算法 [DOI]10.13939/j.cnki.zgsc.2021.36.174 1 引言 冷链物流是为了保障冷链产品在生产
数字经济 |
5G时代大学生创新创业面临的新机遇新挑战
[摘 要]5G技术的发展,推动了信息传输能力的极大提升。高校大学生面临着国家、行业等推出的一系列鼓励政策所带来的创新创业机遇。新的机遇也带来了全新的挑战。文章分析5G技术所带来的各种机遇,并探讨当前的5G形式下,高校大学生的创新创业需要面临的各种挑战,为成功创业提供借鉴。 [关键词]5G技术;高校大学生;信息传输能力 [DOI]10.13939/j.cnki.zgsc.2021.36.176
数字经济 |
“互联网+”在企业招聘中的应用思考
[摘 要]“互联网+”开启了崭新的时代,我国网民数量超过7.7亿,已成为互联网乃至各行业发展的强大基础。文章论述在“互联网+”背景下,企业人力资源管理的新特征。为进一步弄清影响企业招聘渠道的因素,提出建立企业人力资源管理模型、人力资源管理的互联网和大数据思维方法。希望有关改善企业招聘系统以提高企业竞争力的建议,对其他公司具有同样的商业价值和意义。 [关键词]“互联网+”;企业招聘;人力资源管理
数字经济 |
大学生职业生涯规划网站“指南针”市场可行性调查
[摘 要]当前我国高校毕业生就业难已成为社会热点问题,互联网的发展为我国经济发展模式带来了新的契机,如何运用互联网技术解决学生职业生涯规划的问题非常有实际意义。文章通过问卷调查的方式,以云南省昆明市呈贡大学城的大学生为样本,随机调查了518名学生来分析本项目组开发的大学生职业生涯规划网站“指南针”的市场可行性。 [关键词]大学生;职业生涯规划网站;市场可行性 [DOI]10.13939/j.c
数字经济 |
大数据背景下信息通信技术中的隐私保护问题研究
[摘 要]大数据时代信息具有海量性、多样性等特点。与此同时,用户隐私信息也极易丢失和被窃取,严重损害用户切身利益。因此,保护用户隐私十分必要。文章分析了大数据、信息通信技术的相关含义,并阐述当前国内大数据背景下信息通信技术中隐私保护的现状及隐私失窃的特点,结合工作实践和思考,提出可行的隐私保护措施。旨在提升信息通信技术的水平,保证隐私安全。 [关键词]大数据;信息通信技术;隐私保护 [DOI]
数字经济 |
“健康中国”视角下手机APP在大学生健康管理中的应用现状及发展探讨
[摘 要]随着“健康中国”战略的提出和实施,国民健康问题越来越受到重视。大学生肩负着实现中华民族伟大复兴的责任,其健康管理情况更应该引起关注。加之科技迅猛发展,智能手机广泛普及,手机APP日益成为大学生健康管理的重要工具。通过分析手机APP在大学生健康管理中的应用现状,得出目前存在内容同质化程度严重、盈利模式落后、大学生健康意识不强阻碍发展等问题,并就其未来发展进行探讨,提出了开发商和运营商优化A
数字经济 |
粤港澳大湾区高职院校电商专业现代学徒制产教融合人才培养模式的探索
[摘 要]高职院校学生是粤港澳大湾区建设的重要人才储备,大湾区的高规格建设对高职院校人才培养提出了更高的要求。文章从基于现代学徒制的电子商务产教融合课程框架体系、基于岗位需求的关键能力培养模式、创建产教融合校企合作保障机制三个方面进行深入研究,探索基于现代学徒制的电子商务产教融合人才培养模式,为大湾区建设输送更多复合型技能人才。 [关键词]粤港澳大湾区;电子商务;产教融合;现代学徒制 [DOI
数字经济 |
ERP在企业管理信息化中的应用及效益分析
[摘 要]自进入信息时代以来,我国在多个方面取得了较为显著的成果。但随着信息技术的不断发展,我国企业在收获发展机遇的同时,也面临着极为严峻的考验。为了有效摆脱传统管理方法所带来的问题,企业需要全新的管理技术有效提升管理效率,进而提高企业竞争力,因此,ERP管理模式应运而生,其作为一种先进的现代化的企业信息化管理模式,有助于更新企业的管理观念、提高企业的管理思维、转换企业的经营机制、提高企业的管理水
数字经济 |
互联网经济对中国餐饮业发展的影响
[摘 要]随着信息技术逐渐融入人们的生活,互联网也进入了千家万户,它改变了人们的生活方式和习惯。在互联网经济下,餐饮业的发展也发生了巨大变化,对餐饮业产生积极作用的同时也引发了监管的困难性、商家和用户黏性不强、面临绿色转型的挑战、物流配送等问题。根据这些问题,提出了强化监管措施、建设多元化的平台、实现行业绿色发展、优化配送服务等措施。 [关键词]互联网经济;餐饮业;互联网品牌营销 [DOI]1
数字经济 |
大数据时代的人力资源管理面临的挑战与创新
[摘 要]信息技术革命为各行各业都带来了全新的理念和思想,大数据的应用也随着时间的推移渗透进了社会各个职能业务领域。针对目前的发展趋势,事业单位人事管理工作若想将大数据技术充分的利用,实现最大的收益,首选需要做到转变人力资源管理的方法与传统理念,实现监控并规范数据的范围与质量,借助数据平台引进和培养高素质的人才,用切实可行的方法实现大数据技术与人力资源管理技术的无缝衔接。文章通过阐述大数据时代的特
数字经济 |
“互联网+”背景下企业管理会计转型的研究
[摘 要]随着信息技术的快速发展,我国已经步入了互联网时代,在大数据、云计算、“互联网+”的背景下多数企业将信息技术融入到了经营管理当中。而当前企业传统的财务会计运行模式已经无法适应大数据时代要求,简单的会计报表只可反映企业一定会计期间的经营、资产、现金等情况,而像预算编制、财务风险分析、绩效考核等管理内容更需要企业引入管理会计理念,在提供会计信息数据的同时,为企业管理层提供决策相关依据,管理会计
数字经济 |
建筑施工企业财务共享服务中心建设关键要素探究
[摘 要]随着时代的进步,我国已经发生了巨大的转变,其中最明显的就是我国已经进入了信息时代。信息时代最主要的特点就是研发出了很多先进的科学技术,比如区块链技术、物联网技术、云计算技术以及云存储技术等,同时这些技术已经被广泛地应用到了各个领域,并且展现出了独特的优势。基于这种状况,建筑施工企业的财务模式也要发生转变,主要就是由传统的财务模式向共享财务模式转变,主要是通过建设财务共享服务中心实现。文章