期刊详情
查看往期
期刊目录
2021年33期
前沿理论 |
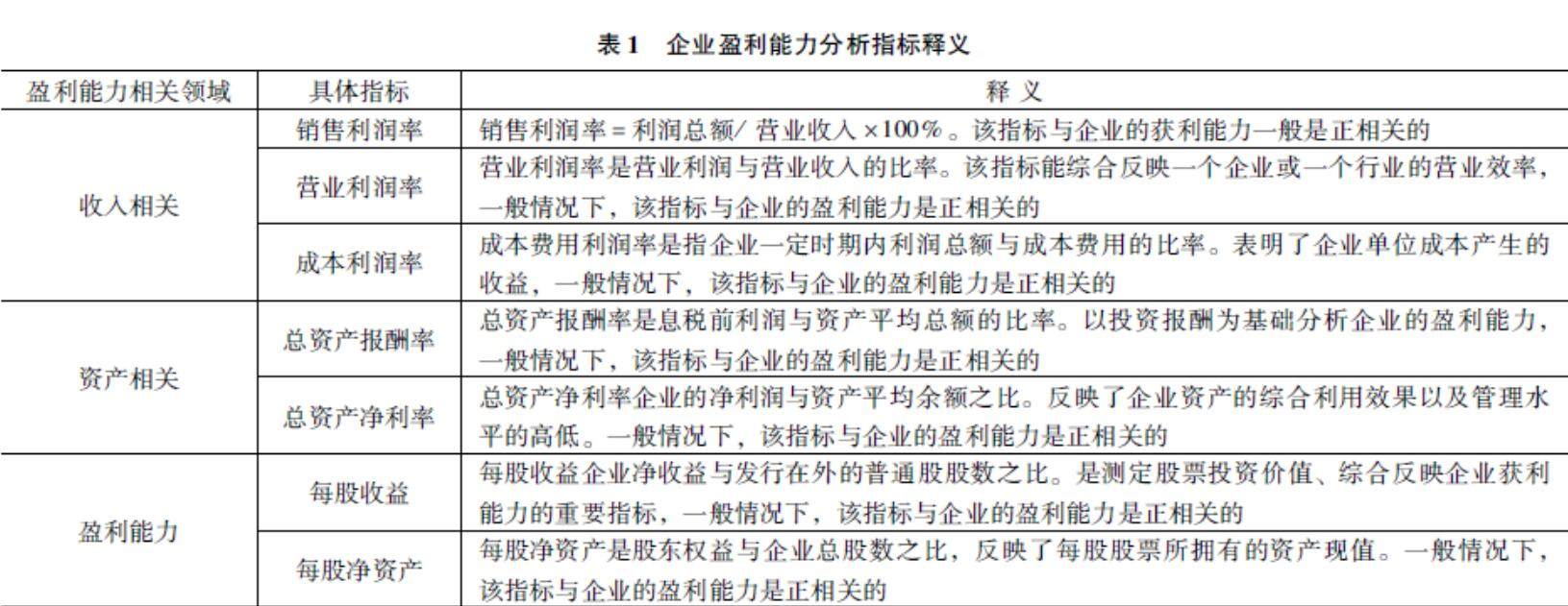
我国家电行业上市公司财税现状、问题及建议
[摘要]文章通过研究我国沪深A股家电行业58家上市公司的财务报表数据,结合现行的减税降费等税收优惠政策,发现我国家电行业上市公司有很好的偿债能力、财务风险控制能力和税收效应,但在应收账款和存货管理方面还存在不足,针对营运能力和盈利能力偏低的问题,提出了强化信用管理以提升应收账款管理水平、探索新型生产经营模式以持续推进供给侧结构性改革、利用信息技术手段以提升存货管理能力、优化产品服务质量以建立品牌效
前沿理论 |
基于5-16模型的上市物业服务企业PE倍数影响要素分析
[摘要]以资本市场为视角,通过对40家香港上市物业服务企业财务数据的分析,采用线性拟合方法,推导出5-16模型,指出上市物业服务企业的P/E倍数与五大类16个因子高度相关,从而佐证了资本市场青睐物业服务企业是基于行业提供较为充沛的现金流回报、获取未来社区增值服务企业投资机会、围绕社区固定生活和工作的人群和收集其行为大数据的结论。 [关键词]上市物业服务企业;增值服务企业投资机会;贸易应收款周转
前沿理论 |
2020年中美《财富》世界500强企业特点比较与分析
[摘要]文章通过对2020年美国《财富》杂志500强中美上榜企业的相关数据评价,比较分析两国500强企业的数量差异、行业特点以及盈利特点差异,并探究中国500强企业发展存在的一系列问题,对中国500强企业经营提出合理对策建议。 [关键词]世界500强;中国企业;基于净资产收益率(ROE)排名 [DOI]10.13939/j.cnki.zgsc.2021.33.011 1前言 2020年8月
前沿理论 |
安徽省战略新兴产业发展的金融支持效果分析
[摘要]文章以安徽省2014—2019年52家战略新兴产业上市公司面板数据为研究样本,以金融支持企业发展的实际效果为研究对象,结合生命周期理论,从直接性、间接性和政策性维度构建金融支持体系。通过面板数据协整分析、格兰杰因果检验和固定效应模型测度各层次支持效果,实证结果表明政策性金融和商业信用融资支持对安徽省战略新兴产业发展起正向作用,而债券、股票和银行金融支持则起负向作用。 [关键词]战略性新兴
前沿理论 |
辽宁医药制造业创新驱动发展现状与建议
[摘要]在国家大力推行创新驱动发展战略的背景下,提升技术创新能力、重塑核心竞争力,是辽宁医药制造业发展的必然选择。文章采用2011—2018年辽宁医药制造业有关数据,分析其技术创新现状及路径。研究发现,2011—2014年辽宁医药制造业在R&D经费投入强度、发明专利申请量等方面都呈上升趋势;但自2015年起,产业发展出现下滑。根据现状中存在的问题,提出促进辽宁医药制造业创新驱动发展的相关建
前沿理论 |
基于垄断角度的中美贸易争端根源及启示
[摘要]随着中国国际地位的提高,中美贸易争端愈演愈烈。在生产力迅速发展之下,中国在贸易组织国中的地位越来越高,影响也逐步扩大,威胁到美国的霸权之国地位。自特朗普执政以后,中美贸易争端的影响波及更大。两国在垄断视域下不断产生新的矛盾,关系濒危。文章旨在分析垄断条件下中美贸易,再借用垄断相关知识来分析中美贸易争端的根源,给予中国应对贸易争端的启示。 [关键词]中美贸易争端;垄断资本主义;“一带一路”
前沿理论 |
对外贸易中维护国家经济安全的问题探究
[摘要]在经济全球化快速发展的背景下,需要重视国家经济安全的维护工作。在对外贸易以及“一带一路”倡议下,需要高度重视国家经济安全的维护问题,通过全面分析经济安全问题,以此维持经贸关系,优化投资环境,从而保证我国经济贸易能够安全稳定的发展。文章主要就对外贸易中维护国家经济安全的问题进行研究分析,旨在针对当前的经济安全风险管理现状进行阐述,以此提出相应的安全策略,有效规避对外贸易的安全风险,从而为经济
前沿理论 |
商会组织自律规范初探
[摘要]商会是由一定数量的企业法人代表、相关商务机构法人代表和同类行业其他组织单位共同组成的非盈利性社会组织,确切地保护和增加组织全体成员既定的利益。由国家相关单位印发出版的《关于促进工商联所属商会改革和发展的实施意见》《关于加强新时代民营经济统战工作的意见》等特别强调合理推进各行业协会商会与政府行政机关单位相剥离,要搞清楚政府行政机关单位与行业协会商会的职能边界,加快推进行业协会商会立法工作,建
前沿理论 |
水利类高职院校毕业生就业质量评价指标体系
[摘要]在中国高等职业教育改革持续深入以及高职院校转型进程之中,借助学校社会认可度、毕业生状况等方面的跟踪评价情况来展示数据应用情况,协助校方加强涉及的各方面能力,构建学校内外的整改、诊断、管理等一系列的机制,在如今已经成为中国高职院校必须开展的活动。文章将职业发展规划、岗位需求两方面内容加以有机结合,采取筛选文献、德尔菲法、调查分析等方法对水利类高职院校毕业生就业质量评价指标进行分析和调整,精简
前沿理论 |
依法治国背景下“全民守法”的困境及其解构
[摘要]法治的根基在于全体社会成员高度的自律自觉,在于全体社会成员普遍具有法律意识、法治精神,在于对法律真诚的信仰。在党的领导下,我国开创了依法治国新局面,人民群众的法治水平逐渐提高,有力地彰显了社会主义制度的优越性,同时也表明我国在“全民”“守”“法”等领域明显的进步。当然,目前我国普法效果仍面临一些问题,反映出我国依法治国进程中德治与法治融合方面还需要继续完善,公民对规则的理性认同还需加强。
前沿理论 |
企业固定资产管理问题及对策研究
[摘要]企业的固定资产通常指超过一年使用期、单位价值在规定的标准范围内,在使用过程中基本保持原物料格式的资产。固定资产是企业生产经营的物质基础,是企业实现资产优化配置的前提,并实现公司资产的合理利用。也是公司能够稳定发展,在市场上顺畅运作的动力源。固定资产在企业总资产中所占比重相当,但从很多企业特别是中小企业固定资产管理中存在的问题来看,上述问题已经严重影响了企业正常的经济活动,分析问题产生的原因
区域与城市经济 |
丝绸之路经济带发展格局与区域经济一体化模式研究
[摘要]作为21世纪中国重大的经济发展、政治和文化发展战略,丝绸之路经济带对于促进中国产品和服务出口、完成产业结构升级、提升人民币国际影响力具有重要作用。同时,国际地缘政治经济格局较为复杂,丝绸之路经济带沿线国家跨区域合作能够促进各个国家的经济发展速度。基于丝绸之路经济带,应当逐步构建和发展科学的区域经济一体化趋势,为沿线国家共同抗击国际危机奠定良好基础。 [关键词]丝绸之路经济带;区域经济一体
区域与城市经济 |
搬迁企业职工权益保障研究
[摘要]企业搬迁过程中,涉及全体员工切身利益的权益保障问题是维稳的关键。文章以浙江省杭州市为例,在线下企业走访座谈和线上职工问卷调查的基础上,客观分析杭州搬迁企业职工权益保障现存的困难和问题,针对性提出七条对策建议,以期有助于搬迁企业职工权益得到更好保障,以及政府、企业和职工各方权益的协调与平衡,最终达成共赢。 [关键词]企业搬迁;职工权益保障;区域经济结构优化升级 [DOI]10.13939
区域与城市经济 |
后脱贫时代民族地区持续性反贫困路径探索
[摘要]随着脱贫攻坚总体目标的实现,2020年后我国将进入后脱贫时代。为了探索后脱贫时代民族地区持续性反贫困路径,通过实地调查、文献调查等方法揭示龙胜县脱贫攻坚存在的问题以及后脱贫时代面临的潜在性风险。后脱贫时代民族地区要实现持续性反贫困,必须完善政策环境,出台精准利益保障措施,激发贫困群体的内生动力,做好与乡村振兴战略的衔接。 [关键词]后脱贫时代;产业扶贫;持续性反贫困 [DOI]10.1
区域与城市经济 |
招商引资推进区域高质量发展研究
[摘要]招商引资有利于优化产业结构,提高财政收入,增加就业岗位,对于拉动地区经济增长具有重要意义。近年来,铁岭市高度重视招商引资工作,招商成绩显著,但还面临着一定困难和挑战。文章对铁岭市招商引资现状进行分析,找出问题,进而提出对策建议,以高质量招商引资推进铁岭高质量发展。 [关键词]招商引资;城市综合实力;优化产业结构 [DOI]10.13939/j.cnki.zgsc.2021.33.042
区域与城市经济 |
云南高速公路沿线路域资源整合与开发思路及建议
[摘要]高速公路项目投资大、社会效益显著,但经济效益相对较差,文章以云南省高速公路为研究对象,梳理云南省高速公路沿线路域资源,分析高速公路沿线资源整合在经营管理中存在的问题,并就云南省高速公路沿线路域资源整合提供开发思路建议。 [关键词]高速公路;路域经济;新能源板块 [DOI]10.13939/j.cnki.zgsc.2021.33.044 1开发现状 1.1高速公路沿线路域资源 云南
区域与城市经济 |
农村扶贫经验总结及对策
[摘要]自党的十八大以来,以习近平为核心的党中央把扶贫放到国家治理的重要位置,提升到决胜全面建成小康社会、党和国家实现第一个“百年目标”的新高度。以内蒙古兴安盟突泉县为例,通过理论研究和实证调查,总结和梳理我国乡村在精准扶贫实践中取得的成就,总结了乡村光伏扶贫、绿色产业扶贫、消费扶贫以及资产管理经验,针对乡村在精准扶贫工作中存在的问题,提出了相关解决对策。 [关键词]乡村光伏扶贫;绿色产业扶贫;
区域与城市经济 |
苏州制造业智能化发展的对策研究
[摘要]智能制造是苏州制造业转型升级发展的新机遇。当前苏州制造业智能化具有一定的现实优势,但也存在一些关键技术薄弱、主体竞争力缺乏、人才体系不完善等问题。建议创新人才培养以夯实智力支撑、加快自主创新以强化智能驱动、加强创新载体建设以协同推进苏州制造业企业智能化高质量发展。 [关键词]制造业;先进制造业体系;高新技术产品 [DOI]10.13939/j.cnki.zgsc.2021.33.048
财政与金融 |
互联网金融时代商业银行金融创新发展策略研究
[摘要]随着网络时代的到来,通信技术和计算机大数据技术逐渐应用在经济领城的建设中,特别是互联网技术在金融行业的使用,很大程度上推动了金融产业的蓬勃发展。但是与此同时,也给商业银行的发展带来了一定的负面影响,商业银行需要不断优化自身的经营管理,以应对各种挑战。文章从互联网金融时代我国商业银行金融业务的问题出发,结合我国商业银行存在的诸多问题,如操作系统落后、数据联网程度不高,以及业务品种同质化严重等
财政与金融 |
“互联网+”保险市场发展研究
[摘要]“互联网+”日益与各行各业全面融合,保险业也不例外。文章分析了我国“互联网+”保险市场的需求,讨论了“互联网+”保险的发展现状,提出了当前“互联网+”保险发展存在的问题,并就这些问题提出了解决的办法。 [关键词]“互联网+”;保险市场;个性化保险产品 [DOI]10.13939/j.cnki.zgsc.2021.33.052 “互联网+”时代正在全面到来,受此大潮影响,我国的保险业发
财政与金融 |
区块链技术在现代金融管理中的运用
[摘要]在现代金融管理中,区块链技术有效地推动金融行业实现规范性,提高金融行业的技术,促进金融技术的成熟。文章结合区块链技术概念,分析了区块链技术在金融管理中的作用,并探讨了区块链技术在金融领域的应用和发展,推动金融行业的发展。 [关键词]区块链技术;金融管理;票据融资 [DOI]10.13939/j.cnki.zgsc.2021.33.054 1区块链技术概述 区块链最早来源于比特币应用
财政与金融 |
高龄老人的经济和医疗保障现状与建议
[摘要]人口老龄化是国家老年人口占人口比重不断增加的过程,我国人口老龄化问题日益突出,高龄老人增速过快,如不能妥善处理老龄化问题会引发深层次政治经济等方面问题。我国针对高龄老人现状出台了系列保障政策,建立完善高龄老人经济医保体系。但目前我国高龄老年人口中享有社保比例较低,医疗费用支出为老人生活带来很大压力,成为高龄老人生活质量下降的主要原因。文章在阐述高龄老人社保相关理论基础上,分析现阶段我国高龄
财政与金融 |
丝绸之路经济带核心区建设的金融支持与改革研究
[摘要]金融支持在丝绸之路经济带核心区建设之中具有重要的战略意义。大国博弈、各国经济和金融发展水平的差异、专业人才的匮乏直接影响了核心区建设的效率和效果。积极构建国际金融多边平台、构建高效的监管机制、创新金融服务方式、进行金融机制改革是解决上述问题的关键路径。 [关键词]丝绸之路;经济带核心区;金融支持 [DOI]10.13939/j.cnki.zgsc.2021.33.058 1金融支持在
财政与金融 |
金融科技发展与商业银行的数字化战略转型
[摘要]随着科技信息与数据分析技术的发展,对促进数字化金融发展起到了极大的推动作用。为了能在竞争激烈的金融市场中保持自身的运营优势,我国传统商业银行的经营模式也发生了颠覆性的改变。文章通过研究我国金融科技的现状,分析金融科技发展对商业银行数字化的影响,进而实现金融科技发展与商业银行的数字化战略转型。 [关键词]金融科技发展;商业银行;数字化战略转型 [DOI]10.13939/j.cnki.z
财政与金融 |
核保人应具备的职业素养及相关思考
[摘要]在我国基础设施不断完善的背景下,社会保障工作逐渐成为大众关注的焦点,保险也在各个领域扮演越来越重要的角色,而核保岗作为保险公司的核心岗位,工作也变得愈加重要,通过专业分析估算项目风险指标,在此基础上进行风险预防,为项目运行保驾护航。作为核保工作的实施主体——核保员,必须具备丰富的工作履历,掌握保险领域的知识,具备敏锐的观察能力,才可以通过综合全面的分析,科学的监管项目,提高项目运行的安全程
财政与金融 |
物业管理企业有效融资渠道探索
[摘要]随着我国经济的快速发展,物业管理企业作为新兴的服务行业取得了良好的发展。物业管理企业还有较大的发展空间,但在财务管理工作中还存在不足,普遍融资困难。文章总结了我国物业管理企业的发展概况,对我国物业管理企业融资渠道进行了分析。在此基础上,从宏观角度和微观角度详细分析了影响物业管理企业融资的因素,并结合工作经验对物业管理企业如何优化有效融资渠道的应对策略进行了探讨,以期提供参考意见。 [关键
财政与金融 |
创新创业环境下政府基金对创业企业的扶持作用探析
. [摘要]当前,政府对创新创业活动的支持力度在不断增加,创业企业的兴起与发展也促进了科技成果与现实生产力之间的转化,对我国经济发展起到了重要的推动作用。当前,各个国家对创业企业都比较重视,采取了各种手段扶持创业企业,政府基金也在介入其中。在这方面,美国、英国等国家都已经积累了先进的经验。我国政府在通过基金的方式扶持创业企业的过程当中,需要在借鉴国内外先进经验的基础上,结合我国的实际情况施以有效
财政与金融 |
政府助推企业上市过程中的问题与对策研究
[摘要]随着我国社会经济迅速发展,资本市场体系在经济运行过程中日益完善,使其在提高金融服务实体经济能力的同时,还有助于提高企业市场竞争力。也就是说,企业在较为激烈的市场竞争中要想占有一席之地,就要通过上市形式进行融资。在此期间,政府在助推企业上市过程中仍存在诸多问题,要想确保企业顺利上市,就要提出行之有效的解决对策,才能拓宽企业融资渠道,使其带动地方经济良好发展。 [关键词]鄂尔多斯;政府助推政
财政与金融 |
新形势下国有商业银行公司授信业务风险管理
[摘要]随着外部经济形势的不断变化,国有商业银行公司授信业务风险管理工作面临着更高的要求。文章从新形势下国有商业银行公司授信业务风险管控特征出发,从风险管理理念、风险管理流程、风险管理方式三个层面剖析了当前国有商业银行公司授信业务风险管理过程中的问题,并基于现有问题阐述了新形势下国有商业银行公司授信业务风险管控策略。 [关键词]商业银行;授信业务;风险管理 [DOI]10.13939/j.cn
产业经济 |
新能源汽车企业盈利能力分析
[摘要]新能源汽车是我国未来经济的重要支柱产业。文章选择了BYD、CHC、WL这三家企业作为研究案例,通过比较分析这三家企业的盈利能力,剖析影响新能源汽车企业盈利能力的因素,为新能源汽车企业增强盈利能力提出相应的对策建议。 [关键词]新能源汽车;盈利能力;盈利能力指标 [DOI]10.13939/j.cnki.zgsc.2021.33.072 新能源汽车是我国未来经济的重要支柱产业。但我国的
产业经济 |
防疫常态下化工企业成本控制研究
[摘要]在市场经济体系深入改革的环境下,企业间的竞争也随之增加,对于化工企业,要获得稳定持续发展,加强企业成本控制成为提升企业竞争实力的重要手段之一。文章对化工企业的成本控制问题进行了研究,并提出了相关对策建议,以增强化工企业的竞争实力。 [关键词]新冠肺炎防疫常态化;化工企业;成本控制 [DOI]10.13939/j.cnki.zgsc.2021.33.075 2020年,新冠肺炎席卷全国
产业经济 |
海洋工程项目建造成本特点分析
[摘要]近几年,随着人工成本、材料成本和环保成本的不断上升,建造市场化竞争不断加剧,海洋工程项目的建造成本竞争进入白热化,建造成本的控制越来越重要。粗放式成本管理已不能满足项目管理要求,精细化成本管控的要求日益迫切,而精细化的成本管控非常依赖准确的建造成本估算。要准确预测和核算海洋工程项目建造成本,需要从两个方面进一步提升:一是项目建造投入的直接人力、机械、消耗材料和资源价格单价来核算项目直接成本
产业经济 |
专利权保护与限制的经济学探究
[摘要]知识产品生产后会产生知识消费,但是在消费中存在公共性和个体利益的差异,同时出现竞争。专利保护制度需要在经济新常态背景下,贴合国际形势,符合我国国情。我国需要从本国国情出发,制定符合我国市场经济实际发展阶段的专利保护策略,平衡个人专利权利益和促进社会创新等利益之间的保护与限制。文章分析专利权的保护与限制,阐述专利权保护制度的经济学分析,如外部性、不可划拨性等,以及分析专利权制度发展的经济学考
产业经济 |
减税降费背景下制造业的税负变化研究
[摘要]制造业是立国之本、强国之基,自减税降费政策实施至今,制造业及细分行业的税负是社会各方重点关注的问题,通过分析2016—2020年上半年期间制造业以及细分行业的税负变化,提出减税降费政策要基于财政可持续性,贯彻长远健康的税收理念;统筹规划,引导制造业高质量发展;细分政策,实行区别对待;进一步完善企业所得税政策;实时实地落实,持续优化营商环境;政策协同,合力降低企业负担。 [关键词]减税降费
产业经济 |
高速公路经济与社会效益的思考
[摘要]高速公路作为我国社会公共基础设施体系的重要组成部分,在带动地区经济发展和促进区域文化交流等方面都发挥了积极的作用。提高高速公路的经济效益和社会效益是现代交通运输改革深化和运行管理的要求。高速公路工程项目规模较大,运行管理涉及的环节和部门都比较多,优化管理模式、提高管理水平是促进高速公路综合效益提升的必然举措。文章结合高速公路经济和社会效益的内涵,重点就经济社会效益提升的策略进行了探讨。
产业经济 |
水泥企业成本管理问题及对策分析
[摘要]文章以水泥企业为例,对成本管理的影响因素进行分析,并立足于企业发展现状挖掘成本管理意识、方法与水平等方面存在的问题,提出针对性的解决措施。力求通过加强激励、创新成本管理方法、落实标准化管理等方式,引导企业全体成员树立成本管理意识,实现降本增效的发展目标。 [关键词]水泥企业;成本管理;企业管理 [DOI]10.13939/j.cnki.zgsc.2021.33.086 1引言 在企
产业经济 |
全过程造价咨询在建设项目投资控制中的效果
[摘要]随着我国社会发展和经济水平提升以及科学技术的进步,我国城市化建设的进程不断加快,建设规模也越来越大,这也使得我国建筑行业得到了快速的发展,无论技术还是管理水平都得到了大幅提升。全过程造价咨询是提升建筑项目投资控制效果的有效对策。文章介绍全过程造价咨询相关的内容和其应用的价值,包括其在项目决策阶段实现项目有关参数的了解、设计阶段掌握整个工程项目设计费用、招投标阶段实现工程标底的科学化编制、竣
产业经济 |
制造企业预算管理存在的问题及对策研究
[摘要]预算管理是企业管理的重要内容之一,也是当前很多制造企业管理层面临的一大难题。如何做好预算管理直接影响到企业整体经济效益。文章以“制造企业”作为研究对象,对其预算管理问题开展研究,阐述了预算管理的基本内容与作用,结合现状分析了其中普遍存在的问题,从对预算管理的重视性、执行性、考核机制、战略目标以及系统平台管理方面提出了相应的建议,对于企业进一步加强预算管理提供了参考。 [关键词]制造企业;
产业经济 |
农业环境保护中循环农业的运用探析
[摘要]随着生态文明新时代的到来,建设美丽中国是实现中华民族伟大复兴的重要内容。党的十八大报告明确指出要将“生态文明建设”融入到生活和事业中去,将传统农业转换为循环农业,建立可持续发展的生态环境。文章通过介绍循环农业,分析循环农业对农业保护的作用,并提出相关建议加强农业环境中循环农业的运用,提升农产品的质量和农民的收入,改善农业生态系统,实现经济和环境的共同进步。 [关键词]循环农业;农业环境保
产业经济 |
建筑业“甲供工程”增值税问题研究
[摘要]近年来作为我国国民经济支柱性行业之一的建筑业,不断稳步增长、快速发展,对经济社会发展、城乡建设和民生改善做出了重要贡献。全面营业税改征增值税政策的实施,进一步贯通了增值税抵扣链条,有效解决了重复征税问题,实现了营业税制向增值税税制的转换和统一,对建筑业长远发展具有深刻而深远的意义。然而建筑业“甲供工程”作为特定应税行为之一,在税收政策适用、工程造价和税收征管方面,行业内相关各方仍然存在分歧
产业经济 |
业财融合在房地产企业财务管理中的运用思考
[摘要]房地产企业在国民经济发展中贡献重要力量,房地产企业最重要的工作之一是财务管理,其财务管理水平及质量直接影响着企业的投资、经营及发展,此时业财融合理念应势而出。但该理念及手段不成熟,运用在房地产企业的财务管理中还存在不足。文章基于房地产企业财务管理中应用业财融合的现实意义,对不足进行分析,并提出有效运用措施。 [关键词]房地产企业;业财融合;财务管理 [DOI]10.13939/j.cn
产业经济 |
单车核算系统在公交企业中的应用
[摘要]政府购买公共产品(公交服务政策)的实施及公交物价成本监审体系的建立,使政府相关管理部门对公交企业的成本核算提出了更为精细化的要求;公交企业实现精细化管理,需要精细化的数据作为支撑。单车核算系统的应用,能根据收入、成本及费用核算科目的性质特点,定义不同的分摊标准及维度,使每一项收入、成本及费用都能精细化至每一台公交车辆,这不仅能为上级财政补贴提供真实可靠的数据依据,还能为公交企业管理者的决策
企业管理 |
国有企业应对突发事件的对策
[摘要]重大疫情对国家和社会经济发展造成严重影响。为有效消除重大突发事件对国有企业影响,需要探究重大突发事件产生机理,坚持科学、效能与协同治理原则,并从协同治理角度,构建以政府治理为主导,企业治理与公众治理相融合的新型治理模式,推进重大突发事件治理体系和治理能力现代化。 [关键词]国有企业;突发事件;协同治理 [DOI]10.13939/j.cnki.zgsc.2021.33.100 202
企业管理 |
信息化在企业人力资源管理中的应用
[摘要]当前国内各个行业受益于信息科技的快速发展而获得了巨大的发展契机,但随之而来也面临着较大挑战。在此发展背景下要更好地抢占市场份额,必须实现对自身核心竞争力的有效提升。随着科技水平的不断提升,其在企业发展过程中的核心作用越来越明显,而科技的竞争归根结底是人才的竞争。所以在信息化社会背景下,做好人力资源管理的信息化管理对于占据市场竞争优势与实现企业长远发展而言,有着极为重要的现实意义。文章对现阶
企业管理 |
新形势下党报印刷企业转型发展的探索与实践
[摘要]在媒体融合、报业面临转型的社会大背景下,如何利用自身的资源,成功转型,渡过报纸印刷行业的寒冬期,是每一个党报印刷企业应该深思的问题。党报印刷企业要明确自身党报的地位,要保证各级党报的质量,在此基础上,再进行多元化、多思路的新媒体融合转型发展。文章就党报印刷企业转型时存在的问题与转型发展策略进行讨论,以供同行借鉴与参考。 [关键词]党报印刷企业;媒体融合;印刷行业 [DOI]10.139
企业管理 |
新形势下企业会计信息化中存在的问题探究
[摘要]科技进步的时代,信息技术飞速的发展,在各行业中得到极其广泛的运用,尤其是企业财务管理方面的运用,让企业的会计工作得到了效率和质量方面的很大提升,从而使企业财务管理的水平也得到了很大的推动和提高。但是有一部分企业,在会计信息化的建设中还存在很多问题,这影响了信息化作用的发挥,对企业的提高和发展也造成了不利的影响。文章针对企业会计信息化中存在的问题进行阐述,分析企业信息化管理中存在的不足,并对
企业管理 |
国有企业重组中的税务筹划研究
[摘要]在经济发展中国有企业面临重组问题,通过重组开拓市场,寻求发展良机,助力经济建设,肩负社会责任,如何在重组中提高税务筹划有效性,享受税收权益,成为国有企业要解决重组的难题之一。税收筹划是指依照税法在理财、投资、经营等活动中进行安排、筹划的“节税”举措,风险性、筹划性、合法性、专业性兼具,是税收管理业务内容之一。文章通过探析国有企业重组中的税务筹划方略,以期提高税收管理有效性。 [关键词]国
企业管理 |
创新创业课程体系建设的实践与思考
[摘要]创新创业课程体系建设是创新创业教育的基础和关键。然而由于国内高校创新创业教育起步较晚,创新创业教育课程体系建设不平衡的问题较突出。文章基于我国高校创新创业教育的发展情况,以无锡太湖学院创新创业课程建设为例,结合国内外创新创业教育的成功经验,提出相应的改革措施及建议。 [关键词]高校教育课程体系;大学生人才培养;创新创业教育改革 [DOI]10.13939/j.cnki.zgsc.202
企业管理 |
EVA评价指标在集团企业全面预算中的应用
[摘要]随着内外部环境的复杂化,原始的全面预算体系不断受到挑战,不足和缺陷随着时代进步越来越突显,经济增加值这一新的企业价值衡量指标的优势逐步显现,被越来越多的引入企业集团的全面预算管理中,同时存在一定的不足。文章针对全面预算管理中存在的企业集团内部的全面预算管理理念落后、集团企业内部各层级预算目标相冲突等问题,以及经济增加值指标在运用过程中的EVA指标设置可能与企业全面预算管理的结构脱节问题提出
企业管理 |
试论高职院校和谐劳动关系的构建
[摘要]当前,党和政府对劳动关系问题都非常重视,对规范和协调劳动关系的内容做出了详细的规定,对相关的工作做出了部署。高等职业院校主要是对学生进行职业教育,在培养学生的过程中,院校的人事关系对学生的影响非常大。各个高职院校建立有关组织或机构用于处理院校的劳动关系问题。高职院校学生毕业之后进入到社会的基层从事技术性工作,其提前了解如何处理劳动关系对于进入社会后维护和谐社会发挥一定的作用。所以,高职院校
企业管理 |
市场经济下企业工商管理人才培养模式探析
[摘要]随着中国市场经济的快速发展,企业为了在市场竞争中立足,获取高质量的工商企业管理人员日益成为其提升自身实力的高效解决方案。工商管理人才对于企业开展日常管理工作,完善管理制度,提高内部控制水平发挥着重要的作用,而企业为应对市场经济发展需要,应建立起完善的工商管理人才培养模式。文章从市场经济背景出发,结合工商管理人才在企业管理中的作用,采用案例探究人才培养模式构建策略,希望对企业提高市场竞争力提
企业管理 |
中铁二十二局集团第三工程有限公司的组织变革之路
[摘要]文章通过分析中铁二十二局集团第三工程有限公司三年的独特组织变革历程,提炼出变革思想和创新管理精髓,这次变革转型是由内部发起,从核心向外扩散,也是唯一能确保变革可持续的方式,过程中保持倾听,赢得团队共识,从组织变革,创新管理理念,党建指导监督指引,战略引领勾勒未来蓝图,绩效改进提升组织活力,文化深化凝心聚力,克服多项管理顽疾,提升项目管控水平,逐步提升盈利能力,完成战略规划目标。通过各项变革
企业管理 |
国有经济人力资源管理市场化改革分析
[摘要]市场经济在进一步发展,社会体制越来越完善,国有经济一直处于中流砥柱的地位,在企业管理竞争持续加强的情况下,要求人力资源管理的相关工作更加精细化,并能够利用相关制度和保障体系来促进企业的持续健康发展。我国国有经济人力资源管理还存在很多问题,有待进一步完善,否则会制约国有经济发展进程。文章介绍了国有企业人力资源管理发展趋势,探讨了国有经济人力资源管理过程中存在的问题,对于市场化改革路径进行讨论
企业管理 |
经济新常态下事业单位高绩效人力资源管理
[摘要]针对当前经济新常态下人力资源管理中,存在的管理者与贵被管理者沟通不全面、对高效人力资源管理认识不到位、管理体制不健全和工作氛围不健康的现状,提出了经济新常态下事业单位高绩效人力资源管理的解决策略:健全管理制度和供给机制、加强对企业员工的培育、完善单位的企业文化建设等。以期促进单位业务的高质量发展,为工作人员的全面发展提供机会,形成以个人的全面发展带动单位事业的快速发展、以单位的快速发展促进
企业管理 |
张扬:企业资金预算管理策略研究企业资金预算管理策略研究
[摘要]工业革命之后,全球发展进入了一个新的阶段。互联网技术的高速发展,全球已经进入信息化的高速发展阶段。在这样的时代背景下,由于互联网技术联通了各个国家与各个行业,行业间的机密已经不再被自己完全掌握,应对这样特殊的时代环境,全球的企业都被投入了同一个竞争场,需要面临着自己行业的竞争和其他行业的挑战;更需要面对着快速发展的时代浪潮,思考如何在时代发展狂潮中仍保留一席之地。文章结合企业发展现状,探究
企业管理 |
高职连锁专业“引企入教”的实现路径探索
[摘要]在产业转型升级背景下,高职院校为企业提供人才保障和支持的有效途径就是产教融合,使企业深度参与学校的教学。目前高职院校中,“引企入教”呈发展全面化、模式多样化的特点,政府指导作用有所显现。但在实践中,仍然存在体系建设不够完善、企业参与办学的动力不足、有利于技术技能人才成长的支持环境尚待完善等现实问题。以需求融合为切入,推进体制机制建设,以实训基地建设为契机,强化企业办学主体作用,以文化熏陶为
企业管理 |
企业经济管理中的柔性管理分析
[摘要]全球一体化的到来,对国内经济市场形成了较大影响,增加了市场运作机制的复杂性与矛盾性导致一些中大型企业,也逐渐暴露出其内部的管理不足,如员工效率低下、企业创新不足、技术人才流失等,这些问题不但会对企业稳健发展形成制约,还会降低其在市场中的竞争力,因此企业管理人近年来也比较重视企业经济管理中柔性与刚性的结合、企业战略规划等问题。文章探讨企业经济管理中的柔性管理问题,并提出了相应策略。 [关键
企业管理 |
企业的全面预算管理问题及措施探讨
[摘要]文章阐述了全面预算管理的相关内容以及企业实施全面预算管理的必要性,通过对现阶段企业全面预算管理中存在问题的分析,探讨提高企业全面预算管理水平的有效措施,以转变企业全面预算管理模式,明确企业全面预算管理工作的重要性基于企业实际情况,不断地创新全面预算管理手段,优化配置企业资源,提高资金利用率,从而降低企业经营成本,推动企业的可持续发展。 [关键词]企业全面预算管理;企业资源配置;全面预算管
企业管理 |
市场经济条件下地质勘查工作的发展研究
[摘要]在市场经济的发展下,地质勘查工作能够实现体制的全面改革。市场经济对于地质勘查工作的推动发展,能够从现有基础上的勘查机构、勘查工作模式、勘查技术以及地质勘查数据库四个方面进行发展。文章对市场经济条件下地质勘查工作的发展进行研究分析,旨在通过对当前地质勘查工作的发展方向与规划思想的阐述,为以后类似的事件提供一定的参考价值。 [关键词]市场经济;地质勘查;勘查工作模式 [DOI]10.139
市场营销 |
大学生对美妆品牌社交平台推广策略偏好研究
[摘要]在互联网时代,口碑营销、内容营销、短视频营销等新营销方式层出不穷。文章研究对象是大学生群体,主要研究其对社交平台美妆品牌推广偏好。问卷调查结果显示:产品本身质量、推荐人的可信度、产品评价、推荐文章(视频)的内容等对其购买行为的影响较大。文章建议:针对美妆品牌,品牌可以利用网络红人、明星等意见领袖进行内容营销推广时,以产品为基础,严格进行产品研发,把控产品质量,树立良好的品牌形象。在进行互联
市场营销 |
移动互联网下的中小企业市场营销策略分析
[摘要]近年来,随着互联网的广泛普及,我国已经全面进入互联网时代,互联网与传统行业的结合促使行业发展产生了新的变化和趋势。在这种背景下,中小企业在开展市场营销的过程中,要注重从移动互联网的整体环境出发,注重从自身实际出发,科学有效利用互联网带来的便利,提高营销科学性、针对性和有效性,取得更好营销效果,为销售产品打下基础,为推动企业健康发展打下基础。 [关键词]移动互联网;中小企业;营销策略 [
市场营销 |
新媒体时代下的企业市场营销战略分析
[摘要]近年来,随着我国经济发展的转型升级以及市场竞争的进一步加剧,企业面临的压力越来越大。要想在竞争激烈的市场中获取用户取得市场份额,企业必须做好市场营销。此外,随着互联网的推广和普及,我国已经全面进入新媒体时代,这也改变了企业实施市场营销的外部环境。在新的时期和新的环境下,企业有必要结合新媒体时代信息传播方式的转变以及消费者消费行为的变化,合理利用新媒体带来的便利,改进传统的市场营销模式,从而
市场营销 |
基于“HU理论”的销售增量激励研究
[摘要]激烈的市场竞争中,销售团队的重要性不言而喻。如何激励销售团队,是企业都关注的问题。企业希望市场份额越来越大,利润越来越多,销售团队希望业绩越来越好之余,更希望自己的荷包越来越鼓。如何实现企业与团队共赢,制定一套既能激发销售团队不断往前“冲”,又能保证公司利益的制度,是人力资源部门的价值所在。文章通过案例分析,为大家揭示“联合确定基数法”,又称“HU理论”,在销售增量奖励中的应用。 [关键
财税审计 |
预算管理在科研项目全生命周期中有效运行的探析
[摘要]近年来,我国从中央到地方都加大对科研项目经费的投入,随着《国务院办公厅关于抓好赋予科研机构和人员更大自主权有关文件贯彻落实工作的通知》(国办发〔2018〕127号)等文件的陆续出台,各级行政主管部门正从政策上充分激发科研人员创新活力,切实减轻科研人员负担。但科研项目经费管理始终是大多数科研人员难以逾越的短板,文章分析了预算管理在科研项目全生命周期中遇到的问题,探讨什么样行之有效的预算管理能
财税审计 |
新预算法对行政事业单位财务管理的影
[摘要]新时代下我国政策与市场环境不同往日,这使得行政事业单位的财务管理工作必须得到改革,尤其是预算法更是改革的重中之重。由此,行政事业单位应当意识到传统预算法已经无法满足当前财务管理需求,有必要使用新预算法来实现改革目的,文章将对新预算法对行政事业单位财务管理的影响作用进行论述,论证该预算法的应用必要性,同时指出行政事业单位财务管理的现有问题,提出可解决策略,确保新预算法能充分发挥作用。 [关
财税审计 |
新时期加强行政事业单位会计内部控制的重要举措
[摘要]文章阐述了新时期加强行政事业单位会计内部控制的必要性,分析了新时期行政事业单位会计内部控制存在的问题。探究了新时期加强行政事业单位会计内部控制的有效举措,主要包括足够重视会计内部控制、利用完善的制度加强会计内部控制、增强审核和监管、加强财务预算管理、注重对固定资产的管理提高对风险的识别和防范。 [关键词]财务预算管理;行政事业单位;会计内部控制 [DOI]10.13939/j.cnki
财税审计 |
公立中医医院经济运行绩效评价指标体系构建
[摘要]经济运行绩效是公立医院绩效的重要组成部分,可以反映公立医院的管理水平和效率改进。文章构建了一套三级43个指标的公立中医医院经济运行综合评价指标体系,突出中医药特色反映公立医院经济运行绩效,为公立中医医院目标设定、资源分配提供决策参考。 [关键词]公立医院;绩效评价;指标体系 [DOI]10.13939/j.cnki.zgsc.2021.33.150 1背景与意义 2017年7月14
财税审计 |
新时期企业审计模式探讨
[摘要]审计模式的构建,可以加强对企业各项经济活动的有效监督,确保每一个环节和流程的规范性,避免给企业造成严重的损失。在现代化企业的发展中,应该注重审计模式的创新与改革,适应市场经济的发展潮流,加快企业的转型升级。应该对传统审计模式加以全面优化,充分发挥审计工作的作用和价值,为企业的可持续发展奠定基础。文章将对新时期企业审计模式构建的必要性进行分析,提出企业审计模式中的问题及原因,探索新时期企业审
财税审计 |
财务管理工作中会计审计的作用分析
[摘要]随着经济的飞速发展,在我国财务管理工作中,要充分重视会计审计工作的作用,对审计工作予以重视。财务管理工作中,会计审计工作是其重要的工作内容,“审计”既可以审查会计工作中的优势和劣势,又可以明确财务管理的优点和缺点,对财务管理工作具有一定的促进作用。良好的会计审计过程,可以保证财务管理工作过程更完整、更具体、更高效,进而全面提升财务管理工作的质量和效率。在市场竞争日益激烈的背景下,财务管理工
财税审计 |
财务分析如何为企业经营决策提供参考的探讨
[摘要]财务分析不仅能够发现企业生产经营过程中存在的问题,而且能够及时识别企业面临的机遇,进而为企业经营决策提供重要的参考价值。但是现在很多企业财务分析并没有发挥其应有的作用。文章就财务分析如何有效为企业经营决策提供有价值的信息开展了研究。文章阐述了财务分析的内涵和方法,结合目前财务分析在企业经营决策中发挥的作用,研究了其中普遍存在的问题,从信息系统支撑、业财融合、企业管理层的重视程度等提出了完善
财税审计 |
企业财务内控管理制度的建立与完善分析
[摘要]伴随我国经济发展态势越发猛烈和市场环境的日益复杂,企业要想在激烈的竞争之中脱颖而出,建立与完善企业财务内控管理制度凸显重要。企业应根据我国国情和自身实际情况,制定适合本企业的财务内控管理制度,是实现长远可持续发展的基本需要。 [关键词]财务内控管理制度;内部控制;应收账款 [DOI]10.13939/j.cnki.zgsc.2021.33.158 1企业财务内控管理制度概述 1.1
财税审计 |
业财融合背景下项目制公司财务智能化实践
[摘要]在业财融合背景下,财务人员应根据公司的经营模式,个性化的分配机制,来设计公司的财务智能化方案。文章以A公司为例,阐述了公司项目制核算的分账难、成本控制难、利润计算难的问题,并与业务部门进行广泛深入的沟通,充分了解业务部门的需求,同时对财务工作中所面临的问题进行汇总研究,基于办公自动化和财务云计算,将业务数据与财务数据进行整合与运算,实现公司财务智能化。 [关键词]业财融合;项目制核算;财
财税审计 |
财务共享对企业财务人员影响问题的分析
[摘要]互联网大数据时代技术为企业建立财务共享服务平台创造了有利条件,文章从企业财务共享发展现状和财务管理模式发展趋势进行论述,分析了财务共享模式对企业财务人员面临的挑战,结合学习和实践工作的具体做法,提出了企业财务人员应对财务共享挑战的对策 [关键词]财务共享;企业财务人员;互联网大数据 [DOI]10.13939/j.cnki.zgsc.2021.33.162 1对企业财务共享发展现状
物流与供应链 |
基于逆向物流理念的北京市快递包装回收体系研究
[摘要]文章主要从做好碳达峰、碳中和工作的战略高度,认识快递包装回收利用的重要意义出发,从建立快递逆向物流体系的角度提出快递包装材料回收利用的策略:建立共享式快递包装逆向物流回收机构,完善政府主导、行业自律、企业回收、居民提交包装物的回收体系;确定快递包装减量发展目标,从源头上建立快递包装回收利用长效机制;提高包装回收逆向物流行业的技术水平;构建快递包装逆向物流监管制度,加强对快递包装逆向物流的管
物流与供应链 |
物流管理“1+X”双证制人才培养研究与实践
[摘要]文章就物流管理专业“1+X”双证制人才培养模式的实践意义、存在问题以及指导思想做出探究,提出制定“课证融通”课程体系、优化改革教学方式、打造“双师型”教师队伍等改革建议,站在人才培养诊断与改进机制的角度,定期开展双证制人才培养内部质量诊断与改进,以望参考。 [关键词]物流管理专业;“1+X”双证制人才培养模式;产教融合 [DOI]10.13939/j.cnki.zgsc.2021.33
物流与供应链 |
区块链技术对注册会计师审计的影响及其风险防范
[摘要]随着我国经济社会的发展,审计的监督作用越来越重要。在大数据背景下,区块链技术与审计工作融合应运而生。区块链技术给审计行业带来新机遇的同时也带来了新的挑战和问题。文章紧跟当今大数据和注册会计师审计的发展趋势,通过研究剖析基于区块链技术下的注册会计师审计(简称“注会审计”)存在的问题,并提出相应对策,以加快推动注会审计工作与区块链技术的融合应用。 [关键词]注会审计;区块链技术;财务报表
物流与供应链 |
物联网时代企业全面预算管理的创新研究
[摘要]物联网时代的到来对各领域均带来了较为深远影响,企业全面预算管理便属于其中代表,通过将全面预算管理与物联网技术相结合,提升全面预算管理有效性。文章分析基于物联网的全面预算管理优势,并深入探讨了基于物联网的全面预算管理路径选择,希望研究内容能够给相关人员以启发。 [关键词]物联网时代;全面预算管理;框架体系 [DOI]10.13939/j.cnki.zgsc.2021.33.170 1前
物流与供应链 |
新形势下做好政府采购管理工作的思考
[摘要]新形势下的政府采购管理环境下发生了新变化,要求在制度化、规范化和信息化层面,全面提高政府采购管理能力,适应节约型、阳光型政府建设。新的时代的发展,要求政府采购管理工作的创新建设。文章立足新的时代环境法,分析了做好政府采购管理工作的重要性及存在的问题,从建立完善的制度体系、优化政府采购程序、加快信息化采购建设、创新政府采购方式等方面,论述了新形势下做好政府采购管理工作的措施。 [关键词]政
物流与供应链 |
区块链技术在物流快递行业中的应用分析
[摘要]随着我国信息技术的蓬勃发展,互联网也出现了各种不同的形式,比如智能互联网、移动互联网等。机器人、云空间、大数据等与互联网有关的更为先进的技术手段也应运而生。如果提起与互联网有关的新应用,那么就必须要提起区块链这一应用技术。区块链技术的概念是在2008年被提出的,它是为比特币系统服务的底层技术。由于区块链技术具有透明化、公开化、不可伪造、集体维护等特点,因此它在各项技术中更为占据优势。 [
物流与供应链 |
企业采购监督管理体系的思考
[摘要]采购活动是每一个企业生产经营的重点工作,也是企业获取利润的重要途径。采购效率及采购质量对降低企业生产运营成本、维护安全稳定生产及产品质量的控制都具有重大影响。企业的采购活动牵涉面广、权利与责任高度交织,企业必须立足于制度建设和体制、机制建设,综合运用各种措施才能取得成效。对于企业采购活动的监督管理必须以人为本,从根本抓起,从采购活动的每一个关键环节入手,建立健全的采购管理制度和监督机制,多
数字经济 |
大数据时代“智慧住房公积金”构建探讨
[摘要]随着大数据技术的不断发展和5G时代的到来,各地的住房公积金管理中心正不断加强与社保局、民政局、人民银行等单位的合作,进一步促进共享数据信息,住建部也正在推动建设全国性住房公积金综合服务平台,线上住房公积金业务的发展突飞猛进,在总业务量中的比重日益显著。在当前的形势下,依托大数据提升住房公积金便民服务水平,加强风险防控,为政策研究分析问题、解决难题,是涉及住房公积金发展的深层次问题。建立全国
数字经济 |
试析“互联网+”税务信息化生态系统的高效发展对策
[摘要]随着近年来互联网的不断发展,互联网时代对于我国各行各业产生了极大的影响,“互联网+”的理念直接实现了我国传统行业的现代化转型对于我国整体的经济环境发展产生了极大的影响,而在“互联网+”的推动下,我国整体的税务信息化建设水平也在不断提升,对于我国整体的税收和税务管理产生的影响也极为重要。文章对我国目前税收业务面对的问题进行分析,并探讨了相应的处理措施,旨在为我国现代化的税务信息建设提供参考与
数字经济 |
基于大数据的企业财务风险防范措施
[摘要]互联网技术快速发展,当前人们已经逐渐进入大数据时代,大数据相关技术为企业财务工作的开展营造了更为良好的条件,但其自身也存在一定的弊端,在提升财务工作便捷性的同时大大增加企业的财务风险。在大数据时代,财务工具逐渐体现出灵活和易错的特点,所以要求企业在充分应用大数据相关技术的同时,还必须要能够有效预警财务风险,并合理采取有效措施予以应对。 [关键词]大数据;财务风险;企业管理 [DOI]1
数字经济 |
大数据时代管理会计面临的挑战与应对
[摘要]信息化时代,企业迎来了更多发展机遇,同时也面临着前所未有的挑战。企业必须与时俱进,提升自身管理水平,才能在日新月异的市场变化中占据有利位置。管理会计作为当代企业经营里面一个重要内容,直接影响着企业效益,而大数据技术不断应用与发展对企业管理会计产生了较大影响。文章对当前大数据时代背景下企业管理会计面临的挑战进行了分析,进而对相关应对策略开展有效探讨,以期能够为企业管理会计的提升提供有益参考。
数字经济 |
财政事业单位财务信息化建设预算绩效管理探究
[摘要]预算绩效管理作为财政事业单位内部重点工作内容,预算绩效管理水平的高低对于财政事业单位更好地发挥职能有着重大的影响。同时,信息化时代的高速发展,使得财政事业单位内部工作模式遇到了新的挑战,为了更好地提升工作水平,应当进一步强化信息化体系建设。文章针对信息化建设在财政事业单位内部推进的重要性及策略进行探讨,分析预算绩效管理工作落实过程中存在的问题,提出优化改善策略,旨在帮助财政事业单位提升经营
数字经济 |
数字化赋能下的头部内衣品牌发展
[摘要]在曼妮芬、Ubras、都市丽人、爱慕这些头部内衣品牌中,除Ubras外都是传统内衣品牌,都是从线下起家并随着电商的发展不断开辟线上渠道。而Ubras却完全是依托电商平台生长的品牌,骨子里拥有着互联网基因,其通过多种线上营销方式以及差异化打法,占据线上主场,从众多强势品牌中突围出来抢占线上电商行业排名第一,且发展势头仍然强劲。 [关键词]Ubras;直播;社交媒体;悦己经济 [DOI]1
数字经济 |
信息化背景下经济数学资源库建设研究
[摘要]在信息化教学技术不断发展的背景之下,越来越多的高校和教师都在思考如何利用网络技术来构建知识资源库,通过不断收集存储与教学相关的资料,进行高质量的课程设计,提升课堂教学的有效性。在经济数学的课程当中不仅要求学生掌握基础的数学运算知识,还要具备一定的经济融合意识,其中包含的抽象推理内容学习难度较大。文章介绍当前经济数学课程教学当中存在的不足,并详细讨论在信息化和网络技术的帮助之下如何有效构建教
数字经济 |
ERP系统在企业财务管理中的应用
[摘要]随着信息技术的飞速发展,企业的市场竞争日趋激烈,提升企业的运营效率,提高财务管理水平是当下企业保持竞争力的必要条件之一,企业科学、合理且高效地应用ERP系统,可以很好地将企业的业务流与财务流两大管理内容有机融合在一起,切实将企业各项信息资源相关数据应用到财务管理工作中去,不断增强企业管理水平,提升企业运营效率。基于此,笔者将以ERP系统应用到企业财务管理工作的重要性为切入点,从财务管理工作
数字经济 |
大数据时代下IT企业财务管理的新发展
[摘要]大数据时代对于各个行业的工作模式都有很大的改变,企业财务管理也面临着重大的变革,加强企业财务管理,对企业的财务数据进行挖掘和分析,使得财务管理的效率得以提升,财务数据的真实性得以保证,对企业的发展是非常有利的。迎合时代的发展,IT企业在发展过程中,为了提升自身竞争力,应不断创新,提升财务管理效率。文章对大数据的概念进行分析,结合IT企业财务管理的特点,提出大数据时代IT企业财务管理的可持续
数字经济 |
大数据时代企业会计信息化风险和防范对策研究
[摘要]大数据时代的到来,提升了会计信息化工作的质量与成效,同时也降低了时间成本和金钱成本,推动了企业的现代化发展。由于诸多方面因素产生的影响,致使企业会计信息方面出现很多风险问题,要求相关工作者整合企业实际情况制定切实有效的举措,规避会计风险等的出现,确保会计信息化的创新发展,强化提升企业在市场竞争当中的优势与地位。 [关键词]大数据时代;企业;会计信息化 [DOI]10.13939/j.c