期刊详情
查看往期
期刊目录
2021年22期
前沿理论 |
虚拟经济与金融危机
[摘 要]在市场经济高度发展的背景下,虚拟经济开始出现。且随着经济全球化发展进程的加快,金融自由化趋势日益明显,再加上受到自身特征的影响,所以虚拟经济与其他经济运行方式有所不同,有其独特之处。但是如果虚拟经济与实物经济相脱离,极度碰撞,就会有经济泡沫形成,进而导致金融危机的发生。文章简要介绍了虚拟经济及其作用,分析了虚拟经济与金融危机,从虚拟经济层面制定出针对性有效的金融危机防范政策,以供参考。
前沿理论 |
中国经济增长历程与增长路径比较初探
[摘 要]中国属于后起发展中国家,若想实现长期经济不断增长,需要制定和自身实际条件相符的发展战略,并不断优化和改善自身的增长条件。作为发展中大国,中国在经历了经济快速增长后,所面临的国内外环境和拥有的增长条件都出现了一些改变,传统增长战略理念与路径已经逐渐显露出一些问题,很难满足我国经济持续增长需求。文章针对中国经济增长历程与增长路径比较进行深入分析。 [关键词]中国经济;经济增长;增长路径
前沿理论 |
“互联网+”时代下的国际贸易创新研究
[摘 要]创新是第一生产力,在“互联网+”时代背景下,我国任何行业的建设发展都必须注重创新改革工作。互联网技术的创新变革给我国的国际贸易发展不仅带来了各种挑战,也提供了众多发展机遇。因此,我国国际贸易要结合实践工作中存在的各项问题,及时采取相关有效解决措施,创新完善国际贸易发展途径,确保能够推动我国的国际贸易在“互联网+”背景下展现出新的生命力和饱满活力。文章将进一步对“互联网+”时代下的国际贸易
前沿理论 |
电子商务影响我国未来市场营销方式的机制
[摘 要]随着我国网络技术的不断进步,电子商务在行业中的竞争优势也越来越突出,各种先进的网络技术手段为电子商务的发展带来了新的机遇。社会的各行各业受到电子商务的影响,也开始逐渐转变传统的消费管理模式和理念,这一转变为我国的经济发展起着重要的推动作用,甚至大大改变了企业的营销环境。尤其是在如此激烈的市场竞争环境下,企业想要得到进一步的发展,就必须从自身出发进行突破,转变传统的产品营销方式,通过新技术
前沿理论 |
加拿大农产品营销对中国农业经营的启示
[摘 要]文章以调查研究为基础,通过对加拿大农业经济组织的实地考察和访谈,收集基础信息、掌握一手资料,总结了加拿大农产品营销的影响因素;将这些影响因素与中国农业生产和经营的实际情况进行对比研究,分析加拿大与中国的不同之处,并提出对中国农业经营的启示。 [关键词]农产品;营销理念;农业经营;土地资源 [DOI]10.13939/j.cnki.zgsc.2021.22.009 1 前言 在布鲁
前沿理论 |
中国实业投资率下降之谜:经济金融化视角
[摘 要]近年来,我国实业的投资率呈现出不断下降的趋势,对于国民经济的发展产生明显的影响,相对宽松的政策环境与激励措施未能合理地优化现阶段的投资状况,其下降的原因始终影响着经济繁荣。基于此,文章从经济金融化视角开展分析,探索中国实业投资率降低的原因,主要包括实体经济资金分配、资本的生存规则、相关的政策措施、实体经济风险等方面,针对性地提出合理的发展策略,以供参考。 [关键词]中国实业;投资率;经
前沿理论 |
“新冷战”下上海离岸贸易的再起航
[摘 要]作为一种新型的国际贸易形式,离岸贸易已经成为国际贸易中的重要组成部分。文章旨在在“新冷站”背景之下,分析上海发展离岸贸易的原因及优势,并对所存在的问题,综合比较世界其他发达国家和地区的做法,提出深入发展离岸贸易的一些建议。 [关键词]离岸贸易;国际贸易中心;“新冷战” [DOI]10.13939/j.cnki.zgsc.2021.22.013 1 引言 2020年7月下旬,针对当
前沿理论 |
基于LSTM模型的中国CO2排放量预测影响因素分析
[摘 要]文章构建了基于LSTM的CO2排放量预测模型,利用中国1978—2016年的数据进行实证检验。为研究影响CO2排放量因素中的科技进步、产业结构及能源结构因素的组合效应,通过设定7种情景预测了2017—2030年的中国CO2排放量,并计算了2020年和2030年较2005年碳排放强度的降幅。结果表明:科技进步、产业结构和能源结构因素的变动能够大幅影响CO2的排放,三种因素组合减排的效果存在
区域与城市经济 |
“一带一路”倡议对陕西经济的带动作用
[摘 要]陕西省作为“一带一路”倡议实施的重要省份,近年来其经济不断实现新的发展突破,“一带一路”倡议对陕西经济发展的带动作用愈加明显。在未来,陕西经济将会在“一带一路”倡议的带动下呈现出更好的发展态势,而陕西也要制定和实施必要的措施紧跟“一带一路”倡议,以实现更好的发展。文章主要对“一带一路”倡议对陕西经济的带动作用进行研究,并提出相应的对策建议,以全面促进陕西经济的健康持续发展。 [关键词]
区域与城市经济 |
新时期内蒙古产业工人能力与区域经济发展关系研究
[摘 要]新时期背景下,促进建立产业工人能力与区域经济发展之间良性关系,成为一项重大的社会和经济课题。文章以内蒙古区域经济发展现状为蓝本,重点从产业工人群体特点、产业工人能力素质以及新时期产业工人能力与区域经济发展的关系等方面进行简要分析,探讨如何实现新时期产业工人能力与区域经济发展关系的互促共进。 [关键词]新时期;产业工人;转型升级;区域经济 [DOI]10.13939/j.cnki.zg
区域与城市经济 |
青州市乡村旅游客源市场及成果效益分析
[摘 要]随着我国经济近些年的逐步发展,乡村旅游已经成为新型的旅游方式受到我国民众的欢迎。目前我国正处于经济发展的转型时期,提高旅游服务质量是当今旅游行业的关键。青州市作为我国乡村旅游市场发展的佼佼者,依赖其丰富的文化旅游资源,打造出属于自己的乡村旅游新模式,得到全国旅游行业的瞩目。然而在长期的发展过程中,青州乡村旅游产品也逐渐面临着产品单一化,服务商业化等种种问题。文章利用充分的实地调研数据,从
区域与城市经济 |
乡村振兴与脱贫攻坚的有效衔接研究
[摘 要]“乡村振兴”和“脱贫攻坚”两项战略是我党、我国为实现“两个一百年”的奋斗目标,以及未来全面建成小康社会而专门制定的国家战略性决策,处理好二者之间的有效衔接意义重大。当前,扶贫攻坚战正处于决胜阶段,农村振兴发展又处在“三年大进步”的关键之年,两项战略能否有效对接,关系到我国未来乡村能否实现振兴,百姓生活是否可以有效改善。做好扶贫攻坚与农村振兴的有效结合,应该明确二者之间的深刻内涵和逻辑关系
区域与城市经济 |
农村土地经营权流转存在的问题及解决对策
[摘 要]土地是不可再生的重要资源,是农民赖以生存的基础,也是解决我们人类生活温饱的关键,但是由于我国人口众多,土地总量不足,所以人均拥有土地面积十分稀少。加上我国目前人口仍然处在不断地持续增长的过程中,土地承受的压力也显得越来越大。充分高效利用有限的土地资源,缓解高度紧张的人地矛盾,是目前国家一直致力于解决的问题。如何解决这一问题已成为保障国民经济可持续发展的关键。 [关键词]农村;土地经营权
区域与城市经济 |
探析城市管理面临的现实困境及解决措施
[摘 要]城市管理综合执法部门是对城市市容市貌、环境卫生进行监察管理的机构,肩负着对城市市政管理、园林绿化、供水供热等工作进行管理的重要职责,承担城市行政执法、公用事业管理等方面的职能。在城市中,作为提升城市形象、改善城市居民生活环境的一个基础条件和重要保障,其管理水平直接对城市居民的生活质量造成影响。 [关键词]城市管理;行政执法;城市化 [DOI]10.13939/j.cnki.zgsc.
财政与金融 |
中国版央行数字货币对商业银行影响分析
[摘 要]随着我国科学技术的发展和经济水平的不断提升,数字货币是科技和金融相互融合的新型产物,为人们的生活带来极大的便利,使得交易的即时性大大增强,中国央行数字货币的快速推进对金融行业的发展产生重要的影响,在民众的信用体系构建、应对金融风险、提高政府权威、改善就业形势等过程中都有着巨大的作用,数字货币的产生也会逐渐改变人们的金融观念和生活支付方式,使银行的各项业务工作量大大降低,银行的发展运营过程
财政与金融 |
互联网金融时代商业银行网点转型研究
[摘 要]随着互联网技术的突飞猛进,传统商业银行的经营也受到了冲击,更多的年轻群体选择方便快捷的线上支付,商业银行线下的支付中介地位受到了撼动,这对商业银行既是挑战,也是机遇。只有把握好时机,才能使商业银行在市场竞争中具有优势,文章就互联网金融背景下商业银行网点转型做出研究,以提升商业银行的竞争能力。 [关键词]互联网;金融时代;商业银行;网点转型 [DOI]10.13939/j.cnki.z
财政与金融 |
论第三方市场中的契约与交易费用
[摘 要]随着近代中国农村自然经济的瓦解,原有的家庭经济单元融入市场,参与社会分工。市场组织的专业化意味着需要进行更多专用性资产的投入,这使买卖双方都处于获取市场红利和避免对方机会主义行为的两难之中。牙行通过提供居间保障和补偿这一双重机制,有效降低了缔约双方的交易费用,缓解了因契约不完全导致的紧张关系,进而推动了农产品的商品化。在棉花市场,花行通过提供信用保障、公平计量、物流和融资等服务,增强了买
财政与金融 |
论金融资产的确认、计量存在的问题及改进措施
[摘 要]根据企业的会计准则对金融工具的属性详细地进行了划分,不难发现金融资产在处理具体会计项目上存在显著差异。文章针对各项金融资产的计量、确认方式做比较,通过对产生差异的原因进行分析,提出合理的金融类资产会计处理解决方案。 [关键词]公允价值;金融资产;金融资产 [DOI]10.13939/j.cnki.zgsc.2021.22.035 1 金融资产差异比较 自《企业会计准则第22号——
财政与金融 |
“证券投资学”设计研究探讨
[摘 要]各大高校经管专业的学生开设“证券投资学”课程,通过模拟教学法使学生在学习理论知识的同时又有了实战经验。文章运用了比较分析法和实地调研法,发现了各大高校“证券投资学”实训的不足,尽管之前的模拟炒股让学生有了些许实战经验,但是学生无法深切地体会到投资的心态变化,无法感受到,毕竟用的只是虚拟货币不涉及自己的经济利益。文章通过小额权证交易教学来实现证券模拟交易实训。 [关键词]课程设计;模拟炒
财政与金融 |
新形势下国有企业做好社会保险工作的措施
[摘 要]随着我国改革开放政策的深入实施,社会经济快速发展,社会保险作为人们热点关注的社会问题,直接影响着社会的和谐稳定,健全完善的社会保险工作能够反映出社会进步趋势,促进企业向着健康、和谐方向不断前进,给予劳动者身心健康保障以及安定的经济生活保障。文章从国有企业视角出发,概述了国有企业做好社会保险工作的重要意义,结合对新形势下目前国有企业社会保险工作存在的问题进行分析,探究了新形势下国有企业做好
产业经济 |
化石能源对我国碳交易价格的影响研究
[摘 要]化石能源的高度消费是造成碳排放的根本原因,因此化石能源的价格变动是影响碳交易价格的关键因素。而目前我国碳排放权交易的发展空间非常大,同时碳交易价格也成为了全社会关注的问题。因此,文章从经济学角度出发,从理论层面剖析化石能源价格变化对碳交易价格的影响路径及影响过程。 [关键词]化石能源;碳交易价格;收入效应;替代效应 [DOI]10.13939/j.cnki.zgsc.2021.22.
产业经济 |
新时期中非石化行业拓展合作的机遇分析及对策建议
[摘 要]随着经济的发展,中国和非洲国家在石化行业的拓展合作迎来机遇期。通过分析发现中非石化行业的合作有坚实的基础和巨大的拓展空间,世界经济发展新格局和疫情时期经济波动又为中非石化行业拓展合作带来内外部机遇和驱动力,从而在拓宽贸易渠道、改善社会环境、培育竞争优势和创新合作渠道等方面为新时期下中非石化行业合作共赢提出对策建议。 [关键词]中非合作;石化行业;机遇分析;拓展合作 [DOI]10.1
产业经济 |
黑龙江省产业结构优化问题研究
[摘 要]文章首先利用多个指标对产业结构合理化和高度化进行测量,分析了黑龙江省产业结构现状;随后剖析了黑龙江省产业结构存在的问题:产业同质化严重、技术创新能力不足、产业投资结构不合理;最后针对存在的问题提出了供给侧结构性改革、加大金融对产业升级的支持、区域产业协同发展等政策建议。 [关键词]产业结构升级;产业投资;科技创新;供给侧结构性改革 [DOI]10.13939/j.cnki.zgsc.
产业经济 |
休闲农业与乡村文化旅游发展模式初探
[摘 要]在城镇化建设加速的背景下,我国农业耕地面积呈现出逐年下降的趋势,随着城市居民生活质量的不断提升,休闲农业与乡村文化旅游的概念应运而生。随着休闲农业与乡村旅游逐渐成为热点,其发展模式也较前几年发生了变化。从之前的只专注于景观与景点的美观设计,到如今结合当地的传统农业发展特色,逐渐形成了以现代化休闲农业为主体的乡村文化旅游模式。文章主要分析了休闲农业与乡村文化旅游市场的发展现状和特征,提出了
产业经济 |
新媒体平台农产品电商模式发展的分析
[摘 要]文章主要针对新媒体平台农产品电商模式发展展开深入研究,结合现有农产品电商发展模式,阐述了农产品电商发展存在的问题,如农产品标准化程度低、消费者缺少农产品网购的习惯、农产品企业缺乏品牌的建设、缺乏农产品电商人才,然后又提出了几点切实可行的发展措施,如提高电商运营高品质农产品的比例、利用大型网购节来引流农产品店铺、重构农产品电商模式、提高农产品运营意识、各地区积极培训农产品电商技能、推进消费
产业经济 |
基于移动互联构建智能商业体系的探究
[摘 要]文章以职能商业体系的概念和内容为切入点,展开具体分析,并以此为依据,提出创建终端、实施数据管理、创建技术平台等几方面重要内容。企业要想长远发展,就要在保证经济效益稳步提升的同时,从管理机制、人员团队、信息技术创新等多个方面进行创新,在深入挖掘商业体系价值的同时,做好技术应用以及监管工作。在移动互联网发展水平逐步提升的背景下,智能商业体系也在逐步完善,将新型的移动通信技术与传统互联网进行融
产业经济 |
制造业成本管理问题以及对策研究
[摘 要]随着经济全球化的快速发展,企业之间的竞争愈演愈烈,面对如此激烈的社会大环境,我国传统制造业必须进行转型和升级。企业在进行正常的生产经营中,特别容易受到内外部各个因素的影响,其中,成本问题需要大多数企业重点关注,由于成本管理不善而制约企业发展的情况屡屡出现。基于文章从成本管理的内涵出发,分析如今制造业对于成本管理的研究的必要性,以及ERP系统对于制造业的成本管理的重要作用,找出目前制造业出
企业管理 |
管理层权力、市场化进程与高管薪酬粘性
[摘 要]文章从市场化进程这一外部视角,来分析管理层权力与高管薪酬粘性间的影响关系。研究发现市场化进程可以抑制管理层权力对高管薪酬粘性的正向影响,提高薪酬契约有效性,并提出企业应逐步完善高管薪酬契约机制和完善外部制度环境、相关建议。 [关键词]管理层权力;高管薪酬粘性;市场化进程 [DOI]10.13939/j.cnki.zgsc.2021.22.055 1 前言 目前大部分上市公司为削弱
企业管理 |
“互联网+O2O”背景下实体超市转型研究
[摘 要]文章以日本大型零售企业伊藤洋华堂为研究对象,探讨“互联网+O2O”背景下实体超市转型问题。在京东、淘宝等大型电商推动的网上购物冲击下,实体零售店经营举步维艰,业绩惨淡。同时,电商也面临着业绩增长缓慢,需要探索新的模式等问题。于是,线上线下融合成为一种趋势。通过对伊藤洋华堂在华实体超市转型对策的分析,发现其在场景式营销体验、基于数据分析之上的人性化营销等方面的线上线下融合都有其独到之处,对
企业管理 |
论企业并购财务整合效应实现路径
[摘 要]在企业经营发展中,市场竞争不断加剧,如果企业不具备较强的竞争优势,必将遭受社会的淘汰。而并购方式能够扩大企业规模,给企业创造更多利益,对促进企业发展有着重要意义。但是,在并购过程中,如果没有对被并购企业资产、信誉等情况深入调查,将会让企业遭受严重危机,影响其发展,基于此,企业对并购提出更高标准,而并购活动和财务整合效应之间有着密切联系,财务整合效应成为企业并购活动有序进行的核心要素。在企
企业管理 |
财务分析如何有效为中小企业经营决策提供参考的探讨
[摘 要]目前我国有4300多万家中小企业,占企业总数的99.3%,是支撑我国国民经济的重要支柱。然而,中小企业一直处在夹缝中生存,发展颇为艰难,这里面既有中小企业自身的原因,也有国家政策方面的原因,面对这种形势,着重从财务分析角度为经营者决策做好参考和预测。文章通过对财务分析中普遍存在的问题进行分析,提出解决的措施和建议,帮助中小企业认清自身的优势、劣势,积极寻找对策,促进自身又好又快发展。
企业管理 |
企业成本核算与管控问题及对策探讨
[摘 要]随着社会经济高速发展,企业间的竞争不断加剧,在复杂的市场经济面前,要实现可持续发展,在竞争中处于不败之地,就必须增加收入、降低成本,将成本核算管理作为企业经营管理的重要工作。成本核算是否准确,直接影响着企业的各项经营指标,有效做好成本控制能大幅提升企业的盈利能力和市场竞争力。随着市场竞争的加剧,传统的企业成本核算管理方式已经不适应企业先进的管理模式,因此,企业需要引进先进的管理经验,采用
企业管理 |
企业员工高效能工作存在的问题与解决对策
[摘 要]企业员工如何高效能地工作并与其他员工合作是每个企业都十分头疼的问题,在培养员工时缺乏一定的方向与技巧,小组结合史蒂芬·柯维先生所著《高效能人士的七个习惯》一书以及各学者研究出的论文当中整理出学术理论方法,并与合作企业共同探究总结出最适合西安市民营企业员工高效能工作的培养方案。目前西安市民营企业员工高效能工作存在的问题有:员工将过多的精力放在了关注圈而非影响圈;员工缺乏双赢思维;组织内缺乏
企业管理 |
对企业融资风险控制的探讨
[摘 要]企业的市场价值主要体现在其自有资产及债务价值两方面,而企业生产效益的最大化也可理解为企业股票价值的最大化。因此为促使企业更好地适应新经济体制,在同行业竞争者中立于不败之地,管理人员就应将当前的发展着力点放在企业融资风险性的深入分析及研究上,结合市场经济发展特征以及规律,探索出一条推进企业可持续发展进程的融资路径。文章针对企业的融资风险管控等问题,首先简要概述了融资风险的含义及其特征,进而
企业管理 |
经济新常态下对现代企业融资相关问题的思考
[摘 要]在国家实力迅猛发展的过程中,我国已经进入经济新常态时期。在经济新常态下,国内各方面经济的发展虽处于稳步发展的过程中,但中间也有一些问题出现。目前每个企业都有一个共同棘手的问题,即融资问题。文章从我国目前的经济形式入手,提出几点关于国内企业融资难的问题,并提出了相应的建议。 [关键词]经济新常态;现代企业;企业融资 [DOI]10.13939/j.cnki.zgsc.2021.22.0
企业管理 |
企业战略转型中财务共享服务模式的探讨
[摘 要]在信息化的发展推动下,财务共享服务将成为企业财务管理新模式,其使得财务管理工作更加完善,是企业发展中重要的无形资产,对企业的生产、运营有着不可或缺的作用。当前,此财务管理新模式得到了许多大型企业的广泛应用。因此,需要加强对企业财务共享服务的认识,进而推动企业健康长足发展。文章首先阐述了电信企业实行财务共享服务模式的优点,之后分析了电信企业实行财务共享服务模式过程中存在的问题,最后提出了切
企业管理 |
谈战略管理视角下的内部控制审计
[摘 要]随着企业不断参与到市场金融竞争中去,必然要进行相应的战略管理,战略管理是企业发展到一定规模后的必然选择,是企业调整自身以适应环境的战略布局与资源分配,进行企业价值的提升与规避风险的选择。在战略管理视角下的企业内部控制审计是作为企业的一个重要管理方式出现的,内部控制审计必须要考虑企业的总体战略与规避风险的导向,对于企业管理者的决策是否正确起着重要的作用。为此,文章以战略管理为宏观视角探讨了
企业管理 |
企业业财融合相关问题分析与对策
[摘 要]财务管理水平可以通过业财融合来进行一定的提升,企业管理中“一体化”的管理理念也可以通过业财融合来有效贯彻。实施业财融合可以更合理地整顿企业资源,以达成企业经营管理的目标。只是现代企业在开展业财融合的过程中,不论是思想方面还是做法方面,都存在着各种各样的问题。因此,开展业财融合就需要有一个完善的分析过程,要找到问题发生的关键,并加以解决。同时,良好的经营管理环境是开展业财融合必不可少的条件
企业管理 |
药企的内部控制及风险管理
[摘 要]近年来,我国对于医疗体制改革出台了相关政策文件,药企已经成为推动我国医疗改革的重要保障,在提供医疗质量高、价格公平方面发挥着重要作用。药企虽然是营利性组织,但它还担负着一定的公益性责任,这就造成其在生产经营过程中将存在一定的经营风险,特别是医疗器具、药品种类等方面的复杂性,使得药企在生产经营中存在一定的风险,药企需要通过建立内部控制不断强化风险防范能力,促使其经营目标与社会责任的实现。
企业管理 |
“互联网+”市场监督管理的相关思考浅谈
[摘 要]随着科技的进步、人们生活水平的提高,互联网作为新时代背景下的产物,给人们的学习和生活带来了极大的便利。尤其在现代网络通信技术、大数据技术、云计算平台的广泛应用下,各行各业都逐渐实现了信息化办公。同时,获取信息数据的渠道越来越宽,其数据信息的分析能力也得到大幅提升,这对市场监督管理工作带来了巨大的挑战。“互联网+”市场监督管理模式在近几年得到了快速的发展,其主要目的是应对我国市场监督管理的
企业管理 |
新医改背景下公立医院绩效管理模式的研究
[摘 要]随着医疗事业的不断发展,公立医院的改革也在不断深化,医院都在根据自身的实际情况来完善相应的绩效管理制度。在新医改的背景下,医院需要根据自身的实际情况来制定正确的绩效管理模式,这样才能够更好地推动医院稳定向前发展,让医院的各项工作都能够稳定进行,更好地为人民服务。 [关键词]新医改;公立医院;绩效管理 [DOI]10.13939/j.cnki.zgsc.2021.22.081 1 新
企业管理 |
物业服务企业和小区业主建立和谐共赢关系初探
[摘 要]在物业管理领域里,“如何处理好物业服务企业与业主的关系”,是一个永恒的话题,之所以说它是“永恒”,是因为从20世纪80年代物业管理服务在我国兴起到现在的四十几年里关于这个话题的讨论从来就没有停止过,而且随着物业管理的发展也不可能停止。物业服务企业是物业服务的供给者,业主是物业服务的需求者,这两个主体时而统一,时而对立,文章针对物业服务企业与住宅小区业主,试从几个方面进行探讨,增加物业服务
企业管理 |
档案管理模式改革在医院档案管理中的应用观察
[摘 要]随着科学技术发展水平的提升,智能化档案管理模式在各个行业都有了深入应用。信息化档案管理模式,在医院档案管理中的应用观察可以体现信息化技术的应用意义,档案管理工作对整体工作要求较高,技术工作人员对电子管理模式的研究时间较短,档案管理者缺乏专业的工作能力,难以开展科学的电子信息管理工作。因此,医院档案管理者应当完善档案管理体系,通过研究相关内容进行管理方式的改革工作,提升电子化管理模式的应用
企业管理 |
知识管理技术在档案馆的实施方案分析
[摘 要]对档案馆管理工作进行分析,总结知识管理技术在其中的运用价值。认识到档案馆工作中存在的问题,旨在通过各项影响因素的分析,构建完善性的档案馆知识管理技术使用方案,全面提高档案馆的工作执行效率,为行业的智能化发展提供参考。 [关键词]知识管理;档案馆;信息资源 [DOI]10.13939/j.cnki.zgsc.2021.22.087 1 前言 在网络信息技术发展中,为了提高档案馆工作
企业管理 |
高职院校共建共治共育的后勤服务模式实践探索
[摘 要]梳理国内外高校在后勤服务管理的成果,提出服务育人组织基础、规范机制、智能平台和专业团队四个实践维度,运用柯布—道格拉斯拓展模型分析共建共治共育行为策略,构建共建共治共育实践保障。 [关键词]共建共治共育;行为选择;后勤管理;服务育人 [DOI]10.13939/j.cnki.zgsc.2021.22.089 1 国内外研究状况 近几年来,国内高校后勤管理实行由传统的“行政模式”向
企业管理 |
浅谈金属加工企业日常工作中的“安全管理”
[摘 要]安全作为企业发展的起源,也是企业经营发展的重要保障。对于金属加工企业而言,为了使企业长远稳定发展,需要重视日常工作中的“安全管理”,将安全管理渗透到金属加工企业各个环节当中,强化工作者的安全意识,并在实践行动中落实安全。金属加工企业只有在日常工作中把安全管理渗透于工作细节、体系当中,才能有效发挥安全管理的促进作用,确保每一位工作者在实际工作中规范自身的行为与意识,提高金属加工企业的发展能
企业管理 |
基层人民银行安全保卫工作存在问题及解决对策
[摘 要]随着地方金融改革发展的不断深入和社会治安形势的日趋复杂,基层央行安全保卫工作显得愈加重要。如何强化基层央行安全保卫工作,建立起安全、稳定、和谐、长效的工作机制,已是摆在当前的一个重要课题。文章主要从基层人民银行保卫人员现状、安防系统建设等方面简要论述了基层人民银行安全保卫工作存在的若干问题,分析原因并提出对策和建议。 [关键词]人民银行;安全保卫;队伍建设;技防建设 [DOI]10.
市场营销 |
网络经济背景下电子商务企业市场营销模式研究
[摘 要]受到互联网发展的影响,相比较于传统的购物方式,现阶段大多数的消费者都会选择互联网购物的方式来满足自身的消费需求,使得互联网的交易额也在逐渐增长,从而对传统行业的经营和发展产生了一定的影响。在这种情况下,电商的数量也在逐渐增多,同时也带来了一定的问题,这些问题的出现可能会对电子商务企业的口碑等造成严重的影响,从而对互联网交易的发展产生不利的影响。事实上,大多数企业已逐渐意识到发展期间出现的
市场营销 |
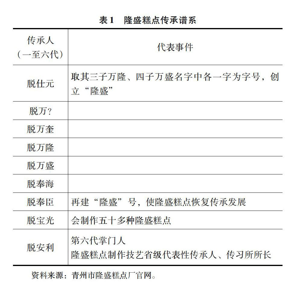
山东老字号品牌的传承与创新
[摘 要]《益都县商业志》记载,青州有关糕点制作的技艺在18世纪时已经成熟了。在青州,隆盛糕点是清真糕点的典型代表,其传承人严格按照回族的宗教习惯,通过传统的纯手工工艺制作,经过一百多年的传承、发展,凝聚了六代传人的智慧和经验,具有浓郁的历史积淀、民族风范和地域特色。隆盛糕点体现的不仅是隆盛家族的荣誉,更是中国传统糕点的代表和精华。 [关键词]山东老字号品牌;隆盛糕点;传承;创新 [DOI]1
市场营销 |
论财产保险市场营销机制的创新
[摘 要]目前国内财产保险公司的业务范围狭窄化呈现出日益普遍化的趋势,而经营业务范围的狭窄会在一定程度上导致经营业务种类的减少,从而影响财产保险市场的发展,一方面不利于财产保险公司的发展,另一方面会导致财产保险市场的发展逐渐萎缩,长此以往,不利于整个财产保险行业的提升,财产保险公司亟须寻求可行性的发展策略,对财产保险市场的营销机制进行创新。 [关键词]财产保险;市场营销;机制;创新 [DOI]
市场营销 |
浅谈工商管理中的电子商务与市场营销
[摘 要]随着科学技术的不断发展,现代企业的工商管理也逐步引入了信息技术,开始尝试使用电子商务往来的方式进行日常的交易,使得市场营销与电子商务进行了有机的融合,这种新型的商务发展手段与传统的营销理念及模式较为不同,能够使未来的市场竞争更具活力,也能够使有关企业在竞争压力不断加剧的情况下寻求自我突破。文章将对工商管理中的电子商务与市场营销进行更加深入的研究与分析。 [关键词]工商管理;电子商务;市
市场营销 |
大学生二手书店可行性分析研究
[摘 要]近几年,随着社会的发展,节约资源、绿色环保等意识不断增强,创办一个以大学生为主要消费者,以节约资源、低价流通为宗旨的二手书店具有重要的社会意义。目前市场上尚无专业的二手书籍流通平台,大部分校内学生往往是通过自发转让等途径实现二手书的循环使用,但存在规模小、效率低、风险高等弊端。因此,文章以作者所在单位为例,并结合时下,从消费主体、经营环境、经营模式等方面分析开设二手书籍流通平台——校园书
市场营销 |
以奢侈品战略为例论述需求是设计灵感的来源
[摘 要]从2019年奥美中国发布的奢侈品消费调研白皮书《让奢侈品牌更有意义》所提出的六种消费价值观入手,以奢侈品牌具体的营销战略为例,具体分析了从“身份的标志”到“自我的标志”“秀财富”到“秀才华”“高冷心态”到“陪伴心态”“稀缺 ”到“稀有”“终身成就”到“终生纳新”和“线下”到“全渠道客户体验”六大游戏规则的改变,论述需求是设计灵感的来源,为中国本土奢侈品牌提供一定参考价值和借鉴意义。 [
人力资源 |
企业人力资源管理效能提升策略探析
[摘 要]随着市场经济的不断发展,企业之间的竞争更加激烈,人力资源管理在企业竞争中开始越来越受重视,成为企业竞争的一个重要筹码。人力资源的优劣与企业的发展走向息息相关,而在现阶段企业的人力资源管理现状中存在一些问题,要提高企业的经营效率,必须保障人力资源的质量与效能,才能使企业的核心竞争力处于优势地位,才能在激烈的市场竞争中获得一席之地。文章首先对企业人力资源管理现状进行概述,根据现状描述总结出企
人力资源 |
薪酬激励机制在医院人力资源管理中的作用
[摘 要]薪酬激励是一种常见的人力资源管理手段,在激励职工以及提高职工工作能力等方面有着很大优势,想要提高自身竞争实力,势必要完善薪酬激励,并将其融入人力资源管理中,使其能够充分发挥人力资源管理作用,进而为推动医院发展提供更多的活力。基于此,文章以人力资源管理现状为主,浅谈了薪酬激励机制在人力资源管理中的作用,并提出了完善薪酬激励机制的作用。 [关键词]薪酬激励机制;人力资源管理;核心竞争力
人力资源 |
信息化时代工作与生活平衡研究——虚拟人力资源开发视角
[摘 要]受新冠肺炎疫情影响,信息化时代背景下工作与生活的边界更加趋于模糊,工作场所信息技术的发展使得工作—生活平衡变得更难以实现。文章旨在在明晰信息技术对工作与生活边界影响机理的基础上,开展虚拟人力资源开发视角下的工作—生活平衡分析,据此针对虚拟人力资源开发的多个主体提出建议,以创造和实施有影响的虚拟人力资源开发干预,以期实现工作—生活平衡。 [关键词]信息技术;工作—生活平衡;工作与生活边界
人力资源 |
时尚管理人才特质分析
[摘 要]基于我国时尚产业蓬勃发展的背景,文章选择时尚管理从业人员作为研究对象。通过时尚专业素养、人格倾向和思维风格三个方面来阐述时尚管理人才特质,分析结果表明适应市场环境的时尚管理人才应具备时尚专业素质、外倾型人格以及多元复合型思维风格。 [关键词]人格倾向;思维风格;时尚专业素养 [DOI]10.13939/j.cnki.zgsc.2021.22.113 1 前言 20世纪90年代在我
人力资源 |
煤炭企业人力资源成本控制及管理措施分析
[摘 要]煤炭资源一直是我国能源结构中的重要组成部分,但2015年煤炭市场出现萧条,上市煤企也大量出现亏损,加之2016年“十三五”规划的开始,煤炭企业未来经营发展将面临极大的压力。煤炭资源一直是我国最重要的能源之一,在推动我国国民经济和能源工业发展上,一直占据着不可或缺的重要地位。在目前来看,国内外学者一直在不断地研究煤炭企业人力资源成本核算的问题,对于这方面的研究人数越来越多,人力资源成本核算
人力资源 |
“互联网+人才”下国企人力资源管理的路径探究
[摘 要]当前国有企业的人力资源管理在企业发展的过程中占据十分重要的地位,能够帮助企业稳定在市场竞争中的地位。然而,随着我国社会主义经济改革进入攻坚期和深水区,市场竞争日益激烈。国有企业需要寻找新的突破口,通过加强人力资源管理来促进企业的不断创新和转型,适应当前市场经济,顺应新常态的经济格局。将“互联网+人才”的理念融入人力资源管理的过程中,充分发挥互联网的优势。然而,当前我国国有企业在人力资源管
人力资源 |
探析机关事业单位改革人力资源管理的薄弱点以及改进建议
[摘 要]作为提供公共服务的重要载体,机关事业单位的工作效率和效果直接影响大众的生活,激活机关事业单位员工人力资源价值,优化人员配置,改善人力资源管理上的问题,是机关事业单位当前需要重点关注的方向,应大力投入切实强化人员队伍建设,为单位整体绩效表现提供坚实基础。文章从当前机关事业单位人力资源管理现状问题出发,对推进人力资源管理改革的重要性和薄弱点进行分析论述,并提出几点优化人力资源改革效果的策略性
人力资源 |
大数据时代事业单位人力资源管理变革
[摘 要]人力资源管理是事业单位的一项重点工作,对于单位来讲,未来进步与其有着莫大的关联,在目前发展的大背景之下,理应持续强化单位管理水平,积极创新,完成单位管理手段的改进,使用此种方式可以更加高效地确保单位完成以后进步的实际目标。文章就大数据时代事业单位人力资源管理进行研究,最终给出可行的变革策略。 [关键词]大数据;事业单位;人力资源;管理变革 [DOI]10.13939/j.cnki.z
人力资源 |
优化事业单位人力资源管理的策略探讨
[摘 要]新时期,为了优化事业单位人力资源管理工作,作为工作人员,要重视结合事业单位人力资源工作实际,科学地制定更加完善的管理方案,从而进一步迎合时代发展,以保证事业单位人力资源管理效率。通过进一步实践分析,总结了优化事业单位人力资源管理工作的意义,探索了现阶段人力资源管理存在的问题,从而总结了事业单位人力资源管理措施,希望能为事业单位人力资源管理工作提供帮助。 [关键词]事业单位;人力资源管理
人力资源 |
PPP项目绩效考核体系的优化策略分析
[摘 要]PPP项目一般是指政府与社会民间资本合作共同展开某些大型项目的建设。在PPP项目建设过程中,项目绩效考核是确保项目实施的关键所在。目前来看,我国PPP项目建设过程中,项目绩效考核还存在很多问题,基于此,文章以问题思维为导向,首先结合当前我国PPP项目建设情况,对PPP项目绩效考核体系中存在的主要问题进行了分析,然后在此基础上提出优化的方法和建议,希望对完善PPP项目绩效考核体系有所帮助。
人力资源 |
论新时代行政事业单位人力资源管理创新
[摘 要]党的十九大以来,我国全面进入中国特色社会主义新时代,行政事业单位作为服务广大人民群众的重要机构,直接代表着国家和政府的形象,为更好地服务广大人民群众,在不忘初心和牢记使命的进程中,需要始终注重人力资源管理工作的开展。在习近平新时代背景下,人力资源已上升为为社会主义发展和经济不断发展提供所需的第一资源。新时代人力资源是新时代发展的主要动力源。为了更好地履行行政事业单位的职责和使命,必须加强
人力资源 |
基于新经济背景下人力资源经济管理创新研究
[摘 要]随着我国社会主义市场经济的快速发展,企业面对着巨大的竞争压力,人才是企业的核心竞争力,加强企业人力资源管理水平是促进企业发展的重要途径,传统的人事管理方式已经无法有效适应社会的进步,需要人力资源工作人员不断更新管理理念,创新工作方法,特别是人力资源经济管理方式上的创新,与企业经济利益的获得有重要联系,所以需要格外重视,人力资源工作是对企业人才的管理,人才的价值能否得到最大程度的发挥,企业
人力资源 |
大数据背景下经济统计专业人才培养模式创新探讨
[摘 要]近年来,由于大数据时代来临,促使社会大众对经济统计专业人才的综合能力提出全新的要求及标准,涉及数据分析、建模及整理等。高等院校是人才培养的摇篮及前沿阵地,而如何紧跟时代步伐,培养符合时代发展要求的复合型创新人才,得到越来越多从业人员的关注及重视。除全面分析经济统计专业人才培养现状外,无法脱离健全课程体系及革新教学模式的支持。因此,文章以大数据背景下经济统计专业人才培养为切入点,分析其现存
物流与供应链 |
供应链视角下贸易企业采购成本控制研究
[摘 要]随着我国社会主义市场经济和企业的健康稳定发展,贸易企业之间的市场竞争日趋激烈,利润空间不断压缩,采购成本控制成为企业降本增效十分重要的环节。贸易企业采购成本控制的关键在于合理控制影响成本水平的各项因素,并通过有效的方式对采购成本加以控制。文章以B贸易企业为典型案例,基于供应链视角,在分析贸易企业采购成本控制的重要性基础上,深入探讨了供应链视角下B企业采购成本控制现状和存在的问题,针对性地
物流与供应链 |
中小物流企业的市场营销途径与战略探究
[摘 要]进入21世纪,社会经济迅速发展,企业面临全新的发展环境,市场竞争日益激烈,加强对市场营销策略的研究,并推动营销策略的创新,是新形势下企业自身发展需要完成的重要工作。随着各地经济建设的逐步推进,地区间物流运输日益重要,而作为物流行业重要的组成部分,中小物流企业的建设和发展逐渐成为人们日益关注的话题。结合中小物流企业市场营销途径与战略的重要意义,在发现中小物流企业市场营销中的不足的同时,以此
物流与供应链 |
医药流通企业供应链金融解决方案研究
[摘 要]我国医药行业变革对医疗流通企业的销售收入、利润水平造成了较大的冲击,为了在医改政策下实现企业的可持续发展,更好地应对市场变化,需要对供应链金融机构引起重视,提出有助于医药流通企业发展的供应链金融解决方案。文章首先对供应链金融进行理论概述,然后阐述医药流通企业供应链金融解决策略,希望为相关人士提供有价值的参考。 [关键词]医药流通企业;供应链金融;融资模式 [DOI]10.13939/
物流与供应链 |
高职院校校企协同育人的探索与实践
[摘 要]促进校企合作,深化产教融合是提高职业教育人才培养质量的重要途径之一,有利于破解职业教育难题。广州铁路职业技术学院物流管理专业不断推进校企合作,打造校企命运共同体,探索双元育人模式,协同为地方经济社会发展和产业转型升级培养高素质技术技能型人才。 [关键词]物流管理专业;协同育人;企业文化 [DOI]10.13939/j.cnki.zgsc.2021.22.139 1 前言 《国家职
财税审计 |
大数据背景下企业管理会计发展面临的机遇和挑战
[摘 要]大数据技术对管理会计既带来了机遇也带来了挑战,大数据技术与管理会计的碰撞为企业的发展带来了新的可能。同时理论落后、财务安全、人才培养方面都对大数据与管理会计的结合提出了挑战。直面这些挑战,大数据技术的应用才会使管理会计的作用得到了充分的发挥,使企业获得良好的经济效益。 [关键词]大数据;管理会计;企业管理;人才培养 [DOI]10.13939/j.cnki.zgsc.2021.22.
财税审计 |
信息时代管理会计在企业中的应用研究
[摘 要]文章主要探究信息时代下管理会计在企业中的应用措施。研究过程中,以信息时代管理会计概述为切入点,分析管理会计概念及信息技术对该工作的影响,以此为研究基础,结合信息时代下企业应用管理会计存在的问题,提出解决对策,以期为相关工作者提供有益借鉴。 [关键词]企业;信息时代;管理会计 [DOI]10.13939/j.cnki.zgsc.2021.22.143 1 前言 随着互联网技术的发展
财税审计 |
论“互联网+”时代下的企业会计信息化发展
[摘 要]新时代下,中国企业的快速发展为市场经济增添了发展的活力。在我国,不同类型的企业都或多或少地为我国经济事业的发展做出了贡献。但是,据一些具体的数据表明,在部分企业发展的过程中存在着一些问题,并没有将企业的发展战略落到实处,比如会计工作的开展。造成这种问题的具体原因有许多,如企业会计管理方式落后、管理人员并没有对会计信息化管理提起重视、部分会计人员不能科学灵活地运用信息化模式开展具体的企业管
财税审计 |
企业财务报表分析在财务管理中的作用
[摘 要]在社会主义市场经济发展过程中,产业发展进入多元化发展阶段,为了能够切实提升企业在市场中的竞争力,必须重视财务管理工作。财务报表分析作为财务管理工作的重要组成部分,通过有效的财务报表分析,能够为完善企业财务管理奠定基础。文章首先对财务报表分析在财务管理中的作用进行分析,然后探讨当前财务报表分析作业中存在的弊端,最后提出企业财务报表分析在财务管理中的优化措施。 [关键词]财务报表分析;财务
财税审计 |
谈生产企业税务风险管理
[摘 要]随着我国税收体制改革的推进及企业经营多元化发展,企业面临的税务风险正在威胁着企业。作为以制造业为代表的生产企业,如何真正认清其在税务风险管理中的问题,并采取相应措施予以防范,是摆在我国生产企业面前亟待解决的问题。 [关键词]生产企业;税务风险;风险管理 [DOI]10.13939/j.cnki.zgsc.2021.22.149 1 生产企业税务风险具体表现 1.1 税收相关政策法
财税审计 |
财务风险防范视角下的企业内控管理探讨
[摘 要]经济新常态下,企业面临着越发复杂的财务风险,在经营管理中需要切实做好财务风险防范工作,建立起完善的内控管理机制,以更好地应对不断发展变化的财务风险问题。文章结合相关概念,从财务风险防范视角,对企业内控管理中存在的问题及应对措施进行了探讨,希望能够帮助企业更好地防范财务风险,提高内控水平。 [关键词]财务风险;内控管理;资本管理 [DOI]10.13939/j.cnki.zgsc.20
财税审计 |
国有企业内部控制问题探讨
[摘 要]内部控制是保障企业良好运行的重要工具,与企业的各个生产经营环节都紧密关联,有效的内部控制能够促使企业各个部门、各个岗位之间的高效配合,优化企业的资源配置效率,提高企业的生产效率和经营利润。由于我国企业推行内部控制制度的时间较晚,现阶段国内企业对内部控制的重视程度不够,导致企业的内部管理缺乏应有的约束力,影响企业的进一步发展。文章针对我国国有企业在内部控制管理上存在的问题进行探讨,希望能为
财税审计 |
基于价值创造观视角的企业财务管理研究
[摘 要]在企业管理中,财务管理具有重要的作用,尤其是对企业的稳定性有着重要影响。随着经济的不断发展,市场变化频率越来越高,在此基础上,为了确保企业稳定有效的发展,企业管理人员需要对管理方式不断地创新和优化。文章以价值观视角为切入点,详细地探讨企业管理问题,供企业财务人员参考使用。 [关键词]价值创造观;企业;财务管理 [DOI]10.13939/j.cnki.zgsc.2021.22.155
财税审计 |
对财务共享促进财务转型的探讨
[摘 要]随着市场经济快速发展,社会分工也更加精细,现代集团企业如雨后春笋般不断涌现,机构也复杂多样,企业的运营模式也发生着翻天覆地的变化。财务共享服务在我国部分企业中已经应用,企业通过构建财务共享服务中心,有助于实现企业财务管理工作可持续发展,实现最大化经济效益。文章在此背景下简要分析财务共享服务中心的概念和建设的必然性,并针对企业财务共享服务中心构建的重要意义进行简单概述,最后提出构建财务共享
财税审计 |
PPP项目的会计核算问题研究
[摘 要]在当下公共的项目建设,深入推进规模日益扩大的背景下,PPP模式的产生以及推广应用,使得公共项目的融资途径得到了极大程度的拓展。不过因为PPP项目的会计核算相对复杂,有关PPP项目范围界定缺少规范化要求,导致项目推广难度明显增加。所以在对PPP项目进行积极开发建设的过程,应该着重把握会计核算这一项目建设和未来发展的重点选用科学完善的会计核算方法,在会计核算的不同阶段确定出相应的核算策略,使
财税审计 |
对制造业财务管理中的成本控制探讨
[摘 要]对于制造业企业而言,面对激烈的市场竞争环境,也要不断采取有效的措施强化成本控制,以此才能更好地优化资源配置,进而帮助自身实现最大的经济效益。文章围绕制造业财务管理中的成本控制工作进行研究,首先阐释了该项工作实施的意义,然后分析了目前制造业在财务管理成本控制工作实施过程中存在的问题,最后提出了相关的对策,以供参考。 [关键词]制造业;财务管理;成本控制 [DOI]10.13939/j.
财税审计 |
论财务视角下行政事业单位内控制度建设的必要性及构建
[摘 要]行政事业单位在我国的主要任务就是制作编订和开展政策,在我国的经济学研究领域占据关键位置,因此加强行政单位内部控制制度建设是必要的,这样才能够保护单位的经济活动符合法律的规定,同时也保障了单位财务与实际相符合。 [关键词]财务视角;行政事业单位;内部控制制度建设 [DOI]10.13939/j.cnki.zgsc.2021.22.163 行政事业单位是我国市场经济运行的主要部分之一
财税审计 |
行政事业单位内部财务控制与审计分析
[摘 要]随着行政事业单位体制改革进程的有序推进,新形势下行政事业单位在内部财务控制与审计工作实施过程中也面临着新的挑战。文章首先分析了行政事业单位内部财务控制与审计工作实施的意义,然后分析了目前在该项工作实施过程中存在的一些问题,最后针对如何提升行政事业单位内部控制审计工作成效提出了相关的对策建议,以供参考。 [关键词]行政事业单位;内部财务控制;审计 [DOI]10.13939/j.cnk
财税审计 |
大数据背景下财务管理信息化建设探究
[摘 要]大数据时代下,自动化和“互联网+”模式开始渗透到各行各业,其中不乏一些管理性质的领域,财务管理的信息化成为必然趋势,这不仅是科学技术高速发展下的最佳选择,也可以弥补过去财务管理工作的缺点,因为它可以处理的信息量极大,并且拥有速度快、非常便捷等优点,在提高工作本身效率的同时,为管理人员带来更优质的数据环境,“互联网+”模式已经凭借其时效性和实用性成为创新管理体系中的一部分,然而这样的管理模
财税审计 |
论提升房地产企业财务内控水平
[摘 要]房地产企业属于典型资金密集型企业,财务管理复杂,经济来往频繁。要想规避财务风险,确保资金使用效益,就要加强财务内控。但当前很多房地产企业在财务内控方面存在问题,内控实效性不理想,难以有效制约财务行为。因此,文章将针对房地产企业财务内控问题展开探讨,并结合房地产企业财务内控现状,提出提升内控水平的建议。 [关键词]财务管理;房地产企业;财务内控;内部控制 [DOI]10.13939/j
财税审计 |
会计信息化管理对企业管理的重要性思考
[摘 要]会计信息化是信息技术与会计融合的产物。这是现代企业在不断发展的过程中必须通过的道路。特别是今天信息技术的发展越来越快,在信息社会对企业管理提出新的要求和挑战的大背景下会计信息化的重要性不言而喻。会计信息化充分提高了会计人员的转化率,对会计工作和企业整体发展起着积极的作用,同时是企业竞争力的体现。在企业管理活动中,成本管理是其中最重要的部分,在会计信息化的影响下发生了很大的变化,传统的成本
财税审计 |
浅析事业单位财会监督存在的问题及解决对策
[摘 要]随着我国社会经济的不断发展,财会监督工作已经不能满足当前事业单位改革发展的需要,加强财会监督使其适应改革发展已成为事业单位工作的当务之急。文章阐述了财会监督的含义及必要性,分析了事业单位财会监督存在的问题,提出了加强财会监督的措施,旨在为提高事业单位财会监督水平提供借鉴。 [关键词]事业单位;财会监督;内控制度 [DOI]10.13939/j.cnki.zgsc.2021.22.17
财税审计 |
行政事业单位加强财务管理研究
[摘 要]财务管理是行政事业单位工作的一项重要组成部分,随着我国行政事业单位改革的不断深化,我国的财务管理体系也需要日趋完善,财务管理工作需要更合理,在当前及未来发展形势的要求下,在行政事业单位实际工作中仍然存在部分问题,文章从行政事业单位财务管理工作的实际出发,积极探索解决行政事业单位财务管理工作问题的方法,以减少、控制资金的流逝、挪用及浪费。 [关键词]行政事业单位;财务管理;监督管理 [
财税审计 |
学生学习成效评价体系构建及测度方法研究
[摘 要]为更好地衡量现代学徒制教学模式下学生的学习效果,文章认为应该基于层次分析法,围绕五年制高职会计专业学生学习成效评价体系的主要核心指标,构建评价指标体系,对现代学徒制教学模式下五年制高职会计专业学生学习成效进行评价。并在此基础上构建DEA-Tobit两阶段模型,对现代学徒制教学模式下会计专业学生的学习成效再次进行实证研究,将研究结果与运用层次分析法构建指标体系的实证研究结果进行比较,以更准
创新创业 |
电子商务能力实训与学生创业就业的研究
[摘 要]电子商务属于一门极具实践性的综合性应用学科,对培养学生的创业就业能力发挥着重要的作用。因此,积极探索和提高电子商务能力实训路径尤为重要。文章首先介绍电子商务能力实训概况,分析学生创业就业能力的培养目标,指出电子商务能力实训与学生创业就业研究存在的问题,并从教学实际应用出发提出相应的对策,旨在通过提升学生的电子商务实训能力来培养和提高学生的创业就业能力,培养学生的创业观念,提高创业成功率。
创新创业 |
“三进两联一交友”活动在大学生就业指导中积极作用的思考
[摘 要]“三进两联一交友”活动充分调动了高校教师参与大学生就业指导的积极性,有着重要的现实意义,文章重点阐述了如何发挥“三进两联一交友”教师在大学生就业指导中积极作用的路径以及实际操作中的几点思考,旨在帮助新疆高校充分利用好“三进两联一交友”活动平台,调动一切有助于大学生就业的资源,千方百计、多措并举落实好党的各项针对大学生的就业政策。 [关键词]“三进两联一交友”;就业指导;就业培训 [D
创新创业 |
新工科与新文科背景下交叉学科专业硕士学位研究生培养模式探讨
[摘 要]自2009年以来,教育部改革和更新了研究生教育的结构,增加了专业学位研究生教育类型,近年来专业硕士招生人数持续上升。专业硕士研究生融合了专业精神和学术精神,是培养高层次应用型专业人才的主要途径。在新工科与新文科背景下,以及我国社会经济发展的新形势下,我国的工程硕士培养有新的需求,尤其是具有人文素养的工程能力的培养。文章分析了在专业硕士研究生招生数量持续增长的背景下其培养特点和培养中存在的
创新创业 |
基于双创背景下高校共青团组织扶持学生创新创业探析
[摘 要]在经济转型背景下“大众创业,万众创新”理论应运而生,通过社会群体的创新驱动创业,凝聚创业人才,以此由创业带动就业,厚植大众创业、万众创新土壤,为社会主义建设提供人才智力支撑。高校是科技的高地和人才的摇篮,共青团是一个先进的青年组织,在培育青年创业创新方面大有裨益。因此,基于“双创”背景下,高校共青团要坚持与时俱进,走在站在时代的前列,紧扣国家发展战略,高举创新创业的大旗,以“育人”为核心
创新创业 |
立德树人理念下职业发展与就业指导协同推进的思考
[摘 要]党的十八大把立德树人作为教育的根本任务,党的十九大报告进一步强调了“要全面贯彻党的教育方针,落实立德树人根本任务”。明确要求“要把立德树人的成效作为检验学校一切工作的根本标准”。新的时代背景之下,高职院校要落实立德树人的教育理念,同时要探索将职业发展与就业指导协同推进,以妥善解决高校毕业生就业问题。 [关键词]高校;立德树人;职业发展;就业指导 [DOI]10.13939/j.cnk
创新创业 |
辅导员对大学生创新创业的作用及工作策略
[摘 要]中国目前正处于快速建设创新型国家的关键阶段,对培养创新创业人才、提高国民素质给予了高度重视。其中,高等教育学校承担着重要的人才培养任务,作为辅导员应正确认识自身对大学生创新创业的组织、指导和教育服务作用,着重从加强创新创业文化建设、把握大学生思想动态、关注市场变化、配合专业教师方面有效开展大学生创新创业教育工作,为培养优秀人才贡献绵薄之力。 [关键词]大学生;辅导员;创新创业 [DO
创新创业 |
油田矿区服务企业加强和创新管理的思考
[摘 要]作为全面建设小康社会的主要力量和党执政的重要基础,国有企业在承担经济责任的同时还肩负了重要的政治责任和社会责任。为了响应国家“十二五”计划,油田矿区服务企业加强和创新管理迫在眉睫。矿区服务工作不仅要面临全新的挑战和机遇,同时还要解决诸多问题和矛盾。想要解决油田矿区服务企业管理中的弊端,就要坚持把社区作为主要的创新阵地,充分发挥企业型社区的组织优势,利用多视角的研究探索方法加强和创新油田矿
创新创业 |
生物科技企业业财融合存在的问题与解决对策
[摘 要]业财融合是实现企业财务管理优化的有效途径,能够提高企业在财务信息处理上的效率。文章从构建财务管理机制、完善员工激励体系、提升企业业财融合意识、建设高质量的人才队伍、优化业财融合方式五个方面,研究实现生物科技企业业财融合的有效策略,提升企业的市场竞争力。 [关键词]企业管理;业财融合;管理机制;激励体系 [DOI]10.13939/j.cnki.zgsc.2021.22.199 1