期刊详情
查看往期
期刊目录
2021年36期
课题 |
“文化润疆”在新时代新疆高校本科工程制图课程改革中的实践探讨
[摘 要] 工程制图课程作为水利类专业基础课程和新疆农业大学入选的首批国家级一流本科课程之一,如何能将课程思政精准地融入课程教学及实践环节,与思政理论教育相向而行,是教师团队需要探索的重要课题。通过分析该课程的现状,提出将新疆水文化融入教学内容中、建设新疆代表性水利工程及建设者代表、优秀校友案例库和提升教师队伍自身思政理论水平等方式进行课程改革,达到课程思政与专业知识耦合联动
课题 |
文化自信视域下儒家文化融入特殊教育师范生思政教学方法初探
[摘 要] 儒家文化是我国的优秀传统文化,是我国民族思想中的伟大结晶,是我国传统文化的重要组成部分,对我国优秀文化的传承与发展起着重要的推动作用。随着社会的发展与人们生活观念的进步,我国逐渐形成了文化自信的社会大环境,对大众文化提出了更加广泛与严格的要求,其中儒家文化的部分思想理念与道德、行为准则在当今社会仍具有普适性。因此,各大高校要在学生的思政教学中融入儒家文化思想,补充
课题 |
课程思政背景下大学生创新创业教育融入思政元素的实践与探索
[摘 要] 随着社会的高速发展,我国对优秀人才的要求正在逐步提高。高校是社会发展优质专业技术人才的重要产业基地。因此,对学生进行德育一直是社会发展的重点。根据高校的思想政治教育情况,将思想政治因素纳入学生的创新创业文化教育中,能够确保创新创业文化教育的政治信念和方向,促进创新创业教育模式、方法、内容和媒体的创新,对促进学生身心健康的全面发展具有十分重要的意义。全面分析学生在思
课题 |
一流本科课程背景下高等代数课程建设的探索与实践
[摘 要] 高等代数课程是数学类专业的专业基础课课程。在一流本科课程建设背景下,对高等代数课程也提出了新的要求。从高等代数课程教学理念的创新、课程思政的融入、教学资源的构建、教学方法的改进、教学过程的实施、教学评价的建设等方面进行了实践和探索,努力把高等代数课程打造成为具有高阶性、创新性、挑战性的一流课程。 [关 键 词] 高等代数;课程思政;翻转课堂;多元评价
课题 |
女大学生职业价值观特征及其对职业生涯规划教育的启示
[摘 要] 以《大学生职业价值观量表》为工具,采用随机整群抽样的方式抽取263名女大学生,研究女大学生职业价值观的总体状况以及各分维度在不同人口学变量上的具体特征。结果发现女大学生职业价值观的保健维度均分最高且发展维度在不同的家庭结构上存在显著差异。并在此基础上,提出女大学生职业生涯规划教育应关注对职业价值观的塑造,重视同辈群体的影响,有针对性地一体化开展等建议。 [关
课题 |
基于“关联理论”视域下的日语听力教学策略探究
[摘 要] 关联理论是从社会学、心理学、语言学、认知学等基础上建立起来的基础理论,因此能对人们人际交往中的语句理解全过程做出强有力的分析和表述。从关联理论的视角对日语听力中的听辨过程进行了描述。在此基础之上总结影响听力的因素,并提出听力教学策略,以求提升课堂教学效率,使学生的听力水准和跨文化思辨能力迈上新的台阶。 [关 键 词] 关联理论;听辨过程;教学策略
课题 |
新媒体时代高校音乐教学方法探索
[摘 要] 21世纪是信息化时代,信息科学技术广泛运用于社会生活的各个方面,网络教学以它特有的开放性、交互性、共享性三大特点,为音乐教学提供了一种新的教学可能。尝试将网络教学与音乐课堂相结合,目的是为了解决高校缺少配套设备,改善音乐教育专业学生基础不平衡,并解决师资力量薄弱的问题,并进一步促进视唱练耳教学更好地发展。 [关 键 词] 新媒体时代;视唱练耳;教学方
课题 |
游戏在幼儿园学前教育中的应用探微
[摘 要] 近年来,我国教育事业迅速发展起来,素质理念的深入,使人们越来越认识到启蒙教育的重要性。幼儿阶段的孩子具有较强的好奇心,且模仿能力强,同时好动也是幼儿的天性。合理地设置游戏,不仅有利于提升幼儿身体素质,还能够激发幼儿的潜力,调动其思维,对幼儿成长具有重要作用。因此,先对游戏在幼儿园学前教育中的重要性进行分析,然后对存在的问题进行探究,最后对游戏在幼儿园学前教育中的应
课题 |
学前教育政策法规课程建设研究之反思
[摘 要] 学前教育政策法规是学前教育专业开设的一门专业必修课程。从学前教育政策法规课程建设的相关研究着手,总结出当下研究的四个基本方向,分别是:学前教育法规与政策、学前教育法规课程、幼儿教育法规课程以及学前教育专业法规与政策课程建设,总结当下研究中存在的问题,进而探讨关于学前教育政策法规课程建设研究的新思路。 [关 键 词] 学前教育政策法规;课程建设;反思
课题 |
雨课堂在高职学前理论课教学中的实践研究
[摘 要] 在“互联网+教育”背景下,依托雨课堂教学平台,对高职78位使用雨课堂教学的教师和193位高职学生进行了雨课堂教学使用情况和教学适用课程的调查,结果显示,师生认为雨课堂更适用于理论课教学中,大部分师生对雨课堂教学持比较支持的态度,对雨课堂的功能和效果进行了评价。在此基础上以高职学前两门核心基础课程为例,开展了为期1年的课堂教学,初步构建“三段九步”的雨课堂教学实践模
课题 |
医学生人文素养培育融入思政课教学机制研究
[摘 要] 医学生人文素养融入思政课教学机制,基于两者之间相通的理论知识、教育原理与培养模式,关注以人为本的现代教育理念,培育医学生道德品质和医学的伦理精神,引导医学生形成正确的思想观念,为社会主义事业培养合格的建设者与接班人,自觉践行社会主义核心价值观。但在思政课教育背景下,医学生人文素养培育融入思政课教学机制还需加强研究,实现医学生人文素养培育与思政课程教育水乳交融,并贯
课题 |
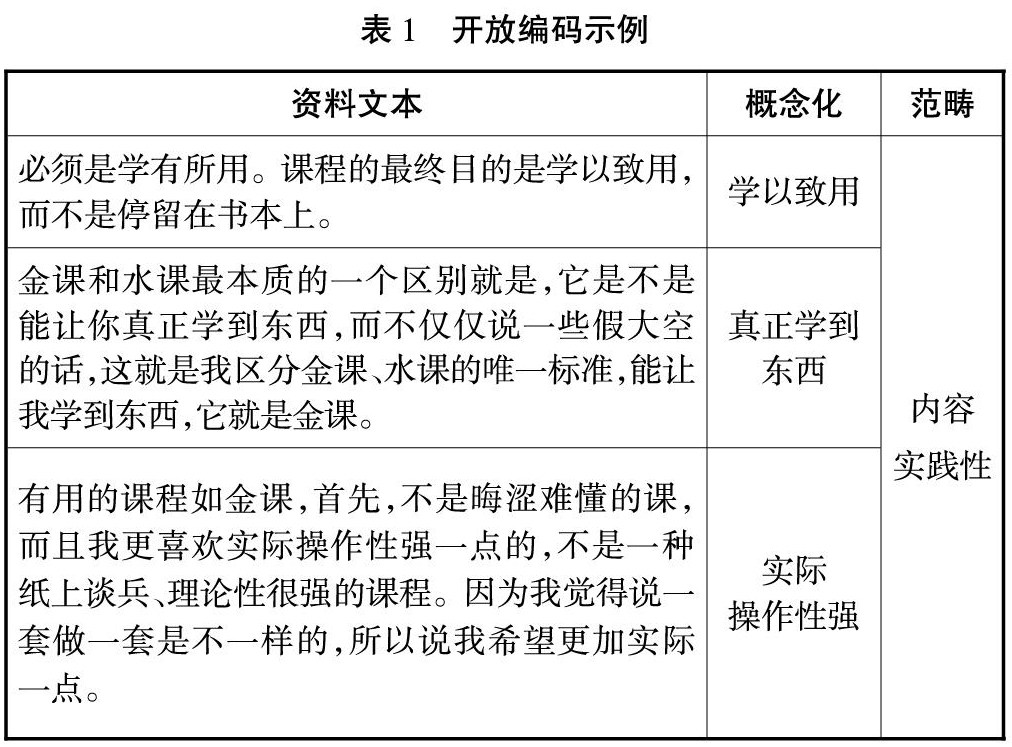
大学生心目中的“金课”
[摘 要] 以在校本科生为访谈对象,运用扎根理论的研究方法,了解大学生对“金课”的看法。通过编码分析提取课程内容、课程设置、教师教学、学生学习、课堂氛围、课程考核、师生关系、课程收获8个主范畴,构建了“内容—过程—成果”的“金课”特征模型,揭示了大学生心目中“金课”的主要特征。 [关 键 词] 大学生;扎根理论;“金课” [中图分类号] G642
课题 |
基于学习通平台大学生混合式学习效果研究
[摘 要] 2020年初,在“停课不停学”的倡导下,全国绝大多数院校由以面授为主的教学方式转变为线上线下混合式教学模式。学生在线上线下混合式学习中,会集中使用笔记本电脑、手机、ipad等其他数字化工具,这无形中增加了他们学习时发生注意力失焦的可能和忽略上课的内容,被社交媒体及其他娱乐软件所吸引,导致思维开始游荡甚至产生厌学的情绪,从而对学习内容与教师的讲解不闻不问,影响学习者
课题 |
教学反思在小学数学教师专业发展中的运用研究
[摘 要] 在新课程改革不断深入的背景下,当前在各科教学工作中都应注重采用多样化教学手段,转变传统教学理念,而教师的教学能力和综合素养将直接决定整体教学质量。所以,在实际教学中教师应注重反思,其中在小学数学教学工作中教师要促进自身专业发展,升华教育理论素养,提升实践教学经验,落实教学反思,使教师从经验型教师成为学者型教师,以此来为学生提供更加专业的教学,达到理想的授课效果。因
课题 |
互联网环境下中小学个性化教育研究
[摘 要] 个性化是智能时代对教育提出的时代要求。个性化教育通过对学生思辨思维的培养,产生更多创新型人才。互联网环境下,教育与技术的融合不断加深,学习活动不受时间、空间的限制,学习过程也更具个性化,教学模式由传递—接受式向互动式、引导式转变。通过线上线下混合式个性化教学、小班授课、个性化的教学设计三个方面的共同努力,达成在互联网环境下促进中小学推进个性化教育的目标,促使学生更
课题 |
基于工程教育专业认证的工程训练课程思政探索与研究
[摘 要] 从工程教育专业认证的目的和要求出发,分析了专业认证与课程思政的关系,将课程思政融入工程训练中是工程教育专业认证中一项重要指标要求和我国高等本科工程教育的育人要素、责任。根据当前工程训练课程体系存在的问题,提出了结合专业认证要求挖掘提炼工程训练课程思政元素的切入点和方法,在工程训练融入课程思政的设计原则、重视师资队伍的思政建设和课程内容与思政要素相融合等方面进行了重
课题 |
合肥市社区教育发展路径及模式研究报告
[摘 要] 伴随着时代的进步与城市的发展,传统的学校教育已经无法满足合肥市民日益增长的精神文化需求与自我完善、自我成长的内在学习需求,优质、普惠、多样的教育服务成为提高生活品质、增强居民获得感、幸福感的基础性需要。十年来,作为正规教育的拓展与补充,立足社区、服务全民的社区教育在丰富居民精神文化生活,促进个体终身学习习惯养成,服务重点人群尤其是弱势群体,满足人的全面发展,构建“
课题 |
深化课程思政,助力铸魂育人
[摘 要] 课程思政实质上是一种课程教学改革,需要深挖课程内在的思政教育元素,以灵活多样的教学活动设计,将专业基础知识的学习、学生能力的培养与社会主义核心价值观引领高度融合,实现从知识传授到价值引领的升华,达到润物无声的育人目标。 [关 键 词] 医学伦理学;课程思政;思政教育元素 [中图分类号] G641 [文献标志码]
课题 |
课程思政背景下解析几何课程教学改革的探索
[摘 要] 针对解析几何课程的特点,从点线等具体的几何元素着手,将立德树人和社会主义核心价值观融入教学内容中,发掘课程内容的课程思政教学案例,阐述了教学模式等方面的教学改革。 [关 键 词] 课程思政;教学改革;教学案例 [中图分类号] G642 [文献标志码] A [文章编号]
课题 |
开放大学公共英语中课程思政的现状及应对策略研究
[摘 要] 英语类课程与思政元素的无缝对接,是当今时代英语教育教学改革的迫切要求,也是《高等学校课程思政建设指导纲要》的要求。介绍了开放大学公共英语中实施课程思政教学的现状及存在的问题,并对在开放大学公共英语中如何更好地实施课程思政教学提出了相关的应对策略。 [关 键 词] 开放大学;公共英语;课程思政 [中图分类号] G642
课题 |
“中国近现代史纲要”课爱国主义教育进路
[摘 要] 检视当下“中国近现代史纲要”(以下简称“纲要”)课教学,在展开爱国主义教育时仍存在一些亟待解决的问题。结合教学实际,分析“纲要”课爱国主义教育的痛点,并在此基础上探索案例教学的切入点、启情点、创新点,增强说服力,为达成“纲要”课爱国主义教育目标提供实践进路。 [关 键 词] “中国近现代史纲要”课;大学生;爱国主义 [中图分类号] G641
课题 |
英语专业二外日语课程混合教学模式研究
[摘 要] 互联网技术的发展,使基于微课、慕课、翻转课堂的混合教学模式的优势不断凸显,结合六盘水师范学院英语专业实际,进行了依托超星学习通的二外日语混合教学模式的探索与实践。首先分析了二外日语课程的定位以及教学现状,再找出传统教学中容易出现的问题,进而总结出二外日语课程实施混合教学模式的意义,然后从线上课程建设、课前课中课后的具体教学实践以及考核方式的优化和效果检验四部分着手
课题 |
多媒体环境下的日语阅读“混合式”教学模式探索
[摘 要] 在高等院校日语专业学生培养中,听、说、读、写四项为基本技能,而阅读在其中占据着重要地位。随着新日语能力考试对日语阅读题的改革,传统的“填鸭式”教学模式无法满足其考试要求。在多媒体技术辅助外语教学的趋势下,面对日语阅读课程教学课时少与教学内容的特点,决定了教师应利用多媒体技术的手段进行“混合式”教学模式。 [关 键 词] 日语阅读课程;“混合式”教学模
课题 |
探索“课程思政”在程序设计类课程中的教学改革研究
[摘 要] “课程思政”这一综合教育理念以“立德树人”作为教育根本任务于2014年提出。“课程思政”即挖掘课程中思想引领、政治教育功能,让学生形成正确的“三观”。分析了“课程思政”在高校教育中的发展现状,预设了拟解决的“课程思政”教育教学改革问题,并以程序设计类课程为例,制定了切实可行的教学改革方案:通过认真分析“思政教学”工作的内容和性质,结合新时代的发展要求,将“课程思政
课题 |
课程思政元素提炼与实施路径研究
[关 键 词] 课程思政元素;提炼;实施路径 [中图分类号] G641 [文献标志码] A [文章编号] 2096-0603(2021)36-0050-02 一、课程思政的内涵 要把握课程思政的内涵,就必须准确区分课程思政与思政课程。两者不是等同关系,而是包含关系。作为思政教育的重要组成部
课题 |
融合课程思政的线上线下混合教学模式的探讨与实践
[摘 要] “互联网+”技术日渐成熟,将人们带入全新的教育模式,融合课程思政的线上线下混合教学模式是专业人才培养的发展趋势。探索环境保护概论中的思政元素,与线上线下混合教学模式相融合。课前导学激发学生的学习兴趣,课上通过多种教学手段促进学生自主学习,课后进行拓展深化教学内容。在“线上预习—线下教学—线上巩固”这一线上线下混合式教学过程中穿插思政教育,培养学生的环境保护意识、民
课题 |
宪法学课程思政建设的路径探索
[摘 要] 宪法学课程作为法学专业的核心主干课程,知识大量涉及国家政治、经济、社会、文化、权利各方面,将国家宪制顶层设计与法治理念、社会主义核心价值观融入宪法学课程,建立协同一致的课程思政体系,能将“过程育人”真正落到实处,能有效提高学生的政治认同与文化认同感,更好地完成立德树人的根本任务。 [关 键 词] 宪法学;课程思政;教学设计 [中图分类号] G64
课题 |
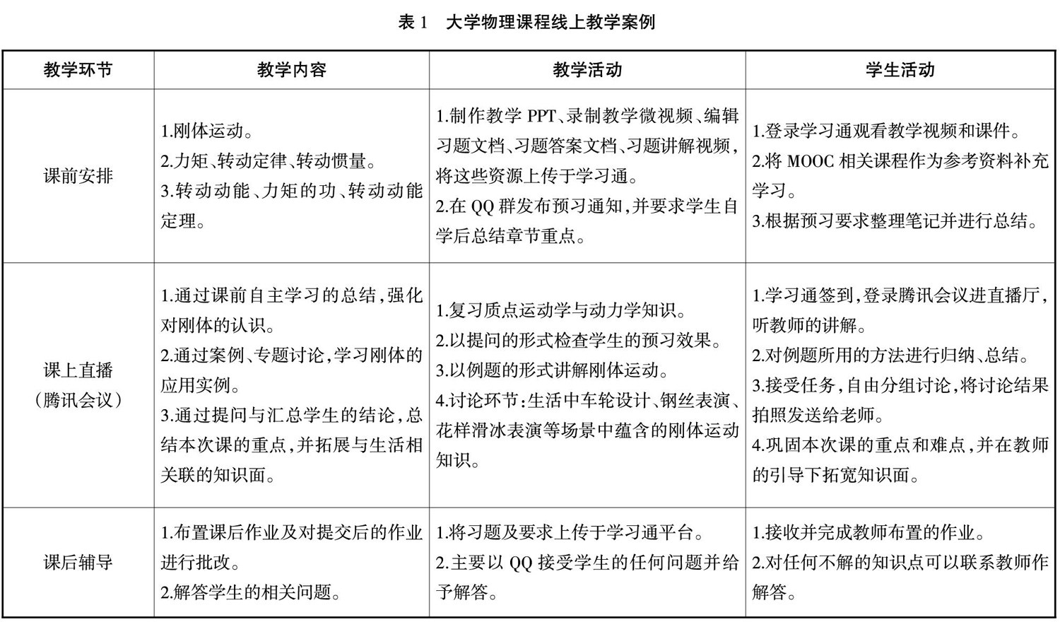
基于学习通平台的“线上”教学模式实践
[摘 要] 对线上教学实施过程中的各个环节内容进行详细的阐述,并以大学物理课程的一个内容作为案例充分展示这种教学模式的全部活动内容,同时对教学反馈形式与评价指标也作了说明。 [关 键 词] 线上教学;过程性评价;教学反馈;学习通;腾讯会议 [中图分类号] G642 [文献标志码] A
课题 |
腾讯课堂+慕课平台混合式教学
[摘 要] 2019年冬,全国启动重大突发公共卫生事件一级响应,各高校延期开学。以安徽大学物理与材料科学学院2018级光电专业的电动力学课程为例,将腾讯课堂和慕课平台混合,进行授课教学,并将经验总结、分享。 [关 键 词] 网络授课;腾讯课堂;慕课平台 [中图分类号] G642 [文献标志码] A
课题 |
任务驱动式项目教学法在植物生长与环境课程教学中的应用研究
[摘 要] 植物生长与环境是种植类专业的专业基础课,在实际教学过程中存在体系广泛、专业术语繁多、教学实践活动较少等问题。为提高教学效果,将任务驱动式项目教学法应用于植物生长与环境课程,以任务为目标,项目为载体,重组课程内容,将项目实施过程与学习过程相结合,使学生在开放性的、真实的情境中提高自己的综合素养和职业素养,培养责任感和协作精神,从而达到良好的教学效果。 [关
课题 |
物联网数据处理线上教学模式设计探究
[摘 要] 物联网数据处理作为计算机专业的专业核心课,它是一门与实践结合非常紧密的课程。该课程在学生求职过程中有相应的职位与之对应,因此,学生对该课程的掌握程度对他们将来的就业方向起到一定程度的影响作用。因此,探究该课程行之有效的线上教学模式,有利于促进“线下”教学模式的进一步升华,从而使“线上”教学同样能达到预期教学效果,保障人才培养质量。 [关 键 词] 计
课题 |
基于OBE理念的生产管理课程目标达成度评价
[摘 要] 以生产管理为研究对象,基于成果导向教育理念,从课程对毕业要求指标点的支撑、考核环节对指标点的覆盖、指标点达成度计算等核心问题予以分析,提出达成度的计算方法并得出计算结果。根据计算结果分析,提出改进对策,为同类课程的达成度评价提供参考。 [关 键 词] 成果导向教育;生产管理;课程达成度评价 [中图分类号] G642
课题 |
创新创业背景下项目教学法在环境影响评价课程中的应用
[摘 要] 培养大学生的创新创业能力是促进生态文明、建设美丽中国的需要。根据环境影响评价课程的特点及创新创业背景下课程教学的新需求,结合环境类专业应用型人才的培养目标,在对以往项目教学法实施进行讨论分析的基础上,在环境影响评价课程教学中实施项目教学法改革,以提高学生综合应用知识的能力和实践动手能力,对实现“双创”教育高校人才培养目标具有一定的借鉴意义。 [关 键
课题 |
药事管理学课程线上线下混合式教学改革探索
[摘 要] 药事管理学是西南医科大学药学院药学、市场营销学、中药学和公共卫生事业管理专业的重要专业必修课程。课程内容多、重点与难点多、知识点琐碎并且更新快,学生学习难度比较大。针对西南医科大学药学院药事管理学课程的现状和存在的问题,结合医学院校药学、中药学、市场营销学和公共卫生事业管理专业学生的学习特点,打破传统教学方法,探索对药事管理学课程进行教学改革,改革主要体现在对于课
课题 |
课程思政与BOPPPS教学在成人护理学教学中的应用
[摘 要] 目的:探讨BOPPPS教学法在护理本科生成人护理学教学中的应用效果。方法:选择2018级护理本科生74人为研究对象,采用BOPPPS教学法。利用问卷调查在课程结束后对教学效果进行评估。采用EpiData 3.0软件进行数据录入,数据采用SPSS 23.0软件进行分析。结果:观察组学生的自主学习能力均高于对照组,且差异有统计学意义(P<0.05)。结论:BOP
课题 |
立足工程教育加强专业课程思政教学改革
[摘 要] 针对工程教育专业认证建设中尚存的课程德育工作方面的不足,以机械工程材料及其成形技术课程为例,以“工匠精神”为导向,深挖课程思政元素,从明确课程思政培养目标、创新教学手段与方法和注重课程学习全过程考核三个方面进行了改革,并详细介绍了以“工匠精神”为导向融合课程思政的教学实施,取得了较好的教学效果,教学质量得到了提高。 [关 键 词] 机械工程材料及其成
课题 |
隐性教育视角下厚植大学生文化自信的实践探析
[摘 要] 文化自信是中国特色社会主义道路自信、理论自信、制度自信在理想信念和价值观念上的表达,是实现中华民族伟大复兴“中国梦”的精神动力。大学生作为当代新青年,是社会主义事业的建设者和接班人。积极培育大学生的文化自信,不仅要合理运用显性教育,更要积极发挥隐性教育的作用,是提升高校思想政治教育实效性、进一步发挥高校思想政治教育文化育人功能的内在要求,对改进我国思想政治教育有很
课题 |
高校区块链人才教育现状及培养浅析
[摘 要] 区块链技术的不断发展驱动着相应人才教育培养机制的演化。当前区块链在高校人才教育中仍然处于探索阶段,但是未来有巨大的潜力。探析当前高校区块链人才教育现状,并提出构建“两主体两驱动三阶段”的区块链人才培养模式,推动区块链教育在高校的高速发展。 [关 键 词] 区块链教育;人才培养;高校 [中图分类号] G642 [
课题 |
基于“122”模式的物联网应用型人才培养模式探索与研究
[摘 要] 物联网工程专业作为一个覆盖多学科多技术的新兴专业,具有学科综合和交叉的特点。针对这一特点,在学生能力培养方面,提出了“1个基础、2个驱动、2个指导”的“122”应用型人才培养模式,通过该教学模式,培养出具有扎实的理论基础、较强实践能力的综合素质型应用人才。 [关 键 词] “122”模式;物联网工程;应用型 [中图分类号] G645
课题 |
园校共同体背景下的学前教育师范生专业情意培养
[摘 要] 所谓“专业情意”,即教师对自我从事教育工作的感受、接纳与肯定心理,它的内容既包括专业理想、情操、形象、自我等,又不仅限于此。在幼儿园中,专业情意正是幼师从事保育、教育的动力源泉。对园校共同体的内涵及目标进行阐述,对园校共同体背景下学前教育师范生专业情意培养的意义及不足进行分析,并以此为基础提出相应的改善对策。 [关 键 词] 园校共同体;专业情意;内
课题 |
探讨地方应用型高校美术学专业人才培养与教学改革
[摘 要] 地方应用型高校是为地方培养大量技能型人才的主要场所,但现阶段随着高校教学理念与就业方向的改革,美术学专业作为应用型高校基础专业之一,已经趋向于停滞的状态。究其原因,地方应用型高校对美术学专业人才的培养方向模糊不清,很多学生毕业之后发现学习的知识没有办法在工作中使用,或者很多高校教学模式雷同,没有教学特色。在此背景下,地方应用型高校美术学专业人才培养与教学改革已经成
课题 |
新时代背景下高校实践育人评价指标体系研究
[摘 要] 随着时代的变革和发展,新时代背景下对各个行业产生了不同的定义,尤其是教育行业,对高校实践育人提出了新的要求,除了需要合理地构建科学评价标准体系外,更需要促进高校教育理念的突破性,在新的教学理念和教学模式下,打造新的教学目标和计划,让更多的学生从中获利。 [关 键 词] 高校;实践育人;评价指标体系 [中图分类号] G645
课题 |
基于“校企合一”的职场化人才培养模式探析
[摘 要] “校企合一”是职场化人才培养的新模式,该模式可以培养出市场与社会所需人才,对学校与企业可持续发展而言是非常有利的。以电脑艺术设计专业为例,对“校企合一”职场化人才培养模式相关问题进行分析与论述,以供参考。 [关 键 词] “校企合一”;职场化人才;培养模式;电脑艺术设计专业 [中图分类号] G645 [文献标志
课题 |
基于“冰山理论”的高校财会专业人才培养创新模型
[摘 要] 随着“大数据”“人工智能”等已成为常态化。当前财会岗位供需不平衡的现象普遍存在,财会毕业生面临前所未有的挑战。借鉴“冰山理论”人才培养理论,从企业对财会毕业生能力需求入手,分析高校财会专业培养现状后,以高校为视角对财会毕业生培养提出相关建议。 [关 键 词] “冰山理论”;财会毕业生;显性能力;隐性能力 [中图分类号] G645
课题 |
思想政治理论课专题教学建设研究
[摘 要] 高校思想政治理论课以落实“立德树人”为根本任务,核心是要解决“培养什么人、怎样培养人、为谁培养人”的问题。思想政治理论课的教学改革必须紧紧围绕根本任务和核心问题进行。以专题教学的方式进行思想政治理论课教学改革,是回归到学理建设的过程,培养学生运用马克思主义的立场、观点、方法认识问题、分析问题、解决问题的能力。在此基础上提升学生的“四个自信”,增强“四个意识”,坚定
课题 |
新形势下高校体育特色教育改革
[摘 要] 近年来,我国的教育改革工作在各类学校不断深入实施,尤其是一些新型的教育理念不断涌入高校,带动高校教学活动的开展。然而,在素质教育被广泛倡导、课程改革如火如荼的新形势下,在高校的体育教育领域,特别是普通本科院校的体育教育中,却并没有激起太多波澜,仍有一些问题没有引起广泛注意。关注当前我国高校体育教学的形势、任务,从教学管理、教学模式、教学内容、教学方法、教学评价等方
课题 |
从“应激”到“应急”:应对公共突发事件的教育策略
[摘 要] 公共突发事件往往使得许多学校在应对时不知所措,没有把握好最适宜的教育时机和策略。这不仅冲击着个体的生理屏障,还考验着学生的心理应激水平,无疑对教育者提出了更大的挑战。然而当下的心理应激教育尚存在重视程度不足、系统不够完整、体系较为单薄、配置不够完备等各方面的问题,不足以切实提高学生的应激素养。只有从教育时间和空间的广度入手,采取覆盖面大、影响持续的心理应激教育策略
课题 |
应用型本科院校地方本科高校“双师双能型”教师队伍建设问题研究
[摘 要] 在“双师双能型”的师资队伍建设要求下,高校应积极培养具有专门化特点的教学能力以及专业化的实践能力的教师队伍,引导教师在注重理论教学的基础上,更应关注实践教学的基本要求,从而为高校学生的实践学习提供有效参考和更为广泛的学习途径。在应用型高校的建设发展过程中,高校教师应明确自身的角色定位。在“双师双能型”院校建设要求下,教师不仅是知识理论层面的教师,更是指导学生开展实
课题 |
微积分教学内容现代化的实践探索
[摘 要] 在微积分教学中坚持教学内容的现代化,吸收近代数学的思想方法和理论,引入零测度集的概念,借助勒贝格给出的黎曼可积的充要条件证明函数的可积性,简化高等数学和数学分析中有关定积分性质的证明,既便于教师对定积分相关性质的讲解,也有助于学生加深对定理的理解,进而提高学生的数学素养,是对微积分教学现代化的新探索。 [关 键 词] 零集;黎曼可积;定积分性质;可积
课题 |
地方高师院校生物技术专业细胞工程教学研究
[摘 要] 细胞工程是现代生物技术的重要组成部分,是生物技术和生物工程专业的骨干课程。但是在高师院校中,生物技术专业建设受关注度相对较少,且地方院校由于教学资源相对匮乏,不能满足细胞工程这类实验操作要求较高的实验条件,因此细胞工程教学在地方高师院校中存在一些问题。就地方高师院校中生物技术专业细胞工程教学中存在的问题进行分析,并根据实践经验,提出一些改进策略。 [关 键
课题 |
基于面向工程教育专业认证的职业本科道路与桥梁工程专业实践教学体系构建研究
[摘 要] 工程教育专业认证可为工程技术人才进入工业界从业提供预备教育质量保证。对于职业本科道路与桥梁工程专业而言,教师应该了解当前的时代发展现状,将创新理念应用于教育方案中,在注重学生学习成绩的同时,不断提高学生的综合素质,使其成为一名全面发展的人才。为此,教师可构建“四层次多模块”实践教学体系,包括基础实践能力、专业实践能力、创新实践能力、技术应用实践能力。最终,使学生形
课题 |
本科生毕业设计(论文)质量保障研究
[摘 要] 毕业设计(论文)是培养本科生能力与提升其综合素质的综合教学环节,是学生学习的关键过程。因此,景德镇学院在长时间教学实践活动中需要制定完整的毕业设计(论文)质量保障机制与策略,才可以保证本科生毕业设计(论文)质量。 [关 键 词] 本科生;毕业设计(论文);质量保障 [中图分类号] G645 [文献标志码] A
课题 |
Origin软件数据提取及处理在物理、化学实验中的应用
[摘 要] Origin软件能够精准高效地分析处理实验数据,现多用于物理、化学实验中。以溶液表面张力的测定为例,对Origin软件在物理、化学实验中的应用进行介绍。经实践表明,Origin软件的数据处理具有便捷、简单、准确率高等优势,同时适用性较强,能有效提升学生学习效率和对相关知识的综合应用能力。 [关 键 词] Origin软件;物理、化学实验;表面张力
教法 教学 课程 |
基于MOOC的混合教学模式下学习支持服务的构建
[摘 要] 随着互联网技术的发展,受全民学习和终身学习理念的广泛影响,基于MOOC的混合式教学以其独特的优势成为众多师生的共同选择。但是如何确保在大规模的学生数量情况下,利用好线上和线下相结合的方法进行教学,提高学生的学习主动性,提升学习效果,是需要研究的课题。从基于MOOC的混合式教学概念入手,通过分析学习支持服务在混合式教学中的作用及目前学习支持服务中存在的问题,提出从导
教法 教学 课程 |
对外汉语词汇教学的教学方法研究
[摘 要] 在习近平新时代中国特色社会主义思想理论体系的研究指导下,中国日益走近世界舞台的中央,“汉语热”正在持续升温,对外汉语教育成为学者研究的重中之重。词汇是语音和语法之间的桥梁,与学生的整体学习效果息息相关。因此词汇教学是对外汉语教学中不可忽视的一部分。但是,对对外汉语词汇教学方法的研究一直没有得到像语音和语法那样的重视。因此,从词汇教学方法的角度出发,主要介绍了感知法
教法 教学 课程 |
探讨案例教学法在统计学教学中的应用
[摘 要] 在快速发展的社会中,统计学教学需要更加科学高效的方法。主要探讨案例教学法在统计学教学中的优势和特点,分析案例教学法在实际运用中存在的不足,通过实践和理论相结合,提出合理的解决方法,以此加强案例教学法与统计学教学的联系,使案例教学法更好地应用于统计学教学中。 [关 键 词] 统计学;案例教学法;应用研究 [中图分类号] G642
教法 教学 课程 |
问题导向的协作学习在中职数据结构课程中的应用
[摘 要] 在我国教育改革不断推进的背景下,传统教学模式中的不足日益凸显,为了切实推动教育改革的发展,中职院校急需探讨一种与数据结构课程相适应的教学方法,以提升该课程的教学效果。在此背景下,以PBL教学模式为基础的协作学习教学法应运而生。通过利用PBL教学模式中协作学习的方法不仅有利于学习者掌握课程知识点,而且还可以提升中职数据结构课程教学的教学质量。分析了当前中职院校数据结
教法 教学 课程 |
现代教育技术背景下的高校计算机教学模式探析
[摘 要] 随着科技革命的发展,我国的科学技术水平也不断提高,一些新式的技术创新了教学模式,为教学带来诸多好处。现代教育技术以其灵活性、创新性、互动性等优点受到各大学校的重视,逐渐应用于教学实践中,尤其是在计算机教学中的运用能发挥重大作用。 [关 键 词] 现代教育技术;计算机;教学模式;应用 [中图分类号] G642 [
教法 教学 课程 |
基于案例的“并轨式”教学法在胸外科临床实践带教中的探索
[摘 要] 目的:探索基于案例的“并轨式”教学法在胸外科临床实践带教效果。方法:将本年度于胸外科轮转的311名本科临床医师、住院医师规范化培训学员、研究生医师随机分为两组,一组为常规带教组156名,另一组为CBL并轨带教组155名,对各级教学方法取得的效果进行分析观察。结果:CBL并轨带教组的理论考核成绩(临床病例分析、总分)、实践操作考核高于常规带教组;CBL并轨带教组选择
教法 教学 课程 |
沉浸式古诗词教学探究
[摘 要] 古诗词是中华文化的瑰宝,其教学日益得到重视。但由于多种原因,古诗词教学在实际中并未发挥其真正的价值。基于此,可以结合沉浸式的教学模式,力求让学生入情入境,亲身体验古诗词的深层韵味,创造对小学生知识的深化、能力的培养、兴趣的激发、素养的提升的一个综合平台。 [关 键 词] 小学语文;古诗词;沉浸式教学 [中图分类号] G623
教法 教学 课程 |
浅谈虚拟现实技术在军事职业教育课程中的应用
[摘 要] 结合已建成的基于虚拟现实技术的钻井模拟训练平台及其在教学中的使用情况,总结了虚拟现实技术在线下课程教学运用的特点,分析了虚拟现实技术在军事职业教育课程中应用的优势,并从引进技术搭建平台、精选课程优化内容、体系设计完善配套三个方面提出了虚拟现实技术在军事职业教育课程中的应用途径。 [关 键 词] 虚拟现实技术;军事职业教育;课程应用 [中图分类号]
教法 教学 课程 |
大学英语“课程思政”教学的探究与实践
[摘 要] 随着全球化趋势的不断发展以及互联网时代信息传播速度的加快,我国文化环境逐渐变得越来越多元化。在这一背景下,高校思想政治教育工作面临巨大的挑战。大学英语作为我国高等院校的基础课程,在课程思政改革过程中仍然存在一些问题。高校英语教师在教授英语学科知识的同时,如何做好思想政治教育工作,如何将课程思政的教育理念融入大学英语中,是所有大学英语教师需要共同思考的问题。由此,将
教法 教学 课程 |
基于学习通平台教育心理学线上教学的实践与思考
[摘 要] 将互联网技术应用于教学,为教学改革带来了全新的视角。将2020年特殊时期利用学习通教学平台,进行教育心理学课程线上教学实践进行梳理,以期为形成行之有效的教育心理学在线教学模式提供一定的帮助,进而为高校课程教学改革提供借鉴。 [关 键 词] 线上教学;教育心理学;学习通;教学改革 [中图分类号] G642 [文献
教法 教学 课程 |
现代征信学课程初探
[摘 要] 现代征信学课程的开设具有特别意义,填补了诚信教育第一课堂缺失的问题。课程定位具有双重性,授课内容设计贴近学生生活,贴近现实,教学重点以课堂实践为主、知识讲授为辅,通过高校和银行合作,探索银校合作的新模式和诚信教育的新方式。 [关 键 词] 大学生;诚信教育;银校合作 [中图分类号] G642 [文献标志码]
探析◆专业◆经验 |
整合性教育戏剧:高校学生基层党组织发挥作用的新途径
[摘 要] 高校学生基层党组织是学生群体的先锋,发挥着模范带头作用,但也存在学生党员参与党建活动的主动性不足、党建活动形式单一、组织内部谈话避重就轻、缺乏对问题真实性的碰撞和有效解决、知行合一难等问题。整合性教育戏剧从学生的具体生活经验出发,激发学生党员内在的情感,提高其参与党建活动的积极性;借助于戏剧/剧场的元素技巧,为党建活动提供更为丰富的建构内容和形式,让党员在探索和发
探析◆专业◆经验 |
思政教育融入通信工程专业学科的教育探索
[摘 要] 基于《高等学校课程思政建设指导纲要》,对通信专业学科的课程思政建设进行了教育探索。从通信专业的专业技术特点出发,分别对思政元素的挖掘,思政元素的融入以及专业课思政的师资队伍的建设进行了方法汇总。提出了“新媒体,新技术”,“请进来,走出去”的新型教学手段与模式的应用。通过建立标准的思政课程教学体系与评价标准进行实践落实,最终实现“科技武装头脑,人文滋养心灵”的育人效
探析◆专业◆经验 |
浅析思想政治教育对民办高校毕业生职业规划的作用
[摘 要] 大学毕业生的职业规划是毕业生对自身就业创业方面进行的持续性、系统性的规划和设计。职业规划的好坏与创业就业紧密相关,由于民办高校自身存在一定的特殊性,对于民办高校毕业生而言,思想政治教育在其职业规划中的影响作用更为重要。在分析民办高校职业规划教育中的思想政治教育存在问题的基础上,深入分析了思想政治教育在毕业生职业规划中存在问题的原因,提出了实现思想政治教育对民办高校
探析◆专业◆经验 |
全媒体时代高校思政课教师教学能力提升路径探析
[摘 要] 从教学设计理念、教学内容、教学方法、业务能力等角度分析了全媒体时代影响高校思政课教师教学能力提升的主要原因,在此基础上,从不忘初心牢记使命、提高理论水平、优化教学内容、拓展教学平台等方面针对性地提出了全媒体时代提升思政课教师教学能力的方法路径。 [关 键 词] 全媒体;思政课教师;教学能力 [中图分类号] G645
探析◆专业◆经验 |
新时代高校辅导员的使命与担当
[摘 要] 在全国高校思想政治工作会议上,中共中央总书记、国家主席、中央军委主席习近平出席会议并发表重要讲话强调,“高校思想政治工作关系高校培养什么样的人、如何培养人以及为谁培养人这个根本问题。要坚持把立德树人作为中心环节,把思想政治工作贯穿教育教学全过程,实现全程育人、全方位育人,努力开创我国高等教育事业发展新局面。”而辅导员是开展高校大学生思想政治教育工作的骨干力量,是大
探析◆专业◆经验 |
大学生职业生涯的职业兴趣探索
[摘 要] 学生在大学期间通过不断的学习、成长、生活、历练,会有不同的学习收获和不一样的经历。一部分学生可以更好地对自己的学习进行规划,并且根据自己的兴趣爱好,将学习和生活以及以后的职业规划进行妥善的安排。但一些学生在大学期间总是处于盲目的状态,不能做好自己的职业规划。对于学生来说,职业生涯的规划是非常重要的,当然在进行规划之前,一定要以兴趣探索为主要前提。针对大学生职业生涯
探析◆专业◆经验 |
试论大学生难以进入学习状态的心理机制
[摘 要] 部分大学生很难进入学习状态,主要是因为其学习动机较低、意志力较弱,因此将通过《学习动机测验》《意志力测验》、N-back任务测验等方式检测大学生的学习状态,判断哪些学生易于进入学习状态、哪些学生难以进入学习状态,并分析学习动机等因素对学生进入学习状态的影响。 [关 键 词] 大学生;学习状态;心理机制 [中图分类号] G645
探析◆专业◆经验 |
高校学前教育专业与幼儿园合作现状探究
[摘 要] 我国全面开放的二孩政策,为国内的公共服务以及资源环境都带来了一定的压力,特别是为学前教育事业带来了更多的机遇与挑战。作为教育事业的基础,学前教育很大程度上决定了社会的发展走向以及人才的培养趋势,因此人们对学前教育事业的关注度越来越高,对幼儿教师专业素养的要求也逐渐提升。在当下大力发展学前教育的背景下,高校学前教育专业与幼儿园开展的“园校”合作有助于提升高校学前教育
探析◆专业◆经验 |
关于农村职业教育精准扶贫的意义、问题及机制浅析
[摘 要] 改革开放以来,社会经济快速发展,但是我国还存在经济社会发展不平衡的情况,在实施乡村振兴战略的情况下,农村职业教育作为乡村振兴战略的重要举措,具有重要的意义,能够使得乡村振兴的基础更加牢固。首先对农村职业教育精准扶贫进行概述,接着分析对职业教育在精准扶贫中的意义,然后对其中仍然存在的问题进行讨论,研究如何结合自身农业发展实际情况,进行农村职业教育助推精准扶贫的策略和
探析◆专业◆经验 |
韩国上下贯通式职业教育的借鉴与启示
[摘 要] 国家“十四五”规划纲要明确提出增强职业技术教育的适应性,突出职业教育的类型特色,进一步为职业教育的发展指明了方向。“十三五”期间我国职业教育已取得了突破性进展,本科层次职业教育以及上下贯通式职业教育体系尚处于探索阶段。韩国通过开设名匠高中(Meister High School)、名匠大学(Meister University)实现了职业教育内部中职、高职、应用本
探析◆专业◆经验 |
创新思想政治教育模式
[摘 要] 伴随着社会的发展和时代的进步,如今的思想政治教育不再拘泥于课堂和书本,采用多元化、多样化的教育模式是其重要趋势。研学旅行,作为一种新兴的综合式思想政治教育载体,对更好地传导思想政治教育内容、促进大中小学生全面发展具有重要意义。从山西省临汾市举办的“全国少数民族大学生同心营研学旅行”出发,重点探究其作为思想政治教育新模式的成功经验,从而为其他地区创新思政教育模式提供
探析◆专业◆经验 |
控制幻觉对心理健康的影响:被调节的中介模型
[摘 要] 通过问卷星在线发放问卷以探究控制幻觉对心理健康的影响。结果发现:控制幻觉对心理健康水平具有正向预测作用;风险控制在控制幻觉与心理健康间起部分中介作用;风险熟悉性在控制幻觉与风险控制间具有调节作用。 [关 键 词] 控制幻觉;风险控制;风险熟悉;心理健康 [中图分类号] B849 [文献标志码] A
探析◆专业◆经验 |
浅谈一道代数题的一题多解
[摘 要] 用四种不同的方法给出了一道代数题的解法,能够帮助学生进行发散性思维,加深对所学知识的理解和运用,达到触类旁通、举一反三的目的. [关 键 词] 上三角形矩阵;逆矩阵;一题多解 [中图分类号] G642 [文献标志码] A [文章编号] 2096-0603(2021)36-0
探析◆专业◆经验 |
经济新常态下管子的轻重论思想浅析
[摘 要] 轻重论是中国古代社会特有的一种经济理论,包括轻重之学、轻重之势、轻重之术,通过利用货币与商品的比价关系,最终实现国富民强、称霸天下的目的。国家干预经济在特定的时期确实促进了国家经济的发展,但也产生了一些弊端。时至当下,经济发展纷杂多变,在经济新常态下,轻重论对于认识当前的经济问题、理解政府的经济决策、分析经济形势、建立完善的社会主义市场经济仍有许多现实意义。 [
探析◆专业◆经验 |
浅谈新时代大学生恋爱心理问题及对策
[摘 要] 恋爱心理作为新时期大学生群体中普遍存在的问题,不但对大学生的择偶行为、恋爱动机、婚姻生活产生了极大的影响,而且在大学生未来发展和幸福等方面也发挥着决定性的作用。高校教育工作者必须深入分析新时期大学生恋爱心理问题出现的原因以及特点,给予大学生正确的引导和干预,帮助大学生在学习和成长的过程中树立正确的恋爱观,才能从根本上降低恋爱心理问题对大学生成长和发展产生的不良影响
探析◆专业◆经验 |
当前医学生就业面临的形势和对策
[摘 要] 医生是一个崇高的职业。在很多人眼里,医生是一个十分理想的职业,不受社会和经济波动的各种因素所影响,不被时间和地位所淘汰,因此,历年在高考填报相关志愿的时候,医学都是热门专业。随着我国医学院校教育的迅猛发展,每年毕业人数众多,从近年来我国医学院校就业发展情况来看,就业压力也随之增加,就业情况不容乐观。 [关 键 词] 医学生;就业;形势;对策 [中图
探析◆专业◆经验 |
高质量培养儿科住院医师规范化培训学员岗位胜任力的思考与建议
[摘 要] 作为诊疗儿童患者的主力军之一,儿科规培医生的岗位责任重大。采取能高质量培养儿科新生力量的办法,提高儿科规培学员的专业知识、职业素养、心理抗压能力、沟通能力、教学与科研能力等,培养出具备岗位胜任力的优秀儿科医生,更好地为广大儿童患者服务。 [关 键 词] 儿科住院医师;规范化培训;岗位胜任力 [中图分类号] G645
研讨◆应用◆育人 |
中华优秀传统文化在大学生思想政治教育中的价值与实现研究
[摘 要] 新时代背景下,中西方文化融合程度进一步加深,加之经济的全球化发展、价值追求的日益多元,大学生群体的自我意识、自主意识、独立意识、竞争意识等逐步增强。面对西方文化的入侵、意识形态的渗透、思潮的涌入,面对纷繁复杂的网络环境及其中充斥的多元化思想观念、社会行为、价值取向,大学生群体的心理状态、思维方式、价值观念、文化追求更为复杂与多样,使大学生思想政治教育面临着更大的挑
研讨◆应用◆育人 |
新时代大学生爱国主义教育的思路研究
[摘 要] 新时代的爱国主义有着全新的时代价值与丰富内涵。新时代的大学生爱国主义教育也面临着全新的挑战与机遇。作为建设中国特色社会主义现代化国家的力量源泉,作为践行爱国主义的重要力量,大学生的爱国主义理念与意识既关系到个人的发展与成长,又关系到民族和国家的发展。在明确新时代大学生爱国主义教育必要性的基础上,提出了新时代大学生爱国主义教育原则与方法,以期能够为当代大学生爱国主义
研讨◆应用◆育人 |
艺术类学生职业生涯规划影响因素研究
[摘 要] 在高校毕业生数量逐年增加的情况下,艺术类学生作为当今高校毕业生中的特殊群体,就业压力正在日益加大。提前制定系统的职业生涯规划对这类毕业生就业是十分有必要的。良好的学习状态、优良的学风可以提高大学生的综合素质,从而为就业奠定坚实的专业基础。从艺术类学生学风建设存在的问题入手,分析对职业生涯规划的理解误区,重点对学风建设在艺术类学生职业生涯规划教育中的导向作用进行了具
研讨◆应用◆育人 |
大学英语口语能力现状分析及教改思路研究
[摘 要] 英语口语是学生学习的薄弱环节。为提升学生英语口语交际水平,通过前期调研总结了大学生英语口语水平低下的主要原因,针对教学不足之处提出改革措施,通过更新教学理念、优化教学方法和采用多元评价方式来提升口语教学效果,实现学生语言知识储备、语言技能训练、思辨能力和专业素养等多重目标的提升,为英语口语课程教学改革提供一些参考。 [关 键 词] 英语口语;现状;教
研讨◆应用◆育人 |
思政案例融入通识类语言应用课程的实践研究
[摘 要] 讲述了在“显性教育+隐性教育”原则指导下,将思政案例融入语言应用类课程的教学研究实践,包括:开发设计思政元素外显、学科知识内化、师生互动充分的思政教学案例的思路与方法;将思政案例高效融入通识类外语语言应用技能型课程教学全过程的实现途径;设计实用性强、趣味性高、思政元素有效融入的各种“项目”和“任务”以提高课程思政教学质量的具体措施;以“形成性评价+终结性评价”为原
研讨◆应用◆育人 |
医学院校大学生英语语音语调问题研究
[摘 要] 采用问卷调查和学生访谈相结合的方法,分析了四川某医学高校非英语专业大学生在英语语音语调方面存在的问题及原因。研究结果表明:学生能够意识到学好英语语音语调的重要性,但由于学生缺乏对基本语音知识的了解,所以在语音语调方面的问题比较明显,这与当今英语教学强调听说和交际能力的教学目的背道而驰。对非英语专业大学生的英语教学中应该加强语音语调的系统训练,对语音语调的重视也应该
研讨◆应用◆育人 |
信息化领导力促进高校英语教育教学创新发展
[摘 要] 在“双一流”建设与国际化的背景下,高校英语教育对提升学生的综合实力、培养应用型人才有着重要的作用。通过相关措施促进英语教育的创新与发展,不仅能够使高校教学人员在教学活动中不断地引入新的教育理念和教学方法来提高教学质量,更重要的是能提升英语人才的培养质量。信息化领导力作为一种全新的能力,能够促进高校英语教育在教育模式、教学内容、教学方法和教学评估等方面得到发展创新。
研讨◆应用◆育人 |
应用型本科高校产业学院发展现状综述
[摘 要] 2020年12月8日,山东省教育厅、山东省工业和信息化厅联合下发了关于《推进本科高校现代产业学院建设实施方案》的通知,提出依托“双高”建设计划,对接国家和地方经济发展需求,在产教融合基础上,强化特色优势,整合相关学科专业,建设跨学科、跨专业的新型学院。通过文献研究和网页浏览,从产业学院设立形式、合作形式、运行模式分类三个方面分析地方产业学院发展与建设,对山东省地方
研讨◆应用◆育人 |
智慧农业在中学生物教学中的可行性研究
[摘 要] 对如何在中学建设“智慧农业”大棚的费用进行了预算和可行性研究,结合植物生长需要,在中学生物实践教学中充分利用这套设备,进一步加强农业现代化知识的教育并促进学生对绿色植物的学习,引导学生将实际生活知识与科技创新相联系,并利用跨学科的知识解决实际问题,在潜移默化中培养学生的合作探究能力和动手实践能力。 [关 键 词] 智慧农业;中学生物教学;跨学科 [
研讨◆应用◆育人 |
应用型本科高校户外拓展训练课程建设与开发研究
[摘 要] 近几年来,户外拓展运动在我国不断兴起,很多高校也在体育教学中开设了户外拓展训练专业的课程。但是资金以及教育经验的缺乏,导致很多高校在进行户外拓展训练课程建设与开发的时候,不可避免地存在一定的发展滞后性问题,难以满足现当代我国教育改革工作的要求,亟须进行改进。基于此,采用文献资料法等立足于应用型本科高校教学现状探讨了应用型本科高校户外拓展训练课程的建设与开发路径,旨
研讨◆应用◆育人 |
媒介素养教育中情境再现与信息重组融合策略研究
[摘 要] 媒介素养教育是媒介时代发展的必然趋势,是互联网技术和教育活动相融合的主要方向。信息重组和情境再现对于媒介素养教育有着重要的作用,通过二者的融合能够推进教育进程,提高教育质量。相关人员应当认识到两者融合的重要性,可以利用有效措施推动二者融合。基于此,分析了媒介素养教育中情境再现与信息重组的作用,探讨了二者融合的价值和有效策略,以期可以促进媒介素养教育质量的大幅度提高
研讨◆应用◆育人 |
基于沉浸体验的学生在线学习的调查研究
[摘 要] 沉浸体验也称为沉浸理论,沉浸是指“人们在内在动机的驱使下去从事具有挑战性和可控性的需要大量技能的活动时,体验到的一种主观状态”,沉浸理论发展至今已广泛应用于多个领域,如人机交互、教育、心理学等。围绕米哈里·契克森米哈(Mihaly Csikszentmihalyi)教授提出的九大维度进行探究,从三个层面对学生在线学习的现状进行调查,从而了解学生在线学习的效果及困惑
研讨◆应用◆育人 |
基于社会学角度对职业教育公平的研究
[摘 要] 教育公平是社会公平在教育领域的价值判断,是社会公平中的基础性公平。职业教育作为我国教育事业的重要组成部分,职业教育公平也备受关注。但是现阶段职业教育不公平的问题客观存在,基于社会学角度分析目前职业教育不公平现状及其产生的原因,进而提出促进职业教育公平的路径。 [关 键 词] 教育公平;社会学;社会分层 [中图分类号] G710
研讨◆应用◆育人 |
抖音的传播策略研究
[摘 要] 近几年来随着互联网的快速发展以及5G自媒体时代的到来,短视频平台凭借其操作简单、拍摄门槛低、大众化、娱乐化等特点深受大众的喜爱。而抖音则是所有短视频平台异军突起、不可阻拦的佼佼者。那么为什么抖音这么深受人们喜爱呢?主要从抖音的诞生和发展背景、受众、竞争策略以及内容定位还有运营模式等方面进行综合分析。 [关 键 词] 抖音;爆红;短视频;传播策略 [
研讨◆应用◆育人 |
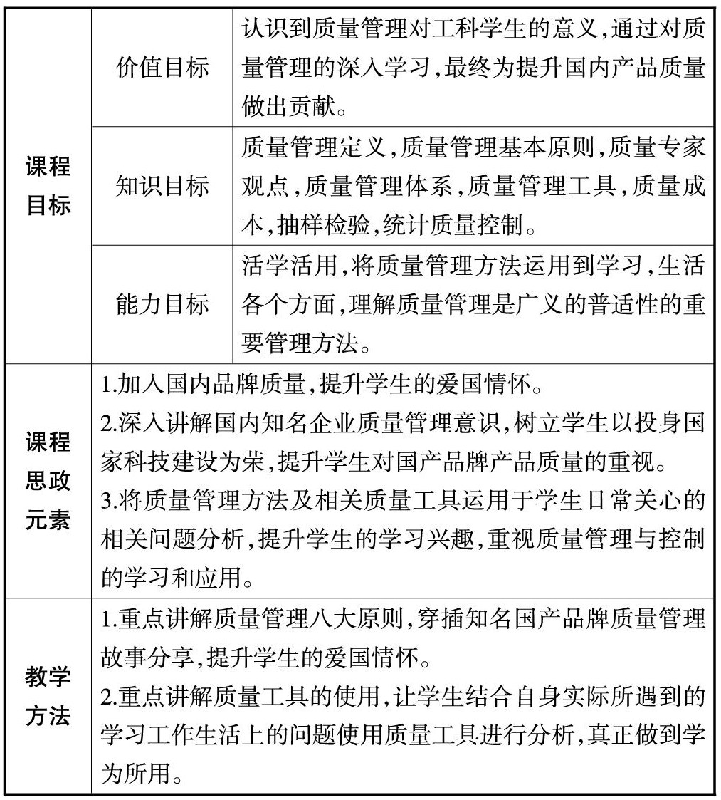
课程思政元素在质量管理与控制教学设计中的应用
[摘 要] 质量管理与控制是一门与社会主义核心价值观和中国优秀传统文化教育息息相关的课程。课程中通过讲解中国优秀民族企业质量管理相关知识,从知识点中凝练出教学目标,从“三观”教育、家国情怀、科学精神等方面,深入挖掘课程整体思政元素,并通过教学案例的精心设计,将知识点与思政元素有机结合。力求将社会主义核心价值观、中华优秀传统文化教育,特别是习近平新时代中国特色社会主义思想的“四
研讨◆应用◆育人 |
线上线下混合式教学在医学院外总外科手术学教学中的应用浅谈
[摘 要] “互联网+”时代促进了医学教育教学发展,以强大的在线教学平台为支撑,与线下教学相结合的方式,产生了线上线下混合式教学模式。线上线下混合式教学模式通过两种教学方式的结合,发挥各自的优势,有利于提升教学效果和教学质量。将信息技术与医学教育课程建设融合,促进教育信息化是医学院教学方式改革中面临的新挑战。在外总外科手术学教学中实行线上线下混合式教学,取得了良好的教学效果。
研讨◆应用◆育人 |
高等数学课程“三全育人”工作现状调查研究
[摘 要] “三全育人”综合改革是加强改进新形势下高校思想政治工作、全面落实立德树人根本任务的战略举措。为了了解高等数学课程“三全育人”工作的现状,通过调查、分析数据,得到“数学课程融入社会主义核心价值观等世界观和方法论”和“数学课程融入科技前沿知识”对大学生的育人作用比较明显;“数学课堂教学中融入资源、环境保护知识”和“与数学课程相关的网络媒体”对大学生的育人作用比较微弱。
研讨◆应用◆育人 |
论高校地理教学中学生知识应用能力的培养策略
[摘 要] 地理是学习生涯中的重要科目,学好地理知识对学生未来的发展具有重要的作用。随着我国高校的不断发展,高校地理教学对学生的应用能力培养更加注重,不断地提升高校学生的地理知识应用能力对高校学生有着积极作用,但是在实际的教学过程中,如何有效地提高高校学生地理知识的应用能力依旧需要不断地研究探索。通过对高校地理应用能力培养的重要性的阐述,分析了目前高校学生地理知识应用能力培养
研讨◆应用◆育人 |
“互联网+”环境下土木工程专业复合型人才教育培养模式研究
[摘 要] 随着社会发展与科技进步,当今社会已然迈入了“互联网+”时代,如何将包括互联网技术在内的高新信息技术融入各行各业成为当今全领域广泛关注的重要课题,教育行业亦不例外。日新月异的科技进步使土木工程等行业对复合型人才的需求日益飙升,为了迎合该趋势,各院校的土木工程专业势必需要对校内的人才教育培养模式进行改革与创新,而“互联网+”环境恰可成为其教育培养模式再进一步的“源动力
管理◆改革◆社会 |
“创新教育”理念下的高校教育管理研究
[摘 要] 高校作为人才培养的地方,其人才培养质量与学校教育管理水平直接相关。做好教育管理工作,可以更好地规范教学行为,有针对性地培育学生,引导学生成人成才。新时代,对人才要求越来越高,这种要求也迫使高校必须革新教育管理工作,构建与时代发展相符的教育管理模式,进而为高校教育事业发展提供保障。以“创新教育”理念为指导,就高校教育管理工作做了相关探讨。 [关 键 词]
管理◆改革◆社会 |
新媒体背景下高校教育管理模式的构建
[摘 要] 随着社会的飞速发展,高校教育管理模式要不断进行创新改革,顺应新媒体时代的教育要求,摒弃传统教育管理模式的不足和弊端,在进行教育管理过程中融入新理念、新目标,利用与时俱进的现代化技术手段进行教育管理,制定科学合理的管理制度,不断创新教学形式,为高校学生打造良好的学习环境和生活空间,有效促进各高校教育的良性发展。针对新媒体背景下高校教育管理模式的构建策略进行探讨。
管理◆改革◆社会 |
现代学徒制高职教学改革的现状与实践措施
[摘 要] 现代学徒制是高职院校教学改革过程中的一种重要手段。通过对国内外现代学徒制现状的研究,分析了现代学徒制在法律制度、政策制度、校企沟通机制及学生如何看待现代学徒制等方面的问题。提出了创新现代学徒制改革的五种措施:师傅带徒弟,利用科研项目吸引专家能手参与;创建学生工作坊,吸引企业投资 ;成立创客班,实现“创—教—企—产”;通过提高教师专业素质的培训,解决“双师型”素质;
管理◆改革◆社会 |
教育信息化背景下利用信息技术推动电工学课堂教学改革
[摘 要] 为适应当前高等教育的发展需求,培养创新性人才,将雨课堂和Multisim仿真等信息化手段应用到电工学课堂教学。雨课堂线上线下混合式教学,以及翻转课堂的应用提高了学生自主学习的能力,教师及时了解学生学习情况调整课堂进度;Multisim仿真软件的使用,使课堂内容丰富,知识讲解形象,提高学生的学习兴趣,有助于学生理解掌握知识;课下学生通过电路仿真,进一步掌握知识点,提
管理◆改革◆社会 |
整合课程细胞、分子与基因实验教学的改革模式初探
[摘 要] 在我国大力推动教育改革的背景下,细胞、分子与基因课程的教师也积极探索了推进实验课程教学改革的路径。然而,在细胞、分子与基因实验课程的教学当中还存在许多问题亟待解决。通过改革实验教学模式可以有效提升实验课程教学的效果,而且可以推动学生动手实践能力的提升。因此探索细胞、分子与基因实验课程教学改革的路径是非常必要的。着重研究了推动细胞、分子与基因实验课程教学改革的具体路
管理◆改革◆社会 |
医学影像学课程思政教学改革探索
[摘 要] 面对新形势、新任务,应深刻领会习近平新时代中国特色社会主义思想,顺应新时代对医学发展的新要求,将医学影像学与思想政治教育巧妙、自然地融合在一起。目前,鲜少有关于医学影像学课程思政教学改革方面的探讨。苏州大学附属第一医院放射诊断学教研室,着力于探讨思政教育融入医学影像学的意义,并予以试点进行实践,试图通过建设一支良好的师资队伍,根据医学影像学的特色设计课程思政,逐步
管理◆改革◆社会 |
新工科背景下石油钻采机械教学改革
[摘 要] 新工科是以产业需求为导向、技术发展改内容、学校主体推改革、学生志趣变方法,是以培养创新型、跨学科、具有综合能力的卓越人才为目标。结合新工科建设背景,分析石油工程传统工科课程石油钻采机械概论教学过程中存在的问题,提出了改进课程内容结构;课堂教学与现场实践教学相结合;跨学科领域知识运用到课堂;提高实践教学考核比例,以问题为导向,取得了较好的教学效果。 [关 键
管理◆改革◆社会 |
指挥类专业指挥控制系统运用课程教学改革研究
[摘 要] 为促进军队院校指挥类专业指挥控制系统运用课程教学改革效果,以武器发射工程专业教学改革实践为例,针对以往指挥控制系统运用类课程存在的重教轻学、重理论轻实践的实际问题,从明确课程目标、完善教学内容、创新教学模式、搭建实训平台等方面,对本课程实践性改革进行研究讨论。 [关 键 词] 指挥控制系统;建构主义;实践教学;教学改革 [中图分类号] G642
管理◆改革◆社会 |
自动售货机的发展现状及趋势研究
[摘 要] 中国自动售货机市场主要分布于经济发达的沿海地区,而且所贩卖的商品种类较少。由此可见,我国自动售货机市场发展刚刚进入初期阶段,能够给人们带来的生活便利有限。近年来,无人超市、无人货架的出现丰富了自动售货机的功能和发展形式。自动售货机目标客户产品的选择和点位选择与大数据技术的融合,实现了新零售时代O2O完美结合。结合实践经验,就该行业市场的发展做出有效分析,并以此为切
管理◆改革◆社会 |
雨课堂在肿瘤放射治疗学教学中的应用体会
[摘 要] 目的:研究雨课堂在肿瘤放射治疗学教学中的应用效果。方法:选取选修交大二附院放疗课程的64名八年制学生为研究对象。随机分为两组,每组32人。实验组应用雨课堂教学,对照组应用传统PPT教学方法。评价两组学生教学满意度及考试成绩。结果:两组理论考试成绩分别为93.34±3.075分与90.03±3.614分,操作考试成绩分别为97.34±1.696分与94.03±2.5
管理◆改革◆社会 |
浅析影响医学生临床实习教学质量的因素及对策
[摘 要] 在临床教育过程中,医学生临床实习是重要的环节,对于提升医学生的专业知识与技术水平发挥着十分重要的作用。临床实习是医学生从学生向医生转变的重要过渡,同时也是医学生积累经验和丰富实践的重要环节。但是受多方面因素的影响,导致医学生临床实习教学的质量不高,以此我们应全面分析影响医学生临床实习教学质量的因素,并积极探索有效对策,促进教学质量的提升,为社会培养出更多合格的临床
管理◆改革◆社会 |
情景式PBL结合形成性评价的教学应用
[摘 要] 目的:探讨情景式PBL教学法联合形成性评价对在心血管内科临床实习的本科实习生的教学效果。方法:选取2018年1月—2019年6月在广州医科大学附属第三医院心血管内科轮转的本科生48名为研究对象,将其随机分为对照组及试验组,运用带教老师评价和学生组内互评的方式分别对实习生的学习意愿和态度、知识信息收集、分析思考能力、沟通表达能力、团队合作和小组内参与度、讨论内容、资
管理◆改革◆社会 |
CICARE模式在心内科实习护生沟通训练中的实践探讨
[摘 要] 选择2018年9月至2020年8月在本院心内科实习的护理学本科生60名,随机分为对照组和教改组,各30名。在对照组采取一对一,师傅带徒弟的方法带教,同时,在教改组采用CICARE沟通模式进行标准化护患沟通训练。结果显示,按照CICARE沟通模式开展护患沟通训练,能明显改善护生的临床沟通能力和患者对护生的满意度。 [关 键 词] 内科护理学;实习;CI
管理◆改革◆社会 |
基于全要素分析理论提高医院基层党组织党课质量
[摘 要] 党课教育是加强基层党建工作的基本要求。提高医院基层党组织党课质量是医院基层党建工作的重点内容。医院的医务工作者党员救死扶伤,其专业性强、工作繁重,同时具有“三高一少”的特点,即较高的学历、较高的知识水平、较高的理解能力、业余时间少。基于全要素分析理论(TFP)从时间(time)、地点(place)、主体(subject)、客体(object)、内容(content