期刊详情
查看往期
期刊目录
2021年26期
育人◆课题◆反思 |
浅谈新形势下电大学生的思想行为现状及教育措施
[摘 要] 思想教育工作作为电大新时期教学发展的重要引导力量,是促进学生思想行为积极向上的强大动力,但目前电大思想教学工作并不受重视,导致电大学生思想行为上的缺失性问题难以及时被发现与解决,在电大特殊教学模式下,更难以发挥出思想教学价值。在新形势下,电大学生思想消极被动、价值观念偏差等问题层出不穷,亟须从当下电大教学实际出发,探究有效的思想政治教育措施,以促进电大学生更积极面
育人◆课题◆反思 |
中职学校学生核心素养培育方法与路径
[摘 要] 中职学生核心素养是影响学生就业和未来职业发展的关键因素。其核心素养的培育是一个系统的、持续的过程,必须针对其自身的特点进行综合的、整体的路径设计,选择正确的、合适的方法。中职学校的中心工作就是通过合理的教育、教学管理手段,师生、生生的有效互动培育学生的核心素养。 [关 键 词] 中职学生;核心素养;方法;路径 [中图分类号] G715
育人◆课题◆反思 |
基于职业精神的中专学生双创能力培育研究
[摘 要] 伴随着经济现代化发展水平的提高,中专学校的教育方向发生了明显的变化,越来越关注培养人才的双创能力,使得他们能够在投身于复杂的市场经济环境时,能够充分发挥自身的专业素质,成长为拥有双创能力的新型人才,在不断壮大自身实力的同时,为社会发展以及行业企业的进步作出积极贡献。在中专学生的教育培养当中,双创能力培育应该和职业精神培育高度一致,促进二者彼此渗透和相辅相成,只有这
育人◆课题◆反思 |
中职学校学生心理特征研究及对策
[摘 要] 随着普通高中的扩招,有些学校要降低招生标准,才能满足招生的指标。有些学生学习态度不端正、基础较差、不重视学习、自我约束能力差等,这严重影响了教学质量并增强了班级管理的难度。出现这样的问题,应针对中职学生的心理特征进行研究分析,找出引起其心理特征的因素,提出有效的解决方法,才能更进一步提升中职学生的综合素质,改善中职学校的教学质量。 [关 键 词] 中
育人◆课题◆反思 |
塑造中职生积极心理品质的理论与方法
[摘 要] 积极心理学( Positive Psychology )是马丁·塞利格曼提出(1998)的。积极心理学是致力于研究人积极情感、发展潜力和美德等积极品质的一门科学。它与传统心理学存在很大的差异,提倡用积极的心态来解读心理现象(包括心理问题),激发和利用人自身内在的积极力量和优秀品质,最大限度地挖掘自己的潜力而获得幸福。中职生的自卑感比较严重,渴望获得认可,却又缺乏学
育人◆课题◆反思 |
创设学习情境,培育核心素养
[摘 要] 《中等职业学校语文课程标准(2020年版)》(以下简称“课标”)明确指出,教师要通过学习情境的创设,促进学生转变学习方式,并且在合作学习和探究学习的过程中,落实学生的语文核心素养。在新课程改革日益深入的趋势下,语文教师要把握创设学习情境的策略,不断探索优化学习情境的方法,开展自主、积极的言语实践活动,促进语文学科核心素养的落实,让学生以更饱满的状态投入学习中,提高
育人◆课题◆反思 |
浅谈学科视野下提升学生核心素养的创客教育
[摘 要] 具体阐述了创客教育的现实背景以及该教育模式的基本理念,以核心素养的培养和提升作为研究目标,对创客教育在核心素养层面的现实作用进行分析。始终将文化和发展需求结合起来进行阐述,根据学科类别在价值方面的延伸目标,围绕创客精神的核心,探讨学生在成长和发展过程中核心素养发展的基本路径和培养方式。最后采取案例分析的方法,将人工智能融创教育作为主要分析对象,阐述人文学科创客教育
育人◆课题◆反思 |
新时代中职校“三全育人”模式的运行与保障机制研究
[摘 要] 为探索中职校“三全育人”模式运行方法,辅助学校构建完善职业教育体系,对“三全育人”模式进行了解读,然后从全员育人、全程育人和全方位育人三方面提出了运行建议。为保证模式维持高效运行,分析了组织、管理、沟通等保障机制建立措施,希望能够促进中职校思政教育水平提升。 [关 键 词] 中职校;“三全育人”模式;保障机制 [中图分类号] G717
育人◆课题◆反思 |
基于现代学徒制的校企合作育人模式探索与实践
[摘 要] 随着教育制度改革的深入推进,各类学校育人模式也出现了根本性改变。中职旅游专业教学经过“十一五”和“十二五”的十年发展,在办学和人才培养方面已具备一定规模,尤其是以“师傅带徒弟”的方式实现现代学徒制在教学中的融入,以校企合作、实境育人的手段提升人才的适岗能力,为旅游行业的发展输送了大量的专业人才。但在实际应用中仍存在如合作模式过于陈旧化,未能适应于时代需求,企业以追
育人◆课题◆反思 |
浅谈中职计算机教学中学生创新能力的培养
[摘 要] 计算机是二十一世纪人才必备的基础技能之一。对中职学生来说,学好计算机课程知识,掌握计算机技能,不仅是学生完成学业的硬性要求,同时也是学生走向社会,走进工作岗位的必备素养。在中职计算机教学中,我们应更新教学理念,注重培养学生的创新能力,以助力学生未来更好地发展。 [关 键 词] 中职;计算机;创新能力;教学方法 [中图分类号] G712
育人◆课题◆反思 |
中职语文教学对学生人文素养的提升研究
[摘 要] 教育部在语文课程标准中要求学校重视语文课程中的人文性这一基本性质,“良好的人文素养”培养计划是新课标中需要重点关注的内容之一,是语文基础素养中不可或缺的部分。在教学过程中,教师需要与学生一起将语文教材中选编的课文分析透彻,发掘作者的思想感情,让学生与作者产生思想上的共鸣,促进学生思想文化素养的提升。教师应在教学中开展多样化的课堂活动,以科学合理的方式将道德精神培养
育人◆课题◆反思 |
用本土文化点亮中职语文教学
[摘 要] 中职学生相比于高中生,其文化底蕴和知识水平有着一定的差距。如果我们能将本土文化融入中职语文教学,不仅能够有效提高学生的人文素养,还能培养学生对本土文化的认识,促进学生情感的提升和知识水平的提高。同时也是对学生语文素养提高的一个有效途径。因此,在中职语文教学中,教师应该积极将本土文化融入其中,以此来提高教学质量,使得中职语文教育更加系统和全面。就本土文化如何融入中职
育人◆课题◆反思 |
探讨中职语文教学网络教育平台的运用
[摘 要] 随着“互联网+”技术的不断推进和发展,网络在教育领域已经越来越被广泛使用。同样,网络教学模式也被中职语文教师所运用。网络中包含着丰富多彩的教学资源,不仅可以帮助教师补充教材内容,还可以拓展学生眼界,激发学生的兴趣,从而提高课堂学习的效率以及教师的教学质量。中职学校对培养复合技术人才具有积极的意义,语文作为中职教育中的重要学科,不仅可以培养学生的审美和人文情感,还可
育人◆课题◆反思 |
黄炎培职业教育思想背景下的新时期职业教育观分析
[摘 要] 黄炎培职业教育思想以及运用能够为我国发展职业教育带来一定程度的推动作用,这种思想具有推动社会生产、保障民生、加强道德培养等特点。在培养具备较强能力以及较高素质人才方面,黄炎培职业教育思想具有非常重要的意义。对此,介绍职业教育发展中存在的问题,黄炎培职业教育思想的特点以及运用策略。 [关 键 词] 新时期;黄炎培职业教育思想;职业教育观;策略 [中图
育人◆课题◆反思 |
新时代中职学校培育弘扬劳模精神和工匠精神的路径探析
[摘 要] 近年来,在社会经济快速发展的同时,教育体制也在进行着不断的改革和创新,学生素质教育的全面发展被提出了新的要求。特别是在中职学生的教育问题上,不能再像以往一样,仅重视学生理论知识的学习,专业技能的培养,还应将更多注意力放在学生德育方面的教育上,尤其是在劳模精神和工匠精神上,更需要加大培育弘扬力度,促使学生形成良好的道德品质和职业素养,以便为今后的职业发展打下坚实的基
育人◆课题◆反思 |
新时代中职学校“课程思政”建设有效路径的探究
[摘 要] 为了适应新时代中职学校“三全育人”的要求,中职学校需要结合实际教学情况,加强思想政治教育的实效性与针对性,而“课程思政”建设就是解决专业课同向同行的一大举措。首先简述了“课程思政”的内涵及其融入的内容,其次分析了中职学校推进“课程思政”建设过程中遇到的困境,最后提出了一些关于“课程思政”建设的有效路径,希望能为中职学校“课程思政”建设目标的实现提供支持。 [关
育人◆课题◆反思 |
中职生舞蹈课程融入思政元素探索
[摘 要] 将思政元素融入学前教育专业中职生的舞蹈课程,在民族民间舞蹈单元,从深度挖掘、课堂组织、中职生心理投射三个方面,进行实践教学改革,将民族认同、政治认同、爱国爱党、文化自信等理念与舞蹈动作传授并行,协同育人,进一步提升立德树人成效,构建全面育人的“大思政”局面。 [关 键 词] 中职生舞蹈;课程思政;民族民间舞 [中图分类号] G712
育人◆课题◆反思 |
畲族民歌音乐课程资源开发与利用的若干思考
[摘 要] 赣、闽等地畲族民歌音乐资源十分丰富,然而在各级各类学校音乐课程教学中却并没有得到充分的开发和利用,这不能不说是一个遗憾。现通过对畲族民歌音乐资源的概述,重点指出相关课程资源开发与利用的两个突出问题,即开发能力较低、民族特色不强,并试图通过政府保障、学校努力、教师参与几种形式,有效解决这两方面问题,从而让畲族民歌音乐课程资源发挥出更大的教育引导功能。 [关
育人◆课题◆反思 |
产教融合视域下“侗寨·五娘”非遗学堂的建设与研究
[摘 要] 随着社会的不断发展,人们对于非物质文化遗产的重视程度逐渐增高。经过调查发现,很多专家在对非遗学堂建设的过程中忽略了产教融合的重要性,这导致传统技艺在传承的过程中与社会脱节。因此,以“侗寨·五娘”的非遗学堂为例,站在产教融合的角度探讨职业学校与地方有关部门在非遗传承与保护方面的互动,从而将非遗盘活,进而促进当地少数民族的可持续发展。 [关 键 词] 产
育人◆课题◆反思 |
浅谈中职学校体育社团对学生课余体育锻炼的影响
[摘 要] 相对于传统体育课堂来说,学生自发自组的体育社团更具开放性,同时也能更好地体现体育锻炼的人性化。中职学校体育社团的开展,极大地丰富了学生课余体育锻炼的形式和内容,在提升学生参与度、增进学生身体健康方面能够发挥积极作用。然而,当前我市中职体育社团活动在开展过程中也存在一定的不足,影响了体育社团活动的高效开展。基于此,从课外体育活动的含义入手,对当前中职学校体育社团活动
育人◆课题◆反思 |
“短视频”在中职电子商务教学中的运用研究
[摘 要] 近些年来,无论是网络信息技术还是移动互联网技术,都已经有了较大突破,受此影响,各种类型的短视频不断涌现,这一新型媒体产物对中职学生有较大吸引力,而如何借助短视频实施有效教学,则是中职阶段教育人员所要密切关注的问题。现以中职电子商务教学为例,具体说明短视频应用的优势、制作策略以及实施流程,希望可以弥补传统教学在内容与方法上的缺憾,提升学生的参与兴趣及教育教学质量,帮
育人◆课题◆反思 |
中职茶艺教学如何传承中华茶文化精神“和”
[摘 要] 茶,是中华民族的国饮。早在唐代就出现了中华茶文化中的“茶道”,而后发展成中华茶文化的核心,其主要突出一个“和”字。历代茶人把“和”作为茶媒介,行茶事茶则以“和”为美,“和”是中华茶文化之灵魂也。岑溪市中等职业学校2017年参与梧州市中等职业院校技能大赛——茶艺表演项目,实施茶艺课教学改革,研究参赛作品《岑山秀水》,从中分析中职生茶艺如何在教学过程渗透性地传承中华茶
育人◆课题◆反思 |
思政教育视域下技工院校法治教育现状与对策研究
[摘 要] 在国家治理体系日趋完善、思想政治教育备受重视的当下,法治教育的重要地位正日渐凸显。因此,以广州市技工院校为实证研究对象,以广州市技师学院为例进行实践探索,调查结果显示,当前技工院校对思想政治教育非常重视,而作为思政教育的重要组成部分——法治教育,不论是课程设置还是教育实践活动都还有很大的提升空间。同时,地方司法系统对于学校,特别是技工院校的法治教育给予的关注和提供
育人◆课题◆反思 |
刘三姐歌谣融入中职学校音乐教学的实践研究
[摘 要] 音乐教学曾经在很长一段时间里,都是作为副科存在,在教学中得不到应有的重视,但随着当代教育体制改革的不断深入,音乐教育在中职校园中逐渐得到重视。音乐教育作为中职学生综合素质教育的重要组成部分,如何更好地寻求中职学生全方位发展,将刘三姐歌谣文化融入中职学校音乐教学,具有重大的实践意义。对刘三姐歌谣融入中职学校音乐教学的相关问题进行详细的研究,分析刘三姐歌谣的艺术价值及
育人◆课题◆反思 |
技工院校创新创业教育体系构建思考
[摘 要] 技工院校是高素质劳动者和技术技能人才培养的主基地。高技能人才承担着科技创新、技术攻关的重要任务,若没有一支高水平的技能人才队伍,再好的研发设计也无法转化为实际产品和成果。通过对技工院校创新创业教育本质的归纳,提出从创新创业能力结构体系、课程体系、人才培养体系、评价体系、师资队伍体系、管理保障体系等方面构建技工院校创新创业教育体系的思路。 [关 键 词]
育人◆课题◆反思 |
“侗寨·五娘”非物质文化遗产职业院校传承育人路径探析
[摘 要] 通过对柳州市第二职业技术学校在传承侗族非物质文化遗产“侗寨·五娘”的内容和类型进行探析,进而根据此提出非物质文化遗产职业院校的育人路径,即重视对非物质文化遗产的活态传承;实现学校教育与社区非物质文化遗产传承空间的和谐共生;加强对非物质文化遗产传承主体的挖掘和培养。 [关 键 词] “侗寨·五娘”;传承;职业院校;教育路径 [中图分类号] G712
育人◆课题◆反思 |
校企合作机制下中职学前教育专业学生职业习惯养成教育的研究
[摘 要] 当前,国家对学龄前儿童的教育日益重视,良好职业习惯养成对于学前教育专业学生自身素质的提高,对于学生未来工作岗位上对幼儿的影响,其发挥的作用都是巨大的。中职院校与幼儿园、早教机构合作紧密,如何利用校企合作的契机搞好学前教育专业学生的职业养成教育是值得中职院校教育工作者思考的问题。分析中职院校学前教育专业学生现阶段职业习惯养成教育的情况,在理论与实践研究的基础上,确定
育人◆课题◆反思 |
中职茶艺服务课程教学设计初探
[摘 要] 和,天下之大道,茶,大道之载体。通过中华茶文化精神“和”的内涵的阐述,以中华茶文化精神“和”为载体,从四个方面分析中华茶文化精神“和”如何融入中职茶艺服务课程教学设计。进而从“教学方法、课前准备、新课导入、课堂教学、课堂小结”五个方面进行教学设计的实践,让中职旅游专业学生掌握中华茶文化精神“和”的丰富内涵和精神实质,养成以“和”为精神实质和追求境界的茶文化信仰,并
育人◆课题◆反思 |
1+X证书制度下中职电子商务教学创新研究
[摘 要] 随着我国现代化教学改革工作的不断推进与完善,中职院校的教学形式也在有序地开展着各种教学创新和改进措施。其中,1+X证书制度就是中职院校为进一步提升学生综合技能而提出的一种新的教育改革举措。以1+X证书制度背景下的中职电子商务教学为研究对象,对其教学创新举措进行了相关的研究和分析。 [关 键 词] 1+X证书制度;电子商务;教学创新 [中图分类号]
育人◆课题◆反思 |
数据驱动下中职电商专业精准课堂的实践
[摘 要] 中职电商专业教学中存在“教学内容宽泛、教学形式虚化、教学成果空洞”等现象。传统课堂教学中,教师“学情把握定性化、学习过程印象化”;学生“学习内容抽象化、学习成果虚空化”。大数据技术的兴起,为精准课堂提供了机遇,也体现了电商专业的“无数据不电商”的核心思想。基于教学实践,紧密围绕有效养成中职电商专业学生核心素养的目标及“三全育人”的思想,综合运用教学信息化平台及电商
育人◆课题◆反思 |
高职院校导航专业课程改革初探
[摘 要] 导航技术的飞速发展对高校导航专业的学科建设提出了更高的要求。为了加强高职院校导航专业的人才培养工作,根据导航专业教学工作实践,从改进课程理念、创新教学手段、加强思政建设三个方面,对高职院校导航专业课程改革进行了初步探讨。 [关 键 词] 导航;课程改革;高职院校;职业技术教育;高等教育 [中图分类号] G712
育人◆课题◆反思 |
数学实验教学与师范生能力培养分析
[摘 要] 为了持续强化师范生的专业能力,还需要对他们展开数学实验教学,归根结底,就是配合现代高科技手段来随时随地演示不同的实验情境,引导师范生透彻地理解和准确地记忆基本的数学理论、方法,为他们日后顺利任教等奠定基础。旨在阐述数学实验教学对师范生能力培养的影响、当前师范生教学能力遗留的问题、引发的原因、应对的要诀基础上,探讨日后基于数学实验教学来培养师范生能力的建议。 [关
育人◆课题◆反思 |
基于现代学徒制的中职智能制造专业群人才培养模式研究与实践
[摘 要] 中职智能制造专业群建设,为适应产业转型升级发展的要求,各中职学校必须以自身发展的实际情况为基础,积极探索智能制造类专业教育教学资源的整合,通过打造智能制造专业集群的方式,建立完善的制造专业人才培养体系,促进中职智能制造专业人才培养质量的有效提升。主要分析与探讨现代学徒制下的中职智能制造专业群人才培养模式,研究并建立人才培养体系,制定人才培养方案。 [关 键
育人◆课题◆反思 |
“三全育人”视角下中职学生精细化管理的探究
[摘 要] 随着职业教育的加速发展,中职学校招生人数达到新高,但生源复杂,学生综合素质下降明显,学生管理难度加大等问题出现,给学生管理工作提出了新的挑战。通过分析学生管理工作的现状,以中职会计专业为研究对象,从“三全育人”的视角出发,顶层设计的角度考量,探寻将专业人才培养与学生管理融合的精细化管理解决方案。 [关 键 词] 中职;“三全育人”;会计专业;学生管理
育人◆课题◆反思 |
教育信息化2.0背景下基于“钉钉”的智慧校园建设研究
[摘 要] 2018年4月教育部在《教育信息化2.0行动计划》中提出了“三全两高一大”目标,基于这样的背景,众多学校积极行动,引入“平台+教育”服务模式,将“钉钉”软件引进学校,基于“钉钉”进行智慧校园建设,这是一种非常实惠且智慧的智慧校园建设方式。 [关 键 词] 钉钉;教育信息化2.0;智慧校园 [中图分类号] G717
育人◆课题◆反思 |
实施教学反思校本研究提升教师专业化发展能力的研究
[摘 要] 深化《实施教学反思校本研究提升教师专业化发展能力》校本科研,以参加课题研究的教师为研究对象,经科学方法取得研究资料,整理、分析、研究,找出三个主要影响因素:教师反思理论与实践知识不全面、教研方式传统、低效和教学评价制度体系不完善;采取了三项有效改进措施:编制并学习校本教材《反思性教学的理论与实践》、拓展新型高效教研方式和建立激发教师教学反思积极性的教学反思评价制度
育人◆课题◆反思 |
基于大健康背景下中职助产专业发展方向探析
[摘 要] 大健康理念的提出为全国助产事业的发展带来了机遇与挑战。在《“健康中国2030”规划纲要》发布的大背景下,从大健康理念的概念入手,分析大健康理念对助产专业的发展提出的新要求,探讨目前助产专业发展存在的问题,并立足问题解析助产专业未来的发展方向,同时提出相应的对策,旨在为中等职业学校助产专业的发展提供参考。 [关 键 词] 大健康;助产专业;发展方向
育人◆课题◆反思 |
中职数学实践教学与“双创”教育融合的思考
[摘 要] 在我国的基础教育中,中职教育是非常重要的组成部分之一。中职教育不仅为国家培养了大量的技术人才,还提升了我国国民的基本素质。中职学校主要以培养学生的专业技能和基本职业素养为发展方向,其中教育教学质量也是中职学校的生命线。数学是一门贯穿学生整个学习生涯的基础性学科,不仅要求学生具备清晰的逻辑能力,还会考查学生的思维能力。对于中职教育而言,其大部分的专业技能学习都会涉及
育人◆课题◆反思 |
技工院校课程思政的实践与思考——以数学课程为例
[摘 要] 在技工院校渗透课程思政这一教育理念具有非常重要的意义。不同课程的课程思政,既有其共同性,又有其独特性。以数学课程为例,概述了课程思政的基本理论,阐述了课程思政的实践方法,总结了课程思政实施过程中的思考,以期为课程思政的推广提供参考。 [关 键 词] 技工院校;课程思政;实践;数学 [中图分类号] G712 [文
育人◆课题◆反思 |
中职美术教学中激发学生学习兴趣的思考
[摘 要] 我国教育改革的步伐正在稳步加快中,传统灌输式的教学模式逐渐转变成主动式的引导,教学内容也变得更加丰富多彩。中职美术教育可实现学生想象能力与审美能力的提升,是至关重要的学科。为了帮助学生更好地学习与发展,教师就需利用多种方式真正激发学生的学习兴趣,切实提高学生的美术素养。 [关 键 词] 中职美术;学习兴趣;意义;美术知识 [中图分类号] G712
育人◆课题◆反思 |
中职音乐教育中对学生音乐素养及自主学习能力的培养思考
[摘 要] 音乐是一门陶冶学生情操,培养学生审美鉴赏能力,促进其综合素质提升的学科,在中职教育中发挥着极为重要的作用。如何在音乐教学中激发学生学习音乐的兴趣,从而使学生积极主动地参与到音乐教学活动之中,不断提高自身的自主学习能力及音乐素养,是中职音乐教师面临的重要任务。基于此,主要针对中职音乐教育中学生音乐素养及自主学习能力的培养策略展开探讨。 [关 键 词]
育人◆课题◆反思 |
中职幼儿保育专业音乐教学的思考
[摘 要] 我国幼教事业的蓬勃发展对中职幼儿保育专业学生的能力提出了越来越高的要求。音乐是学前幼儿教育中非常重要的教学内容,是培养幼儿情感、提升幼儿审美情趣和综合素养的关键学科,是贯穿在整个幼儿教育体系中的媒介。中职幼儿保育专业音乐教师只有遵循幼儿音乐教学规律,树立新的育人理念,创新教学模式,拓展教学新时空,才能顺利在音乐教学过程中不仅把音乐理论和基本技能很好地传授给学生,更
教学◆教法◆师资 |
新媒体环境下的中职思政课教学模式研究
[摘 要] 思政课是教师帮助学生系好人生第一粒纽扣的重要课程,关乎学生价值观念、思想感情、行为习惯等方面的和谐发展,如何有效开展思政课育人活动,成为教师要解决的教书育人问题之一。其中,新媒体是思政课教改的重要情境及资源聚合媒介,“新媒体+”教学模式具有虚拟性、互动性、数据性、网络化、超文本等特征,可拓展思政教育路径,为搭建混合式课堂奠定基础。通过探析新媒体环境下中职思政课教学
教学◆教法◆师资 |
基于情景模式下高中语文作文教学探究
[摘 要] 在高中语文教学活动中,作文教学是必不可少的一部分。作文教学能否取得良好的效果,直接关系着学生的语文表达等能力是否可以得到有效提升。当前的高中语文作文教学存在某些不足之处,影响了教学效果。因此,高中语文教师要选择合适的教学模式展开作文教学,比如“情景模式”。围绕高中语文作文教学展开讨论,分析情景模式在其中的运用意义以及策略。 [关 键 词] 情景模式;
教学◆教法◆师资 |
分析“以就业为导向”的中职英语教学模式
[摘 要] 随着人类命运共同体的构建,社会对中职院校的办学水平和毕业生服务社会的能力要求越来越高,以就业为导向的职业教育方式也应尽快在英语职业教育中应用。主要从现在中职英语教学中存在的一些问题出发,结合多年的教学经验,分析以就业为导向的中职英语教学模式,以期培养出满足市场需求的、高质量的中职毕业生。 [关 键 词] 以就业为导向;英语;中职教育 [中图分类号]
教学◆教法◆师资 |
基于核心素养下体校数学教学模式的探讨
[摘 要] 体校是我国对青少年、儿童进行体育运动训练的学校,专注于学生体育运动方面的能力,对文化知识的培养不够系统全面。随着核心素养概念的提出,将宏观的教育观念具象化,使教育工作者能够通过核心素养清晰要培养什么样的学生、怎样培养学生。数学科目作为基础性学科之一,对于学生的核心素养培育至关重要。基于此,立足体校教学,深入探究核心素养下数学教学模式的构建策略。 [关 键
教学◆教法◆师资 |
基于翻转课堂模式的中职数学教学实例简析
[摘 要] 近年来,翻转课堂作为一种创新的教学模式,日益得到广大师生的认可,翻转课堂顺应了互联网时代人们的学习和生活习惯,将网络和电子产品融入学习中。尤其对于基础薄弱、自律性差的中职生,更加需要新颖、灵活的教学模式,来激发他们的学习热情、提高学习效率。 [关 键 词] 翻转课堂;中职数学;课程设计;等差数列 [中图分类号] G712
教学◆教法◆师资 |
中职学生发展核心素养视角下的体育教学探析
[摘 要] 对于学生发展核心素养来讲,其主要指的是学生为了能够满足终身发展以及社会发展需求必须具备的一些良好品格以及关键能力。中职学生发展核心素养与学科教学之间存在着密切的联系,做好学科教学工作对学生发展核心素养有着非常重要的价值和意义。体育课程属于中职教育的重要组成内容,在实际开展体育训练时涉及的运动思维、合作能力以及自主学习意识等都可以对学生综合素质以及综合能力的发展产生
教学◆教法◆师资 |
畲族音乐及民间文化传承在中职音乐教学中的体现和探究
[摘 要] 在中职音乐教学中融入畲族音乐及民间文化,将同时起到保护与传承地方音乐、让中职学生增进对地方文化了解的作用。现主要以《奶娘行罡》为例,探讨这方面的内容,重点论述中职音乐教学中引入畲族音乐及民间文化的必要性及基本原则,并分别从初识、学唱、表演几个方面探讨《奶娘行罡》引入的具体策略。 [关 键 词] 畲族音乐;民间文化;中职音乐;《奶娘行罡》 [中图分类
教学◆教法◆师资 |
职教信息化背景下旅游管理专业教学模式探微
[摘 要] 随着社会现代化发展,人们对高品质生活的需求在不断提升,而旅游作为人们生活中不可或缺的重要项目,正迎来新的发展契机。在当前职教信息化背景下,旅游管理专业迎来发展机遇的同时,也面临着诸多挑战,就职教信息化背景下旅游管理专业教学模式进行了探究,结合旅游管理专业现代化发展需求,提出了一些见解,以供参考。 [关 键 词] 职业教育;教育信息化;旅游管理;教学模
教学◆教法◆师资 |
中职旅游服务与导游实践教学浅析
[摘 要] 当下,在中等职业院校中,旅游服务专业的发展非常迅速,作为最具前景的专业之一,为了培养优秀的导游人才,中职院校要对旅游服务与导游实践教学进行优化,对中职学生的实际能力进行培养,提高中职学生的导游职业能力,促进学生导游专业素质的提升。 [关 键 词] 中职院校;旅游服务与导游;实践教学 [中图分类号] G712 [
教学◆教法◆师资 |
中职学业水平考试背景下旅游概论教学探讨
[摘 要] 旅游概论是一门理论性强、专业特征明显的中职旅游基础课程,在中职学业水平考试中扮演着举足轻重的角色。与考试重要性形成强烈对比的是学生应付了事的学习态度。课堂是学生学习的主阵地,也是改变学生态度的主战场,为了积极应对学业水平考试,教师需要从教学的各个方面入手,积极创设,探讨出科学有效的课堂教学新方法。 [关 键 词] 旅游概论;中职学业水平考试;教学探讨
教学◆教法◆师资 |
运输业物流地理教学实施报告
[摘 要] 运输业物流地理课程是五年制高职物流管理专业的专业技能课,从物流运输企业岗位需求出发,从设计理念、教学分析、教学实施、课堂评价方式、教学实施成效与教学反思六个方面,探讨我国及国际铁路、公路、水路、航空、管道运输网络与布局,并在本模块的教学中引入国家“一带一路”倡议,实现课程思政与专业课程的融合。 [关 键 词] 运输业物流地理;职业素养;教学实施报告
教学◆教法◆师资 |
培养临床能力的中职康复实训教学策略研究
[摘 要] 针对中职康复学生在实习中出现的病例分析思路不清晰、治疗技术应用不熟练、医患交流方式不灵活等问题,对该专业所需具备的临床能力展开分析,探索在中职康复实训教学过程中培养学生临床思维能力、临床操作能力和临床沟通能力的有效途径,打破传统研究的表层策略与措施,力求实质性地提升康复治疗技术专业的实训教学质量,提升学生的临床能力,为社会培养和输送更加专业的康复治疗人才。 [关
教学◆教法◆师资 |
分层教学在中职语文教学中的应用探析
[摘 要] 作为一门工具性、基础性语言学科,中职语文对学生视野开阔、素养塑造、发展实现有着无可替代的重要作用。分层教学在中职语文教学中的即时引入与深度融合,可以让具有不同认知特性的学生在符合自身实际的学习体验中慢慢感知语文之魅力、体悟语文之内涵、探寻语文之价值,带着更为浓厚的兴趣与更加饱满的热情投入语文知识学习中,实现语文综合素养的塑造。因此,教师在开展中职语文教学指导时,应
教学◆教法◆师资 |
任务引领型教学法在工业机器人编程与操作教学中的应用
[摘 要] 任务引领型教学就是要将某一个具体的项目、任务作为学生的学习动机,将通过思考、讨论、辨析后完成任务的过程作为学生的学习过程,从而通过呈现任务成果的方式来体现教学的效果,取代了以往将考试以及测验成绩作为评价学习效果的依据。在中职课堂教学中,基于中等职业学校学生的特点,通过将任务引领型教学法引入工业机器人编程与操作教学过程中,构建学生岗位工作体系。 [关 键
教学◆教法◆师资 |
行动导向教学模式在中职电工电子教学中的运用研究
[摘 要] 对于中职学校而言,教师不但要重视学生对理论的学习,而且要培养学生的实践能力。主要围绕行动导向教学模式进行分析,明确中职院校学生学习的现状,并探讨行动导向教学模式在中职电工电子教学中的运用,希望能够提升中职教育的教学效果。 [关 键 词] 行动导向;中职学生;电工电子 [中图分类号] G712 [文献标志码]
教学◆教法◆师资 |
电工电子技术情景化教学模式的探析
[摘 要] 随着当前信息化教学手段被广泛应用于教育领域,许多教学课程都运用信息化教学手段来进行教学方式的转型,比如在电工电子技术教学课程中运用情景化的教学方法,有利于课堂理论和实际相结合,使学生在情景中加深对电工电子技术的学习印象,学生的电工电子技术也会在情景化教学中得到提高。 [关 键 词] 电工电子;情景化;教学研究 [中图分类号] G712
教学◆教法◆师资 |
中职休闲服务高尔夫运动专业技能教学法初探
[摘 要] 随着高尔夫运动院校教育的深入开展和不断扩大,探寻一些在高尔夫运动专业技能教学过程中行之有效的方法,可以显著提升高尔夫运动专业的教学成效。通过十多年中职教学实践,继承创新,总结经验,介绍了一些不错的方法,希望对高尔夫运动技能教学有所帮助。 [关 键 词] 训练教学法;封闭式训练;随机训练;自主训练 [中图分类号] G712
教学◆教法◆师资 |
浅谈行动导向教学法在中职机械制图教学中的应用
[摘 要] 行动导向教学法在职业类院校教学中使用较多,主要以“典型零部件的测绘”为案例探究行动导向教学法的具体应用,总结行动导向教学法的成效与提出行动导向教学法的应用策略。 [关 键 词] 行动导向教学法;机械制图;中职;应用 [中图分类号] G712 [文献标志码] A [文章
教学◆教法◆师资 |
四种教学方法在护理专业药物学基础中的应用
[摘 要] 药物学基础是护理专业的专业核心课程,其概念性强、知识点多、与临床联系紧密,学生普遍反映难学、难记,传统的教学模式难以取得理想的教学效果。在药物学基础的教学过程中,教师选择了信息化教学、案例+创设情景教学、药物对话脚本设计和思维导图教学四种教学方法来丰富课堂,提高学生的学习兴趣,增强了教学实效。 [关 键 词] 中职护理;药物学基础;教学方法 [中图
教学◆教法◆师资 |
论技工院校一体化教师队伍建设研究
[摘 要] 随着经济与社会的不断发展,我国技工院校的发展也日新月异起来,教师队伍建设成为决定技工院校发展与创新的关键因素,教师的能力与综合素质迎来了全新的挑战与考验。打造一支具有战斗力、高素质的一体化教师队伍,对于技工院校的全面、高效发展具有重要的意义。结合个人实践经验,从多个方面进行分析和探索,诸如一体化教师队伍建设的时代背景、建设方法和途径等,进一步剖析一体化教师队伍与普
研讨◆应用◆创新 |
中职学校德育课程对培养学生职业素养的有效性研究
[摘 要] 中等职业院校的德育课程包括职业生涯规划、职业道德法律、哲学与人生等,其中,通过德育课程培养学生的职业素养是重中之重。高职院校教育中,对于学生职业素养的培养是其德育的核心内容。在“大众创业、万众创新”背景下,人才培养工作的要求在不断提升。通过阐述中职德育教学培养学生职业素养的重要意义,对目前中职教育教学对培养学生职业素养的有效性进行分析,指出目前提升培养学生职业素养
研讨◆应用◆创新 |
农村中职美术教学中如何培养学生的审美能力
[摘 要] 随着新课程改革的不断推进,我国越发注重素质教育,职业教育作为我国教育体系中的重要组成部分,也需发挥出重要作用,以培养出高素质实践型人才。美术是中职院校开设的一门基础课程,美术教育就是发现美、欣赏美和创造美的教育过程,教学目的在于培养学生的个人修养和审美能力,以促进学生全面发展。但综观中职院校的美术学科教学现状,仅仅要求学生具备美术绘画技巧,而并未重视审美能力的培养
研讨◆应用◆创新 |
基于意象对话和绘画技术相结合的中职生抑郁倾向团体心理辅导研究
[摘 要] 21世纪是“精神疾病的世纪”,中职生群体是心理问题、精神问题的重灾区,而抑郁症或抑郁倾向近年来尤为凸显。本研究运用“意象对话和绘画技术相结合”的团体心理辅导方法,对中职生抑郁倾向群体进行心理疏导和治疗,并由此探索出一套适合中职校心理辅导室在中职生抑郁倾向群体的行之有效、适宜推广的团体心理辅导模式。研究结果表明:(1)意象对话和绘画技术相结合的团体辅导疗法适用于中职
研讨◆应用◆创新 |
核心素养视角下青少年普及太极拳的可行性研究
[摘 要] 太极拳是中国的一项传统运动,是国家级非物质文化遗产。从在青少年中普及太极拳有利于文化传统的传承、身体素质和心理、品德素质的提高出发,论述推广普及太极拳有利于提升青少年的核心素养,并在此基础上从自身实践出发,阐述如何在青少年中普及太极拳教学。 [关 键 词] 太极拳;核心素养;松静;松空;松无 [中图分类号] G852.11
研讨◆应用◆创新 |
基于学科核心素养的高三数学一轮复习有效机制的研究
[摘 要] 一轮复习是高三数学教育的重要组成部分,构建科学有效的复习体系、夯实学科知识基础是教学理论研究的关键。分析了数学核心素养的内涵,具体包括直观想象能力、逻辑推理能力、数据分析能力,数学抽象、建模和运算等内容。随后,基于核心素养内涵,对高三数学一轮复习机制和有效对策进行重点研究,以期在整体上把握数学问题、启发思考,确保核心素养培育贯穿一轮复习始终。 [关 键
研讨◆应用◆创新 |
中职数学线上线下相结合的教学实践与优化研究
[摘 要] 职业教育作为国家教育教学体系的重要组成部分,不仅肩负着培养学生掌握熟练专业技能与夯实理论基础的使命,还要发挥数学教学的应用性和工具性,以突破应试教育的僵局,更好地为学生的职业素养发展服务。从线上线下相结合的教学模式入手,简要分析了当前中职学校数学教学现状,并以实际学情为依据提出了具体的优化对策,以期为学生全面健康发展奠定坚实的基础。 [关 键 词]
研讨◆应用◆创新 |
中职物理教学渗透STS教育的研究
[摘 要] 中职学校的主要教育教学目标是为社会培育与输送技术型人才,教育教学的过程不仅是理论知识的教学,还有很重要的部分是实操教学内容,实操教学内容在帮助学生建立职业规范的同时,可以与工作岗位进行更好的衔接,进而帮助学生更快从学生身份转化为职场工作人员。物理学科是一门集理论与实验为一体的学科,其科学教学方法是将科学研究有意识地渗透到教学中,通过科学的训练与教学帮助学生掌握科学
研讨◆应用◆创新 |
信息化背景下的翻转课堂教学模式研究
[摘 要] 随着信息技术的不断发展,社会对中职学生的要求不断提高。传统的教学模式逐渐难以满足教学的要求,同时新的教学模式也不断出现并应用于教学中。就翻转课堂在计算机应用教学中的实践谈谈几点看法。 [关 键 词] 翻转课堂;计算机应用教学;个性化学习 [中图分类号] G712 [文献标志码] A
研讨◆应用◆创新 |
家校共育探索:中职学校《家长指南》编写研究
[摘 要] 鉴于目前中职学校家校合作的困境,建议中职学校可根据各校实际情况编写帮助家长了解中职教育和学校、解决中职学生普遍性教育问题的读本《家长指南》。编写中职学校《家长指南》,对国家与社会、学校与家庭、学生个人发展三个层面都具有积极意义,编写时应注意以家长需求为导向、以科学指导为基础、以合力育人为目标。《家长指南》内容体系构建的模式有多种,按三年学制可采用分阶段式进行内容的
研讨◆应用◆创新 |
中职学前教育专业多元化人才培养模式研究
[摘 要] 中职学前教育专业是教育幼儿智力发育、身心成长的必要专业,也是我国幼儿教育与学前教育领域教师的主要输送渠道。中等职业学校如何培育更加能胜任工作岗位、符合社会需求的多元化幼教能人,已经成为广大中职教育工作者共同关注的热点话题。就中职学前教育专业多元化人才培养的模式研究浅谈几点内容,希望可以给予其他同行业教师一些教育教学灵感;提供一份浅显的参考借鉴资料,共同争取在中职学
研讨◆应用◆创新 |
中职学校教师教学创新团队建设模式的研究
[摘 要] 建设高水平的教师教学创新团队是培养高质量复合型技术技能人才的重要举措。在实践中,学习先遣团队的建设经验和成果,探索中等职业学校教育教学管理模式下的教师教学创新团队建设模式,即“嵌套布局、统分管理、模块划分、协同共创、分批打造、逐级提升”模式,运作实施,卓有成效。 [关 键 词] 中职学校;教学创新团队;建设模式 [中图分类号] G715
研讨◆应用◆创新 |
乡镇成人学校服务农村一二三产业融合发展的策略研讨
[摘 要] 参照“促进农村一二三产业融合发展”的现代化农业建设要求,首先分析了农村一二三产业融合发展现状以及存在的问题,然后从“让乡镇成人学校为农村建设服务”的角度出发,围绕如何提高乡镇成人学校对农村一二三产业融合发展的服务效用提出了一些策略建议,包括加强复合型人才培养、加快科研与产业融合、建设新型产业经营主体、落实智慧支撑、重视科技创新等,希望可以为相关工作的落实带来新的启
研讨◆应用◆创新 |
产教结合提升中职食品工艺学教学质量的研究
[摘 要] 食品工艺学是中职食品生物工艺专业的专业技能课,对于学生从事食品行业相关工作具有重要的学习意义。学好这一学科对学生就业具有重要作用。产教结合是将理论教学融于企业生产当中为学生提供实践机会的教学模式,对培养学生的职业能力具有重要作用。 [关 键 词] 产教结合;中职生;食品工艺学;教学质量 [中图分类号] G712
研讨◆应用◆创新 |
探究中职声乐教学中多种唱法的共融与科学运用
[摘 要] 声乐艺术是文化意识形态中十分重要的内容。随着社会的不断发展,人们的审美意识有了很大的提升,对于声乐的审美需求也发生了转变。声乐演唱有很多方法,将这些方法融合起来能够达到意想不到的效果。为此,在中职声乐教学中也应该清楚认识这一点,促进多种唱法的共融,提升教学质量。基于此,主要对中职声乐教学中多种唱法的共融与科学运用进行了详细分析。 [关 键 词] 中职
研讨◆应用◆创新 |
信息技术在中职机电专业教学中的应用
[摘 要] 教育信息化的不断推进,中职机电专业的教学要充分利用好信息技术。信息技术应用到中职机电专业教学中,不但能够提高学生的学习兴趣与积极性,还能有效提高课堂教学效率,培养学生的动手实操能力,培养符合工作岗位需要的应用技能型人才。 [关 键 词] 信息技术;中职机电专业;应用 [中图分类号] G712 [文献标志码]
研讨◆应用◆创新 |
基于微视频的高职药物制剂技术混合式学习模式的实践应用
[摘 要] 为提高高职药物制剂技术的教学质量,采用线上线下相结合,综合运用雨课堂、GMP实训仿真平台等教学平台进行混合式学习,形成一套基于微视频的混合式学习模式并进行实践,取得了良好的教学效果。 [关 键 词] 药物制剂技术;混合式学习模式;雨课堂 [中图分类号] G712 [文献标志码] A
研讨◆应用◆创新 |
中等职业学校改革与创新
[摘 要] 中等教育阶段的职业教育是教育与职业连接的主要桥梁,它既具有教育的一般属性,也具有与职业相对应的产业属性。大冶市职业技术学校(以下称大冶职校)由于受社会发展形势和周边经济环境等因素的制约和影响,其发展与发达城市相比差距较大。一些职业学校(如湖北省大冶师范学校、黄石卫生学校等)经历了20世纪90年代初的辉煌发展,2000年开始衰落和现在的消失或发展的彷徨阶段。随着国家
管理◆经验◆培德 |
“互联网+”时代中职思政教育管理工作存在的问题与对策研究
[摘 要] 中职院校充分认识到互联网技术在思政教育管理工作中的价值与优势后,需理性、客观地分析当前存在的具体工作问题。即针对中职思政教育管理工作缺乏与时俱进性、互联网技术的应用过于表面化、管理对象的主体性作用尚未获得充分发挥三个主要问题,校方应注重思政教育管理人员的现代意识形态的引导。同时,积极构建“互联网+思政教育”的新管理模式,且以立德树人为宗旨优化思政教育管理环境。
管理◆经验◆培德 |
中等职业学校实行准军事化学生管理对学生社团发展的促进作用
[摘 要] 学生社团是中等职业学校德育体系中最为关键的一环,是学校促进学生全面发展、提高学生综合素质的基本手段,也是学校积淀文化底蕴、营造人文特色、打造教育品牌的有效途径。以漳州工业学校为例,研究学校采用准军事化学生管理对学生社团发展的促进作用,旨在探索中职校德育的新路子。 [关 键 词] 中职校;德育;学生社团准军事化管理 [中图分类号] G717
管理◆经验◆培德 |
育人为先,浅谈如何应对网络文化对职业教育课程的冲击
[摘 要] 随着新时代的快速发展,我国已经全面进入网络时代,中职学生正处于价值观形成的关键阶段,网络上各种不良信息对学生容易产生消极的影响,这是一个机遇与挑战共存的全新课题。教师要因势利导,充分发挥自身的专业优势,加强对网络文化的有效监控力度;积极开展相关课程,引导学生理性接受网络文化;通过教育手段帮助学生树立正确的价值观;不断提升教师的整体素质;打造全新课程教育方式;充分利
管理◆经验◆培德 |
职业学校集体备课信息化中的模块化解决方案
[摘 要] 当前,网络教学平台已逐步普及到各类学校,在2020年初的“停课不停学”行动中,更是展现出其明显的优势。但是如何保证大量的线上教学内容的适配性、科学性和专业性就成为教学管理部门的管理难题。从信息化教学资源的模块化着手,提出教学知识点模块化的集体备课解决方案。 [关 键 词] 职业学校;集体备课;信息化;模块化 [中图分类号] G712
管理◆经验◆培德 |
中职学前教育人才培养的困境与突破研究
[摘 要] 在新时代教育改革进一步发展下,学前教育作为“人才强国”战略的基础工程,对学前教育工作人员的职业发展提出了更高的要求。中职学前教育只有培养出一批优秀的人才,才能保障学前教育的高质量、高效率。但目前,中职院校对学前教育人才的培养并不能满足社会的需求,高素质学前教育人才成为社会紧缺资源。 [关 键 词] 中职学前教育;人才培养;困境;策略 [中图分类号]
管理◆经验◆培德 |
新时期学前教育课程与游戏的融合路径
[摘 要] 处在幼儿时期的幼儿有着较为单纯的思想,并且对周围的事物都比较好奇,最喜欢做的事情就是模仿别人和做游戏。所以对于学前教育阶段的幼儿来说,如果能够将游戏和学前教育课程相融合,可以取得寓教于乐的效果。学前教育是我国教育中最基础的部分,对幼儿的发展和成长有着十分重要的作用。融入游戏符合幼儿身心发展的特点,也能够让幼儿在游戏中学到更多的知识,是一种非常有效的教育方法。就现阶
管理◆经验◆培德 |
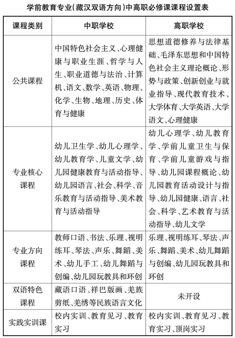
中高职课程融通中的问题及策略
[摘 要] 中高职融通的核心和关键是课程融通,以学前教育专业(藏汉双语方向)课程融通为例,分析了现阶段学前教育(藏汉双语方向)中高职融通过程中面临的主要问题,并基于问题,有针对性地提出了“明确定位、统筹协调、分段递进、学分认证、课证融通、特色延续”的课程融通的策略方法。 [关 键 词] 中高职;学前教育专业;藏汉双语方向;课程融通 [中图分类号] G712
管理◆经验◆培德 |
中职学校数学教学中情境创设策略研究
[摘 要] 随着中职教师教学观念的不断转变以及新课程改革的推动,中职数学教师逐渐改变传统的人才培育模式。数学课程作为最基本的一门课程,应当全面适应新时代数学教育的要求,提升中职学生的数学学习自信心,这也是日后培育实用型人才的根本。就中职学校数学教师的教学方法以及具体的实施原则,详细介绍了情境教学法在中职数学课堂的具体应用策略。 [关 键 词] 中职学校;数学教学
管理◆经验◆培德 |
中职数学课堂教学情境创设策略浅谈
[摘 要] 合理的情境创设对于中职数学课堂教学而言是十分重要的,它是培养中职学生数学兴趣的基础,更对教师教学效率的提高有着直接的影响。教师可以通过创设教学情境,指导学生更好地学习数学知识,体会数学学习的意义。如创设数学课堂教学生活化情境,为课堂添活力;创设问题情境,激发学生学习的兴趣;创设多媒体情境,为课堂添趣味;创设实践情境,帮助学生体验数学知识的应用,深化对所学知识的理解
管理◆经验◆培德 |
中职计算机课程网络教学有效性提升策略探究
[摘 要] 在当前时期,互联网在各行各业中发挥着重要的作用,中职学校展开计算机专业教学时,要对网络予以充分利用,构建起网络化教学平台,这样可以使教学资源的获取更为简便,并使学习实效性大幅提高。网络具有良好的交互性,而且信息含量是庞大的,这就使学生获取信息的难度大幅降低。当然,在开展中职计算机教学时,如何对网络资源予以科学应用,这是广大教师必须要关注的问题。对中职计算机课程网络
管理◆经验◆培德 |
工学结合视角下的中职电气专业教学问题及对策分析
[摘 要] 内地西藏中职班是特殊的办学模式之一,基于西藏不同的文化语言以及教育背景,西藏中职班的教学存在着相应的障碍,电气专业的教学课程也同样存在着问题。教育事业被社会各界关注,西藏地区的中职教育也是其中的组成部分之一。电气专业在西藏中职教育中属于较为热门的专业,将学生就业作为导向,运用工学结合的模式,开展电气教学有助于提升学生的就业能力。以工学结合为背景,深入分析了中职专业
管理◆经验◆培德 |
以现代学徒制为基础的在线旅游企业实习指导模式要点分析
[摘 要] 现今,我国越来越重视发展教育事业,教学方式也随之得到改进和完善。在教学过程中,要根据学生的发展特点采取针对性的教学方式。学徒制是一种有长期发展历史的教学方式,现代学徒制对传统学徒制进行调整和改进,更加注重专业知识教学。在旅游专业教学中,现代学徒制改变了传统的教学模式和观念,使实习生可以快速与社会接轨,从而找到自己在市场中的定位,为学生就业打下良好的基础。对以现代学
管理◆经验◆培德 |
我院养老护理技能人才培训工作现状与策略分析
[摘 要] 随着区域人口老龄化、人们生活水平的提高,社会对养老护理人员专业水平要求不断提高,杭州轻工技师学院依托政策支持,充分发挥技工院校资源优势,积极开展养老护理技能人才培养。对学院养老护理技能人才培训工作面临的机遇和挑战进行了分析,探讨养老护理技能人才培训“提质增量”的应对策略。 [关 键 词] 技工院校;养老护理员;人才培训;应对策略 [中图分类号]
管理◆经验◆培德 |
互联网时代中职思想政治的创新教育路径分析
[摘 要] 中职学生的思想政治素质、道德素质虽说相较于以往有所提升,但是由于受到了外来文化和价值观念的冲击,中职学校的思想政治教育必须进行改革,这样才能够促进学生的全面发展。主要分析互联网时代中职思想政治的创新教育路径。 [关 键 词] 信息化;中职学校;思想政治;创新路径 [中图分类号] G711 [文献标志码] A
管理◆经验◆培德 |
“知行合一”视角下新时代中职德育工作实效性研究
[摘 要] 素质教育背景下,职业教育中开始充分重视“知行合一”,并且将其作为一项重要的原则与标准。学校要引导学生能够从思想上以及行为上做到有机的统一,形成良好的道德心态,建立良好的道德思想,并且将其落实到道德实践中,有效地达到“知行合一”,而且能够长期坚持下去,推动学生的全面发展。主要从 “知行合一”的视角出发,对新时代中职德育工作实效性进行探讨。 [关 键 词]
改革◆探索◆实践 |
浅谈中职学校思政课课堂教学系列改革
[摘 要] 根据最新的思想政治课程标准,思政课教师应积极探索适合学生发展的评价模式,不能机械套用普通高中思政课的评价模式,应从学生就业创业能力、创新能力、生存能力、心理素质、学习态度、行为习惯养成等多维度进行评价。采用过程性评价和终结性评价的手段评定学生的学业成绩。 [关 键 词] 中职学校;核心素养;“进步之星” [中图分类号] G712
改革◆探索◆实践 |
探索课改模式规律 促进课堂教学改革
[摘 要] 随着新课改的不断深入,一批课改明星学校及其课改模式犹如雨后春笋般地不断涌现,在全国各地中小学掀起一股学习这些课改模式的浪潮。在实践中,发现一线教师对五花八门的课改模式变得无所适从。基于此,从典型课改模式简介入手,对各地课改模式的共同规律及其理论渊源进行了探索,以期对新课程改革有所助益,尤其对一线的教育工作者能有所启发。 [关 键 词] 课改;模式;规
改革◆探索◆实践 |
中职机电专业实施现代学徒制的改革与创新研究
[摘 要] 随着时代的发展,越来越多的人开始关注中职的机电专业。尤其是在当前信息化的背景下,我国的制造业快速发展,专业化、技能型、高素质的人才需求量逐渐增多,这也对教育教学提出了更高的要求。现代学徒制是一种由传统师徒制度演变而来的培养型模式,通过实际的操作来实现理论与实践的统一,而将这种现代化的学徒制度引入实际的专业教学中,能够有效地提升学生的综合能力。重点分析中职机电专业实
改革◆探索◆实践 |
创新与创业背景下ERP沙盘模拟经营课程的改革与探索
[摘 要] 理论与实践相结合的教学理念逐渐被大众所接受,ERP沙盘模拟经营就是其中很有代表性的理论与实践相结合的实验,这类实验主要适用于经济管理类专业,因此很多高校都开设了这项实验课程。中职学校的会计专业也开始积极引进这项实验,在创新创业背景下这项实验在中职会计专业发挥着很大的作用。同时我国沙盘模拟创业竞赛也在开展,越来越多的学生通过这项实验锻炼了创新创业能力。 [关
改革◆探索◆实践 |
探索评价路径,落实中职语文学科核心素养
[摘 要] 《中等职业学校语文课程标准(2020年版)》提出了中职语文学科语言理解与运用、思维发展与提升、审美发现与鉴赏、文化传承与参与四大核心素养,为更好地对其进行落实,中职语文的教学评价也需要进行相应的调整。从评价主体、评价内容、评价方式三个维度对核心素养视域下的教学评价路径进行了探索,为中职语文教师调整教学评价模式提供有益的启发。 [关 键 词] 中职语文
改革◆探索◆实践 |
“互联网+”背景下中职语文教学实践探索
[摘 要] 互联网的高速发展改变了人类的工作、学习和生活,“互联网+传统行业”变革了人类的生产力,“互联网+教育”为中职语文教学提供了无限广阔的空间。中职语文教学要建设优质数字资源、搭建教学平台、创新教学模式,促进学生的全面发展和个性培养。 [关 键 词] “互联网+”;中职语文;教学实践创新;教学模式 [中图分类号] G712
改革◆探索◆实践 |
新课程标准下中职语文课程思政路径及方法探索
[摘 要] 《中等职业学校语文课程标准(2020年版)》的推出,为中职语文课程思政的革新和中职语文教学发展提供了新的契机。新课标对“立德树人”育人目标进行进一步细化,研制学业相关的质量标准,彰显职教特色,并以此推动中职语文教学改革。从中职语文新课程标准特点着手,分析当前中职语文课程思政发展现状,阐述新课程标准下中职语文课程思政路径及方法,促进中职语文课程思政发展,为培养高素质
改革◆探索◆实践 |
职教生网络政治参与的逻辑初探
[摘 要] 随着互联网的应用渗透到人们生活的方方面面,我国已进入“应用网络时代”。网络为人们提供了全新的生活方式,尤其是一种全新的政治参与形式,利益表达的渠道和载体。当代职教生是社会新生力量,在政治参与中他们发挥着怎样的作用关系到我国政治文明建设是否能朝着更好的方向发展。发挥职教生网络政治参与的积极因素,削减其负面因素,是一个重要而关键的问题。 [关 键 词]
改革◆探索◆实践 |
聚焦语文核心素养,探索高职语文传记教学新思路
[摘 要] 《普通高中语文课程标准(2017年版)》指出,语文核心素养的形成与发展包括语言建构与运用、思维发展与提升、审美鉴赏与创造、文化传承与理解四个方面。高职语文教学侧重点虽然与普通高中语文有所不同,但是其核心素养也应当是以上内容。人物传记具有真实性、文学性和哲理性等特点,所以人物传记类文本教学在培养学生语言表达、审美体验、思维品质等语文学科素养方面有着重要的促进作用。因
改革◆探索◆实践 |
教育信息化2.0背景下信息技术与中职计算机教学深度融合的探索
[摘 要] 在教育信息化2.0背景下,就中职学校而言,积极引入信息技术,并同教学深度融合是一项需要长期探索且任重道远的工作,也是深刻影响中职学校整体教育实力提升的关键因素。尤其是在当前智慧时代背景下,更应打造具有中国特色的现代化职业教育,将现代化信息技术积极引入中职教育教学中,深度融合引领智慧时代职业教育高水平发展。主要从教育信息化2.0背景下着手分析,进一步探究计算机学科教
改革◆探索◆实践 |
基于乡村护士本土化人才培养项目,对学生职业认同教育的实践与探索
[摘 要] 目的:基于湖南省乡村护士本土化人才培养项目,通过问卷调查,深入系统地了解并分析乡村护士本土化培养学生的职业认同现状。结论:针对职业认同的现状探索适合乡村护士本土化人才培养学生职业认同教育的途径,从强化护士本土化学生入学教育;将职业认同教育融入专业教学实践;加强医护职业道德素养三方面提升学生的职业认同感,为乡村护士本土化培养工作提供参考。 [关 键 词]
改革◆探索◆实践 |
基于混合式教学模式的中职地理信息系统课堂教学的实践探索
[摘 要] 随着我国信息技术的发展,中职老师在授课时可以通过信息技术的使用结合传统的教学模式实现教学目的,因此,阐述了中职教师在进行地理信息系统课程的教学中利用混合式的教学模式进行教学实践并完成教学任务,推进GIS课程教学的发展。 [关 键 词] 混合式教学模式;中职;地理信息系统;教学实践 [中图分类号] G712 [文
改革◆探索◆实践 |
中职数学教学中自主合作学习模式的探索
[摘 要] 随着新课标的深入实施,教师需要逐渐改变自身传统的教学理念,以更符合学生学习要求以及学科特点的教学方法开展教学工作。对于数学这门学科来说,其本身具有很强的逻辑性,通过自主合作学习模式有利于培养学生的分析理解能力和逻辑思维能力,这些对他们以后的学习和发展都是非常有利的。从中职数学教育的现状入手,分析了应用自主合作学习模式的前提条件,并阐述了具体的应用方法,希望可以对教
改革◆探索◆实践 |
职业教育美容美发专业校企合作的实践探索
[摘 要] 随着我国社会经济的不断发展,我国对专业技能型人才的培养逐渐开始重视。职业学校通过与企业之间的合作,能够有效地将学生的知识理论及社会实践结合起来,从而利用学生提升技能操作能力和综合素质,实现对技能型人才的培养,对职业教育教学质量有着深厚的意义。 [关 键 词] 职业教育;美容美发;校企合作;探索 [中图分类号] G717
改革◆探索◆实践 |
“月亮走,我也走”原因探析
[摘 要] 当人们直视月亮前进或倒退时,月亮在人们眼睛视网膜上所成的实像变大或变小,但由于距离遥远、实像大小变化不明显,人们会误以为实像大小不变、就有了 “月亮走,我也走”的怪异感受。当人们侧视月亮前进或倒退时,月亮的实像在人们眼睛的视网膜上位置在移动,但由于距离遥远、月亮的实像在视网膜上位置移动太慢,人们会误以为实像相对于视网膜静止,也就有了 “月亮走,我也走”的怪异感受。
改革◆探索◆实践 |
中专地理教学中多媒体技术的实践探究
[摘 要] 随着时代的不断更新变化,我国教育领域针对地理课堂教育教学方面也在不断地进行优化调整,并将现代信息技术资源引入实际课堂教学过程中。尤其在多媒体技术出现后,关注度极高同时也被各中专院校进行广泛应用,并在各学科教育教学中凸显自身的优势与作用。如何在地理课堂中应用好多媒体技术,是当前各中专院校的一个难题。从在地理教学中实施多媒体技术的必要性、作用及具体实施策略进行深入探索
改革◆探索◆实践 |
课程思政在预防医学教学中的实践探讨
[摘 要] 预防医学是一门基础性的专业课程,能在该门课程中挖掘思想政治资源和融入思想政治教育,是教师实现立德树人的重要途径,也是顺应时代教育教学发展与改革的体现。基于预防医学课程的特点,联系实际教学现状,分析课程思政在预防医学教学中的重要意义,并对思想政治教育融入预防医学课程教学的具体实施途径进行实践探讨,促使知识技能教育与思想政治教育相融合,发挥好该门课程的作用,实现育人、
改革◆探索◆实践 |
校企合作模式下活动策划课程的探索与实践
[摘 要] 以佛山市顺德区北滘职业技术学校会展服务与管理专业的专业核心课活动策划为例,从中职学校会展专业活动策划课程设置的现状、校企合作模式下活动策划课程改革探索等方面进行探究,探索校企合作模式下中职会展专业活动策划课程应如何改革、如何实践。 [关 键 词] 校企合作;活动策划课程;会展专业;中职学校 [中图分类号] G712
改革◆探索◆实践 |
雷达维修大专士官雷达原理与实验课程建设思考与实践
[摘 要] 根据雷达原理与实验课程特点和士官学员认知规律,从课程地位作用和特殊性、教学条件建设与教学模式改革、课程思政建设、教员队伍建设以及加强科研学术研究增强教学发展后劲等方面进行了课程建设的思考和具体实践,为该课程的教学效果和教学质量的提高提供了借鉴。 [关 键 词] 雷达维修;雷达原理与实验;课程建设;士官 [中图分类号] G712
改革◆探索◆实践 |
基于STEAM理念的中职专业课程改革实践
[摘 要] 智能制造背景下,企业行业对中职人才的要求越来越趋向复合型。当前中职专业课程教学依然存在:分科式教学无法形成学生系统性认知;机械式训练无法提高学生综合职业能力;讲座式授课无法发展学生高阶认知能力的问题。STEAM教育具有统整性、情境性和实践性特点,基于STEAM教育理念,通过课程重构、改革课程实施模式和教学评价方式开展中职专业课程改革,以培养符合时代要求的复合型技术